CCR4-NOT Complex 2—A Cofactor in Host Cell for Porcine Epidemic Diarrhea Virus Infection
Abstract
1. Introduction
2. Materials and Methods
2.1. Cells and Virus
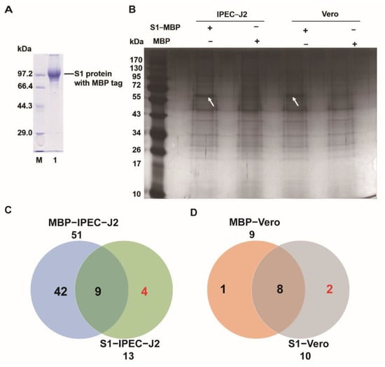
2.2. Maltose-Binding Protein (MBP)-S1 Protein Expression and Purification
2.3. PEDV Infection Assay
2.4. Cell Plasma Membrane Protein Isolation
2.5. Surface Plasmon Resonance (SPR)
2.6. Liquid Chromatography with Tandem-Mass Spectrometry (LC-MS/MS) Analysis
2.7. Generation of CNOT2 Knockout Cell Lines
2.8. Cell Counting Kit-8 Assay
2.9. Absolute Real-Time Reverse Transcription PCR (qRT-PCR) Analysis
2.10. Tissue Culture Infectious Dose 50 (TCID50) Assay
2.11. Immunofluorescence Assay (IFA)
2.12. Statistical Analysis
3. Results
3.1. The Interacting Proteins between PEDV S1 and the Plasma Membrane Protein of Vero and IPEC-J2 Cells
3.2. Expression Analysis and Screening Proteins Associated with PEDV Entry
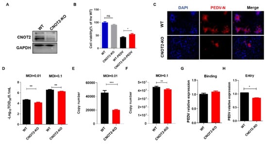
3.3. CNOT2 Knockout Inhibits PEDV Infection in Vero Cells
4. Discussion
Author Contributions
Funding
Institutional Review Board Statement
Conflicts of Interest
References
- Lin, H.; Zhou, H.; Gao, L.; Li, B.; He, K.; Fan, H. Development and application of an indirect ELISA for the detection of antibodies to porcine epidemic diarrhea virus based on a recombinant spike protein. BMC Vet. Res. 2018, 14, 243. [Google Scholar] [CrossRef]
- Liu, C.; Tang, J.; Ma, Y.; Liang, X.; Yang, Y.; Peng, G.; Qi, Q.; Jiang, S.; Li, J.; Du, L.; et al. Receptor usage and cell entry of porcine epidemic diarrhea coronavirus. J. Virol. 2015, 89, 6121–6125. [Google Scholar] [CrossRef] [PubMed]
- Hanke, D.; Pohlmann, A.; Sauter-Louis, C.; Hoper, D.; Stadler, J.; Ritzmann, M.; Steinrigl, A.; Schwarz, B.A.; Akimkin, V.; Fux, R.; et al. Porcine epidemic diarrhea in europe: In-detail analyses of disease dynamics and molecular epidemiology. Viruses 2017, 9, 177. [Google Scholar] [CrossRef] [PubMed]
- Makadiya, N.; Brownlie, R.; van den Hurk, J.; Berube, N.; Allan, B.; Gerdts, V.; Zakhartchouk, A. S1 domain of the porcine epidemic diarrhea virus spike protein as a vaccine antigen. Virol. J. 2016, 13, 57. [Google Scholar] [CrossRef] [PubMed]
- Park, J.E.; Park, E.S.; Yu, J.E.; Rho, J.; Paudel, S.; Hyun, B.H.; Yang, D.K.; Shin, H.J. Development of transgenic mouse model expressing porcine aminopeptidase N and its susceptibility to porcine epidemic diarrhea virus. Virus Res. 2015, 197, 108–115. [Google Scholar] [CrossRef] [PubMed]
- Meng, F.; Suo, S.; Zarlenga, D.S.; Cong, Y.; Ma, X.; Zhao, Q.; Ren, X. A phage-displayed peptide recognizing porcine aminopeptidase N is a potent small molecule inhibitor of PEDV entry. Virology 2014, 456, 20–27. [Google Scholar] [CrossRef] [PubMed]
- Li, B.X.; Ge, J.W.; Li, Y.J. Porcine aminopeptidase N is a functional receptor for the PEDV coronavirus. Virology 2017, 365, 166–172. [Google Scholar] [CrossRef]
- Cong, Y.; Li, X.; Bai, Y.; Lv, X.; Herrler, G.; Enjuanes, L.; Zhou, X.; Qu, B.; Meng, F.; Cong, C.; et al. Porcine aminopeptidase N mediated polarized infection by porcine epidemic diarrhea virus in target cells. Virology 2015, 478, 1–8. [Google Scholar] [CrossRef]
- Ji, C.M.; Wang, B.; Zhou, J.; Huang, Y.W. Aminopeptidase-N-independent entry of porcine epidemic diarrhea virus into Vero or porcine small intestine epithelial cells. Virology 2018, 517, 16–23. [Google Scholar] [CrossRef]
- Li, W.; Luo, R.; He, Q.; van Kuppeveld, F.J.M.; Rottier, P.J.M.; Bosch, B.J. Aminopeptidase N is not required for porcine epidemic diarrhea virus cell entry. Virus Res. 2017, 235, 6–13. [Google Scholar] [CrossRef]
- Sun, Y.G.; Li, R.; Jiang, L.; Qiao, S.; Zhi, Y.; Chen, X.X.; Xie, S.; Wu, J.; Li, X.; Deng, R.; et al. Characterization of the interaction between recombinant porcine aminopeptidase N and spike glycoprotein of porcine epidemic diarrhea virus. Int. J. Biol. Macromol. 2018, 117, 704–712. [Google Scholar] [CrossRef]
- Whitworth, K.M.; Rowland, R.R.R.; Petrovan, V.; Sheahan, M.; Cino-Ozuna, A.G.; Fang, Y.; Hesse, R.; Mileham, A.; Samuel, M.S.; Wells, K.D.; et al. Resistance to coronavirus infection in amino peptidase N-deficient pigs. Transgenic Res. 2019, 28, 21–32. [Google Scholar] [CrossRef]
- Zhang, J.; Wu, Z.; Yang, H. Aminopeptidase N knockout pigs are not resistant to porcine epidemic diarrhea virus infection. Virol. Sin. 2019, 34, 592–595. [Google Scholar] [CrossRef]
- Luo, L.; Wang, S.; Zhu, L.; Fan, B.; Liu, T.; Wang, L.; Zhao, P.; Dang, Y.; Sun, P.; Chen, J.; et al. Aminopeptidase N-null neonatal piglets are protected from transmissible gastroenteritis virus but not porcine epidemic diarrhea virus. Sci. Rep. 2019, 9, 13186. [Google Scholar] [CrossRef]
- Huan, C.C.; Wang, Y.; Ni, B.; Wang, R.; Huang, L.; Ren, X.F.; Tong, G.Z.; Ding, C.; Fan, H.J.; Mao, X. Porcine epidemic diarrhea virus uses cell-surface heparan sulfate as an attachment factor. Arch. Virol. 2015, 160, 1621–1628. [Google Scholar] [CrossRef]
- Luo, X.; Guo, L.; Zhang, J.; Xu, Y.; Gu, W.; Feng, L.; Wang, Y. Tight junction protein occludin is a porcine epidemic diarrhea virus entry factor. J. Virol. 2017, 91, e00202-17. [Google Scholar] [CrossRef] [PubMed]
- Altawaty, T.; Liu, L.; Zhang, H.; Tao, C.; Hou, S.; Li, K.; Wang, Y. Lack of LTbetaR Increases Susceptibility of IPEC-J2 cells to porcine epidemic diarrhea virus. Cells 2018, 7, 222. [Google Scholar] [CrossRef]
- Zhang, S.; Cao, Y.; Yang, Q. Transferrin receptor 1 levels at the cell surface influence the susceptibility of newborn piglets to PEDV infection. PLoS Pathog. 2020, 16, e1008682. [Google Scholar] [CrossRef]
- McGurn, L.D.; Moazami-Goudarzi, M.; White, S.A.; Suwal, T.; Brar, B.; Tang, J.Q.; Espie, G.S.; Kimber, M.S. The structure, kinetics and interactions of the β-carboxysomal β-carbonic anhydrase, CcaA. Biochem. J. 2016, 473, 4559–4572. [Google Scholar] [CrossRef]
- Keunen, R.; Macoretta, D.; Cathcart, N.; Kitaev, V. Stable ligand-free stellated polyhedral gold nanoparticles for sensitive plasmonic detection. Nanoscale 2016, 8, 2575–2583. [Google Scholar] [CrossRef]
- Acimovic, S.S.; Ortega, M.A.; Sanz, V.; Berthelot, J.; Garcia-Cordero, J.L.; Renger, J.; Maerkl, S.J.; Kreuzer, M.P.; Quidant, R. LSPR chip for parallel, rapid, and sensitive detection of cancer markers in serum. Nano Lett. 2014, 14, 2636–2641. [Google Scholar] [CrossRef] [PubMed]
- Li, Z.; Cao, H.; Cheng, Y.; Zhang, X.; Zeng, W.; Sun, Y.; Chen, S.; He, Q.; Han, H. Inhibition of porcine epidemic diarrhea virus replication and viral 3C-like protease by Quercetin. Int. J. Mol. Sci. 2020, 21, 8095. [Google Scholar] [CrossRef] [PubMed]
- Zhao, C.; Liu, H.; Xiao, T.; Wang, Z.; Nie, X.; Li, X.; Qian, P.; Qin, L.; Han, X.; Zhang, J.; et al. CRISPR screening of porcine sgRNA library identifies host factors associated with Japanese encephalitis virus replication. Nat. Commun. 2020, 11, 5178. [Google Scholar] [CrossRef] [PubMed]
- Husemoen, L.L.; Gram, G.J.; Hansen, J.E. Application of the polymerase chain reaction in determination of recombinant retrovirus titers as fifty percent endpoints. APMIS 2000, 108, 38–44. [Google Scholar] [CrossRef]
- Liu, J.; Yang, L.; Liu, F.; Li, H.; Tang, W.; Tong, X.; Zuo, J. CNOT2 facilitates dengue virus infection via negatively modulating IFN-Independent Non-Canonical JAK/STAT pathway. Biochem. Biophys. Res. Commun. 2019, 515, 403–409. [Google Scholar] [CrossRef]
- Ito, K.; Inoue, T.; Yokoyama, K.; Morita, M.; Suzuki, T.; Yamamoto, T. CNOT2 depletion disrupts and inhibits the CCR4-NOT deadenylase complex and induces apoptotic cell death. Genes Cells 2011, 16, 368–379. [Google Scholar] [CrossRef]
- Jeong, K.; Kwon, H.Y.; Jeong, M.S.; Sohn, E.J.; Kim, S.H. CNOT2 promotes degradation of p62/SQSTM1 as a negative regulator in ATG5 dependent autophagy. Oncotarget 2017, 8, 46034–46046. [Google Scholar] [CrossRef][Green Version]
- Davis, P.J.; Lin, H.Y.; Hercbergs, A.; Keating, K.A.; Mousa, S.A. Coronaviruses and integrin alphavbeta3: Does thyroid hormone modify the relationship? Endocr. Res. 2020, 45, 210–215. [Google Scholar] [CrossRef]
- Lv, X.; Li, Z.; Guan, J.; Hu, S.; Zhang, J.; Lan, Y.; Zhao, K.; Lu, H.; Song, D.; He, H.; et al. Porcine hemagglutinating encephalomyelitis virus activation of the integrin alpha5beta1-FAK-cofilin pathway causes cytoskeletal rearrangement to promote its invasion of N2a cells. J. Virol 2019, 93, e01083-17. [Google Scholar] [CrossRef]
- Li, C.; Su, M.; Yin, B.; Guo, D.; Wei, S.; Kong, F.; Feng, L.; Wu, R.; Sun, D. Integrin alphavbeta3 enhances replication of porcine epidemic diarrhea virus on Vero E6 and porcine intestinal epithelial cells. Vet. Microbiol. 2019, 237, 108400. [Google Scholar] [CrossRef]
- Yuan, C.; Li, Y.; Zhang, E.; Jin, Y.; Yang, Q. The mechanism of PEDV-carrying CD3(+) T cells migrate into the intestinal mucosa of neonatal piglets. Viruses 2021, 13, 469. [Google Scholar] [CrossRef]
- Yu, Y.T.; Chien, S.C.; Chen, I.Y.; Lai, C.T.; Tsay, Y.G.; Chang, S.C.; Chang, M.F. Surface vimentin is critical for the cell entry of SARS-CoV. J. Biomed. Sci. 2016, 23, 14. [Google Scholar] [CrossRef]
- Zhang, X.; Shi, H.; Chen, J.; Shi, D.; Dong, H.; Feng, L. Identification of the interaction between vimentin and nucleocapsid protein of transmissible gastroenteritis virus. Virus Res. 2015, 200, 56–63. [Google Scholar] [CrossRef]


| Protein ID | Names | Major Protein Function | Coverage (%) | Length | Mass (Da) | Unique Peptide | Identified by |
|---|---|---|---|---|---|---|---|
| tr|I7HD36 _PIG | Sodium/potassium-transporting ATPase subunit α (ATPA1) | ATP-binding, ATP hydrolysis activity | 6.86 | 1021 | 112,679.8 | 6 | S1/IPEC-J2 |
| tr|P79326_PIG | Heat-shock protein 90 protein-α (HSP90AA1) | Unfolded protein binding, ATP-binding | 3.42 | 789 | 90,639.5c | 1 | S1/IPEC-J2 |
| tr| A0A287A2M2_PIG | Keratin 80 (KRT80) | Intermediate filament | 2.62 | 433 | 48,451.4 | 2 | S1/IPEC-J2 |
| sp|P02543| VIME_PIG | Vimentin (VIM) | Intermediate filament | 12.86 | 466 | 53,667.2 | 7 | S1/IPEC-J2 |
| tr| A0A0D9QVZ5_CHLSB | CCR4-NOT transcription complex subunit 2 (CNOT2) | Positive regulation of cytoplasmic mRNA processing body assembly | 0.66 | 540 | 59,738 | 2 | S1/Vero |
| tr| A0A0D9SDK6 _CHLSB | Annexin | Calcium ion binding, cytoskeletal protein binding | 2.95 | 339 | 38,744.8 | 1 | S1/Vero |
| Group A | No. | Protein ID | Names | Major Protein Function | Abbreviation | Coverage (%) | Length | Mass | #Unique Peptide |
| 1 | tr|F1SGG3_PIG | Keratin 1 | Intermediate filament | KRT1 | 9.221 | 624 | 64,874 | 6 | |
| 2 | tr|A5A759_PIG | Keratin 2A | Intermediate filament | KRT2A | 5.321 | 639 | 65,663 | 3 | |
| 3 | tr|F1SGG6_PIG | Keratin 5 | Intermediate filament | KRT5 | 3.299 | 576 | 61,358.9 | 2 | |
| 5 | tr|A0A287BSX6_PIG | Keratin 14 | Intermediate filament | KRT14 | 5.765 | 503 | 54,723.5 | 2 | |
| 4 | tr|A0A287B4G4_PIG | Rac family small GTPase 1 | Regulation of actin cytoskeleton organization | RAC1 | 9.38 | 192 | 21,449.9 | 2 | |
| 6 | tr|A0A287A2M2_PIG | Keratin 80 | Intermediate filament | KRT80 | 2.309 | 433 | 48,451.4 | 1 | |
| 7 | tr|Q0PY11_PIG | Elongation factor 1-α | Promoting the GTP-dependent binding of aminoacyl-tRNA to the A-site of ribosomes during protein biosynthesis | EEF1A | 15.25 | 59 | 6246.3 | 1 | |
| Group B | No. | Protein ID | Names | Major Protein Function | Abbreviation | Coverage (%) | Length | Mass | #Unique Peptide |
| 1 | sp|P02543|VIME_PIG | Vimentin | Intermediate filament | VIM | 17.6 | 466 | 53,667.2 | 7 | |
| 2 | tr|F1RT622_PIG | Integrin subunit α 3 | Virus receptor | ITGA3 | 2.12 | 1037 | 115,677.5 | 2 | |
| 3 | tr| K7GS94_PIG | Integrin β | Virus receptor | ITGB1 | 1.25 | 853 | 93,820 | 1 | |
| 4 | tr|A0A287AY77_PIG | CCR4-NOT transcription complex subunit 2 | Positive regulation of cytoplasmic mRNA processing body assembly | CNOT2 | 1.98 | 540 | 59,738 | 1 | |
| 5 | tr|B2CZF5_PIG | Monocarboxylic acid transporter 1 | Proton-coupled monocarboxylate transporter | SMCT1 | 2.59 | 501 | 54,246.8 | 1 | |
| 6 | tr|K7GSD2_PIG | Guanine nucleotide-binding protein G(s) subunit α | G-protein β/γ-subunit complex binding | GNAS | 1.74 | 632 | 69,389.4 | 1 | |
| 7 | tr|F2Y8C4_PIG | G protein-coupled receptor family C group 5 member C | G protein-coupled receptor activity | GPRC5C | 3.46 | 434 | 46,933.2 | 1 | |
| 8 | tr|F2Z565_PIG | Solute carrier family 25 | Catalyzes the exchange of ADP and ATP across the membrane | SLC25A5 | 6.38 | 298 | 32,955 | 1 | |
| 9 | tr|I3LB80_PIG | Solute carrier family 3 member 2 | L-alanine transmembrane transporter activity | SLC3A2 | 1.76 | 568 | 61,613.4 | 1 | |
| 10 | tr|K7GKA5_PIG | Magnesium transporter 1 | Protein modification, protein glycosylation | MAGT1 | 2.419 | 372 | 42,330.2 | 1 | |
| 11 | tr|A0A286ZLL3_PIG | Receptor of activated protein C kinase 1 | Ribosome binding | RACK1 | 3.623 | 276 | 30,505.2 | 1 |
Publisher’s Note: MDPI stays neutral with regard to jurisdictional claims in published maps and institutional affiliations. |
© 2022 by the authors. Licensee MDPI, Basel, Switzerland. This article is an open access article distributed under the terms and conditions of the Creative Commons Attribution (CC BY) license (https://creativecommons.org/licenses/by/4.0/).
Share and Cite
Wang, J.; Liu, H.; Yin, D.; Zhou, M.; Yin, L.; Yang, Y.; Guo, Z.; Shen, X.; Dai, Y.; Shi, S.; et al. CCR4-NOT Complex 2—A Cofactor in Host Cell for Porcine Epidemic Diarrhea Virus Infection. Genes 2022, 13, 1504. https://doi.org/10.3390/genes13091504
Wang J, Liu H, Yin D, Zhou M, Yin L, Yang Y, Guo Z, Shen X, Dai Y, Shi S, et al. CCR4-NOT Complex 2—A Cofactor in Host Cell for Porcine Epidemic Diarrhea Virus Infection. Genes. 2022; 13(9):1504. https://doi.org/10.3390/genes13091504
Chicago/Turabian StyleWang, Jieru, Hailong Liu, Dongdong Yin, Mei Zhou, Lei Yin, Yuqing Yang, Zishi Guo, Xuehuai Shen, Yin Dai, Shaohua Shi, and et al. 2022. "CCR4-NOT Complex 2—A Cofactor in Host Cell for Porcine Epidemic Diarrhea Virus Infection" Genes 13, no. 9: 1504. https://doi.org/10.3390/genes13091504
APA StyleWang, J., Liu, H., Yin, D., Zhou, M., Yin, L., Yang, Y., Guo, Z., Shen, X., Dai, Y., Shi, S., Xie, S., Zhao, R., Zhou, X., Hu, X., Hou, H., Wang, C., & Pan, X. (2022). CCR4-NOT Complex 2—A Cofactor in Host Cell for Porcine Epidemic Diarrhea Virus Infection. Genes, 13(9), 1504. https://doi.org/10.3390/genes13091504

