Abstract
Adrenoceptors are suggested to mediate the functions of norepinephrine (NE) and epinephrine (EPI) in the central nervous system (CNS) and peripheral tissues in vertebrates. Compared to mammals, the functionality and expression of adrenoceptors have not been well characterized in birds. Here, we reported the structure, expression, and functionality of chicken functional α2A-adrenoceptor, named ADRA2A. The cloned chicken ADRA2A cDNA is 1335 bp in length, encoding the receptor with 444 amino acids (a.a.), which shows high amino acid sequence identity (63.4%) with its corresponding ortholog in humans. Using cell-based luciferase reporter assays and Western blot, we demonstrated that the ADRA2A could be activated by both NE and EPI through multiple signaling pathways, including MAPK/ERK signaling cascade. In addition, the mRNA expression of ADRA2A is found to be expressed abundantly in adult chicken tissues including thyroid, lung, ovary and adipose from the reported RNA-Seq data sets. Moreover, the mRNA expression of ADRA2A is also found to be highly expressed in the granulosa cells of 6–8 mm and F5 chicken ovarian follicles, which thus supports that ADRA2A signaling may play a role in ovarian follicular growth and differentiation. Taken together, our data provide the first proof that the α2A-adrenoceptor is functional in birds involving avian ovarian follicular development.
1. Introduction
Epinephrine (EPI) and norepinephrine (NE), known as catecholamines, play an important role in the central nervous system and peripheral tissues. Circulating EPI is derived from chromaffin cells of the adrenal medulla, which acts on other cells through an endocrine route. Most NE is released from sympathetic nerves that act directly through synapses as a neurotransmitter, while a few NE originate from the adrenal medulla functioning as a circulating hormone [1]. As stress hormones, both NE and EPI are involved in many physiological processes, including increased heart rate and blood pressure, the contraction of skeletal muscle, glycogenolysis and lipolysis, etc. [2,3,4,5,6]. Furthermore, they participate in arousal, emotion, memory, circadian rhythm, regulation of hormone release and ovarian function [7,8,9,10]. Due to their significant roles in physiologic processes, the dysfunction of NE and EPI systems may cause some disorders, such as pheochromocytoma, attention deficit hyperactivity disorder (ADHD), sympathetic hyperactivation, and autonomic failure [11,12,13,14].
The functions of NE and EPI are mediated by adrenoceptors (or adrenergic receptors), which belong to the class A G-protein-coupled receptors (GPCRs) [15]. According to their differences in pharmacological profiles and functions, the adrenoceptors have been classified into three groups in mammals, with a total of nine subtypes, including: α1-adrenoceptors (α1A, α1B and α1D-adrenoceptors), α2-adrenoceptors (α2A, α2B and α2C-adrenoceptors) and β-adrenoceptors (β1, β2 and β3-adrenoceptors) [16,17]. The α2-adrenoceptors are characteristic for the activation of the compounds B-HT920, B-HT933 and UK-14304, or of the compound α-methylNA, which are competitively inhibited by low concentrations of yohimbine, rauwolscine or idazoxan [17]. In line with the typical signaling pathway of GPCR, the α2-adrenoceptors are reported to bind to Gi/o protein, thereby inhibiting adenylyl cyclase (AC) and decreasing cAMP accumulation in mammals [18,19]. In addition to the coupling to Gi protein, the α2-adrenoceptors signaling pathway also includes the subsequent involvement of βγ subunits in PLC activation, thus activating MAPK/ERK signaling pathways and Ca2+ mobilization [20,21,22].
As in mammals, NE and EPI bind their adrenoceptors, also playing a vital role in non-mammalian vertebrates. In birds, NE and EPI have been reported to be associated with aggression, stress response, lipid metabolism, glycogenolysis, circadian rhythm, food intake, pecking behavior and production potential [23,24,25,26]. Similar to the detection in mammals, innervation has also been detected in avian ovaries [9]. In chickens, high-performance liquid chromatography and electrochemical detection revealed the high concentration of NE in the cranial part of the chicken ovary [27]. NE or EP significantly increase the ovulation rate and the plasma concentration of estradiol-17β, progesterone, etc. [28,29,30]. In contrast with the clear α-adrenoceptor subtype to be identified in mammalian species mediating function [31,32,33,34,35], the potential α-adrenoceptor subtype involving chicken ovarian function remains to be identified.
In the present study, we reported the complete cDNA sequence of the chicken α2A-adrenoceptor and identified its signaling properties and distribution among chicken tissues. In combination with the findings of the high abundance of ADAR2A mRNA in chicken ovary, the relative abundance of ADAR2A mRNA in growing follicles was also investigated. Our study supports the hypothesis that NE could induce the proliferation and differentiation of granulosa cells from chicken prehierarchical follicles, thus establishing the basis to explore the role of NE, EPI and their receptors in the ovary of birds and shedding more light on their physiological functions among vertebrates.
2. Materials and Methods
2.1. Ethics Statement
All the animal experiments were conducted in accordance with the Guidelines for Experimental Animals issued by the Ministry of Science and Technology of the People’ s Republic of China. The experimental protocol was approved by the Animal Ethics Committee of College of Life Sciences, Sichuan University, China, and the assurance number is 20210308008 (8 March 2021).
2.2. Chemicals, Antibodies and Primers
All chemicals were obtained from Sigma-Aldrich (St. Louis, MO, USA), and restriction enzymes were obtained from Takara Biotechnology Co., Ltd. (Dalian, China). All primers used in this study were synthesized by Beijing Genome Institute (BGI) and are listed in Table 1. Norepinephrine and epinephrine were purchased from Aladdin Bio-Chem Technology Co., Ltd. (Shanghai, China) and Aike Reagent Co., Ltd. (Chengdu, China), respectively. Antibodies for β-actin (#4970), phosphorylated CREB (#9198) and phosphorylated ERK1/2 (#9101) were purchased from Cell Signaling Technology (CST, Bevely, MA, USA). The pharmacological agents including H89, U73122, PD98059 and 2-aminoethoxydiphenyl borate (2-APB) were purchased from Calbiochem (Merck KGaA, Darmstadt, Germany). The EdU Cell Proliferation Kit was purchased from RiboBio Co., Ltd. (Guangzhou, China).
Table 1.
Primers used in this study a.
2.3. Total RNA Extraction
For chicken tissue RNA extraction, adult chickens (1-year-old) of Lohmann layer strain were purchased from MUXING company in Sichuan, China. Eight adult chickens (4 males and 4 females) were sacrificed, and different tissues including the hypothalamus were collected for RNA extraction. All samples were stored at −80 °C before use.
For chicken granulosa cell RNA extraction, the laying hens with normal follicle hierarchies were purchased from the local company as described above. In total, four hens (n = 4) were subjected to follicle collection. Following the method described by Zhu et al. [36], the white follicles with 1–3, 3–5, and 6–8 mm in diameter, which belong to the follicles not being selected, were collected. The F5 follicles, which belong to the small yellow follicles after selection with the diameter ranging from 11–12 mm, were also collected. The large preovulatory follicles (F3, F1 follicle) directly before ovulation with diameters ranging from 34–42 mm were also collected in the present study. Each follicle was employed for RNA extraction independently. Briefly, the follicle was soaked in 1xPBS solution buffer at 4 °C. Based on the method described [37], as completely as possible, the granulosa cells and the theca cells were isolated and dispersed in RNAzol reagent (Molecular Research Center, Cincinnati, OH, USA). For RNA extraction, total RNA from the tissues and the ovarian follicles was extracted with RNAzol reagent (Molecular Research Center, Cincinnati, OH, USA) according to the manufacturer’ s instructions, which was then diluted in H2O treated with diethylpyrocarbonate (DEPC). Briefly, after precipitating with DEPC-treated ultra-pure water, the RNAzol lysed tissues (or follicle samples) were centrifuged (12,000 rpm, 10 min). BAN solution (4-bromoanisole) was added to purify the RNA and to eliminate genomic DNA. Then, an equal volume of cold 100% isopropanol was added. The precipitated pellet was washed three times with 600 μL 75% ethanol and dissolved in 30 μL RNase-free water. The approximate concentration and purity of samples were determined using a Onedrop1000 Spectrophotometer.
2.4. Expression Analyses of ADRA2A in Chicken Tissues and Developmental Follicles
High-throughput transcriptome analysis now serves as a powerful technique to reveal differential gene expression. In the present study, the three RNA-Seq data sets deposited in GenBank were employed to reveal the expression abundance of ADRA2A among chicken tissues and the developmental follicles. One RNA-Seq data set from red jungle fowl (SRP016501) was established by Burge et al. in an effort to reveal the evolutionary dynamics of gene regulation across vertebrates [38]. Another RNA-Seq data set (ERP014416) was deposited by the Roslin Institute on 21 tissues collected from 9 female J-line chickens (16–17 weeks). The third RNA-seq data set is from our reported RNA-seq data (GSE112470), which was collected from adult chicken ovarian follicles (6–8 mm, F5 and F1 follicles) [36]. In the present study, based on the three RNA-Seq data sets, we quantified the gene expression level using the transcript quantitative analysis tool Salmon v0.10.2 and using default parameters. The relative abundance of chicken ADRA2A transcripts was expressed as transcripts per million (TPM).
2.5. Reverse Transcription and Quantitative Real-Time PCR
For reverse transcription, total RNA (2 μg) and 0.5 μg of oligo-deoxythymidine were mixed in a volume of 5 μL, incubated at 70 °C for 10 min, and cooled at 4 °C for 2 min. Then, the first strand buffer, 0.5 mM each deoxynucleotide triphosphate (dNTP) and 100 U moloney murine leukemia virus (MMLV) reverse transcriptase (Takara) were added into the reaction mix in a total volume of 10 μL. Reverse transcription (RT) was performed at 42 °C for 90 min. After the reaction, the cDNA templates were diluted with MilliQ-H2O and stored at −20 °C.
According to our previously established method [39], quantitative real-time PCR was performed to examine the expression of ADRA2A mRNA among developmental ovarian follicles. In addition, the expression of the gene encoding steroidogenic acute regulatory protein (STAR), which mediates the rate-limit step in steroid hormone synthesis [40], and the gene encoding the inhibitor of differentiation/DNA binding family member 3 (ID3), which plays a key role in follicle selection [41,42] were also examined by quantitative real-time PCR in the present study.
The qPCR primers of chicken ADRA2A (XM_004942276.2), STAR (NM_204686.2) and ID3 (NM_204589.1) were designed based on sequences in GenBank and are listed in Table 1. The primers (10 μM), dNTP (10 mM), Easy Taq Buffer, Easy Taq DNA polymerase (TransGen Biotech), Eva Green (Biotium), MilliQ-H2O and templates were mixed in a total volume of 20 μL. Then, the reaction mix was conducted on the CFX96 Real-time PCR Detection System (Bio-Rad). The amplification conditions included an initial denaturation for 10 min at 94 °C followed by 20 s denaturation at 94 °C, 15 s annealing at 57 °C (STAR)/60 °C (ID3), and 30 s extension at 72 °C for 40 cycles.
2.6. Cloning the cDNA of Chicken ADRA2A
Based on the predicted cDNA sequences of chicken ADRA2A (XM_004942276.2) deposited in GenBank, gene-specific primers were designed to amplify the complete ORF of cADRA2A from adult chicken hypothalamus tissue. The amplified PCR products were cloned into the pcDNA3.1(+) vector (Invitrogen) and subjected for sequence (BGI).
2.7. Sequence Alignment and Synteny Analysis
The protein sequences of the ADRA2A gene in several vertebrates based on the evolutionary background, including Gallus (chicken, NP_997520), Homo sapiens (human, NP_000672), Mus musculus (mouse, NP_031443), Pelodiscus sinensis (Chinese softshell turtle, XP_006135062), Xenopus tropicalis (Western clawed frog, NP_001072843) and Danio rerio (zebrafish, NP_997520) were accessed from the NCBI public database. The deduced amino acid sequences were aligned using the ClustalW program (BioEdit, Carlsbad, CA, USA) [43]. The putative transmembrane (TM) domains were predicted by using an online protein topology prediction tool DeepTMHMM, which is a protein structure prediction tool that uses deep learning algorithms to predict transmembrane structural domains [44]. To determine whether the cloned chicken ADRA2A is orthologous to ADRA2A identified in other vertebrate species, the neighboring genes of ADRA2A in genomic regions of chicken and other vertebrate species were examined, which was formatted using a genome browser Genomicus available online at https://www.genomicus.bio.ens.psl.eu/genomicus-93.01/cgi-bin/search.pl (accessed on 13 October 2021) [45].
2.8. Functional Characterization of Chicken ADRA2A
According to our previously established methods [46,47,48], cADRA2A was transiently expressed in CHO cells and treated by NE (10−10 to 10−4 M) or EPI (10−10 to 10−4 M). The receptor-activated signaling pathways were then examined by pGL3-CRE–luciferase, pGL4-SRE–luciferase and pGL3-NFAT–luciferase reporter systems, which were capable of monitoring cAMP/PKA, MAPK/ERK signaling pathways and intracellular calcium, respectively. In brief, CHO cells were cultured on a six-well plate (Nunc, Roskilde, Denmark) and grown for 24 h before transfection. The cells were then transfected with a mixture containing 700 ng pGL3-CRE–luciferase reporter construct (or pGL4-SRE–luciferase or pGL3-NFAT-RE–luciferase), 200 ng of receptor expression plasmid (or empty pcDNA3.1 vector as a negative control), 20 ng of pRL-TK construct (containing a Renilla luciferase gene, used as an internal control), and 2 μL jetPRIME transfection reagent (Polyplus Transfection, Illkirch, France) in 200 μL buffer. Twenty-four hours later, CHO cells were sub-cultured into a 96-well plate at 37 °C for an additional 24 h before treatment. After removal of medium from the 96-well plate, the cells were treated with 100 μL NE/EPI-containing medium (or NE/EPI-free medium) for 6 h. Finally, CHO cells were lysed with 1× passive lysis buffer for luciferase assay (Promega), and the luciferase activity of the cell lysate was measured by a Multimode microplate Reader (TriStar LB941, EG&G Berthold, Germany) according to the manufacturer’s instruction.
2.9. Cell Proliferation Assay
Chicken granulosa cells isolated from 6–8 mm follicles were cultured in 96-well cell plates for 4–6 h, as previously reported [49]. Then, the granulosa cells were treated by NE (10 μM) and EdU (20 μM) for 16 h. EdU is a kind of thymidine analogue, which can replace thymine in the cell proliferation period and infiltrate into the replicating DNA molecule. After 16 h treatment, cells were fixed in 4% paraformaldehyde and washed with PBS. Then, the cells were treated by 2 mg/mL glycine and washed with PBS. Cells were treated by 0.1% Triton-X-100 for 10 min for permeabilization. After fixation and permeabilization, cells were incubated with Apollo® stain reaction solution for 30 min to react with EdU specifically to detect DNA replication activity. Cells were then incubated with Hoechst33342 for 30 min for nuclear staining. EdU-positive signal is the red fluorescence that can completely overlap with the blue fluorescence of Hoechst33342 staining signal, suggesting the proliferation ability of these granulosa cells.
2.10. Western Blot
As described in our previous studies [48,50], CHO cells transfected with cADRA2A expression plasmid were cultured on a 24-well plate at 37 °C and then treated by NE (10 μM) for 10 min. Then, the cells were lysed and used for Western blot detection of β-actin, phosphorylated CREB (pCREB) (43 kDa) and (or) ERK1/2 (pERK1/2) (44/42 kDa).
To examine whether cADRA2A could be induced by NE in cultured granulosa cells, the chicken granulosa cells isolated from 6–8 mm follicles were cultured in 48-well cell plates for 6 h and treated by NE (10 μM) for 10 min. Then, cells were lysed and used for Western blot detection of phosphorylated ERK2 as mentioned above.
2.11. Data Analysis
The relative mRNA levels of ADRA2A were first calculated as the ratios to that of β-actin and then expressed as the percentage (or fold change) compared to their respective controls (chosen tissues). Semi-quantitative analysis of band intensity from Western blot was performed using the Image J program (Image J software; National Institutes of Health), and the relative protein levels normalized by that of intracellular β-actin were then expressed as the percentage compared with respective controls (without treatment). The data were analyzed by Student’s t test (between two groups) in GraphPad Prism 7 (GraphPad Software, San Diego, CA, USA). To validate our results, all experiments were repeated at least twice.
3. Results
3.1. Cloning of Chicken ADRA2A
Based on the predicted cDNA sequences of cADRA2A (XM_004942276.2), we cloned the full-length cDNA of the cADRA2A gene from the adult chicken hypothalamus. The cloned cADRA2A cDNA is 1335 bp in length and encodes a receptor of 444 amino acid. Sequence analysis revealed that it showed high amino acids sequence identity with ADRA2A of Homo sapiens (63.4%), Mus musculus (63.1%), Pelodiscus sinensis (85.1%), Xenopus tropicalis (72.4%), and Danio rerio (61.2%). As in mammals, chicken ADRA2A showed the typical seven transmembrane domains as G-protein coupled receptors, a DRY motif that functions for G-protein coupling [51]. As shown in Figure 1A, the two cysteines for disulfide bond formation could be detected. In addition, the potential N-glycosylation sites (NDS) were underlined. Using synteny analysis, we found that ADRA2A exists in chickens and other examined species including human (Homo sapiens), mouse (Mus musculus), turtle (Pelodiscus sinensis), frog (Xenopus tropicalis), and zebrafish (Danio rerio) (Figure 1B). Moreover, some genes adjacent to ADRA2A were consistent with these species examined, indicating that chicken ADRA2A was orthologous to the ADRA2A genes of humans and other species.
Figure 1.
(A) Amino acid alignment of chicken (Gallus gallus) ADRA2A with that of human (Homo sapiens), mouse (Mus musculus), turtle (Pelodiscus sinensis), frog (Xenopus tropicalis), and zebrafish (Danio rerio). The seven transmembrane domains (TMD1–7) are shaded; the conserved ‘DRY’ motif and cysteine (C) residues for disulfide bond formation are boxed; the potential N-glycosylation sites (NXS, X represents any amino acid residue except proline) are underlined. (B) Synteny analysis showing that ADRA2A was located in distinct syntenic regions conserved in chicken (Gallus gallus), human (Homo sapiens), mouse (Mus musculus), turtle (Pelodiscus sinensis), frog (Xenopus tropicalis), and zebrafish (Danio rerio).
3.2. Functional Analyses of Chicken ADRA2A
To investigate the functionality of the chicken ADRA2A receptor, the ADRA2A receptor was transiently expressed in CHO cells and treated with NE and EPI. Receptor activation was examined by pGL3-CRE–luciferase reporter, pGL4-SRE–luciferase reporter, and pGL3-NFAT–luciferase reporter systems.
As shown in Figure 2A, NE and EPI could dose-dependently stimulate luciferase activity of CHO cells via activation of cADRA2A with similar EC50 values of 7.21 ± 1.15 and 4.23 ± 1.36 μM, using the pGL3-CRE–luciferase reporter system. The activation of cADRA2A indicated that it is a functional receptor for NE and EPI, and its activation could stimulate the cAMP/PKA signaling pathway. Using the pGL4-SRE–luciferase reporter system, we demonstrated that cADRA2A could potently be activated by NE (2.26 ± 0.97 μM) and EPI (3.04 ± 0.64 μM). The findings suggested that the cADRA2A is functional and can be coupled to the MAPK/ERK signaling cascade (Figure 2B). As monitored by the pGL3-NFAT–luciferase reporter system, we found that cADRA2A could be potently activated by NE and EPI with similar potencies (6.74 ± 2.64 and 3.73 ± 1.18 μM) (Figure 2C, Table 2). The findings suggest that activation of cADRA2A could also trigger calcium mobilization.
Figure 2.
Effects of NE and EPI on activating chicken ADRA2A expressed in CHO cells. (A–C) Activation of cADRA2A expressed in CHO cells upon NE (or EPI) treatment, monitored by pGL3-CRE–luciferase (A), pGL4-SRE–luciferase (B), and pGL3-NFAT–luciferase (C) reporter systems. (D,E) Effects of NE and EPI on activating luciferase activity of CHO cells transfected with empty pcDNA3.1 vector, monitored by pGL3-CRE–luciferase (D), pGL4-SRE–luciferase (E), and pGL3-NFAT–luciferase (F) reporter systems. Each data point represents the mean ± SEM of three replicates (n = 3). Each dose–responsive curve shows one representative experiment (repeated three times).
Table 2.
EC50 values of NE and EPI in activating different signaling pathways of CHO cells expressing chicken ADRA2A.
In parallel to the above experiments, peptide treatment (10−10 to 10−4 M) did not alter luciferase activity of CHO cells transfected with the empty pcDNA3.1 vector, confirming the specific action of the peptide on receptor activation (Figure 2D–F).
Using Western blot, we demonstrated that NE (10 μM) treatment could enhance CREB (43 kDa) phosphorylation and ERK1/2 (44/42 kDa) phosphorylation in CHO cells expressing cADRA2A, which further supported the functional coupling of cADRA2A with cAMP/PKA and MAPK/ERK signaling cascades (Figure 3A).
Figure 3.
(A) Western blot showing that NE treatment (10 μM, 10 min) could enhance the phosphorylation levels of ERK1/2 (pERK1/2) in CHO cells expressing chicken ADRA2A. In parallel, NE treatment could also enhance the phosphorylation levels of CREB (pCREB) in CHO cells expressing chicken ADRA2A. Each experiment was repeated three times (n = 3). Each figure shows one representative experiment. (B) Effects of H89 (10 μM) on NE (10 μM, 6 h)-induced luciferase activity of CHO cells expressing cADRA2A, monitored by pGL3-CRE–luciferase reporter system. (C) Effects of 2-APB (100 μM) on NE (10 μM, 6 h)-induced luciferase activity of CHO cells expressing cADRA2A, monitored by pGL3-NFAT–luciferase reporter system. (D) Effects of U73122 (U7, 20 μM) on NE (10 μM, 6 h)-induced luciferase activity of CHO cells expressing cADRA2A, monitored by pGL4-SRE–luciferase reporter system. (E) Effects of PD98059 (PD, 100 μM) on NE (10 μM, 6 h)-induced luciferase activity of CHO cells expressing cADRA2A, monitored by pGL4-SRE–luciferase reporter system. Each drug was added 0.5 h before NE treatment. In each graph, ‘T’ represents peptide treatment and ‘C’ represents control without peptide treatment. Each data point represents the mean ± SEM of four replicates (n = 4). Each figure shows one representative experiment (repeated three times). The data were analyzed by Student’s t test. ***, p < 0.001 vs. control (in the absence of drugs); ###, p < 0.001 vs. peptide treatment (in the absence of drug), ##, p < 0.01 vs. peptide treatment (in the absence of drugs).
To verify the functional coupling of cADRA2A to cAMP/PKA, MAPK/ERK and intracellular calcium mobilization, pharmacological drugs targeting the three signaling pathways were used. As shown in Figure 3B–E, H89 (a PKA inhibitor,10 μM), 2-APB (an inhibitor of IP3 receptor, which blocks IP3-induced calcium mobilization, 100 μM), U73122 (a phospholipase C inhibitor, 20 μM), and PD98059 (an inhibitor of MEK/ERK signaling cascade, 100 μM) could significantly inhibit NE (10 μM, 6 h)-induced luciferase activities of CHO cells expressing cADRA2A. The findings further support the coupling of cADRA2A to the cAMP/PKA/CREB signaling pathway, the MAPK/ERK signaling cascade and calcium mobilization.
3.3. Expression of ADRA2A in Chicken Tissues
In the present study, the two RNA-Seq data sets deposited into the public database were employed to reveal the expression levels of ADRA2A among chicken tissues. As shown in Figure 4A, the expression of ADRA2A mRNA showed a high abundance in the tissues, including ovary, lung and adipose in red jungle fowl (SRP016501). In the central nervous system (CNS), including the hypothalamus, cerebellum and cerebrum, the expression of ADRA2A mRNA showed a moderate abundance. In another RNA-Seq data set sampled from chicken J-line (ERP014416), the expression of ADRA2A mRNA showed an abundance in lung and thyroid tissues (Figure 4B).
Figure 4.
RNA-Seq data showing the expression of ADRA2A in red jungle fowl and chicken J-line. (A) Expression of ADRA2A mRNA from red jungle fowl (SRP016501). (B) Expression of ADRA2A mRNA from chicken J-line (ERP014416).
3.4. Expression of ADRA2A in Chicken Ovarian Follicles
The high abundance of ADRA2A mRNA in the ovary of red jungle fowl was confirmed in this study, in combination with the observance that the ovary is organized as a complex structure with multiple ovarian follicles of varied diameter in hens. In the present study, the expression of ADRA2A mRNA was further detected in chicken ovarian follicles. As shown in Figure 5A, based on the RNA-Seq data reported in our lab [36], we investigated the mRNA expression of the ADRA2A gene in the granulosa cells of chicken white follicles (6–8 mm), F5 follicles (11–12 mm) and F1 follicles (38–42 mm). We found that the mRNA of ADRA2A shows a high expression level in granulosa cells, while the mRNA expression of ADRA2B, ADRA2C and ADRA2D is low or undetectable.
Figure 5.
Expression of ADRA2A among chicken follicles. (A) RNA-Seq data analysis showing the expression of cADRA2A among the granulosa cells from chicken follicles (GSE112470). (B) qPCR detection of chicken ADRA2A mRNA levels in adult chicken ovaries, including the ovarian connective tissue (Ov), 1–3 mm follicle (1–3), theca cells of the follicles with diameter 3–5 mm (3–5 TC), 6–8 mm (6–8 TC), F5 (F5 TC), F3 (F3 TC), F1 (F1 TC), granulosa cells of the follicles with diameter 3–5 mm (3–5 GC), 6–8 mm (6–8 GC), F5 (F5 GC), F3 (F3 GC), F1 (F1 GC). The mRNA levels of each gene were normalized to that of β-actin and expressed as the fold difference compared with that of 1–3 mm follicle (1–3). Each data point represents the mean ± SEM of four replicates (n = 4). The figure shows one representative experiment (repeated three times).
Since every ovarian follicle is organized as the oocyte with the encircling granulosa cells and theca cells, using the quantitative real-time PCR assay (qPCR), we further examined the mRNA expression of ADRA2A in the theca cells and granulosa cells from the follicles: 1–3 mm follicle (1–3), theca cells of the follicles with diameter 3–5 mm (3–5 TC), 6–8 mm (6–8 TC), F5 (F5 TC),F3 (F3 TC) and F1 (F1 TC) follicles, and granulosa cells of the follicles with diameter 3–5 mm (3–5 GC), 6–8 mm (6–8 GC), F5 (F5 GC), F3 (F3 GC), and F1 (F1 GC) follicles. As shown in Figure 5B, there was a high level of ADRA2A mRNA expression in 6–8 mm theca cells, with expression decreasing with follicle growth and the selection into the preovulatory stage. In the granulosa cells, cADRA2A is highly expressed in the 3–5 mm and 6–8 mm follicles, reaches its peak in the F5 follicles, and then gradually diminishes in the preovulatory follicles.
3.5. The Effects of NE on Chicken Ovarian Granulosa Cells
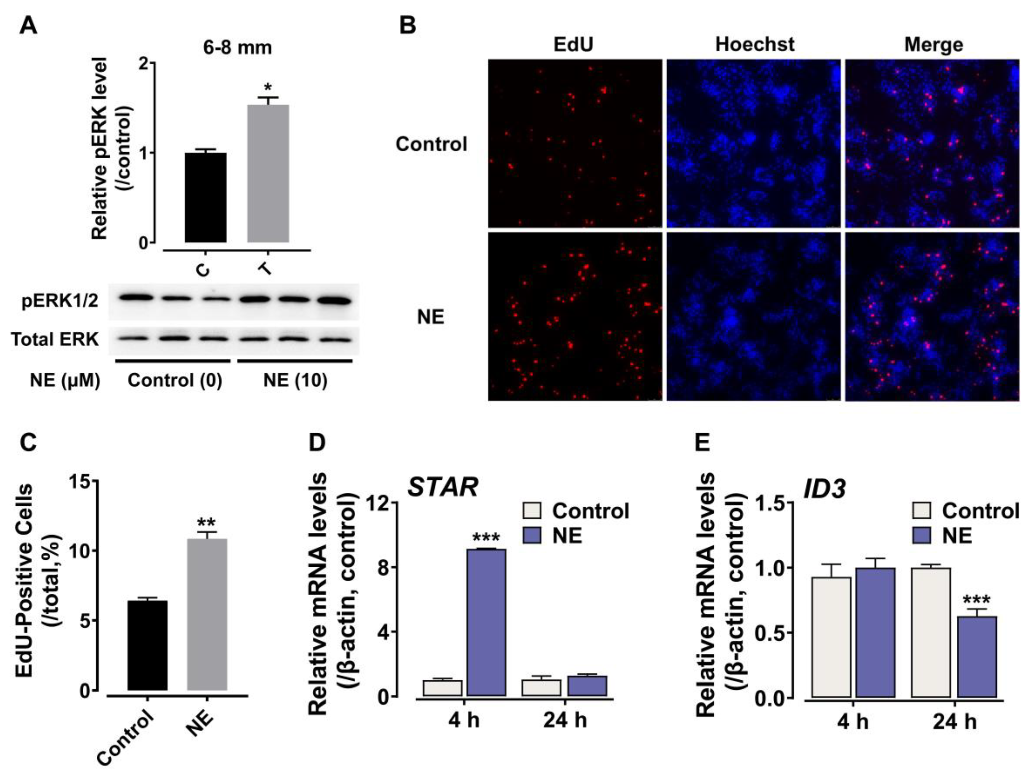
The high expression of ADRA2A in 6–8 mm granulosa cells, together with the previous studies showing that follicle selection is closely related to molecular events in 6–8 mm GC cells, led us to further explore the role of cADRA2A signaling in 6–8 mm granulosa cells. As shown in Figure 6A, NE treatment (10 μM, 10 min) could enhance ERK2 phosphorylation in cultured chicken prehierarchical (6–8 mm) granulosa cells. Accordingly, NE (10 μM, 16 h) could significantly increase the number of EdU-positive cells (Figure 6B,C), indicating that ADRA2A signaling could promote proliferation of granulosa cells in chicken prehierarchical follicles. In addition, as shown in Figure 6D, we found that NE (10 μM, 4 h) could significantly induce STAR expression. In the cultured granulosa cells, NE (10 μM, 24 h) also could attenuate the expression of ID3 (Figure 6E), which encodes the protein as an inhibitor of FSHR mRNA transcription, indicating that NE may be involved in the regulation of FSHR mRNA transcription prior to follicle selection.
Figure 6.
Effect of NE on cultured chicken granulosa cells. (A) Western blot detection of NE (10 μM, 10 min) induced phosphorylation levels of ERK2 in cultured 6–8 mm granulosa cells. The data were analyzed by Student’s t test. *, p < 0.05 vs. control. (B) The effects of NE on cell proliferation in cultured granulosa cells from prehierarchical follicles (6–8 mm) of chicken, monitored by EdU incorporation assay. (C) Graph showing the relative proportion (%) of EdU-positive cells. Each data point represents the mean ± SEM of three replicates (n = 3). The figure shows one representative experiment (repeated two times). The data were analyzed by Student’s t test. **, p < 0.01 vs. control. (D) The effects of NE on the expression of STAR in 6–8 mm granulosa cells of chicken. qPCR detection showed that the treatment of NE (10 μM, 4 h) could significantly induce STAR expression in cultured 6–8 mm granulosa cells. (E) The effects of NE on the expression of ID3 in 6–8 mm granulosa cells of chicken. qPCR detection showed that the treatment of NE (10 μM, 4 h) could significantly attenuate the expression of ID3 in cultured 6–8 mm granulosa cells. Each data point represents the mean ± SEM of three replicates (n = 3). Each figure shows one representative experiment (repeated three times). The data were analyzed by Student’s t test. ***, p < 0.001 vs. control.
4. Discussion
In this study, the cDNA of ADRA2A is cloned from chickens. Cell-based luciferase reporter assays and Western blot reveal that the ADRA2A is a functional receptor for NE and EPI. The expression of ADRA2A is found to be highly expressed in chicken tissues, including thyroid, ovary, lung and adipose tissues. In addition, in the granulosa cells from chicken developmental follicles including 6–8 mm follicles and F5 follicles, the expression of ADRA2A mRNA is also found to be highly expressed. Together with the observance that NE can induce the proliferation of the granulosa cells, and its differential regulation for the STAR and ID3 mRNA expression in cultured granulosa cells, the present study supports the active role of ADRA2A involved in follicular development. To the best of our knowledge, our study represents the first to characterize the functionality and tissue expression of the ADRA2A in avian species.
4.1. Identification of ADRA2A in Chickens
Based on pharmacological studies, the α2-adrenoceptors have been divided into three subtypes α2A, α2B and α2C, in mammals [52,53]. In chickens, only partial cDNA sequences (from the fourth to fifth transmembrane regions) of ADRA2A have been reported [54]. In the present study, for the first time, we cloned the complete cDNA of α2A-adrenoceptors gene (ADRA2A). By alignment with the reported partial sequence of ADRA2A, the gene that we cloned shows the asparagine at position 214, whereas a tryptophan at this position is deduced [54]. Synteny analyses show that ADRA2A is orthologous to human ADRA2A and other species including mouse and turtle, implicating the conserved role of ADRA2A across species.
In this study, we prove that ADRA2A can be activated by NE and EPI, indicating that it is functional in chickens. Similar to our findings, ADRA2A is reported to be activated by NE and EPI in mammals [17,19,55]. In the present study, functional studies reveal that ADAR2A is likely coupled to both Gs and Gq proteins, as evidenced by luciferase reporter assays and Western blot. The finding is in consistent with the observance that ADAR2A is reported to couple to Gs and Gq proteins [56,57,58,59,60]. However, the present study is different from the reports in mammals, where the ADRA2A is reported to couple to the Gi protein upon ligand activation and to inhibit the cAMP/PKA signaling pathway [19,61,62]. The differential G-protein coupling of ADRA2A among species reflects their diversified amino acids, and further, the differential role across species [62]. In the present study, cADAR2A is also found to be coupled to the MAPK/ERK signaling pathways and Ca2+ mobilization. Intracellular signaling may result from the involvement of βγ subunits in PLC activation [20,21,22], thus showing the typical α2-adrenoceptor signaling pathway supporting its wide physiological activities.
4.2. Tissue Distribution of ADRA2A in Chickens
In this study, based on the RNA-Seq data sets deposited in the public database, we find that cADRA2A is widely distributed in CNS and peripheral tissues, including ovary, lung and adipose in the red jungle fowl. In chicken J-line, the mRNA expression of cADRA2A shows an abundance in thyroid and lung tissues. The difference in tissue distribution of ADRA2A mRNA between red jungle fowl and chicken J-line may result from varied developmental stage sampling. Within the CNS of red jungle fowl, cADRA2A shows a moderate expression level in brain regions including the hypothalamus, cerebellum and cerebrum. These findings are accordant to the previous studies in mammals and birds [17,62,63], in which α2A-adrenoceptors may play important roles in the CNS, including food intake [64], gonadotropin-releasing hormone (GnRH) and luteinizing hormone (LH) release [30,65,66], sedation [67] and consolidation of working memory [68]. In the present study, cADRA2A is highly expressed in peripheral tissues, including the thyroid, which is in line with the detection in mice that the α2-adrenoceptors have been reported to regulate thyroid hormone secretion [68,69,70].
4.3. Involvement of ADRA2A Signaling in Ovarian Follicular Growth and Differentiation
Follicular development is a complex process. The granulosa cell layer surrounding the growing oocyte undergoes dramatic morphological and physiological changes during the process of follicular development [71]. Before the follicle selection, the granulosa cells are mitotically active, which can proliferate and expand to keep pace with follicular growth, whereas granulosa cells are rapidly differentiated and become less proliferated after being selected into the preovulatory hierarchy [72,73]. In the present study, a high level of ADRA2A mRNA expression in 6–8 mm theca cells is detected. In coordination with the process, ADRA2A mRNA is also highly expressed in the GCs of 3–5 mm and 6–8 mm follicles and reaches its peak in the GCs of F5 follicles, thus supporting the hypothesis that ADRA2A signaling may be actively involved in follicular development. NE (10 μM, 16 h) can significantly increase the number of EdU-positive cells. The present study provides a molecular basis for the observance by EI-Habbak and his colleagues in 2008, such that continual injection of catecholamines brings about ovary growth [30]. Especially, the data reported in the present study that ADRA2A mRNA reaches its peak in the GCs of F5 follicles well support the observance that ovulation stops at a specific time, 14–16 h before ovulation for the antiadrenergic drugs’ injection effect [74]. Thus, in line with previous reports of NE and EPI being involved in regulation of ovarian follicular development, which is mediated by adrenoceptors, we show that this is further supported in chickens [9,74,75,76,77].
We found that NE also induces the mRNA expression of STAR. STAR encodes the key steroidogenic acute regulatory protein, which mediates the transport of cholesterol from the outer mitochondrial membrane to the inner [40,71]. In prehierarchical (6–8 mm) follicles, the granulosa cells are considered undifferentiated and steroidogenically inactive with weak expression of STAR [72]. After the follicle selection, STAR and other steroidogenic enzymes (e.g., CYP11A1 and CYP17A1) are highly expressed in the differentiated granulosa cells and initiate the process of steroidogenesis [78]. In a way, the expression of STAR represents one of the changes in granulosa cells from an undifferentiated to a differentiated state. Hence, we suppose that NE may also be involved in the differentiation of granulosa cells during follicular development through ADRA2A signaling.
In our study, the treatment of NE (10 μM) for 24 h significantly decreases the expression of ID3 in cultured prehierarchical granulosa cells (Figure 5G). ID3 is one of the ID (inhibitor of differentiation/DNA binding) family members, which include ID1, ID3, ID3 and ID4 proteins, belonging to the basic helix–loop–helix (bHLH) transcription factors family. The ID proteins, which lack the DNA binding domain, prevent the binding of bHLH transcription factors to the E-box site by forming heterodimers [79]. In the hen ovary, the selection of a single follicle per day into the preovulatory hierarchy occurs in 6–8 mm prehierarchical follicles, while the mechanism has yet to be defined. The most proximal marker for recently selected follicles is the increased expression of FSHR mRNA in the granulosa cells [71,78]. In undifferentiated granulosa cells, the TGF-β or activin A, could induce SMAD2 binding to SBEs, resulting in low levels of FSHR mRNA expression [80]. The effect of TGF-β or activin A could also be blocked by EGFRLs (epidermal growth factor ligands), which promote the expression of ID1, ID3 and ID4, thereby inhibiting the transcription of FSHR mRNA and maintaining the undifferentiated state in granulosa cells [81]. Based on the role of ID3 in regulating the transcription of FSHR, our finding that NE decreases the expression of ID3 suggests that NE may be involved in the mRNA transcription of FSHR at the time of follicle selection.
In summary, chicken ADRA2A has been cloned. Functional assays prove that it is functional for NE and EPI. In addition to the mRNA expression of ADRA2A, it has been found to be highly expressed in chicken tissues including thyroid, ovary, lung and adipose. The expression of ADRA2A mRNA has also been found to be highly expressed in granulosa cells from chicken developmental follicles including 6–8 mm follicles and F5 follicles. Together with the observance that NE stimulates the proliferation and differentiation of granulosa cells, the present study supports the active role of ADRA2A signaling along follicular development. Our data set a starting point to further elucidate the role of ADRA signaling in avian species.
Author Contributions
Conceptualization, B.C., C.L., J.Z., Y.W. and J.L.; Formal analysis, B.J.; Funding acquisition, J.Z., Y.W. and J.L.; Investigation, B.J., B.C., Z.L., Z.Z., C.L. and H.Z.; Methodology, B.J.; Supervision, Y.W.; Validation, B.J.; Writing—review and editing, J.Z., Y.W. and J.L. All authors have read and agreed to the published version of the manuscript.
Funding
This work was supported by grants from the National Natural Science Foundation of China (U1901206, 32072706), the Sichuan University Postdoctoral Interdisciplinary Innovation Start-up Fund (0020404153033), and the Sichuan University Postdoctoral Research and Development Fund (2021SCU12101).
Institutional Review Board Statement
All the animal experiments were conducted in accordance with the Guidelines for Experimental Animals issued by the Ministry of Science and Technology of the People’ s Republic of China. The experimental protocol was approved by the Animal Ethics Committee of College of Life Sciences, Sichuan University, China, and the assurance number is 20210308008 (8 March 2021).
Informed Consent Statement
Not applicable.
Data Availability Statement
Not applicable.
Conflicts of Interest
The authors declare no conflict of interest. The funders had no role in the design of the study; in the collection, analyses, or interpretation of data; in the writing of the manuscript, or in the decision to publish the results.
References
- Goldstein, D.S.; Eisenhofer, G.; Kopin, I.J. Sources and significance of plasma levels of catechols and their metabolites in humans. J. Pharmacol. Exp. Ther. 2003, 305, 800–811. [Google Scholar] [CrossRef]
- Chu, C.A.; Sindelar, D.K.; Igawa, K.; Sherck, S.; Neal, D.W.; Emshwiller, M.; Cherrington, A.D. The direct effects of catecholamines on hepatic glucose production occur via α1-and β2-receptors in the dog. Am. J. Physiol. Endocrinol. Metab. 2000, 279, E463–E473. [Google Scholar] [CrossRef]
- Capote, L.A.; Mendez Perez, R.; Lymperopoulos, A. GPCR signaling and cardiac function. Eur. J. Pharmacol. 2015, 763, 143–148. [Google Scholar] [CrossRef]
- Evans, B.A.; Merlin, J.; Bengtsson, T.; Hutchinson, D.S. Adrenoceptors in white, brown, and brite adipocytes. Br. J. Pharmacol. 2019, 176, 2416–2432. [Google Scholar] [CrossRef]
- Brodde, O.E.; Bruck, H.; Leineweber, K. Cardiac adrenoceptors: Physiological and pathophysiological relevance. J. Pharmacol. Sci. 2006, 100, 323–337. [Google Scholar] [CrossRef]
- Tank, A.W.; Lee Wong, D. Peripheral and central effects of circulating catecholamines. Compr. Physiol. 2015, 5, 1–15. [Google Scholar] [CrossRef]
- Chen, X.Q.; Du, J.Z.; Wang, Y.S. Regulation of hypoxia-induced release of corticotropin-releasing factor in the rat hypothalamus by norepinephrine. Regul. Pept. 2004, 119, 221–228. [Google Scholar] [CrossRef]
- Simonneaux, V.; Ribelayga, C. Generation of the melatonin endocrine message in mammals: A review of the complex regulation of melatonin synthesis by norepinephrine, peptides, and other pineal transmitters. Pharmacol. Rev. 2003, 55, 325–395. [Google Scholar] [CrossRef]
- Bahr, J.; Kao, L.; Nalbandov, A.V. The role of catecholamines and nerves in ovulation. Biol. Reprod. 1974, 10, 273–290. [Google Scholar] [CrossRef][Green Version]
- España, R.A.; Schmeichel, B.E.; Berridge, C.W. Norepinephrine at the nexus of arousal, motivation and relapse. Brain Res. 2016, 1641, 207–216. [Google Scholar] [CrossRef]
- Malpas, S.C. Sympathetic nervous system overactivity and its role in the development of cardiovascular disease. Physiol. Rev. 2010, 90, 513–557. [Google Scholar] [CrossRef]
- Goldstein, D.S.; Stull, R.; Eisenhofer, G.; Sisson, J.C.; Weder, A.; Averbuch, S.D.; Keiser, H.R. Plasma 3,4-dihydroxyphenylalanine (dopa) and catecholamines in neuroblastoma or pheochromocytoma. Ann. Intern. Med. 1986, 105, 887–888. [Google Scholar] [CrossRef]
- Biederman, J.; Spencer, T. Attention-deficit/hyperactivity disorder (ADHD) as a noradrenergic disorder. Biol. Psychiatry 1999, 46, 1234–1242. [Google Scholar] [CrossRef]
- Shibao, C.; Okamoto, L.; Biaggioni, I. Pharmacotherapy of autonomic failure. Pharmacol. Ther. 2012, 134, 279–286. [Google Scholar] [CrossRef]
- Hawrylyshyn, K.A.; Michelotti, G.A.; Coge, F.; Guenin, S.P.; Schwinn, D.A. Update on human alpha1-adrenoceptor subtype signaling and genomic organization. Trends Pharmacol. Sci. 2004, 25, 449–455. [Google Scholar] [CrossRef]
- Strosberg, A.D. Structure, function, and regulation of adrenergic receptors. Protein Sci. 1993, 2, 1198–1209. [Google Scholar] [CrossRef]
- Calzada, B.C.; De Artinano, A.A. Alpha-adrenoceptor subtypes. Pharmacol. Res. 2001, 44, 195–208. [Google Scholar] [CrossRef]
- Scheinin, M.; Pihlavisto, M. Molecular pharmacology of alpha2-adrenoceptor agonists. Best Pract. Res.-Clin. Anaesthesiol. 2000, 14, 247–260. [Google Scholar] [CrossRef]
- Gyires, K.; Zádori, Z.S.; Török, T.; Mátyus, P. α2-Adrenoceptor subtypes-mediated physiological, pharmacological actions. Neurochem. Int. 2009, 55, 447–453. [Google Scholar] [CrossRef]
- Katz, A.; Wu, D.; Simon, M.I. Subunits βγ of heterotrimeric G protein activate β2 isoform of phospholipase C. Nature 1992, 360, 686–689. [Google Scholar] [CrossRef]
- Smrcka, A.V.; Sternweis, P.C. Regulation of purified subtypes of phosphatidylinositol-specific phospholipase C beta by G protein alpha and beta gamma subunits. J. Biol. Chem. 1993, 268, 9667–9674. [Google Scholar] [CrossRef]
- Akerman, K.E.; Nasman, J.; Lund, P.E.; Shariatmadari, R.; Kukkonen, J.P. Endogenous extracellular purine nucleotides redirect alpha2-adrenoceptor signaling. FEBS Lett. 1998, 430, 209–212. [Google Scholar] [CrossRef]
- Dennis, R.L. Adrenergic and noradrenergic regulation of poultry behavior and production. Domest. Anim. Endocrinol. 2016, 56, S94–S100. [Google Scholar] [CrossRef] [PubMed]
- Bungo, T.; Yanagita, K.; Shiraishi, J. Feed Intake after Infusion of Noradrenalin, Dopamine or its Precursor into the Lateral Ventricles in Neonatal Chicks. J. Anim. Vet. Adv. 2010, 9, 760–763. [Google Scholar] [CrossRef]
- Sugano, T.; Shiota, M.; Khono, H.; Shimada, M. Stimulation of gluconeogenesis by glucagon and norepinephrine in the perfused chicken liver. J. Biochem. 1982, 92, 111–120. [Google Scholar] [CrossRef]
- Cassone, V.M.; Westneat, D.F. The bird of time: Cognition and the avian biological clock. Front. Mol. Neurosci. 2012, 5, 32. [Google Scholar] [CrossRef]
- Unsicker, K.; Seidel, F.; Hofmann, H.D.; Muller, T.H.; Schmidt, R.; Wilson, A. Catecholaminergic innervation of the chicken ovary. With special reference to the follicular wall. Cell Tissue Res. 1983, 230, 431–450. [Google Scholar] [CrossRef]
- Moudgal, R.P.; Razdan, M.N. Catecholamines in ovarian follicles during the ovulatory cycle of White Leghorn hens. Br. Poult. Sci. 1983, 24, 173–176. [Google Scholar] [CrossRef]
- Bahr, J.M.; Ritzhaupt, L.K.; McCullough, S.; Arbogast, L.A.; Ben-Jonathan, N. Catecholamine content of the preovulatory follicles of the domestic hen. Biol. Reprod. 1986, 34, 502–506. [Google Scholar] [CrossRef]
- Ebeid, T.A.; Eid, Y.Z.; El-Abd, E.A.; El-Habbak, M.M. Effects of catecholamines on ovary morphology, blood concentrations of estradiol-17beta, progesterone, zinc, triglycerides and rate of ovulation in domestic hens. Theriogenology 2008, 69, 870–876. [Google Scholar] [CrossRef]
- Aguado, L.I.; Petrovic, S.L.; Ojeda, S.R. Ovarian beta-adrenergic receptors during the onset of puberty: Characterization, distribution, and coupling to steroidogenic responses. Endocrinology 1982, 110, 1124–1132. [Google Scholar] [CrossRef] [PubMed]
- HERNANDEZ, E.R.; JIMENEZ, J.L.; PAYNE, D.W.; ADASHI, E.Y. Adrenergic regulation of ovarian androgen biosynthesis is mediated via β2-adrenergic theca-interstitial cell recognition sites. Endocrinology 1988, 122, 1592–1602. [Google Scholar] [CrossRef] [PubMed]
- Fohr, K.J.; Mayerhofer, A.; Sterzik, K.; Rudolf, M.; Rosenbusch, B.; Gratzl, M. Concerted action of human chorionic gonadotropin and norepinephrine on intracellular-free calcium in human granulosa-lutein cells: Evidence for the presence of a functional alpha-adrenergic receptor. J. Clin. Endocrinol. Metab. 1993, 76, 367–373. [Google Scholar] [CrossRef] [PubMed][Green Version]
- Wasilewska-Dziubinska, E.; Borowiec, M.; Chmielowska, M.; Wolinska-Witort, E.; Baranowska, B. Alfa 1 adrenergic potentiation of progesterone accumulation stimulated by vasoactive intestinal peptide (VIP) and pituitary adenylate cyclase-activating polypeptide (PACAP) in cultured rat granulosa cells. Neuro Endocrinol. Lett. 2002, 23, 141–148. [Google Scholar]
- Kobayashi, Y.; Sjoberg, N.O.; Walles, B.; Owman, C.; Wright, K.H.; Santulli, R.; Wallach, E.E. The effect of adrenergic agents on the ovulatory process in the in vitro perfused rabbit ovary. Am. J. Obstet. Gynecol. 1983, 145, 857–864. [Google Scholar] [CrossRef]
- Zhu, G.; Fang, C.; Li, J.; Mo, C.; Wang, Y.; Li, J. Transcriptomic Diversification of Granulosa Cells during Follicular Development in Chicken. Sci. Rep. 2019, 9, 5462. [Google Scholar] [CrossRef]
- Gilbert, A.B.; Evans, A.J.; Perry, M.M.; Davidson, M.H. A method for separating the granulosa cells, the basal lamina and the theca of the preovulatory ovarian follicle of the domestic fowl (Gallus domesticus). J. Reprod. Fertil. 1977, 50, 179–181. [Google Scholar] [CrossRef]
- Merkin, J.; Russell, C.; Chen, P.; Burge, C.B. Evolutionary dynamics of gene and isoform regulation in Mammalian tissues. Science 2012, 338, 1593–1599. [Google Scholar] [CrossRef]
- Zhang, J.; Li, X.; Zhou, Y.; Cui, L.; Li, J.; Wu, C.; Wan, Y.; Li, J.; Wang, Y. The interaction of MC3R and MC4R with MRAP2, ACTH, alpha-MSH and AgRP in chickens. J. Endocrinol. 2017, 234, 155–174. [Google Scholar] [CrossRef]
- Johnson, A.L.; Bridgham, J.T. Regulation of steroidogenic acute regulatory protein and luteinizing hormone receptor messenger ribonucleic acid in hen granulosa cells. Endocrinology 2001, 142, 3116–3124. [Google Scholar] [CrossRef]
- Ruzinova, M.B.; Benezra, R. Id proteins in development, cell cycle and cancer. Trends Cell Biol. 2003, 13, 410–418. [Google Scholar] [CrossRef]
- Johnson, A.L.; Haugen, M.J.; Woods, D.C. Role for inhibitor of differentiation/deoxyribonucleic acid-binding (Id) proteins in granulosa cell differentiation. Endocrinology 2008, 149, 3187–3195. [Google Scholar] [CrossRef] [PubMed]
- Hall, T.; Biosciences, I.; Carlsbad, C. BioEdit: An important software for molecular biology. GERF Bull. Biosci. 2011, 2, 60–61. [Google Scholar]
- Hallgren, J.; Tsirigos, K.D.; Pedersen, M.D.; Armenteros, J.J.A.; Marcatili, P.; Nielsen, H.; Krogh, A.; Winther, O. DeepTMHMM predicts alpha and beta transmembrane proteins using deep neural networks. bioRxiv 2022. [Google Scholar] [CrossRef]
- Nguyen, N.T.T.; Vincens, P.; Dufayard, J.F.; Roest Crollius, H.; Louis, A. Genomicus in 2022: Comparative tools for thousands of genomes and reconstructed ancestors. Nucleic Acids Res. 2022, 50, D1025–D1031. [Google Scholar] [CrossRef] [PubMed]
- Lv, C.; Mo, C.; Liu, H.; Wu, C.; Li, Z.; Li, J.; Wang, Y. Dopamine D2-like receptors (DRD2 and DRD4) in chickens: Tissue distribution, functional analysis, and their involvement in dopamine inhibition of pituitary prolactin expression. Gene 2018, 651, 33–43. [Google Scholar] [CrossRef] [PubMed]
- Wu, C.; Lv, C.; Wan, Y.; Li, X.; Zhang, J.; Li, J.; Wang, Y. Arginine vasotocin (AVT)/mesotocin (MT) receptors in chickens: Evidence for the possible involvement of AVT-AVPR1 signaling in the regulation of oviposition and pituitary prolactin expression. Gen. Comp. Endocrinol. 2019, 281, 91–104. [Google Scholar] [CrossRef] [PubMed]
- He, C.; Zhang, J.; Gao, S.; Meng, F.; Bu, G.; Li, J.; Wang, Y. Molecular characterization of three NPY receptors (Y2, Y5 and Y7) in chickens: Gene structure, tissue expression, promoter identification, and functional analysis. Gen. Comp. Endocrinol. 2016, 236, 24–34. [Google Scholar] [CrossRef]
- Wang, Y.; Li, J.; Ying Wang, C.; Yan Kwok, A.H.; Leung, F.C. Epidermal growth factor (EGF) receptor ligands in the chicken ovary: I. Evidence for heparin-binding EGF-like growth factor (HB-EGF) as a potential oocyte-derived signal to control granulosa cell proliferation and HB-EGF and kit ligand expression. Endocrinology 2007, 148, 3426–3440. [Google Scholar] [CrossRef]
- Liu, T.; Deng, Y.; Zhang, Z.; Cao, B.; Li, J.; Sun, C.; Hu, Z.; Zhang, J.; Li, J.; Wang, Y. Melanocortin Receptor 4 (MC4R) Signaling System in Nile Tilapia. Int. J. Mol. Sci. 2020, 21, 7036. [Google Scholar] [CrossRef]
- Rovati, G.E.; Capra, V.; Neubig, R.R. The highly conserved DRY motif of class AG protein-coupled receptors: Beyond the ground state. Mol. Pharmacol. 2007, 71, 959–964. [Google Scholar] [CrossRef] [PubMed]
- Bylund, D.B.; Ray-Prenger, C.; Murphy, T.J. Alpha-2A and alpha-2B adrenergic receptor subtypes: Antagonist binding in tissues and cell lines containing only one subtype. J. Pharmacol. Exp. Ther. 1988, 245, 600–607. [Google Scholar] [PubMed]
- Blaxall, H.S.; Murphy, T.J.; Baker, J.C.; Ray, C.; Bylund, D.B. Characterization of the alpha-2C adrenergic receptor subtype in the opossum kidney and in the OK cell line. J. Pharmacol. Exp. Ther. 1991, 259, 323–329. [Google Scholar]
- Blaxall, H.S.; Heck, D.A.; Bylund, D.B. Molecular determinants of the alpha-2D adrenergic receptor subtype. Life Sci. 1993, 53, PL255–PL259. [Google Scholar] [CrossRef]
- Aantaa, R.; Marjamäki, A.; Scheinin, M. Molecular pharmacology of α2-adrenoceptor subtypes. Ann. Med. 1995, 27, 439–449. [Google Scholar] [CrossRef] [PubMed]
- Conklin, B.R.; Chabre, O.; Wong, Y.H.; Federman, A.D.; Bourne, H.R. Recombinant Gq alpha. Mutational activation and coupling to receptors and phospholipase C. J. Biol. Chem. 1992, 267, 31–34. [Google Scholar] [CrossRef]
- Eason, M.G.; Kurose, H.; Holt, B.D.; Raymond, J.R.; Liggett, S.B. Simultaneous coupling of alpha 2-adrenergic receptors to two G-proteins with opposing effects. Subtype-selective coupling of alpha 2C10, alpha 2C4, and alpha 2C2 adrenergic receptors to Gi and Gs. J. Biol. Chem. 1992, 267, 15795–15801. [Google Scholar] [CrossRef]
- Chabre, O.; Conklin, B.R.; Brandon, S.; Bourne, H.R.; Limbird, L.E. Coupling of the alpha 2A-adrenergic receptor to multiple G-proteins. A simple approach for estimating receptor-G-protein coupling efficiency in a transient expression system. J. Biol. Chem. 1994, 269, 5730–5734. [Google Scholar] [CrossRef]
- Eason, M.G.; Jacinto, M.T.; Liggett, S.B. Contribution of ligand structure to activation of alpha 2-adrenergic receptor subtype coupling to Gs. Mol. Pharmacol. 1994, 45, 696–702. [Google Scholar]
- Pohjanoksa, K.; Jansson, C.C.; Luomala, K.; Marjamaki, A.; Savola, J.M.; Scheinin, M. Alpha2-adrenoceptor regulation of adenylyl cyclase in CHO cells: Dependence on receptor density, receptor subtype and current activity of adenylyl cyclase. Eur. J. Pharmacol. 1997, 335, 53–63. [Google Scholar] [CrossRef]
- MacDonald, E.; Kobilka, B.K.; Scheinin, M. Gene targeting—homing in on α2-adrenoceptor-subtype function. Trends Pharmacol. Sci. 1997, 18, 211–219. [Google Scholar] [CrossRef]
- Ziolkowski, N.; Grover, A.K. Functional linkage as a direction for studies in oxidative stress: α-adrenergic receptors. Can. J. Physiol. Pharmacol. 2010, 88, 220–232. [Google Scholar] [CrossRef] [PubMed]
- Diez-Alarcia, R.; Mostany, R.; Dos-Anjos, S.; Fernandez-Lopez, A. Functional autoradiography and gene expression analysis applied to the characterization of the alpha2-adrenergic system in the chicken brain. J. Chem. Neuroanat. 2009, 38, 282–291. [Google Scholar] [CrossRef] [PubMed]
- Denbow, D.M.; Sheppard, B.J. Food and Water-Intake Responses of the Domestic-Fowl to Norepinephrine Infusion at Circumscribed Neural Sites. Brain Res. Bull. 1993, 31, 121–128. [Google Scholar] [CrossRef]
- Knight, P.G.; Wilson, S.C.; Gladwell, R.T.; Cunningham, F.J. Hypothalamic contents of LHRH and catecholamines during the ovulatory cycle of the hen (Gallus domesticus). J. Reprod. Fertil. 1984, 71, 289–295. [Google Scholar] [CrossRef]
- Yang, P.; Cheng, Z.; Watanabe, G.; Taya, K. Effects of third ventricle injection of norepinephrine analogue on LH secretion of the non-laying SIJI goose. Endocr. J. 2000, 47, 7–12. [Google Scholar] [CrossRef][Green Version]
- Lakhlani, P.P.; MacMillan, L.B.; Guo, T.Z.; McCool, B.A.; Lovinger, D.M.; Maze, M.; Limbird, L.E. Substitution of a mutant α2a-adrenergic receptor via “hit and run” gene targeting reveals the role of this subtype in sedative, analgesic, and anesthetic-sparing responses in vivo. Proc. Natl. Acad. Sci. USA 1997, 94, 9950–9955. [Google Scholar] [CrossRef]
- Wang, M.; Ramos, B.P.; Paspalas, C.D.; Shu, Y.; Simen, A.; Duque, A.; Vijayraghavan, S.; Brennan, A.; Dudley, A.; Nou, E.; et al. Alpha2A-adrenoceptors strengthen working memory networks by inhibiting cAMP-HCN channel signaling in prefrontal cortex. Cell 2007, 129, 397–410. [Google Scholar] [CrossRef]
- Ahren, B. Effects of alpha-adrenoceptor agonists and antagonists on thyroid hormone secretion. Acta Endocrinol. (Copenh.) 1985, 108, 184–191. [Google Scholar] [CrossRef]
- Ahren, B.; Bengtsson, H.I.; Hedner, P. Effects of norepinephrine on basal and thyrotropin-stimulated thyroid hormone secretion in the mouse. Endocrinology 1986, 119, 1058–1062. [Google Scholar] [CrossRef]
- Scanes, C.G. Sturkie’ s Avian Physiology; Elsevier: Amsterdam, The Netherlands, 2014. [Google Scholar]
- Johnson, A.L.; Woods, D.C. Dynamics of avian ovarian follicle development: Cellular mechanisms of granulosa cell differentiation. Gen. Comp. Endocrinol. 2009, 163, 12–17. [Google Scholar] [CrossRef]
- Tilly, J.L.; Kowalski, K.I.; Johnson, A.L. Stage of ovarian follicular development associated with the initiation of steroidogenic competence in avian granulosa cells. Biol. Reprod. 1991, 44, 305–314. [Google Scholar] [CrossRef] [PubMed]
- Liu Kao, L.W.; Nalbandov, A. The effect of antiadrenergic drugs on ovulation in hens. Endocrinology 1972, 90, 1343–1349. [Google Scholar] [CrossRef] [PubMed]
- Bodis, J.; Tinneberg, H.R.; Torok, A.; Cledon, P.; Hanf, V.; Papenfuss, F. Effect of noradrenaline and dopamine on progesterone and estradiol secretion of human granulosa cells. Acta Endocrinol. 1993, 129, 165–168. [Google Scholar] [CrossRef]
- Itoh, M.T.; Ishizuka, B. alpha1-Adrenergic receptor in rat ovary: Presence and localization. Mol. Cell. Endocrinol. 2005, 240, 58–63. [Google Scholar] [CrossRef] [PubMed]
- Rzasa, J.; Paczoska-Eliasiewicz, H. Changes in ovarian catecholamine concentrations during follicular growth and maturation in the domestic hen. Br. Poult. Sci. 2000, 41, 68–69. [Google Scholar] [CrossRef]
- Johnson, A.L. Organization and functional dynamics of the avian ovary. In Hormones and Reproduction of Vertebrates; Elsevier: Amsterdam, The Netherlands, 2011; pp. 71–90. [Google Scholar]
- Roschger, C.; Cabrele, C. The Id-protein family in developmental and cancer-associated pathways. Cell Commun. Signal. 2017, 15, 7. [Google Scholar] [CrossRef]
- Stopa, M.; Anhuf, D.; Terstegen, L.; Gatsios, P.; Gressner, A.M.; Dooley, S. Participation of Smad2, Smad3, and Smad4 in transforming growth factor beta (TGF-beta)-induced activation of Smad7. THE TGF-beta response element of the promoter requires functional Smad binding element and E-box sequences for transcriptional regulation. J. Biol. Chem. 2000, 275, 29308–29317. [Google Scholar] [CrossRef]
- Woods, D.C.; Haugen, M.J.; Johnson, A. Actions of EGFR/MAPK and Protein Kinase C Signaling in Granulosa Cells from Gallus gallus Are Dependent Upon Stage of Differentiation. Differentiation 2007, 1, 4. [Google Scholar]
Publisher’s Note: MDPI stays neutral with regard to jurisdictional claims in published maps and institutional affiliations. |
© 2022 by the authors. Licensee MDPI, Basel, Switzerland. This article is an open access article distributed under the terms and conditions of the Creative Commons Attribution (CC BY) license (https://creativecommons.org/licenses/by/4.0/).





