Abstract
It is considered that brain ischemia can be causative connected to Alzheimer’s disease. In the CA1 and CA3 regions of the hippocampus and temporal cortex, genes related to Alzheimer’s disease, such as the amyloid protein precursor (APP), β-secretase (BACE1), presenilin 1 (PSEN1) and 2 (PSEN2), are deregulated by ischemia. The pattern of change in the CA1 area of the hippocampus covers all genes tested, and the changes occur at all post-ischemic times. In contrast, the pattern of gene changes in the CA3 subfield is much less intense, does not occur at all post-ischemic times, and is delayed in time post-ischemia relative to the CA1 field. Conversely, the pattern of gene alterations in the temporal cortex appears immediately after ischemia, and does not occur at all post-ischemic times and does not affect all genes. Evidence therefore suggests that various forms of dysregulation of the APP, BACE1 and PSEN1 and PSEN2 genes are associated with individual neuronal cell responses in the CA1 and CA3 areas of the hippocampus and temporal cortex with reversible cerebral ischemia. Scientific data indicate that an ischemic episode of the brain is a trigger of amyloidogenic processes. From the information provided, it appears that post-ischemic brain injury additionally activates neuronal death in the hippocampus and temporal cortex in an amyloid-dependent manner.
1. Introduction
Constantly emerging research of local or global brain ischemia (BI) provides evidence that ischemic damage is likely to be related to the etiology of Alzheimer’s disease (AD) [1,2,3,4,5,6,7,8,9,10,11,12,13,14,15]. Stroke in clinic is a serious life-threatening vascular disease with number of complications such as: cognitive deficits, physical disability and dementia [16,17,18,19,20,21,22]. Both disease have an enormous socio-economic impact all over the world [23,24]. The annual cost of caring and treating for stroke persons in Europe in 2010 was assessed at about EUR 64 billion [25]. In the UK, BI treatment and loss of productivity are estimated at around £ 8.9 billion per year, which is around 5% of the country’s total National Health System budget [26].
1.1. BI versus AD
Harvested proof suggests that there is remarkable parallelism between the neuropathogenesis of AD and animal and human BI. First, epidemiological investigations have presented that AD is a factor contributing to the development of BI and vice versa [27,28,29]. Both disease entities, i.e. AD and BI, are characterized by cerebral amyloid angiopathy [30]. Second, brain ischemia and AD have shared risk factors such as: hyperlipidemia, hypertension, obesity and diabetes [31,32]. Third, existing proofs indicate that BI may stimulate the development of AD by triggering the generation and deposition of the amyloid and modifying the tau protein [1,2,4,8,9,10,25,33,34,35]. Fourth, it is believed that inflammation of the brain caused by the immune system plays an important function in the progress and development of AD and BI [15,17,18,19,21,22]. Finally, research shows that tau protein modification is also a key factor in post-ischemia and causes tau protein-dependent neuronal death [9,10,25,34,35,36]. Together, these types of evidence point to common genomic and proteomic risk factors for BI and AD.
1.2. Alterations of Hippocampus and Temporal Cortex Post-Ischemia
Post-ischemic brain neurodegeneration in experimental studies leads to molecular and structural alterations in different brain areas, first in the hippocampus and temporal cortex, indicating damages are identical to those in AD [1,2,4,13,37,38,39,40]. BI is the second naturally happening pathology after AD, which triggers predominantly the death of pyramidal neuronal cells in the CA1 area of the hippocampus [2,4]. Post-ischemic hippocampus is considered to be the main neuronal area underlying the impairment of episodic memory, which is the earliest and most visible clinical symptom before dementia following ischemia with AD phenotype [3,30,41,42,43,44,45]. Also, ischemia is responsible for serious damage to the temporal cortex [37], which is the target region of the main axonal output network from the hippocampus. These areas are structurally and functionally connected to each other and are important for learning and memory phenomena [3,30,41,42,43,44,45]. The connotation of increased risk of dementia following ischemic brain injury with age, atrophy of the hippocampus and neurodegenerative damages in the temporal cortex with hemorrhages has been observed [2,30,37,46,47,48].
1.3. Amyloid in Post-Ischemic Brain
Rats following BI presented intracellular staining to the β-amyloid peptide, to the N-terminal of amyloid protein precursor (APP) and at the C-terminal of APP in the brain [1,4]. The accumulation of diverse fragments of the amyloid protein precursor in extracellular space was mainly noted following brain ischemia in human and animal hippocampus, in the form of irregularly dispersed diffuse and senile amyloid plaques [1,2,4,49,50,51,52,53,54]. Current facts about the activation of genes and proteins related with AD after ischemia, and the neuropathology of both AD and BI, point to the situation that analogous processes contribute to the death of neurons and the disintegration of the brain parenchyma in both diseases, finally leading to development of dementia [34,35,55,56,57,58,59,60,61]. The incidence of BI indicates that the vascular system is a probable factor creating degeneration and dementia in AD.
This review presents the latest knowledge on the function of genes involved in the amyloidogenic processing of the APP, which is related to the production and deposition of amyloid in the hippocampus and temporal cortex following BI. It was also considered whether the signaling pathway of the APP is involved in inducing neuronal death in the hippocampus and temporal cortex in an amyloid dependent manner.
2. mRNAs Related with the Post-Ischemic APP
Due to the limited amount of new information in animal studies on damage to the APP after BI, this section of the review presents the first stages in mRNA research linked to the processing of the APP following different models of BI. This indicates that there is a serious need for evidence for a new causal neuropathological role for amyloid in BI; which substance is most likely to ultimately have an irreversible consequence on ischemic outcome.
2.1. mRNA of the APP
After transient experimental local ischemic brain injury, the mRNA level of the APP was raised both in the penumbra and in the core, by 200 and 150%, respectively, over 7 days post-ischemia [62,63]. Furthermore, following permanent focal BI injury, the mRNA domain of the Kunitz-type protease inhibitor domain-containing APP in the brain cortex was increased for 21 days [64]. Additionally, following temporary focal BI, the APPs, 751 and 770 mRNAs, were raised during 7 days of reperfusion [65]. Only the APP-695 is existing in the neuronal cells, therefore it should be presumed that it has been degraded or absent due to the death of neuronal cells in the hippocampus and temporal cortex following cerebral ischemia. Moreover, 1 h following focal BI injury in ovariectomized animals, the raised mRNA level of the APP was noted in all ischemic brain parts [62]. But, estrogen therapy decreases the mRNA level of the APP in post-ischemic brain [62]. These results suggest that estrogen treatment can be used to decrease the mRNA of the APP following the ischemic incident.
2.2. mRNA of Enzymes Metabolizing the APP
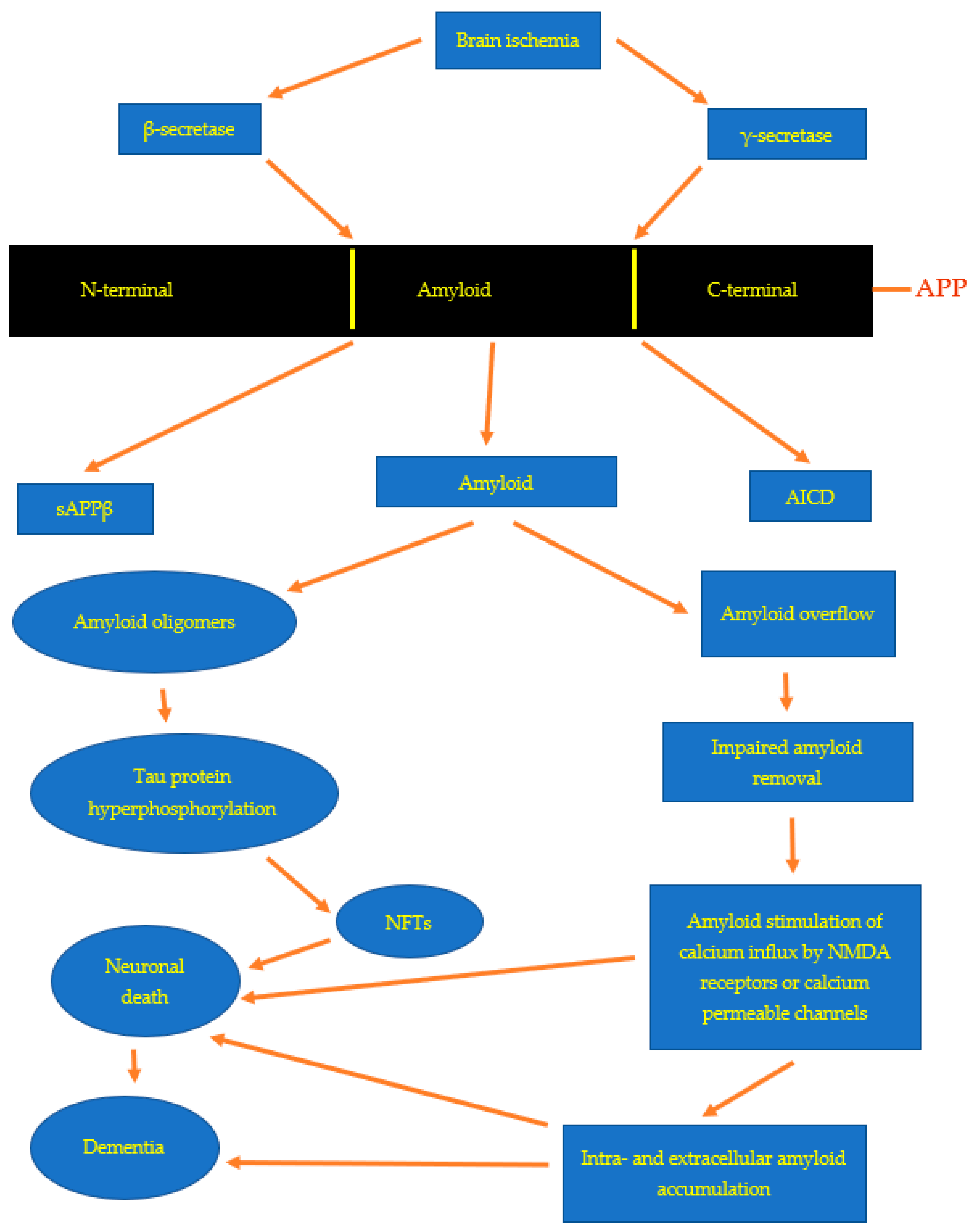
The APP is processed by α-secretase, and this phenomenon is a non-amyloidogenic pathway. After experimental focal and global ischemic brain injury, the level of α-secretase mRNA and gene expression decreases, including in the hippocampus [61,66,67]. The second phenomenon is called the amyloidogenic route, and the APP is cleaved by β- and γ-secretase as a result of this reaction, β-amyloid peptide is formed (Figure 1) [6]. Some investigations have documented that ischemic incidence of the brain activates β-secretase post-ischemia [68,69,70,71]. Alternative investigation showed alterations in mRNA levels of three enzymes that metabolize the APP: β-secretase, glutaminyl cyclase and cathepsin B, which were raised in the hippocampus and cortex post-ischemia [72].
Figure 1.
Proposed pathways for amyloid accumulation and toxicity. APP-amyloid protein precursor, sAPPβ-soluble amyloid protein precursor, NFTs-neurofibrillary tangles, AICD-amyloid protein precursor intracellular domain.
Three days post-ischemia, the highest level of presenilin 1 (PSEN1) mRNA was noted in the neurons of CA3 region of the hippocampus [73]. This evidence suggests that a raised level of PSEN1 mRNA probably is connected with the answer of neurons to BI. In an additional study, the raised level of PSEN1 mRNA presented the maximum increase in the cortex, striatum, and hippocampus following local BI injury [74]. In the above research, the raised level of PSEN1 mRNA was greater on the opposite side to focal BI changes. This phenomenon may imitate the death of brain neuronal cells on the ipsilateral side. The mRNA of PSEN1, which was raised following BI [73,74], is involved in the generation of the β-amyloid peptide by the γ-secretase complex (Figure 1) [6,75]. The above evidence helps to understand the gradual neuronal loss after the ischemic injury of the brain and the silent, delayed deposition of the β-amyloid peptide in the post-ischemic brain (Figure 1) [4,11].
3. Genes Engaged in the Generation of Amyloid in the Post-Ischemic Hippocampus and Temporal Cortex
In rodents surviving 2 days to 2 years after BI, intra- and extracellular deposition of various fragments of the APP in the hippocampus and temporal cortex were noted (Figure 1) [1,2,33,76,77,78,79,80,81]. Deposition of different fragments of the APP was always observed in neurons and glia [2,4,32,79,80,82,83,84,85]. Data indicate that astrocytes, which accumulate huge amounts of the amyloid, are implicated in the generation of glial scar [2,32,84]. In addition, astrocytes with disproportionate amyloid increase may be involved in restoring the hippocampus post-ischemia, which finally leads to the death of astrocytes [2,4,32,86]. The extracellular deposition of amyloid showed features of diffuse and senile amyloid plaques [2,4,52,80]. Deposition of amyloid in neurons and astrocytes is a symptom of neuropathological processing of the APP in the course of ischemic neurodegeneration of the hippocampus and other brain structures [4,78,84,87,88]. The evidence clearly confirmed that the deposition of amyloid post-ischemia in the hippocampus and other brain parts is responsible for the secondary neurodegenerative mechanisms that cause gradual death of ischemic neuronal cells, which additionally influences the post-ischemic outcome (Figure 1) [4,42,79,80,85,89,90]. Senile and diffuse amyloid plaques have also been documented in the hippocampus in patients with a history of BI [49,50,51,53,91]. Increased accumulation of different amyloids contributes to the advancement of post-ischemic neurodegenerative pathways and in the end to the development of AD dementia (Figure 1). Furthermore, clinical studies have revealed a rise in the level of amyloid in the serum in patients with a history of BI [92,93,94]. Increased blood amyloid in these patients was found to be harmfully correlated with neurological outcomes post-ischemia [93]. The above evidence indicate that after ischemia, the generated amyloid is additionally responsible for the progression of neurodegeneration that worsen the outcome post-ischemia through neuronal death (Figure 1) [14].
3.1. CA1 Area of Hippocampus
The expression of the APP gene in the CA1 area of the hippocampus was decreased 2 days post-ischemia and increased above the control values during 7–30 days (Table 1) [55]. The β-secretase (BACE1) and presenilin 1 and 2 (PSEN2) genes were upregulated between 2 and 7 days and were decreased at 30 days post-ischemia (Table 1) [55].
Table 1.
AD-linked genes in the hippocampus and temporal cortex post-ischemia.
3.2. CA3 Area of Hippocampus
In the CA3 region, at 2 and 30 days after ischemia, APP gene expression was around control values (Table 1) [61], but, 7 days after ischemia, APP gene expression was beyond control values (Table 1) [61]. Expression of the BACE1 gene in the CA3 area was below the control values at 2 and 7 days, while 30 days following ischemia, it was above the control values (Table 1) [61]. Expression of the PSEN1 gene was above control values at 2 and 7 days, and fluctuated around the control values 30 days post-ischemia (Table 1) [61]. Following ischemia PSEN2 expression fluctuated around the control values at 2 days, decreased on day 7 and was above the control values on day 30 (Table 1) [61].
3.3. Temporal Cortex
The expression of the APP gene in the cortex was reduced 2 days post-ischemia and increased above the control values between 7 and 30 days (Table 1) [56]. Expression of the BACE1 gene in the above area was upregulated at 2 days, while at 7 and 30 days following ischemia, it oscillated around the control values (Table 1) [56]. The PSEN1 gene fluctuated around the control values 2, 7 and 30 days after ischemia (Table 1) [57]. Expression of the PSEN2 gene was the above control values at 2 days, and oscillated around the control values at 7 and 30 days after ischemia (Table 1) [57].
4. Conclusions
The pattern of dysregulation of genes linked with AD in the CA3 region of the hippocampus post-ischemia is much slower in time and less intense than that occurring in the CA1 area of the hippocampus. Thus, gene changes in the CA1 area of the hippocampus indicate a faster progression of post-ischemic pathology compared to the CA3 area. On the other hand, the course of events in the cortex is the slowest and less marked compared to those in the CA1 and CA3 regions in the early period after hippocampal ischemia with the complete absence of changes in the expression of BACE1, PSEN1 and PSEN2 genes in the later periods of recirculation. These data clearly indicate that the occurrence of cerebral ischemia triggers amyloidogenic processes that are extremely dangerous for the survival of the brain (Figure 1).
The relationship of ischemic damages in neuronal cells with disturbed β-amyloid peptide homeostasis has similarly been documented by immunohistochemistry following temporary focal or global BI in animals and humans [1,2,4,49,50,51,53,54]. Based on the research and analyses presented here, it appears that cerebral ischemia is an event that triggers the amyloidogenic processing of the APP, the products of which, in particular amyloid, are involved in the amyloidogenic phenomenon and irreversible damage to neurons post-ischemia (Figure 1). The relationship between ischemic neuronal death and the expansion of the amyloidogenic metabolism of APP after BI is rather certain (Figure 1 and Figure 2). Recent evidence undoubtedly points to a possible neuropathogenic interaction between post-ischemic neurons and the ischemic amyloidogenic metabolism of the APP to amyloid, a process that is characteristic of the development of the AD (Figure 2). Raised expression of presenilin genes especially in CA1 region and, consequently, elevated production of their proteins may stimulate neurodegeneration following BI injury by rising neuronal cells sensitivity to ischemia [95]. Presenilins disturb the homeostasis of calcium in neurons, which leads to increased susceptibility of them to apoptosis [4]. A raised level of the soluble amyloid in the brain and in the blood [92,93,94] post-ischemia inclines neuronal cells to apoptosis, too. Additionally, amyloid stimulates post-ischemia hyperphosphorylation of tau protein, leading to a vicious cycle (Figure 1 and Figure 2) [96]. Definitively, the amyloid influences the phosphorylation of the tau protein post-ischemia, which increases apoptosis leading to a chain reaction [35,96]. Furthermore, it is accepted as true that the rise in the generation of amyloid in the early phase post-ischemia influences the sealing of the blood-brain barrier and healing of sites after vanished away neuronal cells [97,98,99,100]. Chronic generation of amyloid is likely to undergo a pathological healing processes followed by durable permeability to the blood-brain barrier and deposition of amyloid in the hippocampus, and then spreading into the cortex and lastly into the entire brain (Figure 2) [48]. Studies show that ischemia leading to increased amyloid accumulation in the brain strongly supports the notion that the damage to ischemic neuronal cells is primary, while the observed increase in amyloid accumulation is rather a secondary phenomenon due to changes in the membranes of neurons and vessels [55,77].
Figure 2.
The events in post-ischemic brain injury have a remarkable parallel with Alzheimer’s disease. BBB—blood–brain barrier; CAA—cerebral amyloid angiopathy; NFTs—neurofibrillary tangles.
Expression of the APP gene does not overlap with previous results on the staining of different parts of the APP in the CA1 area and temporal cortex two days post-ischemia [1,4]. Results indicate that there is a disagreement between the expression of the BACE1 gene and the APP, whose expression has been decreased below the control values in the ischemic CA1 region and temporal cortex two days post-ischemia. It is clear that necrotic neuronal death related with acute post-ischemic neuropathology prevails at this time [2,4,101,102]. During necrotic death of neuronal cells, the discontinuity of cell membranes, the membranes of which are rich in amyloid protein precursor, has been shown [103,104]. The APP is abundant in cell membranes [105], so in the above state there is an overload with the protease substrate, which is the APP. The discontinuity of cell membranes, in particular by neuronal cells, permits necrotic neurons to cause uncontrolled release and processing of the APP [106].
In the CA1 area, the presented information shows that in the following days the expression of the BACE1 gene increases. There were exactly the opposite changes in the CA3 region. In contrast, alterations in the temporal cortex oscillated around control values. At the same time, an increase was observed in the expression of the APP gene in the CA1 field and temporal cortex following BI injury. In the region of CA3, an increase in the expression of APP was noted only 7 days after BI. However, the observations are consistent with the strong staining of different fragments of the APP after BI [1,2,4]. Over 30 days post-ischemia, widespread neuronal cells loss usually ends in the CA1 subfield and in the layers 3, 5 and 6 of the temporal cortex, and during this time the expression of the APP gene and its product increases (Figure 2) [55,56,77]. On the other hand, neurons death in the CA3 area occurs several months later after BI [4].
The β- and γ-secretase action leads to the production of amyloid peptides, which may cause secondary and final injury to ischemic neuronal cells in brain (Figure 1). The presented observations show that ischemia of the hippocampus and cortex does not touch the expression of secretases for all times post-ischemia and does not rise the amyloidogenesis in the hippocampus and temporal cortex all the time post-ischemia. The obtained results indicate a new, complicated role of the examined genes, which are related with AD, in the post-ischemic hippocampus and cortex. It can be assumed that we can distinguish between focal and global changes in the processing of the APP. This phenomenon is probably connected with the transfer of soluble amyloid peptides from the plasma to the brain parenchyma following ischemic brain episode [92,93,94,107].
It is known that age-connected vascular alterations go together with or even go before the development of AD, which makes it highly probable that they may play a key pathogenic role. While the pathways of these changes remains to be determined, amyloid is an important pathogenic factor, but not unique to the brain, as is it outside the brain. Together, the data suggests that vascular pathologies are a highly likely neuropathogenic factor in age-linked dementia, including AD, inextricably linked to disorder beginning and advancement [108]. Therefore, the involvement of vascular aspects in prophylactic, diagnostic and curative methods must be taken into account in order to meet one of the main health tests of our time [108].
Recent data define additional and novel mechanisms of pyramidal neurons death in the CA1 and CA3 regions and layers 3, 5 and 6 of the cortex following transient brain ischemia. In vivo monitoring of gene dysregulation using reversible experimental of BI in animals opens the method to a well understanding of the involvement of AD-linked genes and their products to the pathology of AD and the progress of neurodegeneration post-ischemia with dementia (Figure 2). Above evidences will help to understand progressive injury post-ischemia, chronic accumulation of amyloid, and delayed expansion of AD degeneration that extents from hippocampus to the temporal lobe and other parts of the brain tissue [6,55,56,57,61,109,110,111]. What is even more, the observations presented that BI injury starts delayed neuronal loss in the hippocampus and temporal cortex in an amyloid-dependent manner (Figure 1). Thus describing a new and significant mechanism for controlling the survival or death of post-ischemic neurons. In addition, dysfunction of the genes and proteins connected with AD following ischemia ultimately leads to chronic neuropathology with the expansion of AD type dementia (Figure 2). That this is currently an important problem is evidenced by the report summarizing the debate and instructions of the working group established by the National Heart, Lung and Blood Institute and the National Institute of Neurological Disorders and Stroke to assess the condition of the field in the vascular influences to dementia studies and to determine research priorities. As shown in this report, advances in understanding of the molecular processes of vascular contributions to dementia could lead to the elaboration of potential prevention and new cure tactics to decrease the problem of dementia [112]. A well understanding of the social factors of health that affect the risk of both vascular disorder and vascular influence to dementia can provide insight into methods to decrease the gap between developed and developing countries in vascular input to cognitive deficiency and dementia [112].
Funding
This research received no external funding.
Institutional Review Board Statement
Not applicable.
Informed Consent Statement
Not applicable.
Data Availability Statement
At the author’s for correspondence.
Acknowledgments
The author acknowledges support by the Mossakowski Medical Research Institute, Polish Academy of Sciences, Warsaw, Poland (T3).
Conflicts of Interest
The author declares no conflict of interest.
References
- Pluta, R.; Kida, E.; Lossinsky, A.S.; Golabek, A.A.; Mossakowski, M.J.; Wisniewski, H.M. Complete cerebral ischemia with short-term survival in rats induced by cardiac arrest. I. Extracellular accumulation of Alzheimer’s -amyloid protein precursor in the brain. Brain Res. 1994, 649, 323–328. [Google Scholar] [CrossRef]
- Pluta, R. The role of apolipoprotein E in the deposition of β-amyloid peptide during ischemia–reperfusion brain injury. A model of early Alzheimer’s disease. Ann. N. Y. Acad. Sci. 2000, 903, 324–334. [Google Scholar] [CrossRef] [PubMed]
- Yang, S.H.; Simpkins, J.W. Ischemia-reperfusion promotes tau and β-amyloid pathology and a progressive cognitive impairment. In Ischemia-Reperfusion Pathways in Alzheimer’s Disease; Pluta, R., Ed.; Nova Science Publishers, Inc.: New York, NY, USA, 2007; pp. 113–138. [Google Scholar]
- Pluta, R.; Ułamek, M.; Jabłoński, M. Alzheimer’s mechanisms in ischemic brain degeneration. Anat. Rec. 2009, 292, 1863–1881. [Google Scholar] [CrossRef] [PubMed]
- Pluta, R.; Jolkkonen, J.; Cuzzocrea, S.; Pedata, F.; Cechetto, D.; Popa-Wagner, A. Cognitive impairment with vascular impairment and degeneration. Curr. Neurovasc. Res. 2011, 8, 342–350. [Google Scholar] [CrossRef]
- Pluta, R.; Furmaga-Jabłońska, W.; Maciejewski, R.; Ułamek-Kozioł, M.; Jabłoński, M. Brain ischemia activates β- and γ-secretase cleavage of amyloid precursor protein: Significance in sporadic Alzheimer’s disease. Mol. Neurobiol. 2013, 47, 425–434. [Google Scholar] [CrossRef] [Green Version]
- Pluta, R.; Jabłoński, M.; Ułamek-Kozioł, M.; Kocki, J.; Brzozowska, J.; Januszewski, S.; Furmaga-Jabłońska, W.; Bogucka-Kocka, A.; Maciejewski, R.; Czuczwar, S.J. Sporadic Alzheimer’s disease begins as episodes of brain ischemia and ischemically dysregulated Alzheimer’s disease genes. Mol. Neurobiol. 2013, 48, 500–515. [Google Scholar] [CrossRef] [Green Version]
- Salminen, A.; Kauppinen, A.; Kaarniranta, K. Hypoxia/ischemia activate processing of amyloid precursor protein: Impact of vascular dysfunction in the pathogenesis of Alzheimer’s disease. J. Neurochem. 2017, 140, 536–549. [Google Scholar] [CrossRef] [PubMed] [Green Version]
- Hatsuta, H.; Takao, M.; Nogami, A.; Uchino, A.; Sumikura, H.; Takata, T.; Morimoto, S.; Kanemaru, K.; Adachi, T.; Arai, T.; et al. Tau and TDP-43 accumulation of the basal nucleus of Meynert in individuals with cerebral lobar infarcts or hemorrhage. Acta Neuropathol. Commun. 2019, 7, 49. [Google Scholar] [CrossRef]
- Pluta, R.; Czuczwar, S.J.; Januszewski, S.; Jabłoński, M. The many faces of post-ischemic tau protein in brain neurodegeneration of the Alzheimer’s disease type. Cells 2021, 10, 2213. [Google Scholar] [CrossRef]
- Pluta, R.; Januszewski, S.; Czuczwar, S.J. Brain ischemia as a prelude to Alzheimer’s disease. Front. Aging Neurosci. 2021, 13, 636653. [Google Scholar] [CrossRef]
- Schiefecker, A.J.; Putzer, G.; Braun, P.; Martini, J.; Strapazzon, G.; Antunes, A.P.; Mulino, M.; Pinggera, D.; Glodny, B.; Brugger, H.; et al. Total tau protein as investigated by cerebral microdialysis increases in hypothermic cardiac arrest: A Pig Study. Ther. Hypothermia Temp. Manag. 2021, 11, 28–34. [Google Scholar] [CrossRef] [PubMed]
- Pluta, R. Brain ischemia as a bridge to Alzheimer’s disease. Neural Regen Res. 2022, 17, 791–792. [Google Scholar] [CrossRef] [PubMed]
- Pluta, R.; Ouyang, L.; Januszewski, S.; Li, Y.; Czuczwar, S.J. Participation of amyloid and tau protein in post-ischemic neurodegeneration of the hippocampus of a nature identical to Alzheimer’s disease. Int. J. Mol. Sci. 2021, 22, 2460. [Google Scholar] [CrossRef] [PubMed]
- Pluta, R.; Kiś, J.; Januszewski, S.; Jabłoński, M.; Czuczwar, S.J. Cross-talk between amyloid, tau protein and free radicals in post-ischemic brain neurodegeneration in the form of Alzheimer’s disease proteinopathy. Antioxidants 2022, 11, 146. [Google Scholar] [CrossRef] [PubMed]
- Donnan, G.A.; Fisher, M.; Macleod, M.; Davis, S.M. Stroke. Lancet 2008, 371, 1612–1623. [Google Scholar] [CrossRef]
- Sekeljic, V.; Bataveljic, D.; Stamenkovic, S.; Ułamek, M.; Jabłoński, M.; Radenovic, L.; Pluta, R.; Andjus, P.R. Cellular markers of neuroinflammation and neurogenesis after ischemic brain injury in the long-term survival rat model. Brain Struct. Funct. 2012, 217, 411–420. [Google Scholar] [CrossRef]
- Liu, Y.H.; Zeng, F.; Wang, Y.R.; Zhou, H.D.; Giunta, B.; Tan, J.; Wang, Y.J. Immunity and Alzheimer’s disease: Immunological perspectives on the development of novel therapies. Drug Discov. Today 2013, 18, 1212–1220. [Google Scholar] [CrossRef]
- Anrather, J.; Iadecola, C. Inflammation and stroke: An overview. Neurotherapeutics 2016, 13, 661–670. [Google Scholar] [CrossRef]
- Goulay, R.; Romo, L.M.; Hol, E.M.; Dijkhuizen, R.M. From stroke to dementia: A comprehensive review exposing tight interactions between stroke and amyloid-β formation. Transl. Stroke Res. 2020, 11, 601–614. [Google Scholar] [CrossRef] [Green Version]
- Radenovic, L.; Nenadic, M.; Ułamek-Kozioł, M.; Januszewski, S.; Czuczwar, S.J.; Andjus, P.R.; Pluta, R. Heterogeneity in brain distribution of activated microglia and astrocytes in a rat ischemic model of Alzheimer’s disease after 2 years of survival. Aging 2020, 12, 12251–12267. [Google Scholar] [CrossRef]
- Pluta, R.; Januszewski, S.; Czuczwar, S.J. Neuroinflammation in post-ischemic neurodegeneration of the brain: Friend, foe, or both? Int. J. Mol. Sci. 2021, 22, 4405. [Google Scholar] [CrossRef] [PubMed]
- Norrving, B.; Kissela, B. The global burden of stroke and need for a continuum of care. Neurology 2013, 80, S5–S12. [Google Scholar] [CrossRef] [PubMed]
- Alzheimer’s Association. Alzheimer’s disease facts and figures. Alzheimers Dement. 2016, 12, 459–509. [Google Scholar]
- Pluta, R.; Ułamek-Kozioł, M.; Januszewski, S.; Czuczwar, S.J. Amyloid pathology in the brain after ischemia. Folia Neuropathol. 2019, 57, 220–226. [Google Scholar] [CrossRef] [PubMed]
- Murphy, S.J.X.; Werring, D.J. Stroke: Causes and clinical features. Medicine 2020, 48, 9. [Google Scholar] [CrossRef]
- Gamaldo, A.; Moghekar, A.; Kilada, S.; Resnick, S.M.; Zonderman, A.B.; O’brien, R. Effect of a clinical stroke on the risk of dementia in a prospective cohort. Neurology 2006, 67, 1363–1369. [Google Scholar] [CrossRef]
- Chi, N.F.; Chien, L.N.; Ku, H.L.; Hu, C.J.; Chiou, H.Y. Alzheimer disease and risk of stroke: A population-based cohort study. Neurology 2013, 80, 705–711. [Google Scholar] [CrossRef]
- Tolppanen, A.M.; Lavikainen, P.; Solomon, A.; Kivipelto, M.; Soininen, H.; Hartikainen, S. Incidence of stroke in people with Alzheimer disease: A national register-based approach. Neurology 2013, 80, 353–358. [Google Scholar] [CrossRef]
- Rost, N.S.; Brodtmann, A.; Pase, M.P.; van Veluw, S.J.; Biffi, A.; Duering, M.; Hinman, J.D.; Dichgans, M. Post-stroke cognitive impairment and dementia. Circ. Res. 2022, 130, 1252–1271. [Google Scholar] [CrossRef]
- De Bruijn, R.F.; Ikram, M.A. Cardiovascular risk factors and future risk of Alzheimer’s disease. BMC Med. 2014, 12, 130. [Google Scholar] [CrossRef] [Green Version]
- Boehme, A.K.; Esenwa, C.; Elkind, M.S. Stroke risk factors, genetics, and prevention. Circ. Res. 2017, 120, 472–495. [Google Scholar] [CrossRef] [PubMed]
- Pluta, R. No effect of anti-oxidative therapy on cerebral amyloidosis following ischemia–reperfusion brain injury. Folia Neuropathol. 2000, 38, 188–190. [Google Scholar] [PubMed]
- Pluta, R.; Bogucka-Kocka, A.; Ułamek-Kozioł, M.; Bogucki, J.; Czuczwar, S.J. Ischemic tau protein gene induction as an additional key factor driving development of Alzheimer’s phenotype changes in CA1 area of hippocampus in an ischemic model of Alzheimer’s disease. Pharmacol. Rep. 2018, 70, 881–884. [Google Scholar] [CrossRef] [PubMed]
- Pluta, R.; Ułamek-Kozioł, M.; Januszewski, S.; Czuczwar, S.J. Tau protein dysfunction after brain ischemia. J. Alzheimers Dis. 2018, 66, 429–437. [Google Scholar] [CrossRef] [Green Version]
- Tuo, Q.Z.; Lei, P.; Jackman, K.A.; Li, X.L.; Xiong, H.; Li, X.L.; Liuyang, Z.Y.; Roisman, L.; Zhang, S.T.; Ayton, S.; et al. Tau mediated iron export prevents ferroptotic damage after ischemic stroke. Mol. Psychiatry 2017, 22, 1520–1530. [Google Scholar] [CrossRef]
- Pluta, R. Influence of prostacyclin on early morphological changes in the rabbit brain after complete 20–min ischemia. J. Neurol. Sci. 1985, 70, 305–316. [Google Scholar] [CrossRef]
- Pluta, R.; Salińska, E.; Puka, M.; Stafiej, A.; Łazarewicz, J.W. Early changes in extracellular amino acids and calcium concentrations in rabbit hippocampus following complete 15-min cerebral ischemia. Resuscitation 1988, 16, 193–210. [Google Scholar] [CrossRef]
- Ten Kate, M.; Barkhof, F.; Boccardi, M.; Visser, P.J.; Jack, C.R., Jr.; Lovblad, K.O.; Frisoni, G.B.; Scheltens, P.; Geneva Task Force for the Roadmap of Alzheimer’s Biomarkers. Clinical validity of medial temporal atrophy as a biomarker for Alzheimer’s disease in the context of a structured 5-phase development framework. Neurobiol. Aging 2017, 52, 167–182.e1. [Google Scholar] [CrossRef] [Green Version]
- Persson, K.; Barca, M.L.; Cavallin, L.; Brækhus, A.; Knapskog, A.B.; Selbæk, G.; Engedal, K. Comparison of automated volumetry of the hippocampus using NeuroQuant® and visual assessment of the medial temporal lobe in Alzheimer’s disease. Acta Radiol. 2018, 59, 997–1001. [Google Scholar] [CrossRef]
- De la Tremblaye, P.B.; Plamondon, H. Impaired conditioned emotional response and object recognition are concomitant to neuronal damage in the amygdale and perirhinal cortex in middle-aged ischemic rats. Behav. Brain Res. 2011, 219, 227–233. [Google Scholar] [CrossRef]
- Kiryk, A.; Pluta, R.; Figiel, I.; Mikosz, M.; Ułamek, M.; Niewiadomska, G.; Jabłoński, M.; Kaczmarek, L. Transient brain ischemia due to cardiac arrest causes irreversible long-lasting cognitive injury. Behav. Brain Res. 2011, 219, 1–7. [Google Scholar] [CrossRef] [PubMed]
- Li, J.; Wang, Y.J.; Zhang, M.; Fang, C.Q.; Zhou, H.D. Cerebral ischemia aggravates cognitive impairment in a rat model of Alzheimer’s disease. Life Sci. 2011, 89, 86–92. [Google Scholar] [CrossRef] [PubMed]
- Gemmell, E.; Tam, E.; Allan, L.; Hall, R.; Khundakar, A.; Oakley, A.E.; Thomas, A.; Deramecourt, V.; Kalaria, R.N. Neuron volumes in hippocampal subfields in delayed poststroke and aging-related dementias. J. Neuropathol. Exp. Neurol. 2014, 73, 305–311. [Google Scholar] [CrossRef] [PubMed] [Green Version]
- Cohan, C.H.; Neumann, J.T.; Dave, K.R.; Alekseyenko, A.; Binkert, M.; Stransky, K.; Lin, H.W.; Barnes, C.A.; Wright, C.B.; Perez-Pinzon, M.A. Effect of cardiac arrest on cognitive impairment and hippocampal plasticity in middle-aged rats. PLoS ONE 2015, 10, e0124918. [Google Scholar]
- Leys, D.; Henon, H.; Mackowiak-Cordoliani, M.A.; Pasquier, F. Poststroke dementia. Lancet Neurol. 2005, 4, 752–759. [Google Scholar] [CrossRef]
- Pluta, R.; Ułamek, M.; Januszewski, S. Micro-blood-brain barrier openings and cytotoxic fragments of amyloid precursor protein accumulation in white matter after ischemic brain injury in long lived rats. Acta Neurochir. Suppl. 2006, 96, 267–271. [Google Scholar]
- Stone, J. What initiates the formation of senile plaques? The origin of Alzheimer-like dementias in capillary haemorrhages. Med. Hypotheses 2008, 71, 347–359. [Google Scholar] [CrossRef]
- Jendroska, K.; Poewe, W.; Daniel, S.E.; Pluess, J.; Iwerssen-Schmidt, H.; Paulsen, J.; Barthel, S.; Schelosky, L.; Cervos-Navarro, J.; DeArmond, S.J. Ischemic stress induces deposition of amyloid β immunoreactivity in human brain. Acta Neuropathol. 1995, 90, 461–466. [Google Scholar] [CrossRef]
- Wiśniewski, H.M.; Maślińska, D. β-protein immunoreactivity in the human brain after cardiac arrest. Folia Neuropathol. 1996, 34, 65–71. [Google Scholar]
- Jendroska, K.; Hoffmann, O.M.; Patt, S. Amyloid β peptide and precursor protein (APP) in mild and severe brain ischemia. Ann. N. Y. Acad. Sci. 1997, 826, 401–405. [Google Scholar] [CrossRef]
- van Groen, T.; Puurunen, K.; Mäki, H.M.; Sivenius, J.; Jolkkonen, J. Transformation of diffuse β-amyloid precursor protein and β-amyloid deposits to plaques in the thalamus after transient occlusion of the middle cerebral artery in rats. Stroke 2005, 36, 1551–1556. [Google Scholar] [CrossRef] [PubMed] [Green Version]
- Qi, J.; Wu, H.; Yang, Y.; Wand, D.; Chen, Y.; Gu, Y.; Liu, T. Cerebral ischemia and Alzheimer’s disease: The expression of amyloid-β and apolipoprotein E in human hippocampus. J. Alzheimers Dis. 2007, 12, 335–341. [Google Scholar] [CrossRef] [PubMed]
- Maślińska, D.; Laure-Kamionowska, M.; Taraszewska, A.; Deregowski, K.; Maslinski, S. Immunodistribution of amyloid β protein (A) and advanced glycation endproduct receptors (RAGE) in choroid plexus and ependyma of resuscitated patients. Folia Neuropathol. 2011, 49, 295–300. [Google Scholar]
- Kocki, J.; Ułamek-Kozioł, M.; Bogucka-Kocka, A.; Januszewski, S.; Jabłoński, M.; Gil-Kulik, P.; Brzozowska, J.; Petniak, A.; Furmaga-Jabłońska, W.; Bogucki, J.; et al. Dysregulation of amyloid precursor protein, β-secretase, presenilin 1 and 2 genes in the rat selectively vulnerable CA1 subfield of hippocampus following transient global brain ischemia. J. Alzheimers Dis. 2015, 47, 1047–1056. [Google Scholar] [CrossRef] [Green Version]
- Pluta, R.; Kocki, J.; Ułamek-Kozioł, M.; Petniak, A.; Gil-Kulik, P.; Januszewski, S.; Bogucki, J.; Jabłoński, M.; Brzozowska, J.; Furmaga-Jabłońska, W.; et al. Discrepancy in expression of β-secretase and amyloid-β protein precursor in Alzheimer-related genes in the rat medial temporal lobe cortex following transient global brain ischemia. J. Alzheimers Dis. 2016, 51, 1023–1031. [Google Scholar] [CrossRef] [Green Version]
- Pluta, R.; Kocki, J.; Ułamek-Kozioł, M.; Bogucka-Kocka, A.; Gil-Kulik, P.; Januszewski, S.; Jabłoński, M.; Petniak, A.; Brzozowska, J.; Bogucki, J.; et al. Alzheimer-associated presenilin 2 gene is dysregulated in rat medial temporal lobe cortex after complete brain ischemia due to cardiac arrest. Pharmacol. Rep. 2016, 68, 155–161. [Google Scholar] [CrossRef]
- Ułamek-Kozioł, M.; Kocki, J.; Bogucka-Kocka, A.; Petniak, A.; Gil-Kulik, P.; Januszewski, S.; Bogucki, J.; Jabłoński, M.; Furmaga-Jabłońska, W.; Brzozowska, J.; et al. Dysregulation of autophagy, mitophagy and apoptotic genes in the medial temporal lobe cortex in an ischemic model of Alzheimer’s disease. J. Alzheimers Dis. 2016, 54, 113–121. [Google Scholar] [CrossRef] [Green Version]
- Ułamek-Kozioł, M.; Kocki, J.; Bogucka-Kocka, A.; Januszewski, S.; Bogucki, J.; Czuczwar, S.J.; Pluta, R. Autophagy, mitophagy and apoptotic gene changes in the hippocampal CA1 area in a rat ischemic model of Alzheimer’s disease. Pharmacol. Rep. 2017, 69, 1289–1294. [Google Scholar] [CrossRef]
- Ułamek-Kozioł, M.; Czuczwar, S.J.; Kocki, J.; Januszewski, S.; Bogucki, J.; Bogucka-Kocka, A.; Pluta, R. Dysregulation of autophagy, mitophagy, and apoptosis genes in the CA3 region of the hippocampus in the ischemic model of Alzheimer’s disease in the rat. J. Alzheimers Dis. 2019, 72, 1279–1286. [Google Scholar] [CrossRef] [Green Version]
- Pluta, R.; Ułamek-Kozioł, M.; Kocki, J.; Bogucki, J.; Januszewski, S.; Bogucka-Kocka, A.; Czuczwar, S.J. Expression of the tau protein and amyloid protein precursor processing genes in the CA3 area of the hippocampus in the ischemic model of Alzheimer’s disease in the rat. Mol. Neurobiol. 2020, 57, 1281–1290. [Google Scholar] [CrossRef] [Green Version]
- Shi, J.; Panickar, K.S.; Yang, S.H.; Rabbani, O.; Day, A.L.; Simpkins, J.W. Estrogen attenuates over-expression of β-amyloid precursor protein messenger RNA in an animal model of focal ischemia. Brain Res. 1998, 810, 87–92. [Google Scholar] [CrossRef]
- Shi, J.; Yang, S.H.; Stubley, L.; Day, A.L.; Simpkins, J.W. Hypoperfusion induces overexpression of β-amyloid precursor protein mRNA in a focal ischemic rodent model. Brain Res. 2000, 853, 1–4. [Google Scholar] [CrossRef]
- Abe, K.; Tanzi, R.E.; Kogure, K. Selective induction of Kunitz-type protease inhibitor domain-containing amyloid precursor protein mRNA after persistent focal ischemia in rat cerebral cortex. Neurosci. Lett. 1991, 125, 172–174. [Google Scholar] [CrossRef]
- Koistinaho, J.; Pyykonen, I.; Keinanen, R.; Hokfelt, T. Expression of β-amyloid precursor protein mRNAs following transient focal ischaemia. NeuroReport 1996, 7, 2727–2731. [Google Scholar] [CrossRef] [PubMed]
- Nalivaeva, N.N.; Fisk, L.; Kochkina, E.G.; Plesneva, S.A.; Zhuravin, I.A.; Babusikova, E.; Dobrota, D.; Turner, A.J. Effect of hypoxia/ischemia and hypoxic preconditioning/reperfusion on expression of some amyloid-degrading enzymes. Ann. N. Y. Acad. Sci. 2004, 1035, 21–33. [Google Scholar] [CrossRef] [PubMed]
- Yan, F.L.; Zhang, J.; Guan, X.N.; Hong, Z. mRNA expression and activity of ADAM17 in hippocampus after chronic cerebral hypoperfusion: Experiment with aged rats. Zhonghua Yi Xue Za Zhi 2007, 87, 2515–2517. [Google Scholar] [PubMed]
- Blasko, I.; Beer, R.; Bigl, M.; Apelt, J.; Franz, G.; Rudzki, D.; Ransmayr, G.; Kampfl, A.; Schliebs, R. Experimental traumatic brain injury in rats stimulates the expression, production and activity of Alzheimer’s disease β-secretase (BACE-1). J. Neural Transm. 2004, 111, 523–536. [Google Scholar] [CrossRef]
- Chen, X.H.; Siman, R.; Iwata, A.; Meaney, D.F.; Trojanowski, J.Q.; Smith, D.H. Long-term accumulation of amyloid-β, β-secretase, presenilin-1, and caspase-3 in damaged axons following brain trauma. Am. J. Pathol. 2004, 165, 357–371. [Google Scholar] [CrossRef]
- Wen, Y.; Onyewuchi, O.; Yang, S.; Liu, R.; Simpkins, J.W. Increased β-secretase activity and expression in rats following transient cerebral ischemia. Brain Res. 2004, 1009, 1–8. [Google Scholar] [CrossRef]
- Chuang, C.M.; Hsieh, C.L.; Lin, H.Y.; Lin, J.G. Panax Notoginseng Burk attenuates impairment of learning and memory functions and increases ED1, BDNF and β-secretase immunoreactive cells in chronic stage ischemia-reperfusion injured rats. Am. J. Chin. Med. 2008, 36, 685–693. [Google Scholar] [CrossRef]
- Ye, J.-T.; Pi, R.-B.; Mao, X.-X.; Chen, X.-H.; Qin, J.; Xu, S.-W.; Liu, P.-Q. Alterations in mRNA expression of BACE1, cathepsin B, and glutaminyl cyclase in mice ischemic brain. NeuroReport 2009, 20, 1456–1460. [Google Scholar] [CrossRef] [PubMed]
- Tanimukai, H.; Imaizumi, K.; Kudo, T.; Katayama, T.; Tsuda, M.; Takagi, T.; Tohyama, M.; Takeda, M. Alzheimer-associated presenilin-1 gene is induced in gerbil hippocampus after transient ischemia. Mol. Brain Res. 1998, 54, 212–218. [Google Scholar] [CrossRef]
- Pennypacker, K.R.; Hernandez, H.; Benkovic, S.; Morgan, D.G.; Willing, A.E.; Sanberg, P.R. Induction of presenilins in the rat brain after middle cerebral arterial occlusion. Brain Res. Bull. 1999, 48, 539–543. [Google Scholar] [CrossRef]
- Polavarapu, R.; An, J.; Zhang, C.; Yepes, M. Regulated intramembrane proteolysis of the low-density lipoprotein receptor-related protein mediates ischemic cell death. Am. J. Pathol. 2008, 172, 1355–1362. [Google Scholar] [CrossRef] [Green Version]
- Hall, E.D.; Oostveen, J.A.; Dunn, E.; Carter, D.B. Increased amyloid protein precursor and apolipoprotein E immunoreactivity in the selectively vulnerable hippocampus following transient forebrain ischemia in gerbils. Exp. Neurol. 1995, 135, 17–27. [Google Scholar] [CrossRef]
- Ishimaru, H.; Ishikawa, K.; Haga, S.; Shoji, M.; Ohe, Y.; Haga, C.; Sasaki, A.; Takashashi, A.; Maruyama, Y. Accumulation of apolipoprotein E and β-amyloid-like protein in a trace of the hippocampal CA1 pyramidal cell layer after ischaemic delayed neuronal death. Neuroreport 1996, 7, 3063–3067. [Google Scholar] [CrossRef]
- Yokota, M.; Saido, T.C.; Tani, E.; Yamaura, I.; Minami, N. Cytotoxic fragment of amyloid precursor protein accumulates in hippocampus after global forebrain ischemia. J. Cereb. Blood Flow Metab. 1996, 16, 1219–1223. [Google Scholar] [CrossRef] [Green Version]
- Pluta, R.; Barcikowska, M.; Debicki, G.; Ryba, M.; Januszewski, S. Changes in amyloid precursor protein and apolipoprotein E immunoreactivity following ischemic brain injury in rat with long-term survival: Influence of idebenone treatment. Neurosci. Lett. 1997, 232, 95–98. [Google Scholar] [CrossRef]
- Pluta, R.; Barcikowska, M.; Mossakowski, M.J.; Zelman, I. Cerebral accumulation of β-amyloid following ischemic brain injury with long-term survival. Acta Neurochir. 1998, 71, 206–208. [Google Scholar]
- Sinigaglia-Coimbra, R.; Cavalheiro, E.A.; Coimbra, C.G. Postischemic hypertermia induces Alzheimer-like pathology in the rat brain. Acta Neuropathol. 2002, 103, 444–452. [Google Scholar] [CrossRef]
- Banati, R.B.; Gehrmann, J.; Wießner, C.; Hossmann, K.A.; Kreutzberg, G.W. Glial expression of the β-amyloid precursor protein (APP) in global ischemia. J. Cereb. Blood Flow Metab. 1995, 15, 647–654. [Google Scholar] [CrossRef] [PubMed]
- Palacios, G.; Mengod, G.; Tortosa, A.; Ferrer, I.; Palacios, J.M. Increased β-amyloid precursor protein expression in astrocytes in the gerbil hippocampus following ischaemia: Association with proliferation of astrocytes. Eur. J. Neurosci. 1995, 7, 501–510. [Google Scholar] [CrossRef] [PubMed]
- Badan, I.; Dinca, I.; Buchhold, B.; Suofu, Y.; Walker, L.; Gratz, M.; Platt, D.; Kessler, C.H.; Popa-Wagner, A. Accelerated accumulation of N- and C-terminal β APP fragments and delayed recovery of microtubule-associated protein 1B expression following stroke in aged rats. Eur. J. Neurosci. 2004, 19, 2270–2280. [Google Scholar] [CrossRef] [PubMed]
- Jabłonski, M.; Maciejewski, R.; Januszewski, S.; Ułamek, M.; Pluta, R. One year follow up in ischemic brain injury and the role of Alzheimer factors. Physiol. Res. 2011, 60, S113–S119. [Google Scholar] [CrossRef] [PubMed]
- Takuma, K.; Baba, A.; Matsuda, T. Astrocyte apoptosis: Implications for neuroprotection. Prog. Neurobiol. 2004, 72, 111–127. [Google Scholar] [CrossRef]
- Pluta, R. Astroglial expression of the β-amyloid in ischemia–reperfusion brain injury. Ann. N. Y. Acad. Sci. 2002, 977, 102–108. [Google Scholar] [CrossRef]
- Pluta, R. Glial expression of the β-amyloid peptide in cardiac arrest. J. Neurol. Sci. 2002, 203–204, 277–280. [Google Scholar] [CrossRef]
- Pluta, R.; Kocki, J.; Maciejewski, R.; Ułamek-Kozioł, M.; Jabłonski, M.; Bogucka-Kocka, A.; Czuczwar, S.J. Ischemia signaling to Alzheimer-related genes. Folia Neuropathol. 2012, 50, 322–329. [Google Scholar] [CrossRef] [Green Version]
- Pluta, R.; Jabłonski, M.; Czuczwar, S.J. Postischemic dementia with Alzheimer phenotype: Selectively vulnerable versus resistant areas of the brain and neurodegeneration versus β-amyloid peptide. Folia Neuropathol. 2012, 50, 101–109. [Google Scholar]
- Akinyemi, R.O.; Allan, L.M.; Oakley, A.; Kalaria, R.N. Hippocampal neurodegenerative pathology in post-stroke dementia compared to other dementias and aging controls. Front. Neurosci. 2017, 11, 717. [Google Scholar] [CrossRef] [Green Version]
- Lee, P.H.; Bang, O.Y.; Hwang, E.M.; Lee, J.S.; Joo, U.S.; Mook-Jung, I.; Huh, K. Circulating β amyloid protein is elevated in patients with acute ischemic stroke. J. Neural. Transm. 2005, 112, 1371–1379. [Google Scholar] [CrossRef] [PubMed]
- Zetterberg, H.; Mortberg, E.; Song, L.; Chang, L.; Provuncher, G.K.; Patel, P.P.; Ferrell, E.; Fournier, D.R.; Kan, C.W.; Campbell, T.G.; et al. Hypoxia due to cardiac arrest induces a time dependent increase in serum amyloid levels in humans. PLoS ONE 2011, 6, e28263. [Google Scholar] [CrossRef] [PubMed] [Green Version]
- Liu, Y.H.; Cao, H.Y.; Wang, Y.R.; Jiao, S.S.; Bu, X.L.; Zeng, F.; Wang, Q.H.; Li, J.; Deng, J.; Zhou, H.D.; et al. Serum Aβ is predictive for short-term neurological deficits after acute ischemic stroke. Neurotox. Res. 2015, 27, 292–299. [Google Scholar] [CrossRef] [PubMed]
- Koistinaho, M.; Kettunen, M.I.; Goldsteins, G.; Keinanen, R.; Salminen, A.; Ort, M.; Bures, J.; Liu, D.; Kauppinen, R.A.; Higgins, L.S.; et al. β-amyloid precursor protein transgenic mice that harbor diffuse A deposits but do not form plaques show increased ischemic vulnerability: Role of inflammation. Proc. Natl. Acad. Sci. USA 2002, 99, 1610–1615. [Google Scholar] [CrossRef] [Green Version]
- Bloom, G.S. Amyloid-β and tau: The trigger and bullet in Alzheimer disease pathogenesis. JAMA Neurol. 2014, 71, 505–508. [Google Scholar] [CrossRef] [Green Version]
- Buga, A.M.; Sascau, M.; Pisoschi, C.; Herdon, J.G.; Kessler, C.; Popa-Wagner, A. The genomic response of the ipsilateral and contralateral cortex to stroke in aged rats. J. Cell Mol. Med. 2008, 12, 2731–2753. [Google Scholar] [CrossRef] [Green Version]
- Buga, A.M.; Scholz, C.J.; Kumar, S.; Herdon, J.G.; Alexandru, D.; Cojocaru, G.R.; Dandekar, T.; Popa-Wagner, A. Identification of new therapeutic targets by genome-wide analysis of gene expression in the ipsilateral cortex of aged rats after stroke. PLoS ONE 2012, 7, e50985. [Google Scholar] [CrossRef]
- Buga, A.M.; Margaritescu, C.; Scholz, C.J.; Radu, E.; Zelenak, C.; Popa-Wagner, A. Transcriptomic of post-stroke angiogenesis in the aged brain. Front. Aging Neurosci. 2014, 6, 44. [Google Scholar] [CrossRef]
- Hefter, D.; Draguhn, A. APP as a protective factor in acute neuronal insults. Front. Mol. Neurosci. 2017, 10, 22. [Google Scholar] [CrossRef] [Green Version]
- Wang, J.Y.; Xia, Q.; Chu, K.T.; Pan, J.; Sun, L.N.; Zeng, B.; Zhu, Y.J.; Wang, Q.; Wang, K.; Luo, B.Y. Severe global cerebral ischemia induced programmed necrosis of hippocampal CA1 neurons in rat is prevented by 3-methyladenine: A widely used inhibitor of autophagy. J. Neuropathol. Exp. Neurol. 2011, 70, 314–322. [Google Scholar] [CrossRef] [Green Version]
- Jouan-Lanhouet, S.; Riquet, F.; Duprez, L.; Vanden Berghe, T.; Takahashi, N.; Vandenabeele, P. Necroptosis, in vivo detection in experimental disease models. Semin. Cell Dev. Biol. 2014, 35, 2–13. [Google Scholar] [CrossRef] [PubMed]
- Galluzzi, L.; Vitale, I.; Abrams, J.M.; Alnemri, E.S.; Baehrecke, E.H.; Blagosklonny, M.V.; Dawson, T.M.; Dawson, V.L.; El-Deiry, W.S.; Fulda, S.; et al. Molecular definitions of cell death subroutines: Recommendations of the Nomenclature Committee on Cell Death 2012. Cell Death Differ. 2012, 19, 107–120. [Google Scholar] [CrossRef] [PubMed]
- Muller, G.J.; Hasseldam, H.; Rasmussen, R.S.; Johansen, F.F. Dexamethasone enhances necrosis-like neuronal death in ischemic rat hippocampus involving μ-calpain activation. Exp. Neurol. 2014, 261, 711–719. [Google Scholar] [CrossRef] [PubMed]
- Groemer, T.W.; Thiel, C.S.; Holt, M.; Riedel, D.; Hua, Y.; Huve, J.; Wilhelm, B.G.; Klingauf, J. Amyloid precursor protein is trafficked and secreted via synaptic vesicles. PLoS ONE 2011, 6, e18754. [Google Scholar] [CrossRef] [Green Version]
- Kaczmarek, A.; Vandenabeele, P.; Krysko, D.V. Necroptosis: The release of damage-associated molecular patterns and its physiological relevance. Immunity 2013, 38, 209–223. [Google Scholar] [CrossRef] [Green Version]
- Pluta, R.; Barcikowska, M.; Januszewski, S.; Misicka, A.; Lipkowski, A.W. Evidence of blood—brain barrier permeability/leakage for circulating human Alzheimer’s β–amyloid–(1-42)–peptide. Neuroreport 1996, 7, 1261–1265. [Google Scholar] [CrossRef]
- Cortes-Canteli, M.; Iadecola, C. Alzheimer’s disease and vascular gging: JACC Focus Seminar. J. Am. Coll. Cardiol. 2020, 75, 942–951. [Google Scholar] [CrossRef]
- Ballard, C.; Gauthier, S.; Corbett, A.; Brayne, C.; Aarsland, D.; Jones, E. Alzheimer’s disease. Lancet 2011, 377, 1019–1031. [Google Scholar] [CrossRef]
- Pluta, R. From brain ischemia-reperfusion injury to possible sporadic Alzheimer’s disease. Curr. Neurovasc. Res. 2004, 1, 441–453. [Google Scholar] [CrossRef]
- Selkoe, D.; Mandelkow, E.; Holtzman, D. Deciphering Alzheimer disease. Cold Spring Harb. Perspec. Med. 2012, 2, a011460. [Google Scholar] [CrossRef]
- Zlokovic, B.V.; Gottesman, R.F.; Bernstein, K.E.; Seshadri, S.; McKee, A.; Snyder, H.; Greenberg, S.M.; Yaffe, K.; Schaffer, C.B.; Yuan, C.; et al. Vascular contributions to cognitive impairment and dementia (VCID): A report from the 2018 National Heart, Lung, and Blood Institute and National Institute of Neurological Disorders and Stroke Workshop. Alzheimers Dement. 2020, 16, 1714–1733. [Google Scholar] [CrossRef] [PubMed]
Publisher’s Note: MDPI stays neutral with regard to jurisdictional claims in published maps and institutional affiliations. |
© 2022 by the author. Licensee MDPI, Basel, Switzerland. This article is an open access article distributed under the terms and conditions of the Creative Commons Attribution (CC BY) license (https://creativecommons.org/licenses/by/4.0/).
