Genomic Comparison of Insect Gut Symbionts from Divergent Burkholderia Subclades
Abstract
1. Introduction
2. Materials and Methods
2.1. Insect Samples
2.2. Isolation of Symbiotic Bacteria from the Midgut Crypts
2.3. Sequencing of Bacterial 16S rRNA Gene
2.4. Genome Sequencing, Assembly, Finishing, and Annotation
2.5. Phylogenetic Analyses
2.6. Comparative Genomics
2.7. Data Availability
3. Results
3.1. Isolation of Burkholderia Symbiont from the Midgut Crypts of a Largid bug
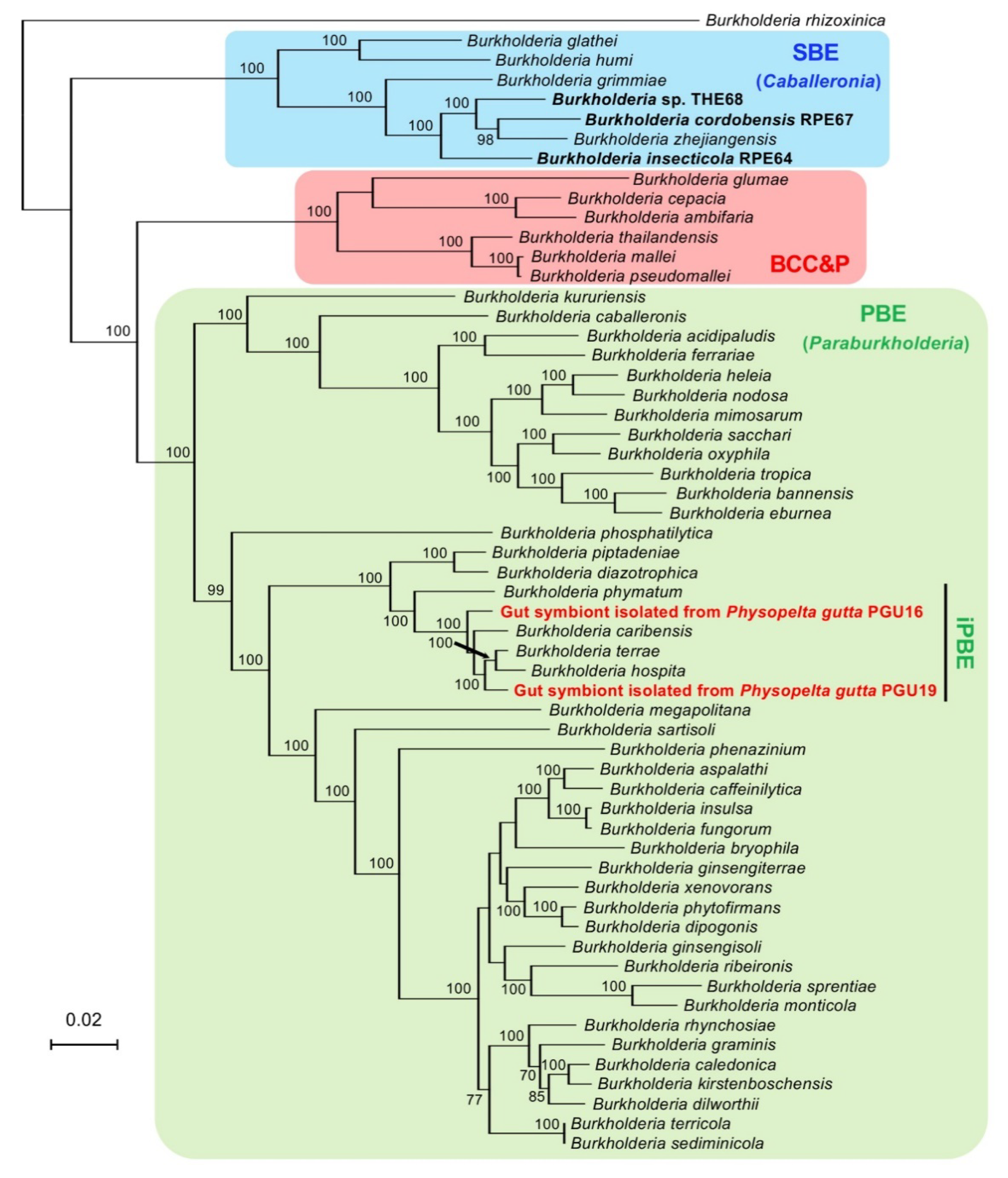
3.2. Phylogenetic Affiliation of the Isolated Symbionts
3.3. Complete Genomes of the Isolated Symbionts
3.4. Virulence and Symbiosis Factors Conserved in the iPBE and SBE Burkholderia Symbionts
3.5. Identification of the Genes Specifically Conserved in the iPBE and SBE Burkholderia Symbionts
4. Discussion
Supplementary Materials
Author Contributions
Funding
Acknowledgments
Conflicts of Interest
References
- Buchner, P. Endosymbiosis of Animals With Plant Microorganisms; Interscience Publishers: New York, NY, USA, 1965; ISBN 978-0470115176. [Google Scholar]
- Bourtzis, K.; Miller, T.A. Insect Symbiosis; Bourtzis, K., Miller, T.A., Eds.; CRC Press: Boca Raton, FL, USA, 2003; ISBN 978-0203009918. [Google Scholar]
- Engel, P.; Moran, N.A. The gut microbiota of insects—Diversity in structure and function. FEMS Microbiol. Rev. 2013, 37, 699–735. [Google Scholar] [CrossRef]
- Douglas, A.E. Multiorganismal insects: Diversity and function of resident microorganisms. Annu. Rev. Entomol. 2015, 60, 17–34. [Google Scholar] [CrossRef]
- Janson, E.M.; Stireman, J.O.; Singer, M.S.; Abbot, P. Phytophagous insect–microbe mutualisms and adaptive evolutionary diversification. Evolution 2008, 62, 997–1012. [Google Scholar] [CrossRef]
- Brucker, R.M.; Bordenstein, S.R. Speciation by symbiosis. Trends Ecol. Evol. 2012, 27, 443–451. [Google Scholar] [CrossRef]
- Sudakaran, S.; Kost, C.; Kaltenpoth, M. Symbiont acquisition and replacement as a source of ecological innovation. Trends Microbiol. 2017, 25, 375–390. [Google Scholar] [CrossRef]
- Moran, N.A. Accelerated evolution and Muller’s rachet in endosymbiotic bacteria. Proc. Natl. Acad. Sci. USA 1996, 93, 2873–2878. [Google Scholar] [CrossRef] [PubMed]
- Moran, N.A.; McCutcheon, J.P.; Nakabachi, A. Genomics and evolution of heritable bacterial symbionts. Annu. Rev. Genet. 2008, 42, 165–190. [Google Scholar] [CrossRef] [PubMed]
- Kikuchi, Y.; Hosokawa, T.; Fukatsu, T. An ancient but promiscuous host-symbiont association between Burkholderia gut symbionts and their heteropteran hosts. ISME J. 2011, 5, 446–460. [Google Scholar] [CrossRef] [PubMed]
- Takeshita, K.; Kikuchi, Y. Riptortus pedestris and Burkholderia symbiont: An ideal model system for insect–microbe symbiotic associations. Res. Microbiol. 2017, 168, 175–187. [Google Scholar] [CrossRef] [PubMed]
- Kaltenpoth, M.; Flórez, L.V. Versatile and dynamic symbioses between insects and Burkholderia bacteria. Annu. Rev. Entomol. 2020, 65, 145–170. [Google Scholar] [CrossRef] [PubMed]
- Ohbayashi, T.; Itoh, H.; Lachat, J.; Kikuchi, Y.; Mergaert, P. Burkholderia gut symbionts associated with European and Japanese populations of the dock bug Coreus marginatus (Coreoidea: Coreidae). Microbes Environ. 2019, 34, 219–222. [Google Scholar] [CrossRef] [PubMed]
- Kikuchi, Y.; Meng, X.Y.; Fukatsu, T. Gut symbiotic bacteria of the genus Burkholderia in the broad-headed bugs Riptortus clavatus and Leptocorisa chinensis (Heteroptera: Alydidae). Appl. Environ. Microbiol. 2005, 71, 4035–4043. [Google Scholar] [CrossRef] [PubMed]
- Takeshita, K.; Tamaki, H.; Ohbayashi, T.; Meng, X.Y.; Sone, T.; Mitani, Y.; Peeters, C.; Kikuchi, Y.; Vandamme, P. Burkholderia insecticola sp. nov., a gut symbiotic bacterium of the bean bug Riptortus pedestris. Int. J. Syst. Evol. Microbiol. 2018, 68, 2370–2374. [Google Scholar] [CrossRef] [PubMed]
- Kikuchi, Y.; Hosokawa, T.; Fukatsu, T. Insect-microbe mutualism without vertical transmission: A stinkbug acquires a beneficial gut symbiont from the environment every generation. Appl. Environ. Microbiol. 2007, 73, 4308–4316. [Google Scholar] [CrossRef]
- Ohbayashi, T.; Takeshita, K.; Kitagawa, W.; Nikoh, N.; Koga, R.; Meng, X.Y.; Tago, K.; Hori, T.; Hayatsu, M.; Asano, K.; et al. Insect’s intestinal organ for symbiont sorting. Proc. Natl. Acad. Sci. USA 2015, 112, E5179–E5188. [Google Scholar] [CrossRef] [PubMed]
- Itoh, H.; Jang, S.; Takeshita, K.; Ohbayashi, T.; Ohnishi, N.; Meng, X.Y.; Mitani, Y.; Kikuchi, Y. Host–symbiont specificity determined by microbe–microbe competition in an insect gut. Proc. Natl. Acad. Sci. USA 2019, 116, 22673–22682. [Google Scholar] [CrossRef]
- Kikuchi, Y.; Ohbayashi, T.; Jang, S.; Mergaert, P. Burkholderia insecticola triggers midgut closure in the bean bug Riptortus pedestris to prevent secondary bacterial infections of midgut crypts. ISME J. 2020, 14, 1627–1638. [Google Scholar] [CrossRef]
- Ohbayashi, T.; Mergaert, P.; Kikuchi, Y. Host-symbiont specificity in insects: Underpinning mechanisms and evolution. Adv. Insect Physiol. 2020. [Google Scholar] [CrossRef]
- Kikuchi, Y.; Hayatsu, M.; Hosokawa, T.; Nagayama, A.; Tago, K.; Fukatsu, T. Symbiont-mediated insecticide resistance. Proc. Natl. Acad. Sci. USA 2012, 109, 8618–8622. [Google Scholar] [CrossRef]
- Itoh, H.; Tago, K.; Hayatsu, M.; Kikuchi, Y. Detoxifying symbiosis: Microbe-mediated detoxification of phytotoxins and pesticides in insects. Nat. Prod. Rep. 2018, 35, 434–454. [Google Scholar] [CrossRef]
- Mahenthiralingam, E.; Urban, T.A.; Goldberg, J.B. The multifarious, multireplicon Burkholderia cepacia complex. Nat. Rev. Microbiol. 2005, 3, 144–156. [Google Scholar] [CrossRef]
- Suárez-Moreno, Z.R.; Caballero-Mellado, J.; Coutinho, B.G.; Mendonça-Previato, L.; James, E.K.; Venturi, V. Common features of environmental and potentially beneficial plant-associated Burkholderia. Microb. Ecol. 2012, 63, 249–266. [Google Scholar] [CrossRef]
- Itoh, H.; Aita, M.; Nagayama, A.; Meng, X.Y.; Kamagata, Y.; Navarro, R.; Hori, T.; Ohgiya, S.; Kikuchi, Y. Evidence of environmental and vertical transmission of Burkholderia symbionts in the oriental chinch bug, Cavelerius saccharivorus (Heteroptera: Blissidae). Appl. Environ. Microbiol. 2014, 80, 5974–5983. [Google Scholar] [CrossRef]
- Yabuuchi, E.; Kosako, Y.; Oyaizu, H.; Yano, I.; Hotta, H.; Hashimoto, Y.; Ezaki, T.; Arakawa, M. Proposal of Burkholderia gen. nov. and transfer of seven species of the genus Pseudomonas homology group II to the new genus, with the type species Burkholderia cepacia (Palleroni and Holmes 1981) comb. nov. Microbiol. Immunol. 1992, 36, 1251–1275. [Google Scholar] [CrossRef] [PubMed]
- Sawana, A.; Adeolu, M.; Gupta, R.S. Molecular signatures and phylogenomic analysis of the genus Burkholderia: Proposal for division of this genus into the emended genus Burkholderia containing pathogenic organisms and a new genus Paraburkholderia gen. nov. harboring env. Front. Genet. 2014, 5, 429. [Google Scholar] [CrossRef] [PubMed]
- Dobritsa, A.P.; Samadpour, M. Transfer of eleven species of the genus Burkholderia to the genus Paraburkholderia and proposal of Caballeronia gen. nov. to accommodate twelve species of the genera Burkholderia and Paraburkholderia. Int. J. Syst. Evol. Microbiol. 2016, 66, 2836–2846. [Google Scholar] [CrossRef] [PubMed]
- Lopes-Santos, L.; Castro, D.B.A.; Ferreira-Tonin, M.; Corrêa, D.B.A.; Weir, B.S.; Park, D.; Ottoboni, L.M.M.; Neto, J.R.; Destéfano, S.A.L. Reassessment of the taxonomic position of Burkholderia andropogonis and description of Robbsia andropogonis gen. nov., comb. nov. Antonie Van Leeuwenhoek 2017, 110, 727–736. [Google Scholar] [CrossRef] [PubMed]
- Estrada-de los Santos, P.; Palmer, M.; Chávez-Ramírez, B.; Beukes, C.; Steenkamp, E.; Briscoe, L.; Khan, N.; Maluk, M.; Lafos, M.; Humm, E.; et al. Whole genome analyses suggests that Burkholderia sensu lato contains two additional novel genera (Mycetohabitans gen. nov., and Trinickia gen. nov.): Implications for the evolution of diazotrophy and nodulation in the Burkholderiaceae. Genes 2018, 9, 389. [Google Scholar] [CrossRef]
- Takeshita, K.; Matsuura, Y.; Itoh, H.; Navarro, R.; Hori, T.; Sone, T.; Kamagata, Y.; Mergaert, P.; Kikuchi, Y. Burkholderia of plant-beneficial group are symbiotically associated with bordered plant bugs (Heteroptera: Pyrrhocoroidea: Largidae). Microbes Environ. 2015, 30, 321–329. [Google Scholar] [CrossRef]
- Sudakaran, S.; Retz, F.; Kikuchi, Y.; Kost, C.; Kaltenpoth, M. Evolutionary transition in symbiotic syndromes enabled diversification of phytophagous insects on an imbalanced diet. ISME J. 2015, 9, 2587–2604. [Google Scholar] [CrossRef]
- Gordon, E.R.L.; McFrederick, Q.; Weirauch, C. Phylogenetic evidence for ancient and persistent environmental symbiont reacquisition in Largidae (Hemiptera: Heteroptera). Appl. Environ. Microbiol. 2016, 82, 7123–7133. [Google Scholar] [CrossRef]
- Kuechler, S.M.; Fukatsu, T.; Matsuura, Y. Repeated evolution of bacteriocytes in lygaeoid stinkbugs. Environ. Microbiol. 2019, 21, 4378–4394. [Google Scholar] [CrossRef] [PubMed]
- Shibata, T.F.; Maeda, T.; Nikoh, N.; Yamaguchi, K.; Oshima, K.; Hattori, M.; Nishiyama, T.; Hasebe, M.; Fukatsu, T.; Kikuchi, Y.; et al. Complete genome sequence of Burkholderia sp. strain RPE64, bacterial symbiont of the bean bug Riptortus pedestris. Genome Announc. 2013, 1, e00441-13. [Google Scholar] [CrossRef] [PubMed]
- Takeshita, K.; Shibata, T.F.; Nikoh, N.; Nishiyama, T.; Hasebe, M.; Fukatsu, T.; Shigenobu, S.; Kikuchi, Y. Whole-genome sequence of Burkholderia sp. strain RPE67, a bacterial gut symbiont of the bean bug Riptortus pedestris. Genome Announc. 2014, 2, e00556-14. [Google Scholar] [CrossRef] [PubMed]
- Takeshita, K.; Jang, S.; Kikuchi, Y. Complete genome sequence of Burkholderia sp. strain THE68, a bacterial symbiont isolated from midgut crypts of the seed bug Togo hemipterus. Microbiol. Resour. Announc. 2020, 9, e00041-20. [Google Scholar] [CrossRef]
- Xu, Y.; Buss, E.A.; Boucias, D.G. Culturing and characterization of gut symbiont Burkholderia spp. from the southern chinch bug, Blissus insularis (Hemiptera: Blissidae). Appl. Environ. Microbiol. 2016, 82, 3319–3330. [Google Scholar] [CrossRef]
- Yoon, S.H.; Ha, S.M.; Kwon, S.; Lim, J.; Kim, Y.; Seo, H.; Chun, J. Introducing EzBioCloud: A taxonomically united database of 16S rRNA gene sequences and whole-genome assemblies. Int. J. Syst. Evol. Microbiol. 2017, 67, 1613–1617. [Google Scholar] [CrossRef]
- Camacho, C.; Coulouris, G.; Avagyan, V.; Ma, N.; Papadopoulos, J.; Bealer, K.; Madden, T.L. BLAST+: Architecture and applications. BMC Bioinform. 2009, 10, 421. [Google Scholar] [CrossRef]
- Chin, C.S.; Alexander, D.H.; Marks, P.; Klammer, A.A.; Drake, J.; Heiner, C.; Clum, A.; Copeland, A.; Huddleston, J.; Eichler, E.E.; et al. Nonhybrid, finished microbial genome assemblies from long-read SMRT sequencing data. Nat. Methods 2013, 10, 563–569. [Google Scholar] [CrossRef]
- Pan, Y.; Kong, K.F.; Tsang, J.S.H. Complete genome sequence of the exopolysaccharide-producing Burkholderia caribensis type strain MWAP64. Genome Announc. 2016, 4, e01636-15. [Google Scholar] [CrossRef]
- Tanizawa, Y.; Fujisawa, T.; Nakamura, Y. DFAST: A flexible prokaryotic genome annotation pipeline for faster genome publication. Bioinformatics 2018, 34, 1037–1039. [Google Scholar] [CrossRef] [PubMed]
- Galperin, M.Y.; Makarova, K.S.; Wolf, Y.I.; Koonin, E.V. Expanded microbial genome coverage and improved protein family annotation in the COG database. Nucleic Acids Res. 2015, 43, D261–D269. [Google Scholar] [CrossRef] [PubMed]
- Krzywinski, M.; Schein, J.; Birol, I.; Connors, J.; Gascoyne, R.; Horsman, D.; Jones, S.J.; Marra, M.A. Circos: An information aesthetic for comparative genomics. Genome Res. 2009, 19, 1639–1645. [Google Scholar] [CrossRef]
- Pruesse, E.; Peplies, J.; Glöckner, F.O. SINA: Accurate high-throughput multiple sequence alignment of ribosomal RNA genes. Bioinformatics 2012, 28, 1823–1829. [Google Scholar] [CrossRef] [PubMed]
- Na, S.I.; Kim, Y.O.; Yoon, S.H.; Ha, S.M.; Baek, I.; Chun, J. UBCG: Up-to-date bacterial core gene set and pipeline for phylogenomic tree reconstruction. J. Microbiol. 2018, 56, 281–285. [Google Scholar] [CrossRef] [PubMed]
- Katoh, K.; Standley, D.M. MAFFT multiple sequence alignment software version 7: Improvements in performance and usability. Mol. Biol. Evol. 2013, 30, 772–780. [Google Scholar] [CrossRef]
- Stamatakis, A. RAxML version 8: A tool for phylogenetic analysis and post-analysis of large phylogenies. Bioinformatics 2014, 30, 1312–1313. [Google Scholar] [CrossRef]
- Stamatakis, A.; Hoover, P.; Rougemont, J. A rapid bootstrap algorithm for the RAxML web servers. Syst. Biol. 2008, 57, 758–771. [Google Scholar] [CrossRef]
- Meier-Kolthoff, J.P.; Auch, A.F.; Klenk, H.P.; Göker, M. Genome sequence-based species delimitation with confidence intervals and improved distance functions. BMC Bioinformatics 2013, 14, 60. [Google Scholar] [CrossRef]
- Emms, D.M.; Kelly, S. OrthoFinder: Phylogenetic orthology inference for comparative genomics. Genome Biol. 2019, 20, 238. [Google Scholar] [CrossRef]
- Holden, M.T.G.; Titball, R.W.; Peacock, S.J.; Cerdeño-Tárraga, A.M.; Atkins, T.; Crossman, L.C.; Pitt, T.; Churcher, C.; Mungall, K.; Bentley, S.D.; et al. Genomic plasticity of the causative agent of melioidosis, Burkholderia pseudomallei. Proc. Natl. Acad. Sci. USA 2004, 101, 14240–14245. [Google Scholar] [CrossRef] [PubMed]
- Burtnick, M.N.; Brett, P.J.; Harding, S.V.; Ngugi, S.A.; Ribot, W.J.; Chantratita, N.; Scorpio, A.; Milne, T.S.; Dean, R.E.; Fritz, D.L.; et al. The cluster 1 type VI secretion system is a major virulence determinant in Burkholderia pseudomallei. Infect. Immun. 2011, 79, 1512–1525. [Google Scholar] [CrossRef] [PubMed]
- Mitter, B.; Petric, A.; Shin, M.W.; Chain, P.S.G.; Hauberg-Lotte, L.; Reinhold-Hurek, B.; Nowak, J.; Sessitsch, A. Comparative genome analysis of Burkholderia phytofirmans PsJN reveals a wide spectrum of endophytic lifestyles based on interaction strategies with host plants. Front. Plant. Sci. 2013, 4, 120. [Google Scholar] [CrossRef] [PubMed]
- Angus, A.A.; Agapakis, C.M.; Fong, S.; Yerrapragada, S.; Estrada-de Los Santos, P.; Yang, P.; Song, N.; Kano, S.; Caballero-Mellado, J.; De Faria, S.M.; et al. Plant-associated symbiotic Burkholderia species lack hallmark strategies required in mammalian pathogenesis. PLoS ONE 2014, 9, e83779. [Google Scholar] [CrossRef]
- Kim, J.K.; Lee, H.J.; Kikuchi, Y.; Kitagawa, W.; Nikoh, N.; Fukatsu, T.; Lee, B.L. Bacterial cell wall synthesis gene uppP is required for Burkholderia colonization of the stinkbug gut. Appl. Environ. Microbiol. 2013, 79, 4879–4886. [Google Scholar] [CrossRef]
- Ohbayashi, T.; Futahashi, R.; Terashima, M.; Barrière, Q.; Lamouche, F.; Takeshita, K.; Meng, X.Y.; Mitani, Y.; Sone, T.; Shigenobu, S.; et al. Comparative cytology, physiology and transcriptomics of Burkholderia insecticola in symbiosis with the bean bug Riptortus pedestris and in culture. ISME J. 2019, 13, 1469–1483. [Google Scholar] [CrossRef]
- Kim, J.K.; Won, Y.J.; Nikoh, N.; Nakayama, H.; Han, S.H.; Kikuchi, Y.; Rhee, Y.H.; Park, H.Y.; Kwon, J.Y.; Kurokawa, K.; et al. Polyester synthesis genes associated with stress resistance are involved in an insect-bacterium symbiosis. Proc. Natl. Acad. Sci. USA 2013, 110, E2381–E2389. [Google Scholar] [CrossRef]
- Kim, J.K.; Kwon, J.Y.; Kim, S.K.; Han, S.H.; Won, Y.J.; Lee, J.H.; Kim, C.H.; Fukatsu, T.; Lee, B.L. Purine biosynthesis, biofilm formation, and persistence of an insect-microbe gut symbiosis. Appl. Environ. Microbiol. 2014, 80, 4374–4382. [Google Scholar] [CrossRef]
- Kim, J.K.; Jang, H.A.; Won, Y.J.; Kikuchi, Y.; Han, S.H.; Kim, C.H.; Nikoh, N.; Fukatsu, T.; Lee, B.L. Purine biosynthesis-deficient Burkholderia mutants are incapable of symbiotic accommodation in the stinkbug. ISME J. 2014, 8, 552–563. [Google Scholar] [CrossRef]
- Lee, J.B.; Byeon, J.H.; Jang, H.A.; Kim, J.K.; Yoo, J.W.; Kikuchi, Y.; Lee, B.L. Bacterial cell motility of Burkholderia gut symbiont is required to colonize the insect gut. FEBS Lett. 2015, 589, 2784–2790. [Google Scholar] [CrossRef]
- Kim, J.K.; Park, H.Y.; Lee, B.L. The symbiotic role of O-antigen of Burkholderia symbiont in association with host Riptortus pedestris. Dev. Comp. Immunol. 2016, 60, 202–208. [Google Scholar] [CrossRef] [PubMed]
- Jang, S.; Jang, H.A.; Lee, J.; Kim, J.U.; Lee, S.A.; Park, K.-E.; Kim, B.H.; Jo, Y.H.; Lee, B.L. PhaR, a negative regulator of PhaP, modulates the colonization of a Burkholderia gut symbiont in the midgut of the host insect, Riptortus pedestris. Appl. Environ. Microbiol. 2017, 83, e00459-17. [Google Scholar] [CrossRef]
- Kim, J.K.; Jang, H.A.; Kim, M.S.; Cho, J.H.; Lee, J.; Di Lorenzo, F.; Sturiale, L.; Silipo, A.; Molinaro, A.; Lee, B.L. The lipopolysaccharide core oligosaccharide of Burkholderia plays a critical role in maintaining a proper gut symbiosis with the bean bug Riptortus pedestris. J. Biol. Chem. 2017, 292, 19226–19237. [Google Scholar] [CrossRef] [PubMed]
- Kinosita, Y.; Kikuchi, Y.; Mikami, N.; Nakane, D.; Nishizaka, T. Unforeseen swimming and gliding mode of an insect gut symbiont, Burkholderia sp. RPE64, with wrapping of the flagella around its cell body. ISME J. 2018, 12, 838–848. [Google Scholar] [CrossRef]
- Chun, J.; Oren, A.; Ventosa, A.; Christensen, H.; Arahal, D.R.; da Costa, M.S.; Rooney, A.P.; Yi, H.; Xu, X.-W.; De Meyer, S.; et al. Proposed minimal standards for the use of genome data for the taxonomy of prokaryotes. Int. J. Syst. Evol. Microbiol. 2018, 68, 461–466. [Google Scholar] [CrossRef] [PubMed]
- Freiberg, C.; Fellay, R.; Bairoch, A.; Broughton, W.J.; Rosenthal, A.; Perret, X. Molecular basis of symbiosis between Rhizobium and legumes. Nature 1997, 387, 394–401. [Google Scholar] [CrossRef]
- Sullivan, J.T.; Ronson, C.W. Evolution of rhizobia by acquisition of a 500-kb symbiosis island that integrates into a phe-tRNA gene. Proc. Natl. Acad. Sci. USA 1998, 95, 5145–5149. [Google Scholar] [CrossRef] [PubMed]
- Boucias, D.G.; Garcia-Maruniak, A.; Cherry, R.; Lu, H.; Maruniak, J.E.; Lietze, V.U. Detection and characterization of bacterial symbionts in the Heteropteran, Blissus insularis. FEMS Microbiol. Ecol. 2012, 82, 629–641. [Google Scholar] [CrossRef] [PubMed]
- Shin, S.C.; Kim, S.H.; You, H.; Kim, B.; Kim, A.C.; Lee, K.A.; Yoon, J.H.; Ryu, J.H.; Lee, W.J. Drosophila microbiome modulates host developmental and metabolic homeostasis via insulin signaling. Science 2011, 334, 670–674. [Google Scholar] [CrossRef] [PubMed]
- Vander Broek, C.W.; Stevens, J.M. Type III secretion in the melioidosis pathogen Burkholderia pseudomallei. Front. Cell. Infect. Microbiol. 2017, 7, 255. [Google Scholar] [CrossRef]
- Pratama, A.A.; Jiménez, D.J.; Chen, Q.; Bunk, B.; Spröer, C.; Overmann, J.; van Elsas, J.D. Delineation of a subgroup of the genus Paraburkholderia, including P. terrae DSM 17804T, P. hospita DSM 17164T and four soil-isolated fungiphiles, reveals remarkable genomic and ecological features—Proposal for the definition of a P. hospita species cluster. Genome Biol. Evol. 2020, 12, 325–344. [Google Scholar] [PubMed]
- Deakin, W.J.; Broughton, W.J. Symbiotic use of pathogenic strategies: Rhizobial protein secretion systems. Nat. Rev. Microbiol. 2009, 7, 312–320. [Google Scholar] [CrossRef] [PubMed]
- Dale, C.; Plague, G.R.; Wang, B.; Ochman, H.; Moran, N.A. Type III secretion systems and the evolution of mutualistic endosymbiosis. Proc. Natl. Acad. Sci. USA 2002, 99, 12397–12402. [Google Scholar] [CrossRef] [PubMed]
- Ruby, E.G. Lessons from a cooperative, bacterial-animal association: The Vibrio fischeri–Euprymna scolopes light organ symbiosis. Annu. Rev. Microbiol. 1996, 50, 591–624. [Google Scholar] [CrossRef]
- Calatrava-Morales, N.; McIntosh, M.; Soto, M. Regulation mediated by N-acyl homoserine lactone quorum sensing signals in the Rhizobium-Legume symbiosis. Genes 2018, 9, 263. [Google Scholar] [CrossRef]
- Girard, L.; Blanchet, E.; Stien, D.; Baudart, J.; Suzuki, M.; Lami, R. Evidence of a large diversity of N-acyl-homoserine lactones in symbiotic Vibrio fischeri strains associated with the squid Euprymna scolopes. Microbes Environ. 2019, 34, 99–103. [Google Scholar] [CrossRef]
- Chen, W.M.; Moulin, L.; Bontemps, C.; Vandamme, P.; Béna, G.; Boivin-Masson, C. Legume symbiotic nitrogen fixation by β-proteobacteria is widespread in nature. J. Bacteriol. 2003, 185, 7266–7272. [Google Scholar] [CrossRef] [PubMed]
- Moulin, L.; Munive, A.; Dreyfus, B.; Boivin-Masson, C. Nodulation of legumes by members of the β-subclass of proteobacteria. Nature 2001, 411, 948–950. [Google Scholar] [CrossRef]
- Chen, W.M.; de Farja, S.M.; Chou, J.H.; James, E.K.; Elliott, G.N.; Sprent, J.I.; Bontemps, C.; Young, J.P.W.; Vandamme, P. Burkholderia sabiae sp. nov., isolated from root nodules of Mimosa caesalpiniifolia. Int. J. Syst. Evol. Microbiol. 2008, 58, 2174–2179. [Google Scholar] [CrossRef]
- Mannaa, M.; Park, I.; Seo, Y.-S. Genomic features and insights into the taxonomy, virulence, and benevolence of plant-associated Burkholderia species. Int. J. Mol. Sci. 2018, 20, 121. [Google Scholar] [CrossRef]
- Moulin, L.; Klonowska, A.; Caroline, B.; Booth, K.; Vriezen, J.A.C.; Melkonian, R.; James, E.K.; Young, J.P.W.; Bena, G.; Hauser, L.; et al. Complete genome sequence of Burkholderia phymatum STM815T, a broad host range and efficient nitrogen-fixing symbiont of Mimosa species. Stand. Genomic Sci. 2014, 9, 763–774. [Google Scholar] [CrossRef]
- Martínez-Aguilar, L.; Díaz, R.; Peña-Cabriales, J.J.; Estrada-de Los Santos, P.; Dunn, M.F.; Caballero-Mellado, J. Multichromosomal genome structure and confirmation of diazotrophy in novel plant-associated Burkholderia species. Appl. Environ. Microbiol. 2008, 74, 4574–4579. [Google Scholar] [CrossRef] [PubMed]
- Elliott, G.N.; Chen, W.M.; Chou, J.H.; Wang, H.C.; Sheu, S.Y.; Perin, L.; Reis, V.M.; Moulin, L.; Simon, M.F.; Bontemps, C.; et al. Burkholderia phymatum is a highly effective nitrogen-fixing symbiont of Mimosa spp. and fixes nitrogen ex planta. N. Phytol. 2007, 173, 168–180. [Google Scholar] [CrossRef] [PubMed]
- Stopnisek, N.; Zühlke, D.; Carlier, A.; Barberán, A.; Fierer, N.; Becher, D.; Riedel, K.; Eberl, L.; Weisskopf, L. Molecular mechanisms underlying the close association between soil Burkholderia and fungi. ISME J. 2016, 10, 253–264. [Google Scholar] [CrossRef] [PubMed]






| Host Physopelta gutta | Symbiotic Burkholderia | |||||
|---|---|---|---|---|---|---|
| Sex 1 | Sampling Date | Sampling Location (in Okinawa, Japan) | Dissection Date | ID | Acc. No. 2 | The Closest Species (% Identity) 3 |
| F | 28 June 2016 | Sesoko island | 1 July 2016 | PGU16 | LC547415 | Burkholderia caribensis MWAP64 (99.3) |
| F | 29 June 2016 | Kunigami | 1 July 2016 | — 4 | — 4 | — 4 |
| F | 4 July 2019 | Nago | 18 July 2019 | F1 | LC547416 | Burkholderia sabiae Br3407 (99.0) |
| F | 4 July 2019 | Nago | 18 July 2019 | F2 | LC547417 | B. caribensis MWAP64 (99.3) |
| F | 4 July 2019 | Nago | 18 July 2019 | — 4 | — 4 | — 4 |
| M | 4 July 2019 | Nago | 18 July 2019 | M1 | LC547418 | B. sabiae Br3407 (99.3) |
| M | 4 July 2019 | Nago | 18 July 2019 | PGU19 | LC547419 | B. caribensis MWAP64 (99.4) |
| M | 4 July 2019 | Nago | 18 July 2019 | — 4 | — 4 | — 4 |
| Burkholderia sp. PGU16 | Burkholderia sp. PGU19 | B. insecticola RPE64 | Burkholderia cordobensis RPE67 | Burkholderia sp. THE68 | |
|---|---|---|---|---|---|
| Clade | iPBE | iPBE | SBE | SBE | SBE |
| Host species | Physopelta gutta | Physopelta gutta | Riptortus pedestris | Riptortus pedestris | Togo hepipterus |
| (Pyrrhocoroidea: Largidae) | (Pyrrhocoroidea: Largidae) | (Coreoidea: Alydidae) | (Coreoidea: Alydidae) | (Lygaeoidea: Rhyparochromidae) | |
| Genome size (Mb) | 9.47 | 11.25 | 6.96 | 8.69 | 7.98 |
| GC content (%) | 62.4 | 61.7 | 63.2 | 63.4 | 63.1 |
| Chromosome | 2 | 2 | 3 | 3 | 4 |
| Plasmid | 3 | 3 | 2 | 3 | 2 |
| CDSs 1 | 8498 | 10,280 | 6349 | 8156 | 7278 |
| Coding ratio (%) 1 | 85.0 | 81.8 | 87.7 | 87.8 | 87.9 |
| Average protein length (aa) 1 | 315.8 | 298.2 | 320.5 | 311.8 | 321.2 |
| rRNAs 1 | 12 | 14 | 10 | 15 | 16 |
| tRNAs 1 | 71 | 70 | 69 | 73 | 68 |
| Reference | this study | this study | [15,35] | [36] | [37] |
| iPBE | SBE | BCC&P | PBE | |||||
|---|---|---|---|---|---|---|---|---|
| Functions 1 | Factors 2 | Burkholderia sp. PGU16 | Burkholderia sp. PGU19 | B. insecticola RPE64 | B. cordobensis RPE67 | Burkholderia sp. THE68 | B. pseudomallei K96243 | B. phytofirmans PsJN |
| Flagella | VPS | + | + | + | + | + | + | + |
| Chemotaxis | VPS | + | + | + | + | + | + | + |
| T3SS 3 | VP | + | + | - | - | - | + | - |
| T6SS 3 | VP | + | + | + | + | + | + | + |
| Capsular polysaccharide synthesis and export cluster | V | - | - | - | - | - | + | - |
| LPS biosynthetic cluster 3 | V | + | + | + | + | + | + | + |
| Phospholipase C | V | + | + | + | + | + | + | + |
| Metalloprotease A | V | - | - | - | - | - | + | - |
| MucD Ser protease | V | + | + | + | + | + | + | + |
| Type 1 fimbriae | V | + | + | + | + | + | + | + |
| Type 4 pili | VP | + | - | + | + | + | + | + |
| Tad pili 3 | V | + | + | + | + | + | + | + |
| T4SS 3 | VP | + | - | - | - | + | - | + |
| Siderophore biosynthesis | P | + | - | + | + | + | + | + |
| ACC deaminase 3 | P | + | + | + | + | + | + | + |
| AHL-based quorum sensing 3 | VP | + | + | - | - | - | + | + |
| 3-OH-PAME-based quorum sensing 3 | P | - | - | - | - | - | - | - |
| PHA biosynthesis 3 | S | + | + | + | + | + | + | + |
| Purine biosynthesis | S | + | + | + | + | + | + | + |
| Allantoin and urea metabolic pathway | S | + | + | + | + | + | + | + |
© 2020 by the authors. Licensee MDPI, Basel, Switzerland. This article is an open access article distributed under the terms and conditions of the Creative Commons Attribution (CC BY) license (http://creativecommons.org/licenses/by/4.0/).
Share and Cite
Takeshita, K.; Kikuchi, Y. Genomic Comparison of Insect Gut Symbionts from Divergent Burkholderia Subclades. Genes 2020, 11, 744. https://doi.org/10.3390/genes11070744
Takeshita K, Kikuchi Y. Genomic Comparison of Insect Gut Symbionts from Divergent Burkholderia Subclades. Genes. 2020; 11(7):744. https://doi.org/10.3390/genes11070744
Chicago/Turabian StyleTakeshita, Kazutaka, and Yoshitomo Kikuchi. 2020. "Genomic Comparison of Insect Gut Symbionts from Divergent Burkholderia Subclades" Genes 11, no. 7: 744. https://doi.org/10.3390/genes11070744
APA StyleTakeshita, K., & Kikuchi, Y. (2020). Genomic Comparison of Insect Gut Symbionts from Divergent Burkholderia Subclades. Genes, 11(7), 744. https://doi.org/10.3390/genes11070744

