Transcriptome Analysis of Acid-Responsive Genes and Pathways Involved in Polyamine Regulation in Iron Walnut
Abstract
1. Introduction
2. Materials and Methods
2.1. Plant Growth under Acidic Soil Conditions
2.2. Contents of Photosynthetic Pigments and Pn-PAR Response Curves
2.3. RNA Isolation and Iron Walnut RNA-Seq
2.4. DEG Identification and Functional Annotation
2.5. Acid-Responsive Gene Identification and Enrichment Analysis
2.6. Quantitative Real-Time PCR (qRT-PCR) Validation
3. Results
3.1. Determination of Pn-PAR Response Curves and Photosynthetic Pigment Contents
3.2. Illumina Sequencing of Different cDNA Libraries
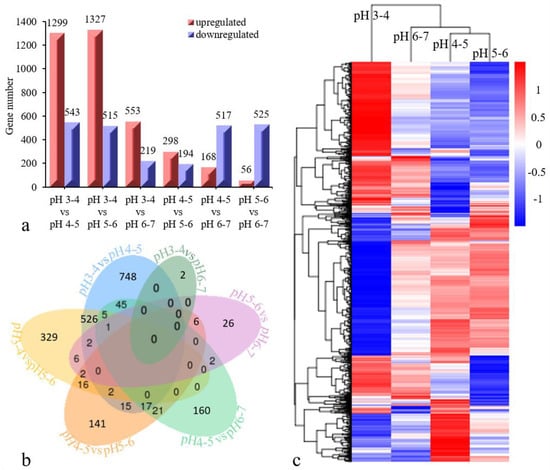
3.3. DEG Analysis and Validation of the Iron Walnut Sequencing Data
3.4. GO-and KEGG-Annotated DEGs
3.5. STEM Cluster Analysis of DEGs and Identification of Acid Resistance-Related Genes
3.6. Molecular Phylogenetic Analysis of Acid Resistance-Related Genes
3.7. Gene Function and Pathway Enrichment Analyses of Acid Resistance-Related Genes
4. Discussion
4.1. Acid Resistance-Related Gene Identification
4.2. Analysis of Acid Resistance-Related Genes
4.3. Hypothetical Regulatory Mechanisms of Acid Resistance
5. Conclusions
Supplementary Materials
Author Contributions
Funding
Acknowledgments
Conflicts of Interest
References
- Surhone, L.M.; Tennoe, M.T.; Henssonow, S.F. Juglans Sigillata; Betascript Publishing: Beau Bassin, Mauritius, 2010; pp. 1–68. ISBN 13 978-613-3-34400-6. [Google Scholar]
- Kochian, L.V. Cellular mechanisms of aluminum toxicity and resistance in plants. Annu. Rev. Plant Physiol. Plant Mol. Biol. 1995, 46, 237–260. [Google Scholar] [CrossRef]
- Oberto, J.; Nabti, S.; Jooste, V.; Mignot, H.; Rouviere-Yaniv, J. The HU regulon is composed of genes responding to anaerobiosis, acid stress, high osmolarity and SOS induction. PLoS ONE 2009, 4, e4367. [Google Scholar] [CrossRef] [PubMed]
- Velikova, V.; Yordanov, I.; Edreva, A. Oxidative stress and some antioxidant systems in acid rain-treated bean plants: Protective role of exogenous polyamines. Plant Sci. 2000, 151, 59–66. [Google Scholar] [CrossRef]
- Garcíaquintáns, N.; Magni, C.; Mendoza, D.D.; López, P. The citrate transport system of Lococcuslactis subsp. Lactisbio var. diacetylactis is induced by acid stress. Appl. Environ. Microbiol. 1998, 64, 850–857. [Google Scholar]
- Duary, R.K.; Batish, V.K.; Grover, S. Expression of the atpD gene in probiotic Lactobacillus plantarum strains under in vitro acidic conditions using RT-qPCR. Res. Microbiol. 2010, 161, 399–405. [Google Scholar] [CrossRef] [PubMed]
- Wemekamp Kamphuis, H.H.; Wouters, J.A.; de Leeuw, P.P.; Hain, T.; Chakraborty, T.; Abee, T. Identification of sigma factor sigma b-controlled genes and their impact on acid stress, high hydrostatic pressure, and freeze survival in Listeria monocytogenes egd-e. Appl. Environ. Microbiol. 2004, 70, 3457–3466. [Google Scholar] [CrossRef] [PubMed]
- Yang, J.L.; Zheng, S.J.; He, Y.F.; Matsumoto, H. Aluminium resistance requires resistance to acid stress: A case study with spinach that exudes oxalate rapidly when exposed to Al stress. J. Exp. Bot. 2005, 56, 1197–1203. [Google Scholar] [CrossRef]
- Hussain, S.S.; Ali, M.; Ahmad, M.; Siddique, K.H. Polyamines: Natural and engineered abiotic and biotic stress tolerance in plants. Biotechnol. Adv. 2011, 29, 300–311. [Google Scholar] [CrossRef]
- Willekens, H.; Inze, D.; van Montagu, M.; van Camp, W. Catalases in plants. Mol. Breed. 1995, 1, 207–228. [Google Scholar] [CrossRef]
- Gupta, K.; Dey, A.; Gupta, B. Plant polyamines in abiotic stress responses. Acta Physiol. Plant 2013, 35, 2015–2036. [Google Scholar] [CrossRef]
- Kaur-Sawhney, R.; Galston, A.W. Physiological and biochemical studies on the anti-senescence properties of polyamines in plants. In Biochemistry and Physiology of Polyamines in Plants; Slocum, R.D., Floress, H.E., Eds.; CRC Press: Boca Raton, FL, USA, 1991; pp. 201–211. [Google Scholar]
- Berta, G.; Altamura, M.M.; Fusconi, A.; Cerruti, F.; Capitani, F.; Bagni, N. The plant cell wall is altered by inhibition of polyamine biosynthesis. New Phytol. 1997, 137, 569–577. [Google Scholar] [CrossRef]
- Borrell, A.; Carbonell, L.; Farra’s, R.; Puig-Parellada, P.; Tiburcio, A.F. Polyamines inhibit lipid peroxidation in senescing oat leaves. Physiol. Plant. 1997, 99, 385–390. [Google Scholar] [CrossRef]
- Amrani, A.E.; Couée, I.; Berthomé, R.; Ramel, F.; Gouesbet, G.; Sulmon, C. Involvement of polyamines in sucrose-induced tolerance to atrazine-mediated chemical stress in Arabidopsis thaliana. J. Plant Physiol. 2019, 238, 1–11. [Google Scholar] [CrossRef]
- Taie, H.A.A.; Seif El-Yazal, M.A.; Ahmed, S.M.A.; Rady, M.M. Polyamines modulate growth, antioxidant activity, and genomic DNA in heavy metal-stressed wheat plant. Environ. Sci. Pollut. Res. Int. 2019, 1, 1–13. [Google Scholar] [CrossRef]
- Zarza, X.; Shabala, L.; Fujita, M.; Shabala, S.; Haring, M.A.; Tiburcio, A.F.; Munnik, T. Extracellular Spermine Triggers a rapid intracellular phosphatidic acid response in Arabidopsis, involving PLD activation and stimulating ion flux. Front. Plant Sci. 2019, 10, 601. [Google Scholar] [CrossRef]
- Kahana, C. The antizyme family for regulating polyamines. J. Biol. Chem. 2018, 293, 18730–18735. [Google Scholar] [CrossRef]
- Porat, Z.; Wender, N.; Erez, O.; Kahana, C. Mechanism of polyamine tolerance in yeast: Novel regulators and insights. Cell. Mol. Life Sci. 2006, 62, 3106–3116. [Google Scholar] [CrossRef]
- Landau, G.; Ran, A.; Bercovich, Z.; Feldmesser, E.; Horn-Saban, S.; Korkotian, E.; Jacob-Hirsh, E.; Rechavi, G.; Ron, D.; Kahana, C. Expression profiling and biochemical analysis suggest stress response as a potential mechanism inhibiting proliferation of polyamine-depleted cells. J. Biol. Chem. 2012, 287, 35825–35837. [Google Scholar] [CrossRef]
- Li, C.; Zhang, Z.; Zhang, S.; Yan, W.; Si, C.; Lee, M.H.; Li, Z. Inhibitory effects of the extracts of Juglans sigillata green husks on the proliferation, migration and survival of KYSE150 and EC9706 human esophageal cancer cell lines. Nutr. Cancer 2019, 71, 149–158. [Google Scholar] [CrossRef]
- Gao, P.; Liu, R.; Jin, Q.; Wang, X. Comparative study of chemical compositions and antioxidant capacities of oils obtained from two species of walnut: Juglans regia and Juglans sigillata. Food Chem. 2019, 279, 279–287. [Google Scholar] [CrossRef]
- Zhao, P.; Zhou, H.J.; Potter, D.; Hu, Y.H.; Feng, X.J.; Dang, M.; Feng, L.; Zulfiqar, S.; Liu, W.Z.; Zhao, G.F.; et al. Population genetics, phylogenomics and hybrid speciation of Juglans in China determined from whole chloroplast genomes, transcriptomes, and genotyping-by-sequencing (GBS). Mol. Phylogenet. Evol. 2018, 126, 250–265. [Google Scholar] [CrossRef]
- Bai, W.N.; Yan, P.C.; Zhang, B.W.; Woeste, K.E.; Lin, K.; Zhang, D.Y. Demographically idiosyncratic responses to climate change and rapid Pleistocene diversification of the walnut genus Juglans (Juglandaceae) revealed by whole-genome sequences. New Phytol. 2018, 217, 1726–1736. [Google Scholar] [CrossRef]
- Persic, M.; Mikulic-Petkovsek, M.; Halbwirth, H.; Solar, A.; Veberic, R.; Slatnar, A. Red walnut: Characterization of the phenolic profiles, activities and gene expression of selected enzymes related to the phenylpropanoid pathway in pellicle during walnut development. J. Agricul. Food Chem. 2018, 66, 2742–2748. [Google Scholar] [CrossRef]
- Li, Y.; Luo, X.; Wu, C.; Cao, S.; Zhou, Y.; Jie, B.; Cao, Y.; Meng, H.; Wu, G. Comparative transcriptome analysis of genes involved in anthocyanin biosynthesis in red and green walnut (Juglans regia L.). Molecules 2017, 23, 25. [Google Scholar] [CrossRef]
- Woodworth, R.H. Meiosis of microsporogenesis in the Juglandaceae. Am. J. Bot. 1930, 17, 863–869. [Google Scholar] [CrossRef]
- Martínez-García, P.J.; Crepeau, M.W.; Puiu, D.; Gonzalez-Ibeas, D.; Whalen, J.; Stevens, K.A.; Paul, R.; Butterfield, T.S.; Britton, M.T.; Reagan, R.L.; et al. The walnut (Juglans regia) genome sequence reveals diversity in genes coding for the biosynthesis of non-structural polyphenols. Plant J. 2016, 87, 507–532. [Google Scholar] [CrossRef]
- Farquhar, G.D.; von Caemmerer, S.; Berry, J.A. A biochemical model of photosynthetic CO2 assimilation in leaves of C3 species. Planta 1980, 149, 78–90. [Google Scholar] [CrossRef]
- Romero, J.; Sanchez, M.A. Extraction of chlorophyll and carotenoids of whole protein concentrate obtained from green sweet potato by-products of harvest (Ipomoea batatas). Available online: http://aims.fao.org/serials/c_debd36ae (accessed on 9 August 2019).
- Mortazavi, A.; Williams, B.A.; McCue, K.; Schaeffer, L.; Wold, B. Mapping and quantifying mammalian transcriptomes by RNA-Seq. Nature Methods 2008, 5, 621–628. [Google Scholar] [CrossRef]
- Anders, S.; Huber, W. Differential expression analysis for sequence count data. Genome Biol. 2010, 11, R106. [Google Scholar] [CrossRef]
- Ernst, J.; Barjoseph, Z. STEM: A tool for the analysis of short time series gene expression data. BMC Bioinform. 2006, 7, 191. [Google Scholar] [CrossRef]
- Kumar, S.; Stecher, G.; Tamura, K. MEGA7: Molecular evolutionary genetics analysis version 7.0 for bigger datasets. Mol. Biol. Evol. 2016, 33, 1870–1874. [Google Scholar] [CrossRef]
- Tamura, K.; Nei, M. Estimation of the number of nucleotide substitutions in the control region of mitochondrial DNA in humans and chimpanzees. Mol. Biol. Evol. 1993, 10, 512–526. [Google Scholar]
- Li, X.; Pan, X.J.; Zhang, W.E.; Zhang, R.; Chen, J. Stability evaluation of reference genes for quantitative real-time PCR analysis in walnut (Juglans spp.). Plant Physiol. J. 2017, 53, 1795–1802. [Google Scholar]
- Wu, J.; Gu, Y.Q.; Hu, Y.; You, F.M.; Dandekar, A.M.; Leslie, C.A.; Aradhya, M.; Dvorak, J.; Luo, M.C. Characterizing the walnut genome through analyses of BAC end sequences. Plant Mol. Biol. 2012, 78, 95–107. [Google Scholar] [CrossRef]
- Xu, X.; Pan, S. Genome sequence and analysis of the tuber crop potato. In Proceedings of the 12th National Congress on Plant Genomics, San Diego, CA, USA, 4–6 December 2011; pp. 189–195. [Google Scholar]
- Hu, G.; Wei, B.; Wang, L.; Wang, L.; Kong, D.; Jin, Y.; Sun, Z. Analysis of gene expression profiles associated with glioma progression. Mol. Med. Rep. 2015, 12, 1884. [Google Scholar] [CrossRef]
- Forestan, C.; Cigliano, R.A.; Farinati, S.; Lunardon, A.; Sanseverino, W.; Varotto, S. Stress-induced and epigenetic-mediated maize transcriptome regulation study by means of transcriptome reannotation and differential expression analysis. Sci. Rep. 2016, 6, 30446. [Google Scholar] [CrossRef]
- Zheng, Y.; Li, X.; Huang, Y.; Jia, L.; Li, W. Time series clustering of mRNA and LncRNA expression during osteogenic differentiation of periodontal ligament stem cells. PeerJ 2018, 6, e5214. [Google Scholar] [CrossRef]
- Uyttewaal, M.; Burian, A.; Alim, K.; Landrein, B.; Borowska-Wykret, D.; Dedieu, A.; Peaucelle, A.; Ludynia, M.; Traas, J.; Boudaoud, A. Mechanical stress acts via katanin to amplify differences in growth rate between adjacent cells in Arabidopsis. Cell 2012, 149, 439–451. [Google Scholar] [CrossRef]
- Piñero, M.C.; Porras, M.E.; López-Marín, J.; Sánchez-Guerrero, M.C.; Medrano, E.; Lorenzo, P.; del Amor, F.M. Differential nitrogen nutrition modifies polyamines and the amino-acid profile of sweet pepper under salinity stress. Front. Plant Sci. 2019, 10, 301. [Google Scholar] [CrossRef]
- Chen, M.J.; Tang, H.Y.; Chiang, M.L. Effects of heat, cold, acid and bile salt adaptations on the stress tolerance and protein expression of kefir-isolated probiotic Lactobacillus kefiranofaciens M1. Food Microbiol. 2017, 66, 20–27. [Google Scholar] [CrossRef]
- Räsänen, K.; Laurila, A.; Merilä, J. Geographic variation in acid stress tolerance of the moor frog, Rana arvalis. II. Adaptive maternal effects. Evolution 2003, 57, 352–362. [Google Scholar] [CrossRef]
- Majumdar, R.; Minocha, R.; Lebar, M.D.; Rajasekaran, K.; Long, S.; Carter-Wientjes, C.; Minocha, S.; Cary, J.W. Contribution of maize polyamine and amino acid metabolism toward resistance against Aspergillus flavus infection and aflatoxin production. Front. Plant Sci. 2019, 10, 692. [Google Scholar] [CrossRef]
- Shikanai, T. Central role of cyclic electron transport around photosystem I in the regulation of photosynthesis. Curr. Opin. Biotechnol. 2014, 26, 25–30. [Google Scholar] [CrossRef]
- Guan, N.; Du, B.; Li, J.; Shin, H.D.; Chen, R.R.; Du, G.; Chen, J.; Liu, L. Comparative genomics and transcriptomics analysis-guided metabolic engineering of Propionibacterium acidipropionici for improved propionic acid production. Biotechnol Bioeng. 2018, 115, 483–494. [Google Scholar] [CrossRef]
- Otani, T.; Kato, Y.; Shikanai, T. Specific substitutions of light-harvesting complex I proteins associated with photosystem I are required for super complex formation with chloroplast NADH dehydrogenase-like complex. Plant J. 2018, 94, 122–130. [Google Scholar] [CrossRef]
- Benes, K.; Krekule, J. Plant Growth Substances from the Viewpoint of Regulation of Biological Processes; Biologické Listy: Prague, Czech, 1979; ISSN 0366–0486. [Google Scholar]
- Yang, M.; Cao, X.; Wu, R.; Liu, B.; Ye, W.; Yue, X.; Wu, J. Comparative proteomic exploration of whey proteins in human and bovine colostrum and mature milk using iTRAQ-coupled LC-MS/MS. Int. J. Food Sci. Nutr. 2017, 68, 671–681. [Google Scholar] [CrossRef]
- Yin, X.M.; Yu, S.Q.; Jiang, H.; Liu, M.H. Effects of acid rain stress on Eleocarpus glabripetalus seedlings leaf chlorophyll fluorescence characteristics and growth. Chinese. J. Appl. Ecol. 2010, 21, 1374–1380. [Google Scholar]
- Liu, J.; Kitashiba, H.; Wang, J.; Ban, Y.; Moriguchi, T. Polyamines and their ability to provide environmental stress tolerance to plants. Plant Biotechnol. 2007, 24, 117–126. [Google Scholar] [CrossRef]
- Grienenberger, E.; Besseau, S.; GeoVroy, P.; Debayle, D.; Heintz, D.; Lapierre, C.; Pollet, B.; Heitz, T.; Legrand, M. A BAHD acyltransferase is expressed in the tapetum of Arabidopsis anthers and is involved in the synthesis of hydroxycinnamoyl spermidines. Plant J. 2009, 58, 246–259. [Google Scholar] [CrossRef]
- Watson, M.B.; Malmberg, R.L. Regulation of Arabidopsis thaliana (L.) Heynh arginine decarboxilase by potassium deficiency stress. Plant Physiol. 1996, 111, 1077–1083. [Google Scholar] [CrossRef]
- Nam, K.H.; Lee, S.H.; Lee, J. Purification and characterization of arginine decarboxylase from soybean (Glycine max) hypocotyls. Plant Cell Physiol. 1997, 38, 1150–1155. [Google Scholar] [CrossRef][Green Version]
- Wang, J.; Gao, Q.S.; Wang, Y.; Lafyatis, R.; Stamm, S.; Andreadis, A. Tau exon 10, whose missplicing causes frontotemporal dementia, is regulated by an intricate interplay of cis elements and trans factors. J. Neurochem. 2004, 88, 1078–1090. [Google Scholar] [CrossRef]
- Camacho, J.A.; Rioseco-Camacho, N. The human and mouse SLC25A29 mitochondrial transporters rescue the deficient ornithine metabolism in fibroblasts of patients with the hyperornithinemia-hyperammonemia-homocitrullinuria (HHH) syndrome. Pediatr. Res. 2009, 66, 35–41. [Google Scholar] [CrossRef]
- Bitrián, M.; Zarza, X.; Altabella, T.; Tiburcio, A.F.; Alcázar, R. Polyamines under abiotic stress: Metabolic crossroads and hormonal cross talks in plants. Metabolites 2012, 2, 516–528. [Google Scholar] [CrossRef]
- Fuell, C.; Elliott, K.A.; Hanfrey, C.C.; Franceschetti, M.; Michael, A.J. Polyamine biosynthetic diversity in plants and algae. Plant Physiol. Biochem. 2010, 48, 513–520. [Google Scholar] [CrossRef]
- Gandre, S.; Bercovich, Z.; Kahana, C. Ornithine decarboxylase-antizyme is rapidly degraded through a mechanism that requires functional ubiquitin-dependent proteolytic activity. Eur. J. Biochem. 2002, 269, 1316–1322. [Google Scholar] [CrossRef]
- Keren-Paz, A.; Bercovich, Z.; Kahana, C. Antizyme inhibitor: A defective ornithine decarboxylase or a physiological regulator of polyamine biosynthesis and cellular proliferation. Biochem. Soc. Trans. 2007, 35, 311–313. [Google Scholar] [CrossRef]
- Minguet, E.G.; Vera-Sirera, F.; Marina, A.; Carbonell, J.; Blázquez, M.A. Evolutionary diversification in polyamine biosynthesis. Mol. Biol. Evol. 2008, 25, 2119–2128. [Google Scholar] [CrossRef]
- Tabor, C.W.; Tabor, H. Polyamines. Annu. Rev. Biochem. 1984, 53, 749–790. [Google Scholar] [CrossRef]
- Takahashi, T.; Kakehi, J.I. Polyamines: Ubiquitous polycations with unique roles in growth and stress responses. Ann. Bot. 2010, 105, 1–6. [Google Scholar] [CrossRef]









| Sample | Clean Reads | Q30 | GC | Mapped Genome | Unique Mapped Genome | Mapped Genes | Expressed Genes |
|---|---|---|---|---|---|---|---|
| pH 3–4_1 | 28,020,622 | 94.93% | 45.98% | 87.60% | 68.87% | 75.69% | 26,186 |
| pH 3–4_2 | 26,738,560 | 96.36% | 46.37% | 82.25% | 63.00% | 69.82% | 28,134 |
| pH 3–4_3 | 27,011,236 | 96.32% | 46.85% | 85.60% | 66.22% | 73.12% | 28,922 |
| pH 4–5_1 | 27,605,126 | 96.02% | 46.39% | 85.75% | 68.97% | 74.31% | 27,392 |
| pH 4–5_2 | 27,634,854 | 96.44% | 47.05% | 88.56% | 70.73% | 75.93% | 27,670 |
| pH 4–5_3 | 27,109,750 | 96.50% | 46.59% | 87.53% | 69.72% | 75.85% | 27,582 |
| pH 5–6_1 | 26,864,464 | 96.47% | 46.51% | 87.59% | 71.06% | 73.90% | 26,644 |
| pH 5–6_2 | 27,448,384 | 96.36% | 46.37% | 84.86% | 67.01% | 73.6% | 27,525 |
| pH 5–6_3 | 27,338,826 | 96.40% | 46.60% | 87.13% | 68.69% | 75.66% | 26,942 |
| pH 6–7_1 | 27,698,734 | 94.98% | 46.42% | 88.08% | 68.34% | 76.53% | 26,864 |
| pH 6–7_2 | 27,894,576 | 96.50% | 46.45% | 84.43% | 66.27% | 72.39% | 27,221 |
| pH 6–7_3 | 27,288,782 | 96.36% | 46.73% | 86.17% | 69.15% | 72.39% | 26,706 |
| Gene ID | Forward Primer (5′ to 3′) | Reverse Primer (5′ to 3′) | Amplicon Size (bp) |
|---|---|---|---|
| gene17916 | GAAGGCGAAGAAGAAGAAGA | CTGGCGGTAACTGTAACTC | 96 |
| gene22045 | GGCGTGAAGGAGTTGATT | ACAGTGTTAAGGTCGTATCG | 97 |
| gene25150 | AAGACGATGTTGATGATTCC | TTCCAGTATTAGCGGTAAGA | 100 |
| gene25184 | TGAGGCTGAAGAGTATGC | CGTAGATGGTTGGATGGT | 82 |
| gene29464 | CTGTGTTGTGGTAGAGGA | TCTTCATCGGCTGTGTAA | 81 |
| gene29846 | GAGAAGGCTATCACAAGAAG | CCAGTATGACAAGGAGTAATC | 113 |
| gene31088 | GATGCTGTGTTGCTGTTC | CCGCCATTATCTGCTTGA | 131 |
| gene31799 | GCTATAACTACGCTATATTCG | TTACTTCTGATTCTCCTATGT | 111 |
| gene35192 | GCTGGAAGTCATAGTAAGG | ATGGCTGCTAATCACAAG | 167 |
| gene39645 | GAGTGGGAATGAAGGAAGA | ATTGGCAGAGGAATTGGA | 72 |
| Pathway ID | Pathway | FDR < 0.05 | No. DEGs |
|---|---|---|---|
| ko01200 | Carbon metabolism | 5.70 × 10−7 | 50 |
| ko01100 | Metabolic pathways | 5.70 × 10−7 | 229 |
| ko01110 | Biosynthesis of secondary metabolites | 1.65 × 10−6 | 146 |
| ko00710 | Carbon fixation in photosynthetic organisms | 1.83 × 10−6 | 28 |
| ko00630 | Glyoxylate and dicarboxylate metabolism | 8.98 × 10−6 | 17 |
| ko00908 | Zeatin biosynthesis | 2.25 × 10−5 | 14 |
| ko00195 | Photosynthesis | 1.20 × 10−4 | 12 |
| ko00010 | Glycolysis/gluconeogenesis | 1.04 × 10−3 | 29 |
| ko03430 | Mismatch repair | 1.81 × 10−3 | 2 |
| ko03050 | Proteasome | 1.81 × 10−3 | 1 |
| ko00220 | Arginine biosynthesis | 2.13 × 10−3 | 10 |
| ko00903 | Limonene and pinene degradation | 4.64 × 10−3 | 14 |
| ko00910 | Nitrogen metabolism | 4.64 × 10−3 | 10 |
| ko00030 | Pentose phosphate pathway | 4.64 × 10−3 | 20 |
| ko01230 | Biosynthesis of amino acids | 5.00 × 10−3 | 35 |
| ko00071 | Fatty acid degradation | 5.88 × 10−3 | 6 |
| ko00511 | Other glycan degradation | 6.71 × 10−3 | 1 |
| ko00500 | Starch and sucrose metabolism | 7.97 × 10−3 | 40 |
| ko00670 | One carbon pool by folate | 8.93 × 10−3 | 7 |
| ko04075 | Plant hormone signal transduction | 1.07 × 10−2 | 43 |
| ko00260 | Glycine, serine and threonine metabolism | 1.22 × 10−2 | 13 |
| ko00250 | Alanine, aspartate and glutamate metabolism | 1.42 × 10−2 | 9 |
| Ko00330 | Arginine and proline metabolism | 1.42 × 10−2 | 7 |
| ko00051 | Fructose and mannose metabolism | 1.42 × 10−2 | 17 |
| ko03015 | mRNA surveillance pathway | 1.60 × 10−2 | 1 |
| ko03040 | Spliceosome | 1.60 × 10−2 | 2 |
| ko01040 | Biosynthesis of unsaturated fatty acids | 2.06 × 10−2 | 1 |
| ko00945 | Stilbenoid, diarylheptanoid and gingerol biosynthesis | 2.06 × 10−2 | 4 |
| ko00450 | Selenocompound metabolism | 2.15 × 10−2 | 7 |
| ko00740 | Riboflavin metabolism | 2.25 × 10−2 | 4 |
| ko04626 | Plant-pathogen interaction | 2.72 × 10−2 | 51 |
| ko00052 | Galactose metabolism | 2.90 × 10−2 | 12 |
| ko00943 | Isoflavonoid biosynthesis | 2.90 × 10−2 | 1 |
| ko00240 | Pyrimidine metabolism | 2.90 × 10−2 | 2 |
| ko00592 | α-linolenic acid metabolism | 3.33 × 10−2 | 6 |
| ko00196 | Photosynthesis-antenna proteins | 4.07 × 10−2 | 4 |
| ko00942 | Anthocyanin biosynthesis | 4.44 × 10−2 | 6 |
| ko04141 | Protein processing in endoplasmic reticulum | 4.44 × 10−2 | 40 |
| Gene ID | Descriptions | |
|---|---|---|
| GO Terms | KEGG Pathways | |
| gene42780 | spermidine hydroxycinnamoyl transferase-like | |
| ---- | ko01110, Biosynthesis of secondary metabolites | |
| ko01100, Metabolic pathways | ||
| ko00945, Stilbenoid, diarylheptanoid and gingerol biosynthesis | ||
| ko00941, Flavonoid biosynthesis | ||
| ko00940, Phenylpropanoid biosynthesis | ||
| gene28192 | spermine synthase-like | |
| GO:0003674, molecular function GO:0003824, catalytic activity | ko00410, β-Alanine metabolism | |
| ko00480, Glutathione metabolism | ||
| ko00270, Cysteine and methionine metabolism | ||
| ko00330, Arginine and proline metabolism | ||
| ko01100, Metabolic pathways | ||
| gene4089 | S-adenosylmethionine synthase 1-like | |
| ---- | ko01230, Biosynthesis of amino acids | |
| gene31260 | arginine decarboxylase-like | |
| ---- | ko00330, Arginine and proline metabolism | |
| gene24987 | serine/arginine-rich splicing factor RS40-like | |
| ---- | ko03040, Spliceosome | |
| gene9388 | mitochondrial arginine transporter BAC2-like | |
| GO:0016053, organic acid biosynthetic process | ko04714, Thermogenesis | |
| GO:0046394, carboxylic acid biosynthetic process | ||
| GO:0005488, binding | ||
| GO:0006810, transport | ||
© 2019 by the authors. Licensee MDPI, Basel, Switzerland. This article is an open access article distributed under the terms and conditions of the Creative Commons Attribution (CC BY) license (http://creativecommons.org/licenses/by/4.0/).
Share and Cite
Luo, X.; Liu, J. Transcriptome Analysis of Acid-Responsive Genes and Pathways Involved in Polyamine Regulation in Iron Walnut. Genes 2019, 10, 605. https://doi.org/10.3390/genes10080605
Luo X, Liu J. Transcriptome Analysis of Acid-Responsive Genes and Pathways Involved in Polyamine Regulation in Iron Walnut. Genes. 2019; 10(8):605. https://doi.org/10.3390/genes10080605
Chicago/Turabian StyleLuo, Xiaomei, and Juncheng Liu. 2019. "Transcriptome Analysis of Acid-Responsive Genes and Pathways Involved in Polyamine Regulation in Iron Walnut" Genes 10, no. 8: 605. https://doi.org/10.3390/genes10080605
APA StyleLuo, X., & Liu, J. (2019). Transcriptome Analysis of Acid-Responsive Genes and Pathways Involved in Polyamine Regulation in Iron Walnut. Genes, 10(8), 605. https://doi.org/10.3390/genes10080605

