Loss of ZC4H2 and RNF220 Inhibits Neural Stem Cell Proliferation and Promotes Neuronal Differentiation
Abstract
1. Introduction
2. Materials and Methods
2.1. Isolation and Culture of NSCs
2.2. Real-Time Quantitative PCR (RT-qPCR)
2.3. Immunofluorescence Staining
2.4. Neural Stem Cell Differentiation
2.5. FACS and Cell Cycle Analysis
2.6. Western Blot Analysis
2.7. Statistical Analysis
2.8. RNA Sequencing and Processing of RNA-Seq Data
2.9. Accession Numbers
3. Results
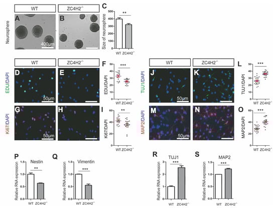
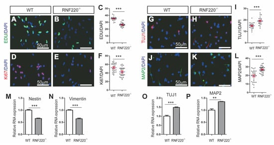
3.1. ZC4H2 and RNF220 are Required for Proper NSC Proliferation and Differentiation
3.2. RNA Profiling of the ZC4H2−/− and RNF220−/− NSCs
3.3. ZC4H2/RNF220 Regulate Cend1 Expression During NSC Proliferation
4. Discussion
Supplementary Materials
Author Contributions
Funding
Conflicts of Interest
References
- Deleyrolle, L.P.; Reynolds, B.A. Isolation, expansion, and differentiation of adult Mammalian neural stem and progenitor cells using the neurosphere assay. Methods Mol. Biol. 2009, 549, 91–101. [Google Scholar] [CrossRef] [PubMed]
- Salomoni, P.; Calegari, F. Cell cycle control of mammalian neural stem cells: Putting a speed limit on G1. Trends Cell Biol. 2010, 20, 233–243. [Google Scholar] [CrossRef] [PubMed]
- Lukaszewicz, A.; Savatier, P.; Cortay, V.; Kennedy, H.; Dehay, C. Contrasting effects of basic fibroblast growth factor and neurotrophin 3 on cell cycle kinetics of mouse cortical stem cells. J. Neurosci. 2002, 22, 6610–6622. [Google Scholar] [CrossRef] [PubMed]
- Hirata, H.; Nanda, I.; van Riesen, A.; McMichael, G.; Hu, H.; Hambrock, M.; Papon, M.A.; Fischer, U.; Marouillat, S.; Ding, C.; et al. ZC4H2 mutations are associated with arthrogryposis multiplex congenita and intellectual disability through impairment of central and peripheral synaptic plasticity. Am. J. Hum. Genet. 2013, 92, 681–695. [Google Scholar] [CrossRef]
- Godfrey, N.D.; Dowlatshahi, S.; Martin, M.M.; Rothkopf, D.M. Wieacker-Wolff syndrome with associated cleft palate in a female case. Am. J. Med. Genet. Part A 2018, 176, 167–170. [Google Scholar] [CrossRef] [PubMed]
- Frints, S.G.M.; Hennig, F.; Colombo, R.; Jacquemont, S.; Terhal, P.; Zimmerman, H.H.; Hunt, D.; Mendelsohn, B.A.; Kordaß, U.; Webster, R.; et al. Deleterious de novo variants of X-linked ZC4H2 in females cause a variable phenotype with neurogenic arthrogryposis multiplex congenita. Hum. Mutat. 2019, 40, 2270–2285. [Google Scholar] [CrossRef]
- Kondo, D.; Noguchi, A.; Takahashi, I.; Kubota, H.; Yano, T.; Sato, Y.; Toyono, M.; Sawaishi, Y.; Takahashi, T. A novel ZC4H2 gene mutation, K209N, in Japanese siblings with arthrogryposis multiplex congenita and intellectual disability: Characterization of the K209N mutation and clinical findings. Brain Dev. 2018, 40, 760–767. [Google Scholar] [CrossRef]
- Zanzottera, C.; Milani, D.; Alfei, E.; Rizzo, A.; D’Arrigo, S.; Esposito, S.; Pantaleoni, C. ZC4H2 deletions can cause severe phenotype in female carriers. Am. J. Med. Genet. Part A 2017, 173, 1358–1363. [Google Scholar] [CrossRef]
- May, M.; Hwang, K.S.; Miles, J.; Williams, C.; Niranjan, T.; Kahler, S.G.; Chiurazzi, P.; Steindl, K.; Van Der Spek, P.J.; Swagemakers, S.; et al. ZC4H2, an XLID gene, is required for the generation of a specific subset of CNS interneurons. Hum. Mol. Genet. 2015, 24, 4848–4861. [Google Scholar] [CrossRef]
- Kim, J.; Choi, T.I.; Park, S.; Kim, M.H.; Kim, C.H.; Lee, S. Rnf220 cooperates with Zc4h2 to specify spinal progenitor domains. Development 2018, 145. [Google Scholar] [CrossRef]
- Ma, P.; Song, N.N.; Cheng, X.; Zhu, L.; Zhang, Q.; Zhang, L.; Yang, X.; Wang, H.; Kong, Q.; Shi, D.; et al. ZC4H2 stabilizes RNF220 to pattern ventral spinal cord through modulating Shh/Gli signaling. J. Mol. Cell Biol. 2019. [Google Scholar] [CrossRef] [PubMed]
- Ma, P.; Song, N.N.; Li, Y.; Zhang, Q.; Zhang, L.; Zhang, L.; Kong, Q.; Ma, L.; Yang, X.; Ren, B.; et al. Fine-Tuning of Shh/Gli Signaling Gradient by Non-proteolytic Ubiquitination during Neural Patterning. Cell Rep. 2019, 28, 541–553.e4. [Google Scholar] [CrossRef] [PubMed]
- Song, N.N.; Ma, P.; Zhang, Q.; Zhang, L.; Wang, H.; Zhang, L.; Zhu, L.; He, C.H.; Mao, B.; Ding, Y.Q. Rnf220/Zc4h2-mediated monoubiquitylation of Phox2 is required for noradrenergic neuron development. Development 2020, 147. [Google Scholar] [CrossRef] [PubMed]
- Azari, H.; Sharififar, S.; Rahman, M.; Ansari, S.; Reynolds, B.A. Establishing embryonic mouse neural stem cell culture using the neurosphere assay. J. Vis. Exp. 2011. [Google Scholar] [CrossRef]
- Reynolds, B.A.; Weiss, S. Generation of neurons and astrocytes from isolated cells of the adult mammalian central nervous system. Science 1992, 255, 1707–1710. [Google Scholar] [CrossRef]
- Talos, F.; Abraham, A.; Vaseva, A.V.; Holembowski, L.; Tsirka, S.E.; Scheel, A.; Bode, D.; Dobbelstein, M.; Bruck, W.; Moll, U.M. p73 is an essential regulator of neural stem cell maintenance in embryonal and adult CNS neurogenesis. Cell Death Differ. 2010, 17, 1816–1829. [Google Scholar] [CrossRef]
- Zhang, M.; Lin, Y.H.; Sun, Y.J.; Zhu, S.; Zheng, J.; Liu, K.; Cao, N.; Li, K.; Huang, Y.; Ding, S. Pharmacological Reprogramming of Fibroblasts into Neural Stem Cells by Signaling-Directed Transcriptional Activation. Cell Stem. Cell 2016, 18, 653–667. [Google Scholar] [CrossRef]
- Dobin, A.; Davis, C.A.; Schlesinger, F.; Drenkow, J.; Zaleski, C.; Jha, S.; Batut, P.; Chaisson, M.; Gingeras, T.R. STAR: Ultrafast universal RNA-seq aligner. Bioinformatics 2013, 29, 15–21. [Google Scholar] [CrossRef]
- Liao, Y.; Smyth, G.K.; Shi, W. The Subread aligner: Fast, accurate and scalable read mapping by seed-and-vote. Nucleic. Acids Res. 2013, 41, e108. [Google Scholar] [CrossRef]
- Love, M.I.; Huber, W.; Anders, S. Moderated estimation of fold change and dispersion for RNA-seq data with DESeq2. Genome. Biol. 2014, 15, 550. [Google Scholar] [CrossRef]
- Yu, G.; Wang, L.G.; Han, Y.; He, Q.Y. clusterProfiler: An R package for comparing biological themes among gene clusters. OMICS 2012, 16, 284–287. [Google Scholar] [CrossRef] [PubMed]
- Ji, F.; Wang, W.; Feng, C.; Gao, F.; Jiao, J. Brain-specific Wt1 deletion leads to depressive-like behaviors in mice via the recruitment of Tet2 to modulate Epo expression. Mol. Psychiatry 2020. [Google Scholar] [CrossRef] [PubMed]
- Katsimpardi, L.; Gaitanou, M.; Malnou, C.E.; Lledo, P.M.; Charneau, P.; Matsas, R.; Thomaidou, D. BM88/Cend1 expression levels are critical for proliferation and differentiation of subventricular zone-derived neural precursor cells. Stem. Cells 2008, 26, 1796–1807. [Google Scholar] [CrossRef]
- Carlin, D.; Sepich, D.; Grover, V.K.; Cooper, M.K.; Solnica-Krezel, L.; Inbal, A. Six3 cooperates with Hedgehog signaling to specify ventral telencephalon by promoting early expression of Foxg1a and repressing Wnt signaling. Development 2012, 139, 2614–2624. [Google Scholar] [CrossRef]
- Lagutin, O.V.; Zhu, C.C.; Kobayashi, D.; Topczewski, J.; Shimamura, K.; Puelles, L.; Russell, H.R.; McKinnon, P.J.; Solnica-Krezel, L.; Oliver, G. Six3 repression of Wnt signaling in the anterior neuroectoderm is essential for vertebrate forebrain development. Genes Dev. 2003, 17, 368–379. [Google Scholar] [CrossRef]
- Zito, A.; Cartelli, D.; Cappelletti, G.; Cariboni, A.; Andrews, W.; Parnavelas, J.; Poletti, A.; Galbiati, M. Neuritin 1 promotes neuronal migration. Brain Struct. Funct. 2014, 219, 105–118. [Google Scholar] [CrossRef]
- Sharma, T.P.; Liu, Y.; Wordinger, R.J.; Pang, I.H.; Clark, A.F. Neuritin 1 promotes retinal ganglion cell survival and axonal regeneration following optic nerve crush. Cell Death Dis. 2015, 6, e1661. [Google Scholar] [CrossRef]
- Georgopoulou, N.; Hurel, C.; Politis, P.K.; Gaitanou, M.; Matsas, R.; Thomaidou, D. BM88 is a dual function molecule inducing cell cycle exit and neuronal differentiation of neuroblastoma cells via cyclin D1 down-regulation and retinoblastoma protein hypophosphorylation. J. Biol. Chem. 2006, 281, 33606–33620. [Google Scholar] [CrossRef]
- Politis, P.K.; Makri, G.; Thomaidou, D.; Geissen, M.; Rohrer, H.; Matsas, R. BM88/CEND1 coordinates cell cycle exit and differentiation of neuronal precursors. Proc. Natl. Acad. Sci. USA 2007, 104, 17861–17866. [Google Scholar] [CrossRef] [PubMed]
- Papadodima, O.; Sergaki, M.; Hurel, C.; Mamalaki, A.; Matsas, R. Characterization of the BM88 promoter and identification of an 88 bp fragment sufficient to drive neurone-specific expression. J. Neurochem. 2005, 95, 146–159. [Google Scholar] [CrossRef] [PubMed]
- Kong, Q.; Zeng, W.; Wu, J.; Hu, W.; Li, C.; Mao, B. RNF220, an E3 ubiquitin ligase that targets Sin3B for ubiquitination. Biochem. Biophys. Res. Commun. 2010, 393, 708–713. [Google Scholar] [CrossRef] [PubMed]
- Ma, P.; An, T.; Zhu, L.; Zhang, L.; Wang, H.; Ren, B.; Sun, B.; Zhou, X.; Li, Y.; Mao, B. RNF220 is required for cerebellum development and regulates medulloblastoma progression through epigenetic modulation of Shh signaling. Development 2020. [Google Scholar] [CrossRef] [PubMed]
- Zhao, Y.; Ji, S.; Wang, J.; Huang, J.; Zheng, P. mRNA-Seq and microRNA-Seq whole-transcriptome analyses of rhesus monkey embryonic stem cell neural differentiation revealed the potential regulators of rosette neural stem cells. DNA Res. 2014, 21, 541–554. [Google Scholar] [CrossRef] [PubMed]






| Gene | Forward | Reverse |
|---|---|---|
| Cend1 | ATGGAATCCCGAGGAAAGTCA | GCCTGAGGCACCTTGGTATC |
| Nrn1 | ACGACAAGACGAACATCAAGAC | CAATCCGTAAGAGCTGTGACC |
| Six3 | TCAACAAACACGAGTCGATCC | TGGTACAGGTCGCGGAAGT |
| Notch1 | GATGGCCTCAATGGGTACAAG | TCGTTGTTGTTGATGTCACAGT |
| Hes1 | TCAGCGAGTGCATGAACGAG | CATGGCGTTGATCTGGGTCA |
| Vimentin | GACGTTTCCAAGCCTGACC | AGCCACGCTTTCATACTGCT |
| TUJ1 | GCGCATCAGCGTATACTACAA | TTCCAAGTCCACCAGAATGG |
| MAP2 | AACAGCCACAGTGGAGGAAG | TAAAGGCTCAGCGAATGAGG |
| Nestin | CTGCAGGCCACTGAAAAGTT | TCTGACTCTGTAGACCCTGCTTC |
| CyclinD1 | GCGTACCCTGACACCAATCTC | ACTTGAAGTAAGATACGGAGGGC |
| p53 | CACAGCACATGACGGAGGTC | TCCTTCCACCCGGATAAGATG |
| p21 | CCTGGTGATGTCCGACCTG | CCATGAGCGCATCGCAATC |
| CyclinB1 | CTTGCAGTGAGTGACGTAGAC | CCAGTTGTCGGAGATAAGCATAG |
| RNF220 | TGTGGGCAGAAGCGGATAC | TGTCATCTCCATCCACATCCAG |
| ZC4H2 | AAAGATCAAGGCCCGTTTG | TTGTATTCTTTCAGGTGCCTCTC |
| β-actin | GGCTGTATTCCCCTCCATCG | CCAGTTGGTAACAATGCCATGT |
| Description | Gene Name |
|---|---|
| ZC4H2-up/RNF220-up | Sp8; Dio2; Nrn1; Cend1; Six3; Slc6a13; Pm20d1; Eef1a2; Emx2; Six3os1; Ngfr; Chchd10; Pfkp; Lpcat2; Fndc3c1; Dact2; Gnao1; Aldh1l1; St6galnac5. |
| ZC4H2-down/RNF220-down | Lama4; Osr2; Cxcr4; Bcas1. |
| ZC4H2-up/RNF220-down | Nnt. |
© 2020 by the authors. Licensee MDPI, Basel, Switzerland. This article is an open access article distributed under the terms and conditions of the Creative Commons Attribution (CC BY) license (http://creativecommons.org/licenses/by/4.0/).
Share and Cite
Zhang, L.; Ye, M.; Zhu, L.; Cha, J.; Li, C.; Yao, Y.-G.; Mao, B. Loss of ZC4H2 and RNF220 Inhibits Neural Stem Cell Proliferation and Promotes Neuronal Differentiation. Cells 2020, 9, 1600. https://doi.org/10.3390/cells9071600
Zhang L, Ye M, Zhu L, Cha J, Li C, Yao Y-G, Mao B. Loss of ZC4H2 and RNF220 Inhibits Neural Stem Cell Proliferation and Promotes Neuronal Differentiation. Cells. 2020; 9(7):1600. https://doi.org/10.3390/cells9071600
Chicago/Turabian StyleZhang, Longlong, Maosen Ye, Liang Zhu, Jingmei Cha, Chaocui Li, Yong-Gang Yao, and Bingyu Mao. 2020. "Loss of ZC4H2 and RNF220 Inhibits Neural Stem Cell Proliferation and Promotes Neuronal Differentiation" Cells 9, no. 7: 1600. https://doi.org/10.3390/cells9071600
APA StyleZhang, L., Ye, M., Zhu, L., Cha, J., Li, C., Yao, Y.-G., & Mao, B. (2020). Loss of ZC4H2 and RNF220 Inhibits Neural Stem Cell Proliferation and Promotes Neuronal Differentiation. Cells, 9(7), 1600. https://doi.org/10.3390/cells9071600
