Stress-Inducible Transcription Factor NUPR1 Is Involved in the Inhibitory Effects Exerted by Statins on Insulin Action in ER-Positive Breast Cancer Cells
Abstract
1. Introduction
2. Materials and Methods
2.1. Cell Cultures
2.2. Reagents
2.3. Gene Expression Studies
2.4. Western Blot Analysis
2.5. Proliferation Assay
2.6. Colony Formation Assay
2.7. Spheroid Formation Assay
2.8. Data Sources
2.9. Survival Analysis
2.10. Correlation and Pathway Analysis
2.11. Statistical Analysis
3. Results
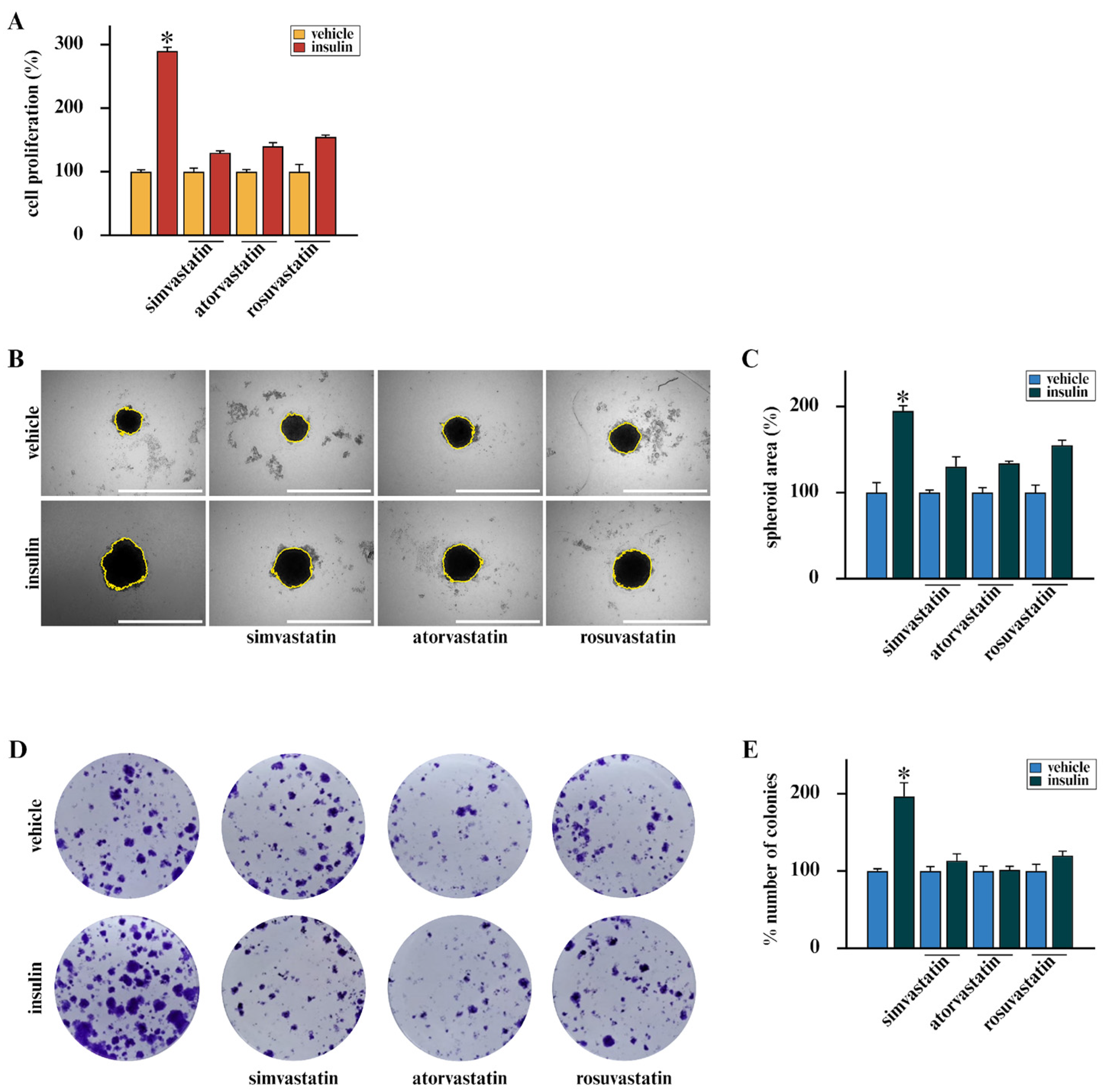
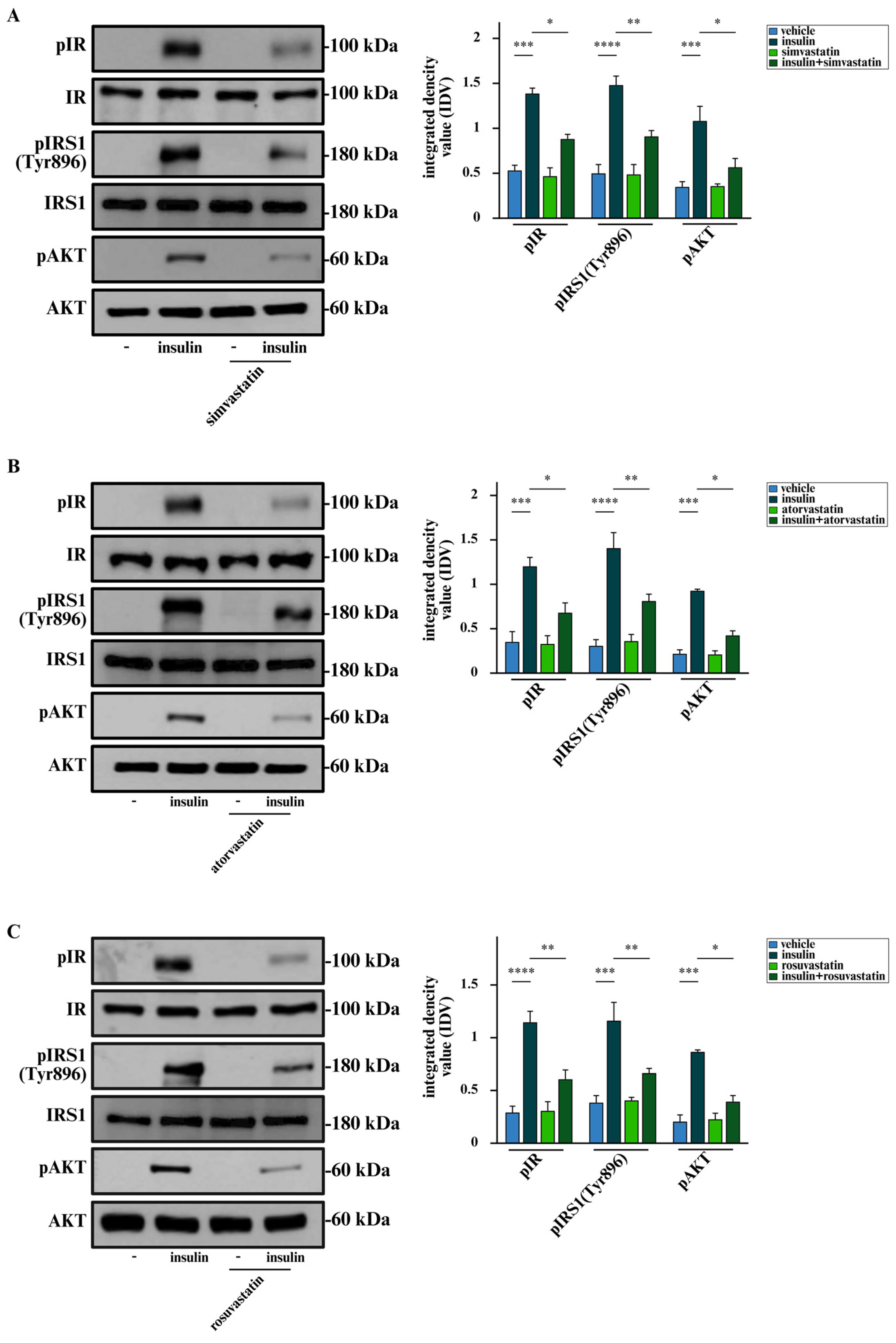
3.1. Statins Inhibit the Insulin-Stimulated Proliferation of BC Cells and the Activation of Insulin/IR Transduction Signaling
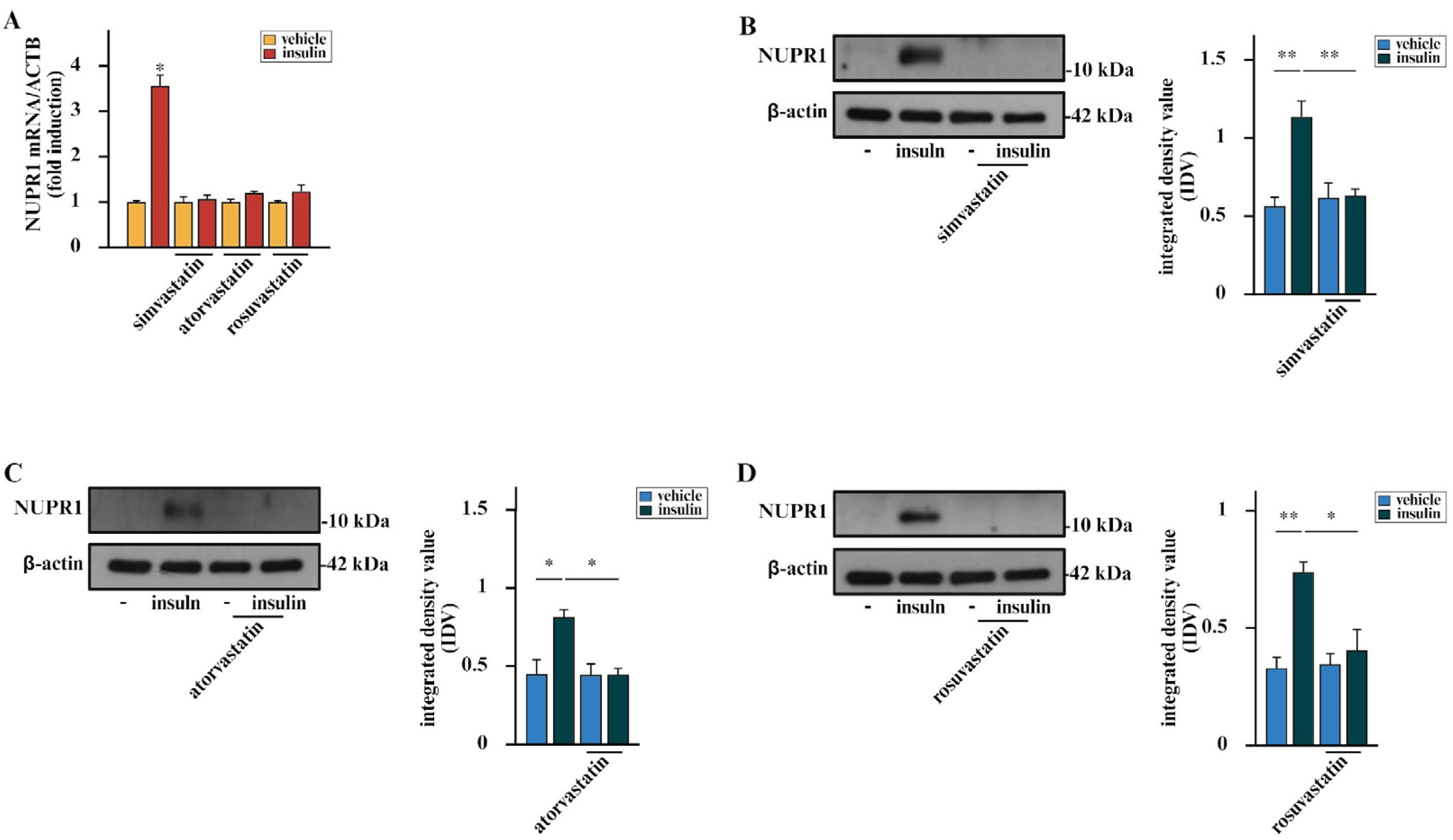
3.2. Statins Prevent the Insulin-Induced Increase in NUPR1 in BC Cells
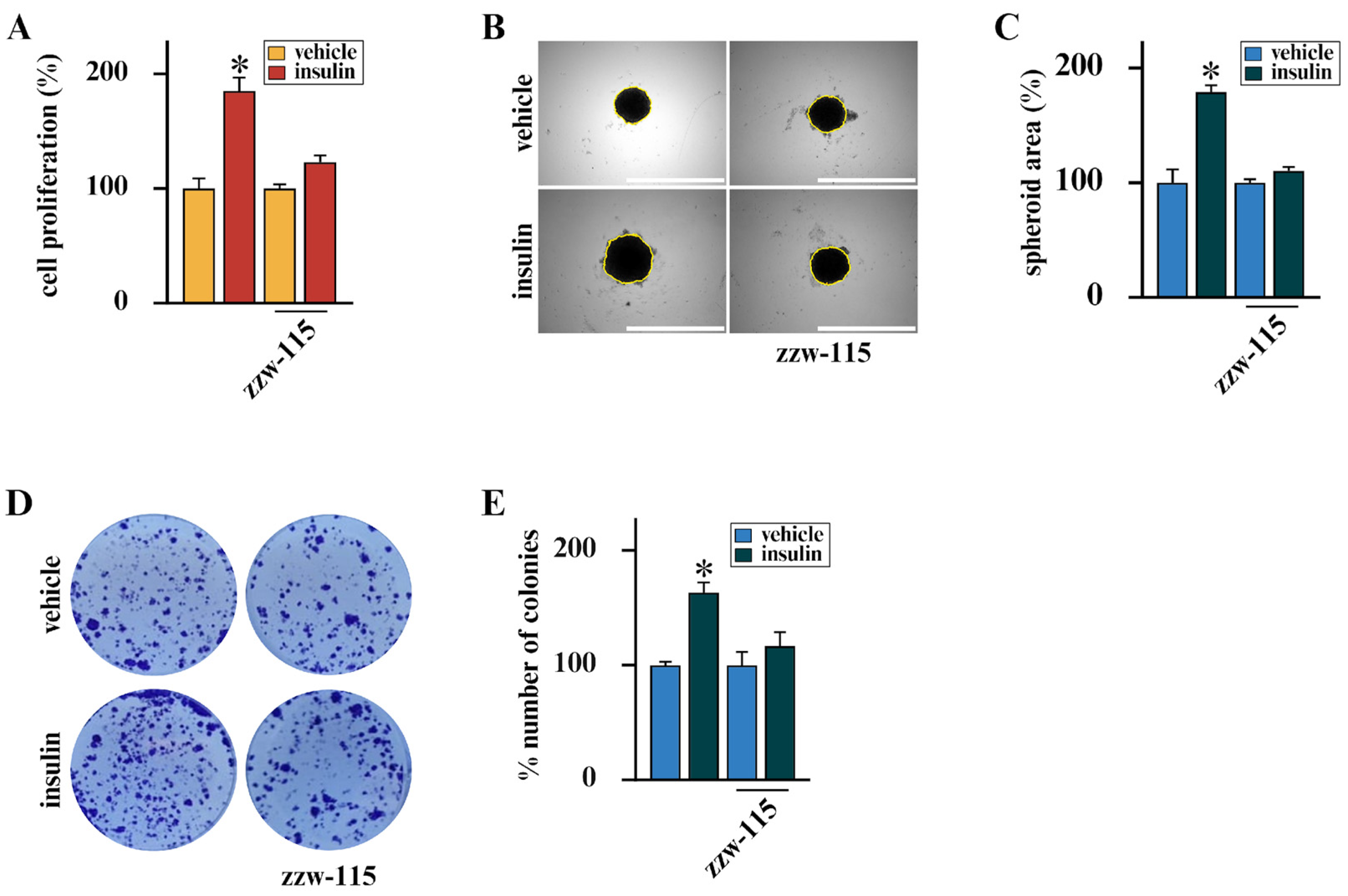
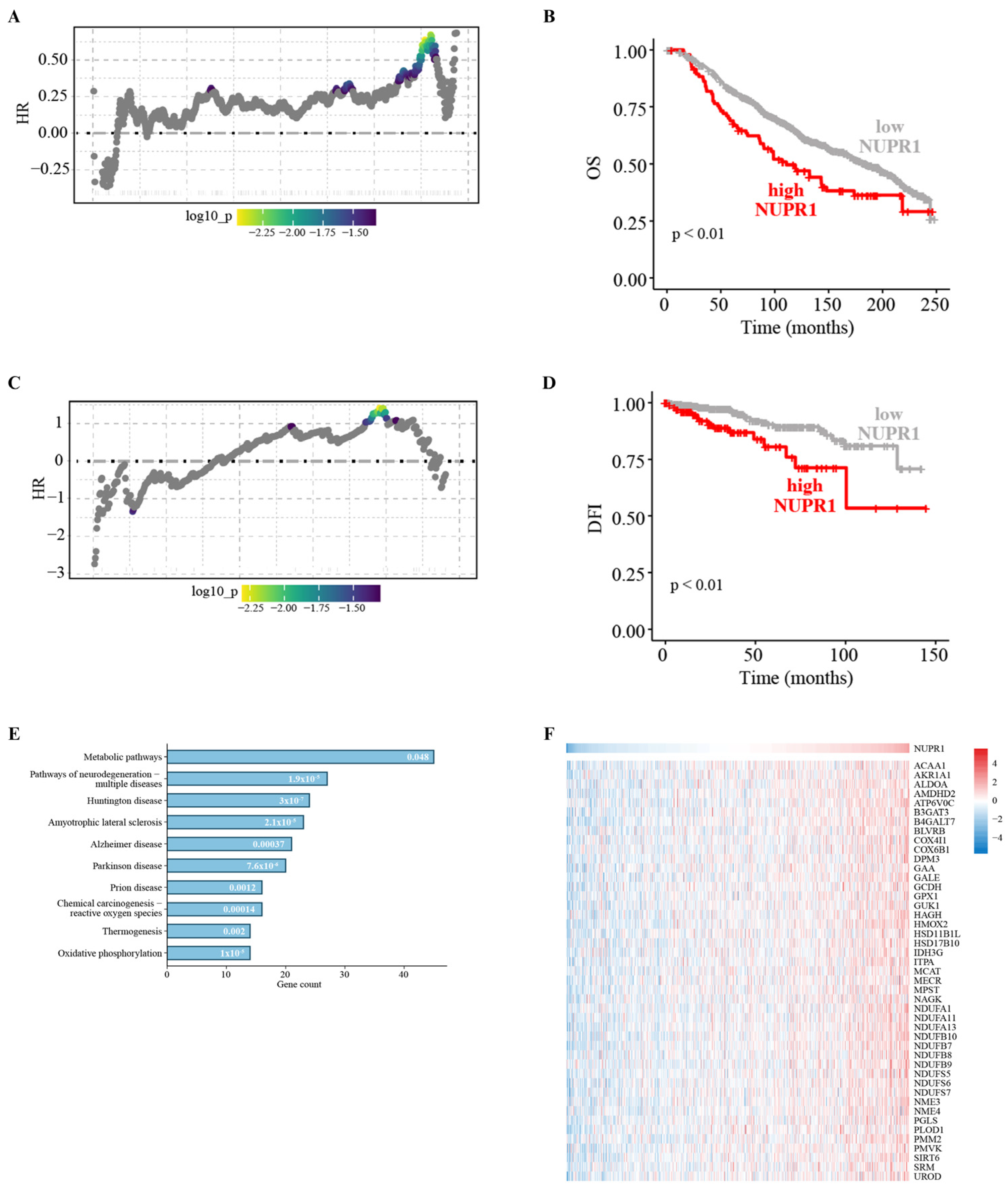
3.3. NUPR1 Expression Correlates with Poor Prognosis in BC Patients and Its Inhibition Prevents the Growth of BC Cells Prompted by Insulin
4. Discussion
5. Conclusions
Supplementary Materials
Author Contributions
Funding
Institutional Review Board Statement
Informed Consent Statement
Data Availability Statement
Conflicts of Interest
Abbreviations
| ACTB | Actin beta |
| BC | Breast cancer |
| DAVID | Database for Annotation, Visualization and Integrated Discovery |
| DFI | Disease-free interval |
| ER | Estrogen receptor |
| ET | Endocrine therapy |
| GPX4 | Glutathione peroxidase 4 |
| HMGCR | 3-hydroxy-3-methylglutaryl-coenzyme A reductase |
| HR | Hazard ratios |
| IGF1R | Insulin-like growth factor 1 receptor |
| IGFBP-7 | Insulin-like growth factor binding protein 7 |
| IR | Insulin receptor |
| IRS | Insulin receptor substrates |
| KEGG | Kyoto encyclopedia of genes and genomes |
| METABRIC | Molecular taxonomy of breast cancer international consortium |
| MVA | Mevalonate |
| NUPR1 | Nuclear protein 1 |
| PI3K | Phosphoinositide 3-kinase |
| PTPN1 | Protein tyrosine phosphatase 1B |
| ROS | Reactive oxygen species |
| SERMs | Selective estrogen receptor modulators |
| TCGA | The Cancer Genome Atlas |
References
- Xu, Y.; Gong, M.; Wang, Y.; Yang, Y.; Liu, S.; Zeng, Q. Global Trends and Forecasts of Breast Cancer Incidence and Deaths. Sci. Data 2023, 10, 334. [Google Scholar] [CrossRef]
- Glassman, I.; Le, N.; Asif, A.; Goulding, A.; Alcantara, C.A.; Vu, A.; Chorbajian, A.; Mirhosseini, M.; Singh, M.; Venketaraman, V. The Role of Obesity in Breast Cancer Pathogenesis. Cells 2023, 12, 2061. [Google Scholar] [CrossRef]
- Zipinotti Dos Santos, D.; de Souza, J.C.; Pimenta, T.M.; da Silva Martins, B.; Junior, R.S.R.; Butzene, S.M.S.; Tessarolo, N.G.; Cilas, P.M.L., Jr.; Silva, I.V.; Rangel, L.B.A. The Impact of Lipid Metabolism on Breast Cancer: A Review about Its Role in Tumorigenesis and Immune Escape. Cell Commun. Signal. 2023, 21, 161. [Google Scholar] [CrossRef]
- Rubinstein, M.M.; Brown, K.A.; Iyengar, N.M. Targeting Obesity-Related Dysfunction in Hormonally Driven Cancers. Br. J. Cancer 2021, 125, 495–509. [Google Scholar] [CrossRef] [PubMed]
- Munsell, M.F.; Sprague, B.L.; Berry, D.A.; Chisholm, G.; Trentham-Dietz, A. Body Mass Index and Breast Cancer Risk according to Postmenopausal Estrogen-Progestin Use and Hormone Receptor Status. Epidemiol. Rev. 2014, 36, 114–136. [Google Scholar] [CrossRef]
- Picon-Ruiz, M.; Morata-Tarifa, C.; Valle-Goffin, J.J.; Friedman, E.R.; Slingerland, J.M. Obesity and Adverse Breast Cancer Risk and Outcome: Mechanistic Insights and Strategies for Intervention. CA Cancer J. Clin. 2017, 67, 378–397. [Google Scholar] [CrossRef] [PubMed]
- Mohanty, S.S.; Mohanty, P.K. Obesity as Potential Breast Cancer Risk Factor for Postmenopausal Women. Genes Dis. 2021, 8, 117–123. [Google Scholar] [CrossRef] [PubMed]
- Ruan, G.-T.; Xie, H.-L.; Hu, C.-L.; Liu, C.-A.; Zhang, H.-Y.; Zhang, Q.; Wang, Z.-W.; Zhang, X.; Ge, Y.-Z.; Lin, S.-Q.; et al. Comprehensive Prognostic Effects of Systemic Inflammation and Insulin Resistance in Women with Breast Cancer with Different BMI: A Prospective Multicenter Cohort. Sci. Rep. 2023, 13, 4303. [Google Scholar] [CrossRef]
- Goodwin, P.J.; Ennis, M.; Pritchard, K.I.; Trudeau, M.E.; Koo, J.; Madarnas, Y.; Hartwick, W.; Hoffman, B.; Hood, N. Fasting Insulin and Outcome in Early-Stage Breast Cancer: Results of a Prospective Cohort Study. J. Clin. Oncol. 2002, 20, 42–51. [Google Scholar] [CrossRef]
- Pasanisi, P.; Berrino, F.; De Petris, M.; Venturelli, E.; Mastroianni, A.; Panico, S. Metabolic Syndrome as a Prognostic Factor for Breast Cancer Recurrences. Int. J. Cancer 2006, 119, 236–238. [Google Scholar] [CrossRef]
- Muoio, M.G.; Pellegrino, M.; Rapicavoli, V.; Talia, M.; Scavo, G.; Sergi, V.; Vella, V.; Pettinato, S.; Galasso, M.G.; Lappano, R.; et al. RAGE Inhibition Blunts Insulin-Induced Oncogenic Signals in Breast Cancer. Breast Cancer Res. 2023, 25, 84. [Google Scholar] [CrossRef]
- Cirillo, F.; Pellegrino, M.; Talia, M.; Perrotta, I.D.; Rigiracciolo, D.C.; Spinelli, A.; Scordamaglia, D.; Muglia, L.; Guzzi, R.; Miglietta, A.M.; et al. Estrogen Receptor Variant ERα46 and Insulin Receptor Drive in Primary Breast Cancer Cells Growth Effects and Interleukin 11 Induction Prompting the Motility of Cancer-Associated Fibroblasts. Clin. Transl. Med. 2021, 11, e516. [Google Scholar] [CrossRef]
- Scordamaglia, D.; Cirillo, F.; Talia, M.; Santolla, M.F.; Rigiracciolo, D.C.; Muglia, L.; Zicarelli, A.; De Rosis, S.; Giordano, F.; Miglietta, A.M.; et al. Metformin Counteracts Stimulatory Effects Induced by Insulin in Primary Breast Cancer Cells. J. Transl. Med. 2022, 20, 263. [Google Scholar] [CrossRef]
- Vella, V.; Giuliano, M.; La Ferlita, A.; Pellegrino, M.; Gaudenzi, G.; Alaimo, S.; Massimino, M.; Pulvirenti, A.; Dicitore, A.; Vigneri, P.; et al. Novel Mechanisms of Tumor Promotion by the Insulin Receptor Isoform A in Triple-Negative Breast Cancer Cells. Cells 2021, 10, 3145. [Google Scholar] [CrossRef]
- Vella, V.; De Francesco, E.M.; Lappano, R.; Muoio, M.G.; Manzella, L.; Maggiolini, M.; Belfiore, A. Microenvironmental Determinants of Breast Cancer Metastasis: Focus on the Crucial Interplay Between Estrogen and Insulin/Insulin-Like Growth Factor Signaling. Front Cell Dev Biol 2020, 8, 608412. [Google Scholar] [CrossRef] [PubMed]
- Podmore, L.; Poloz, Y.; Iorio, C.; Mouaaz, S.; Nixon, K.; Smirnov, P.; McDonnell, B.; Lam, S.; Zhang, B.; Tharmapalan, P.; et al. Insulin Receptor Loss Impairs Mammary Tumorigenesis in Mice. Cell Rep. 2023, 42, 113251. [Google Scholar] [CrossRef]
- Ayoub, N.M.; Yaghan, R.J.; Al-Mohtaseb, A.H.; Aldaoud, N.; Matalka, I.I.; Elhassan, M.E. Expression of Insulin Receptor and c-MET Is Associated with Clinicopathologic Characteristics and Molecular Subtypes in Premenopausal Breast Cancer Patients. Appl. Sci. 2020, 10, 1614. [Google Scholar] [CrossRef]
- Lee, J.-S.; Lero, M.W.; Mercado-Matos, J.; Zhu, S.; Jo, M.; Tocheny, C.E.; Morgan, J.S.; Shaw, L.M. The Insulin and IGF Signaling Pathway Sustains Breast Cancer Stem Cells by IRS2/PI3K-Mediated Regulation of MYC. Cell Rep. 2022, 41, 111759. [Google Scholar] [CrossRef]
- Tao, Q.; Qi, Y.; Gu, J.; Yu, D.; Lu, Y.; Liu, J.; Liang, X. Breast Cancer Cells-Derived Von Willebrand Factor Promotes VEGF-A-Related Angiogenesis through PI3K/Akt-miR-205-5p Signaling Pathway. Toxicol. Appl. Pharmacol. 2022, 440, 115927. [Google Scholar] [CrossRef] [PubMed]
- Prasad, D.; Baldelli, E.; Blais, E.M.; Davis, J.; El Gazzah, E.; Mueller, C.; Gomeiz, A.; Ibrahim, A.; Newrekar, A.V.; Corgiat, B.A.; et al. Functional Activation of the AKT-mTOR Signalling Axis in a Real-World Metastatic Breast Cancer Cohort. Br. J. Cancer 2024, 131, 1543–1554. [Google Scholar] [CrossRef] [PubMed]
- Dong, C.; Wu, J.; Chen, Y.; Nie, J.; Chen, C. Activation of PI3K/AKT/mTOR Pathway Causes Drug Resistance in Breast Cancer. Front. Pharmacol. 2021, 12, 628690. [Google Scholar] [CrossRef]
- Vafeiadou, V.; Hany, D.; Picard, D. Hyperactivation of MAPK Induces Tamoxifen Resistance in SPRED2-Deficient ERα-Positive Breast Cancer. Cancers 2022, 14, 954. [Google Scholar] [CrossRef]
- Li, H.; Zhang, Y.; Han, X.; Li, B.; Liu, D.; Sun, G. GRB2 Promotes Brain Metastasis in HER2-Positive Breast Cancer by Regulating the Ras/MAPK Pathway. Sci. Rep. 2025, 15, 14736. [Google Scholar] [CrossRef]
- Magalhães, A.; Cesário, V.; Coutinho, D.; Matias, I.; Domingues, G.; Pinheiro, C.; Serafim, T.; Dias, S. A High-Cholesterol Diet Promotes the Intravasation of Breast Tumor Cells through an LDL-LDLR Axis. Sci. Rep. 2024, 14, 9471. [Google Scholar] [CrossRef] [PubMed]
- Ding, X.; Zhang, W.; Li, S.; Yang, H. The Role of Cholesterol Metabolism in Cancer. Am. J. Cancer Res. 2019, 9, 219–227. [Google Scholar] [PubMed]
- Xiao, M.; Xu, J.; Wang, W.; Zhang, B.; Liu, J.; Li, J.; Xu, H.; Zhao, Y.; Yu, X.; Shi, S. Functional Significance of Cholesterol Metabolism in Cancer: From Threat to Treatment. Exp. Mol. Med. 2023, 55, 1982–1995. [Google Scholar] [CrossRef] [PubMed]
- Biasi, F.; Leoni, V.; Gamba, P.; Sassi, K.; Lizard, G.; Poli, G. Role of 27-Hydroxycholesterol and Its Metabolism in Cancer Progression: Human Studies. Biochem. Pharmacol. 2022, 196, 114618. [Google Scholar] [CrossRef]
- Decker, N.S.; Johnson, T.; Behrens, S.; Obi, N.; Kaaks, R.; Chang-Claude, J.; Fortner, R.T. Endogenous Estrogen Receptor Modulating Oxysterols and Breast Cancer Prognosis: Results from the MARIE Patient Cohort. Br. J. Cancer 2023, 129, 492–502. [Google Scholar] [CrossRef]
- Abdalkareem Jasim, S.; Kzar, H.H.; Haider Hamad, M.; Ahmad, I.; Al-Gazally, M.E.; Ziyadullaev, S.; Sivaraman, R.; Abed Jawad, M.; Thaeer Hammid, A.; Oudaha, K.H.; et al. The Emerging Role of 27-Hydroxycholesterol in Cancer Development and Progression: An Update. Int. Immunopharmacol. 2022, 110, 109074. [Google Scholar] [CrossRef]
- Kloudova, A.; Guengerich, F.P.; Soucek, P. The Role of Oxysterols in Human Cancer. Trends Endocrinol. Metab. 2017, 28, 485–496. [Google Scholar] [CrossRef]
- Wu, Q.; Ishikawa, T.; Sirianni, R.; Tang, H.; McDonald, J.G.; Yuhanna, I.S.; Thompson, B.; Girard, L.; Mineo, C.; Brekken, R.A.; et al. 27-Hydroxycholesterol Promotes Cell-Autonomous, ER-Positive Breast Cancer Growth. Cell Rep. 2013, 5, 637–645. [Google Scholar] [CrossRef]
- DuSell, C.D.; Umetani, M.; Shaul, P.W.; Mangelsdorf, D.J.; McDonnell, D.P. 27-Hydroxycholesterol Is an Endogenous Selective Estrogen Receptor Modulator. Mol. Endocrinol. 2008, 22, 65–77. [Google Scholar] [CrossRef]
- Dalenc, F.; Iuliano, L.; Filleron, T.; Zerbinati, C.; Voisin, M.; Arellano, C.; Chatelut, E.; Marquet, P.; Samadi, M.; Roché, H.; et al. Circulating Oxysterol Metabolites as Potential New Surrogate Markers in Patients with Hormone Receptor-Positive Breast Cancer: Results of the OXYTAM Study. J. Steroid Biochem. Mol. Biol. 2017, 169, 210–218. [Google Scholar] [CrossRef]
- Sirtori, C.R. The Pharmacology of Statins. Pharmacol. Res. 2014, 88, 3–11. [Google Scholar] [CrossRef]
- Corcos, L.; Le Jossic-Corcos, C. Statins: Perspectives in Cancer Therapeutics. Dig. Liver Dis. 2013, 45, 795–802. [Google Scholar] [CrossRef]
- Galland, S.; Martin, P.; Fregni, G.; Letovanec, I.; Stamenkovic, I. Attenuation of the pro-Inflammatory Signature of Lung Cancer-Derived Mesenchymal Stromal Cells by Statins. Cancer Lett. 2020, 484, 50–64. [Google Scholar] [CrossRef] [PubMed]
- Tripathi, S.; Gupta, E.; Galande, S. Statins as Anti-Tumor Agents: A Paradigm for Repurposed Drugs. Cancer Rep. 2024, 7, e2078. [Google Scholar] [CrossRef]
- Mansouri, A.; Reiner, Ž.; Ruscica, M.; Tedeschi-Reiner, E.; Radbakhsh, S.; Bagheri Ekta, M.; Sahebkar, A. Antioxidant Effects of Statins by Modulating Nrf2 and Nrf2/HO-1 Signaling in Different Diseases. J. Clin. Med. 2022, 11, 1313. [Google Scholar] [CrossRef] [PubMed]
- Murto, M.O.; Simolin, N.; Arponen, O.; Siltari, A.; Artama, M.; Visvanathan, K.; Jukkola, A.; Murtola, T.J. Statin Use, Cholesterol Level, and Mortality among Females with Breast Cancer. JAMA Netw. Open 2023, 6, e2343861. [Google Scholar] [CrossRef]
- Sim, Y.; Lim, C.; Phyu, N.; Tan, K.T.B.; Chew, L.S.T.; Wong, C.Y.; Madhukumar, P.; Yong, W.S.; Lim, S.Z.; Hamzah, J.L.B.; et al. The Impact of Statin Use and Breast Cancer Recurrence—A Retrospective Study in Singapore. Front. Oncol. 2022, 12, 835320. [Google Scholar] [CrossRef] [PubMed]
- Cardwell, C.R.; Hicks, B.M.; Hughes, C.; Murray, L.J. Statin Use after Diagnosis of Breast Cancer and Survival: A Population-Based Cohort Study. Epidemiology 2015, 26, 68–78. [Google Scholar] [CrossRef]
- Marcianò, G.; Palleria, C.; Casarella, A.; Rania, V.; Basile, E.; Catarisano, L.; Vocca, C.; Bianco, L.; Pelaia, C.; Cione, E.; et al. Effect of Statins on Lung Cancer Molecular Pathways: A Possible Therapeutic Role. Pharmaceuticals 2022, 15, 589. [Google Scholar] [CrossRef]
- Tripathi, S.; Gupta, E.; Naik, R.; Khare, S.; Mir, R.; Kamat, S.; Galande, S. Statins Exhibit Anti-Tumor Potential by Modulating Wnt/β-Catenin Signaling in Colorectal Cancer. Oncotarget 2025, 16, 562–581. [Google Scholar] [CrossRef]
- Zaky, M.Y.; Fan, C.; Zhang, H.; Sun, X.-F. Unraveling the Anticancer Potential of Statins: Mechanisms and Clinical Significance. Cancers 2023, 15, 4787. [Google Scholar] [CrossRef]
- Riganti, C.; Aldieri, E.; Doublier, S.; Bosia, A.; Ghigo, D. Statins-Mediated Inhibition of Rho GTPases as a Potential Tool in Anti-Tumor Therapy. Mini Rev. Med. Chem. 2008, 8, 609–618. [Google Scholar] [CrossRef]
- Lim, W.-J.; Lee, M.; Oh, Y.; Fang, X.-Q.; Lee, S.; Lim, C.-H.; Park, J.; Lim, J.-H. Statins Decrease Programmed Death-Ligand 1 (PD-L1) by Inhibiting AKT and β-Catenin Signaling. Cells 2021, 10, 2488. [Google Scholar] [CrossRef]
- Borgquist, S.; Bjarnadottir, O.; Kimbung, S.; Ahern, T.P. Statins: A Role in Breast Cancer Therapy? J. Intern. Med. 2018, 284, 346–357. [Google Scholar] [CrossRef]
- Vella, V.; Nicolosi, M.L.; Giuliano, M.; Morrione, A.; Malaguarnera, R.; Belfiore, A. Insulin Receptor Isoform A Modulates Metabolic Reprogramming of Breast Cancer Cells in Response to IGF2 and Insulin Stimulation. Cells 2019, 8, 1017. [Google Scholar] [CrossRef]
- Chan, J.Y.; LaPara, K.; Yee, D. Disruption of Insulin Receptor Function Inhibits Proliferation in Endocrine-Resistant Breast Cancer Cells. Oncogene 2016, 35, 4235–4243. [Google Scholar] [CrossRef]
- Sarkar, P.L.; Lee, W.; Williams, E.D.; Lubik, A.A.; Stylianou, N.; Shokoohmand, A.; Lehman, M.L.; Hollier, B.G.; Gunter, J.H.; Nelson, C.C. Insulin Enhances Migration and Invasion in Prostate Cancer Cells by up-Regulation of FOXC2. Front. Endocrinol. 2019, 10, 481. [Google Scholar] [CrossRef]
- Chen, X.; Liang, H.; Song, Q.; Xu, X.; Cao, D. Insulin Promotes Progression of Colon Cancer by Upregulation of ACAT1. Lipids Health Dis. 2018, 17, 122. [Google Scholar] [CrossRef]
- Monteiro, M.; Zhang, X.; Yee, D. Insulin Promotes Growth in Breast Cancer Cells through the Type I IGF Receptor in Insulin Receptor Deficient Cells. Exp. Cell Res. 2024, 434, 113862. [Google Scholar] [CrossRef]
- O’Grady, S.; Crown, J.; Duffy, M.J. Statins Inhibit Proliferation and Induce Apoptosis in Triple-Negative Breast Cancer Cells. Med. Oncol. 2022, 39, 142. [Google Scholar] [CrossRef]
- Bai, F.; Yu, Z.; Gao, X.; Gong, J.; Fan, L.; Liu, F. Simvastatin Induces Breast Cancer Cell Death through Oxidative Stress up-Regulating miR-140-5p. Aging 2019, 11, 3198–3219. [Google Scholar] [CrossRef]
- Alizadeh, J.; Zeki, A.A.; Mirzaei, N.; Tewary, S.; Rezaei Moghadam, A.; Glogowska, A.; Nagakannan, P.; Eftekharpour, E.; Wiechec, E.; Gordon, J.W.; et al. Mevalonate Cascade Inhibition by Simvastatin Induces the Intrinsic Apoptosis Pathway via Depletion of Isoprenoids in Tumor Cells. Sci. Rep. 2017, 7, 44841. [Google Scholar] [CrossRef]
- Santolla, M.F.; Talia, M.; Cirillo, F.; Scordamaglia, D.; De Rosis, S.; Spinelli, A.; Miglietta, A.M.; Nardo, B.; Filippelli, G.; De Francesco, E.M.; et al. The AGEs/RAGE Transduction Signaling Prompts IL-8/CXCR1/2-Mediated Interaction between Cancer-Associated Fibroblasts (CAFs) and Breast Cancer Cells. Cells 2022, 11, 2402. [Google Scholar] [CrossRef]
- Wolfe, A.R.; Debeb, B.G.; Lacerda, L.; Larson, R.; Bambhroliya, A.; Huang, X.; Bertucci, F.; Finetti, P.; Birnbaum, D.; Van Laere, S.; et al. Simvastatin Prevents Triple-Negative Breast Cancer Metastasis in Pre-Clinical Models through Regulation of FOXO3a. Breast Cancer Res. Treat. 2015, 154, 495–508. [Google Scholar] [CrossRef]
- Melloni, M.; Sergi, D.; Passaro, A.; Neri, L.M. Breast Cancer Cell Line-Specific Responses to Insulin: Effects on Proliferation and Migration. Int. J. Mol. Sci. 2025, 26, 7523. [Google Scholar] [CrossRef]
- Ciriello, G.; Gatza, M.L.; Beck, A.H.; Wilkerson, M.D.; Rhie, S.K.; Pastore, A.; Zhang, H.; McLellan, M.; Yau, C.; Kandoth, C.; et al. Comprehensive Molecular Portraits of Invasive Lobular Breast Cancer. Cell 2015, 163, 506–519. [Google Scholar] [CrossRef]
- Curtis, C.; Shah, S.P.; Chin, S.-F.; Turashvili, G.; Rueda, O.M.; Dunning, M.J.; Speed, D.; Lynch, A.G.; Samarajiwa, S.; Yuan, Y.; et al. The Genomic and Transcriptomic Architecture of 2,000 Breast Tumours Reveals Novel Subgroups. Nature 2012, 486, 346–352. [Google Scholar] [CrossRef]
- Pearce, D.A.; Nirmal, A.J.; Freeman, T.C.; Sims, A.H. Continuous Biomarker Assessment by Exhaustive Survival Analysis. bioRxiv 2017, 208660. [Google Scholar] [CrossRef]
- Ahern, T.P.; Lash, T.L.; Damkier, P.; Christiansen, P.M.; Cronin-Fenton, D.P. Statins and Breast Cancer Prognosis: Evidence and Opportunities. Lancet Oncol. 2014, 15, e461–e468. [Google Scholar] [CrossRef]
- Manthravadi, S.; Shrestha, A.; Madhusudhana, S. Impact of Statin Use on Cancer Recurrence and Mortality in Breast Cancer: A Systematic Review and Meta-Analysis. Int. J. Cancer 2016, 139, 1281–1288. [Google Scholar] [CrossRef]
- Bjarnadottir, O.; Romero, Q.; Bendahl, P.-O.; Jirström, K.; Rydén, L.; Loman, N.; Uhlén, M.; Johannesson, H.; Rose, C.; Grabau, D.; et al. Targeting HMG-CoA Reductase with Statins in a Window-of-Opportunity Breast Cancer Trial. Breast Cancer Res. Treat. 2013, 138, 499–508. [Google Scholar] [CrossRef]
- Martin, T.A.; Li, A.X.; Sanders, A.J.; Ye, L.; Frewer, K.; Hargest, R.; Jiang, W.G. NUPR1 and Its Potential Role in Cancer and Pathological Conditions (Review). Int. J. Oncol. 2021, 58, 21. [Google Scholar] [CrossRef]
- Liu, S.; Costa, M. The Role of NUPR1 in Response to Stress and Cancer Development. Toxicol. Appl. Pharmacol. 2022, 454, 116244. [Google Scholar] [CrossRef]
- Fang, Y.; Chen, H.; Liu, Y.; Jiang, K.; Qian, Y.; Wei, J.; Fu, D.; Yang, H.; Dai, S.; Jin, T.; et al. NUPR1 Promotes Radioresistance in Colorectal Cancer Cells by Inhibiting Ferroptosis. J. Cell. Mol. Med. 2025, 29, e70519. [Google Scholar] [CrossRef]
- Fan, T.; Wang, X.; Zhang, S.; Deng, P.; Jiang, Y.; Liang, Y.; Jie, S.; Wang, Q.; Li, C.; Tian, G.; et al. NUPR1 Promotes the Proliferation and Metastasis of Oral Squamous Cell Carcinoma Cells by Activating TFE3-Dependent Autophagy. Signal Transduct. Target. Ther. 2022, 7, 130. [Google Scholar] [CrossRef]
- Huang, C.; Santofimia-Castaño, P.; Iovanna, J. NUPR1: A Critical Regulator of the Antioxidant System. Cancers 2021, 13, 3670. [Google Scholar] [CrossRef]
- Calle, E.E.; Rodriguez, C.; Walker-Thurmond, K.; Thun, M.J. Overweight, Obesity, and Mortality from Cancer in a Prospectively Studied Cohort of U.S. Adults. N. Engl. J. Med. 2003, 348, 1625–1638. [Google Scholar] [CrossRef]
- Gallagher, E.J.; LeRoith, D. Hyperinsulinaemia in Cancer. Nat. Rev. Cancer 2020, 20, 629–644. [Google Scholar] [CrossRef]
- Vigneri, R.; Sciacca, L.; Vigneri, P. Rethinking the Relationship between Insulin and Cancer. Trends Endocrinol. Metab. 2020, 31, 551–560. [Google Scholar] [CrossRef]
- Qiu, J.; Zheng, Q.; Meng, X. Hyperglycemia and Chemoresistance in Breast Cancer: From Cellular Mechanisms to Treatment Response. Front. Oncol. 2021, 11, 628359. [Google Scholar] [CrossRef] [PubMed]
- Haeusler, R.A.; McGraw, T.E.; Accili, D. Biochemical and Cellular Properties of Insulin Receptor Signalling. Nat. Rev. Mol. Cell Biol. 2018, 19, 31–44. [Google Scholar] [CrossRef] [PubMed]
- He, Y.; Sun, M.M.; Zhang, G.G.; Yang, J.; Chen, K.S.; Xu, W.W.; Li, B. Targeting PI3K/Akt Signal Transduction for Cancer Therapy. Signal Transduct. Target. Ther. 2021, 6, 425. [Google Scholar] [CrossRef]
- Belfiore, A.; Malaguarnera, R.; Vella, V.; Lawrence, M.C.; Sciacca, L.; Frasca, F.; Morrione, A.; Vigneri, R. Insulin Receptor Isoforms in Physiology and Disease: An Updated View. Endocr. Rev. 2017, 38, 379–431. [Google Scholar] [CrossRef] [PubMed]
- Novosyadlyy, R.; Lann, D.E.; Vijayakumar, A.; Rowzee, A.; Lazzarino, D.A.; Fierz, Y.; Carboni, J.M.; Gottardis, M.M.; Pennisi, P.A.; Molinolo, A.A.; et al. Insulin-Mediated Acceleration of Breast Cancer Development and Progression in a Nonobese Model of Type 2 Diabetes. Cancer Res. 2010, 70, 741–751. [Google Scholar] [CrossRef]
- Parvathaneni, V.; Kulkarni, N.S.; Muth, A.; Gupta, V. Drug Repurposing: A Promising Tool to Accelerate the Drug Discovery Process. Drug Discov. Today 2019, 24, 2076–2085. [Google Scholar] [CrossRef]
- Xia, Y.; Sun, M.; Huang, H.; Jin, W.-L. Drug Repurposing for Cancer Therapy. Signal Transduct. Target. Ther. 2024, 9, 92. [Google Scholar] [CrossRef]
- Jiang, W.; Hu, J.-W.; He, X.-R.; Jin, W.-L.; He, X.-Y. Statins: A Repurposed Drug to Fight Cancer. J. Exp. Clin. Cancer Res. 2021, 40, 241. [Google Scholar] [CrossRef]
- Ahern, T.P.; Pedersen, L.; Tarp, M.; Cronin-Fenton, D.P.; Garne, J.P.; Silliman, R.A.; Sørensen, H.T.; Lash, T.L. Statin Prescriptions and Breast Cancer Recurrence Risk: A Danish Nationwide Prospective Cohort Study. J. Natl. Cancer Inst. 2011, 103, 1461–1468. [Google Scholar] [CrossRef] [PubMed]
- Kwan, M.L.; Habel, L.A.; Flick, E.D.; Quesenberry, C.P.; Caan, B. Post-Diagnosis Statin Use and Breast Cancer Recurrence in a Prospective Cohort Study of Early Stage Breast Cancer Survivors. Breast Cancer Res. Treat. 2008, 109, 573–579. [Google Scholar] [CrossRef]
- Iannelli, F.; Lombardi, R.; Milone, M.R.; Pucci, B.; De Rienzo, S.; Budillon, A.; Bruzzese, F. Targeting Mevalonate Pathway in Cancer Treatment: Repurposing of Statins. Recent Pat. Anticancer Drug Discov. 2018, 13, 184–200. [Google Scholar] [CrossRef]
- Soriano, O.; Alcón-Pérez, M.; Vicente-Manzanares, M.; Castellano, E. The Crossroads between RAS and RHO Signaling Pathways in Cellular Transformation, Motility and Contraction. Genes 2021, 12, 819. [Google Scholar] [CrossRef]
- Göbel, A.; Breining, D.; Rauner, M.; Hofbauer, L.C.; Rachner, T.D. Induction of 3-Hydroxy-3-Methylglutaryl-CoA Reductase Mediates Statin Resistance in Breast Cancer Cells. Cell Death Dis. 2019, 10, 91. [Google Scholar] [CrossRef]
- Dang, Y.; Zhang, Y.; Wang, Z. The Role of Statins in the Regulation of Breast and Colorectal Cancer and Future Directions. Front. Pharmacol. 2025, 16, 1578345. [Google Scholar] [CrossRef]
- Hwang, J.-H.; Kim, A.R.; Kim, K.M.; Il Park, J.; Oh, H.T.; Moon, S.A.; Byun, M.R.; Jeong, H.; Kim, H.K.; Yaffe, M.B.; et al. TAZ Couples Hippo/Wnt Signalling and Insulin Sensitivity through Irs1 Expression. Nat. Commun. 2019, 10, 421. [Google Scholar] [CrossRef]
- Feldt, M.; Bjarnadottir, O.; Kimbung, S.; Jirström, K.; Bendahl, P.-O.; Veerla, S.; Grabau, D.; Hedenfalk, I.; Borgquist, S. Statin-Induced Anti-Proliferative Effects via Cyclin D1 and p27 in a Window-of-Opportunity Breast Cancer Trial. J. Transl. Med. 2015, 13, 133. [Google Scholar] [CrossRef] [PubMed]
- Garwood, E.R.; Kumar, A.S.; Baehner, F.L.; Moore, D.H.; Au, A.; Hylton, N.; Flowers, C.I.; Garber, J.; Lesnikoski, B.-A.; Hwang, E.S.; et al. Fluvastatin Reduces Proliferation and Increases Apoptosis in Women with High Grade Breast Cancer. Breast Cancer Res. Treat. 2010, 119, 137–144. [Google Scholar] [CrossRef]
- Kamal, A.; Boerner, J.; Assad, H.; Chen, W.; Simon, M.S. The Effect of Statins on Markers of Breast Cancer Proliferation and Apoptosis in Women with in Situ or Early-Stage Invasive Breast Cancer. Int. J. Mol. Sci. 2024, 25, 9587. [Google Scholar] [CrossRef] [PubMed]
- Feldt, M.; Menard, J.; Rosendahl, A.H.; Lettiero, B.; Bendahl, P.-O.; Belting, M.; Borgquist, S. The Effect of Statin Treatment on Intratumoral Cholesterol Levels and LDL Receptor Expression: A Window-of-Opportunity Breast Cancer Trial. Cancer Metab. 2020, 8, 25. [Google Scholar] [CrossRef] [PubMed]
- Jaiswal, V.; Agrawal, V.; Ang, S.P.; Saleeb, M.; Ishak, A.; Hameed, M.; Rajak, K.; Kalra, K.; Jaiswal, A. Post-Diagnostic Statin Use and Its Association with Cancer Recurrence and Mortality in Breast Cancer Patients: A Systematic Review and Meta-Analysis. Eur. Heart J. Cardiovasc. Pharmacother. 2023, 9, 731–740. [Google Scholar] [CrossRef] [PubMed]
- Scott, O.W.; Tin Tin, S.; Cavadino, A.; Elwood, J.M. Statin Use and Breast Cancer-Specific Mortality and Recurrence: A Systematic Review and Meta-Analysis Including the Role of Immortal Time Bias and Tumour Characteristics. Br. J. Cancer 2025, 133, 539–554. [Google Scholar] [CrossRef]
- Bartucci, M.; Morelli, C.; Mauro, L.; Andò, S.; Surmacz, E. Differential Insulin-like Growth Factor I Receptor Signaling and Function in Estrogen Receptor (ER)-Positive MCF-7 and ER-Negative MDA-MB-231 Breast Cancer Cells. Cancer Res. 2001, 61, 6747–6754. [Google Scholar]
- Comşa, Ş.; Cîmpean, A.M.; Raica, M. The Story of MCF-7 Breast Cancer Cell Line: 40 Years of Experience in Research. Anticancer Res. 2015, 35, 3147–3154. [Google Scholar]
- Xiao, H.; Long, J.; Chen, X.; Tan, M.-D. NUPR1 Promotes the Proliferation and Migration of Breast Cancer Cells by Activating TFE3 Transcription to Induce Autophagy. Exp. Cell Res. 2022, 418, 113234. [Google Scholar] [CrossRef] [PubMed]
- Ren, S.; Chen, Y.; Wang, Q.; Song, L.; Xin, Z.; Shi, M.; Liu, X. NUPR1 Induces Autophagy and Promotes the Progression of Esophageal Squamous Cell Carcinoma via the MAPK-mTOR Pathway. Pathol. Res. Pract. 2024, 257, 155323. [Google Scholar] [CrossRef]
- Wang, L.; Sun, J.; Yin, Y.; Sun, Y.; Ma, J.; Zhou, R.; Chang, X.; Li, D.; Yao, Z.; Tian, S.; et al. Transcriptional Coregualtor NUPR1 Maintains Tamoxifen Resistance in Breast Cancer Cells. Cell Death Dis. 2021, 12, 149. [Google Scholar] [CrossRef]
- Jin, L.; Shen, F.; Weinfeld, M.; Sergi, C. Insulin Growth Factor Binding Protein 7 (IGFBP7)-Related Cancer and IGFBP3 and IGFBP7 Crosstalk. Front. Oncol. 2020, 10, 727. [Google Scholar] [CrossRef]
- Li, M.; Zhang, E.; Zhang, X.; Li, G. Mechanism by Which Statins Influence Insulin Signaling Pathway. Chin. Med. J. 2014, 127, 3664–3668. [Google Scholar]
- Wang, J.; Zhang, W.; Liu, C.; Wang, L.; Wu, J.; Sun, C.; Wu, Q. Reprogramming of Lipid Metabolism Mediates Crosstalk, Remodeling, and Intervention of Microenvironment Components in Breast Cancer. Int. J. Biol. Sci. 2024, 20, 1884–1904. [Google Scholar] [CrossRef]
- Tamayo-Trujillo, R.; Guevara-Ramírez, P.; Cadena-Ullauri, S.; Ruiz Pozo, V.A.; Paz-Cruz, E.; Zambrano, A.K. Statins and Their Impact on Epigenetic Regulation: Insights into Disease. Front. Pharmacol. 2025, 16, 1621163. [Google Scholar] [CrossRef] [PubMed]
- Santofimia-Castaño, P.; Lan, W.; Bintz, J.; Gayet, O.; Carrier, A.; Lomberk, G.; Neira, J.L.; González, A.; Urrutia, R.; Soubeyran, P.; et al. Inactivation of NUPR1 Promotes Cell Death by Coupling ER-Stress Responses with Necrosis. Sci. Rep. 2018, 8, 16999. [Google Scholar] [CrossRef] [PubMed]
- Miricescu, D.; Totan, A.; Stanescu-Spinu, I.-I.; Badoiu, S.C.; Stefani, C.; Greabu, M. PI3K/AKT/mTOR Signaling Pathway in Breast Cancer: From Molecular Landscape to Clinical Aspects. Int. J. Mol. Sci. 2020, 22, 173. [Google Scholar] [CrossRef]
- Chen, X.; Cubillos-Ruiz, J.R. Endoplasmic Reticulum Stress Signals in the Tumour and Its Microenvironment. Nat. Rev. Cancer 2021, 21, 71–88. [Google Scholar] [CrossRef] [PubMed]
- Chou, E.; Legasto, C.S.; Chin, A.K.; Baik, A.H.; Schulte, B.C. Statin Use in Patients with Cancer: Drug Interaction and Statin Usage. JACC Adv. 2025, 4, 102259. [Google Scholar] [CrossRef]
- Alarfi, H.; Youssef, L.A.; Salamoon, M. A Prospective, Randomized, Placebo-Controlled Study of a Combination of Simvastatin and Chemotherapy in Metastatic Breast Cancer. J. Oncol. 2020, 2020, 4174395. [Google Scholar] [CrossRef]






Disclaimer/Publisher’s Note: The statements, opinions and data contained in all publications are solely those of the individual author(s) and contributor(s) and not of MDPI and/or the editor(s). MDPI and/or the editor(s) disclaim responsibility for any injury to people or property resulting from any ideas, methods, instructions or products referred to in the content. |
© 2026 by the authors. Licensee MDPI, Basel, Switzerland. This article is an open access article distributed under the terms and conditions of the Creative Commons Attribution (CC BY) license.
Share and Cite
Scordamaglia, D.; Zicarelli, A.; Cirillo, F.; Talia, M.; De Francesco, E.M.; Malaguarnera, R.; Maggiolini, M.; Lappano, R. Stress-Inducible Transcription Factor NUPR1 Is Involved in the Inhibitory Effects Exerted by Statins on Insulin Action in ER-Positive Breast Cancer Cells. Cells 2026, 15, 284. https://doi.org/10.3390/cells15030284
Scordamaglia D, Zicarelli A, Cirillo F, Talia M, De Francesco EM, Malaguarnera R, Maggiolini M, Lappano R. Stress-Inducible Transcription Factor NUPR1 Is Involved in the Inhibitory Effects Exerted by Statins on Insulin Action in ER-Positive Breast Cancer Cells. Cells. 2026; 15(3):284. https://doi.org/10.3390/cells15030284
Chicago/Turabian StyleScordamaglia, Domenica, Azzurra Zicarelli, Francesca Cirillo, Marianna Talia, Ernestina Marianna De Francesco, Roberta Malaguarnera, Marcello Maggiolini, and Rosamaria Lappano. 2026. "Stress-Inducible Transcription Factor NUPR1 Is Involved in the Inhibitory Effects Exerted by Statins on Insulin Action in ER-Positive Breast Cancer Cells" Cells 15, no. 3: 284. https://doi.org/10.3390/cells15030284
APA StyleScordamaglia, D., Zicarelli, A., Cirillo, F., Talia, M., De Francesco, E. M., Malaguarnera, R., Maggiolini, M., & Lappano, R. (2026). Stress-Inducible Transcription Factor NUPR1 Is Involved in the Inhibitory Effects Exerted by Statins on Insulin Action in ER-Positive Breast Cancer Cells. Cells, 15(3), 284. https://doi.org/10.3390/cells15030284

