Error in Figure
In the original publication [1], there was a mistake in Figure 1D as published. The band size of the amplified PTEN promoter corresponding to the representative ChIP-RT-PCR gel image in this panel is incorrect. The corrected Figure 1 appears below. The authors state that the scientific conclusions are unaffected. This correction was approved by the Academic Editor. The original publication has also been updated.
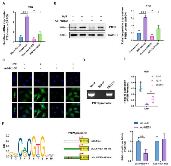
Figure 1.
N1ICD impaired the hypoxia/reoxygenation elevated expression of PTEN in neonatal cardiomyocytes. (A) The mRNA level of PTEN was analyzed by real-time PCR; (B) the protein level of PTEN was analyzed by real-time PCR; (C) the protein level of PTEN was analyzed by immunofluorescence staining assay; (D) ChIP-RT-PCR and (E) ChIP-qPCR were performed to analyze the enrichment of PTEN promoter in the ChIP products of Hes1; (F) the promoter activity of PTEN was evaluated by luciferase assay; N = 3; * p < 0.05, ** p < 0.01 versus indicated group.
Reference
- Xu, Q.; Liu, S.; Gong, Q.; Zhu, R.; Liu, J.; Wu, Q.; Zhou, X. Notch1 Protects against Ischemic-Reperfusion Injury by Suppressing PTEN-Pink1-Mediated Mitochondrial Dysfunction and Mitophagy. Cells 2023, 12, 137. [Google Scholar] [CrossRef] [PubMed]
Disclaimer/Publisher’s Note: The statements, opinions and data contained in all publications are solely those of the individual author(s) and contributor(s) and not of MDPI and/or the editor(s). MDPI and/or the editor(s) disclaim responsibility for any injury to people or property resulting from any ideas, methods, instructions or products referred to in the content. |
© 2026 by the authors. Licensee MDPI, Basel, Switzerland. This article is an open access article distributed under the terms and conditions of the Creative Commons Attribution (CC BY) license.
