Notch1 Protects against Ischemic-Reperfusion Injury by Suppressing PTEN-Pink1-Mediated Mitochondrial Dysfunction and Mitophagy
Abstract
1. Background
2. Methods
2.1. Animal Care
2.2. Isolation and Culture of Rat Neonatal Ventricular Myocytes
2.3. Simulated H/R in Isolated Cardiomyocytes
2.4. Construction and Infection of Recombinant Adenoviruses
2.5. Cell Viability Assay
2.6. Real-Time PCR
2.7. Western Blot Analysis
2.8. Immunofluorescence Analysis
2.9. Hes1 and PTEN Promoter-Luciferase Reporter Assay
2.10. TUNEL Staining
2.11. Measurement of cTnI, Lactate Dehydrogenase (LDH), Superoxide Dismutase (SOD), and CK Levels of Creatine Kinase-MB (CK)
2.12. Seahorse Analysis
2.13. Mitochondrial Fusion/Fission Detection
2.14. I/R Injury Model of Langendorff-Perfused Rat Hearts
2.15. In Vivo Adenoviral Gene Delivery
2.16. Statistical Analysis
3. Results
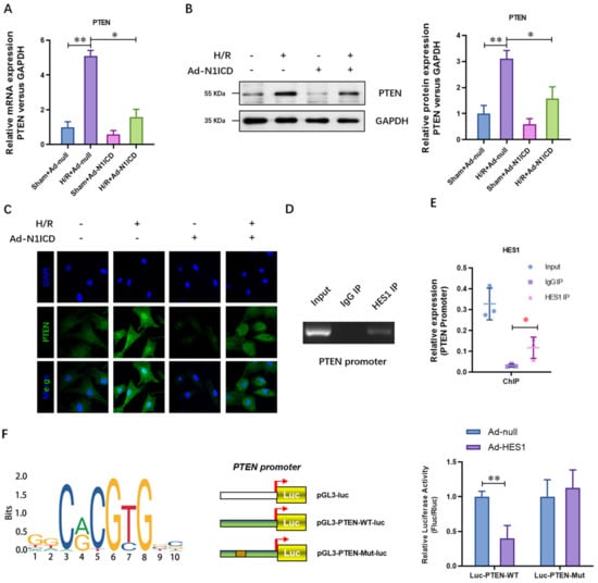
3.1. N1ICD Impaired the Hypoxia/Reoxygenation-Elevated Expression of PETN in Neonatal Cardiomyocytes
3.2. PTEN Over-Expression Impaired the Protective Effect of N1ICD against Hypoxia/Reoxygenation-Induced Injury in Neonatal Cardiomyocytes
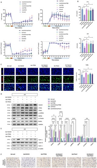
3.3. PTEN Over-Expression Impairs the Protective Effect of N1ICD against Hypoxia/Reoxygenation-Induced Mitochondrial Dysfunction and Fragmentation in Neonatal Cardiomyocytes
3.4. Pink1 Over-Expression Impaired the Protective Effect of N1ICD against Hypoxia/Reoxygenation-Induced Injury in Neonatal Cardiomyocytes
3.5. Pink1 Over-Expression Impairs the Protective Effect of N1ICD against Hypoxia/Reoxygenation-Induced Mitochondrial Dysfunction and Fragmentation in Neonatal Cardiomyocytes
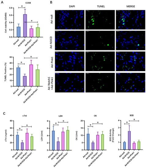
3.6. N1ICD Protects against Ischemic Reperfusion Injury by Suppressing PTEN-Pink1-Mediated Mitochondrial Dysfunction and Fragmentation In Vivo
4. Discussion
5. Conclusions
Author Contributions
Funding
Institutional Review Board Statement
Informed Consent Statement
Data Availability Statement
Conflicts of Interest
Abbreviations
| I/R | Ischemia/reperfusion injury; |
| H/R | Hypoxia/reoxygenation; |
| Notch | The neurogenic locus notch homolog protein; |
| NICD | The Notch1 intracytoplasmic domain; |
| cTnI | Cardiac troponin I; |
| LDH | Lactate dehydrogenase; |
| SOD | Superoxide dismutase; |
| CK | Creatine kinase-MB; |
References
- Heusch, G. Myocardial ischaemia-reperfusion injury and cardioprotection in perspective. Nat. Rev. Cardiol. 2020, 17, 773–789. [Google Scholar] [CrossRef] [PubMed]
- Jennings, R.B.; Steenbergen, C., Jr.; Reimer, K.A. Myocardial ischemia and reperfusion. Monogr. Pathol. 1995, 37, 47–80. [Google Scholar] [PubMed]
- Michael, L.H.; Entman, M.L.; Hartley, C.J.; Youker, K.A.; Zhu, J.; Hall, S.R.; Hawkins, H.K.; Berens, K.; Ballantyne, C.M. Myocardial ischemia and reperfusion: A murine model. Am. J. Physiol. 1995, 269, H2147–H2154. [Google Scholar] [CrossRef] [PubMed]
- Robson, A. A novel cardioprotective function for DRP1 inhibition. Nat. Rev. Cardiol. 2021, 18, 306–307. [Google Scholar] [CrossRef] [PubMed]
- Heusch, G.; Rassaf, T. Left Ventricular Unloading in Myocardial Infarction: Gentle Reperfusion Through the Backdoor? J. Am. Coll. Cardiol. 2020, 76, 700–702. [Google Scholar] [CrossRef]
- Hinkel, R.; Ramanujam, D.; Kaczmarek, V.; Howe, A.; Klett, K.; Beck, C.; Dueck, A.; Thum, T.; Laugwitz, K.L.; Maegdefessel, L.; et al. AntimiR-21 Prevents Myocardial Dysfunction in a Pig Model of Ischemia/Reperfusion Injury. J. Am. Coll. Cardiol. 2020, 75, 1788–1800. [Google Scholar] [CrossRef]
- Stevens, R.M.; Jahania, M.S.; Stivers, J.E.; Mentzer, R.M., Jr.; Lasley, R.D. Effects of in vivo myocardial ischemia and reperfusion on interstitial nitric oxide metabolites. Ann. Thorac. Surg. 2002, 73, 1261–1266. [Google Scholar] [CrossRef]
- Swain, L.; Reyelt, L.; Bhave, S.; Qiao, X.; Thomas, C.J.; Zweck, E.; Crowley, P.; Boggins, C.; Esposito, M.; Chin, M.; et al. Transvalvular Ventricular Unloading Before Reperfusion in Acute Myocardial Infarction. J. Am. Coll. Cardiol. 2020, 76, 684–699. [Google Scholar] [CrossRef]
- Tibaut, M.; Mekis, D.; Petrovic, D. Pathophysiology of Myocardial Infarction and Acute Management Strategies. Cardiovasc. Hematol. Agents Med. Chem. 2017, 14, 150–159. [Google Scholar] [CrossRef]
- Binder, A.; Ali, A.; Chawla, R.; Aziz, H.A.; Abbate, A.; Jovin, I.S. Myocardial protection from ischemia-reperfusion injury post coronary revascularization. Expert. Rev. Cardiovasc. Ther. 2015, 13, 1045–1057. [Google Scholar] [CrossRef]
- Penton, A.L.; Leonard, L.D.; Spinner, N.B. Notch signaling in human development and disease. Semin. Cell. Dev. Biol. 2012, 23, 450–457. [Google Scholar] [CrossRef] [PubMed]
- Aquila, G.; Kostina, A.; Vieceli Dalla Sega, F.; Shlyakhto, E.; Kostareva, A.; Marracino, L.; Ferrari, R.; Rizzo, P.; Malaschicheva, A. The Notch pathway: A novel therapeutic target for cardiovascular diseases? Expert. Opin. Ther. Targets 2019, 23, 695–710. [Google Scholar] [CrossRef]
- Dabral, S.; Tian, X.; Kojonazarov, B.; Savai, R.; Ghofrani, H.A.; Weissmann, N.; Florio, M.; Sun, J.; Jonigk, D.; Maegel, L.; et al. Notch1 signalling regulates endothelial proliferation and apoptosis in pulmonary arterial hypertension. Eur. Respir. J. 2016, 48, 1137–1149. [Google Scholar] [CrossRef] [PubMed]
- Del Monte-Nieto, G.; Ramialison, M.; Adam, A.A.S.; Wu, B.; Aharonov, A.; D’Uva, G.; Bourke, L.M.; Pitulescu, M.E.; Chen, H.; de la Pompa, J.L.; et al. Control of cardiac jelly dynamics by NOTCH1 and NRG1 defines the building plan for trabeculation. Nature 2018, 557, 439–445. [Google Scholar] [CrossRef] [PubMed]
- Rocca, C.; Femmino, S.; Aquila, G.; Granieri, M.C.; De Francesco, E.M.; Pasqua, T.; Rigiracciolo, D.C.; Fortini, F.; Cerra, M.C.; Maggiolini, M.; et al. Notch1 Mediates Preconditioning Protection Induced by GPER in Normotensive and Hypertensive Female Rat Hearts. Front. Physiol. 2018, 9, 521. [Google Scholar] [CrossRef] [PubMed]
- Si, X.; Zheng, H.; Wei, G.; Li, M.; Li, W.; Wang, H.; Guo, H.; Sun, J.; Li, C.; Zhong, S.; et al. circRNA Hipk3 Induces Cardiac Regeneration after Myocardial Infarction in Mice by Binding to Notch1 and miR-133a. Mol. Ther. Nucleic Acids 2020, 21, 636–655. [Google Scholar] [CrossRef] [PubMed]
- Zhou, X.L.; Wan, L.; Xu, Q.R.; Zhao, Y.; Liu, J.C. Notch signaling activation contributes to cardioprotection provided by ischemic preconditioning and postconditioning. J. Transl. Med. 2013, 11, 251. [Google Scholar] [CrossRef] [PubMed]
- Zhou, X.L.; Wu, X.; Xu, Q.R.; Zhu, R.R.; Xu, H.; Li, Y.Y.; Liu, S.; Huang, H.; Xu, X.; Wan, L.; et al. Notch1 provides myocardial protection by improving mitochondrial quality control. J. Cell Physiol. 2019, 234, 11835–11841. [Google Scholar] [CrossRef] [PubMed]
- Whelan, J.T.; Forbes, S.L.; Bertrand, F.E. CBF-1 (RBP-J kappa) binds to the PTEN promoter and regulates PTEN gene expression. Cell Cycle 2007, 6, 80–84. [Google Scholar] [CrossRef]
- Wang, N.; Zhu, P.; Huang, R.; Wang, C.; Sun, L.; Lan, B.; He, Y.; Zhao, H.; Gao, Y. PINK1: The guard of mitochondria. Life Sci. 2020, 259, 118247. [Google Scholar] [CrossRef]
- Zhou, X.L.; Wu, X.; Zhu, R.R.; Xu, H.; Li, Y.Y.; Xu, Q.R.; Liu, S.; Lai, S.Q.; Xu, X.; Wan, L.; et al. Notch1-Nrf2 signaling crosstalk provides myocardial protection by reducing ROS formation. Biochem. Cell Biol. 2020, 98, 106–111. [Google Scholar] [CrossRef] [PubMed]
- Dai, S.H.; Wu, Q.C.; Zhu, R.R.; Wan, X.M.; Zhou, X.L. Notch1 protects against myocardial ischaemia-reperfusion injury via regulating mitochondrial fusion and function. J. Cell. Mol. Med. 2020, 24, 3183–3191. [Google Scholar] [CrossRef] [PubMed]
- Boengler, K.; Lochnit, G.; Schulz, R. Mitochondria “THE” target of myocardial conditioning. Am. J. Physiol. Heart Circ. Physiol. 2018, 315, H1215–H1231. [Google Scholar] [CrossRef] [PubMed]
- Bugger, H.; Pfeil, K. Mitochondrial ROS in myocardial ischemia reperfusion and remodeling. Biochim. Biophys. Acta. Mol. Basis Dis. 2020, 1866, 165768. [Google Scholar] [CrossRef]
- Di Lisa, F.; Canton, M.; Menabo, R.; Kaludercic, N.; Bernardi, P. Mitochondria and cardioprotection. Heart Fail Rev. 2007, 12, 249–260. [Google Scholar] [CrossRef] [PubMed]
- Ertracht, O.; Malka, A.; Atar, S.; Binah, O. The mitochondria as a target for cardioprotection in acute myocardial ischemia. Pharmacol. Ther. 2014, 142, 33–40. [Google Scholar] [CrossRef]
- Lesnefsky, E.J.; Chen, Q.; Tandler, B.; Hoppel, C.L. Mitochondrial Dysfunction and Myocardial Ischemia-Reperfusion: Implications for Novel Therapies. Ann. Rev. Pharmacol. Toxicol. 2017, 57, 535–565. [Google Scholar] [CrossRef]
- Paradies, G.; Paradies, V.; Ruggiero, F.M.; Petrosillo, G. Mitochondrial bioenergetics and cardiolipin alterations in myocardial ischemia-reperfusion injury: Implications for pharmacological cardioprotection. Am. J. Physiol. Heart Circ. Physiol. 2018, 315, H1341–H1352. [Google Scholar] [CrossRef]
- Adamowicz, M.; d’Adda di Fagagna, F.; Vermezovic, J. NOTCH1 modulates activity of DNA-PKcs. Mutat. Res. 2018, 808, 20–27. [Google Scholar] [CrossRef]
- Zanotti, S.; Canalis, E. Notch Signaling and the Skeleton. Endocr. Rev. 2016, 37, 223–253. [Google Scholar] [CrossRef]
- Kim, M.Y.; Park, J.Y.; Park, H.S. Akt1-Mediated Phosphorylation of RBP-Jk Controls Notch1 Signaling. Biochemistry 2019, 84, 1537–1546. [Google Scholar] [CrossRef] [PubMed]
- Shah, P.A.; Huang, C.; Li, Q.; Kazi, S.A.; Byers, L.A.; Wang, J.; Johnson, F.M.; Frederick, M.J. NOTCH1 Signaling in Head and Neck Squamous Cell Carcinoma. Cells 2020, 9, 2677. [Google Scholar] [CrossRef] [PubMed]
- Barazzuol, L.; Giamogante, F.; Brini, M.; Cali, T. PINK1/Parkin Mediated Mitophagy, Ca(2+) Signalling, and ER-Mitochondria Contacts in Parkinson’s Disease. Int. J. Mol. Sci. 2020, 21, 1772. [Google Scholar] [CrossRef]
- Barodia, S.K.; Creed, R.B.; Goldberg, M.S. Parkin and PINK1 functions in oxidative stress and neurodegeneration. Brain Res. Bull. 2017, 133, 51–59. [Google Scholar] [CrossRef]
- Bueno, M.; Lai, Y.C.; Romero, Y.; Brands, J.; St Croix, C.M.; Kamga, C.; Corey, C.; Herazo-Maya, J.D.; Sembrat, J.; Lee, J.S.; et al. PINK1 deficiency impairs mitochondrial homeostasis and promotes lung fibrosis. J. Clin. Investig. 2015, 125, 521–538. [Google Scholar] [CrossRef] [PubMed]
- Dombi, E.; Mortiboys, H.; Poulton, J. Modulating Mitophagy in Mitochondrial Disease. Curr. Med. Chem. 2018, 25, 5597–5612. [Google Scholar] [CrossRef] [PubMed]
- Eiyama, A.; Okamoto, K. PINK1/Parkin-mediated mitophagy in mammalian cells. Curr. Opin. Cell Biol. 2015, 33, 95–101. [Google Scholar] [CrossRef]
- Ivankovic, D.; Chau, K.Y.; Schapira, A.H.; Gegg, M.E. Mitochondrial and lysosomal biogenesis are activated following PINK1/parkin-mediated mitophagy. J. Neurochem. 2016, 136, 388–402. [Google Scholar] [CrossRef]
- Soutar, M.P.M.; Kempthorne, L.; Annuario, E.; Luft, C.; Wray, S.; Ketteler, R.; Ludtmann, M.H.R.; Plun-Favreau, H. FBS/BSA media concentration determines CCCP’s ability to depolarize mitochondria and activate PINK1-PRKN mitophagy. Autophagy 2019, 15, 2002–2011. [Google Scholar] [CrossRef]
- Youle, R.J.; Narendra, D.P. Mechanisms of mitophagy. Nat. Rev. Mol. Cell Biol. 2011, 12, 9–14. [Google Scholar] [CrossRef]








Disclaimer/Publisher’s Note: The statements, opinions and data contained in all publications are solely those of the individual author(s) and contributor(s) and not of MDPI and/or the editor(s). MDPI and/or the editor(s) disclaim responsibility for any injury to people or property resulting from any ideas, methods, instructions or products referred to in the content. |
© 2022 by the authors. Licensee MDPI, Basel, Switzerland. This article is an open access article distributed under the terms and conditions of the Creative Commons Attribution (CC BY) license (https://creativecommons.org/licenses/by/4.0/).
Share and Cite
Xu, Q.; Liu, S.; Gong, Q.; Zhu, R.; Liu, J.; Wu, Q.; Zhou, X. Notch1 Protects against Ischemic-Reperfusion Injury by Suppressing PTEN-Pink1-Mediated Mitochondrial Dysfunction and Mitophagy. Cells 2023, 12, 137. https://doi.org/10.3390/cells12010137
Xu Q, Liu S, Gong Q, Zhu R, Liu J, Wu Q, Zhou X. Notch1 Protects against Ischemic-Reperfusion Injury by Suppressing PTEN-Pink1-Mediated Mitochondrial Dysfunction and Mitophagy. Cells. 2023; 12(1):137. https://doi.org/10.3390/cells12010137
Chicago/Turabian StyleXu, Qirong, Sheng Liu, Qiang Gong, Rongrong Zhu, Jichun Liu, Qicai Wu, and Xueliang Zhou. 2023. "Notch1 Protects against Ischemic-Reperfusion Injury by Suppressing PTEN-Pink1-Mediated Mitochondrial Dysfunction and Mitophagy" Cells 12, no. 1: 137. https://doi.org/10.3390/cells12010137
APA StyleXu, Q., Liu, S., Gong, Q., Zhu, R., Liu, J., Wu, Q., & Zhou, X. (2023). Notch1 Protects against Ischemic-Reperfusion Injury by Suppressing PTEN-Pink1-Mediated Mitochondrial Dysfunction and Mitophagy. Cells, 12(1), 137. https://doi.org/10.3390/cells12010137

