miR-204 Negatively Regulates HIV-Tat-Mediated Inflammation in Cervical Epithelial Cells via the NF-κB Axis: Insights from an In Vitro Study
Abstract
1. Introduction
2. Materials and Methods
2.1. Reagents
2.2. RNA Extraction from Human Cervical Epithelial Cell Line
2.3. Real-Time qPCR (RT-qPCR) Analysis
2.4. Transfection Assays
2.5. Western Blotting
2.6. Pro-Inflammatory Markers’ Analysis
2.7. Target Identification and Validation by 3′UTR Luciferase Assay
2.8. Reactive Oxygen Species Production Analysis by DCFDA/H2DCFDA
2.9. NF-kB Nuclear Translocation Analysis by Fluorescence Microscopy
2.10. Statistical Analysis
3. Results
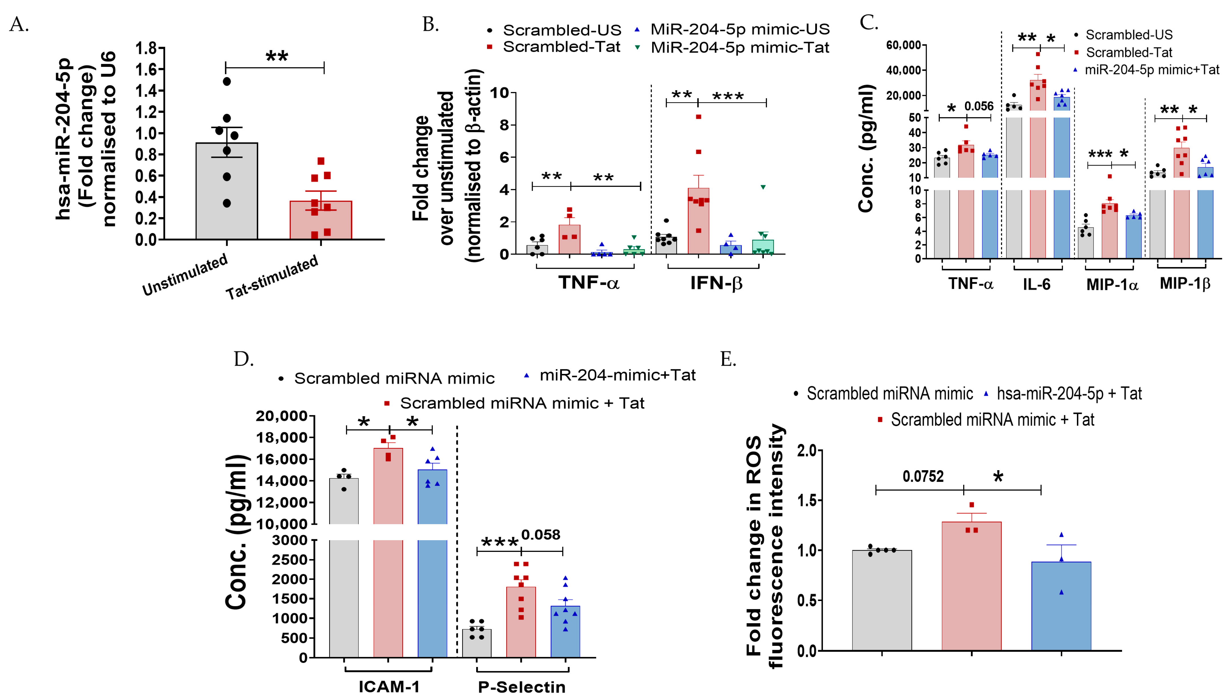
3.1. HIV-1 Tat Primes the Inflammatory Responses in Cervical Epithelial Cells
3.2. Tat-Mediated Inflammatory Responses Involved TLR7/NF-ĸB Signaling in Cervical Cells
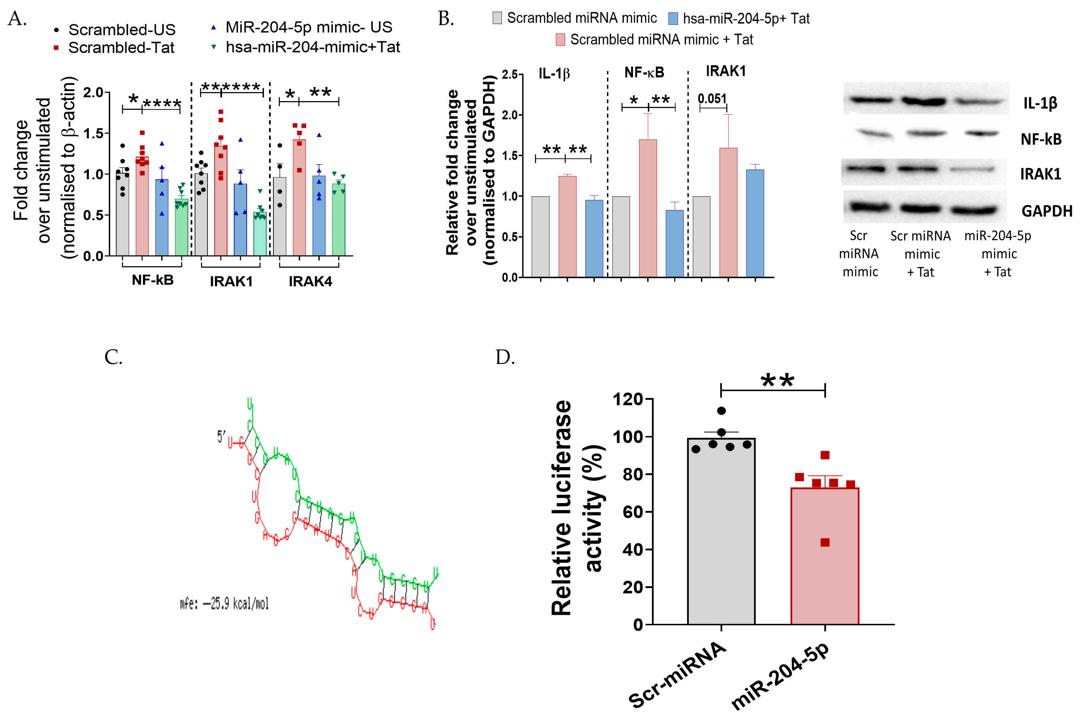
3.3. miR-204-5p Regulates Tat-Mediated Inflammation by Targeting NF-κB in the Cervical Cells
4. Discussion
Supplementary Materials
Author Contributions
Funding
Institutional Review Board Statement
Informed Consent Statement
Data Availability Statement
Acknowledgments
Conflicts of Interest
References
- Douek, D.C.; Roederer, M.; Koup, R.A. Emerging Concepts in the Immunopathogenesis of AIDS. Annu. Rev. Med. 2009, 60, 471–484. [Google Scholar] [CrossRef]
- Arnold, K.B.; Burgener, A.; Birse, K.; Romas, L.; Dunphy, L.J.; Shahabi, K.; Abou, M.; Westmacott, G.R.; McCorrister, S.; Kwatampora, J.; et al. Increased Levels of Inflammatory Cytokines in the Female Reproductive Tract Are Associated with Altered Expression of Proteases, Mucosal Barrier Proteins, and an Influx of HIV-Susceptible Target Cells. Mucosal Immunol. 2016, 9, 194–205. [Google Scholar] [CrossRef]
- Alves De Souza Rios, L.; Mapekula, L.; Mdletshe, N.; Chetty, D.; Mowla, S. HIV-1 Transactivator of Transcription (Tat) Co-Operates with AP-1 Factors to Enhance c-MYC Transcription. Front. Cell Dev. Biol. 2021, 9, 693706. [Google Scholar] [CrossRef] [PubMed]
- Cafaro, A.; Schietroma, I.; Sernicola, L.; Belli, R.; Campagna, M.; Mancini, F.; Farcomeni, S.; Pavone-Cossut, M.R.; Borsetti, A.; Monini, P.; et al. Role of HIV-1 Tat Protein Interactions with Host Receptors in HIV Infection and Pathogenesis. Int. J. Mol. Sci. 2024, 25, 1704. [Google Scholar] [CrossRef]
- Dayton, A. The Trans-Activator Gene of the Human T Cell Lymphotropic Virus Type III Is Required for Replication. Cell 1986, 44, 941–947. [Google Scholar] [CrossRef]
- Li, J.C.; Yim, H.C.; Lau, A.S. Role of HIV-1 Tat in AIDS Pathogenesis: Its Effects on Cytokine Dysregulation and Contributions to the Pathogenesis of Opportunistic Infection. AIDS 2010, 24, 1609–1623. [Google Scholar] [CrossRef]
- Debaisieux, S.; Rayne, F.; Yezid, H.; Beaumelle, B. The Ins and Outs of HIV-1 Tat. Traffic 2012, 13, 355–363. [Google Scholar] [CrossRef]
- Clark, E.; Nava, B.; Caputi, M. Tat Is a Multifunctional Viral Protein That Modulates Cellular Gene Expression and Functions. Oncotarget 2017, 8, 27569–27581. [Google Scholar] [CrossRef]
- Barillari, G.; Palladino, C.; Bacigalupo, I.; Leone, P.; Falchi, M.; Ensoli, B. Entrance of the Tat Protein of HIV-1 into Human Uterine Cervical Carcinoma Cells Causes Upregulation of HPV-E6 Expression and a Decrease in P53 Protein Levels. Oncol. Lett. 2016, 12, 2389–2394. [Google Scholar] [CrossRef]
- Lien, K.; Mayer, W.; Herrera, R.; Padilla, N.T.; Cai, X.; Lin, V.; Pholcharoenchit, R.; Palefsky, J.; Tugizov, S.M. HIV-1 Proteins Gp120 and Tat Promote Epithelial-Mesenchymal Transition and Invasiveness of HPV-Positive and HPV-Negative Neoplastic Genital and Oral Epithelial Cells. Microbiol. Spectr. 2022, 10, e0362222. [Google Scholar] [CrossRef]
- Islam, M.S.; Morshed, M.R.; Babu, G.; Khan, M.A. The Role of Inflammations and EMT in Carcinogenesis. Adv. Cancer Biol.-Metastasis 2022, 5, 100055. [Google Scholar] [CrossRef]
- Li, Y.; Liu, X.; Fujinaga, K.; Gross, J.D.; Frankel, A.D. Enhanced NF-κB Activation via HIV-1 Tat-TRAF6 Cross-Talk. Sci. Adv. 2024, 10, eadi4162. [Google Scholar] [CrossRef]
- Bennasser, Y.; Badou, A.; Tkaczuk, J.; Bahraoui, E. Signaling Pathways Triggered by HIV-1 Tat in Human Monocytes to Induce TNF-α. Virology 2002, 303, 174–180. [Google Scholar] [CrossRef]
- Eugenin, E.A.; Dyer, G.; Calderon, T.M.; Berman, J.W. HIV-1 Tat Protein Induces a Migratory Phenotype in Human Fetal Microglia by a CCL2 (MCP-1)-dependent Mechanism: Possible Role in NeuroAIDS. Glia 2005, 49, 501–510. [Google Scholar] [CrossRef]
- Ott, M.; Lovett, J.L.; Mueller, L.; Verdin, E. Superinduction of IL-8 in T Cells by HIV-1 Tat Protein Is Mediated Through NF-κB Factors. J. Immunol. 1998, 160, 2872–2880. [Google Scholar] [CrossRef] [PubMed]
- Yang, Y.; Wu, J.; Lu, Y. Mechanism of HIV-1-TAT Induction of Interleukin-1beta from Human Monocytes: Involvement of the Phospholipase C/Protein Kinase C Signaling Cascade. J. Med. Virol. 2010, 82, 735–746. [Google Scholar] [CrossRef]
- Chivero, E.T.; Guo, M.-L.; Periyasamy, P.; Liao, K.; Callen, S.E.; Buch, S. HIV-1 Tat Primes and Activates Microglial NLRP3 Inflammasome-Mediated Neuroinflammation. J. Neurosci. 2017, 37, 3599–3609. [Google Scholar] [CrossRef]
- Sheng, W.S.; Hu, S.; Hegg, C.C.; Thayer, S.A.; Peterson, P.K. Activation of Human Microglial Cells by HIV-1 Gp41 and Tat Proteins. Clin. Immunol. 2000, 96, 243–251. [Google Scholar] [CrossRef]
- Ngwainmbi, J.; De, D.D.; Smith, T.H.; El-Hage, N.; Fitting, S.; Kang, M.; Dewey, W.L.; Hauser, K.F.; Akbarali, H.I. Effects of HIV-1 Tat on Enteric Neuropathogenesis. J. Neurosci. 2014, 34, 14243–14251. [Google Scholar] [CrossRef]
- Trobaugh, D.W.; Klimstra, W.B. MicroRNA Regulation of RNA Virus Replication and Pathogenesis. Trends Mol. Med. 2017, 23, 80–93. [Google Scholar] [CrossRef] [PubMed]
- Chinniah, R.; Adimulam, T.; Nandlal, L.; Arumugam, T.; Ramsuran, V. The Effect of miRNA Gene Regulation on HIV Disease. Front. Genet. 2022, 13, 862642. [Google Scholar] [CrossRef] [PubMed]
- Das, K.; Rao, L.V.M. The Role of microRNAs in Inflammation. Int. J. Mol. Sci. 2022, 23, 15479. [Google Scholar] [CrossRef]
- Cuesta-Sancho, S.; Márquez-Ruiz, D.; Illanes-Álvarez, F.; Campaña-Gómez, I.; Martín-Aspas, A.; Trujillo-Soto, M.T.; Romero, A.; Galán, F.; Rodríguez-Iglesias, M.; Márquez-Coello, M.; et al. Expression Profile of microRNAs Related with Viral Infectivity, Inflammatory Response, and Immune Activation in People Living with HIV. Front. Microbiol. 2023, 14, 1136718. [Google Scholar] [CrossRef]
- Morando, N.; Rosenzvit, M.C.; Pando, M.A.; Allmer, J. The Role of MicroRNAs in HIV Infection. Genes 2024, 15, 574. [Google Scholar] [CrossRef] [PubMed]
- Fulcher, J.A.; Koukos, G.; Koutsioumpa, M.; Elliott, J.; Drakaki, A.; Iliopoulos, D.; Anton, P.A. Unique microRNA Expression in the Colonic Mucosa during Chronic HIV-1 Infection. AIDS 2017, 31, 1925–1934. [Google Scholar] [CrossRef]
- Ballegaard, V.; Ralfkiaer, U.; Pedersen, K.K.; Hove, M.; Koplev, S.; Brændstrup, P.; Ryder, L.P.; Madsen, H.O.; Gerstoft, J.; Grønbæk, K.; et al. MicroRNA-210, MicroRNA-331, and MicroRNA-7 Are Differentially Regulated in Treated HIV-1-Infected Individuals and Are Associated with Markers of Systemic Inflammation. J. Acquir. Immune Defic. Syndr. 2017, 74, e104–e113. [Google Scholar] [CrossRef] [PubMed]
- Sardo, L.; Vakil, P.R.; Elbezanti, W.; El-Sayed, A.; Klase, Z. The Inhibition of microRNAs by HIV-1 Tat Suppresses Beta Catenin Activity in Astrocytes. Retrovirology 2016, 13, 25. [Google Scholar] [CrossRef]
- Periyasamy, P.; Thangaraj, A.; Bendi, V.S.; Buch, S. HIV-1 Tat-Mediated Microglial Inflammation Involves a Novel miRNA-34a-NLRC5-NFκB Signaling Axis. Brain Behav. Immun. 2019, 80, 227–237. [Google Scholar] [CrossRef]
- Akolkar, K.; Sonar, S.; Rao, A.; Mamulwar, M.; Ghule, U.; Bagul, R.; Vidhate, P.; Bedekar, A.; Bal, H.; Mane, A.; et al. Unraveling Cervical Inflammation in HIV-Infected Women: The Regulatory Role of miR-204-5p and miR-3691-3p. Life Sci. 2025, 377, 123774. [Google Scholar] [CrossRef]
- Kannan, M.; Sil, S.; Oladapo, A.; Thangaraj, A.; Periyasamy, P.; Buch, S. HIV-1 Tat-Mediated Microglial Ferroptosis Involves the miR-204–ACSL4 Signaling Axis. Redox Biol. 2023, 62, 102689. [Google Scholar] [CrossRef]
- Wa, Q.; Huang, S.; Pan, J.; Tang, Y.; He, S.; Fu, X.; Peng, X.; Chen, X.; Yang, C.; Ren, D.; et al. miR-204-5p Represses Bone Metastasis via Inactivating NF-κB Signaling in Prostate Cancer. Mol. Ther.-Nucleic Acids 2019, 18, 567–579. [Google Scholar] [CrossRef]
- Lan, T.; Li, Y.; Fan, C.; Wang, L.; Wang, W.; Chen, S.; Yu, S.Y. MicroRNA-204-5p Reduction in Rat Hippocampus Contributes to Stress-Induced Pathology via Targeting RGS12 Signaling Pathway. J. Neuroinflamm. 2021, 18, 243. [Google Scholar] [CrossRef] [PubMed]
- Zhang, B.; Yin, Y.; Hu, Y.; Zhang, J.; Bian, Z.; Song, M.; Hua, D.; Huang, Z. MicroRNA-204-5p Inhibits Gastric Cancer Cell Proliferation by Downregulating USP47 and RAB22A. Med. Oncol. 2015, 32, 331. [Google Scholar] [CrossRef]
- Li, W.; Jin, X.; Zhang, Q.; Zhang, G.; Deng, X.; Ma, L. Decreased Expression of miR-204 Is Associated with Poor Prognosis in Patients with Breast Cancer. Int. J. Clin. Exp. Pathol. 2014, 7, 3287–3292. [Google Scholar]
- Munari, E.; Marchionni, L.; Chitre, A.; Hayashi, M.; Martignoni, G.; Brunelli, M.; Gobbo, S.; Argani, P.; Allaf, M.; Hoque, M.O.; et al. Clear Cell Papillary Renal Cell Carcinoma: Micro-RNA Expression Profiling and Comparison with Clear Cell Renal Cell Carcinoma and Papillary Renal Cell Carcinoma. Hum. Pathol. 2014, 45, 1130–1138. [Google Scholar] [CrossRef]
- Shi, L.; Zhang, B.; Sun, X.; Lu, S.; Liu, Z.; Liu, Y.; Li, H.; Wang, L.; Wang, X.; Zhao, C. MiR-204 Inhibits Human NSCLC Metastasis through Suppression of NUAK1. Br. J. Cancer 2014, 111, 2316–2327. [Google Scholar] [CrossRef]
- Ying, Z.; Li, Y.; Wu, J.; Zhu, X.; Yang, Y.; Tian, H.; Li, W.; Hu, B.; Cheng, S.-Y.; Li, M. Loss of miR-204 Expression Enhances Glioma Migration and Stem Cell-like Phenotype. Cancer Res. 2013, 73, 990–999. [Google Scholar] [CrossRef]
- Shu, L.; Zhang, Z.; Cai, Y. MicroRNA-204 Inhibits Cell Migration and Invasion in Human Cervical Cancer by Regulating Transcription Factor 12. Oncol. Lett. 2017, 15, 161–166. [Google Scholar] [CrossRef] [PubMed]
- Duan, S.; Wu, A.; Chen, Z.; Yang, Y.; Liu, L.; Shu, Q. miR-204 Regulates Cell Proliferation and Invasion by Targeting EphB2 in Human Cervical Cancer. Oncol. Res. 2018, 26, 713–723. [Google Scholar] [CrossRef]
- Li, N.; Guo, X.; Liu, L.; Wang, L.; Cheng, R. Molecular Mechanism of miR-204 Regulates Proliferation, Apoptosis and Autophagy of Cervical Cancer Cells by Targeting ATF2. Artif. Cells Nanomed. Biotechnol. 2019, 47, 2529–2535. [Google Scholar] [CrossRef] [PubMed]
- Cai, X.; Zhou, Y.; Huang, L.; Zeng, Q.; Zhang, L.; Wang, Q.; Li, S.; Feng, J.; Han, A. Reduced Expression of Krüppel-like Factor 17 Is Related to Tumor Growth and Poor Prognosis in Lung Adenocarcinoma. Biochem. Biophys. Res. Commun. 2012, 418, 67–73. [Google Scholar] [CrossRef] [PubMed]
- Ali, M.F.; Dasari, H.; Van Keulen, V.P.; Carmona, E.M. Canonical Stimulation of the NLRP3 Inflammasome by Fungal Antigens Links Innate and Adaptive B-Lymphocyte Responses by Modulating IL-1β and IgM Production. Front. Immunol. 2017, 8, 1504. [Google Scholar] [CrossRef]
- Ecker, A.; Ledur, P.C.; Da Silva, R.S.; Leal, D.B.R.; Rodrigues, O.E.D.; Ardisson-Araújo, D.; Waczuk, E.P.; Da Rocha, J.B.T.; Barbosa, N.V. Chalcogenozidovudine Derivatives with Antitumor Activity: Comparative Toxicities in Cultured Human Mononuclear Cells. Toxicol. Sci. 2017, 160, 30–46. [Google Scholar] [CrossRef] [PubMed]
- Zong, C.; Kimura, Y.; Kinoshita, K.; Takasu, S.; Zhang, X.; Sakurai, T.; Sekido, Y.; Ichihara, S.; Endo, G.; Ichihara, G. Exposure to 1,2-Dichloropropane Upregulates the Expression of Activation-Induced Cytidine Deaminase (AID) in Human Cholangiocytes Co-Cultured with Macrophages. Toxicol. Sci. 2019, 168, 137–148. [Google Scholar] [CrossRef]
- Vasilishina, A.; Kropotov, A.; Spivak, I.; Bernadotte, A. Relative Human Telomere Length Quantification by Real-Time PCR. In Cellular Senescence; Demaria, M., Ed.; Methods in Molecular Biology; Springer: New York, NY, USA, 2019; Volume 1896, pp. 39–44. ISBN 978-1-4939-8930-0. [Google Scholar]
- Eiró, N.; González, L.; González, L.O.; Fernandez-Garcia, B.; Lamelas, M.L.; Marín, L.; González-Reyes, S.; Casar, J.M.D.; Vizoso, F.J. Relationship between the Inflammatory Molecular Profile of Breast Carcinomas and Distant Metastasis Development. PLoS ONE 2012, 7, e49047. [Google Scholar] [CrossRef]
- Zheng, L.; Zhang, Z.; Yu, C.; Yang, C. Expression of Toll-like Receptors 7, 8, and 9 in Primary Sjögren’s Syndrome. Oral Surg. Oral Med. Oral Pathol. Oral Radiol. Endodontol. 2010, 109, 844–850. [Google Scholar] [CrossRef]
- Rehmsmeier, M.; Steffen, P.; Höchsmann, M.; Giegerich, R. Fast and Effective Prediction of microRNA/Target Duplexes. RNA 2004, 10, 1507–1517. [Google Scholar] [CrossRef]
- Wu, L.-F.; Zhang, Q.; Mo, X.-B.; Lin, J.; Wu, Y.-L.; Lu, X.; He, P.; Wu, J.; Guo, Y.-F.; Wang, M.-J.; et al. Identification of Novel Rheumatoid Arthritis-Associated MiRNA-204-5p from Plasma Exosomes. Exp. Mol. Med. 2022, 54, 334–345. [Google Scholar] [CrossRef] [PubMed]
- Zhang, L.; Wang, X.; Chen, P. MiR-204 down Regulates SIRT1 and Reverts SIRT1-Induced Epithelial-Mesenchymal Transition, Anoikis Resistance and Invasion in Gastric Cancer Cells. BMC Cancer 2013, 13, 290. [Google Scholar] [CrossRef]
- Liu, Z.; Long, J.; Du, R.; Ge, C.; Guo, K.; Xu, Y. miR-204 Regulates the EMT by Targeting Snai1 to Suppress the Invasion and Migration of Gastric Cancer. Tumor Biol. 2016, 37, 8327–8335. [Google Scholar] [CrossRef]
- Ben Haij, N.; Planès, R.; Leghmari, K.; Serrero, M.; Delobel, P.; Izopet, J.; BenMohamed, L.; Bahraoui, E. HIV-1 Tat Protein Induces Production of Proinflammatory Cytokines by Human Dendritic Cells and Monocytes/Macrophages through Engagement of TLR4-MD2-CD14 Complex and Activation of NF-κB Pathway. PLoS ONE 2015, 10, e0129425. [Google Scholar] [CrossRef] [PubMed]
- Levast, B.; Barblu, L.; Coutu, M.; Prévost, J.; Brassard, N.; Peres, A.; Stegen, C.; Madrenas, J.; Kaufmann, D.E.; Finzi, A. HIV-1 Gp120 Envelope Glycoprotein Determinants for Cytokine Burst in Human Monocytes. PLoS ONE 2017, 12, e0174550. [Google Scholar] [CrossRef] [PubMed]
- Nazli, A.; Kafka, J.K.; Ferreira, V.H.; Anipindi, V.; Mueller, K.; Osborne, B.J.; Dizzell, S.; Chauvin, S.; Mian, M.F.; Ouellet, M.; et al. HIV-1 Gp120 Induces TLR2- and TLR4-Mediated Innate Immune Activation in Human Female Genital Epithelium. J. Immunol. 2013, 191, 4246–4258. [Google Scholar] [CrossRef] [PubMed]
- Zhou, F.; Liu, X.; Gao, L.; Zhou, X.; Cao, Q.; Niu, L.; Wang, J.; Zuo, D.; Li, X.; Yang, Y.; et al. HIV-1 Tat Enhances Purinergic P2Y4 Receptor Signaling to Mediate Inflammatory Cytokine Production and Neuronal Damage via PI3K/Akt and ERK MAPK Pathways. J. Neuroinflamm. 2019, 16, 71. [Google Scholar] [CrossRef]
- Masson, L.; Passmore, J.-A.S.; Liebenberg, L.J.; Werner, L.; Baxter, C.; Arnold, K.B.; Williamson, C.; Little, F.; Mansoor, L.E.; Naranbhai, V.; et al. Genital Inflammation and the Risk of HIV Acquisition in Women. Clin. Infect. Dis. 2015, 61, 260–269. [Google Scholar] [CrossRef]
- Agostini, C.; Trentin, L.; Zambello, R.; Bulian, P.; Caenazzo, C.; Cipriani, A.; Cadrobbi, P.; Garbisa, S.; Semenzato, G. Release of Granulocyte-Macrophage Colony-Stimulating Factor by Alveolar Macrophages in the Lung of HIV-1-Infected Patients. A Mechanism Accounting for Macrophage and Neutrophil Accumulation. J. Immunol. 1992, 149, 3379–3385. [Google Scholar] [CrossRef]
- Petrina, M.; Martin, J.; Basta, S. Granulocyte Macrophage Colony-Stimulating Factor Has Come of Age: From a Vaccine Adjuvant to Antiviral Immunotherapy. Cytokine Growth Factor Rev. 2021, 59, 101–110. [Google Scholar] [CrossRef]
- Shiomi, A.; Usui, T.; Mimori, T. GM-CSF as a Therapeutic Target in Autoimmune Diseases. Inflamm. Regener. 2016, 36, 8. [Google Scholar] [CrossRef]
- Price, T.O.; Ercal, N.; Nakaoke, R.; Banks, W.A. HIV-1 Viral Proteins Gp120 and Tat Induce Oxidative Stress in Brain Endothelial Cells. Brain Res. 2005, 1045, 57–63. [Google Scholar] [CrossRef]
- Banerjee, A.; Zhang, X.; Manda, K.R.; Banks, W.A.; Ercal, N. HIV Proteins (Gp120 and Tat) and Methamphetamine in Oxidative Stress-Induced Damage in the Brain: Potential Role of the Thiol Antioxidant N-Acetylcysteine Amide. Free. Radic. Biol. Med. 2010, 48, 1388–1398. [Google Scholar] [CrossRef]
- Ivanov, A.V.; Valuev-Elliston, V.T.; Ivanova, O.N.; Kochetkov, S.N.; Starodubova, E.S.; Bartosch, B.; Isaguliants, M.G. Oxidative Stress during HIV Infection: Mechanisms and Consequences. Oxid. Med. Cell. Longev. 2016, 2016, 8910396. [Google Scholar] [CrossRef]
- Pu, H.; Tian, J.; Flora, G.; Woo Lee, Y.; Nath, A.; Hennig, B.; Toborek, M. HIV-1 Tat Protein Upregulates Inflammatory Mediators and Induces Monocyte Invasion into the Brain. Mol. Cell. Neurosci. 2003, 24, 224–237. [Google Scholar] [CrossRef]
- Cota-Gomez, A.; Flores, N.C.; Cruz, C.; Casullo, A.; Aw, T.Y.; Ichikawa, H.; Schaack, J.; Scheinman, R.; Flores, S.C. The Human Immunodeficiency Virus-1 Tat Protein Activates Human Umbilical Vein Endothelial Cell E-Selectin Expression via an NF-κB-Dependent Mechanism. J. Biol. Chem. 2002, 277, 14390–14399. [Google Scholar] [CrossRef]
- Yu, X.; Shang, H.; Jiang, Y. ICAM-1 in HIV Infection and Underlying Mechanisms. Cytokine 2020, 125, 154830. [Google Scholar] [CrossRef]
- Vijay, K. Toll-like Receptors in Immunity and Inflammatory Diseases: Past, Present, and Future. Int. Immunopharmacol. 2018, 59, 391–412. [Google Scholar] [CrossRef] [PubMed]
- Duan, T.; Du, Y.; Xing, C.; Wang, H.Y.; Wang, R.-F. Toll-Like Receptor Signaling and Its Role in Cell-Mediated Immunity. Front. Immunol. 2022, 13, 812774. [Google Scholar] [CrossRef]
- Funderburg, N.; Luciano, A.A.; Jiang, W.; Rodriguez, B.; Sieg, S.F.; Lederman, M.M. Toll-like Receptor Ligands Induce Human T Cell Activation and Death, a Model for HIV Pathogenesis. PLoS ONE 2008, 3, e1915. [Google Scholar] [CrossRef] [PubMed]
- Meier, A.; Alter, G.; Frahm, N.; Sidhu, H.; Li, B.; Bagchi, A.; Teigen, N.; Streeck, H.; Stellbrink, H.-J.; Hellman, J.; et al. MyD88-Dependent Immune Activation Mediated by Human Immunodeficiency Virus Type 1-Encoded Toll-like Receptor Ligands. J. Virol. 2007, 81, 8180–8191. [Google Scholar] [CrossRef] [PubMed]
- Rappe, J.C.F.; Finsterbusch, K.; Crotta, S.; Mack, M.; Priestnall, S.L.; Wack, A. A TLR7 Antagonist Restricts Interferon-Dependent and -Independent Immunopathology in a Mouse Model of Severe Influenza. J. Exp. Med. 2021, 218, e20201631. [Google Scholar] [CrossRef]
- Barrat, F.J.; Meeker, T.; Chan, J.H.; Guiducci, C.; Coffman, R.L. Treatment of Lupus-prone Mice with a Dual Inhibitor of TLR7 and TLR9 Leads to Reduction of Autoantibody Production and Amelioration of Disease Symptoms. Eur. J. Immunol. 2007, 37, 3582–3586. [Google Scholar] [CrossRef]
- Baenziger, S.; Heikenwalder, M.; Johansen, P.; Schlaepfer, E.; Hofer, U.; Miller, R.C.; Diemand, S.; Honda, K.; Kundig, T.M.; Aguzzi, A.; et al. Triggering TLR7 in Mice Induces Immune Activation and Lymphoid System Disruption, Resembling HIV-Mediated Pathology. Blood 2009, 113, 377–388. [Google Scholar] [CrossRef]
- Henrick, B.M.; Yao, X.-D.; Rosenthal, K.L.; the INFANT study team. HIV-1 Structural Proteins Serve as PAMPs for TLR2 Heterodimers Significantly Increasing Infection and Innate Immune Activation. Front. Immunol. 2015, 6, 426. [Google Scholar] [CrossRef]
- Henrick, B.M.; Yao, X.-D.; Zahoor, M.A.; Abimiku, A.; Osawe, S.; Rosenthal, K.L. TLR10 Senses HIV-1 Proteins and Significantly Enhances HIV-1 Infection. Front. Immunol. 2019, 10, 482. [Google Scholar] [CrossRef] [PubMed]
- Ben Haij, N.; Leghmari, K.; Planès, R.; Thieblemont, N.; Bahraoui, E. HIV-1 Tat Protein Binds to TLR4-MD2 and Signals to Induce TNF-α and IL-10. Retrovirology 2013, 10, 123. [Google Scholar] [CrossRef] [PubMed]
- Liu, T.; Zhang, L.; Joo, D.; Sun, S.-C. NF-κB Signaling in Inflammation. Signal Transduct. Target. Ther. 2017, 2, 17023. [Google Scholar] [CrossRef]
- Mogensen, T.H.; Melchjorsen, J.; Larsen, C.S.; Paludan, S.R. Innate Immune Recognition and Activation during HIV Infection. Retrovirology 2010, 7, 54. [Google Scholar] [CrossRef]
- Li, Z.J.; Sohn, K.-C.; Choi, D.-K.; Shi, G.; Hong, D.; Lee, H.-E.; Whang, K.U.; Lee, Y.H.; Im, M.; Lee, Y.; et al. Roles of TLR7 in Activation of NF-κB Signaling of Keratinocytes by Imiquimod. PLoS ONE 2013, 8, e77159. [Google Scholar] [CrossRef] [PubMed]
- Fiume, G.; Vecchio, E.; De Laurentiis, A.; Trimboli, F.; Palmieri, C.; Pisano, A.; Falcone, C.; Pontoriero, M.; Rossi, A.; Scialdone, A.; et al. Human Immunodeficiency Virus-1 Tat Activates NF-κB via Physical Interaction with IκB-α and P65. Nucleic Acids Res. 2012, 40, 3548–3562. [Google Scholar] [CrossRef]
- Kwon, H.-S.; Brent, M.M.; Getachew, R.; Jayakumar, P.; Chen, L.-F.; Schnolzer, M.; McBurney, M.W.; Marmorstein, R.; Greene, W.C.; Ott, M. Human Immunodeficiency Virus Type 1 Tat Protein Inhibits the SIRT1 Deacetylase and Induces T Cell Hyperactivation. Cell Host Microbe 2008, 3, 158–167. [Google Scholar] [CrossRef]
- Campbell, G.R.; Rawat, P.; Teodorof-Diedrich, C.; Spector, S.A. IRAK1 Inhibition Blocks the HIV-1 RNA Mediated pro-Inflammatory Cytokine Response from Microglia. J. Gen. Virol. 2023, 104, 001858. [Google Scholar] [CrossRef]
- Abbasi, M.; Amini, M.; Moustardas, P.; Gutsmiedl, Q.; Javidjam, D.; Suiwal, S.; Seitz, B.; Fries, F.N.; Dashti, A.; Rautavaara, Y.; et al. Effects of miR-204-5p Modulation on PAX6 Regulation and Corneal Inflammation. Sci. Rep. 2024, 14, 26436. [Google Scholar] [CrossRef] [PubMed]
- Wang, Q.-S.; Fan, K.-J.; Teng, H.; Chen, S.; Xu, B.-X.; Chen, D.; Wang, T.-Y. Mir204 and Mir211 Suppress Synovial Inflammation and Proliferation in Rheumatoid Arthritis by Targeting Ssrp1. eLife 2022, 11, e78085. [Google Scholar] [CrossRef]
- Jiang, B.; Hong, N.; Guo, D.; Shen, J.; Qian, X.; Dong, F. MiR-204-5p May Regulate Oxidative Stress in Myopia. Sci. Rep. 2024, 14, 9770. [Google Scholar] [CrossRef] [PubMed]
- Pyo, C.-W.; Yang, Y.L.; Yoo, N.-K.; Choi, S.-Y. Reactive Oxygen Species Activate HIV Long Terminal Repeat via Post-Translational Control of NF-κB. Biochem. Biophys. Res. Commun. 2008, 376, 180–185. [Google Scholar] [CrossRef]
- Westendorp, M.O.; Shatrov, V.A.; Schulze-Osthoff, K.; Frank, R.; Kraft, M.; Los, M.; Krammer, P.H.; Dröge, W.; Lehmann, V. HIV-1 Tat Potentiates TNF-Induced NF-Kappa B Activation and Cytotoxicity by Altering the Cellular Redox State. EMBO J. 1995, 14, 546–554. [Google Scholar] [CrossRef]
- Zhang, H.-S.; Sang, W.-W.; Ruan, Z.; Wang, Y.-O. Akt/Nox2/NF-κB Signaling Pathway Is Involved in Tat-Induced HIV-1 Long Terminal Repeat (LTR) Transactivation. Arch. Biochem. Biophys. 2011, 505, 266–272. [Google Scholar] [CrossRef]
- Demarchi, F.; d’Adda di Fagagna, F.; Falaschi, A.; Giacca, M. Activation of Transcription Factor NF-kappaB by the Tat Protein of Human Immunodeficiency Virus Type 1. J. Virol. 1996, 70, 4427–4437. [Google Scholar] [CrossRef]
- Saxena, V.; Ghate, M.; Bichare, S.; Khan, I.; Majumdar, R.; Angadi, M.; Kulkarni, S.; Paranjape, R.; Thakar, M.R. Increased Degranulation of Immune Cells Is Associated with Higher Cervical Viral Load in HIV-Infected Women. AIDS 2018, 32, 1939–1949. [Google Scholar] [CrossRef] [PubMed]
- Thakar, M.; Patil, R.; Shukre, S.; Bichare, S.; Kadam, P.; Khopkar, P.; Ghate, M.; Paranjape, R. Short Communication: Genital Tumor Growth Factor-Β1 Levels in HIV-Infected Indian Women Are Associated with Reduced Levels of Innate Antimicrobial Products and Increased HIV Shedding. AIDS Res. Hum. Retroviruses 2014, 30, 648–653. [Google Scholar] [CrossRef]
- Nkwanyana, N.N.; Gumbi, P.P.; Roberts, L.; Denny, L.; Hanekom, W.; Soares, A.; Allan, B.; Williamson, A.-L.; Coetzee, D.; Olivier, A.J.; et al. Impact of Human Immunodeficiency Virus 1 Infection and Inflammation on the Composition and Yield of Cervical Mononuclear Cells in the Female Genital Tract. Immunology 2009, 128, e746–e757. [Google Scholar] [CrossRef]
- Bélec, L.; Bélec, L.; Gherardi, R.; Payan, C.; Payan, C.; Prazuck, T.; Malkin, J.-E.; Tévi-Bénissan, C.; Pillot, J. Proinflammatory Cytokine Expression in Cervicovaginal Secretions of Normal and HIV-Infected Women. Cytokine 1995, 7, 568–574. [Google Scholar] [CrossRef] [PubMed]
- Naushad, W.; Okeoma, B.C.; Islam, H.K.; Wang, Z.Z.; Yang, N.; Li, X.; Okeoma, C.M. Berberine: A Dual Anti-HIV and Anti- Cervical Cancer Compound. Res. Sq. 2024. [Google Scholar] [CrossRef]
- Peters, P.J.; Gonzalez-Perez, M.P.; Musich, T.; Moore Simas, T.A.; Lin, R.; Morse, A.N.; Shattock, R.J.; Derdeyn, C.A.; Clapham, P.R. Infection of Ectocervical Tissue and Universal Targeting of T-Cells Mediated by Primary Non-Macrophage-Tropic and Highly Macrophage-Tropic HIV-1 R5 Envelopes. Retrovirology 2015, 12, 48. [Google Scholar] [CrossRef] [PubMed][Green Version]






| Genes | Primer Sequence | Reference |
|---|---|---|
| β-actin | F-5′-TCGTCCACCGCAAATGCTTCTAG-3′ R-5′-ACTGCTGTCACCTTCACCGTTCC-3′ | [41] |
| IL-1β | Fq-5′-ATGCACCTGTACGATCACTG-3′ Rq-5′-ACAAAGGACATGGAGAACACC-3′ | [42] |
| IL-6 | Fq-5′ACCCCCAATAAATATAGGACTGGA-3′ Rq-5′-GCTTCTCTTTCGTTCCCGGT-3′ | [43] |
| TNF-α | Fq-5′-CTGGGGCCTACAGCTTTGAT-3′ Rq-5′-GGCTCCGTGTCTCAAGGAAG-3′ | [44] |
| IFN-β | F-5′-GGTTACCTCCGAAACTGAAGA-3′ R-5′-CCTTTCATATGCAGTACATTAGCC-3′ | [45] |
| NF-κB | Fq-5′-TCTCCCTGGTCACCAAGGAC-3′ Rq-5′-TCATAGAAGCCATCCCGGC-3′ | [46] |
| IRAK1 | 5′-ACGGACACCTTCAGCTTTGG-3′ 5′-TCCACCAGGTCTTTCAGATACTTG-3′ | # (NM_001025242.2) |
| IRAK4 | F-5′-TCATAGGCGGCAGGAACTTA-3′ R-5′-ACCCAAACACTTCCCATCAG-3′ | # (NM_001145257.2) |
| TLR7 | F-5′-GTTACCAGGGCAGCCAGTTC-3′ R-5′-ATGAGCCTCTGATGGGACAA-3′ | [47] |
Disclaimer/Publisher’s Note: The statements, opinions and data contained in all publications are solely those of the individual author(s) and contributor(s) and not of MDPI and/or the editor(s). MDPI and/or the editor(s) disclaim responsibility for any injury to people or property resulting from any ideas, methods, instructions or products referred to in the content. |
© 2026 by the authors. Licensee MDPI, Basel, Switzerland. This article is an open access article distributed under the terms and conditions of the Creative Commons Attribution (CC BY) license.
Share and Cite
Akolkar, K.; Saxena, V. miR-204 Negatively Regulates HIV-Tat-Mediated Inflammation in Cervical Epithelial Cells via the NF-κB Axis: Insights from an In Vitro Study. Cells 2026, 15, 117. https://doi.org/10.3390/cells15020117
Akolkar K, Saxena V. miR-204 Negatively Regulates HIV-Tat-Mediated Inflammation in Cervical Epithelial Cells via the NF-κB Axis: Insights from an In Vitro Study. Cells. 2026; 15(2):117. https://doi.org/10.3390/cells15020117
Chicago/Turabian StyleAkolkar, Kadambari, and Vandana Saxena. 2026. "miR-204 Negatively Regulates HIV-Tat-Mediated Inflammation in Cervical Epithelial Cells via the NF-κB Axis: Insights from an In Vitro Study" Cells 15, no. 2: 117. https://doi.org/10.3390/cells15020117
APA StyleAkolkar, K., & Saxena, V. (2026). miR-204 Negatively Regulates HIV-Tat-Mediated Inflammation in Cervical Epithelial Cells via the NF-κB Axis: Insights from an In Vitro Study. Cells, 15(2), 117. https://doi.org/10.3390/cells15020117

