You are currently on the new version of our website. Access the old version .
CellsCells
  • This is an early access version, the complete PDF, HTML, and XML versions will be available soon.
  • Article
  • Open Access

8 January 2026

Nucleosome Clustering as a Biomarker and Mechanistic Switch for Reprogramming Cells

,
,
,
,
and
1
Department of Pharmacology, School of Pharmacy, Harbin Medical University, Harbin 150081, China
2
Weldon School of Biomedical Engineering, Purdue University Indianapolis, Indianapolis, IN 46202, USA
3
Department of Mechanical and Materials Engineering, Queen’s University, Kingston, ON K7L3N6, Canada
4
Department of Physics and Astronomy, Purdue University, West Lafayette, IN 47906, USA
This article belongs to the Section Cellular Biophysics

Abstract

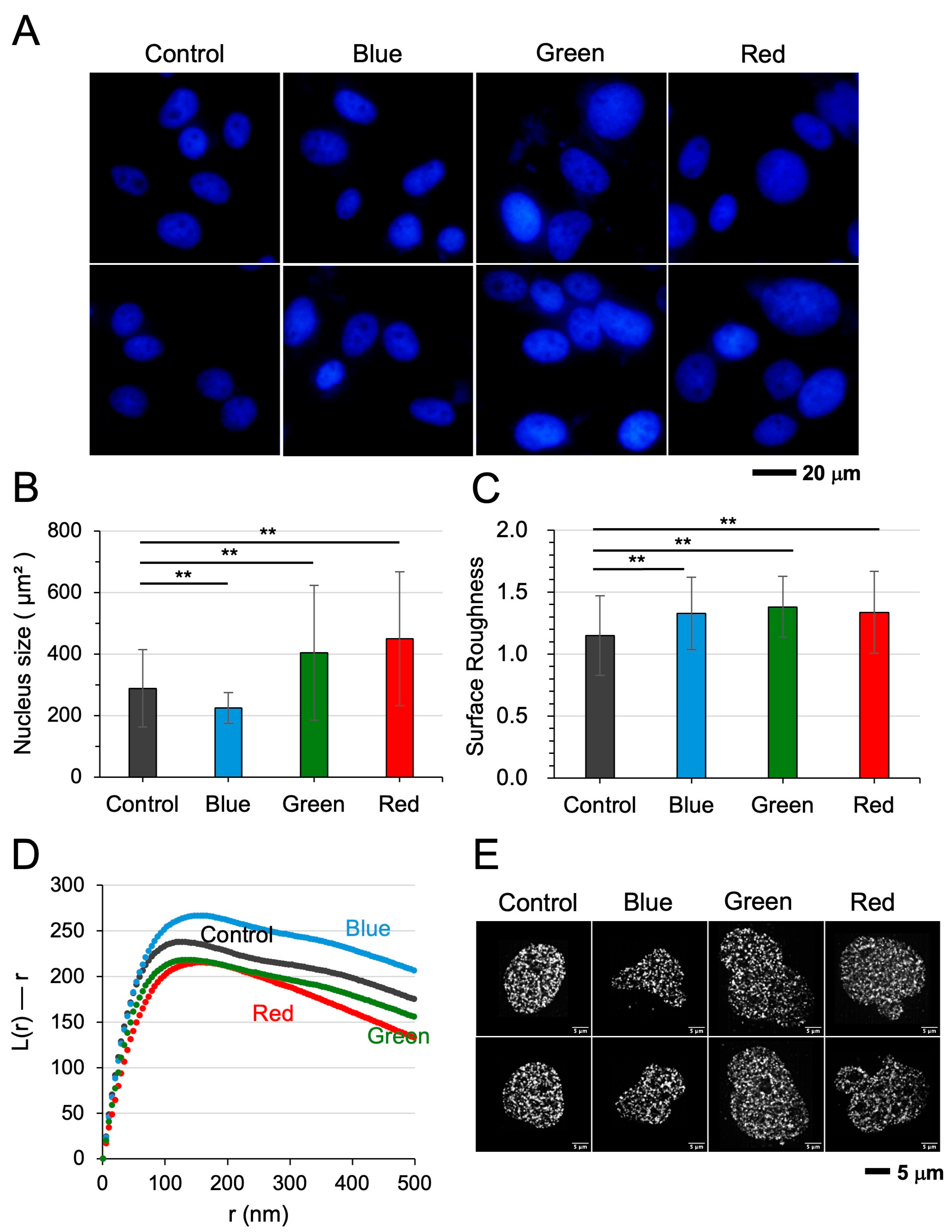
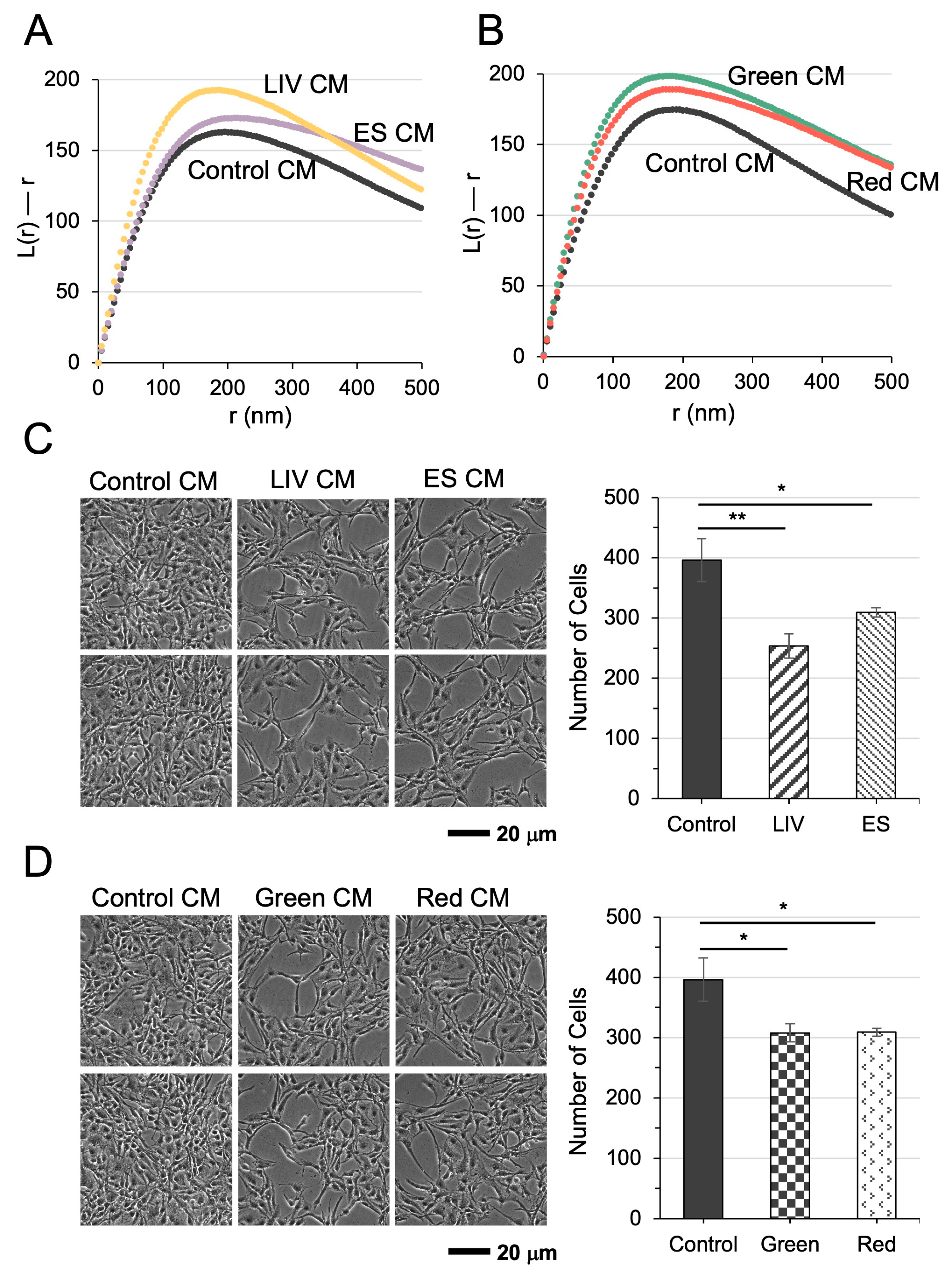
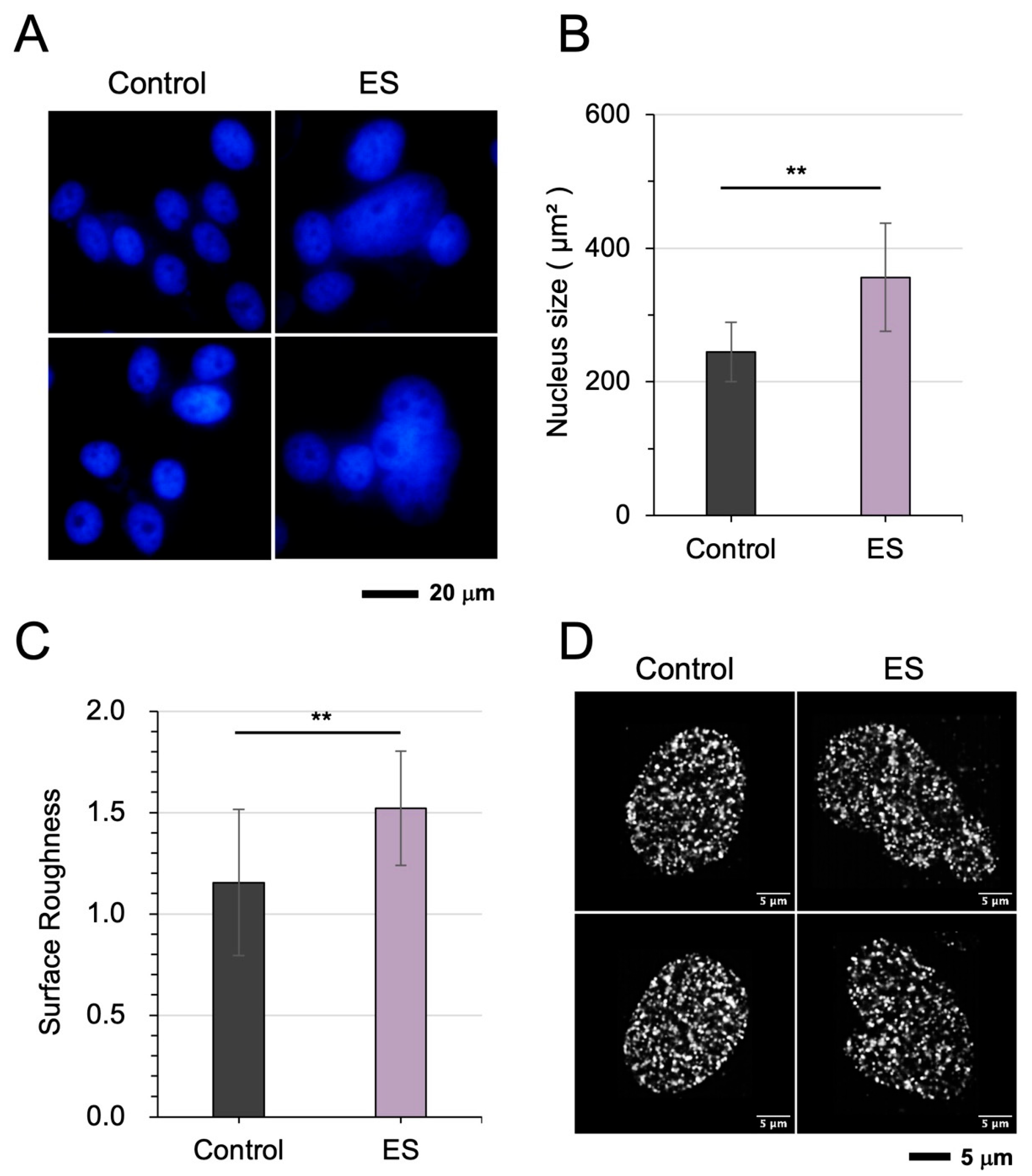
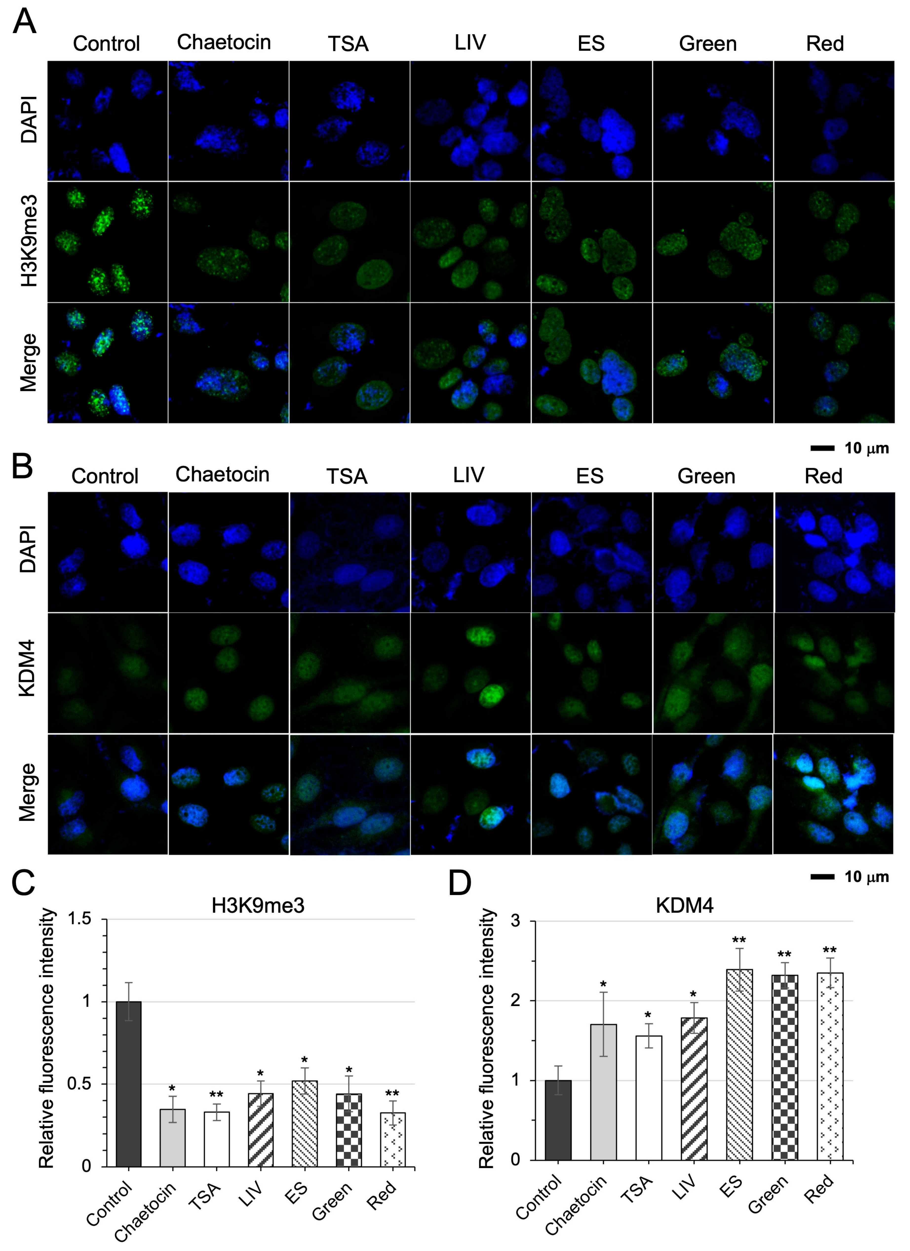
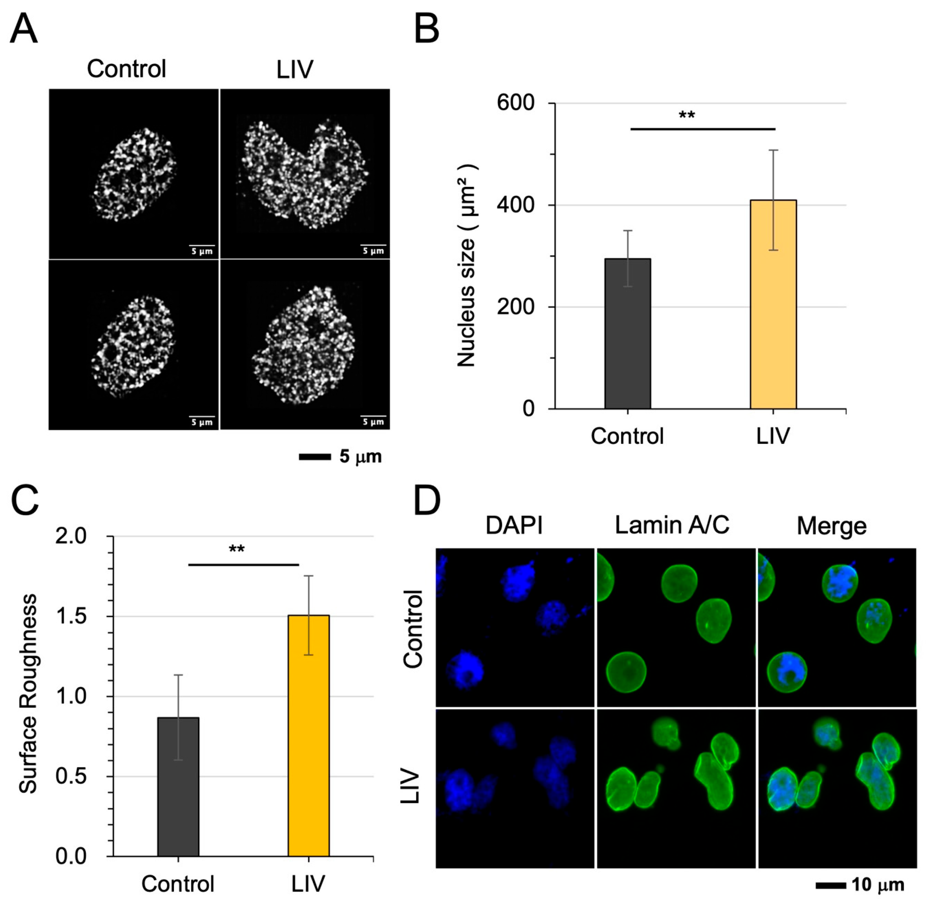
Chromatin architecture is highly dynamic, undergoing nanoscale rearrangements throughout the cell cycle and in response to environmental cues. In this study, we employed high-resolution stochastic optical reconstruction microscopy (STORM) to visualize chromatin organization and cellular plasticity at the nanoscale in two osteosarcoma cell lines, U2OS and MG63. To promote a tumor-suppressive bone microenvironment, we applied three biophysical modalities, namely mechanical vibration, electrical stimulation, and optical pulses, each previously linked to altered tumor behavior by reprogramming cells and generating induced tumor-suppressing (iTS) cells. These stimuli enlarged nuclear size and disrupted nuclear envelope integrity, as revealed by increased surface roughness. Critically, all three modalities transiently scattered nucleosome clusters, indicating chromatin decondensation as a hallmark of iTS cell generation. iTS cells exhibited elevated expression of histone demethylases lysine demethylase 3A (KDM3A) and lysine demethylase 4 (KDM4), accompanied by reduced levels of trimethylated histone H3 lysine 9 (H3K9me3). Consistently, pharmacological agents—Trichostatin A as a histone deacetylase inhibitor and chaetocin as a histone methyltransferase inhibitor—induced nucleosome scattering and converted U2OS cells into iTS cells, whose conditioned media exerted tumor-suppressive effects. Our findings highlight nucleosome clustering as a key epigenetic feature responsive to both biophysical and chemical cues, underscoring its role in microscale chromatin remodeling and reprogramming of the tumor microenvironment.

Article Metrics

Citations

Article Access Statistics

Multiple requests from the same IP address are counted as one view.