Drug- and Cell-Type-Specific Effects of ROCK Inhibitors as a Potential Cause of Reticular Corneal Epithelial Edema
Abstract
1. Introduction
2. Methods
2.1. Human Tissues and Study Approval
2.2. Cell Culture
2.3. Functional Cell Assays
2.4. Real-Time RT-PCR
2.5. Immunocytochemistry
2.6. Statistical Analysis
3. Results
3.1. Clinical Case Report
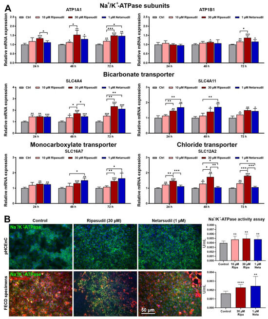
3.2. Effects of Ripasudil and Netarsudil on Corneal Endothelial Pump Function
3.3. Effects of Ripasudil and Netarsudil on Corneal Endothelial Barrier Function
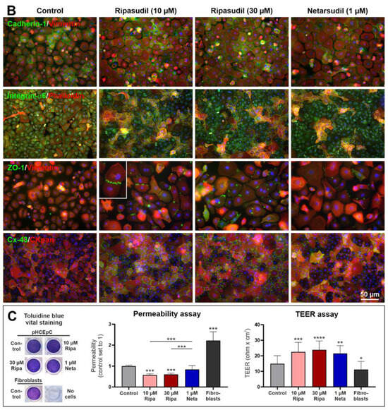
3.4. Effects of Ripasudil and Netarsudil on Corneal Epithelial Barrier Function
3.5. Effects of Ripasudil and Netarsudil on Corneal Epithelial Actin Cytoskeleton
4. Discussion
4.1. ROCK Inhibitor Effects on Corneal Endothelial Pump Function
4.2. ROCK Inhibitor Effects on Corneal Epithelial Cell Junctions and Barrier Function
5. Conclusions
Supplementary Materials
Author Contributions
Funding
Institutional Review Board Statement
Informed Consent Statement
Data Availability Statement
Acknowledgments
Conflicts of Interest
References
- Tanna, A.P.; Johnson, M. Rho Kinase Inhibitors as a Novel Treatment for Glaucoma and Ocular Hypertension. Ophthalmology 2018, 125, 1741–1756. [Google Scholar] [CrossRef] [PubMed]
- Garnock-Jones, K.P. Ripasudil: First global approval. Drugs 2014, 74, 2211–2215. [Google Scholar] [CrossRef]
- Hoy, S.M. Netarsudil Ophthalmic Solution 0.02%: First Global Approval. Drugs 2018, 78, 389–396. [Google Scholar] [CrossRef] [PubMed]
- Asrani, S.; Bacharach, J.; Holland, E.; McKee, H.; Sheng, H.; Lewis, R.A.; Kopczynski, C.C.; Heah, T. Fixed-Dose Combination of Netarsudil and Latanoprost in Ocular Hypertension and Open-Angle Glaucoma: Pooled Efficacy/Safety Analysis of Phase 3 MERCURY-1 and -2. Adv. Ther. 2020, 37, 1620–1631. [Google Scholar] [CrossRef] [PubMed]
- Tanihara, H.; Inoue, T.; Yamamoto, T.; Kuwayama, Y.; Abe, H.; Fukushima, A.; Suganami, H.; Araie, M.; K-115 Clinical Study Group. One-year clinical evaluation of 0.4% ripasudil (K-115) in patients with open-angle glaucoma and ocular hypertension. Acta Ophthalmol. 2016, 94, e26–e34. [Google Scholar] [CrossRef]
- Serle, J.B.; Katz, L.J.; McLaurin, E.; Heah, T.; Ramirez-Davis, N.; Usner, D.W.; Novack, G.D.; Kopczynski, C.C.; ROCKET-1 and ROCKET-2 Study Groups. Two Phase 3 Clinical Trials Comparing the Safety and Efficacy of Netarsudil to Timolol in Patients with Elevated Intraocular Pressure: Rho Kinase Elevated IOP Treatment Trial 1 and 2 (ROCKET-1 and ROCKET-2). Am. J. Ophthalmol. 2018, 186, 116–127. [Google Scholar] [CrossRef] [PubMed]
- Wu, J.H.; Chang, S.N.; Nishida, T.; Kuo, B.I.; Lin, J.W. Intraocular pressure-lowering efficacy and ocular safety of Rho-kinase inhibitor in glaucoma: A meta-analysis and systematic review of prospective randomized trials. Graefes Arch. Clin. Exp. Ophthalmol. 2022, 260, 937–948. [Google Scholar] [CrossRef]
- Araie, M.; Sugiyama, K.; Aso, K.; Kanemoto, K.; Iwata, R.; Hollander, D.A.; Senchyna, M.; Kopczynski, C.C. Phase 3 Clinical Trial Comparing the Safety and Efficacy of Netarsudil to Ripasudil in Patients with Primary Open-Angle Glaucoma or Ocular Hypertension: Japan Rho Kinase Elevated Intraocular Pressure Treatment Trial (J-ROCKET). Adv. Ther. 2023, 40, 4639–4656. [Google Scholar] [CrossRef] [PubMed]
- Lin, J.B.; Harris, J.M.; Baldwin, G.; Goss, D.; Margeta, M.A. Ocular effects of Rho kinase (ROCK) inhibition: A systematic review. Eye 2024, 38, 3418–3428. [Google Scholar] [CrossRef]
- Cummings, O.W.; Meléndez-Montañez, J.M.; Naraine, L.; Yavuz Saricay, L.; El Helwe, H.; Solá-Del Valle, D. Crystalline keratopathy following long-term netarsudil therapy. Am. J. Ophthalmol. Case Rep. 2024, 35, 102069. [Google Scholar] [CrossRef]
- Ramakrishnan, M.S.; Addis, V.M.; Lehman, A.Y.; Sankar, P.S. Netarsudil-associated epithelial keratopathy. Am. J. Ophthalmol. Case Rep. 2020, 19, 100800. [Google Scholar] [CrossRef] [PubMed]
- Chen, H.; McMillin, J.C.; Frankfort, B.J.; Al-Mohtaseb, Z. Reticular Epithelial Edema: An Uncommon Side Effect of ROCK/NET Inhibitor Netarsudil. J. Glaucoma 2020, 29, e124–e126. [Google Scholar] [CrossRef] [PubMed]
- Wisely, C.E.; Liu, K.C.; Gupta, D.; Carlson, A.N.; Asrani, S.G.; Kim, T. Reticular Bullous Epithelial Edema in Corneas Treated with Netarsudil: A Case Series. Am. J. Ophthalmol. 2020, 217, 20–26. [Google Scholar] [CrossRef]
- LoBue, S.A.; Moustafa, G.A.; Vu, A.; Amin, M.; Nguyen, T.; Goyal, H. Transient Reticular Cystic Corneal Epithelial Edema with Topical Netarsudil: A Case Series and Review. Cornea 2021, 40, 1048–1054. [Google Scholar] [CrossRef]
- Guzman Aparicio, M.A.; Liebman, D.L.; Chodosh, J.; Freitag, S.K.; Kazlas, M.; Mai, D.D.; Marando, C.M.; Mukai, S.; Wu, A.M.; Chen, T.C. Two pediatric cases of reticular corneal epithelial edema associated with netarsudil. Am. J. Ophthalmol. Case Rep. 2022, 27, 101638. [Google Scholar] [CrossRef]
- Lyons, L.J.; Wu, K.Y.; Baratz, K.H.; Sit, A.J. Honeycomb Epithelial Edema Associated with Rho Kinase Inhibition: A Case Series and Review of the Literature. Cornea 2022, 41, 243–248. [Google Scholar] [CrossRef] [PubMed]
- Tran, J.A.; Jurkunas, U.V.; Yin, J.; Davies, E.C.; Sola-Del Valle, D.A.; Chen, T.C.; Lin, M.M. Netarsudil-associated reticular corneal epithelial edema. Am. J. Ophthalmol. Case Rep. 2022, 25, 101287. [Google Scholar] [CrossRef] [PubMed]
- Koizumi, N.; Okumura, N.; Ueno, M.; Kinoshita, S. New therapeutic modality for corneal endothelial disease using Rho-associated kinase inhibitor eye drops. Cornea 2014, 33 (Suppl. S11), S25–S31. [Google Scholar] [CrossRef]
- Syed, Z.A.; Rapuano, C.J. Rho kinase (ROCK) inhibitors in the management of corneal endothelial disease. Curr. Opin. Ophthalmol. 2021, 32, 268–274. [Google Scholar] [CrossRef] [PubMed]
- Futterknecht, S.; Chatzimichail, E.; Gugleta, K.; Panos, G.D.; Gatzioufas, Z. The Role of Rho Kinase Inhibitors in Corneal Diseases. Drug Des. Devel. Ther. 2024, 18, 97–108. [Google Scholar] [CrossRef]
- Okumura, N.; Kinoshita, S.; Koizumi, N. Application of Rho Kinase Inhibitors for the Treatment of Corneal Endothelial Diseases. J. Ophthalmol. 2017, 2017, 2646904. [Google Scholar] [CrossRef]
- Kinoshita, S.; Koizumi, N.; Ueno, M. Cultured Cells and ROCK Inhibitor for Bullous Keratopathy. N. Engl. J. Med. 2018, 379, 1185. [Google Scholar] [CrossRef]
- Kinoshita, S.; Colby, K.A.; Kruse, F.E. A Close Look at the Clinical Efficacy of Rho-Associated Protein Kinase Inhibitor Eye Drops for Fuchs Endothelial Corneal Dystrophy. Cornea 2021, 40, 1225–1228. [Google Scholar] [CrossRef] [PubMed]
- Davies, E.; Jurkunas, U.; Pineda, R., 2nd. Pilot Study of Corneal Clearance with the Use of a Rho-Kinase Inhibitor After Descemetorhexis Without Endothelial Keratoplasty for Fuchs Endothelial Corneal Dystrophy. Cornea 2021, 40, 899–902. [Google Scholar] [CrossRef] [PubMed]
- Moloney, G.; Garcerant Congote, D.; Hirnschall, N.; Arsiwalla, T.; Luiza Mylla Boso, A.; Toalster, N.; D’Souza, M.; Devasahayam, R.N. Descemet Stripping Only Supplemented with Topical Ripasudil for Fuchs Endothelial Dystrophy 12-Month Outcomes of the Sydney Eye Hospital Study. Cornea 2021, 40, 320–326. [Google Scholar] [CrossRef] [PubMed]
- Macsai, M.S.; Shiloach, M. Use of Topical Rho Kinase Inhibitors in the Treatment of Fuchs Dystrophy After Descemet Stripping Only. Cornea 2019, 38, 529–534. [Google Scholar] [CrossRef]
- Moumneh, K.; Sheybani, A.; Fellman, R.L.; Godfrey, D.G.; Grover, D.S. Reticular Corneal Edema or Corneal Honeycombing in Eyes Treated with Netarsudil: A Case Series. J. Glaucoma 2020, 29, 607–610. [Google Scholar] [CrossRef]
- Bhargava, M.; Sen, S.; Bhambhani, V.; Paul, R.S.; Dutta, C. Reticular epithelial corneal edema as a novel side-effect of Rho Kinase Inhibitors: An Indian scenario. Indian J. Ophthalmol. 2022, 70, 1163–1170. [Google Scholar] [CrossRef] [PubMed]
- Parmar, D.P.; Bhole, P.K.; Garde, P.V. Reticular corneal epithelial edema with topical netarsudil. Oman J. Ophthalmol. 2023, 16, 94–97. [Google Scholar] [CrossRef] [PubMed]
- Polisetti, N.; Sorokin, L.; Okumura, N.; Koizumi, N.; Kinoshita, S.; Kruse, F.E.; Schlötzer-Schrehardt, U. Laminin-511 and -521-based matrices for efficient ex vivo-expansion of human limbal epithelial progenitor cells. Sci. Rep. 2017, 7, 5152. [Google Scholar] [CrossRef]
- Zenkel, M.; Krysta, A.; Pasutto, F.; Juenemann, A.; Kruse, F.E.; Schlötzer-Schrehardt, U. Regulation of lysyl oxidase-like 1 (LOXL1) and elastin-related genes by pathogenic factors associated with pseudoexfoliation syndrome. Investig. Ophthalmol. Vis. Sci. 2011, 52, 8488–8495. [Google Scholar] [CrossRef] [PubMed]
- Keller, K.E.; Kopczynski, C. Effects of Netarsudil on Actin-Driven Cellular Functions in Normal and Glaucomatous Trabecular Meshwork Cells: A Live Imaging Study. J. Clin. Med. 2020, 9, 3524. [Google Scholar] [CrossRef] [PubMed]
- Peh, G.S.L.; Bandeira, F.; Neo, D.; Adnan, K.; Hartono, Y.; Ong, H.S.; Naso, S.; Venkatraman, A.; Gomes, J.A.P.; Kocaba, V.; et al. Effects of Rho-Associated Kinase (Rock) Inhibitors (Alternative to Y-27632) on Primary Human Corneal Endothelial Cells. Cells 2023, 12, 1307. [Google Scholar] [CrossRef]
- Schlötzer-Schrehardt, U.; Zenkel, M.; Strunz, M.; Gießl, A.; Schondorf, H.; da Silva, H.; Schmidt, G.A.; Greiner, M.A.; Okumura, N.; Koizumi, N.; et al. Potential Functional Restoration of Corneal Endothelial Cells in Fuchs Endothelial Corneal Dystrophy by ROCK Inhibitor (Ripasudil). Am. J. Ophthalmol. 2021, 224, 185–199. [Google Scholar] [CrossRef]
- He, Z.; Forest, F.; Gain, P.; Rageade, D.; Bernard, A.; Acquart, S.; Peoc’h, M.; Defoe, D.M.; Thuret, G. 3D map of the human corneal endothelial cell. Sci. Rep. 2016, 6, 29047. [Google Scholar] [CrossRef]
- Hartsock, A.; Nelson, W.J. Adherens and tight junctions: Structure, function and connections to the actin cytoskeleton. Biochim. Biophys. Acta 2008, 1778, 660–669. [Google Scholar] [CrossRef] [PubMed]
- Pagano, L.; Lee, J.W.; Posarelli, M.; Giannaccare, G.; Kaye, S.; Borgia, A. ROCK Inhibitors in Corneal Diseases and Glaucoma-A Comprehensive Review of These Emerging Drugs. J. Clin. Med. 2023, 12, 6736. [Google Scholar] [CrossRef] [PubMed]
- Price, M.O.; Price, F.W., Jr. Randomized, Double-Masked, Pilot Study of Netarsudil 0.02% Ophthalmic Solution for Treatment of Corneal Edema in Fuchs Dystrophy. Am. J. Ophthalmol. 2021, 227, 100–105. [Google Scholar] [CrossRef] [PubMed]
- Lindstrom, R.L.; Lewis, A.E.; Holland, E.J.; Sheppard, J.D.; Hovanesian, J.A.; Senchyna, M.; Hollander, D.A. Phase 2, Randomized, Open-Label Parallel-Group Study of Two Dosing Regimens of Netarsudil for the Treatment of Corneal Edema Due to Fuchs Corneal Dystrophy. J. Ocul. Pharmacol. Ther. 2022, 38, 657–663. [Google Scholar] [CrossRef] [PubMed]
- Fujimoto, H.; Setoguchi, Y.; Kiryu, J. The ROCK Inhibitor Ripasudil Shows an Endothelial Protective Effect in Patients with Low Corneal Endothelial Cell Density After Cataract Surgery. Transl. Vis. Sci. Technol. 2021, 10, 18. [Google Scholar] [CrossRef] [PubMed]
- Bal, S.; Pineda, R.; Davies, E. Prospective Assessment of Adjuvant Netarsudil Use in Patients Undergoing Descemet Stripping Only. Cornea 2024, 44, 286–290. [Google Scholar] [CrossRef] [PubMed]
- Garcia, M.A.; Nelson, W.J.; Chavez, N. Cell-Cell Junctions Organize Structural and Signaling Networks. Cold Spring Harb. Perspect. Biol. 2018, 10, a029181. [Google Scholar] [CrossRef] [PubMed]
- Terry, S.; Nie, M.; Matter, K.; Balda, M.S. Rho signaling and tight junction functions. Physiology 2010, 25, 16–26. [Google Scholar] [CrossRef]
- Tesfamariam, B. Targeting Rho kinase to restore endothelial barrier function following vascular scaffold implantation. Drug Discov. Today 2023, 28, 103609. [Google Scholar] [CrossRef] [PubMed]
- Hirase, T.; Kawashima, S.; Wong, E.Y.; Ueyama, T.; Rikitake, Y.; Tsukita, S.; Yokoyama, M.; Staddon, J.M. Regulation of tight junction permeability and occludin phosphorylation by Rhoa-p160ROCK-dependent and -independent mechanisms. J. Biol. Chem. 2001, 276, 10423–10431. [Google Scholar] [CrossRef]
- Sato, K.; Nakagawa, S.; Morofuji, Y.; Matsunaga, Y.; Fujimoto, T.; Watanabe, D.; Izumo, T.; Niwa, M.; Walter, F.R.; Vigh, J.P.; et al. Effects of fasudil on blood-brain barrier integrity. Fluids Barriers CNS 2022, 19, 43. [Google Scholar] [CrossRef]
- Ramachandran, C.; Srinivas, S.P. Formation and disassembly of adherens and tight junctions in the corneal endothelium: Regulation by actomyosin contraction. Investig. Ophthalmol. Vis. Sci. 2010, 51, 2139–2148. [Google Scholar] [CrossRef] [PubMed]
- Amano, M.; Nakayama, M.; Kaibuchi, K. Rho-kinase/ROCK: A key regulator of the cytoskeleton and cell polarity. Cytoskeleton 2010, 67, 545–554. [Google Scholar] [CrossRef] [PubMed]
- Lin, C.W.; Sherman, B.; Moore, L.A.; Laethem, C.L.; Lu, D.W.; Pattabiraman, P.P.; Rao, P.V.; deLong, M.A.; Kopczynski, C.C. Discovery and Preclinical Development of Netarsudil, a Novel Ocular Hypotensive Agent for the Treatment of Glaucoma. J. Ocul. Pharmacol. Ther. 2018, 34, 40–51. [Google Scholar] [CrossRef] [PubMed]
- Grueb, M.; Wallenfels-Thilo, B.; Denk, O.; Mielke, J.; Reinthal, E.; Rohrbach, J.M.; Bartz-Schmidt, K.U. Monoamine receptors in human corneal epithelium and endothelium. Acta Ophthalmol. Scand. 2006, 84, 110–115. [Google Scholar] [CrossRef]
- Kaluzhny, Y.; Kinuthia, M.W.; Truong, T.; Lapointe, A.M.; Hayden, P.; Klausner, M. New Human Organotypic Corneal Tissue Model for Ophthalmic Drug Delivery Studies. Investig. Ophthalmol. Vis. Sci. 2018, 59, 2880–2898. [Google Scholar] [CrossRef] [PubMed]








Disclaimer/Publisher’s Note: The statements, opinions and data contained in all publications are solely those of the individual author(s) and contributor(s) and not of MDPI and/or the editor(s). MDPI and/or the editor(s) disclaim responsibility for any injury to people or property resulting from any ideas, methods, instructions or products referred to in the content. |
© 2025 by the authors. Licensee MDPI, Basel, Switzerland. This article is an open access article distributed under the terms and conditions of the Creative Commons Attribution (CC BY) license (https://creativecommons.org/licenses/by/4.0/).
Share and Cite
Schlötzer-Schrehardt, U.; Gießl, A.; Zenkel, M.; Bartsch, A.; Okumura, N.; Koizumi, N.; Kinoshita, S.; Tourtas, T.; Kruse, F.E. Drug- and Cell-Type-Specific Effects of ROCK Inhibitors as a Potential Cause of Reticular Corneal Epithelial Edema. Cells 2025, 14, 258. https://doi.org/10.3390/cells14040258
Schlötzer-Schrehardt U, Gießl A, Zenkel M, Bartsch A, Okumura N, Koizumi N, Kinoshita S, Tourtas T, Kruse FE. Drug- and Cell-Type-Specific Effects of ROCK Inhibitors as a Potential Cause of Reticular Corneal Epithelial Edema. Cells. 2025; 14(4):258. https://doi.org/10.3390/cells14040258
Chicago/Turabian StyleSchlötzer-Schrehardt, Ursula, Andreas Gießl, Matthias Zenkel, Alexander Bartsch, Naoki Okumura, Noriko Koizumi, Shigeru Kinoshita, Theofilos Tourtas, and Friedrich E. Kruse. 2025. "Drug- and Cell-Type-Specific Effects of ROCK Inhibitors as a Potential Cause of Reticular Corneal Epithelial Edema" Cells 14, no. 4: 258. https://doi.org/10.3390/cells14040258
APA StyleSchlötzer-Schrehardt, U., Gießl, A., Zenkel, M., Bartsch, A., Okumura, N., Koizumi, N., Kinoshita, S., Tourtas, T., & Kruse, F. E. (2025). Drug- and Cell-Type-Specific Effects of ROCK Inhibitors as a Potential Cause of Reticular Corneal Epithelial Edema. Cells, 14(4), 258. https://doi.org/10.3390/cells14040258

