RXR-Mediated Remodeling of Transcriptional and Chromatin Landscapes in APP Mouse Brain: Insights from Integrated Single-Cell RNA and ATAC Profiling
Highlights
- RXR activation induces selective transcriptional rewiring in APP/PS1 mouse brain through a three-tiered regulatory cascade: direct RXR binding at accessible chromatin, activation of secondary transcription factors, and propagation through metabolic and inflammatory gene networks.
- Integration of scRNA-seq, snATAC-seq, and ChIP-seq reveals that baseline RXR/LXR dimerization dominates the control state, while Bexarotene treatment redirects regulatory influence toward stress-response pathways, upregulating lipid and sterol metabolism, proteostatic regulators, and developmental transcription factor programs.
- The three-tiered regulatory architecture demonstrates how limited direct RXR binding events amplify into large-scale transcriptional programs, explaining RXR’s broad influence on neuroinflammation, lipid homeostasis, and synaptic function—processes disrupted in Alzheimer’s disease.
- The multi-modal analytical framework provides a generalizable atlas-building approach for mapping ligand-activated transcription factor networks in complex tissues, applicable beyond RXR to other nuclear receptors and context-dependent transcriptional regulators.
Abstract
1. Introduction
2. Materials and Methods
2.1. Animals and Treatment
2.2. Perfusions and Brain Tissue Processing
2.3. Tissue Dissociation
2.4. Nuclei Isolation and Library Preparation for snATAC-Seq
2.5. Chromatin Immunoprecipitation and Sequencing–ChIP-Seq
2.6. Quantification and Statistical Analysis
2.6.1. scRNA-Seq Data Analysis
2.6.2. snATAC-Seq Data Processing and Cell Type Annotation
2.6.3. Identification of Candidate TF Regulators
2.6.4. Analysis of Differentially Accessible Peaks
2.6.5. Transcription Factor Footprinting and Regulatory Networks
2.6.6. ChIP-Seq Analysis and Validation of snATAC-Seq Data
3. Results
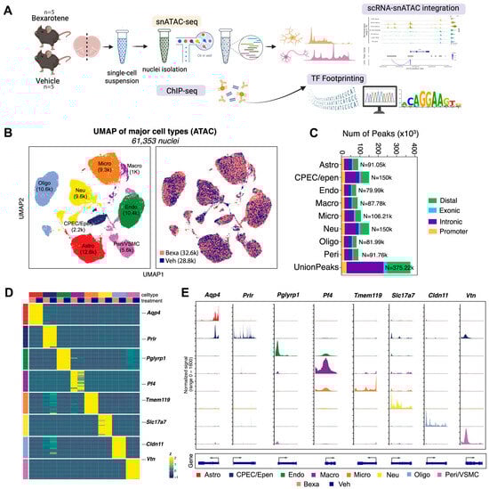
3.1. Single-Cell RNA and ATAC Profiling Identify Major Cell Types in APP/PS1 Mouse Brain
3.2. RXR Activation Remodels Chromatin Accessibility and Prioritizes Upstream Regulators
3.3. Integration of scRNA-Seq and snATAC-Seq Data
3.4. Transcription Factor Footprinting Reveals RXR-Centered Regulatory Circuits
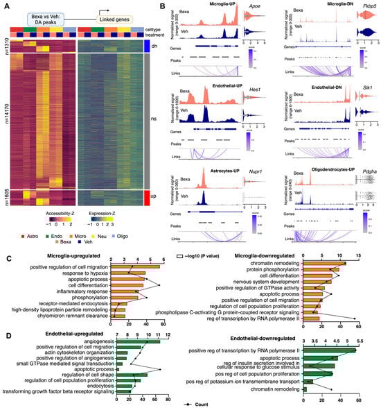
3.5. Differential Regulatory Networks in Neuronal Systems
3.6. ChIP-Seq Validation of RXR-Bound Regulatory Elements
3.7. Integrative Single-Cell Analysis Links RXR Activation to Candidate Cis-Regulatory Elements
4. Discussion
5. Conclusions
Supplementary Materials
Author Contributions
Funding
Institutional Review Board Statement
Informed Consent Statement
Data Availability Statement
Acknowledgments
Conflicts of Interest
References
- Mangelsdorf, D.J.; Borgmeyer, U.; Heyman, R.A.; Zhou, J.Y.; Ong, E.S.; Oro, A.E.; Kakizuka, A.; Evans, R.M. Characterization of three RXR genes that mediate the action of 9-cis retinoic acid. Genes Dev. 1992, 6, 329–344. [Google Scholar] [CrossRef]
- Lefebvre, P.; Benomar, Y.; Staels, B. Retinoid X receptors: Common heterodimerization partners with distinct functions. Trends Endocrinol. Metab. 2010, 21, 676–683. [Google Scholar] [CrossRef] [PubMed]
- Ruhl, R.; Krzyzosiak, A.; Niewiadomska-Cimicka, A.; Rochel, N.; Szeles, L.; Vaz, B.; Wietrzych-Schindler, M.; Alvarez, S.; Szklenar, M.; Nagy, L.; et al. 9-cis-13,14-Dihydroretinoic Acid Is an Endogenous Retinoid Acting as RXR Ligand in Mice. PLoS Genet. 2015, 11, e1005213. [Google Scholar] [CrossRef] [PubMed]
- Willy, P.J.; Umesono, K.; Ong, E.S.; Evans, R.M.; Heyman, R.A.; Mangelsdorf, D.J. LXR, a nuclear receptor that defines a distinct retinoid response pathway. Genes Dev. 1995, 9, 1033–1045. [Google Scholar] [CrossRef]
- Glass, C.K.; Rosenfeld, M.G. The coregulator exchange in transcriptional functions of nuclear receptors. Genes Dev. 2000, 14, 121–141. [Google Scholar] [CrossRef] [PubMed]
- Burris, T.P.; De Vera, I.M.S.; Cote, I.; Flaveny, C.A.; Wanninayake, U.S.; Chatterjee, A.; Walker, J.K.; Steinauer, N.; Zhang, J.; Coons, L.A.; et al. International Union of Basic and Clinical Pharmacology CXIII: Nuclear Receptor Superfamily—Update 2023. Pharmacol. Rev. 2023, 75, 1233–1318. [Google Scholar] [CrossRef]
- Koldamova, R.P.; Lefterov, I.M.; Ikonomovic, M.D.; Skoko, J.; Lefterov, P.I.; Isanski, B.A.; DeKosky, S.T.; Lazo, J.S. 22R-hydroxycholesterol and 9-cis-retinoic acid induce ATP-binding cassette transporter A1 expression and cholesterol efflux in brain cells and decrease amyloid beta secretion. J. Biol. Chem. 2003, 278, 13244–13256. [Google Scholar] [CrossRef]
- Cramer, P.E.; Cirrito, J.R.; Wesson, D.W.; Lee, C.Y.; Karlo, J.C.; Zinn, A.E.; Casali, B.T.; Restivo, J.L.; Goebel, W.D.; James, M.J.; et al. ApoE-directed therapeutics rapidly clear beta-amyloid and reverse deficits in AD mouse models. Science 2012, 335, 1503–1506. [Google Scholar] [CrossRef]
- Mariani, M.M.; Malm, T.; Lamb, R.; Jay, T.R.; Neilson, L.; Casali, B.; Medarametla, L.; Landreth, G.E. Neuronally-directed effects of RXR activation in a mouse model of Alzheimer’s disease. Sci. Rep. 2017, 7, 42270. [Google Scholar] [CrossRef]
- Munoz-Cabrera, J.M.; Sandoval-Hernandez, A.G.; Nino, A.; Baez, T.; Bustos-Rangel, A.; Cardona-Gomez, G.P.; Munera, A.; Arboleda, G. Bexarotene therapy ameliorates behavioral deficits and induces functional and molecular changes in very-old Triple Transgenic Mice model of Alzheimer s disease. PLoS ONE 2019, 14, e0223578. [Google Scholar] [CrossRef]
- Fitz, N.F.; Cronican, A.A.; Lefterov, I.; Koldamova, R. Comment on “ApoE-directed therapeutics rapidly clear beta-amyloid and reverse deficits in AD mouse models”. Science 2013, 340, 924. [Google Scholar] [CrossRef]
- Veeraraghavalu, K.; Zhang, C.; Miller, S.; Hefendehl, J.K.; Rajapaksha, T.W.; Ulrich, J.; Jucker, M.; Holtzman, D.M.; Tanzi, R.E.; Vassar, R.; et al. Comment on “ApoE-directed therapeutics rapidly clear beta-amyloid and reverse deficits in AD mouse models”. Science 2013, 340, 924. [Google Scholar] [CrossRef]
- Lefterov, I.; Schug, J.; Mounier, A.; Nam, K.N.; Fitz, N.F.; Koldamova, R. RNA-sequencing reveals transcriptional up-regulation of Trem2 in response to bexarotene treatment. Neurobiol. Dis. 2015, 82, 132–140. [Google Scholar] [CrossRef]
- Boehm-Cagan, A.; Michaelson, D.M. Reversal of apoE4-driven brain pathology and behavioral deficits by bexarotene. J. Neurosci. 2014, 34, 7293–7301. [Google Scholar] [CrossRef]
- Corona, A.W.; Kodoma, N.; Casali, B.T.; Landreth, G.E. ABCA1 is Necessary for Bexarotene-Mediated Clearance of Soluble Amyloid Beta from the Hippocampus of APP/PS1 Mice. J. Neuroimmune Pharmacol. 2015, 11, 61–72. [Google Scholar] [CrossRef] [PubMed]
- Riancho, J.; Ruiz-Soto, M.; Berciano, M.T.; Berciano, J.; Lafarga, M. Neuroprotective Effect of Bexarotene in the SOD1(G93A) Mouse Model of Amyotrophic Lateral Sclerosis. Front. Cell Neurosci. 2015, 9, 250. [Google Scholar] [CrossRef] [PubMed]
- Nam, K.N.; Mounier, A.; Fitz, N.F.; Wolfe, C.; Schug, J.; Lefterov, I.; Koldamova, R. RXR controlled regulatory networks identified in mouse brain counteract deleterious effects of Abeta oligomers. Sci. Rep. 2016, 6, 24048. [Google Scholar] [CrossRef] [PubMed]
- Mounier, A.; Georgiev, D.; Nam, K.N.; Fitz, N.F.; Castranio, E.L.; Wolfe, C.M.; Cronican, A.A.; Schug, J.; Lefterov, I.; Koldamova, R. Bexarotene-Activated Retinoid X Receptors Regulate Neuronal Differentiation and Dendritic Complexity. J. Neurosci. 2015, 35, 11862–11876. [Google Scholar] [CrossRef] [PubMed]
- Tripathi, A.; Alnakhala, H.; Brontesi, L.; Selkoe, D.; Dettmer, U. RXR nuclear receptor signaling modulates lipid metabolism and triggers lysosomal clearance of alpha-synuclein in neuronal models of synucleinopathy. Cell. Mol. Life Sci. 2024, 81, 362. [Google Scholar] [CrossRef]
- Hackney, J.F.; Broatch, J.E.; Dallal, R.A.; Brotherson, C.; Livingston, S.; Sabir, Z.; Reshi, S.M.; Faltermeier Petras, S.R.; Mallick, S.; Applegate, M.T.; et al. Rexinoids Induce Differential Gene Expression in Human Glioblastoma Cells and Protein–Protein Interactions in a Yeast Two-Hybrid System. ACS Chem. Neurosci. 2024, 15, 2897–2915. [Google Scholar] [CrossRef]
- Fitz, N.F.; Nam, K.N.; Koldamova, R.; Lefterov, I. Therapeutic targeting of nuclear receptors, liver X and retinoid X receptors, for Alzheimer’s disease. Br. J. Pharmacol. 2019, 176, 3599–3610. [Google Scholar] [CrossRef]
- Ryu, Y.; Han, G.H.; Jung, E.; Hwang, D. Integration of Single-Cell RNA-Seq Datasets: A Review of Computational Methods. Mol. Cells 2023, 46, 106–119. [Google Scholar] [CrossRef]
- Satija, R.; Farrell, J.A.; Gennert, D.; Schier, A.F.; Regev, A. Spatial reconstruction of single-cell gene expression data. Nat. Biotechnol. 2015, 33, 495–502. [Google Scholar] [CrossRef]
- Bentsen, M.; Goymann, P.; Schultheis, H.; Klee, K.; Petrova, A.; Wiegandt, R.; Fust, A.; Preussner, J.; Kuenne, C.; Braun, T.; et al. ATAC-seq footprinting unravels kinetics of transcription factor binding during zygotic genome activation. Nat. Commun. 2020, 11, 4267. [Google Scholar] [CrossRef]
- Huang, H.; Nie, S.; Cao, M.; Marshall, C.; Gao, J.; Xiao, N.; Hu, G.; Xiao, M. Characterization of AD-like phenotype in aged APPSwe/PS1dE9 mice. Age 2016, 38, 303–322. [Google Scholar] [CrossRef] [PubMed]
- Zhang, Y.; Liu, T.; Meyer, C.A.; Eeckhoute, J.; Johnson, D.S.; Bernstein, B.E.; Nusbaum, C.; Myers, R.M.; Brown, M.; Li, W.; et al. Model-based Analysis of ChIP-Seq (MACS). Genome Biol. 2008, 9, r137. [Google Scholar] [CrossRef]
- Saibro-Girardi, C.; Lu, Y.; Fitz, N.F.; Gelain, D.P.; Lefterov, I.; Koldamova, R. Brain single-cell transcriptional responses to bexarotene-activated RXR in Alzheimer’s disease model. bioRxiv 2025. bioRxiv:2025.07.25.666575. [Google Scholar] [CrossRef]
- Lu, Y.; Saibro-Girardi, C.; Fitz, N.F.; McGuire, M.R.; Ostach, M.A.; Mamun-Or-Rashid, A.N.M.; Lefterov, I.; Koldamova, R. Multi-transcriptomics reveals brain cellular responses to peripheral infection in Alzheimer’s disease model mice. Cell Rep. 2023, 42, 112785. [Google Scholar] [CrossRef]
- Hao, Y.; Stuart, T.; Kowalski, M.H.; Choudhary, S.; Hoffman, P.; Hartman, A.; Srivastava, A.; Molla, G.; Madad, S.; Fernandez-Granda, C.; et al. Dictionary learning for integrative, multimodal and scalable single-cell analysis. Nat. Biotechnol. 2024, 42, 293–304. [Google Scholar] [CrossRef]
- Hao, Y.; Hao, S.; Andersen-Nissen, E.; Mauck, W.M., 3rd; Zheng, S.; Butler, A.; Lee, M.J.; Wilk, A.J.; Darby, C.; Zager, M.; et al. Integrated analysis of multimodal single-cell data. Cell 2021, 184, 3573–3587. [Google Scholar] [CrossRef] [PubMed]
- McGinnis, C.S.; Murrow, L.M.; Gartner, Z.J. DoubletFinder: Doublet Detection in Single-Cell RNA Sequencing Data Using Artificial Nearest Neighbors. Cell Syst. 2019, 8, 329–337. [Google Scholar] [CrossRef]
- Finak, G.; McDavid, A.; Yajima, M.; Deng, J.; Gersuk, V.; Shalek, A.K.; Slichter, C.K.; Miller, H.W.; McElrath, M.J.; Prlic, M.; et al. MAST: A flexible statistical framework for assessing transcriptional changes and characterizing heterogeneity in single-cell RNA sequencing data. Genome Biol. 2015, 16, 278. [Google Scholar] [CrossRef]
- Braband, K.L.; Nedwed, A.S.; Helbich, S.S.; Simon, M.; Beumer, N.; Brors, B.; Marini, F.; Delacher, M. Using single-cell chromatin accessibility sequencing to characterize CD4+ T cells from murine tissues. Front. Immunol. 2023, 14, 1232511. [Google Scholar] [CrossRef] [PubMed]
- Schep, A.N.; Wu, B.; Buenrostro, J.D.; Greenleaf, W.J. chromVAR: Inferring transcription-factor-associated accessibility from single-cell epigenomic data. Nat. Methods 2017, 14, 975–978. [Google Scholar] [CrossRef] [PubMed]
- Shi, Z.; Das, S.; Morabito, S.; Miyoshi, E.; Swarup, V. Protocol for single-nucleus ATAC sequencing and bioinformatic analysis in frozen human brain tissue. STAR Protoc. 2022, 3, 101491. [Google Scholar] [CrossRef]
- Shannon, P.; Markiel, A.; Ozier, O.; Baliga, N.S.; Wang, J.T.; Ramage, D.; Amin, N.; Schwikowski, B.; Ideker, T. Cytoscape: A software environment for integrated models of biomolecular interaction networks. Genome Res. 2003, 13, 2498–2504. [Google Scholar] [CrossRef]
- Zhou, Y.; Zhou, B.; Pache, L.; Chang, M.; Khodabakhshi, A.H.; Tanaseichuk, O.; Benner, C.; Chanda, S.K. Metascape provides a biologist-oriented resource for the analysis of systems-level datasets. Nat. Commun. 2019, 10, 1523. [Google Scholar] [CrossRef] [PubMed]
- Ashburner, M.; Ball, C.A.; Blake, J.A.; Botstein, D.; Butler, H.; Cherry, J.M.; Davis, A.P.; Dolinski, K.; Dwight, S.S.; Eppig, J.T.; et al. Gene Ontology: Tool for the unification of biology. Nat. Genet. 2000, 25, 25–29. [Google Scholar] [CrossRef]
- Milacic, M.; Beavers, D.; Conley, P.; Gong, C.; Gillespie, M.; Griss, J.; Haw, R.; Jassal, B.; Matthews, L.; May, B.; et al. The Reactome Pathway Knowledgebase 2024. Nucleic Acids Res. 2023, 52, d672–d678. [Google Scholar] [CrossRef]
- Ogata, H.; Goto, S.; Sato, K.; Fujibuchi, W.; Bono, H.; Kanehisa, M. KEGG: Kyoto Encyclopedia of Genes and Genomes. Nucleic Acids Res. 1999, 27, 29–34. [Google Scholar] [CrossRef]
- Subramanian, A.; Tamayo, P.; Mootha, V.K.; Mukherjee, S.; Ebert, B.L.; Gillette, M.A.; Paulovich, A.; Pomeroy, S.L.; Golub, T.R.; Lander, E.S.; et al. Gene set enrichment analysis: A knowledge-based approach for interpreting genome-wide expression profiles. Proc. Natl. Acad. Sci. USA 2005, 102, 15545–15550. [Google Scholar] [CrossRef]
- Tsitsiridis, G.; Steinkamp, R.; Giurgiu, M.; Brauner, B.; Fobo, G.; Frishman, G.; Montrone, C.; Ruepp, A. CORUM: The comprehensive resource of mammalian protein complexes–2022. Nucleic Acids Res. 2022, 51, d539–d545. [Google Scholar] [CrossRef]
- Hohsfield, L.A.; Najafi, A.R.; Ghorbanian, Y.; Soni, N.; Hingco, E.E.; Kim, S.J.; Jue, A.D.; Swarup, V.; Inlay, M.A.; Green, K.N. Effects of long-term and brain-wide colonization of peripheral bone marrow-derived myeloid cells in the CNS. J. Neuroinflammation 2020, 17, 279. [Google Scholar] [CrossRef]
- Mishra, A.; Oules, B.; Pisco, A.O.; Ly, T.; Liakath-Ali, K.; Walko, G.; Viswanathan, P.; Tihy, M.; Nijjher, J.; Dunn, S.J.; et al. A protein phosphatase network controls the temporal and spatial dynamics of differentiation commitment in human epidermis. elife 2017, 6, e27356. [Google Scholar] [CrossRef]
- Keren-Shaul, H.; Spinrad, A.; Weiner, A.; Matcovitch-Natan, O.; Dvir-Szternfeld, R.; Ulland, T.K.; David, E.; Baruch, K.; Lara-Astaiso, D.; Toth, B.; et al. A Unique Microglia Type Associated with Restricting Development of Alzheimer’s Disease. Cell 2017, 169, 1276–1290.e1217. [Google Scholar] [CrossRef]
- La Sala, G.; Farini, D. Glial Cells and Aging: From the CNS to the Cerebellum. Int. J. Mol. Sci. 2025, 26, 7553. [Google Scholar] [CrossRef]
- Chasman, D.I.; Pare, G.; Mora, S.; Hopewell, J.C.; Peloso, G.; Clarke, R.; Cupples, L.A.; Hamsten, A.; Kathiresan, S.; Malarstig, A.; et al. Forty-three loci associated with plasma lipoprotein size, concentration, and cholesterol content in genome-wide analysis. PLoS Genet. 2009, 5, e1000730. [Google Scholar] [CrossRef] [PubMed]
- Efthymiou, A.G.; Goate, A.M. Late onset Alzheimer’s disease genetics implicates microglial pathways in disease risk. Mol. Neurodegener. 2017, 12, 43. [Google Scholar] [CrossRef] [PubMed]
- Chuang, T.Y.; Guo, Y.; Seki, S.M.; Rosen, A.M.; Johanson, D.M.; Mandell, J.W.; Lucchinetti, C.F.; Gaultier, A. LRP1 expression in microglia is protective during CNS autoimmunity. Acta Neuropathol. Commun. 2016, 4, 68. [Google Scholar] [CrossRef] [PubMed]
- Sinars, C.R.; Cheung-Flynn, J.; Rimerman, R.A.; Scammell, J.G.; Smith, D.F.; Clardy, J. Structure of the large FK506-binding protein FKBP51, an Hsp90-binding protein and a component of steroid receptor complexes. Proc. Natl. Acad. Sci. USA 2003, 100, 868–873. [Google Scholar] [CrossRef]
- Hu, N.; Zou, L. Multiple functions of Hes genes in the proliferation and differentiation of neural stem cells. Ann. Anat. 2022, 239, 151848. [Google Scholar] [CrossRef]
- Sivakumar, S.; Lieber, S.; Dietze, R.; Beutgen, V.M.; Sutor, E.C.; Heidemann, S.; Finkernagel, F.; Teply-Szymanski, J.; Nist, A.; Stiewe, T.; et al. Basal cell adhesion molecule (BCAM) promotes mesothelial-to-mesenchymal transition and tumor angiogenesis through paracrine signaling. Cell Commun. Signal 2025, 23, 136. [Google Scholar] [CrossRef] [PubMed]
- Lin, C.M.; Fu, R.H.; Chen, H.J. A Multifaceted Giant Protein Microtubule-Actin Cross-Linking Factor 1. Int. J. Mol. Sci. 2025, 26, 3204. [Google Scholar] [CrossRef] [PubMed]
- Sainz-Jaspeado, M.; Smith, R.O.; Plunde, O.; Pawelzik, S.C.; Jin, Y.; Nordling, S.; Ding, Y.; Aspenstrom, P.; Hedlund, M.; Bastianello, G.; et al. Palmdelphin Regulates Nuclear Resilience to Mechanical Stress in the Endothelium. Circulation 2021, 144, 1629–1645. [Google Scholar] [CrossRef]
- Hayes, E.T.; Stocco, C.O. The Role of the Salt-inducible Kinases in the Endocrine Glands. Endocrinology 2025, 166, bqaf100. [Google Scholar] [CrossRef] [PubMed]
- Terradas, M.; Mur, P.; Moron-Duran, F.D.; Mengod, P.; Loffler, C.M.L.; Helderman, N.C.; Terlouw, D.; Sanjuan, X.; Bousquets-Munoz, P.; Viana-Errasti, J.; et al. Constitutional epimutations in LTBP4, a component of the TGF-beta signaling, and in BRCA1, as potential drivers of early-onset colorectal cancer. Clin. Epigenetics 2025, 17, 183. [Google Scholar] [CrossRef]
- Sarkar, C.; Jones, J.W.; Hegdekar, N.; Thayer, J.A.; Kumar, A.; Faden, A.I.; Kane, M.A.; Lipinski, M.M. PLA2G4A/cPLA2-mediated lysosomal membrane damage leads to inhibition of autophagy and neurodegeneration after brain trauma. Autophagy 2020, 16, 466–485. [Google Scholar] [CrossRef]
- Wang, X.; Brielle, S.; Kenty-Ryu, J.; Korover, N.; Bavli, D.; Pop, R.; Melton, D.A. Improving cellular fitness of human stem cell-derived islets under hypoxia. Nat. Commun. 2025, 16, 4787. [Google Scholar] [CrossRef]
- Clark, D.W.; Mitra, A.; Fillmore, R.A.; Jiang, W.G.; Samant, R.S.; Fodstad, O.; Shevde, L.A. NUPR1 interacts with p53, transcriptionally regulates p21 and rescues breast epithelial cells from doxorubicin-induced genotoxic stress. Curr. Cancer Drug Targets 2008, 8, 421–430. [Google Scholar] [CrossRef]
- Patnam, S.; Majumder, B.; Joshi, P.; Singh, A.D.; Nagalla, B.; Kumar, D.; Biswas, M.; Ranjan, A.; Majumder, P.K.; Rengan, A.K.; et al. Differential Expression of SRY-Related HMG-Box Transcription Factor 2, Oligodendrocyte Lineage Transcription Factor 2, and Zinc Finger E-Box Binding Homeobox 1 in Serum-Derived Extracellular Vesicles: Implications for Mithramycin Sensitivity and Targeted Therapy in High-Grade Glioma. ACS Pharmacol. Transl. Sci. 2024, 7, 137–149. [Google Scholar] [CrossRef]
- Zhu, Q.; Zhao, X.; Zheng, K.; Li, H.; Huang, H.; Zhang, Z.; Mastracci, T.; Wegner, M.; Chen, Y.; Sussel, L.; et al. Genetic evidence that Nkx2.2 and Pdgfra are major determinants of the timing of oligodendrocyte differentiation in the developing CNS. Development 2014, 141, 548–555. [Google Scholar] [CrossRef]
- Savage, J.C.; Jay, T.; Goduni, E.; Quigley, C.; Mariani, M.M.; Malm, T.; Ransohoff, R.M.; Lamb, B.T.; Landreth, G.E. Nuclear receptors license phagocytosis by trem2+ myeloid cells in mouse models of Alzheimer’s disease. J. Neurosci. 2015, 35, 6532–6543. [Google Scholar] [CrossRef] [PubMed]
- Nyati, K.K.; Kishimoto, T. Recent Advances in the Role of Arid5a in Immune Diseases and Cancer. Front. Immunol. 2021, 12, 827611. [Google Scholar] [CrossRef] [PubMed]
- Nyati, K.K.; Kishimoto, T. The emerging role of Arid5a in cancer: A new target for tumors. Genes Dis. 2023, 10, 813–824. [Google Scholar] [CrossRef] [PubMed]
- Zou, K.; Zeng, Z. Role of early growth response 1 in inflammation-associated lung diseases. Am. J. Physiol. Lung Cell. Mol. Physiol. 2023, 325, l143–l154. [Google Scholar] [CrossRef]
- Woodson, C.M.; Kehn-Hall, K. Examining the role of EGR1 during viral infections. Front. Microbiol. 2022, 13, 1020220. [Google Scholar] [CrossRef]
- Koldamova, R.; Schug, J.; Lefterova, M.; Cronican, A.A.; Fitz, N.F.; Davenport, F.A.; Carter, A.; Castranio, E.L.; Lefterov, I. Genome-wide approaches reveal EGR1-controlled regulatory networks associated with neurodegeneration. Neurobiol. Dis. 2013, 63, 107–114. [Google Scholar] [CrossRef]
- Duclot, F.; Kabbaj, M. The Role of Early Growth Response 1 (EGR1) in Brain Plasticity and Neuropsychiatric Disorders. Front. Behav. Neurosci. 2017, 11, 35. [Google Scholar] [CrossRef]
- Minto, M.S.; Sotelo-Fonseca, J.E.; Ramesh, V.; West, A.E. Genome binding properties of Zic transcription factors underlie their changing functions during neuronal maturation. BMC Biol. 2024, 22, 189. [Google Scholar] [CrossRef]
- Bergmann, C.; Fakhouri, S.C.; Trinh-Minh, T.; Filla, T.; Rigau, A.R.; Ekici, A.B.; Merlevede, B.; Hallenberger, L.; Zhu, H.; Dees, C.; et al. Mutual Amplification of GLI2/Hedgehog and Transcription Factor JUN/AP-1 Signaling in Fibroblasts in Systemic Sclerosis: Potential Implications for Combined Therapies. Arthritis Rheumatol. 2024, 77, 92–98. [Google Scholar] [CrossRef]
- Ohoka, Y.; Yokota, A.; Takeuchi, H.; Maeda, N.; Iwata, M. Retinoic Acid-Induced CCR9 Expression Requires Transient TCR Stimulation and Cooperativity between NFATc2 and the Retinoic Acid Receptor/Retinoid X Receptor Complex. J. Immunol. 2011, 186, 733–744. [Google Scholar] [CrossRef]
- Horsley, V.; Pavlath, G.K. Nfat: Ubiquitous regulator of cell differentiation and adaptation. J. Cell Biol. 2002, 156, 771–774. [Google Scholar] [CrossRef] [PubMed]
- Ulrich, J.D.; Burchett, J.M.; Restivo, J.L.; Schuler, D.R.; Verghese, P.B.; Mahan, T.E.; Landreth, G.E.; Castellano, J.M.; Jiang, H.; Cirrito, J.R.; et al. In vivo measurement of apolipoprotein E from the brain interstitial fluid using microdialysis. Mol. Neurodegener. 2013, 8, 13. [Google Scholar] [CrossRef] [PubMed]
- Casali, B.T.; Reed-Geaghan, E.G.; Landreth, G.E. Nuclear receptor agonist-driven modification of inflammation and amyloid pathology enhances and sustains cognitive improvements in a mouse model of Alzheimer’s disease. J. Neuroinflammation 2018, 15, 43. [Google Scholar] [CrossRef] [PubMed]
- Ghosal, K.; Haag, M.; Verghese, P.B.; West, T.; Veenstra, T.; Braunstein, J.B.; Bateman, R.J.; Holtzman, D.M.; Landreth, G.E. A randomized controlled study to evaluate the effect of bexarotene on amyloid-beta and apolipoprotein E metabolism in healthy subjects. Alzheimer’s Dement. Transl. Res. Clin. Interv. 2016, 2, 110–120. [Google Scholar] [CrossRef]





Disclaimer/Publisher’s Note: The statements, opinions and data contained in all publications are solely those of the individual author(s) and contributor(s) and not of MDPI and/or the editor(s). MDPI and/or the editor(s) disclaim responsibility for any injury to people or property resulting from any ideas, methods, instructions or products referred to in the content. |
© 2025 by the authors. Licensee MDPI, Basel, Switzerland. This article is an open access article distributed under the terms and conditions of the Creative Commons Attribution (CC BY) license (https://creativecommons.org/licenses/by/4.0/).
Share and Cite
Lu, Y.; Wang, X.; Saibro-Girardi, C.; Fitz, N.F.; Koldamova, R.; Lefterov, I. RXR-Mediated Remodeling of Transcriptional and Chromatin Landscapes in APP Mouse Brain: Insights from Integrated Single-Cell RNA and ATAC Profiling. Cells 2025, 14, 1970. https://doi.org/10.3390/cells14241970
Lu Y, Wang X, Saibro-Girardi C, Fitz NF, Koldamova R, Lefterov I. RXR-Mediated Remodeling of Transcriptional and Chromatin Landscapes in APP Mouse Brain: Insights from Integrated Single-Cell RNA and ATAC Profiling. Cells. 2025; 14(24):1970. https://doi.org/10.3390/cells14241970
Chicago/Turabian StyleLu, Yi, Xuebao Wang, Carolina Saibro-Girardi, Nicholas Francis Fitz, Radosveta Koldamova, and Iliya Lefterov. 2025. "RXR-Mediated Remodeling of Transcriptional and Chromatin Landscapes in APP Mouse Brain: Insights from Integrated Single-Cell RNA and ATAC Profiling" Cells 14, no. 24: 1970. https://doi.org/10.3390/cells14241970
APA StyleLu, Y., Wang, X., Saibro-Girardi, C., Fitz, N. F., Koldamova, R., & Lefterov, I. (2025). RXR-Mediated Remodeling of Transcriptional and Chromatin Landscapes in APP Mouse Brain: Insights from Integrated Single-Cell RNA and ATAC Profiling. Cells, 14(24), 1970. https://doi.org/10.3390/cells14241970

