Abstract
Effectively targeting cancer stemness is essential for successful cancer therapy. Recent studies have revealed that SOX2, a pluripotent stem cell factor, significantly contributes to cancer stem cell (CSC)-like characteristics closely associated with cancer malignancy. However, its contradictory impact on patient survival in specific cancer types, including lung adenocarcinoma (LUAD), underscores the need for more comprehensive research to clarify its functional effect on cancer stemness. In this study, we demonstrate that SOX2 is not universally required for the regulation of CSC-like properties in LUAD. We generated SOX2 knockouts in A549, H358, and HCC827 LUAD cells using the CRISPR/Cas9 system. Our results reveal unchanged CSC characteristics, including sustained proliferation, tumor sphere formation, invasion, migration, and therapy resistance, compared to normal cells. Conversely, SOX2 knockdown using conditional shRNA targeting SOX2, significantly reduced CSC traits. However, these loss-of-function effects were not rescued by SOX2 resistant to shRNA, underscoring the potential for SOX2 protein level-independent results in prior siRNA- or shRNA-based research. Ultimately, our findings demonstrate that SOX2 is not absolutely essential in LUAD cancer cells. This emphasizes the necessity of considering cancer subtype-dependent and context-dependent factors when targeting SOX2 overexpression as a potential therapeutic vulnerability in diverse cancers.
1. Introduction
Cancer stem cells (CSCs) are implicated in tumor progression, metastatic spread, and drug resistance [1,2]. These specialized cells play critical roles in tumor heterogeneity and in developing resistance to cancer treatment by influencing CSC-like properties such as growth, invasion, stemness, and therapy response across a wide range of cancer types [3,4,5,6]. Therefore, identifying key regulators of CSC-like properties provides opportunities to understand new mechanisms of cancer treatment.
SOX2 (sex-determining region Y-box 2) was initially discovered as a transcription factor, playing an important role in maintaining the stemness of embryonic stem cells and inducing the transition of non-pluripotent cells to pluripotent stem cells [7,8]. Recent studies, however, demonstrate that an increase in its expression and gene amplification is frequently found in various cancer types and is clinically implicated in the poor prognosis of patients [9]. Abnormal expression of SOX2 in adult differentiated cells has been significantly associated with the initiation and development of tumors [10,11,12]. These findings suggest that elevated expression of SOX2 in diverse tumors plays a crucial role in cancer malignancy. Consequently, targeting SOX2 emerges as a potential therapeutic strategy to enhance various cancer treatments.
However, several reports have claimed that SOX2 can function as a tumor suppressor in certain cancers. It has been demonstrated that SOX2 suppresses cell migration and the invasion of gastric cancers (GCs), and its low expression, frequently seen in GCs, is strongly associated with poor outcomes for GC patients [13]. In addition, there is a report suggesting that SOX2 plays a negative role in colorectal cancers (CRCs) by affecting CSC-like properties and metastasis [14]. Taken together, these contradictory findings imply that studies unraveling the role of SOX2 in regulating cancer traits should be executed with meticulous consideration of its oncogenic and onco-suppressive activities as well as its specificity to different cancer types [9,15].
Lung cancer, which ranks second in terms of cancer-related mortality, has two subtypes: small-cell lung carcinoma (SCLC) and non-small-cell lung carcinoma (NSCLC) [16]. It appears that conventional therapeutic approaches like chemotherapy and radiotherapy encounter resistance due to the presence of CSC, which contributes to the cancer heterogeneity and plasticity of NSCLC [17]. Lung adenocarcinoma (LUAD), one of the NSCLC subtypes, is the most prevalent and accounts for 60% of all NSCLC cases [18].
Previous reports have asserted that SOX2 functions as a key regulator of CSC-like characteristics of LUAD. Multiple studies have shown that the reduction of SOX2 expression using shRNA or siRNA leads to decreased proliferation and CSC-like characteristics in various LUAD cell lines [19,20,21,22]. However, these findings were derived from specific cell lines or through siRNA or shRNA methods, potentially introducing off-target activities. Additionally, conflicting reports exist regarding the correlation between SOX2 expression and the survival of LUAD patients in different research groups. While Sholl et al. have reported a significant association between SOX2 amplification (present in nearly 20% of LUAD cases) and poor prognosis in LUAD patients, Brcic et al. have contradicted this, stating that there is no significant correlation between the two [23,24]. Moreover, side population (SP) cells, identified as a subset of stem cells, exhibit SOX2 expression, which, when overexpressed, subsequently enhances the tumorigenicity in 4 out of 9 LUAD cell lines, suggesting that the essential role of SOX2 varies among different SP cell lines [25]. In essence, comprehensive research is necessary to unveil the role of SOX2 in the malignancy of LUAD.
In this study, we generated knockout and conditional knockdown of SOX2 in LUAD cell lines through the CRISPR/Cas9 (Cas9) and doxycycline-inducible shRNA techniques, respectively. Through multiple loss-of-function experiments using the complete knockout cells, we were able to provide evidence that SOX2 is dispensable for CSC-like traits in LUAD cells, which contradicts previous findings [19,20,21,22]. Our shSOX2 cell lines with SOX2 reconstitution strongly suggest a potential misinterpretation of previous findings based on transient knockdown using siRNA or shRNA. Therefore, our findings emphasize that various factors like cancer type and experimental context should be considered when unraveling the roles of stemness-regulating factors, including SOX2.
2. Materials and Methods
2.1. Cell Culture
A549, H23, H358, and HCC827 cells were obtained from the Korean Cell Line Bank (Seoul, Republic of Korea) and were cultured in RPMI-1640 medium (Hyclone, Logan, UT, USA). The medium was supplemented with 10% heat-inactivated fetal bovine serum (Hyclone), 1% penicillin-streptomycin (Invitrogen, Carlsbad, CA, USA), and 5 μg/mL Cellmaxin plus (GenDEPOT, Katy, TX, USA). The cells were maintained at 37 °C in a humidified incubator containing 5% CO2. The embryonal carcinoma cell line NCCIT and the kidney cell line HEK293FT were cultured as described previously [26,27]. Cell lines were authenticated and checked for mycoplasma at the Genomics Core Facility (National Cancer Center, Goyang, Republic of Korea). All cells were used within 20 passages after obtaining them from the Korean Cell Line Bank.
2.2. Plasmids, Mutagenesis and Generation of Stable Cell Lines
Guide RNA sequences targeting SOX2 (5′–GCTCGCCATGCTATTGCCGC–3′) were inserted into the lentiCRISPR v2 vector (Addgene plasmid #52961), and shRNA sequences (5′–CAGCTCGCAGACCTACATGAA–3′) targeting SOX2 were inserted into the Tet-pLKO-puro vector (Addgene plasmid #21915). For the generation of SOX2-reconstitution vector, human SOX2 wild-type sequences were PCR-amplified and inserted into the pULTRA vector (plasmid #24129). shRNA-resistant SOX2 was generated using site-directed mutagenesis involving the substitution of three genomic sequences: c.636C>T, c.639G>A, and c.642G>A.
To generate a SOX2-knockout cell line (gSOX2) and a SOX2-knockdown cell line (shSOX2), lentivirus production and infection were carried out as described previously [27]. Briefly, lentiCRISPR v2 and Tet-pLKO vectors were transfected with packaging vectors in 293FT cells using polyethylenimine (Polysciences Inc., Warrington, PA, USA) for gSOX2 and shSOX2, respectively. Cells were infected with filtered lentiviruses in the presence of 0.8 μg/mL polybrene (Sigma-Aldrich, St Louis, MO, USA). After two days, the infected cells were selected with 1~3 μg/mL puromycin (InvivoGen, San Diego, CA, USA) over 4 days. Single-cell selection was avoided in order to maintain cell line heterogeneity, and consequently, some non-knockout cells may have been mixed in the case of gSOX2. SOX2 knockout status was confirmed through Western blot and immunofluorescent staining. Doxycycline (1 μg/mL, Sigma-Aldrich) was administered every 48 h to induce SOX2 knockdown through the Tet-pLKO system.
To generate a cell line stably expressing SOX2 resistant to shRNA, the shSOX2 cells were transfected with pULTRA vector or pULTRA-SOX2. Finally, shSOX2/Mock and shSOX2/SOX2 cells were sorted into high GFP-intensity cells by FACSAria (BD Biosciences, San Jose, CA, USA) at the Flow Cytometry Core Facility (National Cancer Center).
2.3. RNA Extraction and Semi-Quantitative Reverse Transcription-PCR (Semi-Quantitative RT-PCR)
The semi-quantitative RT-PCR was conducted as described previously with slight modifications [28]. Total RNA was extracted using a PURY RNA Plus kit (GenDEPOT) and was reverse transcribed into complementary DNA (cDNA) using the DiaStarTM 2X RT Pre-mix kit (SolGent, Daejeon, Republic of Korea) according to the manufacturer’s instructions. The primer sequences used in this study were as follows: SOX2, forward primer 5′-TACCTCTTCCTCCCACTCCA-3′; reverse primer 5′-GGGCAGTGTGCCGTTAATG-3′ (175 bp transcript); ACTB, forward primer 5′-CAAGATCATTGCTCCTCCTG-3′; reverse primer 5′-GAAAGGGTGTAACGCAACTA-3′ (181 bp transcript).
2.4. Western Blot Analysis
Cells were washed twice with cold PBS and were then lysed in RIPA buffer (Thermo Fisher Scientific, Sunnyvale, CA, USA) containing a protease inhibitor cocktail (GenDEPOT) for 20 min on ice. The supernatants were collected after centrifugation at 13,000× g for 10 min. Immunoblotting was performed as previously described [29]. A rabbit anti-SOX2 monoclonal antibody (Cell Signaling Technology, Danvers, MA, USA) was used followed by incubation with goat anti-rabbit IgG-HRP (Thermo Fisher Scientific). To identify β-actin as a loading control, mouse anti-β-actin monoclonal antibody (Sigma-Aldrich) was used, followed by incubation with goat anti-mouse IgG-HRP (Thermo Fisher Scientific).
2.5. Flow Cytometry
A549, H23, and H358 cells were trypsinized and washed with PBS. The cells were then fixed by ice-cold methanol for 30 min. The blocking solution containing 5% normal goat serum was added for 1 h, followed by a brief wash with PBS. Then, cells were sequentially incubated with rabbit anti-SOX2 monoclonal antibody (Cell Signaling Technology) and goat anti-rabbit Alexa 488 (Invitrogen) for an hour each on ice. After staining, samples were analyzed using a FACS Verse Flow Cytometer (BD Biosciences) at the Flow Cytometry Core Facility (National Cancer Center). SOX2-positive cells were quantified using FlowJo ver. 10.7 software (Tree Star Inc., Ashland, OR, USA).
2.6. Immunocytochemistry
Immunocytochemistry was performed as previously described [27]. Samples were visualized using a Zeiss Axio Imager M2 fluorescence microscope system (Carl Zeiss, Jena, Germany). Primary (a rabbit anti-SOX2 monoclonal antibody (Cell Signaling Technology) and secondary (a goat anti-rabbit Alexa 594 (Invitrogen)) antibodies were sequentially incubated. After staining with DAPI for the nuclei, the fluorescence intensity was quantified using ZEN 3.4 software (Carl Zeiss). Data analysis and plotting were conducted using GraphPad Prism version 5.03 (GraphPad Software Inc., San Diego, CA, USA).
2.7. Proliferation Assay and Drug Sensitivity Assay
Proliferation assays using Sulforhodamine B (SRB) were performed as previously described [30]. Briefly, 1000 cells of A549 and 2000 cells of H358 were seeded in 96-well plates in quintuplicate. On days 1, 2, 3, and 4, the cultured cells were fixed with 33% TCA solution. After washing five times with PBS, the cells were stained with 0.4% (w/v) SRB dissolved in 1% acetic acid for 30 min, and washed with 1% (v/v) acetic acid. The plates were completely dried, and the dyes were solubilized with a 10 mM tris base solution (pH 10.5) for 30 min. The absorbance was measured at 515 nm using a SPECTRO Star Nano microplate reader (BMG LABTECH, Offenburg, Germany).
For the drug sensitivity assay, cells were seeded in 96-well plates and treated with cisplatin (Sigma-Aldrich) or paclitaxel (Tocris Cookson, Bristol, UK) for 72 h. Cell viability was measured by the SRB assay.
2.8. Clonogenic Assay
A total of 500 cells of A549 were grown on a 6-well plate for 7 days, and 2000 cells of H358 and HCC827 were grown for 14 days, respectively. Cells were gently washed with PBS and stained with 0.02% crystal violet working solution containing 1% methanol and 1% formaldehyde in PBS. The number of colonies was manually counted as previously described [26].
2.9. Tumor Sphere Formation
The tumor sphere culture medium was prepared as previously described [30]. A549, H358, and HCC827 cells were seeded at a density of 500 cells/well in a 96-well Clear Flat Bottom Ultra-Low Attachment Microplate (Corning Incorporated, Corning, NY, USA) with tumor sphere culture medium and 25 μL of the fresh medium was added twice a week. After two weeks, images of each well were analyzed using Cytation 3 (BioTek, Winooski, VT, USA). Tumor spheres in each cell line were counted when they reached the following diameter: A549, ≥150 μm; H358, ≥80 μm; HCC827, ≥100 μm. The experiments were independently replicated three times, with triplicate in each case.
2.10. Transwell Assays for Migration and Invasion
The invasion assay was performed as described previously with minor modifications [30]. Briefly, 5 × 104 of A549 and HCC827 cells, or 3 × 105 of H358 cells in serum-free RPMI medium were plated into the upper chambers of the cell culture inserts with a polycarbonate filter (24-well, 8-μm pore size; SPL Life Sciences, Pocheon, Republic of Korea). The inserts were pre-coated with 50 μL of diluted Matrigel (1:50 dilution in serum-free medium; Corning Incorporated) and the lower chamber was occupied with complete medium containing 20% FBS. After 48 h, the filters were washed, and cells that had shifted to the opposite side were stained with a Diff-Quik Staining Kit (Sysmex, Kobe, Japan). For the migration assay, an entirely identical procedure of the invasion assay was applied, excluding only the step of pre-coating the inserts with diluted Matrigel, to specifically observe cell migration. Each assay was repeated separately at least three times.
2.11. Alkaline Phosphatase (AP) Staining Assay
AP Staining assays were performed as described previously [26]. Briefly, cells were seeded at a density of 2000 cells per well in a 6-well plate and fixed with fixative solution (4% paraformaldehyde in PBS) after 7 days. After rinsing with PBS, naphthol/fast red violet staining solution was added to each well and the plates were incubated in the dark at room temperature for 15 min. The wells were then rinsed with TBST (20 mM Tris-HCl, pH 7.4, 0.15 M NaCl, 0.05% Tween-20). The cells were covered with PBS to prevent drying, and the staining pattern was observed under an inverted light microscope.
2.12. Statistical Analysis
Statistical analysis was performed as previously reported [29]. Briefly, data were presented as means ± SD, and GraphPad Prism version 5.03 (GraphPad Software Inc., USA) was used to carry out a Student’s t-test with a p-value. All data were obtained from at least three independent experiments.
3. Results
3.1. Inter- and Intra-Cellular Heterogeneity in LUAD Cell Lines Regarding SOX2 Expression
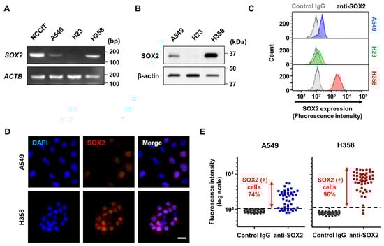
Cancer stem cell (CSC)-like properties have been demonstrated to have significant clinical implications in cancer malignancy, and therefore, the exploration of the associated key pathways has the potential to play a crucial role in deriving innovative cancer therapies targeting these properties. An essential modulator of stemness, SOX2, has been consistently identified as a promoting factor for CSC-like properties in diverse cancer types including LUAD, but conflicting findings have been reported concerning the impact of SOX2 on patient survival in LUAD [9,24]. Since previous studies have consistently employed A549 as the LUAD cell line to establish the essential role of SOX2 in CSC or CSC-like properties [19,21,22,23,26], our objective in this study was to investigate the correlation of SOX2 expression with LUAD malignancy by examining several representative LUAD cell lines in addition to A549. To assess SOX2 expression in LUAD cells, we analyzed the mRNA levels of SOX2 in four LUAD cell lines: A549, H23, H358, and HCC827 using the Cancer Cell Line Encyclopedia (CCLE) through the DepMap portal. An embryonic carcinoma cell line, NCCIT, was also examined as a positive control for SOX2 expression (Figure S1A). Although SOX2 expression in LUAD cells was not comparable to that of NCCIT, a substantial amount of SOX2 mRNA was observed in the following order: H358, A549, HCC827, and H23 cells (Figure S1A). Semi-quantitative RT-PCR and Western blotting analyses to measure both mRNA and protein levels of SOX2 in some of the cell lines confirmed these results (Figure 1A,B and Figure S1B). While SOX2 mRNA and protein expression were nearly undetectable in H23 cells, a substantial amount of SOX2 mRNA and protein was observed in A549, H358, and HCC827 cells (Figure 1A,B and Figure S1B). As a result, we observed intercellular heterogeneity within the LUAD cell lines. While it is not always the case, CSCs are often a minority within the overall cancer cell population. Therefore, we aimed to determine the percentage of cells expressing SOX2 within a single LUAD cell line. To achieve this, we assessed the expression levels of SOX2 in individual cells using flow cytometry and immunocytochemistry (Figure 1C–E). Unlike H23, which showed minimal expression of SOX2, the majority of both A549 and H358 cell populations exhibited higher fluorescence intensity compared to the control, indicating a prevalence of cells with SOX2 expression in both LUAD cell lines (Figure 1C). Our immunocytochemistry results further confirmed that the majority of A549 and H358 cells expressed the SOX2 protein (74% of A549 cells and 96% of H358 cells). Interestingly, we observed heterogeneous patterns of SOX2 expression even among the SOX2-positive cell populations in both LUAD cell lines, as depicted in Figure 1D,E. Despite the heterogeneous patterns across the cell population, these findings highlight the presence of inter- and intra-cellular heterogeneity in SOX2 expression among various LUAD cells.
Figure 1.
Inter- and intra-cellular heterogeneity in Lung adenocarcinoma (LUAD) cell lines regarding SOX2 expression. (A) SOX2 mRNA expression in LUAD cells. Semi-quantitative RT-PCR was conducted to analyze the mRNA expression of SOX2 and ACTB (β-actin) using total RNA extracted from LUAD cells A549, H23, and H358. NCCIT, an embryonic carcinoma cell line, was used as a positive control. (B) SOX2 protein expression in LUAD cells. The antibodies mentioned were employed in Western blotting, with β-actin serving as a loading control. (C) Flow cytometry (FACSVerse) was utilized to assess SOX2 protein expression in individual LUAD cells, employing an anti-SOX2 antibody and secondary goat anti-rabbit Alexa 488. A Rabbit IgG was used as a negative control. (D) Representative images of immunofluorescence staining with anti-SOX2 antibody in A549 and H358 cells. Nuclei stained with DAPI. Scale bar: 20 μm. (E) Quantification of SOX2-positive cells using immunostaining. Cells labeled with SOX2, exhibiting fluorescence intensity surpassing that of the highest controls, were considered as SOX2-positive cells. n = 50 for each sample.
3.2. SOX2 Knockout Does Not Perturb Cell Proliferation of LUAD
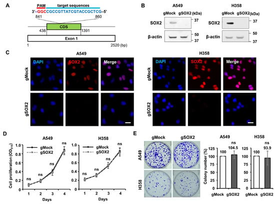
As mentioned in the introduction, a few studies have reported that SOX2 knockdown suppresses the CSC characteristics in LUAD cells [19,20,21,22]. Given the contradictory prognostic impact of SOX2 expression reported in some cancer types, we wondered about its knockout effect on proliferation and characteristics in LUAD cells. Therefore, we generated CRISPR/Cas9-mediated SOX2 knockout in LUAD A549, H358, and HCC827 cells. A guide RNA targeting exon1 near the N-terminus of the SOX2 coding sequence (CDS) (gSOX2) was expressed together with Cas9 in the LUAD cell lines (Figure 2A). Importantly, we used a heterogeneous cell population with SOX2 knockout in our subsequent experiments, rather than knockout cells derived from single clonal selection, to avoid bias due to the selection dependency.
Figure 2.
SOX2 knockout does not perturb the cell proliferation of LUAD. (A) A schematic representation illustrating the gSOX2 target site on SOX2 Exon1 for the generation of SOX2 knockout LUAD cell lines using the CRISPR/Cas9 system. (B) Immunoblots showing the SOX2 protein level in A549 and H358 cells stably expressing gMock or gSOX2. (C) Immunocytochemical analysis using anti-SOX2 antibody in Mock and SOX2 knockout LUAD cells. Scale bar: 20 μm. (D) No impact of SOX2 knockout on the cell proliferation of LUAD cells. Cellular proliferation was measured using sulforhodamine B (SRB) assays, and each value was presented as optical density at 515 nm (OD515). ns, not significant. (E) No difference in the ability of a single cell to grow into a colony in LUAD SOX2 knockout cells. Representative images (left) and the quantification (right) of relative colony number in each sample are shown. The crystal violet staining was performed 7 days after seeding of A549 cells and 14 days for H358 cells. Values represent means ± SD from three independent experiments. ns, not significant.
As expected, Western blotting and immunocytochemistry analyses verified that SOX2 expression was completely abolished in A549, H358, and HCC827 cells (Figure 2B,C and Figure S1C). Using these cell lines, we investigated whether SOX2 knockout had any effect on LUAD proliferation using SRB and clonogenic assays to assess short-term growth rates and the ability of a single cell to grow into a colony, respectively (Figure 2D,E and Figure S1D). Surprisingly, we observed that SOX2-knockout LUAD cells of A549 and H358 showed no difference in proliferation compared to corresponding control cells (gMock) in the SRB assays (Figure 2D). Furthermore, even in clonogenic assay, no alteration in colony forming efficiency was observed due to SOX2 knockout in A549, H358, and HCC827 cells (Figure 2E and Figure S1D). Meanwhile, SOX2 knockout in an embryonic carcinoma cell, NCCIT, with the same gSOX2, resulted in a reduced self-renewal ability, as assessed by the alkaline phosphatase staining assay (Figure S2A,B), suggesting that gSOX2 functionally affects the stemness of embryonic carcinoma cells. In conclusion, we demonstrated that SOX2 knockout has no effect on the growth of certain LUAD cell lines, including A549 cells, which had been used to show SOX2′s essentiality for LUAD cell growth in previous studies.
3.3. SOX2 Is Not Required for Tumor Sphere Formation, Migration, and Invasion of LUAD Cells
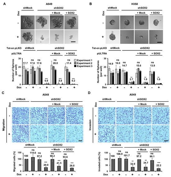
Tumor sphere (TS) formation is often used to assess CSC-like characteristics, and specifically, it has been reported that SOX2 overexpression enhances TS formation in H358 LUAD cells [31,32]. To determine the impact of SOX2 on TS formation in LUAD, TS formation assays were conducted using SOX2 knockout LUAD cell lines (Figure 3A and Figure S1E). While A549, H358, and HCC827 gMock successfully grew as spheres in a 3D culture, the corresponding SOX2 knockout cells exhibited no discernible difference (Figure 3A and Figure S1E).
Figure 3.
SOX2 is not required for tumor sphere formation, invasion, and migration of certain LUAD cells. (A) No impact of SOX2 knockout on tumor sphere (TS) formation in LUAD cells. TS formation assays were conducted 14 days post-seeding using A549 and H358 cells stably expressing gMock or gSOX2. Representative images (top) and the quantification of TS number (bottom) are shown. Results from each independent experiment (Experiment 1, 2 and 3) are presented as means ± SD (n = 3). ns, not significant. Scale bar: 100 μm. (B,C) No impact of SOX2 knockout on the migration and invasion of LUAD cells. Migration (B) and invasion (C) assays were carried out using Mock and SOX2 knockout A549 and H358 cells. Representative images (left) are shown, and the total number of migrated and invaded cells was normalized to that of gMock. Mean ± SD from three independent experiments are presented. Scale bar: 100 μm. ns, not significant.
Additionally, our migration assays measuring cell movement, revealed that SOX2 knockout had no impact on the migratory capacities of A549 and H358 LUAD cells (Figure 3B). In the invasion assay, which measures the penetrating ability of cells through physical barriers, we found that the invasive properties of these LUAD cells were not altered by SOX2 knockout (Figure 3C). However, in the case of HCC827, SOX2 knockout increased invasion (Figure S1F), suggesting the context-dependent variable roles of SOX2. Nonetheless, we were not able to find any evidence to show that SOX2 promotes the migration and invasion of these LUAD cells. These results demonstrate that loss-of-function and gain-of-function phenotypes can be inconsistent even within the same cell line, highlighting the context-dependent role of SOX2 in LUAD.
Overall, our findings suggest that SOX2 is not essential for representative CSC-like traits such as TS formation, migration, and invasion.
3.4. shRNA-Resistant SOX2 Is Unable to Rescue Impaired Proliferation by shSOX2 in LUAD
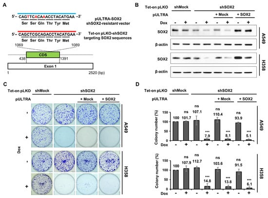
Given that conflicting outcomes have been reported in previous studies relying on siRNA- or shRNA-mediated down-regulation [19,25,33], we sought to determine what made these variations. To address this, we decided to establish shRNA-based SOX2 knockdown (shSOX2) cell lines in the same LUAD cells used for our knockout experiments. These cell lines were created in both A549 and H358 cells using validated shSOX2 from previous studies [34,35,36,37]. Additionally, shSOX2-resistant SOX2 was reconstituted in the shSOX2 cells (Figure 4A).
Figure 4.
shRNA−resistant SOX2 is unable to rescue impaired proliferation by shSOX2 in LUAD. (A) A schematic showing the target site for SOX2 knockdown, with DNA sequence substitutions for shRNA-resistant SOX2. The target site (red line) was used to generate Tet-inducible SOX2 knockdown (shSOX2) in A549 and H358 cells. Red letters indicate three synonymous substitutions, reconstituting shRNA-resistant SOX2 in shSOX2 cell lines (shSOX2/+SOX2). (B) SOX2 knockdown and its reconstitution in shSOX2 LUAD cell lines were assessed. Cells were treated with 1 μg/mL of doxycycline (Dox) for 4 days, and SOX2 protein level was accessed by Western blotting. shMock and shMock + Mock were used as negative controls. (C,D) Reduced cell survival caused by shSOX2 is not restored by SOX2 reconstitution in LUAD cells. Clonogenic assays were conducted using indicated A549 and H358 cell lines. Representative images (C) and the quantification (D) are shown. The colony number of each sample was normalized to that of shMock without Dox. Mean ± SD from three independent experiments. ***, p < 0.001; ns, not significant. p values were compared with shMock without Dox.
Following doxycycline (Dox) treatment for 4 days, SOX2 knockdown (shSOX2) in A549 and H358 cells resulted in a significant reduction of SOX2 expression compared with control cells (shMock), while shRNA-resistant SOX2 was effectively reintroduced in shSOX2 cells (shSOX2/+SOX2) (Figure 4B).
In clonogenic assays using these cell lines, we found that the ability of a single cell to grow into a colony in shSOX2/+SOX2 cells showed no difference compared to shMock cells under conditions without Dox treatment (Figure 4C,D). Considering that SOX2 expression in shSOX2/+SOX2 was higher than endogenous levels of A549 and H358 cells (lane 1 vs. lane 7 in Figure 4B), this finding suggests that SOX2 overexpression does not impact LUAD growth. Notably, shSOX2 cells exhibited a significant reduction in clonogenicity compared to the shMock cells in the presence of Dox (Dox+), consistent with previous findings [19,25,33]. However, SOX2 reconstitution was unable to reverse the growth retardation observed in A549 and H358 cells where endogenous SOX2 was depleted by shSOX2 (Figure 4C,D). These results strongly indicate that growth impairment in LUAD cells observed with shSOX2 is not solely due to SOX2 protein downregulation.
3.5. SOX2 Expression Does Not Significantly Affect CSC-like Properties in LUAD Cell Lines
Since SOX2 knockout in LUAD cells did not influence TS formation, migration, and invasion (Figure 3), we next examined the impact of shSOX2-mediated knockdown and its subsequent reconstitution on these CSC-like properties. Notably, the number of TS formations significantly decreased in both A549 and H358 cells having shRNA-mediated SOX2 knockdown, and this reduction was not restored by SOX2 reconstitution (Figure 5A,B). Moreover, impaired migration and invasion were observed in shSOX2 A549 cells compared to shMock cells, but these properties were not able to be rescued by SOX2 reconstitution (Figure 5C,D). Overall, our findings consistently suggest that the effect of shSOX2-mediated knockdown on CSC-like properties in LUAD cells might not be attributed to the downregulation of SOX2 protein level.
Figure 5.
shRNA−resistant SOX2 is unable to rescue suppression of sphere formation, invasion, and migration observed in shSOX2 LUAD cells. (A,B) The impaired sphere formation caused by shSOX2 is not restored by the reconstitution of SOX2 in LUAD cells. ‘+’ Dox indicates that 1 μg/mL Dox was treated. Representative images (top) and the quantification of TS number (bottom) are shown. TS formation assays were conducted using shMock, shSOX2, shSOX2/+Mock, and shSOX2/+SOX2 in A549 (A) and H358 (B) cells. Results from each independent experiment (Experiment 1,2 and 3) are presented as means ± SD (n = 3). (C,D) Reconstitution of SOX2 is unable to restore the reduced migration and invasion observed in shSOX2 LUAD cells. Migration (C) and invasion (D) assays using indicated A549 with or without Dox treatment. Means ± SD from three independent experiments are presented. ***, p < 0.001; **, p < 0.01 when compared with the shMock without Dox; ns, not significant; TS, tumor sphere. Scale bar: 100 μm.
CSC-like properties confer resistance to cancer drugs, often leading to relapse [38,39]. Since it has been reported that the overexpression of SOX2 renders A549 cells resistant to cancer drugs, cisplatin and paclitaxel [22,40], we performed drug sensitivity assays of gMock and gSOX2 LUAD cells using the cancer drugs (Figure 6). However, SOX2 knockout in both A549 and H358 cells did not lead to an increase of cellular sensitivity to cisplatin and paclitaxel compared to control cells (Figure 6A,B). These results indicate that there are LUAD cells where SOX2 is not essential for drug resistance.
Figure 6.
SOX2 expression does not significantly affect cancer stem cell-like properties in certain LUAD cell lines. (A,B) Cellular response to chemotherapeutic drugs is not altered by SOX2 knockout in LUAD cells. Indicated concentrations of cisplatin (A) or paclitaxel (B) were treated for 72 h in A549 and H358 cells stably expressing gMock and gSOX2. Cell viability was measured by SRB assay, and the values are presented as the mean ± SD from three independent experiments. ns, not significant.
4. Discussion
While multiple studies have identified SOX2 as a crucial factor in controlling CSC-like properties in various cancer types [12], the precise role of SOX2 in specific cancers remains controversial. In this study, we have demonstrated that the indispensability of SOX2 for CSC-like characteristics is not absolute in all LUAD. Neither knockout nor overexpression of SOX2 in LUAD cells resulted in any changes in growth, sphere formation, migration, invasion, or resistance to therapeutic drugs. In general, the CSC model is based on the concept that a small subset within bulk tumors initiates cancer progression and relapse [41]. Our finding that SOX2 protein is substantially expressed in numerous individual cells of LUAD suggests the possibility that it might not function as a biomarker for CSCs. Although SOX2 expression tends to have an unfavorable impact on patient prognosis in the majority of cancer types, it is also linked to a favorable prognosis in at least four types of cancer including gastric, head and neck squamous carcinoma, lung SCC, and ovarian cancers (as reviewed in [9]). Consequently, our findings highlighting its dispensable role in LUAD cells emphasize the potential for SOX2 to exhibit different functions varying according to the cancer type or context.
Previous reports have documented conflicting functional effects of SOX2, even within identical cancer types [42,43,44,45]. In LUAD, there is a report showing that SOX2 promotes the growth of spheroids and confers cancer drug resistance in A549 cells [44]. Conversely, it has also been documented that SOX2 expression enhances sensitivity to tyrosine kinase inhibitors in EGFR-mutated LUAD patients [45]. These studies have a common aspect in obtaining loss-of-function outcomes using RNA interference (RNAi)-mediated techniques. CRISPR and RNAi are commonly employed in loss-of-function studies and, unfortunately, share concerns about on-target efficacy. However, a growing body of evidence indicates that RNAi has more pervasive off-target effects than CRISPR based on experiments, screenings, and computational methodologies [46,47,48]. This can be attributed in part to partial complementation between siRNAs and off-target RNAs, which can lead to unexpected silencing even with sequences as short as 10 base pairs. Additionally, exogenous shRNAs may competitively occupy the RNA-induced silencing complex (RISC) instead of endogenous microRNAs [49,50]. Furthermore, a previous report has highlighted the risks associated with using non-targeting shRNA controls for functional studies. Specifically, it was found that SHC016, one of the non-targeting shRNA controls in the MISSION library, caused the unintended silencing of small nuclear ribonucleoprotein Sm D3 (SNRPD3), resulting in deleterious effects in human and murine cell lines [51]. Therefore, when interpreting the results of RNAi-based loss-of-function studies, it is crucial to validate that the observed effects are indeed due to changes in the target protein by conducting target protein restoration experiments.
We demonstrated that the shSOX2-mediated phenotype was not restored by SOX2 reconstitution, suggesting that previous results from shRNA- or siRNA-mediated SOX2 loss-of-function experiments may not be solely attributed to changes in SOX2 protein levels. One key difference between RNAi-based knockdown and CRISPR knockout is that RNAi reduces the mRNA of the target protein, while CRISPR does not. Considering that RNA plays various independent roles beyond serving as an intermediate product for protein translation, the different outputs observed in CRISPR and RNAi-based loss-of-function experiments may be attributed to differences at the mRNA level. Therefore, previous concepts regarding the role of SOX2 in the stemness of various cancers, primarily derived from shRNA- or siRNA-mediated approaches, need to be reconsidered with caution.
Intriguingly, SOX2 knockout melanoma cells using the CRISPR/Cas9 system also displayed similar tumor growth patterns compared to the control in xenotransplantation experiments [43]. In other words, the non-essential role of SOX2 has also been found in melanoma, raising the possibility that there might be other cancer types where SOX2 does not function as well. So, the next question would be why SOX2 does not play a role in certain cancer types. The group B Sox proteins, to which Sox2 belongs, are functionally similar and divided into two subgroups, including transcriptional activating and repressing subgroups [52,53]. Of note, it has been reported that there is functional overlap among subgroup members, suggesting that there might be compensation among these family components in SOX2 knockout cells. In addition, variable functions of SOX2, regulated by factors such as post-translational modifications (PTMs) could lead to diverse patterns in various cancer types. Therefore, future studies should prioritize a more comprehensive analysis that considers contextual factors and the specific characteristics of distinct cancer types.
5. Conclusions
In conclusion, our study indicates that not all LUAD requires the SOX2 protein for CSC-like properties, including proliferation, sphere formation, invasion, migration, and sensitivity to chemotherapeutics. Our CRISPR/Cas9-mediated SOX2 knockout demonstrates that there is no functional connection between SOX2 expression and various CSC-like and EMT traits, at least in a few cell lines of LUAD. While these findings challenge the conventional notion of SOX2’s indispensability in various cancer types, it is important to acknowledge and consider the potential cancer subtype-specific and context-specific role of SOX2, which can manifest differently in various types of cancers. Therefore, comprehensive analysis is required for future studies on the significance of SOX2 as a potential target for innovative cancer treatments in controlling the maintenance, progression, and stemness of LUAD.
Supplementary Materials
The following supporting information can be downloaded at: https://www.mdpi.com/article/10.3390/cells13030216/s1, Figure S1: SOX2 mRNA expression in LUAD cells from a public database and lack of suppression in SOX2 knockout for cell proliferation, tumor sphere formation, and invasion of HCC827 cells. Figure S2: SOX2 knockout reduces self-renewal ability of embryonic carcinoma cells, NCCIT.
Author Contributions
Conceptualization, H.J.; methodology, H.J.; validation, S.H. and C.W.Y.; formal analysis, S.-H.B.; investigation, S.-H.B. and C.P.; writing—original draft preparation, S.-H.B. and K.Y.L.; writing—review and editing, K.Y.L. and H.J.; visualization, S.-H.B. and K.Y.L.; supervision, H.J.; project administration, H.J.; funding acquisition, H.J. and K.Y.L. All authors have read and agreed to the published version of the manuscript.
Funding
This research was supported by National Cancer Center grants (2010272 and 2210350 to HJ, NCC-2110110 to KY) and by National Research Foundation of Korea (NRF) grants funded by the Korean government (MIST) (2017R1A2B4009200, 2022R1A2C2009720, and 2022R1A5A102641311 to HJ, NRF-2021R1F1A106316313 to KY).
Institutional Review Board Statement
Not applicable.
Informed Consent Statement
Not applicable.
Data Availability Statement
Data are contained within the article.
Acknowledgments
We thank Tae Sik Kim of the Flow Cytometry Core, Mi Ae Kim of the Microscopy Core Facility, and Jung-Ah Hwang of the Genomics Core Facility of the National Cancer Center for their expert assistance.
Conflicts of Interest
The authors declare no potential conflicts of interest.
References
- Phi, L.T.H.; Sari, I.N.; Yang, Y.G.; Lee, S.H.; Jun, N.; Kim, K.S.; Lee, Y.K.; Kwon, H.Y. Cancer Stem Cells (CSCs) in Drug Resistance and their Therapeutic Implications in Cancer Treatment. Stem Cells Int. 2018, 2018, 5416923. [Google Scholar] [CrossRef] [PubMed]
- Ayob, A.Z.; Ramasamy, T.S. Cancer stem cells as key drivers of tumour progression. J. Biomed. Sci. 2018, 25, 20. [Google Scholar] [CrossRef] [PubMed]
- Zhang, S.; Balch, C.; Chan, M.W.; Lai, H.C.; Matei, D.; Schilder, J.M.; Yan, P.S.; Huang, T.H.; Nephew, K.P. Identification and characterization of ovarian cancer-initiating cells from primary human tumors. Cancer Res. 2008, 68, 4311–4320. [Google Scholar] [CrossRef] [PubMed]
- Luo, M.; Clouthier, S.G.; Deol, Y.; Liu, S.; Nagrath, S.; Azizi, E.; Wicha, M.S. Breast cancer stem cells: Current advances and clinical implications. Methods Mol. Biol. 2015, 1293, 1–49. [Google Scholar] [CrossRef] [PubMed]
- Heng, W.S.; Gosens, R.; Kruyt, F.A.E. Lung cancer stem cells: Origin, features, maintenance mechanisms and therapeutic targeting. Biochem. Pharmacol. 2019, 160, 121–133. [Google Scholar] [CrossRef]
- Visvader, J.E.; Lindeman, G.J. Cancer stem cells: Current status and evolving complexities. Cell Stem Cell 2012, 10, 717–728. [Google Scholar] [CrossRef]
- Tam, W.L.; Ng, H.H. Sox2: Masterminding the root of cancer. Cancer Cell 2014, 26, 3–5. [Google Scholar] [CrossRef]
- Takahashi, K.; Yamanaka, S. Induction of pluripotent stem cells from mouse embryonic and adult fibroblast cultures by defined factors. Cell 2006, 126, 663–676. [Google Scholar] [CrossRef]
- Wuebben, E.L.; Rizzino, A. The dark side of SOX2: Cancer—A comprehensive overview. Oncotarget 2017, 8, 44917–44943. [Google Scholar] [CrossRef]
- Xu, Y.R.; Yang, W.X. SOX-mediated molecular crosstalk during the progression of tumorigenesis. Semin. Cell Dev. Biol. 2017, 63, 23–34. [Google Scholar] [CrossRef]
- Thu, K.L.; Becker-Santos, D.D.; Radulovich, N.; Pikor, L.A.; Lam, W.L.; Tsao, M.S. SOX15 and other SOX family members are important mediators of tumorigenesis in multiple cancer types. Oncoscience 2014, 1, 326–335. [Google Scholar] [CrossRef] [PubMed]
- Mamun, M.A.; Mannoor, K.; Cao, J.; Qadri, F.; Song, X. SOX2 in cancer stemness: Tumor malignancy and therapeutic potentials. J. Mol. Cell Biol. 2020, 12, 85–98. [Google Scholar] [CrossRef] [PubMed]
- Chen, Y.; Huang, Y.; Zhu, L.; Chen, M.; Huang, Y.; Zhang, J.; He, S.; Li, A.; Chen, R.; Zhou, J. SOX2 inhibits metastasis in gastric cancer. J. Cancer Res. Clin. Oncol. 2016, 142, 1221–1230. [Google Scholar] [CrossRef] [PubMed]
- Li, Y.; Lv, Z.; He, G.; Wang, J.; Zhang, X.; Lu, G.; Ren, X.; Wang, F.; Zhu, X.; Ding, Y.; et al. The SOX17/miR-371-5p/SOX2 axis inhibits EMT, stem cell properties and metastasis in colorectal cancer. Oncotarget 2015, 6, 9099–9112. [Google Scholar] [CrossRef] [PubMed]
- Mirzaei, S.; Paskeh, M.D.A.; Entezari, M.; Mirmazloomi, S.R.; Hassanpoor, A.; Aboutalebi, M.; Rezaei, S.; Hejazi, E.S.; Kakavand, A.; Heidari, H.; et al. SOX2 function in cancers: Association with growth, invasion, stemness and therapy response. Biomed. Pharmacother. 2022, 156, 113860. [Google Scholar] [CrossRef]
- Siegel, R.L.; Miller, K.D.; Wagle, N.S.; Jemal, A. Cancer statistics, 2023. CA Cancer J. Clin. 2023, 73, 17–48. [Google Scholar] [CrossRef]
- Doumat, G.; Daher, D.; Zerdan, M.B.; Nasra, N.; Bahmad, H.F.; Recine, M.; Poppiti, R. Drug Repurposing in Non-Small Cell Lung Carcinoma: Old Solutions for New Problems. Curr. Oncol. 2023, 30, 704–719. [Google Scholar] [CrossRef]
- Myers, D.J.; Wallen, J.M. Lung adenocarcinoma. In StatPearls [Internet]; StatPearls Publishing: Treasure Island, FL, USA, 2022. [Google Scholar]
- Chou, Y.T.; Lee, C.C.; Hsiao, S.H.; Lin, S.E.; Lin, S.C.; Chung, C.H.; Chung, C.H.; Kao, Y.R.; Wang, Y.H.; Chen, C.T.; et al. The emerging role of SOX2 in cell proliferation and survival and its crosstalk with oncogenic signaling in lung cancer. Stem Cells 2013, 31, 2607–2619. [Google Scholar] [CrossRef]
- Chang, Z. Downregulation of SOX2 may be targeted by miR-590-5p and inhibits epithelial-to-mesenchymal transition in non-small-cell lung cancer. Exp. Ther. Med. 2019, 18, 1189–1195. [Google Scholar] [CrossRef]
- Huang, Z.; Shen, G.; Gao, J. CDK1 promotes the stemness of lung cancer cells through interacting with Sox2. Clin. Transl. Oncol. 2021, 23, 1743–1751. [Google Scholar] [CrossRef]
- Chen, T.Y.; Zhou, J.; Li, P.C.; Tang, C.H.; Xu, K.; Li, T.; Ren, T. SOX2 knockdown with siRNA reverses cisplatin resistance in NSCLC by regulating APE1 signaling. Med. Oncol. 2022, 39, 36. [Google Scholar] [CrossRef]
- Sholl, L.M.; Barletta, J.A.; Yeap, B.Y.; Chirieac, L.R.; Hornick, J.L. Sox2 protein expression is an independent poor prognostic indicator in stage I lung adenocarcinoma. Am. J. Surg. Pathol. 2010, 34, 1193–1198. [Google Scholar] [CrossRef] [PubMed]
- Brcic, L.; Sherer, C.K.; Shuai, Y.; Hornick, J.L.; Chirieac, L.R.; Dacic, S. Morphologic and clinicopathologic features of lung squamous cell carcinomas expressing Sox2. Am. J. Clin. Pathol. 2012, 138, 712–718. [Google Scholar] [CrossRef] [PubMed]
- Nakatsugawa, M.; Takahashi, A.; Hirohashi, Y.; Torigoe, T.; Inoda, S.; Murase, M.; Asanuma, H.; Tamura, Y.; Morita, R.; Michifuri, Y.; et al. SOX2 is overexpressed in stem-like cells of human lung adenocarcinoma and augments the tumorigenicity. Lab. Investig. 2011, 91, 1796–1804. [Google Scholar] [CrossRef] [PubMed]
- Kim, D.K.; Song, B.; Han, S.; Jang, H.; Bae, S.H.; Kim, H.Y.; Lee, S.H.; Lee, S.; Kim, J.K.; Kim, H.S.; et al. Phosphorylation of OCT4 Serine 236 Inhibits Germ Cell Tumor Growth by Inducing Differentiation. Cancers 2020, 12, 2601. [Google Scholar] [CrossRef]
- Bong, S.M.; Bae, S.H.; Song, B.; Gwak, H.; Yang, S.W.; Kim, S.; Nam, S.; Rajalingam, K.; Oh, S.J.; Kim, T.W.; et al. Regulation of mRNA export through API5 and nuclear FGF2 interaction. Nucleic Acids Res. 2020, 48, 6340–6352. [Google Scholar] [CrossRef]
- Kim, D.K.; Lee, J.S.; Lee, E.Y.; Jang, H.; Han, S.; Kim, H.Y.; Hwang, I.Y.; Choi, J.W.; Shin, H.M.; You, H.J.; et al. O-GlcNAcylation of Sox2 at threonine 258 regulates the self-renewal and early cell fate of embryonic stem cells. Exp. Mol. Med. 2021, 53, 1759–1768. [Google Scholar] [CrossRef]
- Bae, S.H.; Kim, J.H.; Park, T.H.; Lee, K.; Lee, B.I.; Jang, H. BMS794833 inhibits macrophage efferocytosis by directly binding to MERTK and inhibiting its activity. Exp. Mol. Med. 2022, 54, 1450–1460. [Google Scholar] [CrossRef]
- Kim, H.Y.; Bae, S.J.; Choi, J.-W.; Han, S.; Bae, S.-H.; Cheong, J.-H.; Jang, H. Cholesterol Synthesis Is Important for Breast Cancer Cell Tumor Sphere Formation and Invasion. Biomedicines 2022, 10, 1908. [Google Scholar] [CrossRef]
- Ishiguro, T.; Ohata, H.; Sato, A.; Yamawaki, K.; Enomoto, T.; Okamoto, K. Tumor-derived spheroids: Relevance to cancer stem cells and clinical applications. Cancer Sci. 2017, 108, 283–289. [Google Scholar] [CrossRef]
- Yin, Y.; Xie, C.M.; Li, H.; Tan, M.; Chen, G.; Schiff, R.; Xiong, X.; Sun, Y. The FBXW2-MSX2-SOX2 axis regulates stem cell property and drug resistance of cancer cells. Proc. Natl. Acad. Sci. USA 2019, 116, 20528–20538. [Google Scholar] [CrossRef] [PubMed]
- Singh, S.; Trevino, J.; Bora-Singhal, N.; Coppola, D.; Haura, E.; Altiok, S.; Chellappan, S.P. EGFR/Src/Akt signaling modulates Sox2 expression and self-renewal of stem-like side-population cells in non-small cell lung cancer. Mol. Cancer 2012, 11, 73. [Google Scholar] [CrossRef] [PubMed]
- Santini, R.; Pietrobono, S.; Pandolfi, S.; Montagnani, V.; D’Amico, M.; Penachioni, J.Y.; Vinci, M.C.; Borgognoni, L.; Stecca, B. SOX2 regulates self-renewal and tumorigenicity of human melanoma-initiating cells. Oncogene 2014, 33, 4697–4708. [Google Scholar] [CrossRef] [PubMed]
- Pietrobono, S.; Gaudio, E.; Gagliardi, S.; Zitani, M.; Carrassa, L.; Migliorini, F.; Petricci, E.; Manetti, F.; Makukhin, N.; Bond, A.G.; et al. Targeting non-canonical activation of GLI1 by the SOX2-BRD4 transcriptional complex improves the efficacy of HEDGEHOG pathway inhibition in melanoma. Oncogene 2021, 40, 3799–3814. [Google Scholar] [CrossRef]
- Herreros-Villanueva, M.; Zhang, J.S.; Koenig, A.; Abel, E.V.; Smyrk, T.C.; Bamlet, W.R.; de Narvajas, A.A.; Gomez, T.S.; Simeone, D.M.; Bujanda, L.; et al. SOX2 promotes dedifferentiation and imparts stem cell-like features to pancreatic cancer cells. Oncogenesis 2013, 2, e61. [Google Scholar] [CrossRef]
- Singh, S.K.; Chen, N.M.; Hessmann, E.; Siveke, J.; Lahmann, M.; Singh, G.; Voelker, N.; Vogt, S.; Esposito, I.; Schmidt, A.; et al. Antithetical NFATc1-Sox2 and p53-miR200 signaling networks govern pancreatic cancer cell plasticity. EMBO J. 2015, 34, 517–530. [Google Scholar] [CrossRef]
- Mitra, A.; Mishra, L.; Li, S. EMT, CTCs and CSCs in tumor relapse and drug-resistance. Oncotarget 2015, 6, 10697–10711. [Google Scholar] [CrossRef]
- Shibue, T.; Weinberg, R.A. EMT, CSCs, and drug resistance: The mechanistic link and clinical implications. Nat. Rev. Clin. Oncol. 2017, 14, 611–629. [Google Scholar] [CrossRef]
- Huang, Y.; Wang, X.; Hu, R.; Pan, G.; Lin, X. SOX2 regulates paclitaxel resistance of A549 non-small cell lung cancer cells via promoting transcription of ClC-3. Oncol. Rep. 2022, 48, 181. [Google Scholar] [CrossRef]
- Chaudhary, A.; Raza, S.S.; Haque, R. Transcriptional factors targeting in cancer stem cells for tumor modulation. Semin. Cancer Biol. 2023, 88, 123–137. [Google Scholar] [CrossRef]
- Girouard, S.D.; Laga, A.C.; Mihm, M.C.; Scolyer, R.A.; Thompson, J.F.; Zhan, Q.; Widlund, H.R.; Lee, C.W.; Murphy, G.F. SOX2 contributes to melanoma cell invasion. Lab. Investig. 2012, 92, 362–370. [Google Scholar] [CrossRef] [PubMed]
- Schaefer, S.M.; Segalada, C.; Cheng, P.F.; Bonalli, M.; Parfejevs, V.; Levesque, M.P.; Dummer, R.; Nicolis, S.K.; Sommer, L. Sox2 is dispensable for primary melanoma and metastasis formation. Oncogene 2017, 36, 4516–4524. [Google Scholar] [CrossRef] [PubMed]
- Choe, C.; Kim, H.; Min, S.; Park, S.; Seo, J.; Roh, S. SOX2, a stemness gene, induces progression of NSCLC A549 cells toward anchorage-independent growth and chemoresistance to vinblastine. Onco. Targets Ther. 2018, 11, 6197–6207. [Google Scholar] [CrossRef] [PubMed]
- Kuo, M.H.; Lee, A.C.; Hsiao, S.H.; Lin, S.E.; Chiu, Y.F.; Yang, L.H.; Yu, C.C.; Chiou, S.H.; Huang, H.N.; Ko, J.C.; et al. Cross-talk between SOX2 and TGFbeta Signaling Regulates EGFR-TKI Tolerance and Lung Cancer Dissemination. Cancer Res. 2020, 80, 4426–4438. [Google Scholar] [CrossRef] [PubMed]
- Evers, B.; Jastrzebski, K.; Heijmans, J.P.; Grernrum, W.; Beijersbergen, R.L.; Bernards, R. CRISPR knockout screening outperforms shRNA and CRISPRi in identifying essential genes. Nat. Biotechnol. 2016, 34, 631–633. [Google Scholar] [CrossRef] [PubMed]
- Peretz, L.; Besser, E.; Hajbi, R.; Casden, N.; Ziv, D.; Kronenberg, N.; Gigi, L.B.; Sweetat, S.; Khawaled, S.; Aqeilan, R.; et al. Combined shRNA over CRISPR/cas9 as a methodology to detect off-target effects and a potential compensatory mechanism. Sci. Rep. 2018, 8, 93. [Google Scholar] [CrossRef] [PubMed]
- Smith, I.; Greenside, P.G.; Natoli, T.; Lahr, D.L.; Wadden, D.; Tirosh, I.; Narayan, R.; Root, D.E.; Golub, T.R.; Subramanian, A.; et al. Evaluation of RNAi and CRISPR technologies by large-scale gene expression profiling in the Connectivity Map. PLoS Biol. 2017, 15, e2003213. [Google Scholar] [CrossRef] [PubMed]
- Lin, X.; Ruan, X.; Anderson, M.G.; McDowell, J.A.; Kroeger, P.E.; Fesik, S.W.; Shen, Y. siRNA-mediated off-target gene silencing triggered by a 7 nt complementation. Nucleic Acids Res. 2005, 33, 4527–4535. [Google Scholar] [CrossRef]
- Khan, A.A.; Betel, D.; Miller, M.L.; Sander, C.; Leslie, C.S.; Marks, D.S. Transfection of small RNAs globally perturbs gene regulation by endogenous microRNAs. Nat. Biotechnol. 2009, 27, 549–555. [Google Scholar] [CrossRef]
- Czarnek, M.; Sarad, K.; Karas, A.; Kochan, J.; Bereta, J. Non-targeting control for MISSION shRNA library silences SNRPD3 leading to cell death or permanent growth arrest. Mol. Ther. Nucleic Acids 2021, 26, 711–731. [Google Scholar] [CrossRef]
- Uchikawa, M.; Kamachi, Y.; Kondoh, H. Two distinct subgroups of Group B Sox genes for transcriptional activators and repressors: Their expression during embryonic organogenesis of the chicken. Mech. Dev. 1999, 84, 103–120. [Google Scholar] [CrossRef] [PubMed]
- Carl, S.H.; Russell, S. Common binding by redundant group B Sox proteins is evolutionarily conserved in Drosophila. BMC Genom. 2015, 16, 292. [Google Scholar] [CrossRef] [PubMed]
Disclaimer/Publisher’s Note: The statements, opinions and data contained in all publications are solely those of the individual author(s) and contributor(s) and not of MDPI and/or the editor(s). MDPI and/or the editor(s) disclaim responsibility for any injury to people or property resulting from any ideas, methods, instructions or products referred to in the content. |
© 2024 by the authors. Licensee MDPI, Basel, Switzerland. This article is an open access article distributed under the terms and conditions of the Creative Commons Attribution (CC BY) license (https://creativecommons.org/licenses/by/4.0/).





