Blastocyst-Derived Lactic Acid May Regulate S100A6 Expression and Function in Mouse Decidualization via Stimulation of Uterine Epithelial Arachidonic Acid Secretion
Abstract
1. Introduction
2. Materials and Methods
3. Results
3.1. S100A6 Expression in Early Pregnant Mouse Uteri
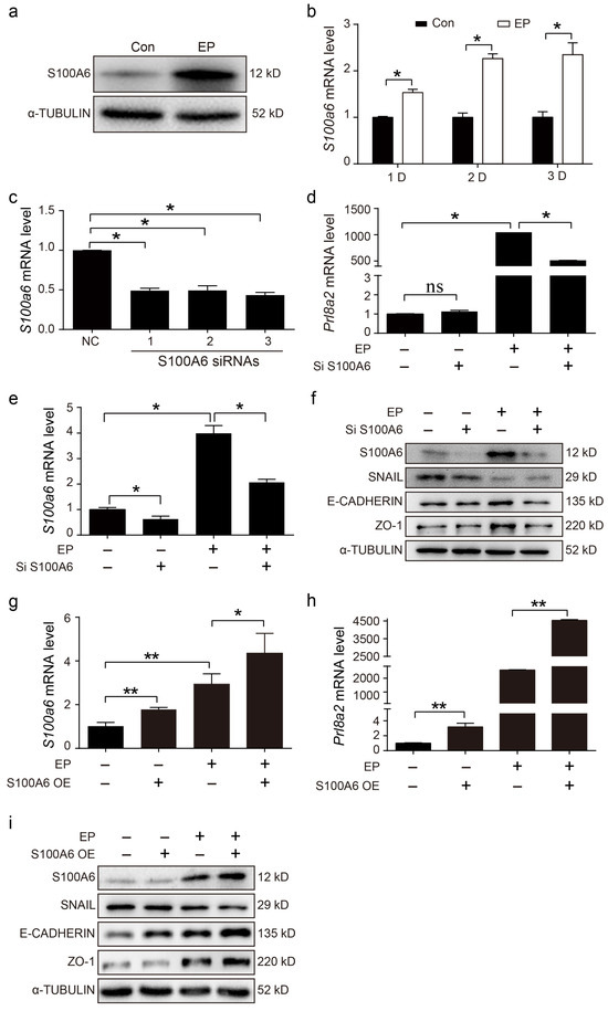
3.2. Active Blastocyst Induces S100A6 Expression
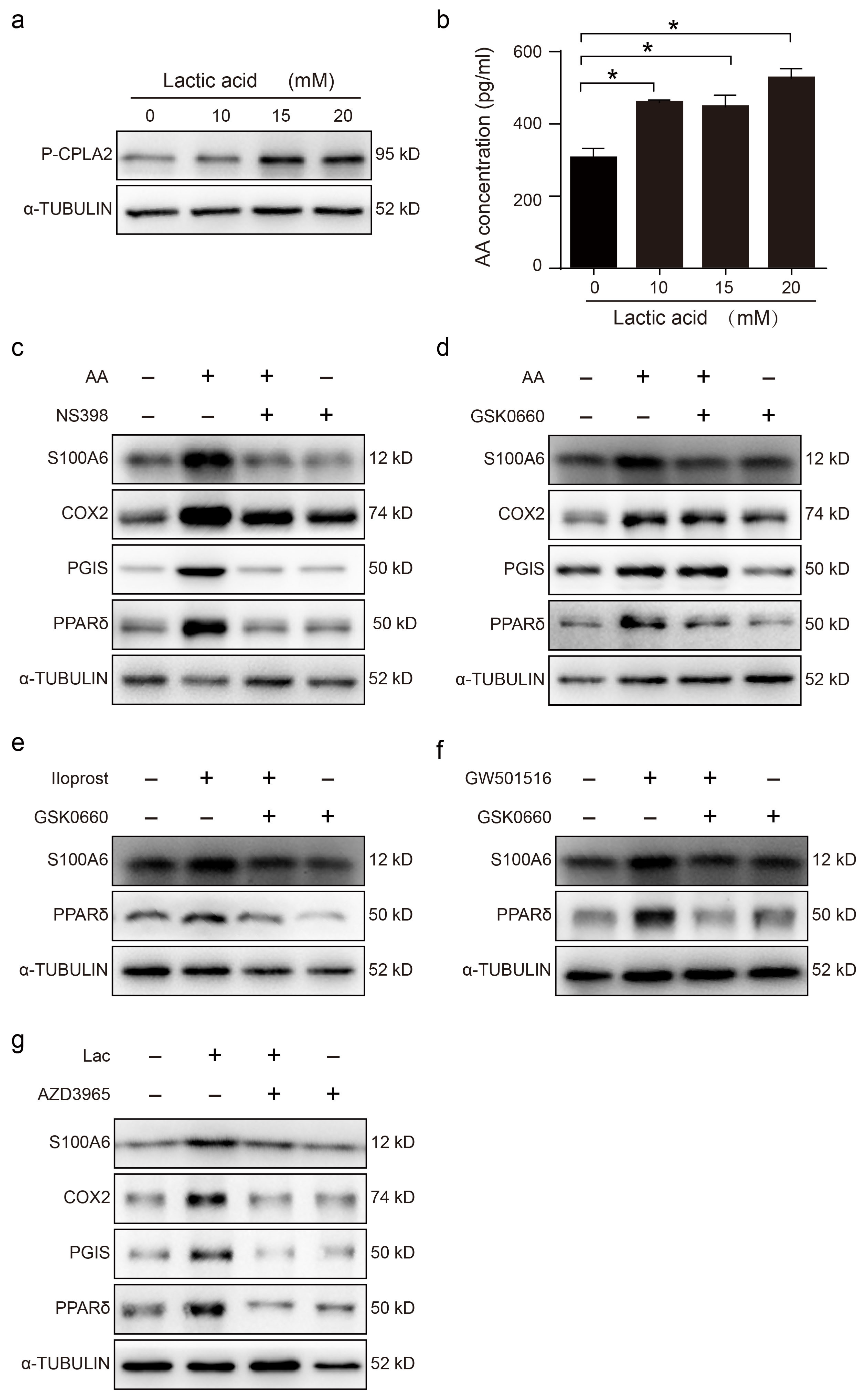
3.3. Blastocyst-Derived Lactic Acid Regulation of S100A6 Expression Is Dependent on the AA/COX2/PGI2/PPAR δ Pathway
3.4. Effects of S100A6 on Mouse In Vitro Decidualization
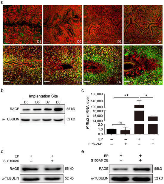
3.5. S100A6 Regulates Decidualization via RAGE
3.6. S100A6 Mediates Decidualization via RAGE/EGFR/ERK1/2
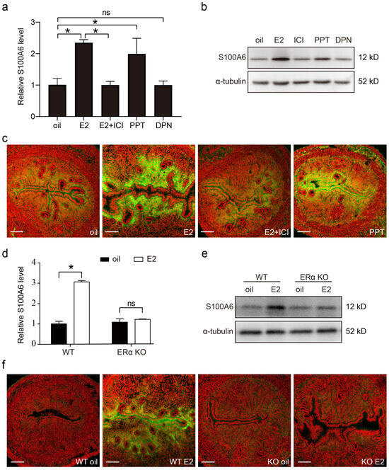
3.7. Progesterone Regulates S100A6 Expression via the Progesterone Receptor (PR)
3.8. Estrogen Regulates S100A6 Expression in an ERα-Dependent Manner
4. Discussion
5. Conclusions
Author Contributions
Funding
Institutional Review Board Statement
Informed Consent Statement
Data Availability Statement
Conflicts of Interest
Abbreviations
| AA | Arachidonic acid | 
| COX2 | Cyclooxygenase 2 | 
| EGFR | Epidermal growth-factor receptor | 
| HMGB1 | High-mobility-group box 1 | 
| MET | Mesenchymal-to-epithelial transition | 
| PGI2 | Prostacyclin | 
| PPAR δ | Peroxisome proliferator-activated receptor | 
| Prl8a2 | Prolactin family 8, subfamily A, member 2 | 
| RAGE | Receptor for advanced glycation end products | 
References
- Ochoa-Bernal, M.A.; Fazleabas, A.T. Physiologic Events of Embryo Implantation and Decidualization in Human and Non-Human Primates. Int. J. Mol. Sci. 2020, 21, 1973. [Google Scholar] [CrossRef] [PubMed]
- Quenby, S. Implantation involves an initial pro-inflammatory response. Fertil. Steril. 2020, 114, 288–289. [Google Scholar] [CrossRef] [PubMed]
- Mor, G.; Cardenas, I. Inflammation and pregnancy: The role of the immune system at the implantation site. Ann. N. Y. Acad. Sci. 2011, 1221, 80–87. [Google Scholar] [CrossRef] [PubMed]
- Erlebacher, A. Immunology of the maternal-fetal interface. Annu. Rev. Immunol. 2013, 31, 387–411. [Google Scholar] [CrossRef] [PubMed]
- Zhang, T.; Zhu, W. Early transient suppression of immune checkpoint proteins T-cell immunoglobulin mucin-3 and programmed cell death-1 in peripheral blood lymphocytes after blastocyst transfer is associated with successful implantation. Fertil. Steril. 2020, 114, 426–435. [Google Scholar] [CrossRef]
- D’Ippolito, S.; Tersigni, C. Inflammosome in the human endometrium: Further step in the evaluation of the “maternal side”. Fertil. Steril. 2016, 105, 111–118. [Google Scholar] [CrossRef]
- Zhao, Y.; Zhang, T. Successful implantation is associated with a transient increase in serum proinflammatory cytokine profile followed by a switch to anti-inflammatory cytokine profile prior to confirmation of pregnancy. Fertil. Steril. 2021, 115, 1044–1053. [Google Scholar] [CrossRef]
- Ricciotti, E.; FitzGerald, G.A. Prostaglandins and inflammation. Arterioscler. Thromb. Vasc. Biol. 2011, 31, 986–1000. [Google Scholar] [CrossRef]
- Kennedy, T.G.; Gillio-Meina, C. Prostaglandins and the initiation of blastocyst implantation and decidualization. Reproduction 2007, 134, 635–643. [Google Scholar] [CrossRef]
- Brown, N.; Morrow, J.D. Restoration of on-time embryo implantation corrects the timing of parturition in cytosolic phospholipase A2 group IVA deficient mice. Biol. Reprod. 2009, 81, 1131–1138. [Google Scholar] [CrossRef]
- Lim, H.; Paria, B.C. Multiple female reproductive failures in cyclooxygenase 2 deficient mice. Cell 1997, 91, 197–208. [Google Scholar] [CrossRef] [PubMed]
- Donato, R.; Sorci, G. S100A6 protein: Functional roles. Cell. Mol. Life Sci. 2017, 74, 2749–2760. [Google Scholar] [CrossRef] [PubMed]
- Ridinger, K.; Ilg, E.C. Clustered organization of S100 genes in human and mouse. Biochim. Biophys. Acta 1998, 1448, 254–263. [Google Scholar] [CrossRef] [PubMed][Green Version]
- Wang, T.; Du, G. The S100 protein family in lung cancer. Clin. Chim. Acta 2021, 520, 67–70. [Google Scholar] [CrossRef]
- Saiki, Y.; Horii, A. Multiple functions of S100A10, an important cancer promoter. Pathol. Int. 2019, 69, 629–636. [Google Scholar] [CrossRef] [PubMed]
- Xia, C.; Braunstein, Z. S100 Proteins As an Important Regulator of Macrophage Inflammation. Front. Immunol. 2017, 8, 1908. [Google Scholar] [CrossRef] [PubMed]
- Sreejit, G.; Flynn, M.C. S100 family proteins in inflammation and beyond. Adv. Clin. Chem. 2020, 98, 173–231. [Google Scholar] [CrossRef]
- Tong, H.; Wang, L. S100A6 Activates Kupffer Cells via the p-P38 and p-JNK Pathways to Induce Inflammation, Mononuclear/macrophage Infiltration Sterile Liver Injury in Mice. Inflammation 2023, 46, 534–554. [Google Scholar] [CrossRef]
- Zhang, S.P.; Wu, Y.W. Up-regulation of RAGE and S100A6 in rats exposed to cigarette smoke. Environ. Toxicol. Pharmacol. 2009, 28, 259–264. [Google Scholar] [CrossRef]
- Tanabe, N.; Tomita, K. Co-Stimulation of AGEs and LPS Induces Inflammatory Mediators through PLCγ1/JNK/NF-κB Pathway in MC3T3-E1 Cells. Cells 2023, 12, 1383. [Google Scholar] [CrossRef]
- Yanai, T.; Tanaka, T. Immunohistochemical demonstration of cyclooxygenase-2 in glomus tumors. J. Bone Jt. Surg. Am. 2013, 95, 725–728. [Google Scholar] [CrossRef] [PubMed]
- Zhu, Y.Y.; Wu, Y. In situ Synthesized Monosodium Urate Crystal Enhances Endometrium Decidualization via Sterile Inflammation During Pregnancy. Front. Cell Dev. Biol. 2021, 9, 702590. [Google Scholar] [CrossRef] [PubMed]
- Li, Y.; Chen, S.T. The regulation and function of acetylated high-mobility group box 1 during implantation and decidualization. Front. Immunol. 2023, 14, 1024706. [Google Scholar] [CrossRef] [PubMed]
- Gu, X.W.; Chen, Z.C. Blastocyst-induced ATP release from luminal epithelial cells initiates decidualization through the P2Y2 receptor in mice. Sci. Signal. 2020, 13, 3396. [Google Scholar] [CrossRef] [PubMed]
- Thordarson, G.; Southard, J.N. Purification and characterization of mouse decidual calcyclin: A novel stimulator of mouse placental lactogen-II secretion. Endocrinology 1991, 129, 1257–1265. [Google Scholar] [CrossRef] [PubMed]
- Jin, Z.Y.; Liu, C.K. BHPF exposure impairs mouse and human decidualization. Environ. Pollut. 2022, 304, 119222. [Google Scholar] [CrossRef]
- Fu, T.; Zheng, H.T. Oncostatin M expression in the mouse uterus during early pregnancy promotes embryo implantation and decidualization. FEBS Lett. 2019, 593, 2040–2050. [Google Scholar] [CrossRef]
- Song, Z.; Li, B. Caveolin-1 Regulation and Function in Mouse Uterus during Early Pregnancy and under Human In Vitro Decidualization. Int. J. Mol. Sci. 2022, 23, 3699. [Google Scholar] [CrossRef]
- Liu, Y.F.; Li, M.Y. ERα-dependent stimulation of LCN2 in uterine epithelium during mouse early pregnancy. Reproduction 2020, 159, 493–501. [Google Scholar] [CrossRef]
- Yang, Z.S.; Pan, H.Y. Regulation and Function of Laminin A5 during Mouse and Human Decidualization. Int. J. Mol. Sci. 2021, 23, 199. [Google Scholar] [CrossRef]
- Gu, X.W.; Yang, Y. ATP mediates the interaction between human blastocyst and endometrium. Cell Prolif. 2020, 53, e12737. [Google Scholar] [CrossRef] [PubMed]
- Gardner, D.K. Lactate production by the mammalian blastocyst: Manipulating the microenvironment for uterine implantation and invasion? Bioessays 2015, 37, 364–371. [Google Scholar] [CrossRef] [PubMed]
- Rasmussen, C.A.; Orwig, K.E. Dual expression of prolactin-related protein in decidua and trophoblast tissues during pregnancy in rats. Biol. Reprod. 1997, 56, 647–654. [Google Scholar] [CrossRef] [PubMed]
- Leclerc, E.; Fritz, G. Binding of S100 proteins to RAGE: An update. Biochim. Biophys. Acta 2009, 1793, 993–1007. [Google Scholar] [CrossRef] [PubMed]
- Graczyk-Jarzynka, A.; Sobiak, B. S100A6 activates EGFR and its downstream signaling in HaCaT keratinocytes. J. Cell. Physiol. 2019, 234, 17561–17569. [Google Scholar] [CrossRef] [PubMed]
- DeMayo, F.J.; Lydon, J.P. New insights into progesterone receptor signaling in the endometrium required for embryo implantation. J. Mol. Endocrinol. 2020, 65, T1–T14. [Google Scholar] [CrossRef]
- Naderain, H.; Khanlarkhani, N. Comparison of the effects of progesterone and 17 beta-estradiol on Schwann cell markers expression in rat adipose-derived stem cells. Vet. Res. Forum 2018, 9, 307–313. [Google Scholar] [CrossRef]
- Ma, W.G.; Song, H. Estrogen is a critical determinant that specifies the duration of the window of uterine receptivity for implantation. Proc. Natl. Acad. Sci. USA 2003, 100, 2963–2968. [Google Scholar] [CrossRef]
- Hong, E.J.; Park, S.H. Identification of estrogen regulated genes by microarray analysis of the uterus of immature rats exposed to endocrine disrupting chemicals. Reprod. Biol. Endocrinol. 2006, 4, 49. [Google Scholar] [CrossRef]
- Baker, J.R.; Jeffery, R. Distinct roles for S100a8 in early embryo development and in the maternal deciduum. Dev. Dyn. 2011, 240, 2194–2203. [Google Scholar] [CrossRef]
- Rai, A.; Poh, Q.H. Proteomic profiling of human uterine extracellular vesicles reveal dynamic regulation of key players of embryo implantation and fertility during menstrual cycle. Proteomics 2021, 21, e2000211. [Google Scholar] [CrossRef] [PubMed]
- Sadigh, A.R.; Mihanfar, A. S100 protein family and embryo implantation. J. Cell. Biochem. 2019, 120, 19229–19244. [Google Scholar] [CrossRef]
- Xie, J.; Mendez, J.D. Cellular signalling of the receptor for advanced glycation end products (RAGE). Cell Signal. 2013, 25, 2185–2197. [Google Scholar] [CrossRef] [PubMed]
- Jurewicz, E.; Wyroba, E. Tubulin-dependent secretion of S100A6 and cellular signaling pathways activated by S100A6-integrin beta1 interaction. Cell Signal. 2018, 42, 21–29. [Google Scholar] [CrossRef] [PubMed]
- Chavakis, T.; Bierhaus, A. The pattern recognition receptor (RAGE) is a counterreceptor for leukocyte integrins: A novel pathway for inflammatory cell recruitment. J. Exp. Med. 2003, 198, 1507–1515. [Google Scholar] [CrossRef] [PubMed]
- Hudson, B.I.; Lippman, M.E. Targeting RAGE Signaling in Inflammatory Disease. Annu. Rev. Med. 2018, 69, 349–364. [Google Scholar] [CrossRef]
- Sims, G.P.; Rowe, D.C. HMGB1 and RAGE in inflammation and cancer. Annu. Rev. Immunol. 2010, 28, 367–388. [Google Scholar] [CrossRef]
- Lee, C.H.; Kim, T.H. Extracellular signal-regulated kinase 1/2 signaling pathway is required for endometrial decidualization in mice and human. PLoS ONE 2013, 8, e75282. [Google Scholar] [CrossRef]
- Liu, J.; Gao, F. HB-EGF regulates Prss56 expression during mouse decidualization via EGFR/ERK/EGR2 signaling pathway. J. Endocrinol. 2017, 234, 247–254. [Google Scholar] [CrossRef]
- He, B.; Zhang, H. Blastocyst activation engenders transcriptome reprogram affecting X-chromosome reactivation and inflammatory trigger of implantation. Proc. Natl. Acad. Sci. USA 2019, 116, 16621–16630. [Google Scholar] [CrossRef]
- Joo, J.H.; Kim, J.W. Involvement of NF-kappaB in the regulation of S100A6 gene expression in human hepatoblastoma cell line HepG2. Biochem. Biophys. Res. Commun. 2003, 307, 274–280. [Google Scholar] [CrossRef] [PubMed]
- Lesniak, W.; Szczepanska, A. Calcyclin (S100A6) expression is stimulated by agents evoking oxidative stress via the antioxidant response element. Biochim. Biophys. Acta 2005, 1744, 29–37. [Google Scholar] [CrossRef] [PubMed][Green Version]
- Leśniak, W.; Filipek, A. S100A6 Protein Expression and Function in Norm and Pathology. Int. J. Mol. Sci. 2023, 24, 1341. [Google Scholar] [CrossRef] [PubMed]
- Lim, H.; Dey, S.K. PPAR delta functions as a prostacyclin receptor in blastocyst implantation. Trends Endocrinol. Metab. 2000, 11, 137–142. [Google Scholar] [CrossRef] [PubMed]
- Pakrasi, P.L.; Jain, A.K. Cyclooxygenase-2 derived PGE2 and PGI2 play an important role via EP2 and PPARdelta receptors in early steps of oil induced decidualization in mice. Placenta 2008, 29, 523–530. [Google Scholar] [CrossRef]
- Chakraborty, I.; Das, S.K. Developmental expression of the cyclo-oxygenase-1 and cyclo-oxygenase-2 genes in the peri-implantation mouse uterus and their differential regulation by the blastocyst and ovarian steroids. J. Mol. Endocrinol. 1996, 16, 107–122. [Google Scholar] [CrossRef]
- Lim, H.; Gupta, R.A. Cyclo-oxygenase-2-derived prostacyclin mediates embryo implantation in the mouse via PPARdelta. Genes Dev. 1999, 13, 1561–1574. [Google Scholar] [CrossRef]
- Mor, G.; Abrahams, V.M. Potential role of macrophages as immunoregulators of pregnancy. Reprod. Biol. Endocrinol. 2003, 1, 119. [Google Scholar] [CrossRef]
- Gnainsky, Y.; Granot, I. Local injury of the endometrium induces an inflammatory response that promotes successful implantation. Fertil. Steril. 2010, 94, 2030–2036. [Google Scholar] [CrossRef]
- Li, D.K.; Liu, L. Exposure to non-steroidal anti-inflammatory drugs during pregnancy and risk of miscarriage: Population based cohort study. BMJ 2003, 327, 368. [Google Scholar] [CrossRef]
- Zhao, J.; Endoh, I. S100A8 modulates mast cell function and suppresses eosinophil migration in acute asthma. Antioxid. Redox Signal. 2011, 14, 1589–1600. [Google Scholar] [CrossRef] [PubMed]
- Tong, L.; Lan, W. S100A proteins as molecular targets in the ocular surface inflammatory diseases. Ocul. Surf. 2014, 12, 23–31. [Google Scholar] [CrossRef] [PubMed]









| Disclaimer/Publisher’s Note: The statements, opinions and data contained in all publications are solely those of the individual author(s) and contributor(s) and not of MDPI and/or the editor(s). MDPI and/or the editor(s) disclaim responsibility for any injury to people or property resulting from any ideas, methods, instructions or products referred to in the content. | 
© 2024 by the authors. Licensee MDPI, Basel, Switzerland. This article is an open access article distributed under the terms and conditions of the Creative Commons Attribution (CC BY) license (https://creativecommons.org/licenses/by/4.0/).
Share and Cite
Li, M.-Y.; Wang, Y.; Wu, Y.; Zhao, X.-Y.; Yang, Z.-S.; Li, B.; Chen, S.-T.; He, Y.-Y.; Yang, Z.-M. Blastocyst-Derived Lactic Acid May Regulate S100A6 Expression and Function in Mouse Decidualization via Stimulation of Uterine Epithelial Arachidonic Acid Secretion. Cells 2024, 13, 206. https://doi.org/10.3390/cells13030206
Li M-Y, Wang Y, Wu Y, Zhao X-Y, Yang Z-S, Li B, Chen S-T, He Y-Y, Yang Z-M. Blastocyst-Derived Lactic Acid May Regulate S100A6 Expression and Function in Mouse Decidualization via Stimulation of Uterine Epithelial Arachidonic Acid Secretion. Cells. 2024; 13(3):206. https://doi.org/10.3390/cells13030206
Chicago/Turabian StyleLi, Meng-Yuan, Ying Wang, Ying Wu, Xu-Yu Zhao, Zhen-Shan Yang, Bo Li, Si-Ting Chen, Yu-Ying He, and Zeng-Ming Yang. 2024. "Blastocyst-Derived Lactic Acid May Regulate S100A6 Expression and Function in Mouse Decidualization via Stimulation of Uterine Epithelial Arachidonic Acid Secretion" Cells 13, no. 3: 206. https://doi.org/10.3390/cells13030206
APA StyleLi, M.-Y., Wang, Y., Wu, Y., Zhao, X.-Y., Yang, Z.-S., Li, B., Chen, S.-T., He, Y.-Y., & Yang, Z.-M. (2024). Blastocyst-Derived Lactic Acid May Regulate S100A6 Expression and Function in Mouse Decidualization via Stimulation of Uterine Epithelial Arachidonic Acid Secretion. Cells, 13(3), 206. https://doi.org/10.3390/cells13030206
 
        



