You are currently viewing a new version of our website. To view the old version click .
Cells
  • Article
  • Open Access

6 November 2024

A Gain-of-Function Mutation in the Ca2+ Channel ORAI1 Causes Stormorken Syndrome with Tubular Aggregates in Mice

,
,
,
,
and
Institut de Génétique et de Biologie Moléculaire et Cellulaire (IGBMC), Inserm U1258, CNRS UMR7104, Université de Strasbourg, 67404 Illkirch, France
*
Author to whom correspondence should be addressed.
This article belongs to the Section Cellular Pathology

Abstract

Store-operated Ca2+ entry (SOCE) controls Ca2+ homeostasis and mediates multiple Ca2+-dependent signaling pathways and cellular processes. It relies on the concerted activity of the reticular Ca2+ sensor STIM1 and the plasma membrane Ca2+ channel ORAI1. STIM1 and ORAI1 gain-of-function (GoF) mutations induce SOCE overactivity and excessive Ca2+ influx, leading to tubular aggregate myopathy (TAM) and Stormorken syndrome (STRMK), two overlapping disorders characterized by muscle weakness and a variable occurrence of multi-systemic anomalies affecting spleen, skin, and platelets. To date, different STIM1 mouse models exist, but only a single ORAI1 mouse model with muscle-specific TAM/STRMK phenotype has been described, precluding a comparative analysis of the physiopathology in all affected tissues. Here, we generated and characterized mice harboring a prevalent ORAI1 TAM/STRMK mutation and we provide phenotypic, physiological, biochemical, and functional data. Examination of Orai1V109M/+ mice revealed smaller size, spleen enlargement, reduced muscle force, and decreased platelet numbers. Morphological analyses of muscle sections evidenced the presence of tubular aggregates, the histopathological hallmark on biopsies from TAM/STRMK patients absent in all reported STIM1 models. Overall, Orai1V109M/+ mice reliably recapitulate the human disorder and highlight the primary physiological defects caused by ORAI1 gain-of-function mutations. They also provide the possibility to investigate the formation of tubular aggregates and to develop a common therapy for different TAM/STRMK forms.

1. Introduction

Tubular aggregate myopathy (TAM, OMIM #160565 and #615883) is characterized by progressive muscle weakness associated with the occurrence of densely packed membrane tubules in myofibers [1]. Age of onset and disease severity are heterogeneous and depend on the implicated gene and the position of the mutation. To date, four different TAM genes have been described, CASQ1 [2,3], RYR1 [4], STIM1 [5], and ORAI1 [6,7], all encoding major regulators of Ca2+ homeostasis. Patients with pathogenic variants in the muscle-specific reticular Ca2+ buffer calsequestrin (CASQ1) or the muscle-specific reticular Ca2+ channel RyR1 form the mild end of the clinical TAM spectrum and typically manifest moderate adult-onset muscle weakness and exercise-induced muscle pain and stiffness [2,3,4,8]. In contrast, mutations in the ubiquitous reticular Ca2+ sensor STIM1 or the ubiquitous plasma membrane Ca2+ channel ORAI1 give rise to a multi-systemic phenotype involving muscle weakness in combination with a variable degree of additional signs such as miosis, ichthyosis, short stature, thrombocytopenia, and hyposplenism [7,9,10,11]. The full clinical picture constitutes the diagnosis of Stormorken syndrome (STRMK, OMIM #185070) [12].
STIM1 and ORAI1 form the key components of store-operated Ca2+ entry (SOCE), an elemental mechanism mediating extracellular Ca2+ entry to replete the intracellular Ca2+ stores and trigger Ca2+-dependent pathways in all cell types [13,14]. Ca2+ allosterically regulates enzymes and acts as a second messenger for signal transduction in neuronal transmission, T-cell differentiation, hormone secretion, coagulation, and muscle growth and contraction. Hence, normal physiology relies on the strict regulation of Ca2+ entry, storage, and release. Functional investigations in cellular models demonstrated that the TAM/STRMK-related STIM1 and ORAI1 mutations involve a gain of function and induce SOCE over-activation or constitutive ORAI1 channel permeability, resulting in excessive Ca2+ influx (Figure 1) [2,5,6,7,11,15,16,17,18].
Figure 1. SOCE (store-operated Ca2+ entry) and ORAI1 domains. (A) In normal conditions, reticular Ca2+ store depletion induces STIM1 unfolding, oligomerization, and interaction with ORAI1 to trigger extracellular Ca2+ entry (left). In TAM/STRMK, ORAI1 gain-of-function (GoF) mutations generate a leaky channel and induce excessive Ca2+ influx independently of the reticular Ca2+ load and STIM1 binding, resulting in elevated Ca2+ levels in the cytosol and the reticulum (right) [9]. (B) Schematic representation of the ORAI1 protein domains with position of the described GoF mutations (above). ORAI possesses 4 transmembrane domains (TM1–TM4). G97C, G98S, and V107M affect conserved amino acids in TM1, forming the channel pore (below). R = arginine-rich, P = proline-rich, CAD = CRAC channel activating domain; R/K = arginine/lysine-rich.
Several mouse models harboring different STIM1 mutations have been described. In compliance with the clinical presentation of TAM/STRMK patients, Stim1D84G/+ and Stim1I115F/+ mice, carrying heterozygous missense mutations affecting the luminal Ca2+-binding EF hands, primarily exhibit reduced muscle force and thrombocytopenia [19,20,21], while Stim1R304W/+ mice, harboring a mutation in the cytosolic coiled-coil domain, show a multi-systemic phenotype encompassing short stature, muscle weakness, prolonged bleeding times, and spleen anomalies [22,23].
In contrast, only a single ORAI1 mouse model for TAM/STRMK exists [24]. The Orai1G100S/+ mice showed reduced muscle force production together with increased serum creatine kinase (CK) levels and the appearance of tubular aggregates. However, other typical TAM/STRMK signs were not noted, merely allowing a partial insight into the common and diverging physiopathology of the different TAM/STRMK forms. The absence of an ORAI1 model with multi-systemic disease signs also impedes the development of a common therapy applicable to all TAM/STRMK patients independently of the mutation and the implicated gene. To overcome this limitation, we generated and phenotypically characterized a TAM/STRMK mouse carrying another ORAI1 GoF mutation. Orai1V109M/+ mice were smaller than WT littermates and manifested muscle weakness associated with elevated basal Ca2+ levels and the presence of tubular aggregates in myofibers, as well as splenomegaly and thrombocytopenia.
Overall, this study contributes to a deeper understanding of the pathophysiological effect of ORAI1 GoF mutations on different tissues and organs and enables the comparison of STIM1- and ORAI1-related TAM/STRMK. It also provides the opportunity to assess therapeutic strategies for TAM/STRMK and potentially for other common or rare Ca2+-related disorders impacting muscle, spleen, and platelets.

2. Materials and Methods

2.1. Generation of the Orai1V109M/+ Mouse Model

Mice were housed in ventilated cages in temperature-controlled rooms with 12 h day light/dark cycles and free access to water and food. Animal experimentation was approved by the institutional ethics committee in accordance with French and European legislation (project #40514-2022120214489280).
The Orai1V109M/+ mouse line was established at the ICS (Institut Clinique de la Souris; http://www.ics-mci.fr/en/, accessed on 2 August 2 2024) using the CRISPR/Cas9 technology. Briefly, C57BL/6N mouse embryonic stem (ES) cells were electroporated with a targeting vector carrying the GTC>ATG codon modification at cDNA positions 325–327 (NM_175423.3) with a novel TseI restriction site and an auto-excision neomycin cassette. The selected clone was micro-injected into BALB/C blastocysts, and resulting male chimeras were bred with WT C57BL/6N females to obtain a founder mouse with germline transmission. The following genotyping primers were used: TTTGGCATTCCCAGAAATTGAGACTG (forward) and GGGTGACTCTTTGACCGAGTTGAGG (reverse). TseI restriction results in a single amplicon of 448 bp for WT animals and in two additional amplicons of 277 and 171 bp for Orai1V109M/+ mice. Kyphosis was evaluated by the angle between ears, spine, and sacrum. An angle of 130–150° was defined as low-degree kyphosis and an angle below 130° as high-degree kyphosis. With exception of the follow-up of postnatal weight gain and Ca2+ measurements in myoblasts, all experiments were carried out on 4-month-old mice with comparable numbers of males and females.

2.2. Blood Counts and Chemistry

Blood was sampled by retro-orbital puncture of the animals. Blood counts were performed on the ADVIA 120 system (Siemens, Munich, Germany) to quantify platelets. Ca2+ and creatine kinase (CK) levels were determined using the OLYMPUS AU-400 automated laboratory work station (Beckmann Coulter, Brea, CA, USA).

2.3. Muscle Contraction

Mice were anesthetized by subsequent intraperitoneal injections of domitor/fentanyl (2/0.28 mg/Kg), diazepam (8 mg/Kg), and fentanyl (0.28 mg/Kg), and the distal tendon of the tibialis anterior (TA) was excised and attached to the Complete1300A Mouse Test System (Aurora Scientific, Aurora, ON, Canada). Maximal force was assessed through electrical 1–150 Hz stimulations of the sciatic nerve or the muscle every 30 s, and specific muscle force was obtained by the division of maximal muscle force (mN) with wet muscle weight (mg). Fatigue, reflecting muscle force decrease over time, was assessed by 80 stimulations of 40 Hz with a duration of 1 s and a rest interval of 3 s.

2.4. Muscle and Spleen Morphology

Tibialis anterior (TA) muscle sections (8 µm) underwent hematoxylin and eosin (H&E) and Alizarin red staining for histological investigations on fiber size, nuclear positioning and intracellular Ca2+ load. Myofibers were delimited with the Cellpose segmentation algorithm [25], and the myofiber diameter (MinFeret) was calculated with ImageJ (version 1.54f). Images were recorded with the Nanozoomer 2HT slide scanner (Hamamatsu, Japan) and analyzed using a home-made ImageJ plugin. Semithin sections (0.5 µm) were stained with toluidine blue and viewed on a DM4000 B microscope (Leica, Wetzlar, Germany). For electron microscopy, muscle samples were fixed (glutaraldehyde 2.5% and paraformaldehyde 2% in 0.1 M cacodylate buffer, pH 7.4), post-fixed (osmium tetroxide 1% reduced by 0.8% potassium ferricyanide), incubated in 1% uranyl acetate, gradually dehydrated in ethanol, and embedded in epon 812 resin. Grids were viewed on a Hitachi H7500 transmission electron microscope (K.K. Hitachi Seisakusho, Tokyo, Japan) equipped with an AMT Hamamatsu digital camera.
Spleen was fixed in 4% paraformaldehyde and embedded in paraffin, and 5 µm sections were stained with H&E to assess histological anomalies and quantify megakaryocyte numbers with the ImageJ Cell Counter plugin.

2.5. Protein Level

To quantify ORAI1 protein levels, muscle samples were lysed in radio immunoprecipitation (RIPA) buffer supplemented with 1 mM PMSF, 1 mM DTT, and EDTA-free protease inhibitor cocktail (Roche, Basel, Switzerland). Protein concentrations were determined with the DCTM Protein Assay kit (Bio-Rad laboratories, Hercules, CA, USA), and 10 µg of denatured protein was loaded on a 10% SDS-PAGE gel and transferred to a nitrocellulose membrane using the Transblot® TurboTM RTA Transfer Kit (Bio-Rad laboratories). Membranes were blocked in Tris-buffered saline (TBS) buffer containing 5% non-fat dry milk and 0.1% Tween 20. The following primary and secondary antibodies were used: mouse anti-ORAI1 (#sc-377281, Santa Cruz Biotechnology, Dallas, TX, USA) and peroxidase-coupled goat anti-mouse (#15-036-068, Jackson ImmunoResearch, West Grove, PA, USA). Images were recorded with the Amersham Imager 600 (Amersham, UK) and the DMRXA2 microscope (Leica). Ponceau S staining (Sigma-Aldrich, St. Louis, MO, USA) served as loading control.

2.6. Resting Ca2+ Levels

Primary myoblasts from 5-day-old mice were collected as previously described [26]. Cells were plated in Iscove’s Modified Dulbecco’s Medium (IMDM) supplemented with 20% FCS, 0.1% gentamycin, and 1% chicken embryo extract (CEE) on Matrigel-coated plates (Corning Life Sciences, Corning, NY, USA) and then transferred to 35 mm dishes with 20 mm bottom well #1.5H cover glass (Cellvis, Mountain View, CA, USA) coated with Matrigel until confluency of 50–80%.
Resting cytosolic Ca2+ levels were quantified in myoblasts incubated with 3 µM Fura-8 AM (AAT Bioquest, Pleasanton, CA, USA), washed, and incubated in balanced salt solution (BSS) with 2 mM Ca2+. Ratiometric imaging was performed on a confocal TCS SP8-UV inverted microscope (Leica), and images were sequentially acquired using a 355 nm OPSL laser and a 405 nm laser diode for excitation and an HyD detector set between 475 and 600 nm. Signal ratio between fluorescence emitted following excitation at 355 nm and fluorescence emitted following excitation at 405 nm were quantified using a custom macro program developed with FiJi software (version 1.57f). In total, 3 different experiments with 4 samples per group were analyzed.

2.7. Statistics

Data were verified for normal distribution using the Shapiro–Wilk test and are presented as mean ± SEM. For normally distributed data, we used the Student’s t-test; otherwise, the Mann–Whitney U test was used. The chi-square test was used for birth ratio. Significant differences are indicated as */# p < 0.05, **/## p < 0.01, ***/### p < 0.001, and ****/#### p < 0.0001.

3. Results

To complement the existing murine STIM1 and ORAI1 models for TAM/STRMK and to investigate the multi-systemic impact of ORAI1 GoF mutations, we generated Orai1V109M/+ mice (corresponding to V107M in patients [15]) by introducing the GTC>ATG substitution in Orai1 exon 2 through homologous recombination (Figure 2A,B). In contrast to Stim1R304W/+ mice [23], Orai1V109M/+ offspring—issued from crossings of WT males with Orai1V109M/+ females or Orai1V109M/+ males with WT females—were born with the expected Mendelian ratio (Figure 2C), indicating that only specific TAM/STRMK mutations increase the risk of embryonic or perinatal lethality. The ORAI1 V109M mutation did not compromise protein expression or stability as illustrated by the comparable ORAI1 levels in muscle extracts from Orai1V109M/+ and WT littermates (Figure 2D,E).
Figure 2. Generation of Orai1V109M/+ mice and postnatal follow-up. (A) The ORAI1 V109M mutation was introduced into murine C57BL/6N ES cells using a single-strand DNA (ssDNA) and CRISPR/Cas9 technology. (B) Sanger sequencing confirmed the heterozygous GTC>ATG codon change (arrowheads) and the introduction of a TseI restriction site (GCWGC) in Orai1 exon 2. (C) Orai1V109M/+ mice were born with Mendelian ratio. (D,E) Western blot on muscle samples and quantification of signal intensities revealed similar ORAI1 protein levels in WT and Orai1V109M/+ mice. (F) Postnatal weight gain was comparable in WT and Orai1V109M/+ mice from 4 to 16 weeks. (G) At 4 months, Orai1V109M/+ males were smaller than WT littermates. Significant differences are indicated as ** p < 0.01. (H) Moderate or severe kyphosis was noted in the majority of Orai1V109M/+ mice at 4 months and was absent in WT littermates. (I) Representative images showing kyphosis (arrowheads) in Orai1V109M/+ males.
Orai1V109M/+ and WT mice underwent comparative phenotyping of postnatal growth, spleen histology, platelet number, and muscle function and structure to conclude on the concordance of the murine model with the human disorder and its suitability for the development of therapeutic approaches.

3.1. Reduced Body Length in Orai1V109M/+ Males and Occurrence of Kyphosis

Unlike Stim1R304W/+ and Stim1I115F/+ mice [20,23], Orai1V109M/+ offspring showed a normal weight gain over the first 16 weeks of life (Figure 2F). However, at 4 months of age, Orai1V109M/+ males had a reduced body length with an average of 7.24 cm compared with 8 cm for WT littermates, while Orai1V109M/+ females were normally sized (7.21 cm versus 7.35 cm for WT females) (Figure 2G). Remarkably, the Orai1V109M/+ genotype blurred the size difference but not the weight disparity between male and female mice at 4 months.
Physical examination of the animals revealed kyphosis in the majority of all Orai1V109M/+ males and females. Spine curvature was more pronounced in Orai1V109M/+ males with 37.5% of the animals showing high-degree kyphosis (absent in Orai1V109M/+ females) and 50% showing low-degree kyphosis (70% in Orai1V109M/+ females) (Figure 2H,I). Although kyphosis may partly explain the reduced body length in Orai1V109M/+ males, we did not observe a clear correlation between body size and the degree of spine curvature in individual mice (p = 0.2). Kyphosis was not reported in other TAM/STRMK mice but is a common feature in myopathy mouse models and generally results from paraspinal and respiratory muscle weakness [27].

3.2. Abnormal Spleen Histology and Decreased Platelets in Orai1V109M/+ Mice

Spleen anomalies are typical features in TAM/STRMK patients and STIM1 mice but were not noted in the existing Orai1G98S/+ mouse model [7,10,11,12,16,17,20,21,23,24,28,29,30,31,32,33]. An increase in spleen weight by 17% was observed in Orai1V109M/+ females, while spleens from Orai1V109M/+ males were indistinguishable from the WT (Figure 3A,B). However, histological analyses of spleen sections revealed megakaryocyte hyperplasia associated with abnormal megakaryocyte distribution in both Orai1V109M/+ males and females compared with WT littermates (Figure 3C,D). Megakaryocytes produce and release thrombocytes into the bloodstream, where they form hemostatic plugs at sites of vascular injury [34]. In TAM/STRMK patients and murine STIM1 models, thrombocytopenia is concomitant with prolonged bleeding times [7,10,11,15,16,17,20,21,23,28,29,30,31,32,33,35,36], and accordingly, Orai1V109M/+ mice displayed a reduction in circulating platelets (Figure 3E). Biochemical tests on Orai1V109M/+ blood samples also revealed hypocalcemia (Figure 3F), commonly observed in TAM/STRMK patients [6,11,15,16,17,31,33,37], as well as a tendency of elevated creatine kinase levels (CK, Figure 3G), a typical feature of TAM/STRMK and other muscle disorders involving myofiber degeneration [9,12,38].
Figure 3. Spleen anomalies and abnormal blood parameters in Orai1V109M/+ mice. (A) Orai1V109M/+ female mice exhibited a higher spleen/body mass ratio compared with female WT littermates. (B) Representative images illustrating spleen enlargement in an Orai1V109M/+ female mouse. (C) Megakaryocyte numbers were increased in Orai1V109M/+ spleen from males and females compared with WT controls. (D) Representative images of WT and Orai1V109M/+ spleen sections; megakaryocytes are indicated by arrowheads. (E) Compared with WT controls, platelet numbers were significantly decreased in Orai1V109M/+ mice. (F,G) Biochemical blood analyses revealed hypocalcemia and elevated serum creatine kinase (CK) levels in Orai1V109M/+ males, while Orai1V109M/+ females showed a tendency of CK elevation. Significant differences are indicated as * p < 0.05, ** p < 0.01, and **** p < 0.0001.

3.3. Reduced Muscle Force and Elevated Basal Ca2+ Levels in Orai1V109M/+ Mice

In situ muscle force and resistance to fatigue was quantified on anesthetized animals following electrical stimulation of the tibialis anterior. Both Orai1V109M/+ male and female mice manifested reduced maximal force compared with WT littermates (Figure 4A). Further analysis of muscle contractility revealed that muscle force of Orai1V109M/+ mice was normal at low stimulation frequencies of 20–50 Hz and decreased at higher stimulation frequencies of 75–150 Hz compared with WT littermates (Figure 4B). This is similar to Orai1G98S/+ mice [24] and partly different from Stim1R304W/+ mice, which exhibited premature muscle contraction at low stimulation frequencies and reduced maximal force at high stimulation frequencies [23]. Moreover, we determined muscle force decrease after repetitive stimulations, and we found that the fatigue curve of Orai1V109M/+ mice diverged from the shape of the WT control (Figure 4C) and was comparable with fatigue curves from Stim1R304W/+ mice [23].
Figure 4. Abnormal muscle function in Orai1V109M/+ mice. (A) Force transduction experiments disclosed reduced maximal force of Orai1V109M/+ tibialis anterior compared with WT. (B) Increasing stimulation frequencies evidenced normal submaximal force in Orai1V109M/+ mice but reduced maximal force compared with WT littermates. (C) Orai1V109M/+ mice showed abnormal fatigue curves with absence of muscle force increase in Orai1V109M/+ males after 10 stimulations and a similar tendency in Orai1V109M/+ females (insets). (D) Ratiometric analyses revealed increased resting Ca2+ levels in isolated Orai1V109M/+ myoblasts compared with WT controls. Significant differences are indicated as * p < 0.05, ** p < 0.01, *** p < 0.001, and **** p < 0.0001.
To further investigate muscle physiology and the causes of abnormal muscle contraction, we isolated primary myoblasts from WT and Orai1V109M/+ mice. Ratiometric analyses disclosed a significant increase in resting Ca2+ levels in Orai1V109M/+ myoblasts compared with WT controls (Figure 4D). Elevated cytosolic Ca2+ concentrations or increased extracellular Ca2+ entry was also observed in myotubes or myofibers from STIM1 and ORAI1 mice [19,20,23,24], as well as in myoblasts, fibroblasts, lymphocytes, or platelets from TAM/STRMK patients [5,6,7,10,11,18,39], and were shown to correlate with impaired muscle contraction and relaxation kinetics [40].

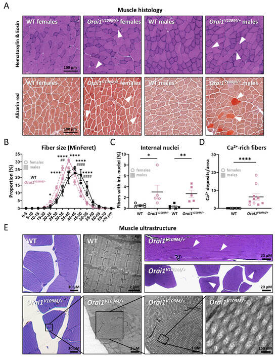
3.4. Myofiber Atrophy and Tubular Aggregates in Orai1V109M/+ Mice

To correlate muscle function with muscle structure, tibialis anterior sections from Orai1V109M/+ mice and healthy controls underwent morphological analyses by light and electron microscopy. Histological examination of transverse sections revealed a decrease of average fiber diameter and an increased ratio of internalized nuclei and Ca2+-rich fibers in Orai1V109M/+ mice, all indicating enhanced muscle fiber degeneration (Figure 5A–D). In general, Ca2+ deposits were more prominent in Orai1V109M/+ males compared with Orai1V109M/+ females. Moreover, correlated light and electron microscopy (CLEM), combining toluidine blue-stained semithin sections with ultrastructural investigations, uncovered the presence of tubular aggregates (Figure 5E), constituting the principal histopathological hallmark in biopsies from TAM/STRMK patients [1,41]. This is of particular interest since tubular aggregates were also observed in Orai1G98S/+ mice [24] but were undetectable in all murine STIM1 models for TAM/STRMK [19,20,21,22,23]. With a length of up to 75 µM, a width ranging from 2 to 8 µM, and a cross-section diameter of individual membrane tubules of 80–90 nm, the tubular aggregates detected in Orai1V109M/+ male and female mice were of comparable aspect and size as those described in TAM/STRMK patients [1].
Figure 5. Abnormal muscle structure in Orai1V109M/+ mice. (A) Representative images of transverse sections of WT and Orai1V109M/+ tibialis anterior stained with hematoxylin and eosin and Alizarin red. Arrowheads indicate internal nuclei and Ca2+ deposits/Ca2+-rich myofibers. (B,C) Orai1V109M/+ mice exhibited a higher ratio of smaller muscle fibers and internal nuclei compared with WT littermates. (D) Orai1V109M/+ muscle sections showed a significantly higher ratio of Ca2+-rich fibers compared with controls. (E) Toluidine blue-stained semithin sections and electron microscopy evidenced the presence of tubular aggregates (arrowheads) in longitudinal and transversal Orai1V109M/+ muscle sections (top right), while no tubular aggregates were detected in WT animals (top left). The lower panel shows tubular aggregates on semithin and EM sections from Orai1V109M/+ mice with increasing magnification. Significant differences are indicated as * p < 0.05, **/## p < 0.01, and ****/#### p < 0.0001.

4. Discussion

Here, we describe the generation and characterization of a novel mouse model for tubular aggregate myopathy (TAM) and Stormorken syndrome (STRMK), two clinically overlapping disorders affecting skeletal muscle, spleen, and platelets. The Orai1V109M/+ mice showed muscle weakness associated with myofiber atrophy, internalized nuclei, elevated resting Ca2+ levels, and abundance of tubular aggregates, as well as short stature, splenomegaly, and thrombocytopenia.
The V109M missense mutation (corresponding to V107M in TAM/STRMK patients [15]) affects the pore-forming transmembrane domain of ORAI1 and resides in direct proximity to the glutamic acid residue E106, which confers high selectivity for Ca2+ ions [42]. Functional tests in cell models demonstrated a dual pathogenic effect of the mutation on both channel permeability and Ca2+ selectivity, resulting in excessive extracellular entry of Ca2+ and other cations [15,43].

4.1. Orai1V109M/+ Mice Recapitulate Main Signs of the Human Disorder

The majority of all reported TAM/STRMK patients carry mutations in the Ca2+ sensor STIM1. ORAI1 mutations are less frequent, and to date, only eight families have been described [6,7,15,18]. The clinical spectrum of affected individuals ranges from marked childhood-onset muscle weakness, joint contractures, rigid spine, miosis, ichthyosis, and bleeding episodes to mild adulthood-onset muscle weakness and cramps, and the phenotypic severity correlates with the position of the ORAI1 mutation [15,18].
In general, patients with ORAI1 mutations primarily present with a skeletal muscle phenotype, while multi-systemic features are less prevalent in comparison with STIM patients [12]. Indeed, miosis has only been reported in four ORAI1 families [7,15,18], hypocalcemia in three families [6,15], dyslexia or intellectual disability in two families [6,15], and ichthyosis and bleeding diathesis in a single family [15]. Short stature and spleen anomalies, commonly observed in STIM1 patients, have not been described in ORAI1 patients and may reflect physiopathological differences between both TAM/STRMK forms. Alternatively, both phenotypes might represent rare, mild, or gender-specific features which escaped detection in the few reported ORAI1 families. This is supported by the occurrence of moderate splenomegaly only in Orai1V109M/+ female mice and reduced body length only in Orai1V109M/+ male mice. Orai1V109M/+ mice also exhibited moderate hypocalcemia and thrombocytopenia, which were only reported in a subset of ORAI1 patients. Blood counts and biochemistry may not have been examined in other affected individuals or were possibly within normal ranges. Importantly, Orai1V109M/+ mice form a genetically homogenous cohort and were analyzed in statistically significant numbers, which facilitates the detection of small disparities. This is different from the few and genetically heterogeneous ORAI1 patients of diverging geographic and ethnic origin.
Overall, the Orai1V109M/+ mice described in the present study manifested muscle weakness in combination with moderate multi-systemic signs, which is in accordance with the clinical picture of ORAI1 patients. These findings highlight and define the primary defects caused by ORAI1 GoF mutations, whereas the genetic background and the modulating activity of modifier genes possibly account for additional clinical findings in single TAM/STRMK patients with ORAI1 mutations.

4.2. Common Features and Differences Between Murine TAM/STRMK Models

To date, five murine TAM/STRMK models have been described [20,21,22,23,24]. All carry STIM1 or ORAI1 gain-of-function mutations and differ in phenotypic severity and the presence or absence of multi-systemic signs. While Orai1G98S/+, Stim1D84G/+ and Stim1I115F/+ mice essentially manifest muscle weakness with or without prolonged bleeding times [19,20,21], only Stim1R304W/+ mice showed the full TAM/STRMK phenotype with additional incidence of short stature, hypocalcemia, eye movement defects, and skin and spleen anomalies [23].
Transcriptomics on muscle samples from Stim1R304W/+ mice disclosed aberrant expression profiles of genes implicated in excitation–contraction coupling (ECC) and Ca2+ handling, resulting in abnormal muscle contraction kinetics and reticular stress and ultimately leading to enhanced myofiber degeneration, mitochondrial loss, and muscle weakness [40]. The higher resting Ca2+ levels in human TAM/STRMK platelets were shown to induce a pre-activation state impacting on thrombocyte morphology [30], and analysis of the coagulation defects in Stim1D84G/+ mice revealed a higher clearance rate of the platelets [21].
A common feature of all TAM/STRMK mouse models with STIM1 mutations is the absence of tubular aggregates on muscle sections. This contrasts the findings in Orai1G98S/+/Orai1V109M/+ mice and muscle biopsies from TAM/STRMK patients with CASQ1 [2,3], STIM1 [5,7,10,11,44], ORAI1 [6,15], or RyR1 [4] mutations, all invariably showing eponymous tubular aggregates as a typical histopathological feature. Nevertheless, murine STIM1 models exhibit a muscle phenotype, suggesting that muscle weakness and the occurrence of tubular aggregates are not causally linked and indicating that muscle weakness rather arises from a combination of impaired muscle contraction and relaxation kinetics, myofiber degeneration, and cellular Ca2+ stress.
Tubular aggregates contain large amounts of Ca2+ and sarcoplasmic reticulum (SR) proteins such as STIM1, CASQ1, RyR1, or SERCA1/2, and are therefore believed to originate from the SR [41]. The precise way of tubular aggregate formation remains to be elucidated, but it is conceivable that the abundance of Ca2+ in the SR triggers protein misfolding and aggregation, leading to SR dilatation and ultimately to the appearance of membrane stacks as precursors of tubular aggregates [12]. It is also possible that the tubular aggregates exert a protective role in Orai1G98S/+/Orai1V109M/+ mice and human TAM/STRMK muscle by trapping misfolded proteins and excessive Ca2+ to reduce cellular stress and prevent myofiber breakdown [45]. Consistently, Stim1D84G/+, Stim1I115F/+, and Stim1R304W/+ mice display significantly more dystrophic signs of muscle fiber degeneration including nuclear internalization, fiber atrophy, and infiltrations of immune cells compared with Orai1G98S/+/Orai1V109M/+ mice and TAM/STRMK patients.

5. Concluding Remarks

Orai1V109M/+ mice faithfully recapitulate the main signs of the human disorder, indicate the primary defects caused by ORAI1 GoF mutations, and complement the currently available STIM1 and ORAI1 mouse models. They represent valuable tools to investigate and compare the cellular pathways and processes implicated in disease development, examine the formation of tubular aggregates and their physiopathological effect, and can serve for the establishment and validation of treatments.
This is of particular importance in view of the recent therapeutic advances in preclinical models. The decrease of Orai1 expression or ORAI1 permeability efficiently anticipated disease development in Stim1R304W/+ mice [46,47], and the SOCE inhibitor CIC-39 partially resolved the phenotype in Stim1I115F/+ mice [48]. These findings highlight ORAI1 as a main target for a common therapy for all TAM/STRMK forms and show that small molecules able to reduce extracellular Ca2+ entry represent promising therapeutic strategies. It is worth mentioning that several ORAI1 inhibitors have been developed and tested in diverse disorders including asthma, COVID-19 pneumonia, refractory lymphomas, and acute pancreatitis [49,50,51]. A positive outcome of these clinical trials may represent additional and alternative treatment options for TAM/STRMK and other Ca2+-related diseases.

Author Contributions

L.P.-G., E.L., N.D. and C.S. performed the experiments; L.P.-G., E.L., C.S., J.L. and J.B. analyzed the data; J.L. and J.B. acquired funding and designed and coordinated the study; L.P.-G. and J.B. drafted the manuscript. All authors have read and agreed to the published version of the manuscript.

Funding

This work of the Interdisciplinary Thematic Institute IMCBio+, as part of the ITI 2021-2028 program of the University of Strasbourg, CNRS and Inserm, was supported by IdEx Unistra (ANR-10-IDEX-0002), and by SFRI-STRAT’US project (ANR-20-SFRI-0012) and EUR IMCBio (ANR-17-EURE-0023) under the framework of the France 2030 Program. The study was supported by the grant ANR-10-LABX-0030-INRT, a French State fund managed by the Agence Nationale de la Recherche under the frame program Investissements d’Avenir ANR-10-IDEX-0002-02, by ANR-22-CE17-0033-01 (ODYSSY) and by Association Française contre les Myopathies (AFM-Telethon 22734 and 23933).

Institutional Review Board Statement

Animal experimentation was approved by the institutional ethics committee in accordance with French and European legislation (project #40514-2022120214489280).

Data Availability Statement

The authors confirm that the data supporting the findings of this study are available within the article.

Acknowledgments

We thank the members of the ICS animal facility, the members of the ICS histology and biochemistry platforms, and the members of the INCI imaging platform for their valuable technical assistance.

Conflicts of Interest

JL and JB declare the following patent: EP21306473.6—Method for treating tubular aggregate myopathy and Stormorken syndrome.

References

  1. Chevessier, F.; Bauche-Godard, S.; Leroy, J.P.; Koenig, J.; Paturneau-Jouas, M.; Eymard, B.; Hantai, D.; Verdiere-Sahuque, M. The origin of tubular aggregates in human myopathies. J. Pathol. 2005, 207, 313–323. [Google Scholar] [CrossRef] [PubMed]
  2. Barone, V.; Del Re, V.; Gamberucci, A.; Polverino, V.; Galli, L.; Rossi, D.; Costanzi, E.; Toniolo, L.; Berti, G.; Malandrini, A.; et al. Identification and characterization of three novel mutations in the CASQ1 gene in four patients with tubular aggregate myopathy. Hum. Mutat. 2017, 38, 1761–1773. [Google Scholar] [CrossRef] [PubMed]
  3. Bohm, J.; Lornage, X.; Chevessier, F.; Birck, C.; Zanotti, S.; Cudia, P.; Bulla, M.; Granger, F.; Bui, M.T.; Sartori, M.; et al. CASQ1 mutations impair calsequestrin polymerization and cause tubular aggregate myopathy. Acta Neuropathol. 2018, 135, 149–151. [Google Scholar] [CrossRef] [PubMed]
  4. Vattemi, G.N.A.; Rossi, D.; Galli, L.; Catallo, M.R.; Pancheri, E.; Marchetto, G.; Cisterna, B.; Malatesta, M.; Pierantozzi, E.; Tonin, P.; et al. Ryanodine receptor 1 (RYR1) mutations in two patients with tubular aggregate myopathy. Eur. J. Neurosci. 2022, 56, 4214–4223. [Google Scholar] [CrossRef] [PubMed]
  5. Bohm, J.; Chevessier, F.; Maues De Paula, A.; Koch, C.; Attarian, S.; Feger, C.; Hantai, D.; Laforet, P.; Ghorab, K.; Vallat, J.M.; et al. Constitutive activation of the calcium sensor STIM1 causes tubular-aggregate myopathy. Am. J. Hum. Genet. 2013, 92, 271–278. [Google Scholar] [CrossRef]
  6. Endo, Y.; Noguchi, S.; Hara, Y.; Hayashi, Y.K.; Motomura, K.; Miyatake, S.; Murakami, N.; Tanaka, S.; Yamashita, S.; Kizu, R.; et al. Dominant mutations in ORAI1 cause tubular aggregate myopathy with hypocalcemia via constitutive activation of store-operated Ca2+ channels. Hum. Mol. Genet. 2015, 24, 637–648. [Google Scholar] [CrossRef]
  7. Nesin, V.; Wiley, G.; Kousi, M.; Ong, E.C.; Lehmann, T.; Nicholl, D.J.; Suri, M.; Shahrizaila, N.; Katsanis, N.; Gaffney, P.M.; et al. Activating mutations in STIM1 and ORAI1 cause overlapping syndromes of tubular myopathy and congenital miosis. Proc. Natl. Acad. Sci. USA 2014, 111, 4197–4202. [Google Scholar] [CrossRef]
  8. Zhang, K.Y.; Zhang, G.J.; Duan, H.Q.; Li, Q.X.; Huang, K.; Xu, L.Q.; Yang, H.; Luo, Y.B. CASQ1-related myopathy: The first report from China and the literature review. Clin. Case Rep. 2022, 10, e6689. [Google Scholar] [CrossRef]
  9. Bohm, J.; Laporte, J. Gain-of-function mutations in STIM1 and ORAI1 causing tubular aggregate myopathy and Stormorken syndrome. Cell Calcium 2018, 76, 1–9. [Google Scholar] [CrossRef]
  10. Misceo, D.; Holmgren, A.; Louch, W.E.; Holme, P.A.; Mizobuchi, M.; Morales, R.J.; De Paula, A.M.; Stray-Pedersen, A.; Lyle, R.; Dalhus, B.; et al. A dominant STIM1 mutation causes Stormorken syndrome. Hum. Mutat. 2014, 35, 556–564. [Google Scholar] [CrossRef]
  11. Morin, G.; Bruechle, N.O.; Singh, A.R.; Knopp, C.; Jedraszak, G.; Elbracht, M.; Bremond-Gignac, D.; Hartmann, K.; Sevestre, H.; Deutz, P.; et al. Gain-of-Function Mutation in STIM1 (P.R304W) Is Associated with Stormorken Syndrome. Hum. Mutat. 2014, 35, 1221–1232. [Google Scholar] [CrossRef] [PubMed]
  12. Morin, G.; Biancalana, V.; Echaniz-Laguna, A.; Noury, J.B.; Lornage, X.; Moggio, M.; Ripolone, M.; Violano, R.; Marcorelles, P.; Marechal, D.; et al. Tubular aggregate myopathy and Stormorken syndrome: Mutation spectrum and genotype/phenotype correlation. Hum. Mutat. 2020, 41, 17–37. [Google Scholar] [CrossRef]
  13. Stathopulos, P.B.; Zheng, L.; Li, G.Y.; Plevin, M.J.; Ikura, M. Structural and mechanistic insights into STIM1-mediated initiation of store-operated calcium entry. Cell 2008, 135, 110–122. [Google Scholar] [CrossRef] [PubMed]
  14. Luik, R.M.; Wu, M.M.; Buchanan, J.; Lewis, R.S. The elementary unit of store-operated Ca2+ entry: Local activation of CRAC channels by STIM1 at ER-plasma membrane junctions. J. Cell Biol. 2006, 174, 815–825. [Google Scholar] [CrossRef] [PubMed]
  15. Bohm, J.; Bulla, M.; Urquhart, J.E.; Malfatti, E.; Williams, S.G.; O’Sullivan, J.; Szlauer, A.; Koch, C.; Baranello, G.; Mora, M.; et al. ORAI1 Mutations with Distinct Channel Gating Defects in Tubular Aggregate Myopathy. Hum. Mutat. 2017, 38, 426–438. [Google Scholar] [CrossRef] [PubMed]
  16. Harris, E.; Burki, U.; Marini-Bettolo, C.; Neri, M.; Scotton, C.; Hudson, J.; Bertoli, M.; Evangelista, T.; Vroling, B.; Polvikoski, T.; et al. Complex phenotypes associated with STIM1 mutations in both coiled coil and EF-hand domains. Neuromuscul. Disord. 2017, 27, 861–872. [Google Scholar] [CrossRef]
  17. Ticci, C.; Cassandrini, D.; Rubegni, A.; Riva, B.; Vattemi, G.; Mata, S.; Ricci, G.; Baldacci, J.; Guglielmi, V.; Di Muzio, A.; et al. Expanding the clinical and genetic spectrum of pathogenic variants in STIM1. Muscle Nerve 2021, 64, 567–575. [Google Scholar] [CrossRef]
  18. Garibaldi, M.; Fattori, F.; Riva, B.; Labasse, C.; Brochier, G.; Ottaviani, P.; Sacconi, S.; Vizzaccaro, E.; Laschena, F.; Romero, N.B.; et al. A novel gain-of-function mutation in ORAI1 causes late-onset tubular aggregate myopathy and congenital miosis. Clin. Genet. 2017, 91, 780–786. [Google Scholar] [CrossRef]
  19. Bryson, V.; Wang, C.; Zhou, Z.; Singh, K.; Volin, N.; Yildirim, E.; Rosenberg, P. The D84G mutation in STIM1 causes nuclear envelope dysfunction and myopathy in mice. J. Clin. Investig. 2024, 134, e170317. [Google Scholar] [CrossRef]
  20. Cordero-Sanchez, C.; Riva, B.; Reano, S.; Clemente, N.; Zaggia, I.; Ruffinatti, F.A.; Potenzieri, A.; Pirali, T.; Raffa, S.; Sangaletti, S.; et al. A luminal EF-hand mutation in STIM1 in mice causes the clinical hallmarks of tubular aggregate myopathy. Dis. Model. Mech. 2019, 13, dmm041111. [Google Scholar] [CrossRef]
  21. Grosse, J.; Braun, A.; Varga-Szabo, D.; Beyersdorf, N.; Schneider, B.; Zeitlmann, L.; Hanke, P.; Schropp, P.; Muhlstedt, S.; Zorn, C.; et al. An EF hand mutation in Stim1 causes premature platelet activation and bleeding in mice. J. Clin. Investig. 2007, 117, 3540–3550. [Google Scholar] [CrossRef] [PubMed]
  22. Gamage, T.H.; Gunnes, G.; Lee, R.H.; Louch, W.E.; Holmgren, A.; Bruton, J.D.; Lengle, E.; Kolstad, T.R.S.; Revold, T.; Amundsen, S.S.; et al. STIM1 R304W causes muscle degeneration and impaired platelet activation in mice. Cell Calcium 2018, 76, 87–100. [Google Scholar] [CrossRef] [PubMed]
  23. Silva-Rojas, R.; Treves, S.; Jacobs, H.; Kessler, P.; Messaddeq, N.; Laporte, J.; Bohm, J. STIM1 over-activation generates a multi-systemic phenotype affecting the skeletal muscle, spleen, eye, skin, bones and immune system in mice. Hum. Mol. Genet. 2019, 28, 1579–1593. [Google Scholar] [CrossRef] [PubMed]
  24. O’Connor, T.N.; Zhao, N.; Orciuoli, H.M.; Brasile, A.; Pietrangelo, L.; He, M.; Groom, L.; Leigh, J.; Mahamed, Z.; Liang, C.; et al. Voluntary wheel running mitigates disease in an Orai1 gain-of-function mouse model of tubular aggregate myopathy. bioRxiv 2023. [Google Scholar] [CrossRef]
  25. Stringer, C.; Wang, T.; Michaelos, M.; Pachitariu, M. Cellpose: A generalist algorithm for cellular segmentation. Nat. Methods 2021, 18, 100–106. [Google Scholar] [CrossRef]
  26. De Palma, S.; Capitanio, D.; Vasso, M.; Braghetta, P.; Scotton, C.; Bonaldo, P.; Lochmuller, H.; Muntoni, F.; Ferlini, A.; Gelfi, C. Muscle proteomics reveals novel insights into the pathophysiological mechanisms of collagen VI myopathies. J. Proteome Res. 2014, 13, 5022–5030. [Google Scholar] [CrossRef]
  27. Laws, N.; Hoey, A. Progression of kyphosis in mdx mice. J. Appl. Physiol. 2004, 97, 1970–1977. [Google Scholar] [CrossRef]
  28. Alonso-Jimenez, A.; Ramon, C.; Dols-Icardo, O.; Roig, C.; Gallardo, E.; Clarimon, J.; Nunez-Peralta, C.; Diaz-Manera, J. Corpus callosum agenesis, myopathy and pinpoint pupils: Consider Stormorken syndrome. Eur. J. Neurol. 2018, 25, e25–e26. [Google Scholar] [CrossRef]
  29. Li, A.; Kang, X.; Edelman, F.; Waclawik, A.J. Stormorken Syndrome: A Rare Cause of Myopathy With Tubular Aggregates and Dystrophic Features. J. Child. Neurol. 2019, 34, 321–324. [Google Scholar] [CrossRef]
  30. Markello, T.; Chen, D.; Kwan, J.Y.; Horkayne-Szakaly, I.; Morrison, A.; Simakova, O.; Maric, I.; Lozier, J.; Cullinane, A.R.; Kilo, T.; et al. York platelet syndrome is a CRAC channelopathy due to gain-of-function mutations in STIM1. Mol. Genet. Metab. 2015, 114, 474–482. [Google Scholar] [CrossRef]
  31. Borsani, O.; Piga, D.; Costa, S.; Govoni, A.; Magri, F.; Artoni, A.; Cinnante, C.M.; Fagiolari, G.; Ciscato, P.; Moggio, M.; et al. Stormorken Syndrome Caused by a p.R304W STIM1 Mutation: The First Italian Patient and a Review of the Literature. Front. Neurol. 2018, 9, 859. [Google Scholar] [CrossRef] [PubMed]
  32. Sura, A.; Jacher, J.; Neil, E.; McFadden, K.; Walkovich, K.; Hannibal, M. Chronic Thrombocytopenia as the Initial Manifestation of STIM1-Related Disorders. Pediatrics 2020, 145, e20192081. [Google Scholar] [CrossRef] [PubMed]
  33. Wang, C.H.; Liang, W.C.; Lin, P.C.; Jong, Y.J. Combination of thrombocytopenia and hypocalcemia may indicate the possibility of Stormorken Syndrome with STIM1 mutation. Pediatr. Neonatol. 2022, 63, 198–199. [Google Scholar] [CrossRef] [PubMed]
  34. Bye, A.P.; Unsworth, A.J.; Gibbins, J.M. Platelet signaling: A complex interplay between inhibitory and activatory networks. J. Thromb. Haemost. 2016, 14, 918–930. [Google Scholar] [CrossRef] [PubMed]
  35. Claeys, T.; Goosens, V.; Race, V.; Theys, T.; Thal, D.R.; Depuydt, C.E.; Claeys, K.G. Clinical and muscle MRI features in a family with tubular aggregate myopathy and novel STIM1 mutation. Neuromuscul. Disord. 2020, 30, 709–718. [Google Scholar] [CrossRef]
  36. Sun, W.; Hu, J.; Li, M.; Huo, J.; Zhu, X. Stormorken syndrome caused by STIM1 mutation: A case report and literature review. Med. Int. 2022, 2, 29. [Google Scholar] [CrossRef]
  37. Noury, J.B.; Bohm, J.; Peche, G.A.; Guyant-Marechal, L.; Bedat-Millet, A.L.; Chiche, L.; Carlier, R.Y.; Malfatti, E.; Romero, N.B.; Stojkovic, T. Tubular aggregate myopathy with features of Stormorken disease due to a new STIM1 mutation. Neuromuscul. Disord. 2017, 27, 78–82. [Google Scholar] [CrossRef]
  38. Lacruz, R.S.; Feske, S. Diseases caused by mutations in ORAI1 and STIM1. Ann. N. Y Acad. Sci. 2015, 1356, 45–79. [Google Scholar] [CrossRef]
  39. Walter, M.C.; Rossius, M.; Zitzelsberger, M.; Vorgerd, M.; Muller-Felber, W.; Ertl-Wagner, B.; Zhang, Y.; Brinkmeier, H.; Senderek, J.; Schoser, B. 50 years to diagnosis: Autosomal dominant tubular aggregate myopathy caused by a novel STIM1 mutation. Neuromuscul. Disord. 2015, 25, 577–584. [Google Scholar] [CrossRef]
  40. Silva-Rojas, R.; Charles, A.L.; Djeddi, S.; Geny, B.; Laporte, J.; Bohm, J. Pathophysiological Effects of Overactive STIM1 on Murine Muscle Function and Structure. Cells 2021, 10, 1730. [Google Scholar] [CrossRef]
  41. Chevessier, F.; Marty, I.; Paturneau-Jouas, M.; Hantai, D.; Verdiere-Sahuque, M. Tubular aggregates are from whole sarcoplasmic reticulum origin: Alterations in calcium binding protein expression in mouse skeletal muscle during aging. Neuromuscul. Disord. 2004, 14, 208–216. [Google Scholar] [CrossRef] [PubMed]
  42. Vig, M.; Beck, A.; Billingsley, J.M.; Lis, A.; Parvez, S.; Peinelt, C.; Koomoa, D.L.; Soboloff, J.; Gill, D.L.; Fleig, A.; et al. CRACM1 multimers form the ion-selective pore of the CRAC channel. Curr. Biol. 2006, 16, 2073–2079. [Google Scholar] [CrossRef] [PubMed]
  43. Bulla, M.; Gyimesi, G.; Kim, J.H.; Bhardwaj, R.; Hediger, M.A.; Frieden, M.; Demaurex, N. ORAI1 channel gating and selectivity is differentially altered by natural mutations in the first or third transmembrane domain. J. Physiol. 2019, 597, 561–582. [Google Scholar] [CrossRef] [PubMed]
  44. Bohm, J.; Chevessier, F.; Koch, C.; Peche, G.A.; Mora, M.; Morandi, L.; Pasanisi, B.; Moroni, I.; Tasca, G.; Fattori, F.; et al. Clinical, histological and genetic characterisation of patients with tubular aggregate myopathy caused by mutations in STIM1. J. Med. Genet. 2014, 51, 824–833. [Google Scholar] [CrossRef]
  45. Silva-Rojas, R.; Laporte, J.; Bohm, J. STIM1/ORAI1 Loss-of-Function and Gain-of-Function Mutations Inversely Impact on SOCE and Calcium Homeostasis and Cause Multi-Systemic Mirror Diseases. Front. Physiol. 2020, 11, 604941. [Google Scholar] [CrossRef]
  46. Silva-Rojas, R.; Perez-Guardia, L.; Lafabrie, E.; Moulaert, D.; Laporte, J.; Bohm, J. Silencing of the Ca2+ Channel ORAI1 Improves the Multi-Systemic Phenotype of Tubular Aggregate Myopathy (TAM) and Stormorken Syndrome (STRMK) in Mice. Int. J. Mol. Sci. 2022, 23, 6968. [Google Scholar] [CrossRef]
  47. Silva-Rojas, R.; Perez-Guardia, L.; Simon, A.; Djeddi, S.; Treves, S.; Ribes, A.; Silva-Hernandez, L.; Tard, C.; Laporte, J.; Bohm, J. ORAI1 inhibition as an efficient preclinical therapy for tubular aggregate myopathy and Stormorken syndrome. JCI Insight 2024, 9, e174866. [Google Scholar] [CrossRef]
  48. Cordero-Sanchez, C.; Pessolano, E.; Riva, B.; Vismara, M.; Trivigno, S.M.G.; Clemente, N.; Aprile, S.; Ruffinatti, F.A.; Portararo, P.; Filigheddu, N.; et al. CIC-39Na reverses the thrombocytopenia that characterizes tubular aggregate myopathy. Blood Adv. 2022, 6, 4471–4484. [Google Scholar] [CrossRef]
  49. Barde, P.J.; Viswanadha, S.; Veeraraghavan, S.; Vakkalanka, S.V.; Nair, A. A first-in-human study to evaluate the safety, tolerability and pharmacokinetics of RP3128, an oral calcium release-activated calcium (CRAC) channel modulator in healthy volunteers. J. Clin. Pharm. Ther. 2021, 46, 677–687. [Google Scholar] [CrossRef]
  50. Bruen, C.; Al-Saadi, M.; Michelson, E.A.; Tanios, M.; Mendoza-Ayala, R.; Miller, J.; Zhang, J.; Stauderman, K.; Hebbar, S.; Hou, P.C. Auxora vs. placebo for the treatment of patients with severe COVID-19 pneumonia: A randomized-controlled clinical trial. Crit. Care 2022, 26, 101. [Google Scholar] [CrossRef]
  51. Miller, J.; Bruen, C.; Schnaus, M.; Zhang, J.; Ali, S.; Lind, A.; Stoecker, Z.; Stauderman, K.; Hebbar, S. Auxora versus standard of care for the treatment of severe or critical COVID-19 pneumonia: Results from a randomized controlled trial. Crit. Care 2020, 24, 502. [Google Scholar] [CrossRef] [PubMed]
Disclaimer/Publisher’s Note: The statements, opinions and data contained in all publications are solely those of the individual author(s) and contributor(s) and not of MDPI and/or the editor(s). MDPI and/or the editor(s) disclaim responsibility for any injury to people or property resulting from any ideas, methods, instructions or products referred to in the content.

Article Metrics

Citations

Article Access Statistics

Multiple requests from the same IP address are counted as one view.