Su(H) Modulates Enhancer Transcriptional Bursting in Prelude to Gastrulation
Abstract
1. Introduction
2. Materials and Methods
2.1. Fly Husbandry and Embryo Preparation
2.2. Live Imaging
2.3. Tissue Image and Statistical Analyses
2.4. Nuclei Tracking and Quantification
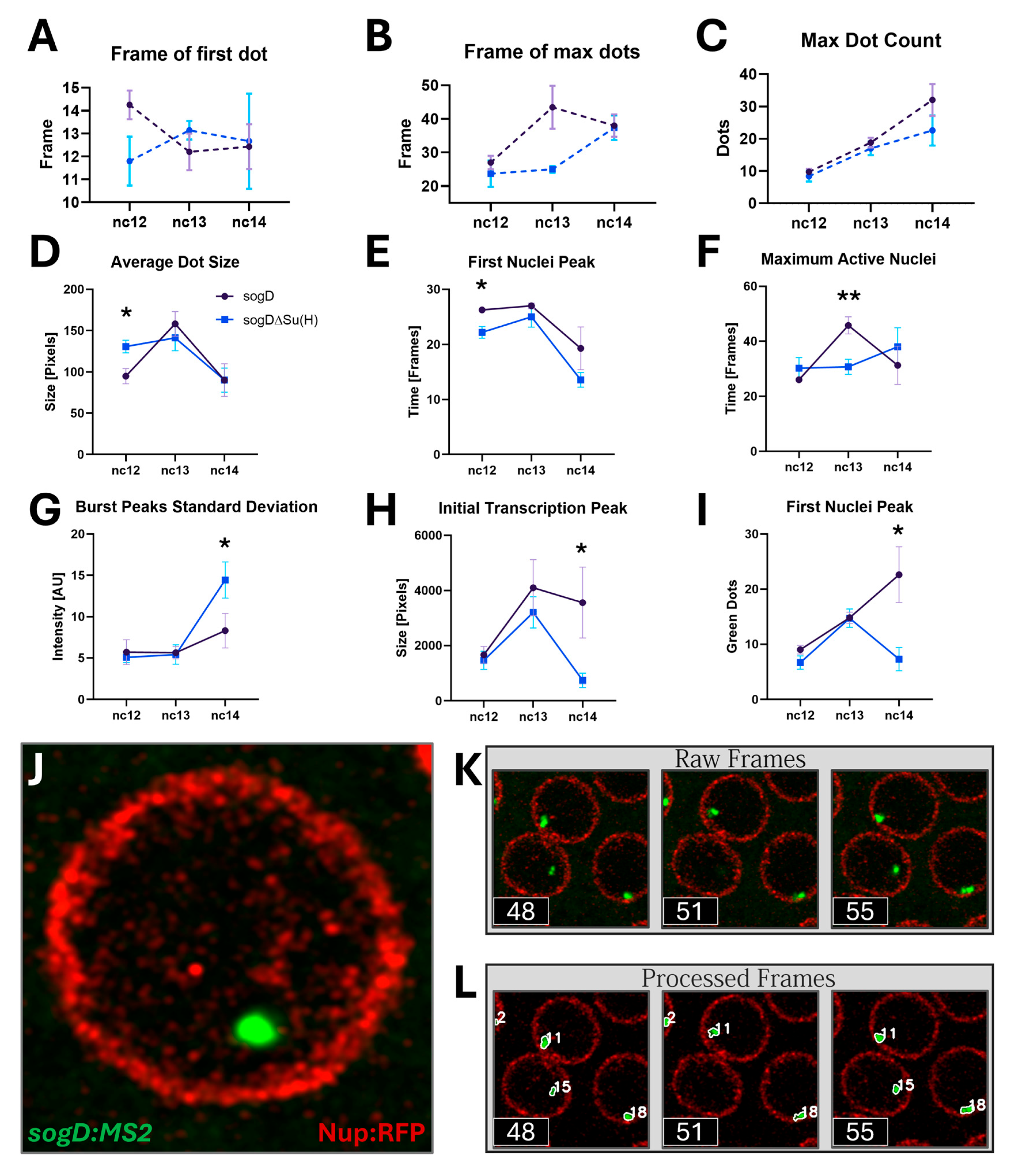
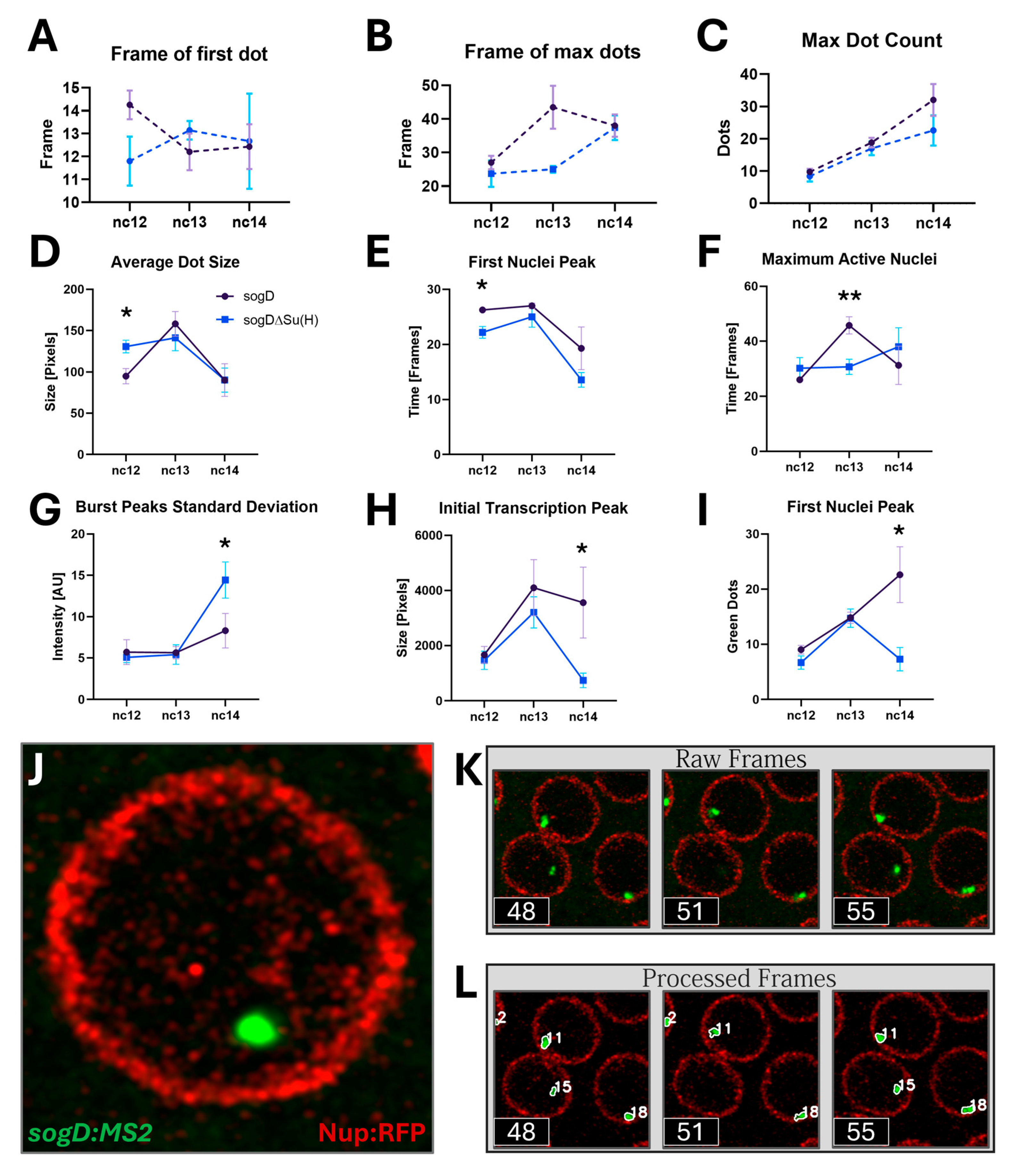
3. Results
4. Discussion
Supplementary Materials
Author Contributions
Funding
Institutional Review Board Statement
Informed Consent Statement
Data Availability Statement
Acknowledgments
Conflicts of Interest
References
- Tunnacliffe, E.; Chubb, J.R. What Is a Transcriptional Burst? Trends Genet. 2020, 36, 288–297. [Google Scholar] [CrossRef] [PubMed]
- Meeussen, J.V.W.; Lenstra, T.L. Time Will Tell: Comparing Timescales to Gain Insight into Transcriptional Bursting. Trends Genet. 2024, 40, 160–174. [Google Scholar] [CrossRef] [PubMed]
- Bate, M. (Ed.) The Development of Drosophila Melanogaster; Cold Spring Harbor Laboratory Press: New York, NY, USA, 1994; ISBN 9780879698997. [Google Scholar]
- Cho, C.-Y.; O’Farrell, P.H. Stepwise Modifications of Transcriptional Hubs Link Pioneer Factor Activity to a Burst of Transcription. Nat. Commun. 2023, 14, 4848. [Google Scholar] [CrossRef]
- Berrocal, A.; Lammers, N.C.; Garcia, H.G.; Eisen, M.B. Kinetic Sculpting of the Seven Stripes of the Drosophila Even-Skipped Gene. Elife 2020, 9, e61635. [Google Scholar] [CrossRef]
- Yamada, S.; Whitney, P.H.; Huang, S.-K.; Eck, E.C.; Garcia, H.G.; Rushlow, C.A. The Drosophila Pioneer Factor Zelda Modulates the Nuclear Microenvironment of a Dorsal Target Enhancer to Potentiate Transcriptional Output. Curr. Biol. 2019, 29, 1387–1393.e5. [Google Scholar] [CrossRef]
- Whitney, P.H.; Shrestha, B.; Xiong, J.; Zhang, T.; Rushlow, C.A. Shadow Enhancers Modulate Distinct Transcriptional Parameters That Differentially Effect Downstream Patterning Events. Development 2022, 149, dev200940. [Google Scholar] [CrossRef] [PubMed]
- Chen, P.-T.; Levo, M.; Zoller, B.; Gregor, T. Gene Activity Fully Predicts Transcriptional Bursting Dynamics. arXiv 2024, arXiv:2304.08770. [Google Scholar]
- Zoller, B.; Little, S.C.; Gregor, T. Diverse Spatial Expression Patterns Emerge from Unified Kinetics of Transcriptional Bursting. Cell 2018, 175, 835–847.e25. [Google Scholar] [CrossRef] [PubMed]
- Forbes Beadle, L.; Zhou, H.; Rattray, M.; Ashe, H.L. Modulation of Transcription Burst Amplitude Underpins Dosage Compensation in the Drosophila Embryo. Cell Rep. 2023, 42, 112382. [Google Scholar] [CrossRef]
- Pomp, W.; Meeussen, J.V.W.; Lenstra, T.L. Transcription Factor Exchange Enables Prolonged Transcriptional Bursts. Mol. Cell 2024, 84, 1036–1048.e9. [Google Scholar] [CrossRef]
- Tunnacliffe, E.; Corrigan, A.M.; Chubb, J.R. Promoter-Mediated Diversification of Transcriptional Bursting Dynamics Following Gene Duplication. Proc. Natl. Acad. Sci. USA 2018, 115, 8364–8369. [Google Scholar] [CrossRef] [PubMed]
- Brouwer, I.; Kerklingh, E.; van Leeuwen, F.; Lenstra, T.L. Dynamic Epistasis Analysis Reveals How Chromatin Remodeling Regulates Transcriptional Bursting. Nat. Struct. Mol. Biol. 2023, 30, 692–702. [Google Scholar] [CrossRef] [PubMed]
- Wan, Y.; Anastasakis, D.G.; Rodriguez, J.; Palangat, M.; Gudla, P.; Zaki, G.; Tandon, M.; Pegoraro, G.; Chow, C.C.; Hafner, M.; et al. Dynamic Imaging of Nascent RNA Reveals General Principles of Transcription Dynamics and Stochastic Splice Site Selection. Cell 2021, 184, 2878–2895.e20. [Google Scholar] [CrossRef]
- Larsson, A.J.M.; Johnsson, P.; Hagemann-Jensen, M.; Hartmanis, L.; Faridani, O.R.; Reinius, B.; Segerstolpe, Å.; Rivera, C.M.; Ren, B.; Sandberg, R. Genomic Encoding of Transcriptional Burst Kinetics. Nature 2019, 565, 251–254. [Google Scholar] [CrossRef] [PubMed]
- Gerber, A.; van Otterdijk, S.; Bruggeman, F.J.; Tutucci, E. Understanding Spatiotemporal Coupling of Gene Expression Using Single Molecule RNA Imaging Technologies. Transcription 2023, 14, 105–126. [Google Scholar] [CrossRef]
- Tantale, K.; Mueller, F.; Kozulic-Pirher, A.; Lesne, A.; Victor, J.-M.; Robert, M.-C.; Capozi, S.; Chouaib, R.; Bäcker, V.; Mateos-Langerak, J.; et al. A Single-Molecule View of Transcription Reveals Convoys of RNA Polymerases and Multi-Scale Bursting. Nat. Commun. 2016, 7, 12248. [Google Scholar] [CrossRef]
- Lim, F.; Downey, T.P.; Peabody, D.S. Translational Repression and Specific RNA Binding by the Coat Protein of the Pseudomonas Phage PP7. J. Biol. Chem. 2001, 276, 22507–22513. [Google Scholar] [CrossRef]
- Fukaya, T. Enhancer Dynamics: Unraveling the Mechanism of Transcriptional Bursting. Sci. Adv. 2023, 9, eadj3366. [Google Scholar] [CrossRef]
- Batut, P.J.; Bing, X.Y.; Sisco, Z.; Raimundo, J.; Levo, M.; Levine, M.S. Genome Organization Controls Transcriptional Dynamics during Development. Science 2022, 375, 566–570. [Google Scholar] [CrossRef]
- Lim, F.; Peabody, D.S. RNA Recognition Site of PP7 Coat Protein. Nucleic Acids Res. 2002, 30, 4138–4144. [Google Scholar] [CrossRef]
- Vinter, D.J.; Hoppe, C.; Minchington, T.G.; Sutcliffe, C.; Ashe, H.L. Dynamics of Hunchback Translation in Real-Time and at Single-MRNA Resolution in the Drosophila Embryo. Development 2021, 148, dev.196121. [Google Scholar] [CrossRef]
- Fukaya, T.; Lim, B.; Levine, M. Enhancer Control of Transcriptional Bursting. Cell 2016, 166, 358–368. [Google Scholar] [CrossRef] [PubMed]
- Koromila, T.; Gao, F.; Iwasaki, Y.; He, P.; Pachter, L.; Gergen, J.P.; Stathopoulos, A. Odd-Paired Is a Pioneer-like Factor That Coordinates with Zelda to Control Gene Expression in Embryos. Elife 2020, 9, e59610. [Google Scholar] [CrossRef] [PubMed]
- Viushkov, V.S.; Lomov, N.A.; Rubtsov, M.A.; Vassetzky, Y.S. Visualizing the Genome: Experimental Approaches for Live-Cell Chromatin Imaging. Cells 2022, 11, 4086. [Google Scholar] [CrossRef] [PubMed]
- Birnie, A.; Plat, A.; Korkmaz, C.; Bothma, J.P. Precisely Timed Regulation of Enhancer Activity Defines the Binary Expression Pattern of Fushi Tarazu in the Drosophila Embryo. Curr. Biol. 2023, 33, 2839–2850.e7. [Google Scholar] [CrossRef]
- Vinter, D.J.; Hoppe, C.; Ashe, H.L. Live and Fixed Imaging of Translation Sites at Single MRNA Resolution in the Drosophila Embryo. STAR Protoc. 2021, 2, 100812. [Google Scholar] [CrossRef]
- Koromila, T.; Stathopoulos, A. Distinct Roles of Broadly Expressed Repressors Support Dynamic Enhancer Action and Change in Time. Cell Rep. 2019, 28, 855–863.e5. [Google Scholar] [CrossRef]
- Yuh, C.H.; Moore, J.G.; Davidson, E.H. Quantitative Functional Interrelations within the Cis-Regulatory System of the S. Purpuratus Endo16 Gene. Development 1996, 122, 4045–4056. [Google Scholar] [CrossRef]
- Koromila, T.; Stathopoulos, A. Broadly Expressed Repressors Integrate Patterning across Orthogonal Axes in Embryos. Proc. Natl. Acad. Sci. USA 2017, 114, 8295–8300. [Google Scholar] [CrossRef]
- Borggrefe, T.; Oswald, F. Setting the Stage for Notch: The Drosophila Su(H)-Hairless Repressor Complex. PLoS Biol. 2016, 14, e1002524. [Google Scholar] [CrossRef]
- Barolo, S.; Stone, T.; Bang, A.G.; Posakony, J.W. Default Repression and Notch Signaling: Hairless Acts as an Adaptor to Recruit the Corepressors Groucho and DCtBP to Suppressor of Hairless. Genes Dev. 2002, 16, 1964–1976. [Google Scholar] [CrossRef]
- Krejcí, A.; Bray, S. Notch Activation Stimulates Transient and Selective Binding of Su(H)/CSL to Target Enhancers. Genes Dev. 2007, 21, 1322–1327. [Google Scholar] [CrossRef]
- Morel, V.; Schweisguth, F. Repression by Suppressor of Hairless and Activation by Notch Are Required to Define a Single Row of Single-Minded Expressing Cells in the Drosophila Embryo. Genes Dev. 2000, 14, 377–388. [Google Scholar] [CrossRef] [PubMed]
- Kankel, M.W.; Hurlbut, G.D.; Upadhyay, G.; Yajnik, V.; Yedvobnick, B.; Artavanis-Tsakonas, S. Investigating the Genetic Circuitry of Mastermind in Drosophila, a Notch Signal Effector. Genetics 2007, 177, 2493–2505. [Google Scholar] [CrossRef] [PubMed]
- Ozdemir, A.; Ma, L.; White, K.P.; Stathopoulos, A. Su(H)-Mediated Repression Positions Gene Boundaries along the Dorsal-Ventral Axis of Drosophila Embryos. Dev. Cell 2014, 31, 100–113. [Google Scholar] [CrossRef] [PubMed][Green Version]
- Falo-Sanjuan, J.; Lammers, N.C.; Garcia, H.G.; Bray, S.J. Enhancer Priming Enables Fast and Sustained Transcriptional Responses to Notch Signaling. Dev. Cell 2019, 50, 411–425.e8. [Google Scholar] [CrossRef]
- Lee, C.; Shin, H.; Kimble, J. Dynamics of Notch-Dependent Transcriptional Bursting in Its Native Context. Dev. Cell 2019, 50, 426–435.e4. [Google Scholar] [CrossRef]
- Mann, H.B.; Whitney, D.R. On a Test of Whether One of Two Random Variables Is Stochastically Larger than the Other. Ann. Math. Stat. 1947, 18, 50–60. [Google Scholar] [CrossRef]
- Welch, W.J. Construction of Permutation Tests. J. Am. Stat. Assoc. 1990, 85, 693–698. [Google Scholar] [CrossRef]
- Leyes Porello, E.A.; Trudeau, R.T.; Lim, B. Transcriptional Bursting: Stochasticity in Deterministic Development. Development 2023, 150, dev201546. [Google Scholar] [CrossRef]
- Larson, E.D.; Komori, H.; Gibson, T.J.; Ostgaard, C.M.; Hamm, D.C.; Schnell, J.M.; Lee, C.-Y.; Harrison, M.M. Cell-Type-Specific Chromatin Occupancy by the Pioneer Factor Zelda Drives Key Developmental Transitions in Drosophila. Nat. Commun. 2021, 12, 7153. [Google Scholar] [CrossRef] [PubMed]
- Fenelon, K.D.; Gao, F.; Borad, P.; Abbasi, S.; Pachter, L.; Koromila, T. Cell-Specific Occupancy Dynamics between the Pioneer-like Factor Opa/ZIC and Ocelliless/OTX Regulate Early Head Development in Embryos. Front. Cell Dev. Biol. 2023, 11, 1126507. [Google Scholar] [CrossRef] [PubMed]
- Datta, R.R.; Ling, J.; Kurland, J.; Ren, X.; Xu, Z.; Yucel, G.; Moore, J.; Shokri, L.; Baker, I.; Bishop, T.; et al. A Feed-Forward Relay Integrates the Regulatory Activities of Bicoid and Orthodenticle via Sequential Binding to Suboptimal Sites. Genes Dev. 2018, 32, 723–736. [Google Scholar] [CrossRef] [PubMed]
- Eck, E.; Moretti, B.; Schlomann, B.H.; Bragantini, J.; Lange, M.; Zhao, X.; VijayKumar, S.; Valentin, G.; Loureiro, C.; Soroldoni, D.; et al. Single-Cell Transcriptional Dynamics in a Living Vertebrate. bioRxiv 2024. [Google Scholar] [CrossRef]
- Malidarreh, P.B.; Rout, B.; Nasr, M.S.; Borad, P.; Saurav, J.R.; Veerla, J.P.; Fenelon, K.; Koromila, T.; Luber, J.M. Predicting Future States with Spatial Point Processes in Single Molecule Resolution Spatial Transcriptomics. arXiv 2024, arXiv:2401.02564. [Google Scholar]





Disclaimer/Publisher’s Note: The statements, opinions and data contained in all publications are solely those of the individual author(s) and contributor(s) and not of MDPI and/or the editor(s). MDPI and/or the editor(s) disclaim responsibility for any injury to people or property resulting from any ideas, methods, instructions or products referred to in the content. |
© 2024 by the authors. Licensee MDPI, Basel, Switzerland. This article is an open access article distributed under the terms and conditions of the Creative Commons Attribution (CC BY) license (https://creativecommons.org/licenses/by/4.0/).
Share and Cite
Fenelon, K.D.; Borad, P.; Rout, B.; Malidarreh, P.B.; Nasr, M.S.; Luber, J.M.; Koromila, T. Su(H) Modulates Enhancer Transcriptional Bursting in Prelude to Gastrulation. Cells 2024, 13, 1759. https://doi.org/10.3390/cells13211759
Fenelon KD, Borad P, Rout B, Malidarreh PB, Nasr MS, Luber JM, Koromila T. Su(H) Modulates Enhancer Transcriptional Bursting in Prelude to Gastrulation. Cells. 2024; 13(21):1759. https://doi.org/10.3390/cells13211759
Chicago/Turabian StyleFenelon, Kelli D., Priyanshi Borad, Biraaj Rout, Parisa Boodaghi Malidarreh, Mohammad Sadegh Nasr, Jacob M. Luber, and Theodora Koromila. 2024. "Su(H) Modulates Enhancer Transcriptional Bursting in Prelude to Gastrulation" Cells 13, no. 21: 1759. https://doi.org/10.3390/cells13211759
APA StyleFenelon, K. D., Borad, P., Rout, B., Malidarreh, P. B., Nasr, M. S., Luber, J. M., & Koromila, T. (2024). Su(H) Modulates Enhancer Transcriptional Bursting in Prelude to Gastrulation. Cells, 13(21), 1759. https://doi.org/10.3390/cells13211759

