Alternative Balance between Transcriptional and Epigenetic Regulation during Developmental Proliferation of Human Cranial Neural Crest Cells
Abstract
1. Introduction
1.1. Transcriptional Regulation
1.2. Epigenetic Regulation
2. Materials and Methods
2.1. Public Datasets
2.2. General Bioinformatics Analyses
2.3. Single-Cell RNA Sequencing Data Preparation
2.4. Single-Cell RNA Sequencing Cell Trajectory Analysis
2.5. Single-Cell Geneset Activity
2.6. Co-Expression Network and Connectivity Analyses of scRNA-Seq Neural Cells
3. Results
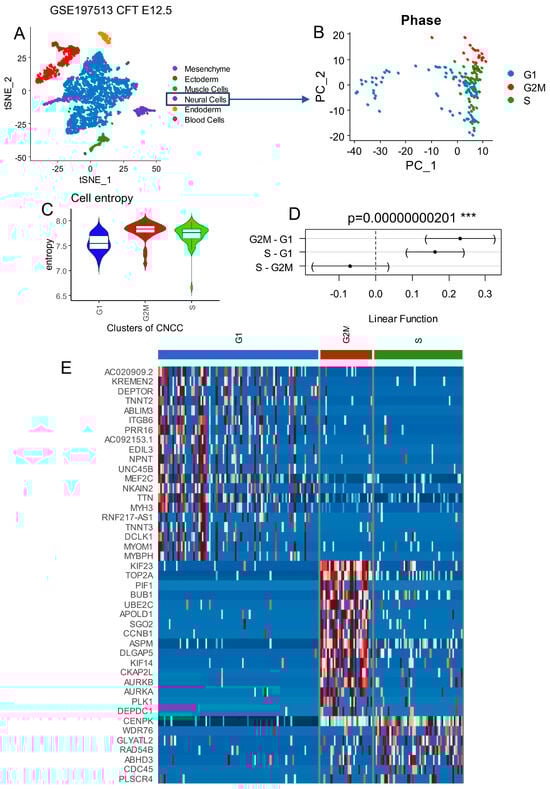
3.1. High Cell Entropy in Human Developing Proliferative Cranial Neural Crest Cells
3.2. Transcriptional Factors Regulated across Proliferative Cell Trajectory of CNCCs
3.3. Epifactors Regulated across Proliferative Cell Trajectory of CNCCs
3.4. Neural Cell Trajectory Is Associated with CNCC Differentiation Processes
3.5. Alternative Regulation between Epigenetic and Transcription Factors during Proliferative Trajectory of Neural Cells from Human Developing Cranial Face Tissue
3.6. Epigenetic Hub Regulation during Proliferative Phases of Neural Cells from Human Developing Cranial Face Tissue
3.7. Transcription Hub Regulation during Differentiation Phases of Neural Cells from Human Developing Cranial Face Tissue
4. Discussion
5. Conclusions
Supplementary Materials
Author Contributions
Funding
Data Availability Statement
Acknowledgments
Conflicts of Interest
References
- Silbereis, J.C.; Pochareddy, S.; Zhu, Y.; Li, M.; Sestan, N. The Cellular and Molecular Landscapes of the Developing Human Central Nervous System. Neuron 2016, 89, 248–268. [Google Scholar] [CrossRef] [PubMed]
- Catala, M.; Kubis, N. Gross Anatomy and Development of the Peripheral Nervous System. In Handbook of Clinical Neurology; Elsevier: Amsterdam, The Netherlands, 2013; Volume 115, pp. 29–41. ISBN 978-0-444-52902-2. [Google Scholar]
- Welniarz, Q.; Dusart, I.; Roze, E. The Corticospinal Tract: Evolution, Development, and Human Disorders. Dev. Neurobiol. 2017, 77, 810–829. [Google Scholar] [CrossRef] [PubMed]
- Roth, D.M.; Bayona, F.; Baddam, P.; Graf, D. Craniofacial Development: Neural Crest in Molecular Embryology. Head Neck Pathol. 2021, 15, 1–15. [Google Scholar] [CrossRef]
- Douarin, N.L. Chapter 2 Migration and Differentiation of Neural Crest Cells. In Current Topics in Developmental Biology; Elsevier: Amsterdam, The Netherlands, 1980; Volume 16, pp. 31–85. ISBN 978-0-12-153116-4. [Google Scholar]
- Keuls, R.A.; Oh, Y.S.; Patel, I.; Parchem, R.J. Post-Transcriptional Regulation in Cranial Neural Crest Cells Expands Developmental Potential. Proc. Natl. Acad. Sci. USA 2023, 120, e2212578120. [Google Scholar] [CrossRef]
- Candido-Ferreira, I.L.; Lukoseviciute, M.; Sauka-Spengler, T. Multi-Layered Transcriptional Control of Cranial Neural Crest Development. Semin. Cell Dev. Biol. 2023, 138, 1–14. [Google Scholar] [CrossRef]
- Liao, J.; Huang, Y.; Wang, Q.; Chen, S.; Zhang, C.; Wang, D.; Lv, Z.; Zhang, X.; Wu, M.; Chen, G. Gene Regulatory Network from Cranial Neural Crest Cells to Osteoblast Differentiation and Calvarial Bone Development. Cell. Mol. Life Sci. 2022, 79, 158. [Google Scholar] [CrossRef] [PubMed]
- Marable, S.S.; Bronner, M.E. Reprogramming of Trunk Neural Crest to a Cranial Crest-like Identity Alters Their Transcriptome and Developmental Potential. Differentiation 2023, 131, 27–37. [Google Scholar] [CrossRef] [PubMed]
- Gehlen-Breitbach, S.; Schmid, T.; Fröb, F.; Rodrian, G.; Weider, M.; Wegner, M.; Gölz, L. The Tip60/Ep400 Chromatin Remodeling Complex Impacts Basic Cellular Functions in Cranial Neural Crest-Derived Tissue during Early Orofacial Development. Int. J. Oral Sci. 2023, 15, 16. [Google Scholar] [CrossRef]
- Wilkinson, A.L.; Zorzan, I.; Rugg-Gunn, P.J. Epigenetic Regulation of Early Human Embryo Development. Cell Stem Cell 2023, 30, 1569–1584. [Google Scholar] [CrossRef]
- Fu, X.; Zhang, C.; Zhang, Y. Epigenetic Regulation of Mouse Preimplantation Embryo Development. Curr. Opin. Genet. Dev. 2020, 64, 13–20. [Google Scholar] [CrossRef]
- Greenberg, M.V.C.; Bourc’his, D. The Diverse Roles of DNA Methylation in Mammalian Development and Disease. Nat. Rev. Mol. Cell Biol. 2019, 20, 590–607. [Google Scholar] [CrossRef] [PubMed]
- Yan, R.; Cheng, X.; Gu, C.; Xu, Y.; Long, X.; Zhai, J.; Sun, F.; Qian, J.; Du, Y.; Wang, H.; et al. Dynamics of DNA Hydroxymethylation and Methylation during Mouse Embryonic and Germline Development. Nat. Genet. 2023, 55, 130–143. [Google Scholar] [CrossRef] [PubMed]
- Fang, Y.; Xu, X.; Ding, J.; Yang, L.; Doan, M.T.; Karmaus, P.W.F.; Snyder, N.W.; Zhao, Y.; Li, J.-L.; Li, X. Histone Crotonylation Promotes Mesoendodermal Commitment of Human Embryonic Stem Cells. Cell Stem Cell 2021, 28, 748–763.e7. [Google Scholar] [CrossRef] [PubMed]
- Zhou, J.J.; Cho, J.S.; Han, H.; Blitz, I.L.; Wang, W.; Cho, K.W. Histone Deacetylase 1 Maintains Lineage Integrity through Histone Acetylome Refinement during Early Embryogenesis. eLife 2023, 12, e79380. [Google Scholar] [CrossRef]
- Jambhekar, A.; Dhall, A.; Shi, Y. Roles and Regulation of Histone Methylation in Animal Development. Nat. Rev. Mol. Cell Biol. 2019, 20, 625–641. [Google Scholar] [CrossRef]
- Furumatsu, T.; Tsuda, M.; Yoshida, K.; Taniguchi, N.; Ito, T.; Hashimoto, M.; Ito, T.; Asahara, H. Sox9 and P300 Cooperatively Regulate Chromatin-Mediated Transcription. J. Biol. Chem. 2005, 280, 35203–35208. [Google Scholar] [CrossRef]
- Zuzina, A.B.; Vinarskaya, A.K.; Balaban, P.M. Histone Deacetylase Inhibitors Rescue the Impaired Memory in Terrestrial Snails. J. Comp. Physiol. A 2020, 206, 639–649. [Google Scholar] [CrossRef]
- Fan, Y.; Hackland, J.; Baggiolini, A.; Hung, L.Y.; Zhao, H.; Zumbo, P.; Oberst, P.; Minotti, A.P.; Hergenreder, E.; Najjar, S.; et al. hPSC-Derived Sacral Neural Crest Enables Rescue in a Severe Model of Hirschsprung’s Disease. Cell Stem Cell 2023, 30, 264–282.e9. [Google Scholar] [CrossRef]
- Dong, R.; Yang, R.; Zhan, Y.; Lai, H.-D.; Ye, C.-J.; Yao, X.-Y.; Luo, W.-Q.; Cheng, X.-M.; Miao, J.-J.; Wang, J.-F.; et al. Single-Cell Characterization of Malignant Phenotypes and Developmental Trajectories of Adrenal Neuroblastoma. Cancer Cell 2020, 38, 716–733.e6. [Google Scholar] [CrossRef]
- Smallwood, K.; Watt, K.E.N.; Ide, S.; Baltrunaite, K.; Brunswick, C.; Inskeep, K.; Capannari, C.; Adam, M.P.; Begtrup, A.; Bertola, D.R.; et al. POLR1A Variants Underlie Phenotypic Heterogeneity in Craniofacial, Neural, and Cardiac Anomalies. Am. J. Hum. Genet. 2023, 110, 809–825. [Google Scholar] [CrossRef]
- Wu, T.; Chen, G.; Tian, F.; Liu, H.-X. Contribution of Cranial Neural Crest Cells to Mouse Skull Development. Int. J. Dev. Biol. 2017, 61, 495–503. [Google Scholar] [CrossRef] [PubMed]
- Wilson, N.R.; Olm-Shipman, A.J.; Acevedo, D.S.; Palaniyandi, K.; Hall, E.G.; Kosa, E.; Stumpff, K.M.; Smith, G.J.; Pitstick, L.; Liao, E.C.; et al. SPECC1L Deficiency Results in Increased Adherens Junction Stability and Reduced Cranial Neural Crest Cell Delamination. Sci. Rep. 2016, 6, 17735. [Google Scholar] [CrossRef] [PubMed]
- Yumoto, K.; Thomas, P.S.; Lane, J.; Matsuzaki, K.; Inagaki, M.; Ninomiya-Tsuji, J.; Scott, G.J.; Ray, M.K.; Ishii, M.; Maxson, R.; et al. TGF-β-Activated Kinase 1 (Tak1) Mediates Agonist-Induced Smad Activation and Linker Region Phosphorylation in Embryonic Craniofacial Neural Crest-Derived Cells. J. Biol. Chem. 2013, 288, 13467–13480. [Google Scholar] [CrossRef] [PubMed]
- Luo, T.; Xu, Y.; Hoffman, T.L.; Zhang, T.; Schilling, T.; Sargent, T.D. Inca: A Novel P21-Activated Kinase-Associated Protein Required for Cranial Neural Crest Development. Development 2007, 134, 1279–1289. [Google Scholar] [CrossRef] [PubMed]
- Engleka, K.A.; Wu, M.; Zhang, M.; Antonucci, N.B.; Epstein, J.A. Menin Is Required in Cranial Neural Crest for Palatogenesis and Perinatal Viability. Dev. Biol. 2007, 311, 524–537. [Google Scholar] [CrossRef]
- Hutchins, E.J.; Piacentino, M.L.; Bronner, M.E. Transcriptomic Identification of Draxin-Responsive Targets During Cranial Neural Crest EMT. Front. Physiol. 2021, 12, 624037. [Google Scholar] [CrossRef]
- Ahsan, K.; Singh, N.; Rocha, M.; Huang, C.; Prince, V.E. Prickle1 Is Required for EMT and Migration of Zebrafish Cranial Neural Crest. Dev. Biol. 2019, 448, 16–35. [Google Scholar] [CrossRef]
- Oka, K.; Honda, M.J.; Tsuruga, E.; Hatakeyama, Y.; Isokawa, K.; Sawa, Y. Roles of Collagen and Periostin Expression by Cranial Neural Crest Cells during Soft Palate Development. J. Histochem. Cytochem. 2012, 60, 57–68. [Google Scholar] [CrossRef]
- Lallier, T.; Leblanc, G.; Artinger, K.B.; Bronner-Fraser, M. Cranial and Trunk Neural Crest Cells Use Different Mechanisms for Attachment to Extracellular Matrices. Development 1992, 116, 531–541. [Google Scholar] [CrossRef]
- Snider, T.N.; Mishina, Y. Cranial Neural Crest Cell Contribution to Craniofacial Formation, Pathology, and Future Directions in Tissue Engineering. Birth Defects Res. Part C 2014, 102, 324–332. [Google Scholar] [CrossRef]
- Heuzé, Y.; Singh, N.; Basilico, C.; Jabs, E.W.; Holmes, G.; Richtsmeier, J.T. Morphological Comparison of the Craniofacial Phenotypes of Mouse Models Expressing the Apert FGFR2 S252W Mutation in Neural Crest- or Mesoderm-Derived Tissues. Bone 2014, 63, 101–109. [Google Scholar] [CrossRef] [PubMed]
- Srinivasan, A.; Toh, Y.-C. Human Pluripotent Stem Cell-Derived Neural Crest Cells for Tissue Regeneration and Disease Modeling. Front. Mol. Neurosci. 2019, 12, 39. [Google Scholar] [CrossRef] [PubMed]
- Okuno, H.; Okano, H. Modeling Human Congenital Disorders with Neural Crest Developmental Defects Using Patient-Derived Induced Pluripotent Stem Cells. Regen. Ther. 2021, 18, 275–280. [Google Scholar] [CrossRef]
- Rezaei, O.; Honarmand Tamizkar, K.; Hajiesmaeili, M.; Taheri, M.; Ghafouri-Fard, S. Non-Coding RNAs Participate in the Pathogenesis of Neuroblastoma. Front. Oncol. 2021, 11, 617362. [Google Scholar] [CrossRef]
- McLennan, R.; Bailey, C.M.; Schumacher, L.J.; Teddy, J.M.; Morrison, J.A.; Kasemeier-Kulesa, J.C.; Wolfe, L.A.; Gogol, M.M.; Baker, R.E.; Maini, P.K.; et al. DAN (NBL1) Promotes Collective Neural Crest Migration by Restraining Uncontrolled Invasion. J. Cell Biol. 2017, 216, 3339–3354. [Google Scholar] [CrossRef]
- Barrett, T.; Wilhite, S.E.; Ledoux, P.; Evangelista, C.; Kim, I.F.; Tomashevsky, M.; Marshall, K.A.; Phillippy, K.H.; Sherman, P.M.; Holko, M.; et al. NCBI GEO: Archive for Functional Genomics Data Sets—Update. Nucleic Acids Res. 2013, 41, D991–D995. [Google Scholar] [CrossRef] [PubMed]
- Yankee, T.N.; Oh, S.; Winchester, E.W.; Wilderman, A.; Robinson, K.; Gordon, T.; Rosenfeld, J.A.; VanOudenhove, J.; Scott, D.A.; Leslie, E.J.; et al. Integrative Analysis of Transcriptome Dynamics during Human Craniofacial Development Identifies Candidate Disease Genes. Nat. Commun. 2023, 14, 4623. [Google Scholar] [CrossRef]
- Amezquita, R.A.; Lun, A.T.L.; Becht, E.; Carey, V.J.; Carpp, L.N.; Geistlinger, L.; Marini, F.; Rue-Albrecht, K.; Risso, D.; Soneson, C.; et al. Orchestrating Single-Cell Analysis with Bioconductor. Nat. Methods 2020, 17, 137–145. [Google Scholar] [CrossRef]
- Butler, A.; Hoffman, P.; Smibert, P.; Papalexi, E.; Satija, R. Integrating Single-Cell Transcriptomic Data across Different Conditions, Technologies, and Species. Nat. Biotechnol. 2018, 36, 411–420. [Google Scholar] [CrossRef]
- Street, K.; Risso, D.; Fletcher, R.B.; Das, D.; Ngai, J.; Yosef, N.; Purdom, E.; Dudoit, S. Slingshot: Cell Lineage and Pseudotime Inference for Single-Cell Transcriptomics. BMC Genom. 2018, 19, 477. [Google Scholar] [CrossRef]
- Ji, Z.; Ji, H. Pseudotime Reconstruction Using TSCAN. Methods Mol. Biol. 2019, 1935, 115–124. [Google Scholar] [CrossRef] [PubMed]
- Ji, Z.; Ji, H. TSCAN: Pseudo-Time Reconstruction and Evaluation in Single-Cell RNA-Seq Analysis. Nucleic Acids Res. 2016, 44, e117. [Google Scholar] [CrossRef]
- Gulati, G.S.; Sikandar, S.S.; Wesche, D.J.; Manjunath, A.; Bharadwaj, A.; Berger, M.J.; Ilagan, F.; Kuo, A.H.; Hsieh, R.W.; Cai, S.; et al. Single-Cell Transcriptional Diversity Is a Hallmark of Developmental Potential. Science 2020, 367, 405–411. [Google Scholar] [CrossRef] [PubMed]
- Grün, D.; Muraro, M.J.; Boisset, J.-C.; Wiebrands, K.; Lyubimova, A.; Dharmadhikari, G.; van den Born, M.; van Es, J.; Jansen, E.; Clevers, H.; et al. De Novo Prediction of Stem Cell Identity Using Single-Cell Transcriptome Data. Cell Stem Cell 2016, 19, 266–277. [Google Scholar] [CrossRef]
- Meulemans, D.; Bronner-Fraser, M. Gene-Regulatory Interactions in Neural Crest Evolution and Development. Dev. Cell 2004, 7, 291–299. [Google Scholar] [CrossRef] [PubMed]
- Borcherding, N.; Vishwakarma, A.; Voigt, A.P.; Bellizzi, A.; Kaplan, J.; Nepple, K.; Salem, A.K.; Jenkins, R.W.; Zakharia, Y.; Zhang, W. Mapping the Immune Environment in Clear Cell Renal Carcinoma by Single-Cell Genomics. Commun. Biol. 2021, 4, 122. [Google Scholar] [CrossRef] [PubMed]
- Hänzelmann, S.; Castelo, R.; Guinney, J. GSVA: Gene Set Variation Analysis for Microarray and RNA-Seq Data. BMC Bioinform. 2013, 14, 7. [Google Scholar] [CrossRef]
- McCarthy, D.J.; Campbell, K.R.; Lun, A.T.L.; Wills, Q.F. Scater: Pre-Processing, Quality Control, Normalization and Visualization of Single-Cell RNA-Seq Data in R. Bioinformatics 2017, 33, 1179–1186. [Google Scholar] [CrossRef]
- Lambert, S.A.; Jolma, A.; Campitelli, L.F.; Das, P.K.; Yin, Y.; Albu, M.; Chen, X.; Taipale, J.; Hughes, T.R.; Weirauch, M.T. The Human Transcription Factors. Cell 2018, 172, 650–665. [Google Scholar] [CrossRef]
- Medvedeva, Y.A.; Lennartsson, A.; Ehsani, R.; Kulakovskiy, I.V.; Vorontsov, I.E.; Panahandeh, P.; Khimulya, G.; Kasukawa, T.; FANTOM Consortium; Drabløs, F. EpiFactors: A Comprehensive Database of Human Epigenetic Factors and Complexes. Database 2015, 2015, bav067. [Google Scholar] [CrossRef]
- Horvath, S. Weighted Network Analysis; Applications in Genomics and Systems Biology; Springer: Berlin/Heidelberg, Germany, 2011; ISBN 978-1-4419-8819-5. [Google Scholar]
- Langfelder, P.; Horvath, S. WGCNA: An R Package for Weighted Correlation Network Analysis. BMC Bioinform. 2008, 9, 559. [Google Scholar] [CrossRef] [PubMed]
- Csárdi, G.; Nepusz, T.; Müller, K.; Horvát, S.; Traag, V.; Zanini, F.; Noom, D. Igraph for R: R Interface of the Igraph Library for Graph Theory and Network Analysis 2024; Independent Developer: Eindhoven, The Netherlands.
- de Bree, K.; de Bakker, B.S.; Oostra, R.J. The development of the human notochord. PLoS ONE 2018, 13, e0205752. [Google Scholar] [CrossRef] [PubMed] [PubMed Central]
- Kowalczyk, M.S.; Tirosh, I.; Heckl, D.; Rao, T.N.; Dixit, A.; Haas, B.J.; Schneider, R.K.; Wagers, A.J.; Ebert, B.L.; Regev, A. Single-Cell RNA-Seq Reveals Changes in Cell Cycle and Differentiation Programs upon Aging of Hematopoietic Stem Cells. Genome Res. 2015, 25, 1860–1872. [Google Scholar] [CrossRef] [PubMed]
- Waddington, C.H. The Epigenotype. Int. J. Epidemiol. 2012, 41, 10–13. [Google Scholar] [CrossRef] [PubMed]
- Rogers, C.D.; Phillips, J.L.; Bronner, M.E. Elk3 Is Essential for the Progression from Progenitor to Definitive Neural Crest Cell. Dev. Biol. 2013, 374, 255–263. [Google Scholar] [CrossRef]
- Welsh, I.C.; Hart, J.; Brown, J.M.; Hansen, K.; Rocha Marques, M.; Aho, R.J.; Grishina, I.; Hurtado, R.; Herzlinger, D.; Ferretti, E.; et al. Pbx Loss in Cranial Neural Crest, Unlike in Epithelium, Results in Cleft Palate Only and a Broader Midface. J. Anat. 2018, 233, 222–242. [Google Scholar] [CrossRef]
- Murdoch, B.; DelConte, C.; García-Castro, M.I. Pax7 Lineage Contributions to the Mammalian Neural Crest. PLoS ONE 2012, 7, e41089. [Google Scholar] [CrossRef]
- Blake, J.; Ziman, M. Aberrant PAX3 and PAX7 Expression. A Link to the Metastatic Potential of Embryonal Rhabdomyosarcoma and Cutaneous Malignant Melanoma? Histol. Histopathol. 2003, 18, 529–539. [Google Scholar] [CrossRef]
- Xia, X.-Q.; Lu, W.-L.; Ye, Y.-Y.; Chen, J. LINC00662 Promotes Cell Proliferation, Migration and Invasion of Melanoma by Sponging miR-890 to Upregulate ELK3. Eur. Rev. Med. Pharmacol. Sci. 2020, 24, 8429–8438. [Google Scholar] [CrossRef]
- White, P.S.; Maris, J.M.; Sulman, E.P.; Jensen, S.J.; Kyemba, S.M.; Beltinger, C.P.; Allen, C.; Kramer, D.L.; Biegel, J.A.; Brodeur, G.M. Molecular Analysis of the Region of Distal 1p Commonly Deleted in Neuroblastoma. Eur. J. Cancer 1997, 33, 1957–1961. [Google Scholar] [CrossRef]
- Hidaka, A.; Uekusa, S.; Hosokawa, T.; Kaneda, H.; Kazama, T.; Hagikura, K.; Uehara, S.; Koshinaga, T.; Matsumoto, T. Effects of Dedifferentiated Fat Cells on Neurogenic Differentiation and Cell Proliferation in Neuroblastoma Cells. Pediatr. Surg. Int. 2022, 39, 58. [Google Scholar] [CrossRef] [PubMed]
- Chen, K.-S.; Bridges, C.R.; Lynton, Z.; Lim, J.W.C.; Stringer, B.W.; Rajagopal, R.; Wong, K.-T.; Ganesan, D.; Ariffin, H.; Day, B.W.; et al. Transcription Factors NFIA and NFIB Induce Cellular Differentiation in High-Grade Astrocytoma. J. Neurooncol. 2020, 146, 41–53. [Google Scholar] [CrossRef] [PubMed]
- Li, L.; Jin, J.; Yang, X.-J. Histone Deacetylase 3 Governs Perinatal Cerebral Development via Neural Stem and Progenitor Cells. iScience 2019, 20, 148–167. [Google Scholar] [CrossRef] [PubMed]
- Matuzelski, E.; Bunt, J.; Harkins, D.; Lim, J.W.C.; Gronostajski, R.M.; Richards, L.J.; Harris, L.; Piper, M. Transcriptional Regulation of Nfix by NFIB Drives Astrocytic Maturation within the Developing Spinal Cord. Dev. Biol. 2017, 432, 286–297. [Google Scholar] [CrossRef]
- Pozzoli, O.; Bosetti, A.; Croci, L.; Consalez, G.G.; Vetter, M.L. Xebf3 Is a Regulator of Neuronal Differentiation during Primary Neurogenesis in Xenopus. Dev. Biol. 2001, 233, 495–512. [Google Scholar] [CrossRef]
- Macrì, S.; Simula, L.; Pellarin, I.; Pegoraro, S.; Onorati, M.; Sgarra, R.; Manfioletti, G.; Vignali, R. Hmga2 Is Required for Neural Crest Cell Specification in Xenopus laevis. Dev. Biol. 2016, 411, 25–37. [Google Scholar] [CrossRef]
- Liu, J.; Hua, R.-X.; Cheng, Y.; Zhu, J.; Zhang, J.; Cheng, J.; Zhou, H.; Xia, H.; Bian, J.; He, J. HMGA2 Gene Rs8756 A>C Polymorphism Reduces Neuroblastoma Risk in Chinese Children: A Four-Center Case-Control Study. OncoTargets Ther. 2020, 13, 465–472. [Google Scholar] [CrossRef]







| Gene | Group | Subgroup | Connectivity | Association |
|---|---|---|---|---|
| TOP2A | EpiFactor | Chromatin remodeling | 1.846 | G2M phase |
| BUB1 | EpiFactor | Histone modification write | 1.538 | G2M phase |
| TTK | EpiFactor | Histone modification write cofactor | 1.481 | G2M phase |
| CDK1 | EpiFactor | Histone modification write | 1.355 | G2M phase |
| CIT | EpiFactor | Histone modification write cofactor | 1.241 | G2M phase |
| AURKA | EpiFactor | Histone modification write | 1.059 | G2M phase |
| HJURP | EpiFactor | Histone chaperone | 0.966 | G2M phase |
| AURKB | EpiFactor | Histone modification write | 0.893 | G2M phase |
| E2F7 | TF | E2F | 0.723 | G2M phase |
| MXD3 | TF | bHLH | 0.637 | G2M phase |
| MASTL | EpiFactor | Histone modification write | 0.473 | G2M phase |
| HP1BP3 | EpiFactor | Chromatin remodeling | 0.432 | G2M phase |
| FOXM1 | TF | Forkhead | 0.387 | G2M phase |
| UBE2T | EpiFactor | Histone modification write | 0.312 | G2M phase |
| ZNF726 | TF | C2H2_ZF | 0.311 | G2M phase |
| CENPC | EpiFactor | DNA modification | 0.271 | G2M phase |
| HMGN2 | EpiFactor | Chromatin remodeling | 0.249 | G2M phase |
| PHF19 | EpiFactor | Chromatin remodeling | 0.231 | G2M phase |
| RAD54L | EpiFactor | Chromatin remodeling | 0.175 | G2M phase |
| ZNF704 | TF | C2H2_ZF | 0.144 | G2M phase |
| ZNF331 | TF | C2H2_ZF | 0.139 | G2M phase |
| CBX3 | EpiFactor | Histone modification read | 0.110 | G2M phase |
| CDYL | EpiFactor | Histone modification write | 0.036 | G2M phase |
| EYA1 | EpiFactor | Histone modification erase | 0.029 | G2M phase |
| SMARCD3 | EpiFactor | Chromatin remodeling cofactor | 0.002 | G2M phase |
| Gene | Group | Subgroup | Connectivity | Association |
|---|---|---|---|---|
| ATAD2 | EpiFactor | Chromatin remodeling | 1.262 | S phase |
| EZH2 | EpiFactor | Polycomb group (PcG) protein | 0.967 | S phase |
| CHEK1 | EpiFactor | Histone modification write | 0.761 | S phase |
| HELLS | EpiFactor | Chromatin remodeling | 0.683 | S phase |
| CHAF1A | EpiFactor | Chromatin remodeling | 0.616 | S phase |
| ZNF730 | TF | C2H2_ZF | 0.597 | S phase |
| BRCA1 | EpiFactor | Histone modification write cofactor | 0.592 | S phase |
| VRK1 | EpiFactor | Histone modification write | 0.590 | S phase |
| ZNF732 | TF | C2H2_ZF | 0.448 | S phase |
| BARD1 | EpiFactor | Histone modification write | 0.430 | S phase |
| DNMT1 | EpiFactor | DNA modification | 0.412 | S phase |
| DNMT1 | TF | CxxC | 0.412 | S phase |
| MYBL2 | TF | Myb/SANT | 0.406 | S phase |
| RAD54B | EpiFactor | Chromatin remodeling | 0.396 | S phase |
| ZNF367 | TF | C2H2_ZF | 0.360 | S phase |
| ZNF93 | TF | C2H2_ZF | 0.353 | S phase |
| ZNF43 | TF | C2H2_ZF | 0.315 | S phase |
| ZNF90 | TF | C2H2_ZF | 0.314 | S phase |
| ZNF519 | TF | C2H2_ZF | 0.301 | S phase |
| ZNF724 | TF | C2H2_ZF | 0.298 | S phase |
| ZNF492 | TF | C2H2_ZF | 0.240 | S phase |
| E2F3 | TF | E2F | 0.225 | S phase |
| PSIP1 | EpiFactor | Chromatin remodeling | 0.219 | S phase |
| PRKDC | EpiFactor | Histone modification write | 0.203 | S phase |
| CHAF1B | EpiFactor | Chromatin remodeling | 0.195 | S phase |
| PBX3 | TF | Homeodomain | 0.189 | S phase |
| ASXL1 | EpiFactor | Polycomb group (PcG) protein | 0.188 | S phase |
| ZNF682 | TF | C2H2_ZF | 0.187 | S phase |
| BRCA2 | EpiFactor | Histone modification write | 0.182 | S phase |
| SUZ12 | EpiFactor | Polycomb group (PcG) protein | 0.164 | S phase |
| ZNF83 | TF | C2H2_ZF | 0.157 | S phase |
| NASP | EpiFactor | Chromatin remodeling | 0.157 | S phase |
| NAP1L4 | EpiFactor | Histone modification cofactor | 0.149 | S phase |
| CDC6 | EpiFactor | Chromatin remodeling | 0.149 | S phase |
| PRDM5 | EpiFactor | Histone modification write | 0.149 | S phase |
| PRDM5 | TF | C2H2_ZF | 0.149 | S phase |
| DEK | EpiFactor | Chromatin remodeling | 0.131 | S phase |
| UHRF1 | EpiFactor | Histone modification read | 0.119 | S phase |
| EXOSC9 | EpiFactor | RNA modification | 0.112 | S phase |
| ANP32E | EpiFactor | Histone chaperone | 0.093 | S phase |
| PCNA | EpiFactor | Chromatin remodeling | 0.086 | S phase |
| HDAC7 | EpiFactor | Histone modification erase | 0.035 | S phase |
| ZRANB3 | EpiFactor | Chromatin remodeling | 0.021 | S phase |
| EYA4 | EpiFactor | Histone modification erase | 0.003 | S phase |
| ZNF395 | TF | C2H2_ZF | 0.003 | S phase |
| Gene | Group | Subgroup | Connectivity | Association |
|---|---|---|---|---|
| NFIA | TF | SMAD | 0.494 | neural plate border |
| NFIB | TF | SMAD | 0.487 | neural plate border |
| HMGA2 | TF | AT_hook | 0.441 | neural plate border |
| EBF3 | TF | EBF1 | 0.420 | neural plate border |
| CREB5 | TF | bZIP | 0.417 | neural plate border |
| PAX7 | TF | Homeodomain | 0.356 | neural plate border |
| PBX1 | TF | Homeodomain | 0.247 | neural plate border |
| PHIP | EpiFactor | Histone modification read | 0.232 | neural plate border |
| ZNF536 | TF | C2H2_ZF | 0.206 | neural plate border |
| TRERF1 | TF | Myb/SANT | 0.188 | neural plate border |
| TCF7L1 | TF | HMG/Sox | 0.186 | neural plate border |
| SCMH1 | EpiFactor | Polycomb group (PcG) protein | 0.185 | neural plate border |
| FOXP2 | TF | Forkhead | 0.171 | neural plate border |
| SMYD3 | EpiFactor | Histone modification write | 0.157 | neural plate border |
| SETBP1 | TF | AT_hook | 0.154 | neural plate border |
| GLI3 | TF | C2H2_ZF | 0.142 | neural plate border |
| HES4 | TF | bHLH | 0.142 | neural plate border |
| CAMTA1 | TF | CG-1 | 0.133 | neural plate border |
| ASXL3 | EpiFactor | Polycomb group (PcG) protein | 0.101 | neural plate border |
| SFMBT2 | EpiFactor | Polycomb group (PcG) protein | 0.094 | neural plate border |
| TLK1 | EpiFactor | Histone modification write | 0.090 | neural plate border |
| SMARCA2 | EpiFactor | Histone modification read | 0.060 | neural plate border |
| ZFHX3 | TF | Homeodomain | 0.054 | neural plate border |
| HIF3A | TF | bHLH | 0.044 | neural plate border |
| ZFHX4 | TF | Homeodomain | 0.030 | neural plate border |
| Gene | Group | Subgroup | Connectivity | Network |
|---|---|---|---|---|
| MEF2C | TF | MADS_box | 1.492 | epidermis |
| SMYD1 | EpiFactor | Histone modification write | 1.383 | epidermis |
| TP63 | TF | p53 | 1.266 | epidermis |
| L3MBTL4 | EpiFactor | Histone modification read | 1.041 | epidermis |
| L3MBTL4 | TF | C2H2_ZF | 1.041 | epidermis |
| MYOG | TF | bHLH | 1.005 | epidermis |
| KLF5 | TF | C2H2_ZF | 0.802 | epidermis |
| ATF7 | TF | bZIP | 0.604 | epidermis |
| APOBEC2 | EpiFactor | DNA modification | 0.590 | epidermis |
| HIVEP2 | TF | C2H2_ZF | 0.530 | epidermis |
| ERBB4 | EpiFactor | Histone modification cofactor | 0.482 | epidermis |
| HDAC9 | EpiFactor | Histone modification erase | 0.481 | epidermis |
| FOXO1 | TF | Forkhead | 0.371 | epidermis |
| AHR | TF | bHLH | 0.282 | epidermis |
| CASZ1 | TF | C2H2_ZF | 0.251 | epidermis |
| SOX6 | TF | HMG/Sox | 0.240 | epidermis |
| MYOD1 | TF | bHLH | 0.213 | epidermis |
| HMBOX1 | TF | Homeodomain | 0.179 | epidermis |
| TEAD4 | TF | TEA | 0.144 | epidermis |
| DDB1 | EpiFactor | Histone modification write | 0.138 | epidermis |
| GADD45G | EpiFactor | Chromatin remodeling | 0.135 | epidermis |
| NR3C2 | TF | Nuclear_receptor | 0.120 | epidermis |
| PKM | EpiFactor | Histone modification write cofactor | 0.113 | epidermis |
| ESRRG | TF | Nuclear_receptor | 0.097 | epidermis |
| NCOA1 | EpiFactor | Histone modification write | 0.090 | epidermis |
| NCOA1 | TF | bHLH | 0.090 | epidermis |
| HCFC2 | EpiFactor | Histone modification write cofactor | 0.090 | epidermis |
| MTERF2 | TF | mTERF | 0.067 | epidermis |
| CUX1 | TF | Homeodomain | 0.059 | epidermis |
| PRDM2 | EpiFactor | Histone modification write | 0.049 | epidermis |
| PRDM2 | TF | C2H2_ZF | 0.049 | epidermis |
| UBE2H | EpiFactor | Histone modification write | 0.046 | epidermis |
| ZEB1 | TF | Homeodomain | 0.045 | epidermis |
Disclaimer/Publisher’s Note: The statements, opinions and data contained in all publications are solely those of the individual author(s) and contributor(s) and not of MDPI and/or the editor(s). MDPI and/or the editor(s) disclaim responsibility for any injury to people or property resulting from any ideas, methods, instructions or products referred to in the content. |
© 2024 by the authors. Licensee MDPI, Basel, Switzerland. This article is an open access article distributed under the terms and conditions of the Creative Commons Attribution (CC BY) license (https://creativecommons.org/licenses/by/4.0/).
Share and Cite
Desterke, C.; Francés, R.; Monge, C.; Marchio, A.; Pineau, P.; Mata-Garrido, J. Alternative Balance between Transcriptional and Epigenetic Regulation during Developmental Proliferation of Human Cranial Neural Crest Cells. Cells 2024, 13, 1634. https://doi.org/10.3390/cells13191634
Desterke C, Francés R, Monge C, Marchio A, Pineau P, Mata-Garrido J. Alternative Balance between Transcriptional and Epigenetic Regulation during Developmental Proliferation of Human Cranial Neural Crest Cells. Cells. 2024; 13(19):1634. https://doi.org/10.3390/cells13191634
Chicago/Turabian StyleDesterke, Christophe, Raquel Francés, Claudia Monge, Agnès Marchio, Pascal Pineau, and Jorge Mata-Garrido. 2024. "Alternative Balance between Transcriptional and Epigenetic Regulation during Developmental Proliferation of Human Cranial Neural Crest Cells" Cells 13, no. 19: 1634. https://doi.org/10.3390/cells13191634
APA StyleDesterke, C., Francés, R., Monge, C., Marchio, A., Pineau, P., & Mata-Garrido, J. (2024). Alternative Balance between Transcriptional and Epigenetic Regulation during Developmental Proliferation of Human Cranial Neural Crest Cells. Cells, 13(19), 1634. https://doi.org/10.3390/cells13191634

