Abstract
The proper functioning of neural circuits that integrate sensory signals is essential for individual adaptation to an ever-changing environment. Many molecules can modulate neuronal activity, including neurotransmitters, receptors, and even amino acids. Here, we ask whether amino acid transporters expressed by neurons can influence neuronal activity. We found that minidiscs (mnd), which encodes a light chain of a heterodimeric amino acid transporter, is expressed in different cell types of the adult Drosophila brain: in mushroom body neurons (MBs) and in glial cells. Using live calcium imaging, we found that MND expressed in α/β MB neurons is essential for sensitivity to the L-amino acids: Leu, Ile, Asp, Glu, Lys, Thr, and Arg. We found that the Target Of Rapamycin (TOR) pathway but not the Glutamate Dehydrogenase (GDH) pathway is involved in the Leucine-dependent response of α/β MB neurons. This study strongly supports the key role of MND in regulating MB activity in response to amino acids.
1. Introduction
For any living organism, such as Drosophila melanogaster, an adequate supply of nutrients, especially amino acids (AAs), is essential to ensure a variety of functions including development [1], growth [2], lifespan and survival [3,4,5], reproduction [6,7], egg production and fecundity [3,4,8], and sleep [9]. While some AAs can be synthesized endogenously from precursors, others, known as essential amino acids (EAAs), such as Leu, Ile, Thr, are supplied by the diet. They also provide energy to fuel cellular metabolism. Some AAs are precursors of hormones, such as tryptophan and tyrosine, which are used to produce melatonin and noradrenaline/adrenaline, respectively [10,11]. Some AAs are also neurotransmitter precursors, such as tryptophan, which is required for serotonin production; tyrosine is required for L-dopa and dopamine production [12,13,14]. Others, such as glutamate, are used directly as neurotransmitters [15], and glutamate is also the precursor of the neurotransmitter GABA [16].
Mammals and invertebrates, such as Drosophila, are able to maintain an appropriate AA balance by selecting diets that contain the EAAs they need and avoiding diets that lack EAAs [17,18]. In Drosophila larvae, an unbalanced AA diet is detected by dopaminergic neurons (DANs) in the brain via an intracellular AA sensor: the serine/threonine kinase General Control Nonderepressible 2 (GCN2) which acts upstream of GABA signaling to inhibit it and promotes avoidance of an EAA-deficient diet [18]. In adults, food intake is also promoted by three AAs: Glu, Asp, and Ala [19]. EAAs such as Leu and Ile are required for the release of insulin-like peptides (DILPs) by insulin-producing cells (IPCs) in the brain via a GDH pathway to ensure proper larval metabolism [20,21]. Methionine-supplemented diets reduce survival but have no effect on reproduction [22], whereas reduced methionine intake extends lifespan and reduces reproduction in low AA status [23,24]. Threonine, another EAA, is a sleep-promoting molecule that links neuronal metabolism to GABAergic control of sleep. Thus, threonine may be the neuronal substrate for sleep homeostasis [9].
In the adult Drosophila brain, the mushroom bodies (MBs), an integrative brain center, are a critical structure for appetitive olfactory learning and memory [25,26,27,28], and aversive olfactory memory [29,30]. In addition, the integration of metabolic cues by the MBs has a critical impact on the control of learned behaviors [31,32,33]. The MBs consist of 2000 to 2500 neurons per hemisphere [34], called Kenyon cells [35], which project their axons into two (α and α′) vertical lobes and three (β, β′, and ɣ) medial lobes [34,36]. Kenyon cells receive olfactory inputs from the antennal lobes via projection neurons, process the information, and enable olfactory associative learning [37] and memory [38]. Numerous other stimuli, such as visual, thermosensory, and gustatory inputs [39,40,41,42,43,44], are delivered to the MBs, placing this structure at the center of signal integration and behaviors. In addition, the MB α/β lobes are associated with lifespan [45], which is directly influenced by the quality and quantity of the diet and EAA intake [45].
AA transporters, particularly members of the Solute Carrier family (SLC), play a fundamental role in AA transport in cells, including neurons [46,47,48]. SLC transporters are divided into several families, particularly the SLC7A family which is divided into two subfamilies: the Cationic Amino-acid Transporters (CATs) [49], and the L-type Amino-acid Transporters (LATs) [50]. In Drosophila, a specific member of the CAT family, named Slimfast, is expressed in larval fat body cells and in adult DANs, allowing the activation of TOR [51,52] and the AA sensor GCN2 [18], respectively. This activation leads to the regulation of growth and food intake [18,51]. While CATs, such as Slimfast, function as monomers, LATs form Heterodimeric Amino-acid Transporters (HATs) [50,53]. These HATs consist of two subunits, a heavy chain (SLC3A2/CD98hc) and a light chain [54], encoded by five putative genes in Drosophila (minidiscs, JhI-21, genderblind, sobremesa and CG1607) [55,56,57,58]. In mammals, SLC3A2/CD98/4F2hc targets the complex to the plasma membrane, and the light chain determines the specificity of the AA transporter [59,60]. In Drosophila S2 cells, a light chain called Minidiscs (MND) is required for leucine transport [61].
In this study, we investigate the function of MND in the response to AAs in the adult brain. First, we show that mnd is expressed in both glial cells and neurons in the adult Drosophila brain. By generating specific Gal4 and LexA reporter transgenes, we identified two distinct regulatory regions in the mnd gene that control expression either in the mushroom body neurons (α/β and ɣ lobe neurons of the MBs) or in cortex glia. We used the MB-specific mnd driver to study the neuronal activity in response to different AAs in ex vivo functional brain imaging and revealed that MB neurons respond to a wide range of AAs. Here, we show that mnd knockdown in α/β MB lobes results in impaired responses to several AAs, including Leu, Ile, Arg, Asp, Glu, Lys, and Thr. Finally, we found that Leucine, an EAA, activates the MBs through the TOR pathway rather than a GDH signaling pathway. Our data establish that MBs are an important brain center for internal AA sensing that depends on the presence of MND, and this highlights how amino acid transporters, such as SLC family transporters, can influence neuronal activity, which may provide new clues to better understand the regulation of neuronal activity.
2. Materials and Methods
2.1. Drosophila Strains
All Drosophila melanogaster strains were maintained on standard cornmeal/yeast/agar medium, at 25 °C, on a 12 h:12 h light–dark cycle, with 50–60% relative humidity. The fly strains used in this study were as follows: w1118, mnd24−1-Gal4, mnd25−1-Gal4, and mnd24−1-LexA (in this study), UAS-mCD8::GFP (stock #32186, stock #32193, Bloomington Drosophila Stock Center (BDSC)), elav-Gal4 (stock #8760, BDSC), repo-Gal4 (stock #7415, BDSC), c739-Gal4 (stock #7362, BDSC), c305a-Gal4 (stock #30829, BDSC), H24-Gal4 (stock #51632, BDSC), OK107-Gal4 (stock #854, BDSC), UASfrtSTOPfrtmCD8::GFP (stock #30125, BDSC), LexAop2-FLP (stock #55819, BDSC), UAS-GCaMP6s (stock #42746, BDSC), UAS-mnddsRNAkk (stock #110217, Vienna Drosophila Stock Research (VDRC)), UAS-GDHdsRNAkk (stock # 109499, VDRC), UAS-TORTED (stock #7013, BDSC), and UAS-TORdsRNA (stock #34639, BDSC).
2.2. Transgenic Flies Generated
The mnd24−1 regulatory sequence (1346 pb) and the mnd25−1 regulatory sequence (2581 pb) were amplified by PCR from genomic DNA (w1118 strain) with the primers 5′-GGTACCGGTGAGTGCTCCAGTGGTAAA-3′ (forward) and 5′-GGTACCTACCCATTCGCACTGATAACC-3′ (reverse) for mnd24−1 and 5′-GGGTAACGGTTCTCCCTCTATC-3′ (forward) and 5′-CGTTTGAGTCCACATGGTTTTA-3′ (reverse), and were cloned into the pGEM®-T Easy vector (Promega, France) for sequencing (Eurofins mwg operon, Germany). The DNA fragments were inserted into the pattB-Gal4-Rev [62], or pattB-LexA-Rev [63], according to the manufacturer’s instructions, to generate pattB-mnd24−1-Gal4, pattB-mnd25−1-Gal4, and pattB-mnd24−1-LexA constructs. The constructs were integrated into the Drosophila genome by targeted injection into embryos (Genetic Services INC., Bucharest, Romania). The pattB-mnd24−1-Gal4, pattB-mnd25−1-Gal4, and the pattB-mnd24−1-LexA were integrated at the attP2 site (3rd chromosome) by ΦC31 integrase. Molecular details are available upon request.
2.3. gDNA Extraction
Adult flies were frozen and ground in a buffer (0.1 M EDTA pH 8; 0.1 M Tris-HCl pH 9; SDS 1%), incubated for 30 min at 70 °C, and then kept on ice for 30 min after the addition of 28 µL potassium acetate solution 8 M. After centrifugation at 14,000× g for 10 min at 4 °C, isopropanol was added to precipitate nucleic acids. After 10 min at −80 °C and centrifugation at 14,000× g for 5 min at 4 °C, gDNA was washed twice with 70% ethanol and dissolved in Tris EDTA pH8.
2.4. RNA Extraction and RT-PCR
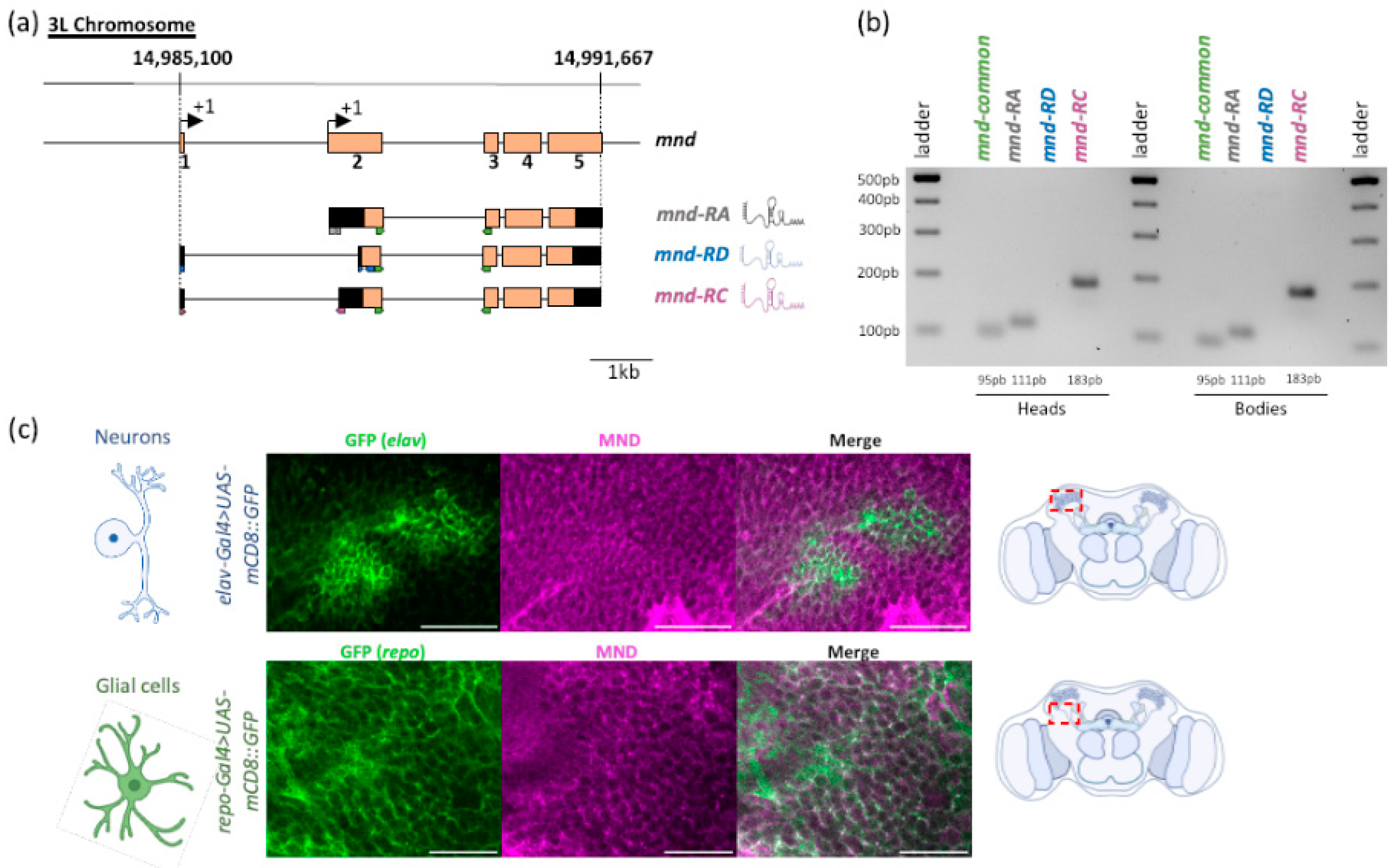
RNAs was extracted from the heads or bodies of 3-day-old w1118 flies using the TRIzol reagent (Invitrogen, Waltham, MA, USA) and treated with RNasefree DNase I (1 U/mL, Thermo scientific, MA, USA) to eliminate contamination from genomic DNA. Total RNA (1 µg) was reverse transcribed using the iScript cDNA Synthesis kit (Bio-Rad, Hercules, CA, USA). PCR reactions were performed using a thermocycler (Bio-Rad). Amplification of cDNA was performed with 5′-TGGGTAACGGTTCTCCCTCT-3′ (forward) and 5′-TTTCGGTACGGATCCTTGAG-3′ (reverse) before mnd-RC- and mnd-RD-specific PCR experiments. PCR primers were designed for different exons of the mnd coding region (see Figure 1a): mnd-common: 5′-GGACAATCCCTCATCGTTTG-3′ (forward), 5′-CCTGATTTGGGTATCATCGTG-3′ (reverse); mnd-RA: 5′-GTGCGTTCCATCCGATATTC-3′ (forward), 5′-TCCACGTGGTTCTATCATGTTC-3′ (reverse); mnd-RC: 5′-TGGGTAACGGTTCTCCCTCT-3′ (forward), 5′-AGCGTGGAGCTTCCAATACA-3′ (reverse); mnd-RD: 5′-TTCTCCCTCTATCGGAACCA-3′ (forward), and 5′-GGAGGAACCTCGAACACCT-3′ (reverse). PCR products were visualized by electrophoresis on 3% agarose gel. The 100 pb DNA ladder (Stock #03B-0713, Euromedex, Souffelweyersheim, France) was used.
Figure 1.
mnd is expressed in the adult Drosophila brain. (a) Schematic representation of the structure of the mnd gene, located on the left arm of the third chromosome (14,985,100–14,991,667 bp). Exons from 1 to 5 are represented by orange boxes and introns by black lines. Three mRNA isoforms were predicted by the ORF analysis from expasy.org: mnd-RD (in blue), mnd-RC (in purple), and mnd-RA (in gray). The 5′ and 3′ untranslated regions are indicated by black boxes. The arrows under the transcripts indicate the primers used for the RT-PCR analysis: green for the common region of all three alternative mnd mRNAs; gray for mnd-RA; purple for mnd-RC; and blue for mnd-RD. Scale bar, 1 kb. (b) mnd expression analyzed by RT-PCR using RNAs extracted from w1118 adult heads and bodies. PCR products were analyzed by electrophoresis on agarose gel. mnd-RC (183 pb) and mnd-RA (111 pb) are both present in the adult heads and bodies, whereas mnd-RD (114 pb) was not detected in heads or bodies. Primers used for RT-PCR are indicated in (a) with colored arrows: green for the common portion of the three alternative mnd mRNAs; gray for mnd-RA; purple for mnd-RC; and blue for mnd-RD. (c) Representative images of double immunostaining with anti-MND (magenta) and anti-GFP (green) on elav-Gal4 > UAS-mCD8::GFP brain (neuronal marker) or on repo-Gal4 > UAS-mCD8::GFP brain (glial cell marker). Red boxes illustrate the area of the MB calyx (upper image) and the cortex glia (lower image) in the brain where the images were recorded. A total of 12 brains for each condition were examined. MND is present in both neurons and glial cells in the adult brain. White indicates the overlap of the two markers on merged images. Scale bar, 50 µm.
2.5. qRT-PCR
RNA was extracted from 20 heads/genotypes and cDNA was synthesized from RNA by RT-PCR as described above. A standard protocol was used for real-time PCR with FastSYBRTM Green Master Mix (#4385612, Applied Biosystem, ThermoFisher Scientific, Waltham, MA, USA). PCR primers for mnd:5′-GGACAATCCCTCATCGTTTG-3′ (forward), 5′-CCTGATTTGGGTATCATCGTG-3′ (reverse); for housekeeping gene rp49: 5′-AGGCCCAAGATCGTGAAGAA-3′ (forward), and 5′-TCGATACCCTTGGGCTTGC-3′ (reverse).
2.6. Immunohistology
The primary antibodies used were rabbit anti-MND (1:250; [20]) mouse anti-GFP (1:200, A-11120, Invitrogen), rabbit anti-GFP (1:500, A-6455, Invitrogen), and mouse anti-nc82 (1:10, DSHB). The secondary antibodies used were goat anti-mouse IgG Alexa Fluor 488 (A-11029, Invitrogen), goat anti-rabbit IgG Alexa Fluor 488 (A-11008, Invitrogen), goat anti-mouse IgG Alexa Fluor 594 (A-11005, Invitrogen), anti-rabbit IgG Alexa Fluor 594 (A-11037, Invitrogen), and anti-rabbit IgG Alexa Fluor 647 (A-32733, Invitrogen) at 1:400 dilution.
2.7. Whole-Mount Immunostaining
Adult brains were dissected in PBS, fixed in 4% paraformaldehyde for 45 min at room temperature (RT), and washed for 6 × 10 min in PBS + 0.3% Triton X-100 (PBS-T) and 1 × 10 min in PBS + 1%Triton X-100 to permeabilize membranes. Tissues were blocked for 1 h at RT in PBS-T containing 10% normal goat serum (NGS; Sigma #G9023). Appropriate primary antibodies were diluted in PBS-T + 5% NGS and incubated with the tissues for 1 day at 4 °C. After washing 6 × 10 min in PBS-T, samples were labeled with the appropriate secondary antibody at 1:400 in PBS-T containing 5% NGS for 3 h at RT. They were washed for 6 × 10 min in PBS and mounted in VECTASHIELD® mounting medium (H-1000, Vector Laboratories, Peterborough, UK). Fluorescence was observed with a Leica TCS SP8 confocal microscope.
2.8. Cross-Sectioning of Adult Brains
For sectioning, the proboscis, wings, and legs were removed from adult Drosophila bodies and fixed in 4% paraformaldehyde (PFA) in PBS pH 7.2 for 3 h at 4 °C. The fixative was then replaced with 25% sucrose in Drosophila Ringer’s solution (46 mM NaCl, 182 mM KCl, 3 mM CaCl2, 10 mM Tris-HCl, pH 7.2) and incubated overnight at 4 °C. The heads were excised, embedded in Tissue-Tek (Sakura Finetek, Torrance, CA, USA), frozen in liquid nitrogen, and sectioned at 14 µm using a cryostat (Leica CM 3050). Sections were washed 2 × 10 min with TBS + 2.5% Triton (TBS-T) and blocked with 5% NGS for 30 min at RT. Primary antibodies were diluted in a blocking solution and incubated with the samples for 1 day at 4 °C. Sections were washed 2 × 10 min with TBS-T and incubated with the appropriate secondary antibodies diluted in a blocking solution and incubated with the samples overnight at 4 °C. Sections were washed 2 × 10 min at RT and mounted in VECTASHIELD® HardestTM mounting medium. Fluorescence was observed with a Leica TCS SP8 confocal microscope.
2.9. Fluorescence Quantification
Immunohistochemical analysis of the MND protein level within the Kenyon cells of control brains (mnd24−1-Gal4 > UAS-mCD8::GFP) and mnd downregulated brains (mnd24−1-Gal4 > UAS-mCD8::GFP) was performed. Confocal images were obtained using a 63× objective using a 1 µm step size, and the same laser power and scanning settings were used for all samples, using a Leica TCS SP8 confocal microscope. Mean MND fluorescence intensity in the Kenyon cells was quantified from confocal z-stack images using FIJI software (ImageJ 1.47 k). The signal from an adjacent region to the Kenyon cells served as an autofluorescence background and was subtracted from the mean MND fluorescence in these neurons. To compare the two genotypes, MND values of control brains (mnd24−1-Gal4 > UAS-mCD8::GFP) were used as a reference (immunofluorescence = 1).
2.10. Calcium Imaging
For ex vivo live calcium imaging experiments, 3-day-old adults were immobilized on ice and the brains were carefully and rapidly removed from the capsule head in Ringer’s saline (130 mM NaCl, 5 mM KCl, 2 mM CaCl2, 36 mM saccharose, 5 mM HEPES, pH 7.3) and placed on a silicone plate in a 150 µL drop of Ringer’s saline. To prevent any movement during the imaging, the brains were fixed to the silicone support with insect pins in the optic lobes. GCaMP6s fluorescence was recorded using a Leica DM6000B microscope under a 25× water objective. GCaMP6s was excited using a Lumencor light engine supplied with diodes at 485 ± 25 nm. The emitted light was collected through a 505–530 nm bandpass filter. Leica MM AF 2.2.0 was used for data collection and acquisition. Images were acquired at 500 ms per frame at 256 × 256 resolution using an Orca-Flash 4.0 camera. A minimum of 480 images were acquired for each experiment: 100 before and 380 after the AA application. The first ten frames before the AA application were used to establish the baseline F0. Regions adjacent to the region of interest were used to determine the autofluorescence background level. Changes in fluorescence from initial fluorescence (ΔF/F0) were calculated as the peak fluorescence after t = 100 frames minus F0 versus F0, [64]. AA solutions are extemporaneously prepared with an appropriate concentration in Ringer’s saline. All L-AAs used in this study were purchased from Sigma–Aldrich.
2.11. Statistical Analysis
Prism 9 software (Graphpad, v9.0, Boston, MA, USA) was used for statistical analyses. Shapiro–Wilk and D’Agostino–Pearson tests were used to assess normality for all individual experiments. The two-tailed unpaired Student’s t-test was used for comparison between two groups with normally distributed data, and the Mann–Whitney test was used for data that did not pass the normality test. For comparisons between more than two groups with normally distributed data, one-way ANOVA was used, and the Kruskall–Wallis test was used for data that did not pass the normality test.
3. Results
3.1. mnd Is Expressed in the Adult Drosophila Brain
We first examined the expression pattern of mnd in adult Drosophila. Three mnd transcripts were predicted. All should derive through alternative splicing of the 5′UTR, generate mnd-RA, mnd-RC, and mnd-RD, which all encode the same protein [55], see Figure 1a. According to the Flybase prediction (FB2024_03, released 25 June 2024), mnd may be expressed in different tissues including the adult brain. To test whether these splice forms may be present in different tissues, we first attempted to detect these three mnd transcripts by RT-PCR in adult heads and bodies. We designed specific primers for each cDNA of mnd transcripts, represented by colored arrows in Figure 1a. After separating the RT-PCR fragments by agarose gel electrophoresis, we found that mnd-RA (111 pb) and mnd-RC (183 pb) are expressed in the heads and the bodies, while mnd-RD (114 pb) is not (Figure 1b), indicating that mnd-RD may be very weakly expressed or does not exist as predicted. The amplified fragment for each mRNA has been sequenced and confirmed the expression of the three different transcripts.
Next, we also investigated MND expression using MND antibodies [20], and we showed that MND is broadly expressed in the brain (Figure S1a) and that the antibodies are specific to MND (Figure S1c,d). To identify the type of cells expressing MND, we used GFP-expression driven by a neuronal-specific driver (elav-Gal4) or a glia-specific driver (repo-Gal4), the two major cell types in the brain. MND was detected in both neurons and glial cells (Figure 1c).
3.2. The Regulatory Promoter Sequences of Mnd Specifically Drives Expression either in Neurons or in Glial Cells
We then attempted to identify mnd regulatory sequences capable of driving expression in the nervous system by generating reporter transgenic lines. By bioinformatic analysis, we found two potential regulatory sequences illustrated by the blue box for the region called mnd24−1 and the green box for the mnd25−1 region in Figure 2a.
Figure 2.
mnd regulatory sequences lead to different expression patterns of MND. mnd regulatory sequences lead to different MND expression patterns, and mnd24−1 tools mimic a part of mnd expression in the MBs. (a) Schematic representation of the structure of the mnd gene. Exons from 1 to 5 are represented by orange boxes and introns by black lines. The upstream regulatory sequences of the mnd gene are represented by the blue and the green box and are designed as mnd24−1 and mnd25−1, respectively, to generate transgenic driver lines. mnd24−1 is located on the first exon of mnd with the first initial site of transcription, and mnd25−1 is located on the second exon of mnd including the second initial site of transcription. Scale bar, 1 kb. (b) mnd25−1-Gal4 induces mCD8::GFP expression in the cortex glia. Representative image of mCD8::GFP expression driven by mnd25−1-Gal4 (mnd25−1-Gal4 > UAS-mCD8::GFP) in the whole brain magnified by anti-GFP immunostaining, and in brain cryosection labeled by anti-GFP and anti-nc82 to visualize neuropiles. Eight brains were examined. (c) Collection of representative Z-projections and images of mCD8::GFP driven by mnd24−1 tools and MND labeling. (c1) mnd24−1-Gal4 induces mCD8::GFP expression in the mushroom body lobes. Representative Z-projections of mCD8::GFP expression driven by mnd24−1-Gal4 (mnd24−1-Gal4 > UAS-mCD8::GFP) in the whole brain, and magnified by anti-GFP immunostaining (c1). Representative Z-projections of double immunostaining in MB lobes: anti-GFP (c1′), anti-MND (c1″), and merge (c1″′). Representative images of mCD8::GFP and MND showing the colocalization in Kenyon cells: anti-GFP (c1*), anti-MND (c1**), and merge (c1***). A total of 34 brains were examined. (c2) mnd24−1-LexA induces mCD8::GFP expression in the brain. Representative Z-projection of mCD8::GFP expression driven by mnd24−1-LexA (mnd24−1-LexA > LexAop-mCD8::GFP) in the whole brain, and magnified by anti-GFP immunostaining (c2), in MB lobes anti-GFP (c2′), anti-MND (c2″), and merge (c2″′). Representative images of mCD8::GFP and MND showing the colocalization in Kenyon cells: anti-GFP (c2*), anti-MND (c2**), and merge (c2***). A total of 25 brains were examined. (c3) Representative Z-projections of mCD8::GFP expression resulting from the genetic intersection between mnd24−1-Gal4 and mnd24−1-LexA drivers (mnd24−1-Gal4 > UAS > stop > mCD8::GFP/mnd24−1-LexA > FLP), and magnified by anti-GFP immunostaining (c3). Both the mnd24−1-Gal4 and mnd24−1-LexA drivers are expressed in the MB lobes: anti-GFP (c3′), anti-MND (c3″), and merge (c3″′). Representative images showing colocalization of anti-GFP and anti-MND in Kenyon cells anti-GFP (c3*), anti-MND (c3**), and merge (c3***). A total of 13 brains were examined. For all images, the scale bar is 50 µm.
We generated a Gal4 driver transgene, mnd25−1-Gal4, containing the regulatory sequence of mnd corresponding to the 5′UTR region of the second mnd exon (Figure 2a). This transgene drives expression in the adult brain, particularly in glial cells (Figure 2b).
We then found that the mnd24−1-Gal4 transgene containing the regulatory sequences of the 5′ region of the first mnd exon (Figure 2a) drives expression in the brain, particularly in the neurons of the MBs (Figure 2(c1)). Specifically, we observed that mnd24−1-Gal4 driver expression in the MBs appeared to be restricted to certain lobes. We performed immunostaining on mnd24−1-Gal4 > UAS-mCD8::GFP brains to examine the presence of MND (Figure 2(c1″,c1**)). We observed that MND and GFP co-localized in the cell body of the Kenyon cells (Kcs) (Figure 2(c1*,c1**,c1***)) and found weak MND expression in the MB calyx but not in MB lobes (Figure 2(c1′,c1″,c1″′)). This supports that the neuronal expression of MND is under the control of the specific mnd24−1 regulatory sequence.
The mnd24−1-LexA driver, which contains the same regulatory sequence, results in a slightly more widespread GFP expression throughout the brain, particularly in the MB neurons and the optic lobes (Figure 2(c2)). MND immunostaining on mnd24−1-LexA > LexAop-mCD8::GFP brains revealed that MND and GFP co-localized in the cell bodies of the Kenyon cells (Kcs) (Figure 2(c1′,c1″,c1″′)), and we found weak MND expression in the MB calyx but not in MB lobes (Figure 2(c2′,c2″,c2″′)), such as mnd24−1-Gal4 driver.
These tools allowed us to perform intersectional genetic strategies using the flippase/FRT system to observe cells simultaneously positive for mnd24−1-Gal4 and mnd24−1-LexA. In the brains of mnd24−1-Gal4/mnd24−1-LexA, UAS > stop > mCD8::GFP; LexAop-FLP flies, we detected GFP and MND expression in MB neurons (Figure 2(c3)), confirming that mnd24−1-Gal4 and mnd24−1-LexA drivers can mimic part of MND expression in the brain. MND presence was confirmed by MND labeling and co-localization with GFP signal in KCs (Figure 2(c3′,c3″,c3″′)), but not in MB lobes (Figure 2(c3′,c3″,c3″′)), consistent with what we observed with mnd24−1-Gal4 and mnd24−1-LexA individually. Altogether, these results demonstrate that mnd expression in mushroom body neurons is dependent on the mnd24−1 regulatory sequence.
The MBs are constituted by about 2000 and 2500 Kenyon cells per hemisphere, which send their axons in different directions forming three different lobes, the α/β, α′/β′, and ɣ lobes, in the anterior part of the brain [34,44]. Each MB lobe processes specific sensory inputs and thus drives particular behavioral outcomes [65]. To identify the lobes in which mnd24−1 is expressed, we used an intersectional genetic strategy combining mnd24−1-LexA > LexAop-FLP, and different MB-lobe-specific-Gal4 > UAS > stop > mCD8::GFP, which allowed us to identify common cells expressing mnd24−1-LexA and each MB-lobe-specific-Gal4 drivers.
The GFP expression could be seen in brains when mnd24−1-LexA (Figure 3e) and the α/β lobe specific driver (c739-Gal4) (Figure 3(a2)) were used, indicating that the mnd24−1-LexA drives expression in the α/β lobes (Figure 3(a2e)), and MND immunostaining co-localized with GFP, confirming the presence of MND inside these neurons on c739-Gal4 > UAS-mCD8::GFP brains (Figure 3(a1,a1′,a1″)). By contrast, combining mnd24−1-LexA (Figure 3e) and the α′/β′ lobe specific driver (c305-Gal4) (Figure 3(b2)) did not result in GFP expression, suggesting that mnd24−1-LexA driver does not activate expression in the α′/β′ lobes (Figure 3(b2e)). Surprisingly, MND labeling co-localized with GFP on c305-Gal4 > UAS-mCD8::GFP brains (Figure 3(b1,b1′,b1″)), suggesting that MND is expressed in α′/β′ lobes, but is not driven by the mnd24−1 regulatory sequence. At least at the intersection between mnd24−1-LexA and the ɣ lobe specific driver (H24-Gal4) (Figure 3(c2)), we observed GFP expression in mnd24−1 and H24 expressing neurons, indicating that the mnd24−1-LexA driver activates expression in the ɣ lobes (Figure 3(c2e)), and MND immunostaining co-localized with GFP, confirming the presence of MND inside these neurons in H24-Gal4 > UAS-mCD8::GFP brains (Figure 3(c1,c1′,c1″)). We also performed genetic intersectional experiments between mnd24−1-LexA and OK107-Gal4 (Figure 3(d2)), which allowed us to confirm that the mnd24−1-LexA driver is expressed in α/β and ɣ lobes and not in α′/β′ lobes of the MBs (Figure 3(d2)). The presence of MND was confirmed by co-localization of MND and GFP (Figure 3(d1,d1′,d1″)). Thus, we have shown that the mnd24−1 promoter sequence specifically drives expression in the α/β lobes and in the ɣ lobes.
Figure 3.
mnd is expressed in Kenyon cells forming α/β and ɣ lobes. Genetic intersectional strategy between mnd24−1-LexA line, which mimics mnd expression in the brain, and MB-lobe-specific-Gal4 driver lines to reveal common cells. (a) Genetic intersectional GFP expression between c739-Gal4, an α/β lobe specific driver, and mnd24−1-LexA, and magnified by anti-GFP immunostaining. Representative images of anti-GFP (a1) and anti-MND (a1′) in Kenyon cells (c739-Ga4 > UAS-mCD8::GFP), merge (a1″). Representative z-projection of mCD8::GFP expression driven by c739-Gal4 (c739-Ga4 > UAS-mCD8::GFP) in whole brain (a2). Seven brains were examined. Representative z-projection of mCD8::GFP expression driven by mnd24−1-LexA (mnd24−1-LexA > LexAop-mCD8::GFP) (e). A total of 25 brains were examined. Representative z-projection of mCD8::GFP expression resulting from the intersection of c739-Gal4 and mnd24−1LexA (mnd24−1-LexA > LexAop-FLP/c739-Gal4 > UAS > stop > mCD8::GFP) (a2e). A total of 11 brains were examined. mnd24−1-LexA is expressed in the α/β lobes of the MBs. (b) Genetic intersectional GFP expression between c305a-Gal4, a specific driver of α′/β′ lobes and mnd24−1-LexA, and magnified by anti-GFP immunostaining. Representative images of anti-GFP (b1) and anti-MND (b1′) in Kenyon cells (c305a-Ga4 > UAS-mCD8::GFP), merge (b1″). Representative z-projection of mCD8::GFP expression driven by c305a-Gal4 (c305a-Ga4 > UAS-mCD8::GFP) in whole brain (b2). A total of 16 brains were examined. Representative z-projection of mCD8::GFP expression driven by mnd24−1-LexA (mnd24−1-LexA > LexAop-mCD8::GFP) (e). A total of 25 brains were examined. Representative z-projection of mCD8::GFP expression resulting from the intersection of c305a-Gal4 and mnd24−1-LexA (mnd24−1-LexA > LexAop-FLP/c305a-Gal4 > UAS > stop > mCD8::GFP) (b2e). A total of 11 brains were examined. mnd24−1-LexA is not expressed in the α′/β′ lobes of the MBs. (c) Genetic intersectional GFP expression between H24-Gal4, a specific driver of ɣ lobes and mnd24−1-LexA, and magnified by anti-GFP immunostaining. Representative images of anti-GFP (c1) and anti-MND (c1′) in Kenyon cells (H24-Ga4 > UAS-mCD8::GFP), merge (c1″). Representative z-projection of mCD8::GFP expression driven by H24-Gal4 (H24-Ga4 > UAS-mCD8::GFP) in whole brain (c2). A total of 17 brains were examined. Representative z-projection of mCD8::GFP expression driven by mnd24−1-LexA (mnd24−1-LexA > LexAop-mCD8::GFP) (e). A total of 25 brains were examined. Representative z-projection of mCD8::GFP expression resulting from the intersection of H24-Gal4 and mnd24−1-LexA (mnd24−1-LexA > LexAop-FLP/H24-Gal4 > UAS > stop > mCD8::GFP) (c2e). A total of 12 brains were examined. mnd24−1-LexA is weakly expressed in the ɣ lobes. (d) Genetic intersectional GFP expression between OK107-Gal4, a specific driver of all MB lobes, and mnd24−1-LexA, and magnified by anti-GFP immunostaining. Representative images of anti-GFP (d1) and anti-MND (d1′) in Kenyon cells (OK107-Ga4 > UAS-mCD8::GFP), merge (d1″) Representative z-projection of mCD8::GFP expression driven by OK107-Gal4 (OK107-Ga4 > UAS-mCD8::GFP) in whole brain (d2). A total of 10 brains were examined. Representative z-projection of mCD8::GFP expression driven by mnd24−1-LexA (mnd24−1-LexA > LexAop-mCD8::GFP) (e). A total of 25 brains were examined. Representative z-projection of mCD8::GFP expression resulting from the intersection of OK107-Gal4 and mnd24−1-LexA (mnd24−1-LexA > LexAop-FLP/OK107-Gal4 > UAS > stop > mCD8::GFP) (d2e). A total of 11 brains were examined. mnd24−1-LexA is expressed in the α/β and ɣ lobes of the MBs. For all images the scale bar is 50 µm.
3.3. MND Is Required for AA Dependent Activity of Kenyon Cells
MND is present in MB neurons, but its precise function as an AA transporter has not yet been demonstrated in vivo. MND has been described as a Leu transporter in S2 cell cultures [61] and as a Leucine sensor in larval IPCs where it enables DILP release [20]. To test whether and how MND impacts neuronal activity within the MB, we expressed the calcium sensor GCaMP6s in mnd24−1-Gal4 expressing neurons (mnd24−1-Gal4 > GCaMP6s) and studied their activation using calcium imaging on ex vivo brains. In the brain, glutamate released by neurons or glial cells activates MB neurons, which express different glutamate receptors [66,67,68,69,70]. Therefore, we decided to test the activity of the mnd24−1-positive MB neurons in response to different concentrations of Glutamate in 3-, 6-, or 9-day-old flies. We tested Glu concentrations from 0.2 mM to 20 mM, which was previously used to activate neurons in Drosophila [71,72,73,74,75]). The highest response was observed in 3-day-old flies when 20 mM Glu was applied to the brains (Figure S2). Consequently, we tested the response to the remaining 19 natural L-AAs using the same conditions.
Our results show that the mnd24−1-Gal4 > GCaMP6s expressing MB neurons that form the α/β lobes can respond to all L-AAs except Serine and Tryptophan (Figure 4a,c). We noticed that three amino acids, namely, Glutamate, Proline, and Threonine, elicited the highest responses among all L-AA tested (Figure 4c).
Figure 4.
MND is required for AA sensing in the MBs. Real-time calcium imaging of ex vivo brains expressing a calcium sensor in the α/β lobes of the MBs in control brains (mnd24−1-Gal4 > GCaMP6s) or in mnd downregulated brains (mnd24−1-Gal4 > GCaMP6s;UAS-mnddsRNAkk) of 3-day-old flies exposed to each L-AA at a concentration of 20 mM. The different intensities of basal GCaMP6s levels in the vicinity of the two lobes are sometimes difficult to convert to similar rainbow colors, and thus in some brains only one lobe appears in false color. (a) Representative images, in false colors, showing the fluorescence level before (basal activity) and after the addition of either control Ringer’s solution or Glu (20 mM) in control brains (mnd24−1-Gal4 > GCaMP6s). Scale bar, 50 µm. Line plots of fluorescence changes (∆F/F0) in α/β lobe neurons stimulated with Ringer’s solution or 20 mM of Glu for one representative brain. Stimulus application is indicated by a red arrow. (b) Representative images, in false colors, showing the fluorescence level before (basal activity) and after the addition of either control Ringer’s solution or Glu (20 mM) in mnd downregulated brains (mnd24−1-Gal4 > GCaMP6s;UAS-mnddsRNAkk). Scale bar, 50 µm. Line plots of fluorescence changes (∆F/F0) in α/β lobe neurons stimulated with Ringer’s solution or 20 mM of Glu for one representative brain. Stimulus application is indicated by a red arrow. (c) Averaged fluorescence intensity of positive or negative peaks ± SEM for control brains (mnd24−1-Gal4 > GCaMP6s, blue histograms) and for mnd downregulated brains (mnd24−1-Gal4 > GCaMP6s;UAS-mnddsRNAkk, orange histograms) in response to either Ringer’s solution (Ctl) or a specific L-AA at 20 mM. All individual data are shown by dots (n = 10 to 23). For each L-AA, data obtained from mnd downregulated brains (mnd24−1-Gal4 > GCaMP6s; UAS-mnddsRNAkk) were compared to the corresponding control (mnd24−1-Gal4 > GCaMP6s) using a Mann–Whitney test. The absence of * for a given AA indicates that the data are not statistically different between the two conditions. *: p < 0.05; **: p < 0.01; ***: p < 0.001; ****: p < 0.0001.
To elucidate the role of MND in MB activity in response to L-amino acids, we examined the activity of mnd24−1-Gal4 > GCaMP6s;mnddsRNAKK brains in which mnd is knocked-down only in the mnd24−1 positive neurons expressing the calcium sensor GCaMP6s (Figure 4b,c and Figure S1b). These results are consistent with our previous experiments showing that MND is involved in the transport of Leu, Ile, and not Val in larval IPCs to enable the release of DILPs [20]. In addition, we show that MND is also involved in the sensing of other L-AAs such as Arg, Asp, Glu, Lys, and Thr in the α/β MB neurons (Figure 4c).
3.4. The TOR Signaling Pathway Mediates the Stimulation of the MBs by Leucine
Leucine, an EAA supplied through dietary food intake, is capable of regulating cell function through either the Target Of Rapamycin (TOR) pathway or the Glutamate Dehydrogenase (GDH) pathway [20,76,77,78,79]. In a previous study, we demonstrated that Leu triggers the release of DILPs via the GDH pathway in an MND-dependent manner [20]. Since Leu and Ile, two amino acids, activate the MBs that express mnd (Figure 4c), we examined the downstream GDH and TOR signaling pathways (Figure 5a). In adult brains, inactivation of GDH did not reduce the activity of the α/β MB neurons in response to L-Leu (Figure 5b). We next investigated whether MB activation by L-Leu could be mediated by the TOR pathway. Overexpression of a dominant negative form of TOR (TORTED) in mnd24−1-positive neurons impaired the L-Leu-dependent stimulation of the MBs (Figure 5b). Similarly, the mnd24−1-positive MB neurons are not activated by L-Leu when TOR expression is silenced by RNAi (Figure 5b). These results show that the stimulation of the α/β MB neurons by Leucine depends on MND and the TOR pathway, but not on the GDH pathway.
Figure 5.
Leucine-mediated activity is TOR-dependent in the MBs. (a) Schematic representation of a Kenyon cell and the putative pathways downstream of leucine activity. (b) Real-time calcium imaging of ex vivo brains expressing a calcium sensor in the α/β lobes of the MBs in control brains (mnd24−1-Gal4 > GCaMP6s), in GDH-downregulated brains (mnd24−1-Gal4 > GCaMP6s; UAS-GDHdsRNAkk), or in TOR downregulated brains (mnd24−1-Gal4 > GCaMP6s; UAS-TORTED or mnd24−1-Gal4 > GCaMP6s; UAS-TORdsRNA) of 3-day-old flies exposed to L-Leu at a concentration of 20 mM. Each histogram represents the averaged fluorescence intensity of peaks ± SEM in α/β lobes of the MBs. All individual data are shown by dots (n = 9 to 13). All data were compared with the control (mnd24−1-Gal4 > GCaMP6s) by a Mann–Whitney test. ns: not significant, ***: p < 0.001; ****: p < 0.0001.
4. Discussion
4.1. mnd Is Expressed in Different Cell Types in the Adult Brain
In this study, we show that MND, a LAT1-like AA transporter, is present in the adult Drosophila brain. Our data reveal the expression of two mnd mRNAs, mnd-RA and mnd-RC, within the Drosophila head, while the third predicted mnd-RD transcript was undetectable, indicating either its absence or very low expression levels. Furthermore, we have shown that MND is expressed by both neurons and glia, suggesting that mnd may be regulated by distinct regulatory sequences in the mnd promoter. By examining the promoter regulatory region of mnd, we show that two specific regulatory sequences drive expression in two different regions of the adult brain. mnd25−1-Gal4 drives MND expression specifically in cortex glial cells. These findings are consistent with previous studies showing that mnd is expressed in glial cells [75,80]. We observe that mnd24−1-Gal4 is expressed in MB neurons. Our intersectional genetic strategies reveal that the mnd24−1 regulatory sequence drives expression in the α/β and ɣ lobes but not in the α′/β′ lobes of the MBs. Immunostaining of MND showed that MND is located in the neurons of the α/β and ɣ lobes but also in the α′/β′ lobes of the MBs, suggesting the mnd24−1 regulatory sequence only controls the expression of mnd in a subset of neurons of the MBs and implying that another neuronal regulatory sequence of mnd exists.
4.2. AAs Stimulate Neuronal Activity in the MBs
The EAAs Leu, Ile, and Thr must be supplied by the diet and they can act as nutrient signals to regulate the state of nutritional homeostasis [9,20,81]. Interestingly, the MBs are an integrated center for hunger control of food-seeking behaviour receiving input signals of hunger and satiety [33]. DANs regulate MB activity and control innate olfactory behaviour. These DANs are under the control of satiety signals such as insulin-like peptides and AstA or hunger signals such as NPF, sNPF, and serotonin [33]. Here, we show that the α/β lobes of the MBs are activated by EAAs such as Leu, Ile, and Thr. Thus, EAAs, nutrients arriving from the gut, can directly or indirectly affect neuronal functions driven by the MBs. We also show that Glu, an excitatory neurotransmitter, significantly enhances the activity of the MBs. The increase in calcium activity in the MBs induced by Glu may be due to a direct or indirect action of Glu.
4.3. Disruption of mnd Impairs Response of the MBs to AAs
Initially, mnd was described to be involved in the non-autonomous development of imaginal discs in the larvae [55]. We did not observe any changes in the shape and length of the α/β lobes when mnd was downregulated in the MBs, suggesting that MND is not involved in the development of the MBs [82]. In our experiments, the downregulation of mnd in the MBs does not reduce neuronal activity in response to amino acids such as Ala, Asp, Gly, His, Phe, Pro, Tyr, and Val (Figure 4c). Disruption of MND function in the α/β lobes of the MBs reduces neuronal activity in the response to certain AAs, such as Leu and Ile. In mammals, Leucine regulates the activity of hypothalamic POMC neurons to control food intake [83] through mTOR signaling [84]. In Drosophila, MBs integrate hunger and food signals to monitor food-seeking behaviour [33]. We show that MBs are sensitive to Leu suggesting that MBs integrate protein satiety signals to adjust their activity. Previously, we have shown that MND is required for the sensing of Leu in the larval brain IPCs, resulting in an increase of neuronal activity and, DILPs release through a GDH pathway [20,21]. Surprisingly, in adult MBs, Leucine regulates neuronal activity through the TOR pathway but not the GDH pathway (Figure 6). Interestingly, MND-expressing glial cells show no calcium activity in response to Leucine (Figure S3), suggesting a different function of MND in this specific cell type or the cellular pathway is calcium-independent.
Figure 6.
A model for AA sensing through MND in MBs.
Leucine affects calcium activity in the α/β lobes of MBs through MND, a LAT1-like amino acid transporter, via the TOR pathway. The activity of L-AAs such as Arg, Asp, Glu, Leu, Ile, Lys, and Thr on the MBs is MND-dependent, and MND could potentially affect AA receptors or transporters or the downstream pathways.
In summary, our work shows that extracellular AAs can induce calcium activity in the MB α/β lobes and that, for certain AAs, this activity is MND-dependent. MND, a LAT1-like transporter, may have a direct or indirect effect on AA receptors or transporters in the MBs. In the brain, Leucine is sensed by glial cells to promote a preference for Leucine-containing food [85]. Furthermore, ensheating glial cells surrounding the MBs release Glutamate onto MBs required for associative memories [70]. Since MND is also expressed in glial cells, it could be interesting to investigate its potential role in AAs transport in these cells. Further investigation of the cellular and molecular mechanisms will provide new insights into the role of MND in MBs and glial cells for proper regulation of brain activity.
Supplementary Materials
The following supporting information can be downloaded at: https://www.mdpi.com/article/10.3390/cells13161340/s1, Figure S1: MND antibody specificity and mnd RNAi efficiency; Figure S2: Dose and age-dependent MBs response to L-Glu; Figure S3: Leucine’s lack of effect on glial calcium activity.
Author Contributions
Conceptualization, J.D., M.M.S., Y.G. and G.M.; methodology, J.D., M.M.S., K.P., G.A., Y.G. and G.M.; formal analysis, J.D., M.M.S., K.P., Y.G. and G.M.; investigation, J.D., M.M.S., K.P., A.B.Z. and G.M.; writing—original draft preparation, J.D. and G.M.; writing—review and editing, J.D., G.A., A.B.Z., Y.G. and G.M.; supervision, Y.G. and G.M.; project administration, Y.G. and G.M.; funding acquisition, Y.G. and G.M. All authors have read and agreed to the published version of the manuscript.
Funding
This work was supported by the CNRS, the “Université de Bourgogne”, the FEDER (European Funding for Regional Economical Development), the European Council (ERC starting grant, GliSFCo-311403), and the ANR Pepneuron (ANR-21-CE16-0027) to Y.G., and by the Conseil Régional Bourgogne Franche-Comté (PARI, NeuroSens, ALIMENN grants) to Y.G. and G.M.
Institutional Review Board Statement
Not applicable.
Informed Consent Statement
Not applicable.
Data Availability Statement
The raw data supporting the conclusions of this article will be made available by the authors on request.
Acknowledgments
We thank Serge Loquin and Amandine Chlémaire for their technical help. We thank the DImaCELL platform for the confocal microscope access. Schematic representations were created in BioRender.com.
Conflicts of Interest
The authors declare no conflicts of interest.
References
- Manière, G.; Alves, G.; Berthelot-Grosjean, M.; Grosjean, Y. Growth Regulation by Amino Acid Transporters in Drosophila Larvae. Cell. Mol. Life Sci. 2020, 77, 4289–4297. [Google Scholar] [CrossRef]
- Texada, M.J.; Koyama, T.; Rewitz, K. Regulation of Body Size and Growth Control. Genetics 2020, 216, 269–313. [Google Scholar] [CrossRef] [PubMed]
- Min, K.-J.; Tatar, M. Restriction of Amino Acids Extends Lifespan in Drosophila Melanogaster. Mech. Ageing Dev. 2006, 127, 643–646. [Google Scholar] [CrossRef] [PubMed]
- Grandison, R.C.; Piper, M.D.W.; Partridge, L. Amino Acid Imbalance Explains Extension of Lifespan by Dietary Restriction in Drosophila. Nature 2009, 462, 1061–1064. [Google Scholar] [CrossRef] [PubMed]
- Tatar, M. The Plate Half-Full: Status of Research on the Mechanisms of Dietary Restriction in Drosophila Melanogaster. Exp. Gerontol. 2011, 46, 363–368. [Google Scholar] [CrossRef] [PubMed]
- Good, T.P.; Tatar, M. Age-Specific Mortality and Reproduction Respond to Adult Dietary Restriction in Drosophila Melanogaster. J. Insect Physiol. 2001, 47, 1467–1473. [Google Scholar] [CrossRef] [PubMed]
- Ma, C.; Mirth, C.K.; Hall, M.D.; Piper, M.D.W. Amino Acid Quality Modifies the Quantitative Availability of Protein for Reproduction in Drosophila Melanogaster. J. Insect Physiol. 2022, 139, 104050. [Google Scholar] [CrossRef] [PubMed]
- Piper, M.D.W.; Soultoukis, G.A.; Blanc, E.; Mesaros, A.; Herbert, S.L.; Juricic, P.; He, X.; Atanassov, I.; Salmonowicz, H.; Yang, M.; et al. Matching Dietary Amino Acid Balance to the In Silico-Translated Exome Optimizes Growth and Reproduction without Cost to Lifespan. Cell Metab. 2017, 25, 610–621. [Google Scholar] [CrossRef] [PubMed]
- Ki, Y.; Lim, C. Sleep-Promoting Effects of Threonine Link Amino Acid Metabolism in Drosophila Neuron to GABAergic Control of Sleep Drive. eLife 2019, 8, e40593. [Google Scholar] [CrossRef]
- Finocchiaro, L.; Callebert, J.; Launay, J.M.; Jallon, J.M. Melatonin Biosynthesis in Drosophila: Its Nature and Its Effects. J. Neurochem. 1988, 50, 382–387. [Google Scholar] [CrossRef]
- Fernstrom, J.D.; Fernstrom, M.H. Tyrosine, Phenylalanine, and Catecholamine Synthesis and Function in the Brain. J. Nutr. 2007, 137 (Suppl. S1), 1539S–1547S, discussion 1548S. [Google Scholar] [CrossRef] [PubMed]
- Richard, D.M.; Dawes, M.A.; Mathias, C.W.; Acheson, A.; Hill-Kapturczak, N.; Dougherty, D.M. L-Tryptophan: Basic Metabolic Functions, Behavioral Research and Therapeutic Indications. Int. J. Tryptophan Res. 2009, 2, 45–60. [Google Scholar] [CrossRef] [PubMed]
- Fernstrom, J.D. Aromatic Amino Acids and Monoamine Synthesis in the Central Nervous System: Influence of the Diet. J. Nutr. Biochem. 1990, 1, 508–517. [Google Scholar] [CrossRef]
- Vömel, M.; Wegener, C. Neuroarchitecture of Aminergic Systems in the Larval Ventral Ganglion of Drosophila Melanogaster. PLoS ONE 2008, 3, e1848. [Google Scholar] [CrossRef]
- Hayashi, T. Effects of Sodium Glutamate on the Nervous System. Keio J. Med. 1954, 3, 183–192. [Google Scholar] [CrossRef]
- Fernstrom, J.D. Dietary Amino Acids and Brain Function. J. Am. Diet. Assoc. 1994, 94, 71–77. [Google Scholar] [CrossRef]
- Münch, D.; Ezra-Nevo, G.; Francisco, A.P.; Tastekin, I.; Ribeiro, C. Nutrient Homeostasis—Translating Internal States to Behavior. Curr. Opin. Neurobiol. 2020, 60, 67–75. [Google Scholar] [CrossRef]
- Bjordal, M.; Arquier, N.; Kniazeff, J.; Pin, J.P.; Léopold, P. Sensing of Amino Acids in a Dopaminergic Circuitry Promotes Rejection of an Incomplete Diet in Drosophila. Cell 2014, 156, 510–521. [Google Scholar] [CrossRef]
- Yang, Z.; Huang, R.; Fu, X.; Wang, G.; Qi, W.; Mao, D.; Shi, Z.; Shen, W.L.; Wang, L. A Post-Ingestive Amino Acid Sensor Promotes Food Consumption in Drosophila. Cell Res. 2018, 28, 1013–1025. [Google Scholar] [CrossRef]
- Manière, G.; Ziegler, A.B.; Geillon, F.; Featherstone, D.E.; Grosjean, Y. Direct Sensing of Nutrients via a LAT1-like Transporter in Drosophila Insulin-Producing Cells. Cell Rep. 2016, 17, 137–148. [Google Scholar] [CrossRef]
- Ziegler, A.B.; Manière, G.; Grosjean, Y. JhI-21 Plays a Role in Drosophila Insulin-like Peptide Release from Larval IPCs via Leucine Transport. Sci. Rep. 2018, 8, 1908. [Google Scholar] [CrossRef] [PubMed]
- Zajitschek, F.; Zajitschek, S.R.K.; Friberg, U.; Maklakov, A.A. Interactive Effects of Sex, Social Environment, Dietary Restriction, and Methionine on Survival and Reproduction in Fruit Flies. Age 2013, 35, 1193–1204. [Google Scholar] [CrossRef] [PubMed]
- Lee, B.C.; Kaya, A.; Ma, S.; Kim, G.; Gerashchenko, M.V.; Yim, S.H.; Hu, Z.; Harshman, L.G.; Gladyshev, V.N. Methionine Restriction Extends Lifespan of Drosophila Melanogaster under Conditions of Low Amino-Acid Status. Nat. Commun. 2014, 5, 3592. [Google Scholar] [CrossRef] [PubMed]
- Kosakamoto, H.; Obata, F.; Kuraishi, J.; Aikawa, H.; Okada, R.; Johnstone, J.N.; Onuma, T.; Piper, M.D.W.; Miura, M. Early-Adult Methionine Restriction Reduces Methionine Sulfoxide and Extends Lifespan in Drosophila. Nat. Commun. 2023, 14, 7832. [Google Scholar] [CrossRef] [PubMed]
- Wang, J.W.; Wong, A.M.; Flores, J.; Vosshall, L.B.; Axel, R. Two-Photon Calcium Imaging Reveals an Odor-Evoked Map of Activity in the Fly Brain. Cell 2003, 112, 271–282. [Google Scholar] [CrossRef] [PubMed]
- Schwaerzel, M.; Monastirioti, M.; Scholz, H.; Friggi-Grelin, F.; Birman, S.; Heisenberg, M. Dopamine and Octopamine Differentiate between Aversive and Appetitive Olfactory Memories in Drosophila. J. Neurosci. 2003, 23, 10495–10502. [Google Scholar] [CrossRef] [PubMed]
- Keene, A.C.; Krashes, M.J.; Leung, B.; Bernard, J.A.; Waddell, S. Drosophila Dorsal Paired Medial Neurons Provide a General Mechanism for Memory Consolidation. Curr. Biol. 2006, 16, 1524–1530. [Google Scholar] [CrossRef]
- Krashes, M.J.; Waddell, S. Rapid Consolidation to a Radish and Protein Synthesis-Dependent Long-Term Memory after Single-Session Appetitive Olfactory Conditioning in Drosophila. J. Neurosci. 2008, 28, 3103–3113. [Google Scholar] [CrossRef] [PubMed]
- Lewis, L.P.C.; Siju, K.P.; Aso, Y.; Friedrich, A.B.; Bulteel, A.J.B.; Rubin, G.M.; Grunwald Kadow, I.C. A Higher Brain Circuit for Immediate Integration of Conflicting Sensory Information in Drosophila. Curr. Biol. 2015, 25, 2203–2214. [Google Scholar] [CrossRef]
- Owald, D.; Felsenberg, J.; Talbot, C.B.; Das, G.; Perisse, E.; Huetteroth, W.; Waddell, S. Activity of Defined Mushroom Body Output Neurons Underlies Learned Olfactory Behavior in Drosophila. Neuron 2015, 86, 417–427. [Google Scholar] [CrossRef]
- Krashes, M.J.; DasGupta, S.; Vreede, A.; White, B.; Armstrong, J.D.; Waddell, S. A Neural Circuit Mechanism Integrating Motivational State with Memory Expression in Drosophila. Cell 2009, 139, 416–427. [Google Scholar] [CrossRef]
- Perisse, E.; Owald, D.; Barnstedt, O.; Talbot, C.B.; Huetteroth, W.; Waddell, S. Aversive Learning and Appetitive Motivation Toggle Feed-Forward Inhibition in the Drosophila Mushroom Body. Neuron 2016, 90, 1086–1099. [Google Scholar] [CrossRef]
- Tsao, C.-H.; Chen, C.-C.; Lin, C.-H.; Yang, H.-Y.; Lin, S. Drosophila Mushroom Bodies Integrate Hunger and Satiety Signals to Control Innate Food-Seeking Behavior. eLife 2018, 7, e35264. [Google Scholar] [CrossRef]
- Aso, Y.; Hattori, D.; Yu, Y.; Johnston, R.M.; Iyer, N.A.; Ngo, T.-T.; Dionne, H.; Abbott, L.; Axel, R.; Tanimoto, H.; et al. The Neuronal Architecture of the Mushroom Body Provides a Logic for Associative Learning. eLife 2014, 3, e04577. [Google Scholar] [CrossRef] [PubMed]
- Kenyon, F.C. The Brain of the Bee. A Preliminary Contribution to the Morphology of the Nervous System of the Arthropoda. J. Comp. Neurol. 1896, 6, 133–210. [Google Scholar] [CrossRef]
- Crittenden, J.R.; Skoulakis, E.M.; Han, K.A.; Kalderon, D.; Davis, R.L. Tripartite Mushroom Body Architecture Revealed by Antigenic Markers. Learn. Mem. 1998, 5, 38–51. [Google Scholar] [CrossRef]
- de Belle, J.S.; Heisenberg, M. Associative Odor Learning in Drosophila Abolished by Chemical Ablation of Mushroom Bodies. Science 1994, 263, 692–695. [Google Scholar] [CrossRef] [PubMed]
- Heisenberg, M. Mushroom Body Memoir: From Maps to Models. Nat. Rev. Neurosci. 2003, 4, 266–275. [Google Scholar] [CrossRef] [PubMed]
- Vogt, K.; Schnaitmann, C.; Dylla, K.V.; Knapek, S.; Aso, Y.; Rubin, G.M.; Tanimoto, H. Shared Mushroom Body Circuits Underlie Visual and Olfactory Memories in Drosophila. eLife 2014, 3, e02395. [Google Scholar] [CrossRef] [PubMed]
- Li, J.; Mahoney, B.D.; Jacob, M.S.; Caron, S.J.C. Visual Input into the Drosophila Melanogaster Mushroom Body. Cell Rep. 2020, 32, 108138. [Google Scholar] [CrossRef]
- Marin, E.C.; Büld, L.; Theiss, M.; Sarkissian, T.; Roberts, R.J.V.; Turnbull, R.; Tamimi, I.F.M.; Pleijzier, M.W.; Laursen, W.J.; Drummond, N.; et al. Connectomics Analysis Reveals First-, Second-, and Third-Order Thermosensory and Hygrosensory Neurons in the Adult Drosophila Brain. Curr. Biol. 2020, 30, 3167–3182.e4. [Google Scholar] [CrossRef]
- Masek, P.; Scott, K. Limited Taste Discrimination in Drosophila. Proc. Natl. Acad. Sci. USA 2010, 107, 14833–14838. [Google Scholar] [CrossRef] [PubMed]
- Kirkhart, C.; Scott, K. Gustatory Learning and Processing in the Drosophila Mushroom Bodies. J. Neurosci. 2015, 35, 5950–5958. [Google Scholar] [CrossRef]
- Li, F.; Lindsey, J.W.; Marin, E.C.; Otto, N.; Dreher, M.; Dempsey, G.; Stark, I.; Bates, A.S.; Pleijzier, M.W.; Schlegel, P.; et al. The Connectome of the Adult Drosophila Mushroom Body Provides Insights into Function. Elife 2020, 9, e62576. [Google Scholar] [CrossRef]
- Lien, W.; Chen, Y.; Li, Y.; Wu, J.; Huang, K.; Lin, J.; Lin, S.; Hou, C.; Wang, H.; Wu, C.; et al. Lifespan Regulation in α/β Posterior Neurons of the Fly Mushroom Bodies by Rab27. Aging Cell 2020, 19, e13179. [Google Scholar] [CrossRef]
- Xu, Y.; An, F.; Borycz, J.A.; Borycz, J.; Meinertzhagen, I.A.; Wang, T. Histamine Recycling Is Mediated by CarT, a Carcinine Transporter in Drosophila Photoreceptors. PLoS Genet. 2015, 11, e1005764. [Google Scholar] [CrossRef] [PubMed]
- Lin, W.-Y.; Williams, C.; Yan, C.; Koledachkina, T.; Luedke, K.; Dalton, J.; Bloomsburg, S.; Morrison, N.; Duncan, K.E.; Kim, C.C.; et al. The SLC36 Transporter Pathetic Is Required for Extreme Dendrite Growth in Drosophila Sensory Neurons. Genes. Dev. 2015, 29, 1120–1135. [Google Scholar] [CrossRef]
- Aboudhiaf, S.; Alves, G.; Parrot, S.; Amri, M.; Simonnet, M.M.; Grosjean, Y.; Manière, G.; Seugnet, L. LAT1-like Transporters Regulate Dopaminergic Transmission and Sleep in Drosophila. Sleep 2018, 41, zsy137. [Google Scholar] [CrossRef]
- Closs, E.I.; Boissel, J.-P.; Habermeier, A.; Rotmann, A. Structure and Function of Cationic Amino Acid Transporters (CATs). J. Membr. Biol. 2006, 213, 67–77. [Google Scholar] [CrossRef]
- Fotiadis, D.; Kanai, Y.; Palacín, M. The SLC3 and SLC7 Families of Amino Acid Transporters. Mol. Aspects Med. 2013, 34, 139–158. [Google Scholar] [CrossRef] [PubMed]
- Colombani, J.; Raisin, S.; Pantalacci, S.; Radimerski, T.; Montagne, J.; Léopold, P. A Nutrient Sensor Mechanism Controls Drosophila Growth. Cell 2003, 114, 739–749. [Google Scholar] [CrossRef]
- Bradley, G.L.; Leevers, S.J. Amino Acids and the Humoral Regulation of Growth: Fat Bodies Use Slimfast. Cell 2003, 114, 656–658. [Google Scholar] [CrossRef]
- Verrey, F.; Closs, E.I.; Wagner, C.A.; Palacin, M.; Endou, H.; Kanai, Y. CATs and HATs: The SLC7 Family of Amino Acid Transporters. Pflug. Arch. Eur. J. Physiol. 2004, 447, 532–542. [Google Scholar] [CrossRef]
- Wagner, C.A.; Lang, F.; Bröer, S. Function and Structure of Heterodimeric Amino Acid Transporters. Am. J. Physiol. Cell Physiol. 2001, 281, C1077–C1093. [Google Scholar] [CrossRef]
- Martin, J.F.; Hersperger, E.; Simcox, A.; Shearn, A. Minidiscs Encodes a Putative Amino Acid Transporter Subunit Required Non-Autonomously for Imaginal Cell Proliferation. Mech. Dev. 2000, 92, 155–167. [Google Scholar] [CrossRef]
- Featherstone, D.E. Glial Solute Carrier Transporters in Drosophila and Mice. Glia 2011, 59, 1351–1363. [Google Scholar] [CrossRef] [PubMed]
- Augustin, H.; Grosjean, Y.; Chen, K.; Sheng, Q.; Featherstone, D.E. Nonvesicular Release of Glutamate by Glial XCT Transporters Suppresses Glutamate Receptor Clustering In Vivo. J. Neurosci. 2007, 27, 111–123. [Google Scholar] [CrossRef]
- Galagovsky, D.; Depetris-Chauvin, A.; Manière, G.; Geillon, F.; Berthelot-Grosjean, M.; Noirot, E.; Alves, G.; Grosjean, Y. Sobremesa L-Type Amino Acid Transporter Expressed in Glia Is Essential for Proper Timing of Development and Brain Growth. Cell Rep. 2018, 24, 3156–3166.e4. [Google Scholar] [CrossRef] [PubMed]
- Pfei, R. Functional Heterodimeric Amino Acid Transporters Lacking Cysteine Residues Involved in Disulide Bond. FEBS Lett. 1998, 439, 157–162. [Google Scholar]
- Nakamura, E.; Sato, M.; Yang, H.; Miyagawa, F.; Harasaki, M.; Tomita, K.; Matsuoka, S.; Noma, A.; Iwai, K.; Minato, N. 4F2 (CD98) Heavy Chain Is Associated Covalently with an Amino Acid Transporter and Controls Intracellular Trafficking and Membrane Topology of 4F2 Heterodimer. J. Biol. Chem. 1999, 274, 3009–3016. [Google Scholar] [CrossRef]
- Reynolds, B.; Roversi, P.; Laynes, R.; Kazi, S.; Boyd, C.A.R.; Goberdhan, D.C.I. Drosophila Expresses a CD98 Transporter with an Evolutionarily Conserved Structure and Amino Acid-Transport Properties. Biochem. J. 2009, 420, 363–372. [Google Scholar] [CrossRef] [PubMed]
- Bischof, J.; Maeda, R.K.; Hediger, M.; Karch, F.; Basler, K. An Optimized Transgenesis System for Drosophila Using Germ-Line-Specific phi31 Integrases. Proc. Natl. Acad. Sci. USA 2007, 104, 3312–3317. [Google Scholar] [CrossRef]
- Pfeiffer, B.D.; Ngo, T.-T.B.; Hibbard, K.L.; Murphy, C.; Jenett, A.; Truman, J.W.; Rubin, G.M. Refinement of Tools for Targeted Gene Expression in Drosophila. Genetics 2010, 186, 735–755. [Google Scholar] [CrossRef] [PubMed]
- Miyamoto, T.; Slone, J.; Song, X.; Amrein, H. A Fructose Receptor Functions as a Nutrient Sensor in the Drosophila Brain. Cell 2012, 151, 1113–1125. [Google Scholar] [CrossRef] [PubMed]
- McGuire, S.E.; Deshazer, M.; Davis, R.L. Thirty Years of Olfactory Learning and Memory Research in Drosophila Melanogaster. Progress. Neurobiol. 2005, 76, 328–347. [Google Scholar] [CrossRef] [PubMed]
- Wu, C.-L.; Xia, S.; Fu, T.-F.; Wang, H.; Chen, Y.-H.; Leong, D.; Chiang, A.-S.; Tully, T. Specific Requirement of NMDA Receptors for Long-Term Memory Consolidation in Drosophila Ellipsoid Body. Nat. Neurosci. 2007, 10, 1578–1586. [Google Scholar] [CrossRef]
- Sinakevitch, I.; Grau, Y.; Strausfeld, N.J.; Birman, S. Dynamics of Glutamatergic Signaling in the Mushroom Body of Young Adult Drosophila. Neural Dev. 2010, 5, 10. [Google Scholar] [CrossRef] [PubMed]
- Kondo, S.; Takahashi, T.; Yamagata, N.; Imanishi, Y.; Katow, H.; Hiramatsu, S.; Lynn, K.; Abe, A.; Kumaraswamy, A.; Tanimoto, H. Neurochemical Organization of the Drosophila Brain Visualized by Endogenously Tagged Neurotransmitter Receptors. Cell Rep. 2020, 30, 284–297.e5. [Google Scholar] [CrossRef]
- Ueno, K.; Suzuki, E.; Naganos, S.; Ofusa, K.; Horiuchi, J.; Saitoe, M. Coincident Postsynaptic Activity Gates Presynaptic Dopamine Release to Induce Plasticity in Drosophila Mushroom Bodies. eLife 2017, 6, e21076. [Google Scholar] [CrossRef]
- Miyashita, T.; Murakami, K.; Kikuchi, E.; Ofusa, K.; Mikami, K.; Endo, K.; Miyaji, T.; Moriyama, S.; Konno, K.; Muratani, H.; et al. Glia Transmit Negative Valence Information during Aversive Learning in Drosophila. Science 2023, 382, eadf7429. [Google Scholar] [CrossRef]
- Hamasaka, Y.; Rieger, D.; Parmentier, M.-L.; Grau, Y.; Helfrich-Förster, C.; Nässel, D.R. Glutamate and Its Metabotropic Receptor in Drosophila Clock Neuron Circuits. J. Comp. Neurol. 2007, 505, 32–45. [Google Scholar] [CrossRef]
- Xia, S.; Miyashita, T.; Fu, T.-F.; Lin, W.-Y.; Wu, C.-L.; Pyzocha, L.; Lin, I.-R.; Saitoe, M.; Tully, T.; Chiang, A.-S. NMDA Receptors Mediate Olfactory Learning and Memory in Drosophila. Curr. Biol. 2005, 15, 603–615. [Google Scholar] [CrossRef] [PubMed]
- Han, T.H.; Dharkar, P.; Mayer, M.L.; Serpe, M. Functional Reconstitution of Drosophila Melanogaster NMJ Glutamate Receptors. Proc. Natl. Acad. Sci. USA 2015, 112, 6182–6187. [Google Scholar] [CrossRef]
- Zhao, X.; Karpac, J. Glutamate Metabolism Directs Energetic Trade-Offs to Shape Host-Pathogen Susceptibility in Drosophila. Cell Metab. 2021, 33, 2428–2444.e8. [Google Scholar] [CrossRef] [PubMed]
- Park, A.; Croset, V.; Otto, N.; Agarwal, D.; Treiber, C.D.; Meschi, E.; Sims, D.; Waddell, S. Gliotransmission of D-Serine Promotes Thirst-Directed Behaviors in Drosophila. Curr Biol. 2022, 32, 3952–3970. [Google Scholar] [CrossRef]
- Zhou, X.; Thompson, J.R. Regulation of Glutamate Dehydrogenase by Branched-Chain Amino Acids in Skeletal Muscle from Rats and Chicks. Int. J. Biochem. Cell Biol. 1996, 28, 787–793. [Google Scholar] [CrossRef] [PubMed]
- Lynch, C.J.; Fox, H.L.; Vary, T.C.; Jefferson, L.S.; Kimball, S.R. Regulation of Amino Acid-Sensitive TOR Signaling by Leucine Analogues in Adipocytes. J. Cell Biochem. 2000, 77, 234–251. [Google Scholar] [CrossRef]
- Lynch, C.J. Role of Leucine in the Regulation of MTOR by Amino Acids: Revelations from Structure-Activity Studies. J. Nutr. 2001, 131, 861S–865S. [Google Scholar] [CrossRef]
- Cheng, Q.; Beltran, V.D.; Chan, S.M.H.; Brown, J.R.; Bevington, A.; Herbert, T.P. System-L Amino Acid Transporters Play a Key Role in Pancreatic β-Cell Signalling and Function. J. Mol. Endocrinol. 2016, 56, 175–187. [Google Scholar] [CrossRef]
- Li, H.; Aboudhiaf, S.; Parrot, S.; Scote-Blachon, C.; Benetollo, C.; Lin, J.S.; Seugnet, L. Pallidin function in Drosophila surface glia regulates sleep and is dependent on amino acid availability. Cell Rep. 2023, 42, 113025. [Google Scholar] [CrossRef]
- Géminard, C.; Rulifson, E.J.; Léopold, P. Remote Control of Insulin Secretion by Fat Cells in Drosophila. Cell Metab. 2009, 10, 199–207. [Google Scholar] [CrossRef] [PubMed]
- Zwarts, L.; Vanden Broeck, L.; Cappuyns, E.; Ayroles, J.F.; Magwire, M.M.; Vulsteke, V.; Clements, J.; Mackay, T.F.C.; Callaerts, P. The Genetic Basis of Natural Variation in Mushroom Body Size in Drosophila Melanogaster. Nat. Commun. 2015, 6, 10115. [Google Scholar] [CrossRef] [PubMed]
- Heeley, N.; Kirwan, P.; Darwish, T.; Arnaud, M.; Evans, M.L.; Merkle, F.T.; Reimann, F.; Gribble, F.M.; Blouet, C. Rapid Sensing of l-Leucine by Human and Murine Hypothalamic Neurons: Neurochemical and Mechanistic Insights. Mol. Metab. 2018, 10, 14–27. [Google Scholar] [CrossRef]
- Cota, D.; Proulx, K.; Smith, K.A.B.; Kozma, S.C.; Thomas, G.; Woods, S.C.; Seeley, R.J. Hypothalamic MTOR Signaling Regulates Food Intake. Science 2006, 312, 927–930. [Google Scholar] [CrossRef] [PubMed]
- Gu, X.; Jouandin, P.; Lalgudi, P.V.; Binari, R.; Valenstein, M.L.; Reid, M.A.; Allen, A.E.; Kamitaki, N.; Locasale, J.W.; Perrimon, N.; et al. Sestrin mediates detection of and adaptation to low-leucine diets in Drosophila. Nature 2022, 608, 209–216. [Google Scholar] [CrossRef] [PubMed]
Disclaimer/Publisher’s Note: The statements, opinions and data contained in all publications are solely those of the individual author(s) and contributor(s) and not of MDPI and/or the editor(s). MDPI and/or the editor(s) disclaim responsibility for any injury to people or property resulting from any ideas, methods, instructions or products referred to in the content. |
© 2024 by the authors. Licensee MDPI, Basel, Switzerland. This article is an open access article distributed under the terms and conditions of the Creative Commons Attribution (CC BY) license (https://creativecommons.org/licenses/by/4.0/).





