A LAT1-Like Amino Acid Transporter Regulates Neuronal Activity in the Drosophila Mushroom Bodies
Abstract
1. Introduction
2. Materials and Methods
2.1. Drosophila Strains
2.2. Transgenic Flies Generated
2.3. gDNA Extraction
2.4. RNA Extraction and RT-PCR
2.5. qRT-PCR
2.6. Immunohistology
2.7. Whole-Mount Immunostaining
2.8. Cross-Sectioning of Adult Brains
2.9. Fluorescence Quantification
2.10. Calcium Imaging
2.11. Statistical Analysis
3. Results
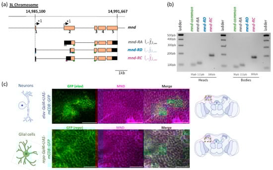
3.1. mnd Is Expressed in the Adult Drosophila Brain
3.2. The Regulatory Promoter Sequences of Mnd Specifically Drives Expression either in Neurons or in Glial Cells
3.3. MND Is Required for AA Dependent Activity of Kenyon Cells
3.4. The TOR Signaling Pathway Mediates the Stimulation of the MBs by Leucine
4. Discussion
4.1. mnd Is Expressed in Different Cell Types in the Adult Brain
4.2. AAs Stimulate Neuronal Activity in the MBs
4.3. Disruption of mnd Impairs Response of the MBs to AAs
Supplementary Materials
Author Contributions
Funding
Institutional Review Board Statement
Informed Consent Statement
Data Availability Statement
Acknowledgments
Conflicts of Interest
References
- Manière, G.; Alves, G.; Berthelot-Grosjean, M.; Grosjean, Y. Growth Regulation by Amino Acid Transporters in Drosophila Larvae. Cell. Mol. Life Sci. 2020, 77, 4289–4297. [Google Scholar] [CrossRef]
- Texada, M.J.; Koyama, T.; Rewitz, K. Regulation of Body Size and Growth Control. Genetics 2020, 216, 269–313. [Google Scholar] [CrossRef] [PubMed]
- Min, K.-J.; Tatar, M. Restriction of Amino Acids Extends Lifespan in Drosophila Melanogaster. Mech. Ageing Dev. 2006, 127, 643–646. [Google Scholar] [CrossRef] [PubMed]
- Grandison, R.C.; Piper, M.D.W.; Partridge, L. Amino Acid Imbalance Explains Extension of Lifespan by Dietary Restriction in Drosophila. Nature 2009, 462, 1061–1064. [Google Scholar] [CrossRef] [PubMed]
- Tatar, M. The Plate Half-Full: Status of Research on the Mechanisms of Dietary Restriction in Drosophila Melanogaster. Exp. Gerontol. 2011, 46, 363–368. [Google Scholar] [CrossRef] [PubMed]
- Good, T.P.; Tatar, M. Age-Specific Mortality and Reproduction Respond to Adult Dietary Restriction in Drosophila Melanogaster. J. Insect Physiol. 2001, 47, 1467–1473. [Google Scholar] [CrossRef] [PubMed]
- Ma, C.; Mirth, C.K.; Hall, M.D.; Piper, M.D.W. Amino Acid Quality Modifies the Quantitative Availability of Protein for Reproduction in Drosophila Melanogaster. J. Insect Physiol. 2022, 139, 104050. [Google Scholar] [CrossRef] [PubMed]
- Piper, M.D.W.; Soultoukis, G.A.; Blanc, E.; Mesaros, A.; Herbert, S.L.; Juricic, P.; He, X.; Atanassov, I.; Salmonowicz, H.; Yang, M.; et al. Matching Dietary Amino Acid Balance to the In Silico-Translated Exome Optimizes Growth and Reproduction without Cost to Lifespan. Cell Metab. 2017, 25, 610–621. [Google Scholar] [CrossRef] [PubMed]
- Ki, Y.; Lim, C. Sleep-Promoting Effects of Threonine Link Amino Acid Metabolism in Drosophila Neuron to GABAergic Control of Sleep Drive. eLife 2019, 8, e40593. [Google Scholar] [CrossRef]
- Finocchiaro, L.; Callebert, J.; Launay, J.M.; Jallon, J.M. Melatonin Biosynthesis in Drosophila: Its Nature and Its Effects. J. Neurochem. 1988, 50, 382–387. [Google Scholar] [CrossRef]
- Fernstrom, J.D.; Fernstrom, M.H. Tyrosine, Phenylalanine, and Catecholamine Synthesis and Function in the Brain. J. Nutr. 2007, 137 (Suppl. S1), 1539S–1547S, discussion 1548S. [Google Scholar] [CrossRef] [PubMed]
- Richard, D.M.; Dawes, M.A.; Mathias, C.W.; Acheson, A.; Hill-Kapturczak, N.; Dougherty, D.M. L-Tryptophan: Basic Metabolic Functions, Behavioral Research and Therapeutic Indications. Int. J. Tryptophan Res. 2009, 2, 45–60. [Google Scholar] [CrossRef] [PubMed]
- Fernstrom, J.D. Aromatic Amino Acids and Monoamine Synthesis in the Central Nervous System: Influence of the Diet. J. Nutr. Biochem. 1990, 1, 508–517. [Google Scholar] [CrossRef]
- Vömel, M.; Wegener, C. Neuroarchitecture of Aminergic Systems in the Larval Ventral Ganglion of Drosophila Melanogaster. PLoS ONE 2008, 3, e1848. [Google Scholar] [CrossRef]
- Hayashi, T. Effects of Sodium Glutamate on the Nervous System. Keio J. Med. 1954, 3, 183–192. [Google Scholar] [CrossRef]
- Fernstrom, J.D. Dietary Amino Acids and Brain Function. J. Am. Diet. Assoc. 1994, 94, 71–77. [Google Scholar] [CrossRef]
- Münch, D.; Ezra-Nevo, G.; Francisco, A.P.; Tastekin, I.; Ribeiro, C. Nutrient Homeostasis—Translating Internal States to Behavior. Curr. Opin. Neurobiol. 2020, 60, 67–75. [Google Scholar] [CrossRef]
- Bjordal, M.; Arquier, N.; Kniazeff, J.; Pin, J.P.; Léopold, P. Sensing of Amino Acids in a Dopaminergic Circuitry Promotes Rejection of an Incomplete Diet in Drosophila. Cell 2014, 156, 510–521. [Google Scholar] [CrossRef]
- Yang, Z.; Huang, R.; Fu, X.; Wang, G.; Qi, W.; Mao, D.; Shi, Z.; Shen, W.L.; Wang, L. A Post-Ingestive Amino Acid Sensor Promotes Food Consumption in Drosophila. Cell Res. 2018, 28, 1013–1025. [Google Scholar] [CrossRef]
- Manière, G.; Ziegler, A.B.; Geillon, F.; Featherstone, D.E.; Grosjean, Y. Direct Sensing of Nutrients via a LAT1-like Transporter in Drosophila Insulin-Producing Cells. Cell Rep. 2016, 17, 137–148. [Google Scholar] [CrossRef]
- Ziegler, A.B.; Manière, G.; Grosjean, Y. JhI-21 Plays a Role in Drosophila Insulin-like Peptide Release from Larval IPCs via Leucine Transport. Sci. Rep. 2018, 8, 1908. [Google Scholar] [CrossRef] [PubMed]
- Zajitschek, F.; Zajitschek, S.R.K.; Friberg, U.; Maklakov, A.A. Interactive Effects of Sex, Social Environment, Dietary Restriction, and Methionine on Survival and Reproduction in Fruit Flies. Age 2013, 35, 1193–1204. [Google Scholar] [CrossRef] [PubMed]
- Lee, B.C.; Kaya, A.; Ma, S.; Kim, G.; Gerashchenko, M.V.; Yim, S.H.; Hu, Z.; Harshman, L.G.; Gladyshev, V.N. Methionine Restriction Extends Lifespan of Drosophila Melanogaster under Conditions of Low Amino-Acid Status. Nat. Commun. 2014, 5, 3592. [Google Scholar] [CrossRef] [PubMed]
- Kosakamoto, H.; Obata, F.; Kuraishi, J.; Aikawa, H.; Okada, R.; Johnstone, J.N.; Onuma, T.; Piper, M.D.W.; Miura, M. Early-Adult Methionine Restriction Reduces Methionine Sulfoxide and Extends Lifespan in Drosophila. Nat. Commun. 2023, 14, 7832. [Google Scholar] [CrossRef] [PubMed]
- Wang, J.W.; Wong, A.M.; Flores, J.; Vosshall, L.B.; Axel, R. Two-Photon Calcium Imaging Reveals an Odor-Evoked Map of Activity in the Fly Brain. Cell 2003, 112, 271–282. [Google Scholar] [CrossRef] [PubMed]
- Schwaerzel, M.; Monastirioti, M.; Scholz, H.; Friggi-Grelin, F.; Birman, S.; Heisenberg, M. Dopamine and Octopamine Differentiate between Aversive and Appetitive Olfactory Memories in Drosophila. J. Neurosci. 2003, 23, 10495–10502. [Google Scholar] [CrossRef] [PubMed]
- Keene, A.C.; Krashes, M.J.; Leung, B.; Bernard, J.A.; Waddell, S. Drosophila Dorsal Paired Medial Neurons Provide a General Mechanism for Memory Consolidation. Curr. Biol. 2006, 16, 1524–1530. [Google Scholar] [CrossRef]
- Krashes, M.J.; Waddell, S. Rapid Consolidation to a Radish and Protein Synthesis-Dependent Long-Term Memory after Single-Session Appetitive Olfactory Conditioning in Drosophila. J. Neurosci. 2008, 28, 3103–3113. [Google Scholar] [CrossRef] [PubMed]
- Lewis, L.P.C.; Siju, K.P.; Aso, Y.; Friedrich, A.B.; Bulteel, A.J.B.; Rubin, G.M.; Grunwald Kadow, I.C. A Higher Brain Circuit for Immediate Integration of Conflicting Sensory Information in Drosophila. Curr. Biol. 2015, 25, 2203–2214. [Google Scholar] [CrossRef]
- Owald, D.; Felsenberg, J.; Talbot, C.B.; Das, G.; Perisse, E.; Huetteroth, W.; Waddell, S. Activity of Defined Mushroom Body Output Neurons Underlies Learned Olfactory Behavior in Drosophila. Neuron 2015, 86, 417–427. [Google Scholar] [CrossRef]
- Krashes, M.J.; DasGupta, S.; Vreede, A.; White, B.; Armstrong, J.D.; Waddell, S. A Neural Circuit Mechanism Integrating Motivational State with Memory Expression in Drosophila. Cell 2009, 139, 416–427. [Google Scholar] [CrossRef]
- Perisse, E.; Owald, D.; Barnstedt, O.; Talbot, C.B.; Huetteroth, W.; Waddell, S. Aversive Learning and Appetitive Motivation Toggle Feed-Forward Inhibition in the Drosophila Mushroom Body. Neuron 2016, 90, 1086–1099. [Google Scholar] [CrossRef]
- Tsao, C.-H.; Chen, C.-C.; Lin, C.-H.; Yang, H.-Y.; Lin, S. Drosophila Mushroom Bodies Integrate Hunger and Satiety Signals to Control Innate Food-Seeking Behavior. eLife 2018, 7, e35264. [Google Scholar] [CrossRef]
- Aso, Y.; Hattori, D.; Yu, Y.; Johnston, R.M.; Iyer, N.A.; Ngo, T.-T.; Dionne, H.; Abbott, L.; Axel, R.; Tanimoto, H.; et al. The Neuronal Architecture of the Mushroom Body Provides a Logic for Associative Learning. eLife 2014, 3, e04577. [Google Scholar] [CrossRef] [PubMed]
- Kenyon, F.C. The Brain of the Bee. A Preliminary Contribution to the Morphology of the Nervous System of the Arthropoda. J. Comp. Neurol. 1896, 6, 133–210. [Google Scholar] [CrossRef]
- Crittenden, J.R.; Skoulakis, E.M.; Han, K.A.; Kalderon, D.; Davis, R.L. Tripartite Mushroom Body Architecture Revealed by Antigenic Markers. Learn. Mem. 1998, 5, 38–51. [Google Scholar] [CrossRef]
- de Belle, J.S.; Heisenberg, M. Associative Odor Learning in Drosophila Abolished by Chemical Ablation of Mushroom Bodies. Science 1994, 263, 692–695. [Google Scholar] [CrossRef] [PubMed]
- Heisenberg, M. Mushroom Body Memoir: From Maps to Models. Nat. Rev. Neurosci. 2003, 4, 266–275. [Google Scholar] [CrossRef] [PubMed]
- Vogt, K.; Schnaitmann, C.; Dylla, K.V.; Knapek, S.; Aso, Y.; Rubin, G.M.; Tanimoto, H. Shared Mushroom Body Circuits Underlie Visual and Olfactory Memories in Drosophila. eLife 2014, 3, e02395. [Google Scholar] [CrossRef] [PubMed]
- Li, J.; Mahoney, B.D.; Jacob, M.S.; Caron, S.J.C. Visual Input into the Drosophila Melanogaster Mushroom Body. Cell Rep. 2020, 32, 108138. [Google Scholar] [CrossRef]
- Marin, E.C.; Büld, L.; Theiss, M.; Sarkissian, T.; Roberts, R.J.V.; Turnbull, R.; Tamimi, I.F.M.; Pleijzier, M.W.; Laursen, W.J.; Drummond, N.; et al. Connectomics Analysis Reveals First-, Second-, and Third-Order Thermosensory and Hygrosensory Neurons in the Adult Drosophila Brain. Curr. Biol. 2020, 30, 3167–3182.e4. [Google Scholar] [CrossRef]
- Masek, P.; Scott, K. Limited Taste Discrimination in Drosophila. Proc. Natl. Acad. Sci. USA 2010, 107, 14833–14838. [Google Scholar] [CrossRef] [PubMed]
- Kirkhart, C.; Scott, K. Gustatory Learning and Processing in the Drosophila Mushroom Bodies. J. Neurosci. 2015, 35, 5950–5958. [Google Scholar] [CrossRef]
- Li, F.; Lindsey, J.W.; Marin, E.C.; Otto, N.; Dreher, M.; Dempsey, G.; Stark, I.; Bates, A.S.; Pleijzier, M.W.; Schlegel, P.; et al. The Connectome of the Adult Drosophila Mushroom Body Provides Insights into Function. Elife 2020, 9, e62576. [Google Scholar] [CrossRef]
- Lien, W.; Chen, Y.; Li, Y.; Wu, J.; Huang, K.; Lin, J.; Lin, S.; Hou, C.; Wang, H.; Wu, C.; et al. Lifespan Regulation in α/β Posterior Neurons of the Fly Mushroom Bodies by Rab27. Aging Cell 2020, 19, e13179. [Google Scholar] [CrossRef]
- Xu, Y.; An, F.; Borycz, J.A.; Borycz, J.; Meinertzhagen, I.A.; Wang, T. Histamine Recycling Is Mediated by CarT, a Carcinine Transporter in Drosophila Photoreceptors. PLoS Genet. 2015, 11, e1005764. [Google Scholar] [CrossRef] [PubMed][Green Version]
- Lin, W.-Y.; Williams, C.; Yan, C.; Koledachkina, T.; Luedke, K.; Dalton, J.; Bloomsburg, S.; Morrison, N.; Duncan, K.E.; Kim, C.C.; et al. The SLC36 Transporter Pathetic Is Required for Extreme Dendrite Growth in Drosophila Sensory Neurons. Genes. Dev. 2015, 29, 1120–1135. [Google Scholar] [CrossRef]
- Aboudhiaf, S.; Alves, G.; Parrot, S.; Amri, M.; Simonnet, M.M.; Grosjean, Y.; Manière, G.; Seugnet, L. LAT1-like Transporters Regulate Dopaminergic Transmission and Sleep in Drosophila. Sleep 2018, 41, zsy137. [Google Scholar] [CrossRef]
- Closs, E.I.; Boissel, J.-P.; Habermeier, A.; Rotmann, A. Structure and Function of Cationic Amino Acid Transporters (CATs). J. Membr. Biol. 2006, 213, 67–77. [Google Scholar] [CrossRef]
- Fotiadis, D.; Kanai, Y.; Palacín, M. The SLC3 and SLC7 Families of Amino Acid Transporters. Mol. Aspects Med. 2013, 34, 139–158. [Google Scholar] [CrossRef] [PubMed]
- Colombani, J.; Raisin, S.; Pantalacci, S.; Radimerski, T.; Montagne, J.; Léopold, P. A Nutrient Sensor Mechanism Controls Drosophila Growth. Cell 2003, 114, 739–749. [Google Scholar] [CrossRef]
- Bradley, G.L.; Leevers, S.J. Amino Acids and the Humoral Regulation of Growth: Fat Bodies Use Slimfast. Cell 2003, 114, 656–658. [Google Scholar] [CrossRef][Green Version]
- Verrey, F.; Closs, E.I.; Wagner, C.A.; Palacin, M.; Endou, H.; Kanai, Y. CATs and HATs: The SLC7 Family of Amino Acid Transporters. Pflug. Arch. Eur. J. Physiol. 2004, 447, 532–542. [Google Scholar] [CrossRef]
- Wagner, C.A.; Lang, F.; Bröer, S. Function and Structure of Heterodimeric Amino Acid Transporters. Am. J. Physiol. Cell Physiol. 2001, 281, C1077–C1093. [Google Scholar] [CrossRef]
- Martin, J.F.; Hersperger, E.; Simcox, A.; Shearn, A. Minidiscs Encodes a Putative Amino Acid Transporter Subunit Required Non-Autonomously for Imaginal Cell Proliferation. Mech. Dev. 2000, 92, 155–167. [Google Scholar] [CrossRef]
- Featherstone, D.E. Glial Solute Carrier Transporters in Drosophila and Mice. Glia 2011, 59, 1351–1363. [Google Scholar] [CrossRef] [PubMed]
- Augustin, H.; Grosjean, Y.; Chen, K.; Sheng, Q.; Featherstone, D.E. Nonvesicular Release of Glutamate by Glial XCT Transporters Suppresses Glutamate Receptor Clustering In Vivo. J. Neurosci. 2007, 27, 111–123. [Google Scholar] [CrossRef]
- Galagovsky, D.; Depetris-Chauvin, A.; Manière, G.; Geillon, F.; Berthelot-Grosjean, M.; Noirot, E.; Alves, G.; Grosjean, Y. Sobremesa L-Type Amino Acid Transporter Expressed in Glia Is Essential for Proper Timing of Development and Brain Growth. Cell Rep. 2018, 24, 3156–3166.e4. [Google Scholar] [CrossRef] [PubMed]
- Pfei, R. Functional Heterodimeric Amino Acid Transporters Lacking Cysteine Residues Involved in Disulide Bond. FEBS Lett. 1998, 439, 157–162. [Google Scholar]
- Nakamura, E.; Sato, M.; Yang, H.; Miyagawa, F.; Harasaki, M.; Tomita, K.; Matsuoka, S.; Noma, A.; Iwai, K.; Minato, N. 4F2 (CD98) Heavy Chain Is Associated Covalently with an Amino Acid Transporter and Controls Intracellular Trafficking and Membrane Topology of 4F2 Heterodimer. J. Biol. Chem. 1999, 274, 3009–3016. [Google Scholar] [CrossRef]
- Reynolds, B.; Roversi, P.; Laynes, R.; Kazi, S.; Boyd, C.A.R.; Goberdhan, D.C.I. Drosophila Expresses a CD98 Transporter with an Evolutionarily Conserved Structure and Amino Acid-Transport Properties. Biochem. J. 2009, 420, 363–372. [Google Scholar] [CrossRef] [PubMed]
- Bischof, J.; Maeda, R.K.; Hediger, M.; Karch, F.; Basler, K. An Optimized Transgenesis System for Drosophila Using Germ-Line-Specific phi31 Integrases. Proc. Natl. Acad. Sci. USA 2007, 104, 3312–3317. [Google Scholar] [CrossRef]
- Pfeiffer, B.D.; Ngo, T.-T.B.; Hibbard, K.L.; Murphy, C.; Jenett, A.; Truman, J.W.; Rubin, G.M. Refinement of Tools for Targeted Gene Expression in Drosophila. Genetics 2010, 186, 735–755. [Google Scholar] [CrossRef] [PubMed]
- Miyamoto, T.; Slone, J.; Song, X.; Amrein, H. A Fructose Receptor Functions as a Nutrient Sensor in the Drosophila Brain. Cell 2012, 151, 1113–1125. [Google Scholar] [CrossRef] [PubMed]
- McGuire, S.E.; Deshazer, M.; Davis, R.L. Thirty Years of Olfactory Learning and Memory Research in Drosophila Melanogaster. Progress. Neurobiol. 2005, 76, 328–347. [Google Scholar] [CrossRef] [PubMed]
- Wu, C.-L.; Xia, S.; Fu, T.-F.; Wang, H.; Chen, Y.-H.; Leong, D.; Chiang, A.-S.; Tully, T. Specific Requirement of NMDA Receptors for Long-Term Memory Consolidation in Drosophila Ellipsoid Body. Nat. Neurosci. 2007, 10, 1578–1586. [Google Scholar] [CrossRef]
- Sinakevitch, I.; Grau, Y.; Strausfeld, N.J.; Birman, S. Dynamics of Glutamatergic Signaling in the Mushroom Body of Young Adult Drosophila. Neural Dev. 2010, 5, 10. [Google Scholar] [CrossRef] [PubMed]
- Kondo, S.; Takahashi, T.; Yamagata, N.; Imanishi, Y.; Katow, H.; Hiramatsu, S.; Lynn, K.; Abe, A.; Kumaraswamy, A.; Tanimoto, H. Neurochemical Organization of the Drosophila Brain Visualized by Endogenously Tagged Neurotransmitter Receptors. Cell Rep. 2020, 30, 284–297.e5. [Google Scholar] [CrossRef]
- Ueno, K.; Suzuki, E.; Naganos, S.; Ofusa, K.; Horiuchi, J.; Saitoe, M. Coincident Postsynaptic Activity Gates Presynaptic Dopamine Release to Induce Plasticity in Drosophila Mushroom Bodies. eLife 2017, 6, e21076. [Google Scholar] [CrossRef]
- Miyashita, T.; Murakami, K.; Kikuchi, E.; Ofusa, K.; Mikami, K.; Endo, K.; Miyaji, T.; Moriyama, S.; Konno, K.; Muratani, H.; et al. Glia Transmit Negative Valence Information during Aversive Learning in Drosophila. Science 2023, 382, eadf7429. [Google Scholar] [CrossRef]
- Hamasaka, Y.; Rieger, D.; Parmentier, M.-L.; Grau, Y.; Helfrich-Förster, C.; Nässel, D.R. Glutamate and Its Metabotropic Receptor in Drosophila Clock Neuron Circuits. J. Comp. Neurol. 2007, 505, 32–45. [Google Scholar] [CrossRef]
- Xia, S.; Miyashita, T.; Fu, T.-F.; Lin, W.-Y.; Wu, C.-L.; Pyzocha, L.; Lin, I.-R.; Saitoe, M.; Tully, T.; Chiang, A.-S. NMDA Receptors Mediate Olfactory Learning and Memory in Drosophila. Curr. Biol. 2005, 15, 603–615. [Google Scholar] [CrossRef] [PubMed]
- Han, T.H.; Dharkar, P.; Mayer, M.L.; Serpe, M. Functional Reconstitution of Drosophila Melanogaster NMJ Glutamate Receptors. Proc. Natl. Acad. Sci. USA 2015, 112, 6182–6187. [Google Scholar] [CrossRef]
- Zhao, X.; Karpac, J. Glutamate Metabolism Directs Energetic Trade-Offs to Shape Host-Pathogen Susceptibility in Drosophila. Cell Metab. 2021, 33, 2428–2444.e8. [Google Scholar] [CrossRef] [PubMed]
- Park, A.; Croset, V.; Otto, N.; Agarwal, D.; Treiber, C.D.; Meschi, E.; Sims, D.; Waddell, S. Gliotransmission of D-Serine Promotes Thirst-Directed Behaviors in Drosophila. Curr Biol. 2022, 32, 3952–3970. [Google Scholar] [CrossRef]
- Zhou, X.; Thompson, J.R. Regulation of Glutamate Dehydrogenase by Branched-Chain Amino Acids in Skeletal Muscle from Rats and Chicks. Int. J. Biochem. Cell Biol. 1996, 28, 787–793. [Google Scholar] [CrossRef] [PubMed]
- Lynch, C.J.; Fox, H.L.; Vary, T.C.; Jefferson, L.S.; Kimball, S.R. Regulation of Amino Acid-Sensitive TOR Signaling by Leucine Analogues in Adipocytes. J. Cell Biochem. 2000, 77, 234–251. [Google Scholar] [CrossRef]
- Lynch, C.J. Role of Leucine in the Regulation of MTOR by Amino Acids: Revelations from Structure-Activity Studies. J. Nutr. 2001, 131, 861S–865S. [Google Scholar] [CrossRef]
- Cheng, Q.; Beltran, V.D.; Chan, S.M.H.; Brown, J.R.; Bevington, A.; Herbert, T.P. System-L Amino Acid Transporters Play a Key Role in Pancreatic β-Cell Signalling and Function. J. Mol. Endocrinol. 2016, 56, 175–187. [Google Scholar] [CrossRef]
- Li, H.; Aboudhiaf, S.; Parrot, S.; Scote-Blachon, C.; Benetollo, C.; Lin, J.S.; Seugnet, L. Pallidin function in Drosophila surface glia regulates sleep and is dependent on amino acid availability. Cell Rep. 2023, 42, 113025. [Google Scholar] [CrossRef]
- Géminard, C.; Rulifson, E.J.; Léopold, P. Remote Control of Insulin Secretion by Fat Cells in Drosophila. Cell Metab. 2009, 10, 199–207. [Google Scholar] [CrossRef] [PubMed]
- Zwarts, L.; Vanden Broeck, L.; Cappuyns, E.; Ayroles, J.F.; Magwire, M.M.; Vulsteke, V.; Clements, J.; Mackay, T.F.C.; Callaerts, P. The Genetic Basis of Natural Variation in Mushroom Body Size in Drosophila Melanogaster. Nat. Commun. 2015, 6, 10115. [Google Scholar] [CrossRef] [PubMed]
- Heeley, N.; Kirwan, P.; Darwish, T.; Arnaud, M.; Evans, M.L.; Merkle, F.T.; Reimann, F.; Gribble, F.M.; Blouet, C. Rapid Sensing of l-Leucine by Human and Murine Hypothalamic Neurons: Neurochemical and Mechanistic Insights. Mol. Metab. 2018, 10, 14–27. [Google Scholar] [CrossRef]
- Cota, D.; Proulx, K.; Smith, K.A.B.; Kozma, S.C.; Thomas, G.; Woods, S.C.; Seeley, R.J. Hypothalamic MTOR Signaling Regulates Food Intake. Science 2006, 312, 927–930. [Google Scholar] [CrossRef] [PubMed]
- Gu, X.; Jouandin, P.; Lalgudi, P.V.; Binari, R.; Valenstein, M.L.; Reid, M.A.; Allen, A.E.; Kamitaki, N.; Locasale, J.W.; Perrimon, N.; et al. Sestrin mediates detection of and adaptation to low-leucine diets in Drosophila. Nature 2022, 608, 209–216. [Google Scholar] [CrossRef] [PubMed]






Disclaimer/Publisher’s Note: The statements, opinions and data contained in all publications are solely those of the individual author(s) and contributor(s) and not of MDPI and/or the editor(s). MDPI and/or the editor(s) disclaim responsibility for any injury to people or property resulting from any ideas, methods, instructions or products referred to in the content. |
© 2024 by the authors. Licensee MDPI, Basel, Switzerland. This article is an open access article distributed under the terms and conditions of the Creative Commons Attribution (CC BY) license (https://creativecommons.org/licenses/by/4.0/).
Share and Cite
Delescluse, J.; Simonnet, M.M.; Ziegler, A.B.; Piffaretti, K.; Alves, G.; Grosjean, Y.; Manière, G. A LAT1-Like Amino Acid Transporter Regulates Neuronal Activity in the Drosophila Mushroom Bodies. Cells 2024, 13, 1340. https://doi.org/10.3390/cells13161340
Delescluse J, Simonnet MM, Ziegler AB, Piffaretti K, Alves G, Grosjean Y, Manière G. A LAT1-Like Amino Acid Transporter Regulates Neuronal Activity in the Drosophila Mushroom Bodies. Cells. 2024; 13(16):1340. https://doi.org/10.3390/cells13161340
Chicago/Turabian StyleDelescluse, Julie, Mégane M. Simonnet, Anna B. Ziegler, Kévin Piffaretti, Georges Alves, Yael Grosjean, and Gérard Manière. 2024. "A LAT1-Like Amino Acid Transporter Regulates Neuronal Activity in the Drosophila Mushroom Bodies" Cells 13, no. 16: 1340. https://doi.org/10.3390/cells13161340
APA StyleDelescluse, J., Simonnet, M. M., Ziegler, A. B., Piffaretti, K., Alves, G., Grosjean, Y., & Manière, G. (2024). A LAT1-Like Amino Acid Transporter Regulates Neuronal Activity in the Drosophila Mushroom Bodies. Cells, 13(16), 1340. https://doi.org/10.3390/cells13161340

