Ancient Herbal Formula Mahuang Lianqiao Chixiaodou Decoction Protects Acute and Acute-on-Chronic Liver Failure via Inhibiting von Willebrand Factor Signaling
Abstract
1. Introduction
2. Materials and Methods
2.1. Chemical
2.2. Animals
2.3. Herbal Formula
2.4. Component Analysis of MHLQD by UPLC/Q-TOF-MS/MS
2.5. Animal Model Establishment and Treatment
2.6. Short-Term Toxicity Test
2.7. Biochemical Assay
2.8. ELISA
2.9. H&E and TUNEL Staining
2.10. Histochemistry and Immunofluorescence
2.11. Real-Time qPCR
- (1)
 - IL-1β, forward: 5′-TGTGTTTTCCTCCTTGCCTCTGAT-3′,IL-1β, reverse: 5′-TGCTGCCTAATGTCCCCTTGAAT-3′;
 - (2)
 - TNF-α, forward: 5′-TAGCCAGGAGGGAGAACAGA-3′,TNF-α, reverse: 5′-TTTTCTGGAGGGAGATGTGG-3′;
 - (3)
 - β-actin, forward: 5′-GTGCTATGTTGCTCTAGACTTCG-3′,β-actin, reverse: 5′-ATGCCACAGGATTCCATACC-3′.
 
2.12. Western Blot
2.13. Proteomics Analysis
2.14. Bioinformatic Analysis
2.15. Statistical Analysis
3. Results
3.1. The Chemical Compositions of MHLQD Identified Using UPLC-Q-TOF-MS/MS
3.2. MHLQD Improved Survival Rates of ACLF and ALF Mice
3.3. MHLQD Alleviated Liver Injury in ACLF and ALF Mice
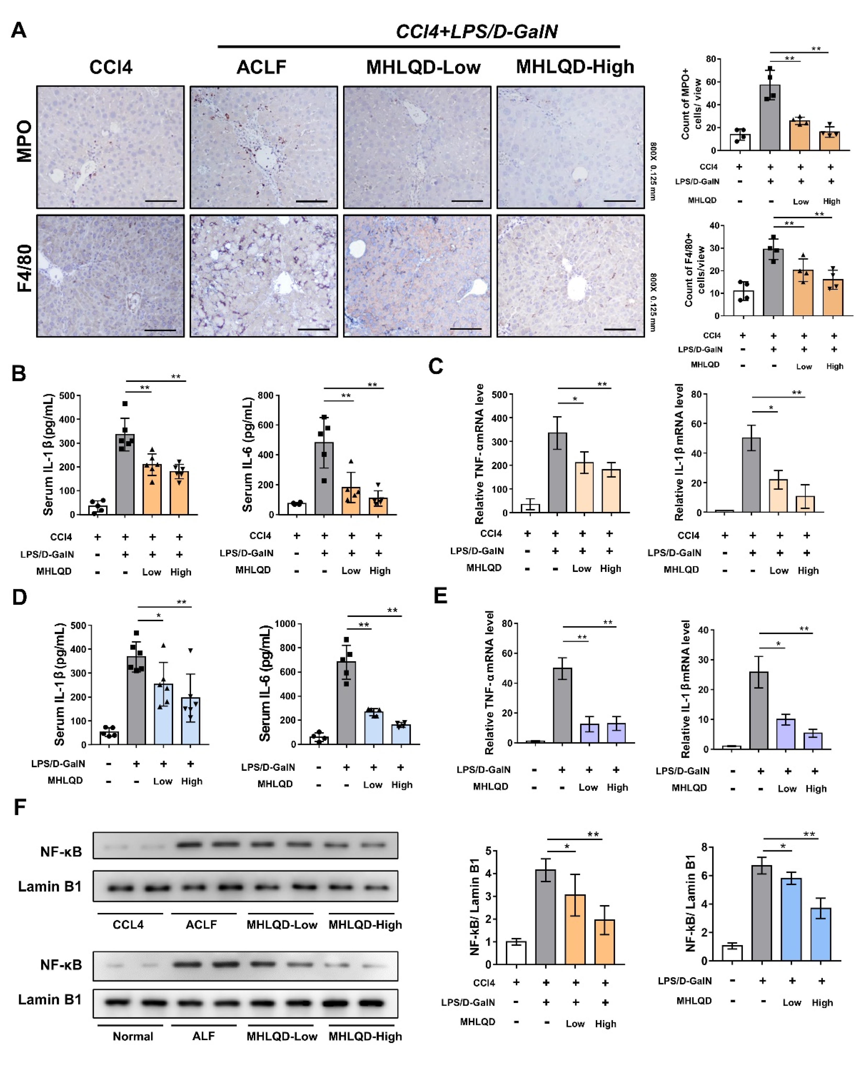
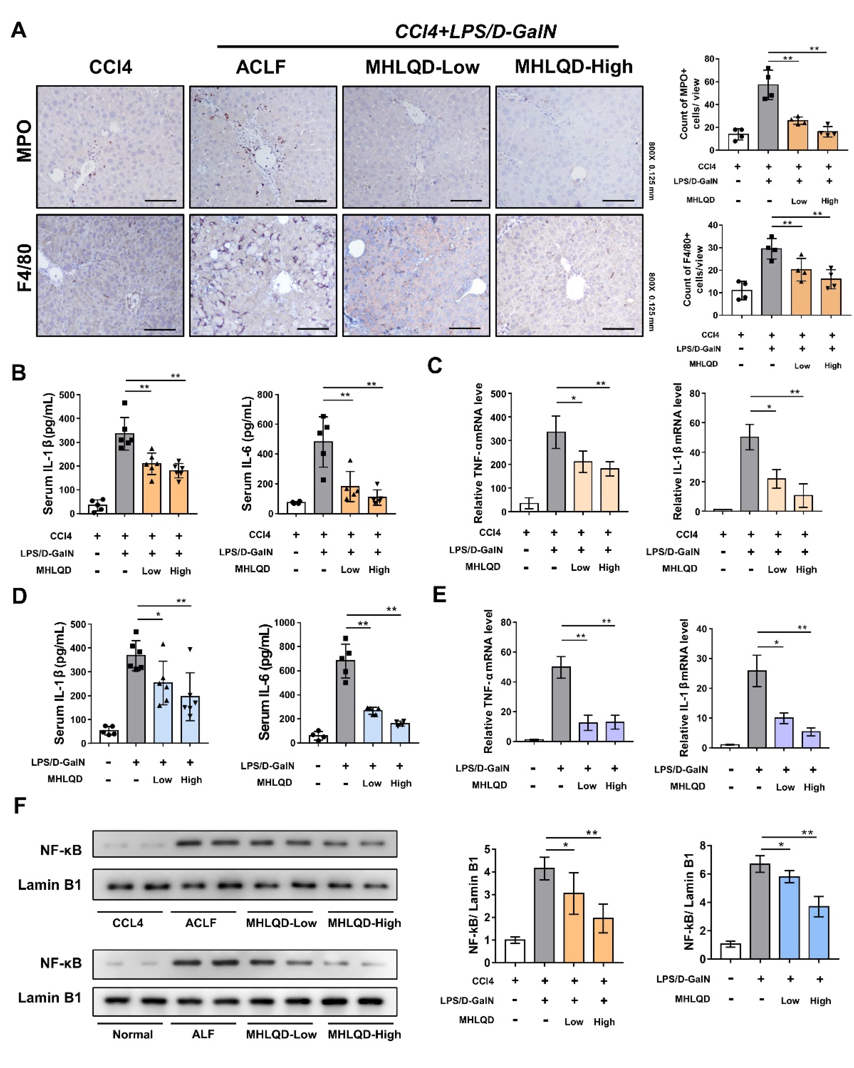
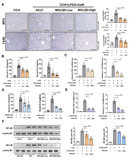
3.4. MHLQD Inhibited Inflammatory Responses in ACLF and ALF Mice
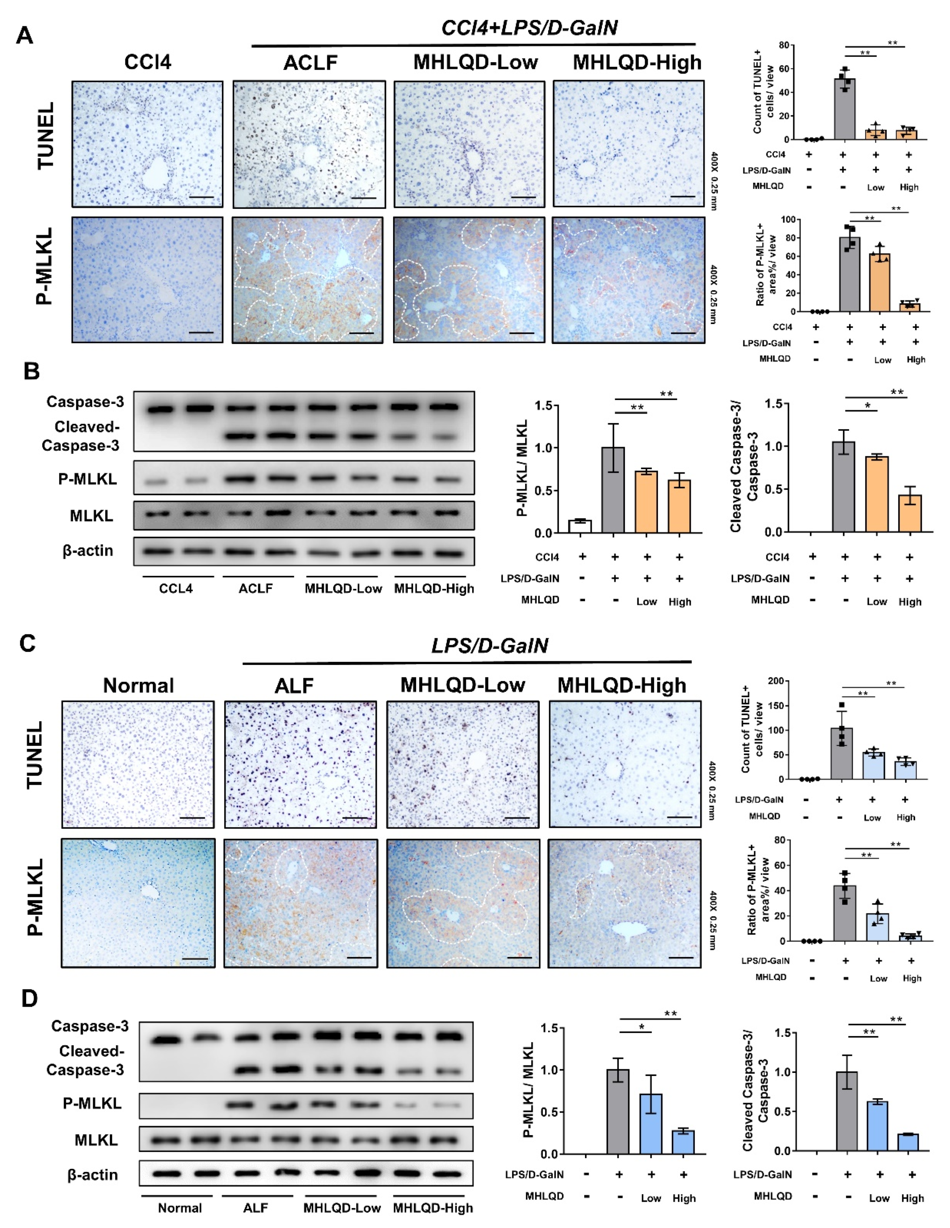
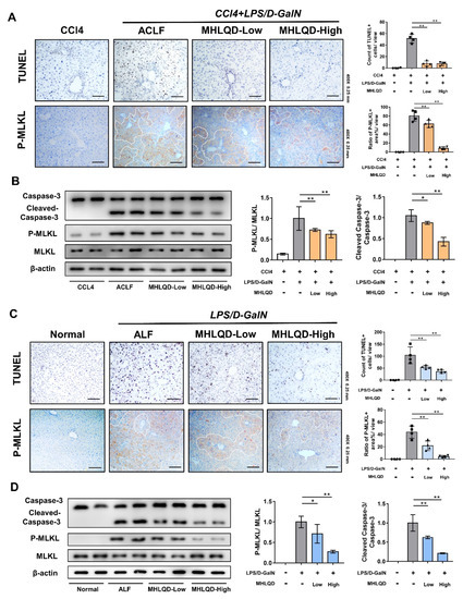
3.5. MHLQD Reduced Hepatocyte Death in ACLF and ALF Mice
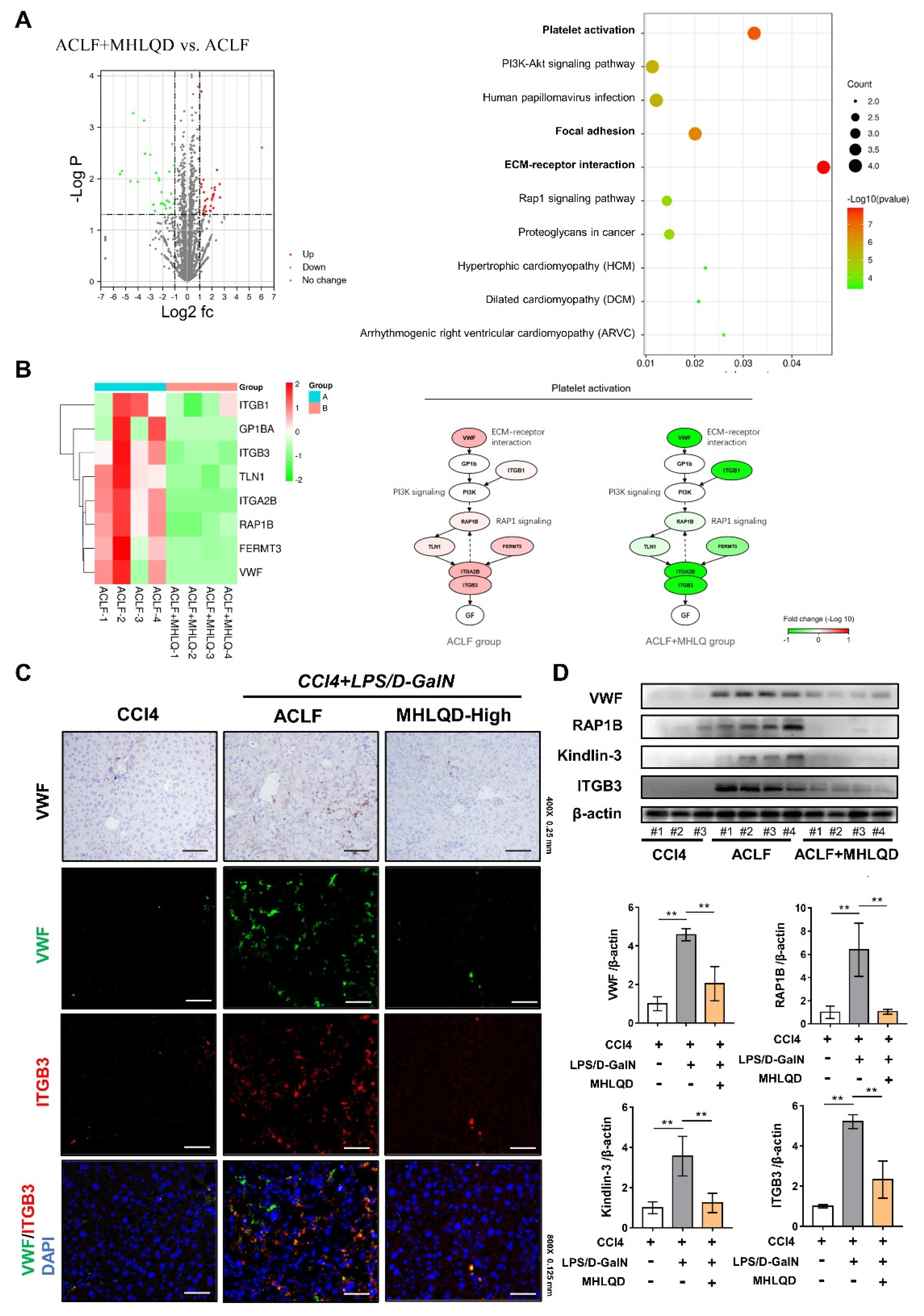
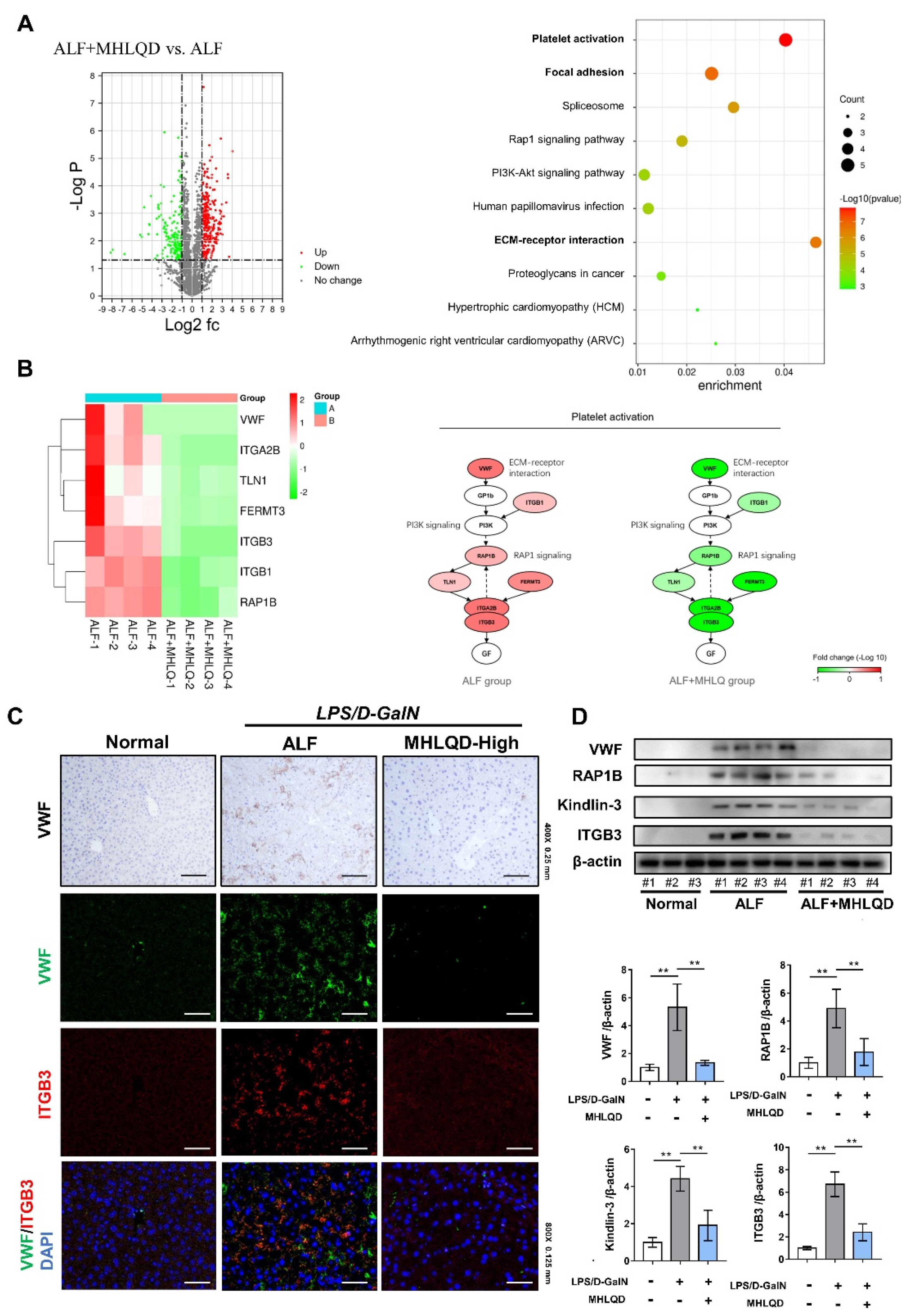
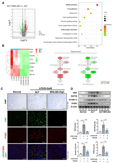
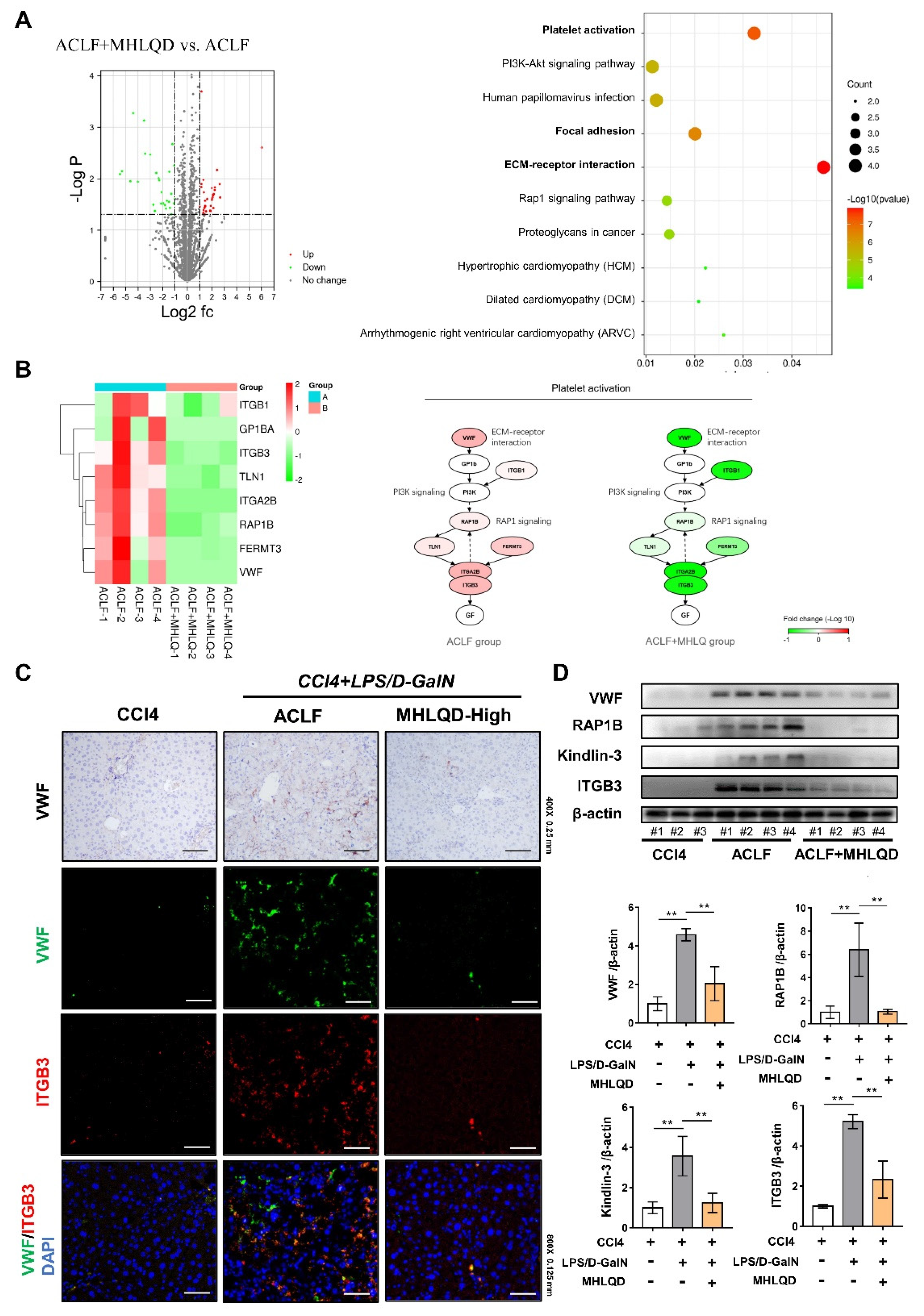
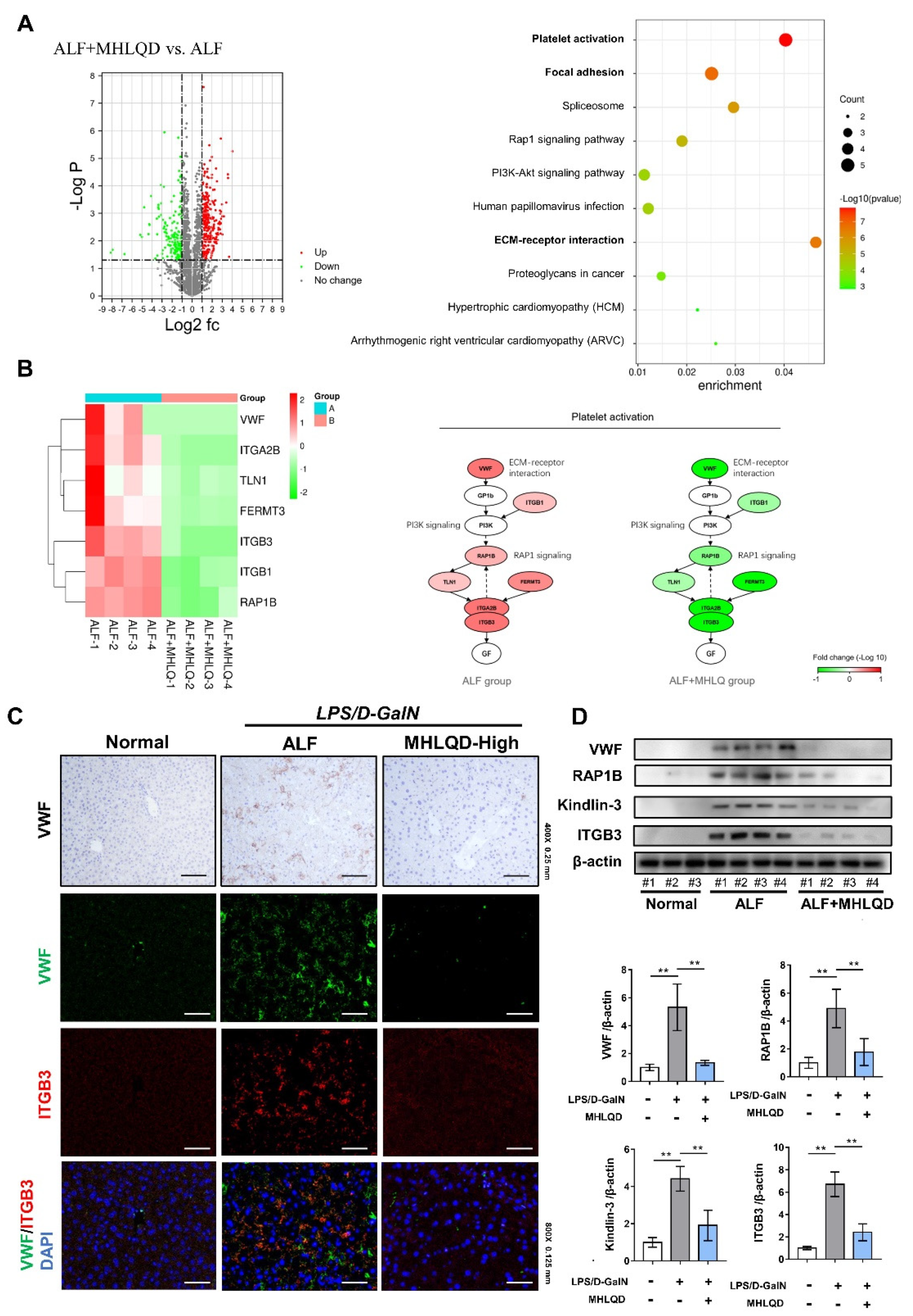
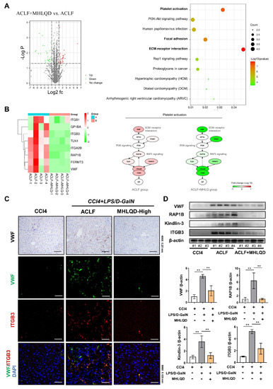
3.6. MHLQD Reversed ACLF and ALF-Induced Platelet Activation
3.7. MHLQD Inhibited VWF-Platelet String Generation
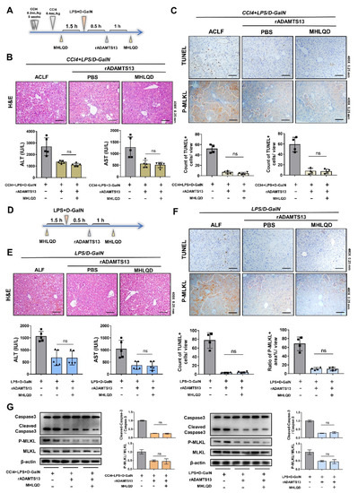
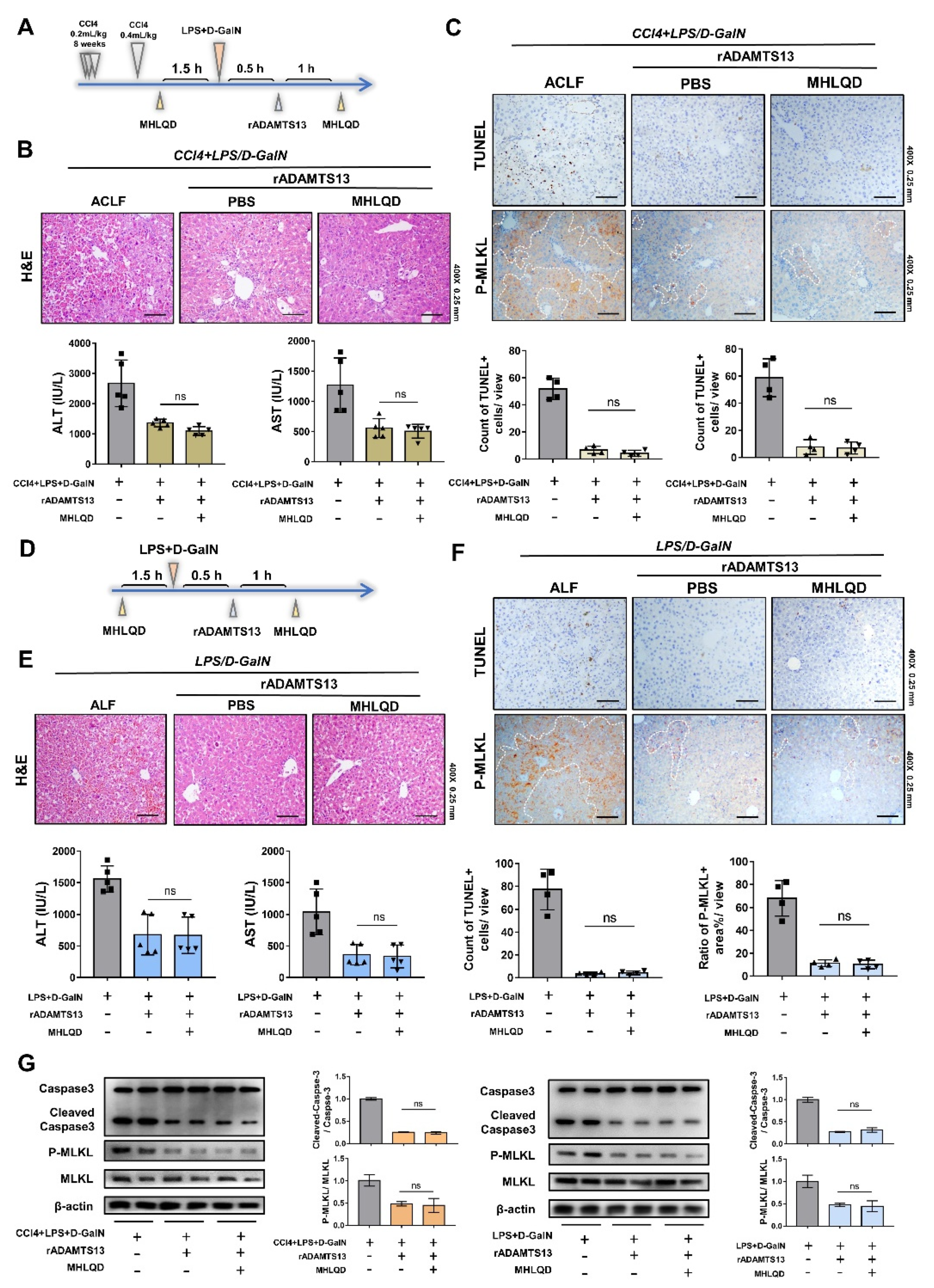
3.8. Inhibition of VWF Intercepted the Hepatoprotective Effects of MHLQD
3.9. Short-Term Treatment with MHLQD Showed No Toxicity
4. Discussion
5. Conclusions
Supplementary Materials
Author Contributions
Funding
Institutional Review Board Statement
Informed Consent Statement
Data Availability Statement
Conflicts of Interest
References
- Reuben, A.; Tillman, H.; Fontana, R.J.; Davern, T.; McGuire, B.; Stravitz, R.T.; Durkalski, V.; Larson, A.M.; Liou, I.; Fix, O.; et al. Outcomes in Adults With Acute Liver Failure between 1998 and 2013: An Observational Cohort Study. Ann. Intern. Med. 2016, 164, 724–732. [Google Scholar] [CrossRef] [PubMed]
 - Arroyo, V.; Moreau, R.; Kamath, P.S.; Jalan, R.; Ginès, P.; Nevens, F.; Fernández, J.; To, U.; García-Tsao, G.; Schnabl, B. Acute-on-chronic liver failure in cirrhosis. Nat. Rev. 2016, 2, 16041. [Google Scholar] [CrossRef] [PubMed]
 - European Association for the Study of the Liver. EASL Clinical Practical Guidelines on the management of acute (fulminant) liver failure. J. Hepatol. 2017, 66, 1047–1081. [Google Scholar] [CrossRef] [PubMed]
 - Sarin, S.K.; Choudhury, A.; Sharma, M.K.; Maiwall, R.; Al Mahtab, M.; Rahman, S.; Saigal, S.; Saraf, N.; Soin, A.S.; Devarbhavi, H.; et al. Acute-on-chronic liver failure: Consensus recommendations of the Asian Pacific association for the study of the liver (APASL): An update. Hepatol. Int. 2019, 13, 353–390. [Google Scholar] [CrossRef] [PubMed]
 - Williams, R.; Schalm SWOgrady, J.G. Acute liver failure: Redefining the syndromes. Lancet 1993, 342, 273–275. [Google Scholar] [CrossRef]
 - Bernal, W.; Wendon, J. Acute liver failure. N. Engl. J. Med. 2013, 369, 2525–2534. [Google Scholar] [CrossRef]
 - Mezzano, G.; Juanola, A.; Cardenas, A.; Mezey, E.; Hamilton, J.P.; Pose, E.; Graupera, I.; Ginès, P.; Solà, E.; Hernaez, R. Global burden of disease: Acute-on-chronic liver failure, a systematic review and meta-analysis. Gut 2021, 71, 148–155. [Google Scholar] [CrossRef]
 - Karvellas, C.J.; Pink, F.; McPhail, M.; Austin, M.; Auzinger, G.; Bernal, W.; Sizer, E.; Kutsogiannis, D.J.; Eltringham, I.; Wendon, J.A. Bacteremia, acute physiology and chronic health evaluation II and modified end stage liver disease are independent predictors of mortality in critically ill nontransplanted patients with acute on chronic liver failure. Crit. Care Med. 2021, 38, 121–126. [Google Scholar] [CrossRef]
 - Rolando, N.; Wade, J.; Davalos, M.; Wendon, J.; Philpott-Howard, J.; Williams, R. The systemic inflammatory response syndrome in acute liver failure. Hepatology 2000, 32, 734–739. [Google Scholar] [CrossRef]
 - Zhang, B.; Liu, Q. The Pharmacological research and clinical application of Mahuang Lianqiao Chixiaodou Decoction. Chin. Tradit. Pat. Med. 2013, 35, 2495–2498. [Google Scholar]
 - Zhao, Y.; Chen, M. Study on the liver-protecting and anti-jaundice effect of Mahuang Lianqiao Chixiaodou Decoction in hepatocellular jaundice mice. Chin. J. Tradit. Chin. Med. 2016, 31, 3318–3320. [Google Scholar]
 - Liu, X.; Miao, X.; Zhang, B. Study on the protecting effect of Mahuang Lianqiao Chixiaodou Decoction on α-Naphthalene isothiocyanate-induced cholestatic liver injury rat. China Pharm. 2020, 29, 32–36. [Google Scholar]
 - Prasanna, K.S.; Goel, A.; Amirtharaj, G.J.; Ramachandran, A.; Balasubramanian, K.A.; Mackie, I.; Zachariah, U.; Sajith, K.G.; Elias, E.; Eapen, C.E. Plasma von Willebrand factor levels predict in-hospital survival in patients with acute-on-chronic liver failure. Indian J. Gastroenterol. Off. J. Indian Soc. Gastroenterol. 2016, 35, 432–440. [Google Scholar] [CrossRef] [PubMed]
 - Driever, E.G.; Stravitz, R.T.; Zhang, J.; Adelmeijer, J.; Durkalski, V.; Lee, W.M.; Lisman, T. VWF/ADAMTS13 Imbalance, But Not Global Coagulation or Fibrinolysis, Is Associated with Outcome and Bleeding in Acute Liver Failure. Hepatol. Baltim. Md. 2021, 73, 1882–1891. [Google Scholar] [CrossRef]
 - Hugenholtz, G.C.; Adelmeijer, J.; Meijers, J.C.; Porte, R.J.; Stravitz, R.T.; Lisman, T. An unbalance between von Willebrand factor and ADAMTS13 in acute liver failure: Implications for hemostasis and clinical outcome. Hepatol. Baltim. Md. 2013, 58, 752–761. [Google Scholar] [CrossRef]
 - Miyakawa, K.; Joshi, N.; Sullivan, B.P.; Albee, R.; Brandenberger, C.; Jaeschke, H.; McGill, M.R.; Scott, M.A.; Ganey, P.E.; Luyendyk, J.P.; et al. Platelets and protease-activated receptor-4 contribute to acetaminophen-induced liver injury in mice. Blood 2015, 126, 1835–1843. [Google Scholar] [CrossRef]
 - Groeneveld, D.J.; Poole, L.G.; Luyendyk, J.P. Targeting von Willebrand factor in liver diseases: A novel therapeutic strategy? J. Thromb. Haemost. 2021, 19, 1390–1408. [Google Scholar] [CrossRef]
 - Suo, T.; Wang, H.; Li, Z. Application of proteomics in research on traditional Chinese medicine. Expert Rev. Proteom. 2016, 13, 873–881. [Google Scholar] [CrossRef]
 - Wang, X.; Zhang, A.; Hui, S.; Ying, H. Chapter 3-Integrated Serum Pharmacochemistry of TCM and Metabolomics Strategies for Innovative Drug Discovery. In Serum Pharmacochemistry of Traditional Chinese Medicine; Academic Press: London, UK, 2017; pp. 15–21. [Google Scholar] [CrossRef]
 - Kwan, K.; Wong, T.Y.; Yu, A.; Dong, T.; Lam, H.; Tsim, K. Integrated Omics Reveals the Orchestrating Role of Calycosin in Danggui Buxue Tang, a Herbal Formula Containing Angelicae Sinensis Radix and Astragali Radix, in Inducing Osteoblastic Differentiation and Proliferation. Front. Pharmacol. 2021, 12, 670947. [Google Scholar] [CrossRef]
 - Szklarczyk, D.; Gable, A.L.; Nastou, K.C.; Lyon, D.; Kirsch, R.; Pyysalo, S.; Doncheva, N.T.; Legeay, M.; Fang, T.; Bork, P.; et al. The STRING database in 2021: Customizable protein-protein networks, and functional characterization of user-uploaded gene/measurement sets. Nucleic Acids Res. 2021, 49, D605–D612. [Google Scholar] [CrossRef]
 - Huang, D.W.; Sherman, B.T.; Tan, Q.; Kir, J.; Liu, D.; Bryant, D.; Guo, Y.; Stephens, R.; Baseler, M.W.; Lane, H.C.; et al. DAVID Bioinformatics Resources: Expanded annotation database and novel algorithms to better extract biology from large gene lists. Nucleic Acids Res. 2007, 35, W169–W175. [Google Scholar] [CrossRef] [PubMed]
 - Triantafyllou, E.; Woollard, K.J.; McPhail, M.; Antoniades, C.G.; Possamai, L.A. The Role of Monocytes and Macrophages in Acute and Acute-on-Chronic Liver Failure. Front. Immunol. 2018, 9, 2948. [Google Scholar] [CrossRef] [PubMed]
 - Huang, L.; Liu, J.; Bie, C.; Liu, H.; Ji, Y.; Chen, D.; Zhu, M.; Kuang, W. Advances in cell death-related signaling pathways in acute-on-chronic liver failure. Clin. Res. Hepatol. Gastroenterol. 2022, 46, 101783. [Google Scholar] [CrossRef]
 - Guicciardi, M.E.; Malhi, H.; Mott, J.L.; Gores, G.J. Apoptosis and necrosis in the liver. Compr. Physiol. 2013, 3, 977–1010. [Google Scholar] [CrossRef]
 - Li, H.; Xia, Q.; Zeng, B.; Li, S.T.; Liu, H.; Li, Q.; Li, J.; Yang, S.Y.; Dong, X.J.; Gao, T.; et al. Submassive hepatic necrosis distinguishes HBV-associated acute on chronic liver failure from cirrhotic patients with acute decompensation. J. Hepatol. 2015, 63, 50–59. [Google Scholar] [CrossRef] [PubMed]
 - Ding, Z.; Zhong, R.; Yang, Y.; Xia, T.; Wang, W.; Wang, Y.; Xing, N.; Luo, Y.; Li, S.; Shang, L.; et al. Systems pharmacology reveals the mechanism of activity of Ge-Gen-Qin-Lian decoction against LPS-induced acute lung injury: A novel strategy for exploring active components and effective mechanism of TCM formulae. Pharm. Res. 2020, 156, 104759. [Google Scholar] [CrossRef] [PubMed]
 - Wei, Y.Y.; Fan, Y.M.; Ga, Y.; Zhang, Y.N.; Han, J.C.; Hao, Z.H. Shaoyao decoction attenuates DSS-induced ulcerative colitis, macrophage and NLRP3 inflammasome activation through the MKP1/NF-κB pathway. Phytomedicine 2021, 92, 153743. [Google Scholar] [CrossRef]
 - Wang, Y.; Ouyang, Y.; Liu, B.; Ma, X.; Ding, R. Platelet activation and antiplatelet therapy in sepsis: A narrative review. Thromb. Res. 2018, 166, 28–36. [Google Scholar] [CrossRef]
 - Groeneveld, D.; Cline-Fedewa, H.; Baker, K.S.; Williams, K.J.; Roth, R.A.; Mittermeier, K.; Lisman, T.; Palumbo, J.S.; Luyendyk, J.P. Von Willebrand factor delays liver repair after acetaminophen-induced acute liver injury in mice. J. Hepatol. 2020, 72, 146–155. [Google Scholar] [CrossRef]
 - Moreau, R.; Jalan, R.; Gines, P.; Pavesi, M.; Angeli, P.; Cordoba, J.; Durand, F.; Gustot, T.; Saliba, F.; Domenicali, M.; et al. Acute-on-chronic liver failure is a distinct syndrome that develops in patients with acute decompensation of cirrhosis. Gastroenterology 2013, 144, 1426–1437. [Google Scholar] [CrossRef]
 - Karvellas, C.J.; Pink, F.; McPhail, M.; Cross, T.; Auzinger, G.; Bernal, W.; Sizer, E.; Kutsogiannis, D.J.; Eltringham, I.; Wendon, J.A. Predictors of bacteraemia and mortality in patients with acute liver failure. Intensive Care Med. 2019, 35, 1390–1396. [Google Scholar] [CrossRef] [PubMed]
 - Lu, T.F.; Yang, T.H.; Zhong, C.P.; Shen, C.; Lin, W.W.; Gu, G.X.; Xia, Q.; Xu, N. Dual Effect of Hepatic Macrophages on Liver Ischemia and Reperfusion Injury during Liver Transplantation. Immune Netw. 2018, 18, e24. [Google Scholar] [CrossRef] [PubMed]
 - Silverstein, R. D-galactosamine lethality model: Scope and limitations. J. Endotoxin Res. 2014, 10, 147–162. [Google Scholar] [CrossRef] [PubMed]
 - Maes, M.; Vinken, M.; Jaeschke, H. Experimental models of hepatotoxicity related to acute liver failure. Toxicol. Appl. Pharmacol. 2016, 290, 86–97. [Google Scholar] [CrossRef] [PubMed]
 - Engelmann, C.; Sheikh, M.; Sharma, S.; Kondo, T.; Loeffler-Wirth, H.; Zheng, Y.B.; Novelli, S.; Hall, A.; Kerbert, A.; Macnaughtan, J.; et al. Toll-like receptor 4 is a therapeutic target for prevention and treatment of liver failure. J. Hepatol. 2020, 73, 102–112. [Google Scholar] [CrossRef]
 - He, Y.; Guo, X.; Lan, T.; Xia, J.; Wang, J.; Li, B.; Peng, C.; Chen, Y.; Hu, X.; Meng, Z. Human umbilical cord-derived mesenchymal stem cells improve the function of liver in rats with acute-on-chronic liver failure via downregulating Notch and Stat1/Stat3 signaling. Stem Cell Res. Ther. 2021, 12, 396. [Google Scholar] [CrossRef]
 - Kondo, T.; Macdonald, S.; Engelmann, C.; Habtesion, A.; Macnaughtan, J.; Mehta, G.; Mookerjee, R.P.; Davies, N.; Pavesi, M.; Moreau, R.; et al. The role of RIPK1 mediated cell death in acute on chronic liver failure. Cell Death Dis. 2021, 13, 5. [Google Scholar] [CrossRef] [PubMed]
 - Tang, L.; Wang, F.; Xiao, L.; Shen, M.; Xia, S.; Zhang, Z.; Zhang, F.; Zheng, S.; Tan, S. Yi-Qi-Jian-Pi formula modulates the PI3K/AKT signaling pathway to attenuate acute-on-chronic liver failure by suppressing hypoxic injury and apoptosis in vivo and in vitro. J. Ethnopharmacol. 2021, 280, 114411. [Google Scholar] [CrossRef]
 - Wang, F.; Tang, L.; Liang, B.; Jin, C.; Gao, L.; Li, Y.; Li, Z.; Shao, J.; Zhang, Z.; Tan, S.; et al. Yi-Qi-Jian-Pi Formula Suppresses RIPK1/RIPK3-Complex-Dependent Necroptosis of Hepatocytes Through ROS Signaling and Attenuates Liver Injury in Vivo and in Vitro. Front. Pharmacol. 2021, 12, 658811. [Google Scholar] [CrossRef]
 - Ku, N.; Strnad, P.; Bantel, H.; Omary, M.B. Keratins: Biomarkers and modulators of apoptotic and necrotic cell death in the liver. Hepatology 2016, 64, 966–976. [Google Scholar] [CrossRef]
 - Adebayo, D.; Morabito, V.; Andreola, F.; Pieri, G.; Luong, T.V.; Dhillon, A.; Mookerjee, R.; Jalan, R. Mechanism of cell death in acute-on-chronic liver failure: A clinico-pathologic-biomarker study. Liver Int. 2015, 35, 2564–2574. [Google Scholar] [CrossRef] [PubMed]
 - Zhang, J.; Yang, Y.; He, W.; Sun, L. Necrosome core machinery: MLKL. Cell. Mol. Life Sci. 2016, 73, 2153–2163. [Google Scholar] [CrossRef] [PubMed]
 - Rutherford, A.; Chung, R.T. Acute liver failure: Mechanisms of hepatocyte injury and regeneration. Semin. Liver Dis. 2018, 28, 167–174. [Google Scholar] [CrossRef] [PubMed]
 - Schwabe, R.F.; Luedde, T. Apoptosis and necroptosis in the liver: A matter of life and death. Nat. Rev. Gastroenterol. Hepatol. 2018, 15, 738–752. [Google Scholar] [CrossRef]
 - Bai, L.; Kong, M.; Duan, Z.; Liu, S.; Zheng, S.; Chen, Y. M2-like macrophages exert hepatoprotection in acute-on-chronic liver failure through inhibiting necroptosis-S100A9-necroinflammation axis. Cell Death Dis. 2021, 12, 93. [Google Scholar] [CrossRef]
 - Jachs, M.; Hartl, L.; Simbrunner, B.; Bauer, D.; Paternostro, R.; Scheiner, B.; Schwabl, P.; Stättermayer, A.F.; Pinter, M.; Eigenbauer, E.; et al. Decreasing VWF-levels upon NSBB-therapy indicate a decreased risk of further decompensation, ACLF, and death. Clin. Gastroenterol. Hepatol. Off. Clin. Pract. J. Am. Gastroenterol. Assoc. 2021, 21, S1542–S3565. [Google Scholar] [CrossRef]
 - Lisman, T.; Stravitz, R.T. Rebalanced Hemostasis in Patients with Acute Liver Failure. Semin. Thromb. Hemost. 2015, 41, 468–473. [Google Scholar] [CrossRef]
 - Klapholz, B.; Brown, N.H. Talin-the master of integrin adhesions. J. Cell Sci. 2017, 130, 2435–2446. [Google Scholar] [CrossRef]
 - Joo, S.J. Mechanisms of Platelet Activation and Integrin αIIβ3. Korean Circ. J. 2012, 42, 295–301. [Google Scholar] [CrossRef]
 - Zhou, S.; Jiang, S.; Guo, J.; Xu, N.; Wang, Q.; Zhang, G.; Zhao, L.; Zhou, Q.; Fu, X.; Li, L.; et al. ADAMTS13 protects mice against renal ischemia-reperfusion injury by reducing inflammation and improving endothelial function. Am. J. Physiol. Ren. Physiol. 2019, 316, F134–F145. [Google Scholar] [CrossRef]
 - Gandhi, C.; Motto, D.G.; Jensen, M.; Lentz, S.R.; Chauhan, A.K. ADAMTS13 deficiency exacerbates VWF-dependent acute myocardial ischemia/reperfusion injury in mice. Blood 2012, 120, 5224–5230. [Google Scholar] [CrossRef] [PubMed]
 - Denorme, F.; Martinod, K.; Vandenbulcke, A.; Denis, C.V.; Lenting, P.J.; Deckmyn, H.; Vanhoorelbeke, K.; De Meyer, S.F. The von Willebrand Factor A1 domain mediates thromboinflammation, aggravating ischemic stroke outcome in mice. Haematologica 2021, 106, 819–828. [Google Scholar] [CrossRef]
 - Hu, X.; Zhang, Y.; Chen, G.; Zhong, S.; Fan, X. A prospective cohort study on the influence of high doses of herbs for clearing heat and resolving stasis on survival rates in patients with hepatitis B-related acute-on-chronic liver failure. J. Chin. Integr. Med. 2012, 10, 176–185. [Google Scholar] [CrossRef] [PubMed]
 - Xu, Y.; Zhen, J.; Gao, B.; Li, Z.; Zhong, M. Analysis of 12,000 traditional Chinese herbal decoction pieces prescriptions in Huashan Hospital Affiliated to Fudan University. Pharm. Care Res. 2018, 18, 465–469. [Google Scholar] [CrossRef]
 







| English Name | Latin Name | Part Used | Dosage | 
|---|---|---|---|
| Ephedra | Ephedra alata Decne. | Stem | 5.4 g/kg | 
| Forsythia | Forsythia giraldiana Lingelsh. | Seed | 5.4 g/kg | 
| Bitter Apricot Seed | Prunus armeniaca L. | Seed | 2.7 g/kg | 
| Phaseolus Calcaratus | Phaseolus acutifolius A.Gray | Seed | 5.4 g/kg | 
| Jujube | Ziziphus jujuba Mill. | Mature Fruits | 5.4 g/kg | 
| Catalpa White | Catalpa ovata G.Don | Velamen | 5.4 g/kg | 
| Ginger | Zingiber officinale Roscoe | Rhizome | 5.4 g/kg | 
| Glycyrrhiza | Glycyrrhiza aspera Pall. | Root, rhizome | 5.4 g/kg | 
Publisher’s Note: MDPI stays neutral with regard to jurisdictional claims in published maps and institutional affiliations.  | 
© 2022 by the authors. Licensee MDPI, Basel, Switzerland. This article is an open access article distributed under the terms and conditions of the Creative Commons Attribution (CC BY) license (https://creativecommons.org/licenses/by/4.0/).
Share and Cite
Lin, J.; Ling, Q.; Yan, L.; Chen, B.; Wang, F.; Qian, Y.; Gao, Y.; Wang, Q.; Wu, H.; Sun, X.; et al. Ancient Herbal Formula Mahuang Lianqiao Chixiaodou Decoction Protects Acute and Acute-on-Chronic Liver Failure via Inhibiting von Willebrand Factor Signaling. Cells 2022, 11, 3368. https://doi.org/10.3390/cells11213368
Lin J, Ling Q, Yan L, Chen B, Wang F, Qian Y, Gao Y, Wang Q, Wu H, Sun X, et al. Ancient Herbal Formula Mahuang Lianqiao Chixiaodou Decoction Protects Acute and Acute-on-Chronic Liver Failure via Inhibiting von Willebrand Factor Signaling. Cells. 2022; 11(21):3368. https://doi.org/10.3390/cells11213368
Chicago/Turabian StyleLin, Jiacheng, Qihua Ling, Liang Yan, Bowu Chen, Fang Wang, Yihan Qian, Yueqiu Gao, Qian Wang, Hailong Wu, Xuehua Sun, and et al. 2022. "Ancient Herbal Formula Mahuang Lianqiao Chixiaodou Decoction Protects Acute and Acute-on-Chronic Liver Failure via Inhibiting von Willebrand Factor Signaling" Cells 11, no. 21: 3368. https://doi.org/10.3390/cells11213368
APA StyleLin, J., Ling, Q., Yan, L., Chen, B., Wang, F., Qian, Y., Gao, Y., Wang, Q., Wu, H., Sun, X., Shi, Y., & Kong, X. (2022). Ancient Herbal Formula Mahuang Lianqiao Chixiaodou Decoction Protects Acute and Acute-on-Chronic Liver Failure via Inhibiting von Willebrand Factor Signaling. Cells, 11(21), 3368. https://doi.org/10.3390/cells11213368
        
