Abstract
Species of Colletotrichum are considered important plant pathogens, saprobes, and endophytes on a wide range of host plants. In Italy, several Colletotrichum species have been reported in glasshouse environments. In this study, we have explored the occurrence, diversity, and pathogenicity of Colletotrichum spp. associated with aromatic and ornamental plants belonging to the Lamiaceae family. Surveys were carried out during the 2011–2018 period in Liguria and Piedmont, Italy. A total of 19 Colletotrichum isolates were collected from symptomatic leaves and seeds of Ocimum basilicum (basil), Origanum vulgare (oregano) and different Salvia spp. A multi-locus phylogeny was established based on the basis of four genomic loci (ITS, GAPDH, ACT and TUB2). The aggressiveness of selected, representative isolates were tested. Colletotrichum isolates were identified as being members of three major species complexes: C. acutatum, C. destructivum, and C. gloeosporioides. Colletotrichum fioriniae, C. bryonicola, and C. fructicola were found in association with leaf lesions on Salvia leucantha, S. nemorosa, and S. greggii, respectively. Colletotrichum nigrum was isolated from twig lesions of S. greggii. Moreover, C. fioriniae and C. ocimi were found to be responsible for causing leaf anthracnose of oregano and basil, respectively. All the tested isolates were pathogenic and reproduced identical symptoms to those observed in commercial glasshouses. The present study improves our understanding of Colletotrichum species associated with several hosts belonging to the Lamiaceae family, which are cultivated extensively throughout Italy for different purpose, and provides information that may be useful for an effective disease management program.
1. Introduction
The genus Colletotrichum contains major plant pathogens, that cause diseases on a wide variety of woody and herbaceous plants. Although it has a primary tropical and subtropical distribution, it also affects temperate areas [1,2,3]. Colletotrichum spp. have been included in the 10 most important plant pathogenic fungi in the world, on the bases of their scientific and economic importance [4]. Colletotrichum species can infect more than 30 plant genera [5,6,7,8,9], causing anthracnose disease and postharvest decay over a wide range of tropical, subtropical and temperate fruit, grasses, vegetable crops, and ornamental plants [7,8,9,10,11,12,13,14]. Several Colletotrichum species are latent plant pathogens, endophytes or saprobes, which are able to switch to a pathogenic lifestyle when the host plants are subjected to different types of stress, or placed in postharvest storage [15].
With the increasing use of molecular data and multi-gene phylogenetic analysis, the combination of traditional morphology-based identification methods combined with these molecular tools has resulted in a major revision of the classification and species concepts of Colletotrichum [3,7,8,16,17]. Several systematic studies have led to the identification of 11 Colletotrichum species complexes, and more than 20 individual species [18]. The use of multi-locus phylogenetic analyses has shown that certain Colletotrichum spp. that were previously considered to be the causal agent of economically important plant diseases, have since been identified as different species. Colletotrichum alienum is the most important species in Proteaceae species cultivation [19], on the contrary C. gloeosporioides s. str. was previously assumed as the major Colletotrichum pathogen [20]. Colletotrichum abscissum, the causal agents of the post-bloom fruit drop of citrus fruit, was previously known as C. acutatum [21].
The species complex (SC) of C. gloeosporioides [17,22], C. acutatum [7,23,24], C. boninense [8], and C. truncatum [3,25] are considered the most important plant pathogens. Moreover, the C. destructivum SC includes important plant pathogens [16].
Ornamental plant production is an economically important sector of Italian agriculture with around 40,000 ha of cultivation [26]. The Lamiaceae family includes a number of plants cultivated because of their aromatic and medicinal properties, as well as for ornamental purposes. Several of these are economically important and cultivated extensively in the Mediterranean area. Oregano (Origanum vulgare) is a small shrub typical of the Mediterranean region, and which is also appreciated also as potted plants, because of its aromatic properties. Sweet basil (Ocimum basilicum) is a major herb crop in Mediterranean regions. Approximately 365 ha are grown annually in Italy for fresh consumption and processing [27]. Salvia spp., herbaceous perennials, are aromatic plants cultivated as ornamentals.
Aromatic plants are cultivated under protection in glasshouses or plastic tunnels and in open fields, while Salvia spp. are widely used in outdoor gardens and as potted plants in private or public gardens. A high level of humidity and a high plant density generally play major roles in the development and sporulation of Colletotrichum spp. [28].
Several Colletotrichum species have been reported on commercial farms and in private gardens or in public parks, in different environmental conditions in Northern and Southern Italy. Some of these species have been identified as pathogens on new hosts for the first time [29,30,31,32].
Several surveys were conducted in commercial farms as well as in private or public gardens in Liguria and Piedmont, Northern Italy, over an 8-year period. The aims of this study were (i) to identify the species of Colletotrichum isolated from aromatic plants on the basis of multi-locus phylogenetic analysis, and (ii) to compare the virulence of representative Colletotrichum isolates on the host species from which they were isolated.
2. Materials and Methods
2.1. Field Surveys and Fungal Isolation
During the 2010–2018 period, anthracnose symptoms were detected on Or. vulgare, Oc. basilicum, S. greggii, S. leucantha, and S. nemorosa plants. The samples from Salvia spp. and oregano were from public and private mountain gardens located near Biella (Northern Italy, 45.6121660 latitude and 8.0562970 longitude) at an altitude of 800 m, and from public parks in Torino, while the samples from basil were obtained from commercial farms in Liguria (one site) and Piedmont (three sites) over the years. Two Colletotrichum isolates were obtained from contaminated basil seeds using the protocol described by Mathur and Kongsdal [33]. Briefly, subsamples represented by 400 seeds were tested on Petri plates (10 seeds/plate) in two trials. Isolations were made from either non-disinfected or surface disinfected seeds for 1 min in 1% sodium hypochlorite, washed in sterile distilled water (SDW) for 5 min and dried under a sterile hood. The fungal colonies developing from the seeds, morphologically identified as Colletotrichum spp. [10], were transferred onto potato dextrose agar (PDA, Oxoid, Basingstoke, England) plates for monosporic cultures.
The disease incidence was recorded during the field survey for each host species on the basis of the number of symptomatic plants. Approximately 20 plants per species showing anthracnose symptoms were randomly collected for isolation. Small sections (0.2–0.5 cm long) from the edge of lesions were surface disinfected with 1% sodium hypochlorite for 1 min, rinsed once in SDW, dried on sterile absorbent paper and placed on PDA plates amended with 25 ppm streptomycin sulfate (Sigma-Aldrich, St. Louis, MO, USA). The plates were incubated at 25 ± 1 °C under a 12 h photoperiod. Following 48 to 72 h of incubation, any hyphae from the margin of the colonies with characteristic features of Colletotrichum spp. were placed on PDA plates. After five days, single spores were selected and transferred into PDA plates to establish pure cultures.
A total of 19 isolates were obtained and used for molecular characterization (Table 1). Stock cultures are maintained at −80 °C in the Agroinnova (University of Torino) culture collection, Torino, Italy.
Table 1.
Collection details of Colletotrichum isolates, virulence expressed after the pathogenicity test and GenBank accession numbers of other Colletotrichum isolates included in this study.
2.2. DNA Extraction, PCR Amplification, and Sequencing
The total DNA was extracted for all Colletotrichum isolates with an E.Z.N.A.® Fungal DNA Mini Kit (Omega Bio-Tek, Darmstadt, Germany) from 0.1 g of mycelium grown on PDA, according to the manufacturer’s instructions. Portions of four loci were amplified. The primers ITS1 and ITS4 [34] were used to amplify the internal transcribed spacer region (ITS). The partial glyceraldehyde-3-phosphate dehydrogenase (GAPDH) gene was amplified using GDF1 and GDR1 primers [35]. The primers ACT-512F and ACT-783R [36] were used to amplify part of the actin gene (ACT). The partial beta-tubulin (TUB2) gene was amplified with T1 [37] and Bt-2b primers [38]. The PCR amplification mixtures and cycling conditions were adopted for all four loci were followed as described by Guarnaccia et al. [14]. Both strands of the PCR products were sequenced by Eurofins Genomics Service (Ebersberg, Germany). The generated DNA sequences were analyzed and consensus sequences were computed using the program Geneious v. 11.1.5 (Auckland, New Zealand).
2.3. Phylogenetic Analyses
The novel sequences generated in this study were compared using the NCBIs GenBank nucleotide database through the “BLAST” command, to determine the closest species for a taxonomic framework of the studied isolates. Different gene regions, including sequences obtained from this study and sequences downloaded from GenBank, were initially aligned by using the MAFFT v. 7 online servers (http://mafft.cbrc.jp/alignment/server/index.html) [39] and then manually adjusted in MEGA v. 7 [40]. Phylogenetic analyses were conducted individually for each locus (data not shown) and also as concatenated analyses of four loci with the aim of establishing the identity of the isolates at species level. Additional reference sequences were selected based on recent studies on Colletotrichum species [7,14,16,17,19]. Phylogenetic analyses were developed based on Maximum Parsimony (MP) for all individual loci, and based on both MP and Bayesian Inference (BI) for the combined multilocus analyses. For BI, the best evolutionary model for each partition was selected on the basis of MrModeltest v. 2.3 [41] and incorporated into the analyses. MrBayes v. 3.2.5 [42] was used to generate phylogenetic trees under optimal criteria per partition. The Markov Chain Monte Carlo (MCMC) analysis used four chains and started from a random tree topology. The heating parameter was set to 0.2 and trees were sampled every 1000 generations. The analyses stopped once the average standard deviation of split frequencies was below 0.01. The MP analyses were conducted using PAUP [43]. Phylogenetic relationships were estimated by heuristic searches with 100 random additional sequences. Tree bisection-reconnection was used, with the branch swapping option set at ‘best trees’ only with all characters weighted equally and alignment gaps treated as fifth state. Tree length (TL), consistency index (CI), retention index (RI) and rescaled consistency index (RC) were calculated to establish the parsimony and the bootstrap analyses [44] were based on 1000 replications. Sequences generated in this study were deposited in GenBank (Table 1).
2.4. Pathogenicity
Five plant species, Ocimum basilicum (basil), Origanum vulgare (oregano), Salvia leucantha, S. nemorosa, and S. greggii were used for pathogenicity tests. Basil seeds were sown in 2-L plastic pots in triplicate (nine seeds per pot) in a sterilized mixture of peat and perlite. The basil plants were inoculated one month after seeding. Similarly, five-month oregano seedlings and cuttings of all the salvia species were cultivated in 2-L pots and inoculated. The plants were grown in a glasshouse at 23 to 25 °C before inoculation. One isolate for each of the Colletotrichum species (based on molecular identification) was used for each of the part hosts (Table 1). The isolates were grown on PDA with streptomycin sulfate (25 mg/L) and kept for a week with a 12 h photoperiod at 25 °C. Conidia suspensions with a final concentration of 106 conidia/ml were sprayed onto the leaves. One milliliter of suspension was used per single plant or pot with basil plants. Five pots of each host were inoculated using sterile water for control plants. The plants were covered with a transparent plastic film to keep a high level of relative humidity (RH) and transferred to a growth chamber and kept at 25 °C with a 12 h photoperiod. The plastic film was removed three days post-inoculation (dpi). A disease severity (DS) index was adopted to rank the plants after 7 to 10 dpi, where 0 indicated healthy plants, 25, low virulent lesions and slight leaf chlorosis, 50, moderate presence of typical anthracnose on leaves, 100, the abundant presence of necrotic spots and dead plants. This trial was replicated once. Data of the replications of the repeated experiments were pooled and analyzed together. Therefore, the virulence was classified as low, moderate or high.
3. Results
3.1. Field Surveys and Fungal Isolation
Symptoms identified as those caused by Colletotrichum spp. were found at six sites (Table 2) with various disease incidence on five different species belonging to the Lamiaceae family (Figure 1). Disease incidence, considered as the percentage of affected leaves, varied from 10 to 80%, depending on the host species and environmental conditions (Table 1). The symptoms were observed on 15 to 30-day–old basil plants grown in open fields, or indoors in protected cultivations (plastic tunnels and glasshouse), and during different stages on established Salvia spp. plants (1–2 years old) as well as on oregano grown outdoors in public and private gardens. The observed symptoms consisted of brown to black, necrotic lesions on leaves of all the investigated species. The first symptoms on S. leucantha consisted of small necrotic spots, measuring 10 to 30 mm, which increased in number to cover a large percentage of the leaves. The symptoms generally started from the basal leaves on plants grown in the shade and at higher RH. Severely diseased plants were observed to be defoliated 30 to 35 days after the first symptoms appeared. Small irregular lesions of 3 to 40 mm developed on the leaves of S. greggii plants grown in the shade with high RH and, at the final stage, these plants were almost completely defoliated. Regarding S. nemorosa, initial symptoms appeared as small light brown, circular spots on the leaves, mainly at the leaf margin, surrounded by a chlorotic halo that subsequently enlarged in diameter and covered the entire leaf surface. Moreover, black and necrotic leaves were observed on S. greggii. At advanced stages of the disease, the canopies of the plants were partially or completely affected.
Table 2.
Hosts, sources, site of isolation, and disease incidence (%) of Colletotrichum spp.
Figure 1.
Anthracnose symptoms caused by Colletotrichum spp. on leaves of different Lamiaceae: (a) Ocimum basilicum, (b) Origanum vulgare, (c) Salvia greggii, (d) Salvia nemorosa, (e) Salvia leucantha.
The O. basilicum plants showed black spot symptoms on leaves and stems as circular or irregular shaped necrotic spots. At the final stage, plants were almost completely defoliated. Moreover, necrotic spots on oregano with a purple margin were 5 to 30 mm in diameter, expanded and coalesced by interesting the entire leaf surface. The plants eventually died after total defoliation.
Pure fungal cultures resembling those of the Colletotrichum genus were obtained from symptomatic leaves collected during the surveys and from contaminated seeds used for isolation.
3.2. Phylogenetic Analyses
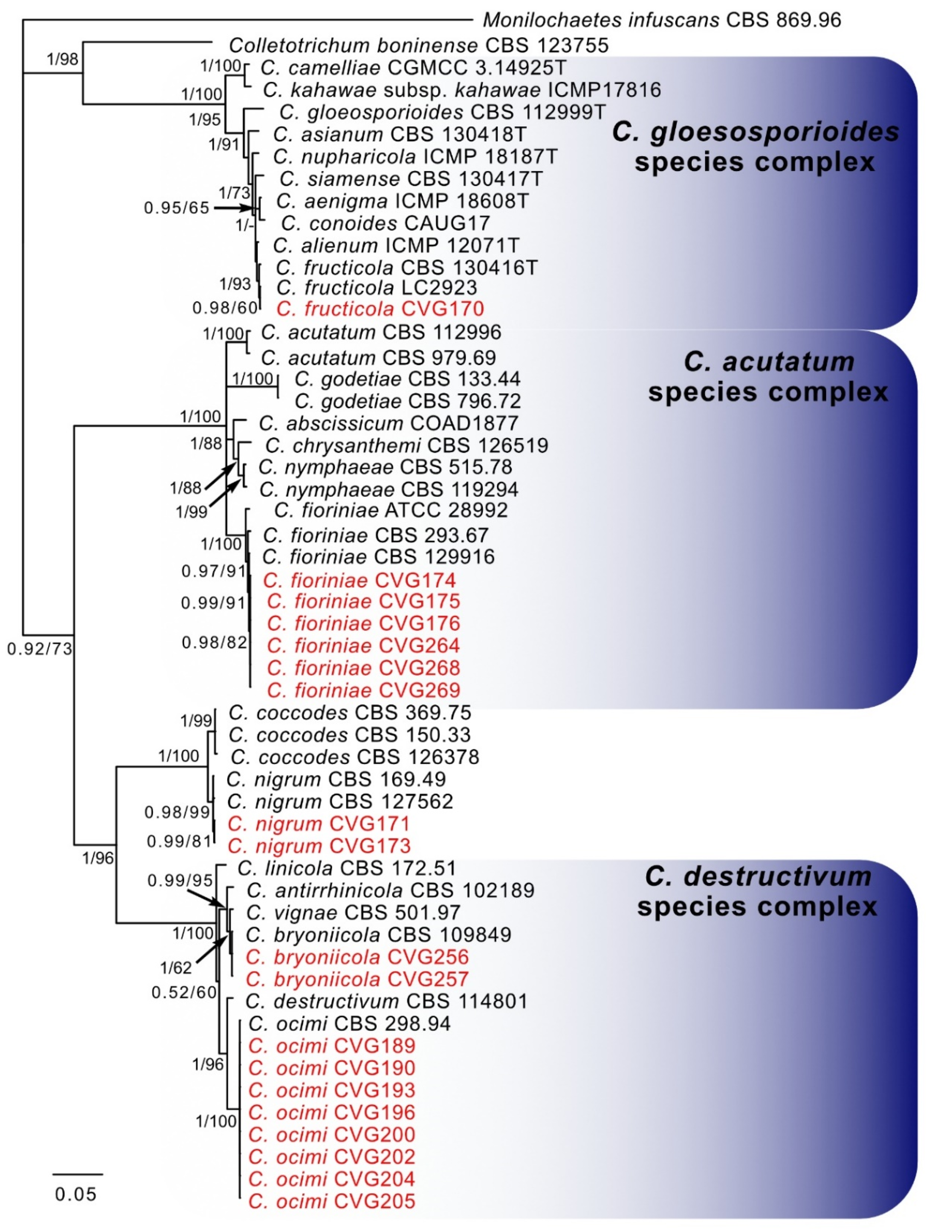
Five alignments were analyzed representing single gene analyses of Internal Transcribed Spacer (ITS), act, gapdh, tub2, and a combined alignment of the four genes, were analyzed. The alignments produced topologically similar trees. The combined species phylogeny of the Colletotrichum isolates consisted of 54 sequences, including the outgroup sequences of Moniolochaetes infuscans (CBS 896.96). A total of 1995 characters (ITS: 1–574, act: 581–873, gapdh: 880–1198, tub2: 1205–1995) were included in the phylogenetic analysis, 795 characters were parsimony-informative, 191 were variable and parsimony-uninformative, and 991 were constant. A maximum of 1000 equally most parsimonious trees were saved (Tree length = 2085, CI = 0.757, RI = 0.958 and RC = 0.725). Bootstrap support values from the parsimony analysis are plotted on the Bayesian phylogenies in Figure 2. For the Bayesian analyses, MrModeltest suggested that all partitions should be analyzed with dirichlet state frequency distributions. The following models were recommended by MrModeltest and used: SYM + G for ITS, HKY + G for act and GTR + G for gapdh and tub2. In the Bayesian analysis, the ITS partition had 146 unique site patterns, the act partition had 163 unique site patterns, the act partition had 251 unique site patterns, the tub2 partition had 354 unique site patterns and the analysis ran for 680,000 generations, resulting in 1362 trees of which 1022 trees were used to calculate the posterior probabilities.
Figure 2.
Consensus phylogram of the 1022 trees resulting from a Bayesian analysis of the combined ITS, ACT, GAPDH, and TUB2 sequence of Colletotrichum spp. Bootstrap support values and Bayesian posterior probability values are indicated at the nodes. Colletotrichum species complexes are listed next to the isolate numbers. The isolates collected in this study are in red. The tree was rooted to Moniolochaetes infuscans (CBS 869.96).
In the combined analysis, six isolates (four from S. leucantha and two from O. vulgare) clustered with two reference strains and the ex-type of C. fioriniae, whilst eight isolates (from basil) clustered with the ex-type of C. ocimi. Two isolates from S. nemorosa were identified as C. bryoniicola. Furthermore, three isolates from S. greggii were identified as C. nigrum (two isolates) and as C. fructicola.
The individual alignments and trees of the four single loci used in the analyses were also compared with respect to their performance in species recognition.
3.3. Pathogenicity
All of the tested Colletotrichum species tested caused symptoms on the different, original inoculated hosts and were identical to those observed in naturally diseased plants. The DS caused by the Colletotrichum species inoculated on original hosts were ranged from 25 to 83.3% after 7 to 10 days at 25 °C. Colletotrichum fioriniae and C. ocimi caused the highest DS on oregano (83.3%) and basil (66.6%), respectively. Conversely, C. fioriniae produced a lower DS (33.3%) when inoculated on S. leucantha. Similarly, C. bryoniicola inoculation resulted in a moderate level of DS (33.3%) on S. nemorosa. The inoculated plants of S. greggii showed higher susceptibility to C. nigrum which led to a DS value of 41.6% than C. fructicola (25%). The pathogens were re-isolated from artificially inoculated plants and identified as previously described by means of blasting analysis of the gapdh locus, thus Koch’s postulates were fulfilled. No symptoms were observed in the control plants.
4. Discussion
The present study provides the first overview of Colletotrichum diversity associated with the leaf anthracnose of several aromatic and ornamental host plants belonging to the Lamiaceae family and provides basic information on their aggressiveness.
The identification of Colletotrichum species, on the basis of the morphological characteristics, is no longer considered reliable anymore, because several species are not distinguishable from each other [14]. Multilocus sequence analyses, combined with a polyphasic approach is suggested for species differentiation for the Colletotrichum genus [3,45]. In this study, 19 Colletotrichum isolates were recovered from five aromatic and ornamental species belonging to the Lamiaceae family in Liguria and Piedmont (Northern Italy) over an 8-year period, and have been reported as the causal agents of anthracnose disease. This study has revealed a diversity in the composition of Colletotrichum species recovered from aromatic and ornamental Lamiaceae. The investigated isolates were characterized as five different species: C. fioriniae belonging to the C. acutatum SC, C. bryoniicola and C. ocimi belonging to the C. destructivum SC, C. fructicola into the C. gloeosporioides SC and the single-species C. nigrum. Colletotrichum fioriniae was found to be associated with diseased plants of oregano and Salvia leucantha plants. Colletotrichum fructicola and C. nigrum were isolated from lesions produced on Salvia greggii, and showed a mixed infection on the host. The lesions on the leaves of Salvia nemorosa were caused by isolates of C. bryoniicola. Moreover, all of the Colletotrichum isolates recovered from the seeds and affected plants were identified as C. ocimi and they developed typical anthracnose symptoms on O. basilicum. The virulence of the isolates obtained from the infected seeds was similar to that of the isolates from the basil plants. Circular to irregular and brown to black necrotic lesions appeared on all the Salvia spp., with severe defoliation in the case of high RH. Basil and oregano plants also showed necrotic spots which often became enlarged, thus affecting the entire leaf surface. Infections were generally observed in May to June during the early growing stages of basil grown under protection and in the open field, which was favored by the optimal conditions for the growth of the Colletotrichum species.
Colletotrichum ocimi is the unique Colletotrichum species that is known in association with basil plants [16]. Gullino et al. [29] reported a foliar disease of basil cultivated in a glasshouse in Northern Italy and consistently isolated a Colletotrichum species, which was initially considered as C. gloeosporioides. After the advent of the molecular era, those isolates from basil were moved into the C. destructivum SC and named as C. ocimi [16]. This species has also been reported in Australia on basil [23]. However, the ability of C. ocimi to colonize seeds as external contaminants has been demonstrated for the first time in this study. All the loci used in this study, except gapdh, can be used to distinguish this species. Colletotrichum bryoniicola, which is an also member of the C. destructivum SC, was first described by Damm et al. [16] and has only been reported on Bryonia dioica in the Netherlands. Colletotrichum fructicola, described by Prihastuti et al. [46], is mainly found in Asia but is present worldwide. It has recently been reported in Italy, where it has caused the postharvest decay of avocado [15] and is commonly associated with fruit diseases [17]. However, C. fructicola has never before been reported from infected Salvia spp. In this study, C. fructicola has been found in the presence of anthracnose symptoms on S. greggii in association with C. nigrum which is a single species closely related to C. coccodes. Previously reported in Canada, New Zealand, and the USA on affected plants of strawberry, sunflower and several Solanaceae [19], C. nigrum has never before been found in Europe. Colletotrichum fructicola may be distinguishable by sequencing each individual locus of those used, whilst C. nigrum has an identical gapdh sequence to C. coccodes.
Colletotrichum fioriniae has been implicated worldwide in the fruit rot of cranberry and blueberry, but also in lesions produced on broad numbers of fruit such as almond, apple, avocado, mango and nectarine [7,11]. Thus, C. fioriniae is considered as a lineage of the C. acutatum SC grouping isolates that are able to cross-infect fruit from multiple hosts. In accordance with this, this study reports the species associated with two plant hosts (Oregano vulgare and Salvia leucantha), that cause typical leaf anthracnose.
All isolates artificially inoculated on their original host developed symptoms, thereby fulfilling Koch’s postulates. Colletotrichum fioriniae was more aggressive on oregano than on Salvia leucantha. Colletotrichum ocimi produced typical anthracnose symptoms on basil with high virulence. A medium level of aggressiveness was observed on S. nemorosa and S. greggii plants inoculated with C. bryoniicola and C. nigrum, respectively. Colletotrichum fructicola was the only species that developed low levels of symptoms on S. greggii.
In recent years the production of medicinal and aromatic plants has been increasing with a current global value of approximately US$ 62 billion and expected annual growth of 15% [47,48].
Some of the ornamental hosts studied in our survey are also susceptible to other pathogens. For instance, Phytophthora cryptogea on S. leuchanta in southern Italy [49], Puccinia ballotiflora [50] and Boeremia exigua var. linicola on S. greggii [32]. Salvia nemorosa is affected by Rhizoctonia solani AG1 [51] and Phoma herbarum [52]. Alternaria alternata, Botrytis cinerea and Corynespora cassiicola cause the leaf spot on basil [53,54,55], while Phoma multirostrata and R. solani AG1 cause leaf blight of oregano [56,57]. Moreover, C. fioriniae was previously identified through TUB2 sequencing after isolation from S. leucantha [58]. Aggressive Colletotrichum spp. could represent a serious threat to the Lamiaceae cultivation. Farming practices and several factors such as temperature, humidity, and irrigation systems, in addition to climatic changes, could induce suitable conditions for the development of Colletotrichum diseases. Thus, prevention is an important strategy to manage pathogenic Colletotrichum spp. An accurate identification of Colletotrichum species, based on multilocus analysis is important for correct disease diagnosis. The identification was based on a robust phylogeny analysis, performed by combining by four genomic loci, which provided tools that could be used to sequence target loci for rapid detection of the above mentioned Colletotrichum species. Artificial inoculations also demonstrated the ability of all these Colletotrichum spp. found in Northern Italy to cause disease on different salvia species, basil, and oregano. To our knowledge, this study represents the first report in Europe of C. nigrum and of C. bryoniicola in Italy. Colletotrichum fioriniae has been detected for the first time in Italy as pathogenic on oregano. Similarly, C. fructicola has been found for the first time on the Salvia genus in Italy. Moreover, this study highlights the ability of C. ocimi to colonize as contaminant microorganism, the seeds of basil.
5. Conclusions
Further studies are required to resolve the host range and cross pathogenicity of these Colletotrichum species. Moreover, further investigations are needed about other aromatic or ornamental plant species cultivated in Northern Italy as well as elsewhere.
Author Contributions
Conceptualization, V.G., A.G. and M.L.G.; Data curation, G.G.; Funding acquisition, M.L.G.; Investigation, V.G., G.G. and M.L.G.; Methodology, V.G. and I.M.; Project administration, M.L.G.; Software, V.G.; Supervision, V.G.; Writing – original draft, V.G. and G.G.; Writing – review & editing, A.G. and M.L.G.
Funding
This work was funded by the Ministry of Education, Universities and Research (MIUR), Local research (ex 60%).
Acknowledgments
The authors thank Marguerite Jones for the language revision.
Conflicts of Interest
The authors declare no conflict of interest.
References
- Sutton, B.C. The genus Glomerella and its anamorph Colletotrichum. In Colletotrichum: Biology, Pathology and Control; Bailey, J.A., Jeger, M.J., Eds.; CAB International: Wallingford, UK, 1992; pp. 1–26. [Google Scholar]
- Cannon, P.F.; Bridge, P.D.; Monte, E. Linking the past, present, and future of Colletotrichum systematics. In Host Specificity, Pathology, and Host Pathogen Interaction; Prusky, D., Freeman, S., Dickman, M.B., Eds.; APS Press: St. Paul, MN, USA, 2000; pp. 1–20. [Google Scholar]
- Cannon, P.F.; Damm, U.; Johnston, P.R.; Weir, B.S. Colletotrichum–current status and future directions. Stud. Mycol. 2012, 73, 181–213. [Google Scholar] [CrossRef] [PubMed]
- Dean, R.; Van Kan, J.A.L.; Pretorius, Z.A.; Hammond-Kosack, K.E.; Di Pietro, A.; Spanu, P.D.; Rudd, J.J.; Dickman, M.; Kahmann, R.; Ellis, J.; et al. The top 10 fungal pathogens in molecular plant pathology. Mol. Plant Pathol. 2012, 13, 414–430. [Google Scholar] [CrossRef] [PubMed]
- Perfect, S.E.; Hughes, H.B.; O’Connell, R.J.; Green, R. Colletotrichum: A model genus for studies on pathology and fungal–plant interactions. Fungal Genet. Biol. 1999, 27, 186–198. [Google Scholar] [CrossRef] [PubMed]
- Farr, D.F.; Aime, M.C.; Rossman, A.Y.; Palm, M.E. Species of Colletotrichum on Agavaceae. Mycol. Res. 2006, 110, 1395–1408. [Google Scholar] [CrossRef] [PubMed]
- Damm, U.; Cannon, P.F.; Woudenberg, J.H.C.; Crous, P.W. The Colletotrichum acutatum species complex. Stud. Mycol. 2012, 73, 37–113. [Google Scholar] [CrossRef] [PubMed]
- Damm, U.; Cannon, P.F.; Woudenberg, J.H.C.; Crous, P.W. The Colletotrichum boninense species complex. Stud. Mycol. 2012, 73, 1–36. [Google Scholar] [CrossRef] [PubMed]
- Farr, D.F.; Rossman, A.Y. Fungal Databases, Systematic Mycology and Microbiology Laboratory; ARS, USDA: Washington, DC, USA, 2019.
- Bailey, J.A.; Jeger, M.J. Colletotrichum. Biology, Pathology and Control; CABI: Wallingford, UK, 1992. [Google Scholar]
- Freeman, S.; Shabi, E. Cross-infection of subtropical and temperate fruits by Colletotrichum species from various hosts. Physiol. Mol. Plant Pathol. 1996, 49, 395–404. [Google Scholar] [CrossRef]
- Crouch, J.A.; Beirn, L.A.; Cortese, L.M.; Bonos, S.A.; Clarke, B.B. Anthracnose disease of switch-grass caused by the novel fungal species Colletotrichum navitas. Mycol. Res. 2009, 113, 1411–1421. [Google Scholar] [CrossRef]
- Guarnaccia, V.; Vitale, A.; Cirvilleri, G.; Aiello, D.; Susca, A.; Epifani, F.; Perrone, G.; Polizzi, G. Characterisation and pathogenicity of fungal species associated with branch cankers and stem-end rot of avocado in Italy. Eur. J. Plant Pathol. 2016, 146, 963–976. [Google Scholar] [CrossRef]
- Guarnaccia, V.; Groenewald, J.Z.; Polizzi, G.; Crous, P.W. High species diversity in Colletotrichum associated with citrus diseases in Europe. Persoonia 2017, 39, 32–50. [Google Scholar] [CrossRef]
- Crous, P.W.; Groenewald, J.Z.; Slippers, B.; Wingfield, M.J. Global food and fibre security threatened by current inefficiencies in fungal identification. Philos. Trans. R. Soc. B 2016, 371, 1709. [Google Scholar] [CrossRef] [PubMed]
- Damm, U.; O’Connell, R.J.; Groenewald, J.Z.; Crous, P.W. The Colletotrichum destructivum species complex–hemibiotrophic pathogens of forage and field crops. Stud. Mycol. 2014, 79, 49–84. [Google Scholar] [CrossRef] [PubMed]
- Weir, B.S.; Johnston, P.R.; Damm, U. The Colletotrichum gloeosporioides species complex. Stud. Mycol. 2012, 73, 115–180. [Google Scholar] [CrossRef] [PubMed]
- Marin-Felix, Y.; Groenewald, J.Z.; Cai, L.; Chen, Q.; Marincowitz, S.; Barnes, I.; Bensch, K.; Braun, U.; Camporesi, E.; Damm, U.; et al. Genera of phytopathogenic fungi: GOPHY 1. Stud. Mycol. 2017, 86, 99–216. [Google Scholar] [CrossRef]
- Liu, F.; Cai, L.; Crous, P.W.; Damm, U. Circumscription of the anthracnose pathogens Colletotrichum lindemuthianum and C. nigrum. Mycologia 2013, 105, 844–860. [Google Scholar] [CrossRef]
- Lubbe, C.M.M.; Denman, S.; Cannon, P.F.; Groenewald, J.Z.; Lamprecht, S.; Crous, P.W. Characterization of Colletotrichum species associated with diseases of Proteaceae. Mycologia 2004, 96, 1268–1279. [Google Scholar] [CrossRef]
- Crous, P.W.; Wingfield, M.J.; Guarro, J.; Hernandez-Restrepo, M.; Sutton, D.A.; Acharya, K.; Barber, P.A.; Boekhout, T.; Dimitrov, R.A.; Duenas, M.; et al. Fungal Planet description sheets: 320–370. Persoonia 2015, 34, 167–266. [Google Scholar] [CrossRef]
- Cannon, P.F.; Buddie, A.G.; Bridge, P.D. The typification of Colletotrichum gloeosporioides. Mycotaxon 2008, 104, 189–204. [Google Scholar]
- Shivas, R.G.; Tan, Y.P. A taxonomic reassessment of Colletotrichum acutatum, introducing C. fioriniae comb. et stat. nov. and C. simmondsii sp. nov. Fungal Divers. 2009, 39, 111–122. [Google Scholar]
- Baroncelli, R.; Zapparata, A.; Sarrocco, S.; Sukno, S.A.; Lane, C.R.; Thon, M.R.; Vannacci, G.; Holub, E. Molecular diversity of anthracnose pathogen populations associated with UK strawberry production suggests multiple introductions of three different Colletotrichum species. PLoS ONE 2015, 10, e0129140. [Google Scholar] [CrossRef]
- Damm, U.; Woudenberg, J.H.C.; Cannon, P.F.; Crous, P.W. Colletotrichum species with curved conidia from herbaceous hosts. Fungal Divers. 2009, 39, 45–87. [Google Scholar]
- Consorzio ITA. Consorzio Italiano per il Telerilevamento dell’Ambiente e dell’Agricoltura. Miglioramento delle Statistiche Congiunturali delle Colture Floricole e Orticole-Secondo anno di Attività-Indagine Florovivaismo 2007-Relazione Finale. Marzo 2009. Ministero delle Politiche Agricole Alimentari e Forestali. 2009. Available online: http://docplayer.it/18232270-Ministero-delle-politiche-agricole-alimentari-e-forestali.html (accessed on 1 August 2019).
- ISTAT. 2018. Available online: http://agri.istat.it/ (accessed on 1 August 2019).
- Washington, W.S.; Irvine, G.; Aldaoud, R.; De Alwis, S.; Edwards, J.; Pascoe, I.G. First record of anthracnose of spinach caused by Colletotrichum dematium in Australia. Australas. Plant Pathol. 2006, 35, 89–91. [Google Scholar] [CrossRef]
- Gullino, M.L.; Garibaldi, A.; Minuto, G. First report on ‘black spot’ of basil incited by Colletotrichum gloeosporioides in Italy. Plant Dis. 1995, 79, 539. [Google Scholar] [CrossRef]
- Polizzi, G.; Aiello, D.; Guarnaccia, V.; Perrone, G.; Stea, G. First report of damping-off on strawberry tree caused by Colletotrichum acutatum and C. simmondsii in Italy. Plant Dis. 2011, 95, 1588. [Google Scholar] [CrossRef] [PubMed]
- Garibaldi, A.; Gilardi, G.; Ortu, G.; Gullino, M.L. First report of leaf blight caused by Phoma multirostrata var. macrospora on oregano in Italy. Plant Dis. 2015, 99, 1646. [Google Scholar] [CrossRef]
- Garibaldi, A.; Gilardi, G.; Franco-Ortega, S.; Gullino, M.L. First report of a leaf spot caused by Boeremia exigua var. linicola on autumn sage (Salvia greggii) in Italy and worldwide. Plant Dis. 2016, 100, 1777. [Google Scholar] [CrossRef]
- Mathur, S.B.; Kongsdal, O. Common Laboratory Seed health Testing Methods for Detecting Fungi, 1st ed.; International Seed Testing Association: Switzerland, 2003. [Google Scholar]
- White, T.J.; Bruns, T.; Lee, S.; Taylor, J.W. Amplification and direct sequencing of fungal ribosomal RNA genes for phylogenetics. In PCR Protocols: A Guide to Methods and Applications; Innis, M.A., Gelfand, D.H., Sninsky, J.J., White, T.J., Eds.; Academic: New York, NY, USA, 1990; pp. 315–322. [Google Scholar]
- Guerber, J.C.; Liu, B.; Correll, J.C.; Johnston, P.R. Characterization of diversity in Colletotrichum acutatum sensu lato by sequence analysis of two gene introns, mtDNA and intron RFLPs, and mating compatibility. Mycologia 2003, 95, 872–895. [Google Scholar] [CrossRef]
- Carbone, I.; Kohn, L.M. A method for designing primer sets for speciation studies in filamentous ascomycetes. Mycologia 1999, 91, 553–556. [Google Scholar] [CrossRef]
- Glass, N.L.; Donaldson, G. Development of primer sets designed for use with PCR to amplify conserved genes from filamentous ascomycetes. Appl. Environ. Microbiol. 1995, 61, 1323–1330. [Google Scholar]
- O’Donnell, K.; Cigelnik, E. Two divergent intragenomic rDNA ITS2 types within a monophyletic lineage of the fungus Fusarium are nonorthologous. Mol. Phylogenet. Evol. 1997, 7, 103–116. [Google Scholar] [CrossRef]
- Katoh, K.; Standley, D.M. MAFFT Multiple sequence alignment software version 7: Improvements in performance and usability. Mol. Biol. Evol. 2013, 30, 772–780. [Google Scholar] [CrossRef] [PubMed]
- Kumar, S.; Stecher, G.; Tamura, K. MEGA7: Molecular Evolutionary Genetics Analysis version 7.0 for bigger data-sets. Mol. Biol. Evol. 2016, 33, 1870–1874. [Google Scholar] [CrossRef] [PubMed]
- Nylander, J.A.A. MrModeltest v. 2. Programme Distributed by the Author; Evolutionary Biology Centre, Uppsala University: Uppsala, Switzerland, 2004. [Google Scholar]
- Ronquist, F.; Teslenko, M.; van der Mark, P.; Ayres, D.L.; Darling, A.; Höhna, S.; Larget, B.; Liu, L.; Suchard, M.A.; Huelsenbeck, J.P. MrBayes 3.2: Efficient Bayesian phylogenetic inference and model choice across a large model space. Syst. Biol. 2012, 61, 539–542. [Google Scholar] [CrossRef] [PubMed]
- Swofford, D.L. PAUP: Phylogenetic Analysis Using Parsimony (and Other Methods), v. 4.0b10; Sinauer Associates: Sunderland, MA, USA, 2003. [Google Scholar]
- Hillis, D.M.; Bull, J.J. An empirical test of bootstrapping as a method for assessing confidence in phylogenetic analysis. Syst. Biol. 1993, 42, 182–192. [Google Scholar] [CrossRef]
- Cai, L.; Hyde, K.D.; Taylor, P.W.J.; Weir, B.S.; Waller, J.M.; Abang, M.M.; Zhang, J.Z.; Yang, Y.L.; Phoulivong, S.; Liu, Z.Y.; et al. A polyphasic approach for studying Colletotrichum. Fungal Divers. 2009, 39, 183–204. [Google Scholar]
- Prihastuti, H.; Cai, L.; Chen, H.; McKenzie, E.H.C.; Hyde, K.D. Characterization of Colletotrichum species associated with coffee berries in northern Thailand. Fungal Divers. 2009, 39, 89–109. [Google Scholar]
- Lange, D. Medicinal and aromatic plants: Trade, production and management of botanical resources. Acta Hortic. 2004, 629, 177–197. [Google Scholar] [CrossRef]
- Roosta, R.A.; Moghaddasi, R.; Hosseini, S.S. Export target markets of medicinal and aromatic plants. J. Appl. Res. Med. Aromat. Plants 2017, 7, 84–88. [Google Scholar]
- Cacciola, S.O.; Pane, A.; Raudino, F.; Davino, M. First report of root and crown rot of sage caused by Phytophthora cryptogea in Italy. Plant Dis. 2002, 86, 1176. [Google Scholar] [CrossRef]
- Blomquist, C.L.; Scheck, H.J.; Wood, P.W.; Bischoff, J.F. First detection of Puccinia ballotiflora on Salvia greggii. Plant Dis. 2014, 98, 1270. [Google Scholar] [CrossRef]
- Garibaldi, A.; Gilardi, G.; Bertetti, D.; Gullino, M.L. First report of leaf blight on woodland sage caused by Rhizoctonia solani AG 1 in Italy. Plant Dis. 2010, 94, 1071. [Google Scholar] [CrossRef] [PubMed]
- Gilardi, G.; Matic, S.; Gullino, M.L.; Garibaldi, A. First report of Phoma herbarum causing leaf spot of woodland sage (Salvia nemorosa) in northern Italy. Plant Dis. 2017, 101, 1824–1825. [Google Scholar] [CrossRef]
- Garibaldi, A.; Gullino, M.L.; Minuto, G. Diseases of basil and their management. Plant Dis. 1997, 81, 124–132. [Google Scholar] [CrossRef] [PubMed][Green Version]
- Garibaldi, A.; Rapetti, S.; Rossi, J.; Gullino, M.L. First Report of Leaf Spot Caused by Corynespora cassiicola on Basil (Ocimum basilicum) in Italy. Plant Dis. 2007, 91, 1361. [Google Scholar] [CrossRef]
- Garibaldi, A.; Gilardi, G.; Bertoldo, C.; Gullino, M.L. First report of a leaf spot of sweet basil (Ocimum basilicum) caused by Alternaria alternata in Italy. J. Plant Pathol. 2011, 93, S471. [Google Scholar]
- Garibaldi, A.; Bertetti, D.; Pensa, P.; Poli, A.; Gullino, M.L. First Report of Web Blight on Oregano (Origanum vulgare L.) Caused by Rhizoctonia solani AG-1-IB in Italy. Plant Dis. 2013, 97, 1119. [Google Scholar] [CrossRef]
- Garibaldi, A.; Gilardi, G.; Ortu, G.; Gullino, M.L. First report of leaf spot caused by Colletotrichum coccodes on Salvia greggii in Italy. J. Plant Pathol. 2015, 97, 544. [Google Scholar]
- Garibaldi, A.; Gilardi, G.; Franco-Ortega, S.; Gullino, M.L. First report of leaf spot caused by Colletotrichum fioriniae on Mexican bush sage (Salvia leucantha) in Italy. Plant Dis. 2016, 100, 654. [Google Scholar] [CrossRef]
© 2019 by the authors. Licensee MDPI, Basel, Switzerland. This article is an open access article distributed under the terms and conditions of the Creative Commons Attribution (CC BY) license (http://creativecommons.org/licenses/by/4.0/).

