Microbial Necromass and Plant Residue Drive Soil Organic Carbon Restructuring During Reductive Soil Disinfestation
Abstract
1. Introduction
2. Materials and Methods
2.1. Soil and Maize Straw Preparation
2.2. Microcosm Design
2.3. Chemical Analysis
2.4. Statistical Analysis
3. Results
3.1. Dynamics of Soil Lignin Phenols and Its Fractions During RSD
3.2. Dynamics of Soil Amino Sugars and Its Fractions During RSD
3.3. Dynamics of Microbial- and Plant-Derived C and Their Contributions to SOC During RSD
3.4. Dynamics of Living Microorganisms and Activities of Extracellular Enzymes During RSD
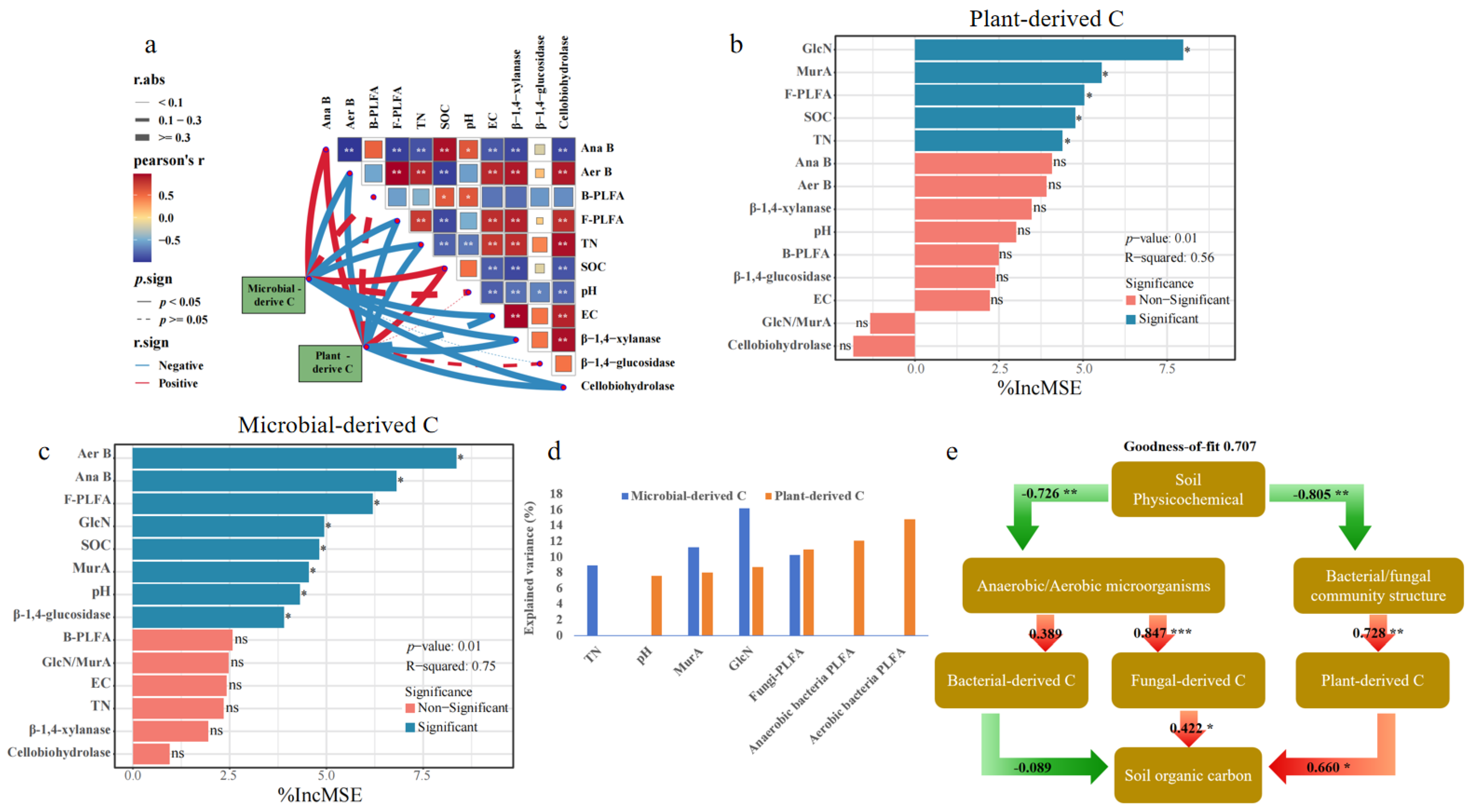
3.5. Divergent Controls on Plant- and Microbial-Derived C During RSD
4. Discussion
4.1. Dynamic of Soil Lignin Phenol and Plant-Derived C During RSD
4.2. Dynamic of Soil Amino Sugar and Microbial-Derived C During RSD
4.3. Contribution of Plant- and Microbial-Derived C to SOC and Environmental Controls During RSD
5. Conclusions
Supplementary Materials
Author Contributions
Funding
Data Availability Statement
Conflicts of Interest
References
- Lal, R. Soil carbon sequestration impacts on global climate change and food security. Science 2004, 304, 1623–1627. [Google Scholar] [CrossRef] [PubMed]
- Zhao, H.L.; Shar, A.G.; Li, S.; Chen, Y.L.; Shi, J.L.; Zhang, X.Y.; Tian, X.H. Effect of straw return mode on soil aggregation and aggregate carbon content in an annual maize wheat double cropping system. Soil Tillage Res. 2018, 175, 178–186. [Google Scholar] [CrossRef]
- Schmidt, M.W.I.; Torn, M.S.; Abiven, S.; Dittmar, T.; Guggenberger, G.; Janssens, I.A.; Kleber, M.; Kögel-Knabner, I.; Lehmann, J.; Manninget, D.A.C.; et al. Persistence of soil organic matter as an ecosystem property. Nature 2011, 478, 49–56. [Google Scholar] [CrossRef] [PubMed]
- Sanderman, J.; Hengl, T.; Fiske, G.J. Soil carbon debt of 12,000 years of human land-use. Proc. Natl. Acad. Sci. USA 2017, 114, 9575–9580. [Google Scholar] [CrossRef]
- Delang, C.O. The consequences of soil degradation in China: A review. GeoScape 2018, 12, 95–103. [Google Scholar] [CrossRef]
- Luan, H.A.; Yuan, S.; Gao, W.; Tan, J.W.; Li, R.N.; Zhang, H.Z.; Huang, S.W. Changes in organic c stability within soil aggregates under different fertilization patterns in a greenhouse vegetable field. J. Integr. Agric. 2021, 20, 2758–2771. [Google Scholar] [CrossRef]
- Qin, F.; Rao, D.; Yu, H.Y.; Han, Y.L.; Pan, G.W.; Hu, Z.S.; Teng, Y.; Lyu, F.; Yan, P.; Yang, H.; et al. Reductive soil disinfestation to improve soil properties in long-term tobacco cultivation. Arch. Agron. Soil Sci. 2023, 12, 69. [Google Scholar] [CrossRef]
- Ren, X.L.; Liu, X.D.; Zhang, Z.R.; Shao, J.L.; Gao, Z.G.; Huang, Y.F. Effect of reductive soil disinfestation on melon fusarium wilt and soil metabolomics. Sci. Rep. 2025, 15, 23571. [Google Scholar] [CrossRef]
- Ueki, A.; Kaku, N.; Ueki, K. Role of anaerobic bacteria in biological soil disinfestation for elimination of soil-borne plant pathogens in agriculture. Appl. Microbiol. Biotechnol. 2018, 102, 6309–6318. [Google Scholar] [CrossRef]
- Chen, Y.L.; Zhang, Y.H.; Li, C.; Xu, R.S.; Pei, Z.R.; Li, F.C.; Wu, Y.H.; Chen, F.; Liang, Y.R.; Li, Z.H.; et al. Linking soil organic carbon dynamics to microbial community and enzyme activities in degraded soil remediation by reductive soil disinfestation. Appl. Soil Ecol. 2023, 189, 104931. [Google Scholar] [CrossRef]
- Chen, Y.L.; Zhang, Y.H.; Xu, R.S.; Song, J.X.; Chen, A.L.; Chen, F.; Liang, Y.R.; Guo, D.; Tang, X.; Qin, Z.M.; et al. Short-term responses of soil organic carbon and chemical composition of particle-associated organic carbon to anaerobic soil disinfestation in degraded greenhouse soils. Land Degrad. Dev. 2023, 34, 4428–4440. [Google Scholar] [CrossRef]
- Zhu, X.F.; Jackson, R.D.; DeLucia, E.H.; Tiedje, J.M.; Liang, C. The soil microbial carbon pump: From conceptual insights to empirical assessments. Glob. Change Biol. 2020, 26, 6032–6039. [Google Scholar] [CrossRef] [PubMed]
- Liang, C.; Schimel, J.P.; Jastrow, J.D. The importance of anabolism in microbial control over soil carbon storage. Nat. Microbiol. 2017, 2, 17105. [Google Scholar] [CrossRef] [PubMed]
- Liang, C.; Amelung, W.; Lehmann, J.; Kästner, M. Quantitative assessment of microbial necromass contribution to soil organic matter. Glob. Chang Biol. 2019, 25, 3578–3590. [Google Scholar] [CrossRef] [PubMed]
- Whalen, E.D.; Grandy, A.S.; Sokol, N.W.; Keiluweit, M.; Ernakovich, J.; Smith, R.G.; Frey, S.D. Clarifying the evidence for microbial- and plantderived soil organic matter, and the path toward a more quantitative understanding. Glob. Change Biol. 2022, 28, 7167–7185. [Google Scholar] [CrossRef]
- Yang, K.J.; Yan, J.T.; Wang, X.W.; She, P.T.; Li, Z.H.; Xu, R.S.; Chen, Y.L. Insights for soil improvements: Unraveling distinct mechanisms of microbial residue carbon accumulation under chemical and anaerobic soil disinfestation. Agronomy 2024, 14, 1430. [Google Scholar] [CrossRef]
- Zhao, J.; Zhou, X.; Jiang, A.Q.; Fan, J.Z.; Lan, T.; Zhang, J.B.; Cai, Z.C. Distinct impacts of reductive soil disinfestation and chemical soil disinfestation on soil fungal communities and memberships. Appl. Microbiol. Biotechnol. 2018, 102, 7623–7634. [Google Scholar] [CrossRef]
- Meng, T.Z.; Yang, Y.J.; Cai, Z.C.; Ma, Y. The control of Fusarium oxysporum in soil treated with organic material under anaerobic condition is affected by liming and sulfate content. Biol. Fertil. Soils 2018, 54, 295–307. [Google Scholar] [CrossRef]
- Sokol, N.W.; Bradford, M.A. Microbial formation of stable soil carbon is more efficient from belowground than aboveground input. Nat. Geosci. 2019, 12, 46–53. [Google Scholar] [CrossRef]
- Chen, X.B.; Hu, Y.J.; Xia, Y.H.; Zheng, S.M.; Ma, C.; Rui, Y.C.; He, H.B.; Huang, D.Y.; Zhang, Z.H.; Ge, T.D.; et al. Contrasting pathways of carbon sequestration in paddy and upland soils. Glob. Change Biol. 2021, 27, 2478–2490. [Google Scholar] [CrossRef]
- Sokol, N.W.; Whalen, E.D.; Jilling, A.; Kallenbach, C.; Pett-Ridge, J.; Georgiouet, K. Global distribution, formation and fate of mineral-associated soil organic matter under a changing climate: A trait-based perspective. Funct. Ecol. 2022, 36, 1411–1429. [Google Scholar] [CrossRef]
- Lopes, E.A.; Canedo, E.J.; Gomes, V.A.; Vieira, B.S.; Parreira, D.F.; Neves, W.S. Anaerobic soil disinfestation for the management of soilborne pathogens: A review. Appl. Soil Ecol. 2022, 174, 104408. [Google Scholar] [CrossRef]
- Bao, S.D. Soil Agricultural Chemical Analysis, 3rd ed.; China Agricultural Press: Beijing, China, 2000. [Google Scholar]
- Zheng, W.; Zhao, Z.Y.; Gong, Q.L.; Zhai, B.N.; Li, Z.Y. Effects of cover crop in an apple orchard on microbial community composition, networks, and potential genes involved with degradation of crop residues in soil. Biol. Fertil. Soils 2018, 54, 743–759. [Google Scholar] [CrossRef]
- Hedges, J.I.; Ertel, J.R. Characterization of lignin by gas capillary chromatography of cupric oxide oxidation products. Anal. Chem. 1982, 54, 174–178. [Google Scholar] [CrossRef]
- Bahri, H.; Rasse, D.P.; Rumpel, C.; Dignac, M.F.; Bardoux, G.; Mariotti, A. Lignin degradation during a laboratory incubation followed by 13C isotope analysis. Soil Biol. Biochem. 2008, 40, 1916–1922. [Google Scholar] [CrossRef]
- Zhang, X.; Amelung, W. Gas chromatographic determination of muramic acid, glucosamine, mannosamine, and galactosamine in soils. Soil Biol. Biochem. 1996, 28, 1201–1206. [Google Scholar] [CrossRef]
- Kumar, S.; Nakajima, T.; Mbonimpa, E.G.; Gautam, S.; Somireddy, U.R.; Kadono, A.; Lal, R.; Chintala, R.; Rafique, R.; Fausey, N. Long-term tillage and drainage influences on soil organic carbon dynamics, aggregate stability and corn yield. Soil Sci. Plant Nutr. 2014, 60, 108–118. [Google Scholar] [CrossRef]
- Meng, X.T.; Zhang, X.C.; Li, Y.N.; Jiao, Y.P.; Fan, L.C.; Jiang, Y.J.; Qu, C.Y.; Filimonenko, E.; Jiang, Y.H.; Tian, X.H.; et al. Nitrogen fertilizer builds soil organic carbon under straw return mainly via microbial necromass formation. Soil Biol. Biochem. 2024, 188, 109223. [Google Scholar] [CrossRef]
- Angst, G.; Mueller, K.E.; Nierop, K.G.J.; Simpson, M.J. Plant-or microbial-derived? A review on the molecular composition of stabilized soil organic matter. Soil Biol. Biochem. 2021, 156, 108189. [Google Scholar] [CrossRef]
- Yang, Y.; Liang, C.; Wang, Y.Q.; Cheng, H.; An, S.S.; Chang, S.X. Soil extracellular enzyme stoichiometry reflects the shift from P-to N-limitation of microorganisms with grassland restoration. Soil Biol. Biochem. 2020, 149, 107928. [Google Scholar] [CrossRef]
- Chen, Y.L.; Yang, F.; Dong, J.J.; Shi, J.L.; Wang, S.X.; Zhao, H.L.; Zhou, L.Y.; Tian, X.H.; Wang, Y.H. Organic carbon mineralization and sequestration as affected by zn availability in a calcareous loamy clay soil amended with wheat straw: A short-term case study. Arch. Agron. Soil Sci. 2020, 67, 93–108. [Google Scholar] [CrossRef]
- Bernal, M.P.; Sánchez-Monedero, M.A.; Paredes, C.; Roig, A. Carbon mineralization from organic wastes at different composting stages during their incubation with soil. Agric. Ecosyst. Environ. 1998, 69, 175–189. [Google Scholar] [CrossRef]
- Guo, X.; Lu, Y.X.; Yang, J.G.; Du, F.; Kuzyakov, Y.; Yang, Y.H.; Yu, S.; Qin, S.P.; Fu, Q.L.; Rong, X.Y.; et al. Hydroxyl radical-driven oxidation as a key pathway for greenhouse gas production during soil drying-rewetting. Glob. Change Biol. 2025, 31, e70552. [Google Scholar] [CrossRef] [PubMed]
- Liu, F.H.; Zhu, K.C.; Wang, Z.Q.; Yang, H.Q.; Ni, Z.; Ding, Y.Y.; Zheng, Y.L.; Weng, J.Y.; Wang, Y.H.; Jia, H.Z. Abiotic processes dominate short-term carbon emissions in sandy soils following rewetting. Commun. Earth Environ. 2025, 6, 733. [Google Scholar] [CrossRef]
- Kögel, I. Estimation and decomposition pattern of the lignin component in forest humus layers. Soil Biol. Biochem. 1986, 18, 589–594. [Google Scholar] [CrossRef]
- Zhang, Q.; Li, X.Y.; Liu, J.J.; Liu, J.Y.; Han, L.; Wang, X.; Liu, H.Y.; Xu, M.P.; Yang, G.H.; Ren, C.J.; et al. The contribution of microbial necromass carbon to soil organic carbon in soil aggregates. Appl. Soil Ecol. 2023, 190, 104985. [Google Scholar] [CrossRef]
- Liu, Y.; Chen, X.T.; Liu, J.X.; Liu, T.T.; Cheng, J.M.; Wei, G.H.; Lin, Y.B. Temporal and spatial succession and dynamics of soil fungal communities in restored grassland on the Loess Plateau in China. Land Degrad. Dev. 2019, 30, 1273–1287. [Google Scholar] [CrossRef]
- Huang, X.Q.; Zhao, J.; Zhou, X.; Zhang, J.B.; Cai, Z.C. Differential responses of soil bacterial community and functional diversity to reductive soil disinfestation and chemical soil disinfestation. Geoderma 2019, 348, 124–134. [Google Scholar] [CrossRef]
- Wang, B.R.; An, S.S.; Liang, C.; Liu, Y.; Kuzyakov, Y. Microbial necromass as the source of soil organic carbon in global ecosystems. Soil Biol. Biochem. 2021, 162, 108422. [Google Scholar] [CrossRef]
- Li, J.Y.; Ren, T.B.; Li, Y.S.; Chen, N.; Yin, Q.Y.; Li, M.S.; Liu, H.B.; Liu, G.S. Organic materials with high C/N ratio: More beneficial to soil improvement and soil health. Biotechnol. Lett. 2022, 44, 1415–1429. [Google Scholar] [CrossRef]
- Zhu, J.J.; Cai, Y.H.; Wu, F.Z.; Zhang, J.Y.; Zhang, X.Y.; Ni, X.Y. Isotopic labeling evidence shows faster carbon release from microbial residues than plant litter. Environ. Res. Lett. 2024, 9, 104074. [Google Scholar] [CrossRef]
- Wang, C.; Wang, X.; Zhang, Y.; Morrissey, E.; Liu, Y.; Sun, L.; Qu, L.R.; Sang, C.P.; Zhang, H.; Li, G.C.; et al. Integrating microbial community properties, biomass and necromass to predict cropland soil organic carbon. ISME Commun. 2023, 3, 86. [Google Scholar] [CrossRef] [PubMed]
- Wang, W.B.; Zhang, Q.; Sun, X.M.; Chen, D.S.; Insam, H.; Koide, R.T.; Zhang, S.G. Effects of mixed-species litter on bacterial and fungal lignocellulose degradation functions during litter decomposition. Soil Biol. Biochem. 2020, 141, 107690. [Google Scholar] [CrossRef]
- Zhu, X.F.; Min, K.K.; Feng, K.; Xie, H.T.; He, H.B.; Zhang, X.D.; Deng, Y.; Liang, C. Microbial necromass contribution to soil carbon storage via community assembly processes. Sci. Total Environ. 2024, 951, 175749. [Google Scholar] [CrossRef]
- Wang, S.; Redmile-Gordon, M.; Mortimer, M.; Cai, P.; Wu, Y.; Peacock, C.L.; Gao, C.H.; Huang, Q.Y. Extraction of extracellular polymeric substances (EPS) from red soils (Ultisols). Soil Biol. Biochem. 2019, 135, 283–285. [Google Scholar] [CrossRef]
- Wang, Y.H.; Zhang, P.; He, C.; Yu, J.C.; Shi, Q.; Dahlgren, R.A.; Spencer, R.G.M.; Spencer, R.G.M.; Yang, Z.B.; Wang, J.J. Molecular signatures of soil-derived dissolved organic matter constrained by mineral weathering. Fundam. Res. 2022, 3, 377–383. [Google Scholar] [CrossRef]
- Newcomb, C.J.; Qafoku, N.P.; Grate, J.W.; Bailey, V.L.; De Yoreo, J.J. Developing a molecular picture of soil organic matter mineral interactions by quantifying organo-mineral binding. Nat. Commun. 2017, 8, 396. [Google Scholar] [CrossRef]
- Ctrufo, M.F.; Ranalli, M.G.; Haddix, M.L.; Six, J.; Lugato, E. Soil carbon storage informed by particulate and mineral associated organic matter. Nat. Geosci. 2019, 12, 989–994. [Google Scholar] [CrossRef]
- Zhang, M.L.; Zhang, L.Y.; Li, J.; Huang, S.Y.; Wang, S.Y.; Zhao, Y.Z.; Zhou, W.; Ai, C. Nitrogen-shaped microbiotas with nutrient competition accelerate early-stage residue decomposition in agricultural soils. Nat. Commun. 2025, 16, 5793. [Google Scholar] [CrossRef]





Disclaimer/Publisher’s Note: The statements, opinions and data contained in all publications are solely those of the individual author(s) and contributor(s) and not of MDPI and/or the editor(s). MDPI and/or the editor(s) disclaim responsibility for any injury to people or property resulting from any ideas, methods, instructions or products referred to in the content. |
© 2026 by the authors. Licensee MDPI, Basel, Switzerland. This article is an open access article distributed under the terms and conditions of the Creative Commons Attribution (CC BY) license.
Share and Cite
Yan, J.; Wang, X.; Li, Z.; She, P.; Yang, Y.; Xu, T.; Chen, Y. Microbial Necromass and Plant Residue Drive Soil Organic Carbon Restructuring During Reductive Soil Disinfestation. Agronomy 2026, 16, 351. https://doi.org/10.3390/agronomy16030351
Yan J, Wang X, Li Z, She P, Yang Y, Xu T, Chen Y. Microbial Necromass and Plant Residue Drive Soil Organic Carbon Restructuring During Reductive Soil Disinfestation. Agronomy. 2026; 16(3):351. https://doi.org/10.3390/agronomy16030351
Chicago/Turabian StyleYan, Jiangtao, Xianwei Wang, Zhonghui Li, Pengtao She, Yajie Yang, Tengqi Xu, and Yanlong Chen. 2026. "Microbial Necromass and Plant Residue Drive Soil Organic Carbon Restructuring During Reductive Soil Disinfestation" Agronomy 16, no. 3: 351. https://doi.org/10.3390/agronomy16030351
APA StyleYan, J., Wang, X., Li, Z., She, P., Yang, Y., Xu, T., & Chen, Y. (2026). Microbial Necromass and Plant Residue Drive Soil Organic Carbon Restructuring During Reductive Soil Disinfestation. Agronomy, 16(3), 351. https://doi.org/10.3390/agronomy16030351

