Expression of WsSQS and WsSQS2 in Tobacco Divergently Regulates Terpenoid Metabolism and Enhances Squalene Accumulation
Abstract
1. Introduction
2. Material and Methods
2.1. Plant Materials and Growth Conditions
2.2. Sequence and Phylogenetic Analysis
2.3. Vectors Construction and Transgenic Plant Development
2.4. Isolation and Characterization of Squalene
2.5. Reference-Based Transcriptomics Analysis
2.6. PCR and qRT-PCR Experiments
2.7. Data Analysis
3. Results
3.1. Sequence Analysis of WsSQS Genes
3.2. Development of WsSQS and WsSQS2 Gene-Overexpressing Plants
3.3. Overexpression of WsSQS and WsSQS2 Promotes Squalene Production in Tobacco
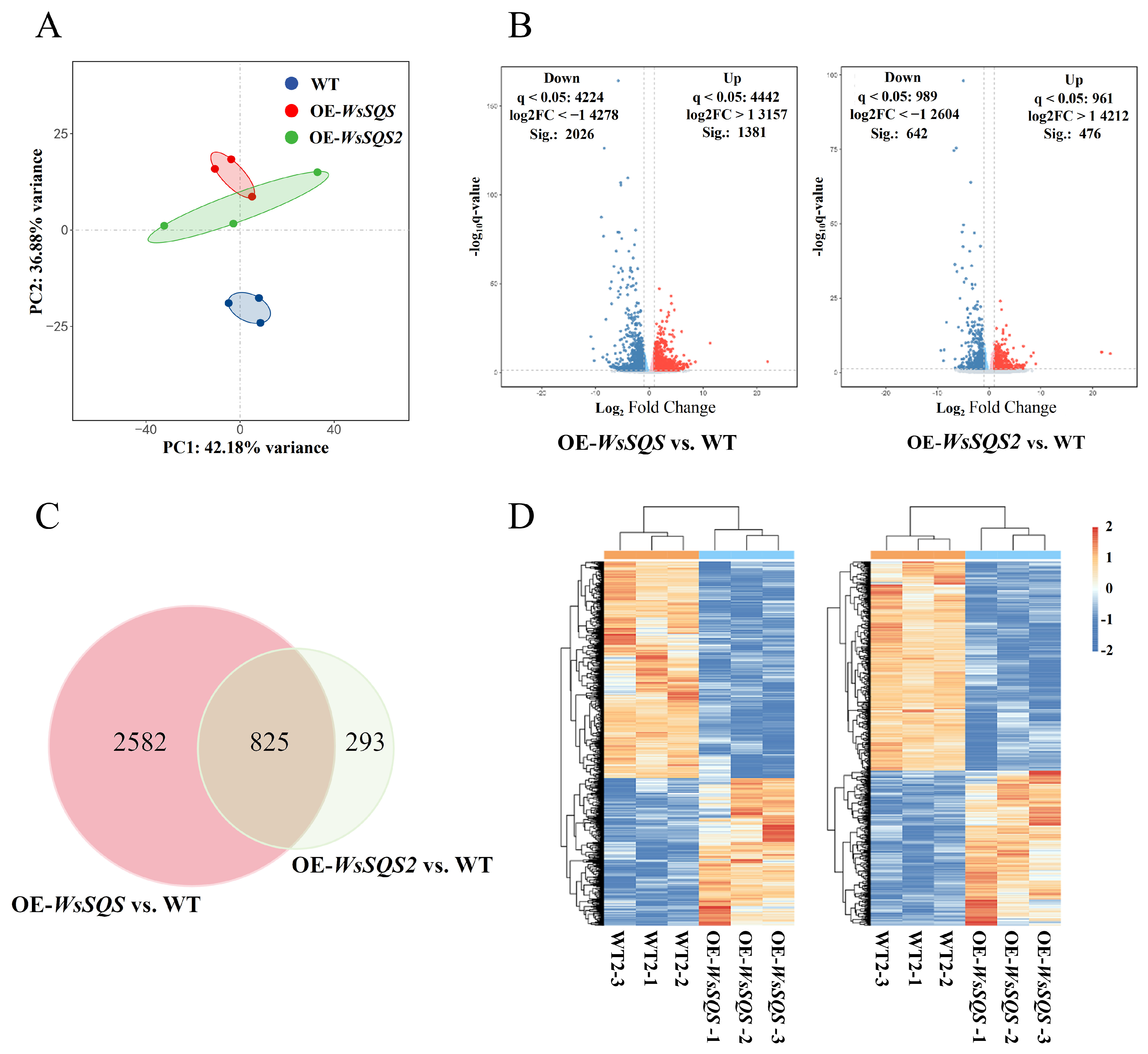
3.4. Transcriptome Sequencing of OE-WsSQS and OE-WsSQS2 Plants
3.5. Overexpression of WsSQS and WsSQS2 Influenced Different Genes in Squalene Biosynthesis
4. Discussion
5. Conclusions
Supplementary Materials
Author Contributions
Funding
Data Availability Statement
Conflicts of Interest
References
- Hillier, S.G.; Lathe, R. Terpenes, hormones and life: Isoprene rule revisited. J. Endocrinol. 2019, 242, R9–R22. [Google Scholar] [CrossRef]
- Cheng, L.; Ji, T.; Zhang, M.; Fang, B. Recent advances in squalene: Biological activities, sources, extraction, and delivery systems. Trends Food Sci. Technol. 2024, 146, 104392. [Google Scholar] [CrossRef]
- Fang, J.Y.; Lin, Y.K.; Wang, P.W.; Alalaiwe, A.; Yang, Y.C.; Yang, S.C. The droplet-size effect of squalene@cetylpyridinium chloride nanoemulsions on antimicrobial potency against planktonic and biofilm MRSA. Int. J. Nanomed. 2019, 14, 8133–8147. [Google Scholar] [CrossRef]
- Rajamani, K.; Thirugnanasambandan, S.S.; Natesan, C.; Subramaniam, S.; Thangavel, B.; Aravindan, N. Squalene deters drivers of RCC disease progression beyond VHL status. Cell Biol. Toxicol. 2021, 37, 611–631. [Google Scholar] [CrossRef]
- Zhang, P.; Liu, N.; Xue, M.; Zhang, M.; Xiao, Z.; Xu, C.; Fan, Y.; Liu, W.; Qiu, J.; Zhang, Q.; et al. Anti-inflammatory and antioxidant properties of squalene in copper sulfate-induced inflammation in zebrafish (Danio rerio). Int. J. Mol. Sci. 2023, 24, 8518. [Google Scholar] [CrossRef]
- Yarkent, Ç.; Oncel, S.S. Recent Progress in Microalgal Squalene Production and Its Cosmetic Application. Biotechnol. Bioprocess Eng. 2022, 27, 295–305. [Google Scholar] [CrossRef]
- Dasari, D.; Singhania, R.R.; Bhatia, S.K.; Dong, C.D.; Patel, A.K. Squalene: A high-value compound for COVID-19 vaccine adjuvants and beyond pathways, production strategies, and market potential. IUBMB Life 2025, 77, e70032. [Google Scholar] [CrossRef]
- Hadinoto, S.; Idrus, S.; Smith, H.; Sumarsana; Radiena, M.S.Y. Characteristics Squalene of Smallfin Gulper Shark (Centrophorus moluccensis) Livers From Aru Islands, Mollucas, Indonesia. J. Phys. Conf. Ser. 2020, 1463, 012021. [Google Scholar] [CrossRef]
- Patel, A.; Bettiga, M.; Rova, U.; Christakopoulos, P.; Matsakas, L. Microbial genetic engineering approach to replace shark livering for squalene. Trends Biotechnol. 2022, 40, 1261–1273. [Google Scholar] [CrossRef]
- Gohil, N.; Bhattacharjee, G.; Khambhati, K.; Braddick, D.; Singh, V. Engineering Strategies in Microorganisms for the Enhanced Production of Squalene: Advances, Challenges and Opportunities. Front. Bioeng. Biotechnol. 2019, 7, 50. [Google Scholar]
- Mendes, A.; Azevedo-Silva, J.; Fernandes, J.C. From Sharks to Yeasts: Squalene in the development of vaccine adjuvants. Pharmaceuticals 2022, 15, 265. [Google Scholar] [CrossRef]
- Rodríguez-Concepción, M.; Boronat, A. Elucidation of the methylerythritol phosphate pathway for isoprenoid biosynthesis in bacteria and plastids. A metabolic milestone achieved through genomics. Plant Physiol. 2002, 130, 1079–1089. [Google Scholar] [CrossRef]
- Chai, L.; Che, J.; Qi, Q.; Hou, J. Metabolic Engineering for Squalene Production: Advances and Perspectives. J. Agric. Food Chem. 2024, 72, 27715–27725. [Google Scholar] [CrossRef]
- Pandit, J.; Danley, D.E.; Schulte, G.K.; Mazzalupo, S.; Pauly, T.A.; Hayward, C.M.; Hamanaka, E.S.; Thompson, J.F.; Harwood, H.J., Jr. Crystal structure of human squalene synthase. A key enzyme in cholesterol biosynthesis. J. Biol. Chem. 2000, 275, 30610–30617. [Google Scholar] [CrossRef]
- Garcia-Perez, E.; Vazquez-Vilar, M.; Orzaez, D. Engineering Conditional Transgene Expression in Nicotiana benthamiana. Plant Biotechnol. J. 2025; online ahead of print. [Google Scholar]
- Tremblay, R.; Wang, D.; Jevnikar, A.M.; Ma, S. Tobacco, a highly efficient green bioreactor for production of therapeutic proteins. Biotechnol. Adv. 2010, 28, 214–221. [Google Scholar] [CrossRef]
- Fang, N.; Wang, J.; Ju, F.; Wang, C.; Wang, Y.; Du, Y.; Chen, Y.; Zhang, Z.; Tian, T.; Zhang, H. Maximizing astaxanthin production in engineered tobacco by integrating metabolomics-directed cultivation improvement and optimized raw-material processing. Ind. Crops Prod. 2025, 225, 120480. [Google Scholar] [CrossRef]
- Fang, N.; Du, Z.; Liu, X.; Tian, T.; Chai, M.; Wang, W.; Du, Y.; Zhao, S.; Timko, M.P.; Xue, Z.; et al. Engineering tobacco for efficient astaxanthin production using a linker-free monocistronic dual-protein expression system and interspecific hybridization method. Plant Physiol. Biochem. 2025, 221, 109607. [Google Scholar] [CrossRef]
- Dong, C.; Qu, G.; Guo, J.; Wei, F.; Gao, S.; Sun, Z.; Jin, L.; Sun, X.; Rochaix, J.D.; Miao, Y.; et al. Rational design of geranylgeranyl diphosphate synthase enhances carotenoid production and improves photosynthetic efficiency in Nicotiana tabacum. Sci Bull. 2022, 67, 315–327. [Google Scholar] [CrossRef]
- Song, S.J.; Diao, H.P.; Zhang, S.S.; Kang, S.; Liu, C.; Kim, S.; Yun, J.; Meng, H.X.; Moon, H.; Kim, W.Y.; et al. Natural peptidoglycan nanoparticles enable rapid antigen purification and potent delivery of plant-derived vaccines. Plant Commun. 2025, 6, 101418. [Google Scholar] [CrossRef]
- Gossart, N.; Berhin, A.; Sergeant, K.; Alam, I.; André, C.; Hausman, J.F.; Boutry, M.; Hachez, C. Engineering Nicotiana tabacum trichomes for triterpenic acid production. Plant Sci. 2023, 328, 111573. [Google Scholar] [CrossRef]
- Dai, J.; Zheng, W.; Yu, J.; Yan, H.; Wang, Y.; Wu, Y.; Hu, X.; Lai, H. cDNA cloning, prokaryotic expression, and functional analysis of squalene synthase (SQS) in Camellia vietnamensis Huang. Protein Expr. Purif. 2022, 194, 106078. [Google Scholar] [CrossRef]
- Li, A.; Du, Q.; Zeng, Y.; Yang, R.; Ge, L.; Zhu, Z.; Li, C.; Tan, X. Light Regulated CoWRKY15 Acts on CoSQS Promoter to Promote Squalene Synthesis in Camellia oleifera Seeds. Int. J. Mol. Sci. 2024, 25, 11134. [Google Scholar] [CrossRef]
- Xue, Y.; Zhang, R.; Li, T.; Deng, Q.; Luo, W.; Chang, R.; Zeng, D.; Tan, J.; Sun, T.; Liu, Y.G.; et al. Sustainable Production of Ginsenosides: Advances in Biosynthesis and Metabolic Engineering. Plants 2025, 14, 2821. [Google Scholar] [CrossRef]
- Liu, M.; Li, L.N.; Pan, Y.T.; Kong, J.Q. cDNA isolation and functional characterization of squalene synthase gene from Ornithogalum caudatum. Protein Expr. Purif. 2017, 130, 63–72. [Google Scholar] [CrossRef]
- Zhang, F.; Kong, C.; Ma, Z.; Chen, W.; Li, Y.; Lou, H.; Wu, J. Molecular characterization and transcriptional regulation analysis of the Torreya grandis squalene synthase gene involved in sitosterol biosynthesis and drought response. Front. Plant Sci. 2023, 14, 1136643. [Google Scholar] [CrossRef]
- Fu, J.; Liu, G.; Yang, M.; Wang, X.; Chen, X.; Chen, F.; Yang, Y. Isolation and functional analysis of squalene synthase gene in tea plant Camellia sinensis. Plant Physiol. Biochem. 2019, 142, 53–58. [Google Scholar] [CrossRef]
- Nakashima, T.; Inoue, T.; Oka, A.; Nishino, T.; Osumi, T.; Hata, S. Cloning, expression, and characterization of cDNAs encoding Arabidopsis thaliana squalene synthase. Proc. Natl. Acad. Sci. USA 1995, 92, 2328–2332. [Google Scholar] [CrossRef]
- Bhat, W.W.; Lattoo, S.K.; Razdan, S.; Dhar, N.; Rana, S.; Dhar, R.S.; Khan, S.; Vishwakarma, R.A. Molecular cloning, bacterial expression and promoter analysis of squalene synthase from Withania somnifera (L.) Dunal. Gene 2012, 499, 25–36. [Google Scholar] [CrossRef]
- Grover, A.; Samuel, G.; Bisaria, V.S.; Sundar, D. Enhanced withanolide production by overexpression of squalene synthase in Withania somnifera. J. Biosci. Bioeng. 2013, 115, 680–685. [Google Scholar] [CrossRef]
- Singh, A.K.; Dwivedi, V.; Rai, A.; Pal, S.; Reddy, S.G.; Rao, D.K.; Shasany, A.K.; Nagegowda, D.A. Virus-induced gene silencing of Withania somnifera squalene synthase negatively regulates sterol and defence-related genes resulting in reduced withanolides and biotic stress tolerance. Plant Biotechnol. J. 2015, 13, 1287–1299. [Google Scholar] [CrossRef]
- Gupta, N.; Sharma, P.; Santosh Kumar, R.J.; Vishwakarma, R.K.; Khan, B.M. Functional characterization and differential expression studies of squalene synthase from Withania somnifera. Mol. Biol. Rep. 2012, 39, 8803–8812. [Google Scholar] [CrossRef]
- Bian, S.; Sui, X.; Wang, J.; Tian, T.; Wang, C.; Zhao, X.; Liu, X.; Fang, N.; Zhang, Y.; Liu, Y.; et al. NtMYB305a binds to the jasmonate-responsive GAG region of NtPMT1a promoter to regulate nicotine biosynthesis. Plant Physiol. 2022, 188, 151–166. [Google Scholar] [CrossRef]
- Horsch, R.B.; Fry, J.E.; Hoffmann, N.L.; Wallroth, M.; Eichholtz, D.; Rogers, S.G.; Fraley, R.T. A Simple and General Method for Transferring Genes into Plants. Science 1985, 227, 1229–1231. [Google Scholar] [CrossRef]
- Du, Z.; Tian, T.; Gao, Y.; Guan, J.; Ju, F.; Bian, S.; Wang, J.; Lin, X.; Wang, B.; Liao, Z.; et al. Investigating the spatiotemporal expression of CBTS genes lead to the discovery of tobacco root as a cembranoid-producing organ. Front. Plant Sci. 2024, 15, 1341324. [Google Scholar] [CrossRef]
- Busquets, A.; Keim, V.; Closa, M.; del Arco, A.; Boronat, A.; Arró, M.; Ferrer, A. Arabidopsis thaliana contains a single gene encoding squalene synthase. Plant Mol. Biol. 2008, 67, 25–36. [Google Scholar] [CrossRef]
- Hernández, M.L.; Muñoz-Ocaña, C.; Posada, P.; Sicardo, M.D.; Hornero-Méndez, D.; Gómez-Coca, R.B.; Belaj, A.; Moreda, W.; Martínez-Rivas, J.M. Functional Characterization of Four Olive Squalene Synthases with Respect to the Squalene Content of the Virgin Olive Oil. J. Agric. Food Chem. 2023, 71, 15701–15712. [Google Scholar] [CrossRef]
- Kang, J.; Zhang, Q.; Jiang, X.; Zhang, T.; Long, R.; Yang, Q.; Wang, Z. Molecular Cloning and Functional Identification of a Squalene Synthase Encoding Gene from Alfalfa (Medicago sativa L.). Int. J. Mol. Sci. 2019, 20, 4499. [Google Scholar] [CrossRef]
- Zhou, F.; Wang, C.Y.; Gutensohn, M.; Jiang, L.; Zhang, P.; Zhang, D.; Dudareva, N.; Lu, S. A recruiting protein of geranylgeranyl diphosphate synthase controls metabolic flux toward chlorophyll biosynthesis in rice. Proc. Natl. Acad. Sci. USA 2017, 114, 6866–6871. [Google Scholar] [CrossRef]
- Wang, G.; Dixon, R.A. Heterodimeric geranyl(geranyl)diphosphate synthase from hop (Humulus lupulus) and the evolution of monoterpene biosynthesis. Proc. Natl. Acad. Sci. USA 2009, 106, 9914–9919. [Google Scholar] [CrossRef]
- Orlova, I.; Nagegowda, D.A.; Kish, C.M.; Gutensohn, M.; Maeda, H.; Varbanova, M.; Fridman, E.; Yamaguchi, S.; Hanada, A.; Kamiya, Y.; et al. The small subunit of snapdragon geranyl diphosphate synthase modifies the chain length specificity of tobacco geranylgeranyl diphosphate synthase in planta. Plant Cell 2009, 21, 4002–4017. [Google Scholar] [CrossRef]
- Yin, J.L.; Wong, W.S.; Jang, I.C.; Chua, N.H. Co-expression of peppermint geranyl diphosphate synthase small subunit enhances monoterpene production in transgenic tobacco plants. New Phytol. 2017, 213, 1133–1144. [Google Scholar] [CrossRef] [PubMed]







Disclaimer/Publisher’s Note: The statements, opinions and data contained in all publications are solely those of the individual author(s) and contributor(s) and not of MDPI and/or the editor(s). MDPI and/or the editor(s) disclaim responsibility for any injury to people or property resulting from any ideas, methods, instructions or products referred to in the content. |
© 2025 by the authors. Licensee MDPI, Basel, Switzerland. This article is an open access article distributed under the terms and conditions of the Creative Commons Attribution (CC BY) license.
Share and Cite
Lv, Y.; Yang, Y.; Du, Z.; Tian, T.; Zhang, W.; Qi, G.; Yang, Y.; Sun, S.; Lin, X. Expression of WsSQS and WsSQS2 in Tobacco Divergently Regulates Terpenoid Metabolism and Enhances Squalene Accumulation. Agronomy 2026, 16, 12. https://doi.org/10.3390/agronomy16010012
Lv Y, Yang Y, Du Z, Tian T, Zhang W, Qi G, Yang Y, Sun S, Lin X. Expression of WsSQS and WsSQS2 in Tobacco Divergently Regulates Terpenoid Metabolism and Enhances Squalene Accumulation. Agronomy. 2026; 16(1):12. https://doi.org/10.3390/agronomy16010012
Chicago/Turabian StyleLv, Yuanfeng, Ying Yang, Zaifeng Du, Tian Tian, Wenwen Zhang, Guihong Qi, Yinan Yang, Shihao Sun, and Xiaoyang Lin. 2026. "Expression of WsSQS and WsSQS2 in Tobacco Divergently Regulates Terpenoid Metabolism and Enhances Squalene Accumulation" Agronomy 16, no. 1: 12. https://doi.org/10.3390/agronomy16010012
APA StyleLv, Y., Yang, Y., Du, Z., Tian, T., Zhang, W., Qi, G., Yang, Y., Sun, S., & Lin, X. (2026). Expression of WsSQS and WsSQS2 in Tobacco Divergently Regulates Terpenoid Metabolism and Enhances Squalene Accumulation. Agronomy, 16(1), 12. https://doi.org/10.3390/agronomy16010012

