Salicylic Acid-Conjugated Mesoporous Silica Nanoparticles Elicit Remarkable Resistance to Rice Sheath Blight
Abstract
1. Introduction
2. Materials and Methods
2.1. Synthesis of MSN-SA Nanoparticles
2.2. Characterization of MSN-SA Nanoparticles
2.3. Evaluation of ShB Resistance
2.4. Histochemical Staining and Quantification of Fungal Biomass
2.5. Field Trial for Analyzing the Rice Grain Yield and Quality
2.6. RNA-Seq and Functional Classification of DEGs
2.7. Determination of SA Content
2.8. Measurement of PAL and PPO Activity
2.9. Determination of Lignin, Cellulose and Total Soluble Phenolic Content
2.10. Diterpenoid Phytoalexin Analysis
2.11. Measurement of POD, SOD, and GST Activity
2.12. Data Analysis
3. Results
3.1. Fabrication and Characterization of MSN-SA Nanoparticles
3.2. MSN-SA Induces an Excellent and Durable Resistance to ShB
3.3. The Control Efficacy of MSN-SA on Resistant Varieties Is Weakened
3.4. MSN-SA Is Safe for Rice and Can Greatly Reduce the Yield Loss Caused by ShB
3.5. MSN-SA, as a Delivery Carrier, Releases SA in a Slow and Continuous Manner, Thereby Persistently Triggering the Immune Response
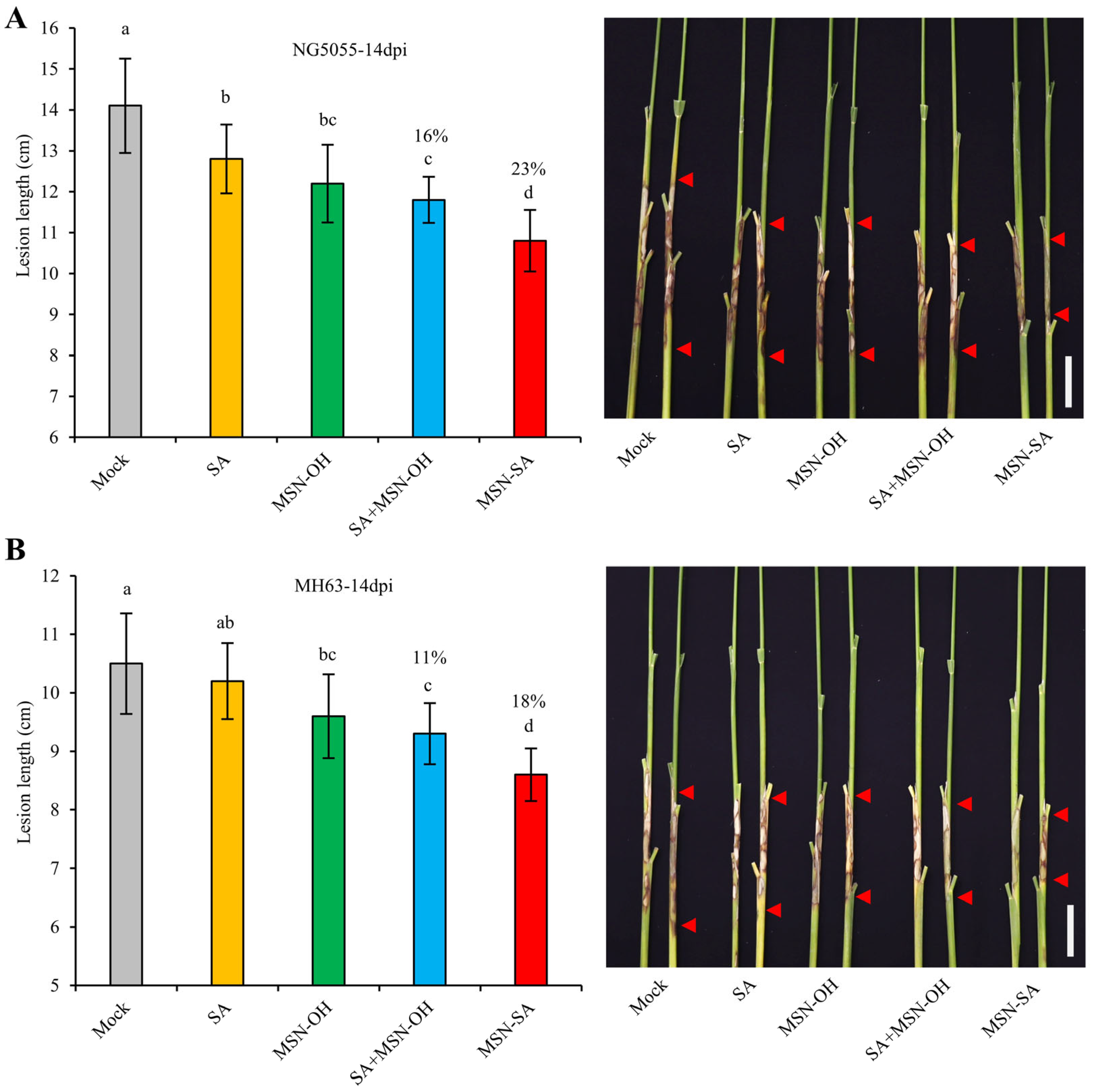
3.6. MSN-SA Integrates the Effects of SA and MSN-OH, Enhancing the ShB Resistance
4. Discussion
5. Conclusions
Author Contributions
Funding
Data Availability Statement
Conflicts of Interest
References
- Marchetti, M.A.; Bollich, C.N. Quantification of the relationship between sheath blight severity and yield loss in rice. Plant Dis. 1991, 75, 773–775. [Google Scholar]
- Rush, M.C.; Lee, F.N. Sheath blight. In Compendium of Rice Diseases; Webster, R.K., Gunnell, P.S., Eds.; The American Phytopathological Society: St. Paul, MN, USA, 1992; pp. 22–23. [Google Scholar]
- Senapati, M.; Tiwari, A.; Sharma, N.; Chandra, P.; Bashyal, B.M.; Ellur, R.K.; Bhowmick, P.K.; Bollinedi, H.; Vinod, K.K.; Singh, A.K.; et al. Rhizoctonia solani Kühn pathophysiology: Status and prospects of sheath blight disease management in rice. Front. Plant Sci. 2022, 3, 88116. [Google Scholar]
- Molla, K.A.; Karmakar, S.; Molla, J.; Bajaj, P.; Varshney, R.K.; Datta, S.K.; Datta, K. Understanding sheath blight resistance in rice: The road behind and the road ahead. Plant Biotech. J. 2020, 18, 895–915. [Google Scholar]
- Chen, Z.X.; Zhang, Y.F.; Feng, F.; Feng, M.H.; Pan, X.B.; Zuo, S.M. Improvement of japonica rice resistance to sheath blight by prramiding qSB-9TQ and qSB-7TQ. Field Crops Res. 2014, 161, 118–127. [Google Scholar]
- Wang, Y.; Sun, Q.; Zhao, J.; Liu, T.; Du, H.; Shan, W.; Wu, K.; Xue, X.; Yang, C.; Liu, J.; et al. Fine mapping and candidate gene analysis of qSB12YSB, a gene conferring major quantitative resistance to rice sheath blight. Theor. Appl. Genet. 2023, 136, 246. [Google Scholar]
- Yao, X.; Zhang, F.; Qiao, Z.; Yu, H.Y.; Sun, S.; Li, X.; Jiang, X. Toxicity of thifluzamide in earthworm (Eisenia fetida). Ecotox. Environ. Saf. 2020, 187, 109880. [Google Scholar]
- Yang, Y.; Chang, J.; Wang, D.; Ma, H.; Li, Y.; Zheng, Y. Thifluzamide exposure induced neuro-endocrine disrupting effects in zebrafish (Danio rerio). Arch. Toxicol. 2021, 95, 2033–2046. [Google Scholar]
- Fu, L.; Wang, Z.Y.; Dhankher, O.P.; Xing, B.S. Nanotechnology as a new sustainable approach for controlling crop diseases and increasing agricultural production. J. Exp. Bot. 2020, 71, 507–519. [Google Scholar]
- Zhang, Y.; Huang, C.; Xiong, R. Advanced materials for intracellular delivery of plant cells: Strategies, mechanisms and applications. Mater. Sci. 2024, 160, 100821. [Google Scholar]
- Abdelrahman, T.M.; Qin, X.; Li, D.; Senosy, I.A.; Mmby, M.; Wan, H.; Li, J.; He, S. Pectinase-responsive carriers based on mesoporous silica nanoparticles for improving the translocation and fungicidal activity of prochloraz in rice plants. Chem. Eng. 2021, 404, 126440. [Google Scholar]
- Sharma, S.; Sahu, B.K.; Cao, L.; Bindra, P.; Kaur, K.; Chandel, M.; Koratkar, N.; Huang, Q.; Shanmugam, V. Porous nanomaterials: Main vein of agricultural nanotechnology. Prog. Mater. Sci. 2021, 121, 100812. [Google Scholar]
- Yuvaraj, M.; Sathya Priya, R.; Jagathjothi, N.; Saranya, M.; Suganthi, N.; Sharmila, R.; Cyriac, J.; Anitha, R.; Subramanian, K.S. Silicon nanoparticles (SiNPs): Challenges and perspectives for sustainable agriculture. Physiol. Mol. Plant Pathol. 2023, 128, 102161. [Google Scholar]
- Li, C.; Mo, Y.; Jiao, L.; Liu, Y.; Li, X. Synthesis and characterization of mesoporous silica nanoparticles loaded with p-cymene against rice bacterial blight. Nanomaterials 2024, 14, 250. [Google Scholar] [CrossRef] [PubMed]
- Xu, Y.; Guo, D.; Li, T.; Xiao, Y.; Shen, L.; Li, R.; Xiao, Y.R.; Shen, L.G.; Li, R.J.; Jiao, Y.; et al. Manipulating the mussel-inspired co-deposition of tannic acid and amine for fabrication of nanofiltration membranes with an enhanced separation performance. J. Colloid Interface Sci. 2020, 565, 23–34. [Google Scholar] [CrossRef] [PubMed]
- Liang, Y.; Guo, M.C.; Fan, C.; Dong, H.Q.; Ding, G.L.; Zhang, W.B.; Tang, G.; Yang, J.L.; Kong, D.D.; Cao, Y.S. Development of novel urease-responsive pendimethalin microcapsules using silica-IPTS-PEI as controlled release carrier materials. ACS Sustain. Chem. Eng. 2017, 5, 4802–4810. [Google Scholar] [CrossRef]
- Liang, Y.; Gao, Y.; Wang, W.; Dong, H.; Tang, R.; Yang, J.; Niu, J.F.; Zhou, Z.Y.; Jiang, N.; Cao, Y.S. Fabrication of smart stimuli-responsive mesoporous organosilica nano-vehicles for targeted pesticide delivery. J. Hazard. Mater. 2020, 389, 122075. [Google Scholar] [CrossRef]
- Gao, Y.H.; Zhang, Y.H.; He, S.; Xiao, Y.N.; Qin, X.Y.; Zhang, Y.; Li, D.L.; Ma, H.J.; You, H.; Li, J.H. Fabrication of a hollow mesoporous silica hybrid to improve the targeting of a pesticide. Chem. Eng. J. 2019, 364, 361–369. [Google Scholar] [CrossRef]
- Buchman, J.T.; Elmer, W.H.; Ma, C.; Landy, K.M.; White, J.C.; Haynes, C.L. Chitosan-coated mesoporous silica nanoparticle treatment of Citrullus lanatus (Watermelon): Enhanced fungal disease suppression and modulated expression of stress-related genes. ACS Sustain. Chem. Eng. 2019, 7, 19649–19659. [Google Scholar] [CrossRef]
- El-Shetehy, M.; Moradi, A.; Maceroni, M.; Reinhardt, D.; Petri-Fink, A.; Rothen-Rutishauser, B.; Mauch, F.; Schwab, F. Silica nanoparticles enhance disease resistance in Arabidopsis plants. Nat. Nanotechnol. 2021, 16, 344–353. [Google Scholar] [CrossRef]
- Saberi Riseh, R.; Vatankhah, M.; Hassanisaadi, M.; Kennedy, J.F. Chitosan/silica: A hybrid formulation to mitigate phytopathogens. Int. J. Biol. Macromol. 2023, 239, 124192. [Google Scholar] [CrossRef]
- Zhang, G.; Cui, Y.; Ding, X.; Dai, Q. Stimulation of phenolic metabolism by silicon contributes to rice resistance to sheath blight. J. Plant Nutr. Soil Sci. 2013, 176, 118–124. [Google Scholar] [CrossRef]
- Sathe, A.P.; Kumar, A.; Mandlik, R.; Raturi, G.; Yadav, H.; Kumar, N.; Shivaraj, S.M.; Jaswal, R.; Kapoor, R.; Gupta, S.K.; et al. Role of silicon in elevating resistance against sheath blight and blast diseases in rice (Oryza sativa L.). Plant Physiol. Biochem. 2021, 166, 128–139. [Google Scholar]
- Hassan, A.A.; Gabr, W.E.; Kalboush, Z.A. Biogenic silica: A promoter of cell wall strengthening and induced resistance against sheath blight disease in rice via salicylic acid signaling and phenolic metabolism. Physiol. Mol. Plant Pathol. 2023, 128, 102152. [Google Scholar]
- Khan, M.R.; Fatma, M.; Per, T.S.; Anjum, N.A.; Khan, N.A. Salicylic acid-induced abiotic stress tolerance and underlying mechanisms in plants. Front. Plant Sci. 2015, 6, 00462. [Google Scholar]
- Mishra, S.; Roychowdhury, R.; Ray, S.; Hada, A.; Kumar, A.; Sarker, U.; Aftab, T.; Das, R. Salicylic acid (SA)-mediated plant immunity against biotic stresses: An insight on molecular components and signaling mechanism. Plant Stress 2024, 11, 100427. [Google Scholar]
- Wang, J.H.; Tao, M.N.; Xu, L.Q.; Fan, N.K. Chitosan nanocarriers loaded with salicylic acid for controlling fall armyworm (Spodoptera frugiperda) and alleviating oxidative stress in maize plants. Environ. Sci. Nano 2023, 10, 3295–3306. [Google Scholar]
- Zhong, X.M.; Su, G.F.; Zeng, Q.Y.; Li, G.Z.; Xu, H.; Wu, H.H.; Zhou, H.J.; Zhou, X.H. Preparation of salicylic acid-functionalized nanopesticides and their applications in enhancing salt stress resistance. ACS Appl. Mater. Interfaces 2023, 15, 43282–43293. [Google Scholar] [CrossRef]
- Kouzai, Y.; Kimura, M.; Watanabe, M.; Kusunoki, K.; Osaka, D.; Suzuki, T.; Matsui, H.; Yamamoto, M.; Ichinose, Y.; Toyoda, K.; et al. Salicylic acid-dependent immunity contributes to resistance against Rhizoctonia solani, a necrotrophic fungal agent of sheath blight, in rice and Brachypodium distachyon. New Phytol. 2018, 217, 771–783. [Google Scholar]
- Zhao, Y.D.; Zhu, X.Y.; Shi, C.M.; Xu, G.J.; Zuo, S.M.; Shi, Y.L.; Cao, W.L.; Kang, H.X.; Liu, W.D.; Wang, R.Y.; et al. OsEIL2 balances rice immune responses against (hemi)biotrophic and necrotrophic pathogens via the salicylic acid and jasmonic acid synergism. New Phytol. 2024, 243, 362–380. [Google Scholar] [CrossRef]
- Zhu, X.Y.; Zhao, Y.D.; Shi, C.M.; Xu, G.J.; Wang, N.N.; Zuo, S.M.; Ning, Y.S.; Kang, H.X.; Liu, W.D.; Wang, R.Y.; et al. Antagonistic control of rice immunity against distinct pathogens by the two transcription modules via salicylic acid and jasmonic acid pathways. Dev. Cell 2024, 59, 1609–1622. [Google Scholar]
- Zuo, S.M.; Yin, Y.J.; Pan, C.H.; Chen, Z.X.; Zhang, Y.F.; Zhu, L.H.; Pan, X.B. Fine mapping of qSB-11LE, the QTL that confers partial resistance to rice sheath blight. Theor. Appl. Genet. 2013, 126, 1257–1272. [Google Scholar]
- Cao, W.L.; Zhang, H.M.; Zhou, Y.; Zhao, J.H.; Lu, S.B.; Wang, X.Q.; Chen, X.J.; Yuan, L.M.; Guan, H.Y.; Wang, G.D.; et al. Suppressing chlorophyll degradation by silencing OsNYC3 improves rice resistance to Rhizoctonia solani, the causal agent of sheath blight. Plant Biotechnol. J. 2022, 20, 335–349. [Google Scholar] [CrossRef]
- Wei, H.; Sherman, B.; Lempicki, R. Bioinformatics enrichment tools: Paths toward the comprehensive functional analysis of large gene lists. Nucleic Acids Res. 2009, 37, 1–13. [Google Scholar]
- Camañes, G.; Pastor, V.; Cerezo, M.; García-Andrade, J.; Vicedo, B.; García Agustín, P.; Flors, V. A deletion in NRT2.1 attenuates Pseudomonas syringae-induced hormonal perturbation, resulting in primed plant defenses. Plant Physiol. 2011, 158, 1054–1066. [Google Scholar] [CrossRef]
- Qin, G.Z.; Tian, S.P. Enhancement of biocontrol activity of Cryptococcus laurentii by silicon and the possible mechanisms involved. Phytopathology 2005, 95, 69–75. [Google Scholar] [CrossRef]
- Bradford, M.M.A. Rapid and sensitive method for the quantitation of microgram quantities of protein utilizing the principle of protein-dye binding. Anal. Biochem. 1976, 72, 248–254. [Google Scholar]
- Domon, J.M.; Baldwin, L.; Acket, S.; Caudeville, E.; Arnoult, S.; Zub, H.; Gillet, F.; Lejeune-H’enaut, I.; Brancourt-Hulmel, M.; Pelloux, J.; et al. Cell wall compositional modifications of Miscanthus ecotypes in response to cold acclimation. Phytochemistry 2013, 85, 51–61. [Google Scholar]
- Baldwin, L.; Głazowska, S.; Mravec, J.; Fangel, J.; Zhang, H.; Felby, C.; Willats, W.G.; Schjoerring, J.K. External nitrogen input affects pre-and post-harvest cell wall composition but not the enzymatic saccharification of wheat straw. Biomass Bioenerg. 2017, 98, 70–79. [Google Scholar]
- Rodrigues, F.A.; Jurick, W.M.; Datnoff, L.E.; Jones, J.B.; Rollins, J.A. Silicon influences cytological and molecular events incompatible rice-Magnaporthe grisea interactions. Physiol. Mol. Plant Pathol. 2005, 66, 144–159. [Google Scholar] [CrossRef]
- Liang, J.; Shen, Q.; Wang, L.; Liu, J.; Fu, J.; Zhao, L. Rice contains a biosynthetic gene cluster associated with production of the casbane-type diterpenoid phytoalexin ent-10-oxodepressin. New Phytol. 2021, 231, 85–93. [Google Scholar]
- Kitaoka, N.; Zhang, J.; Oyagbenro, R.K.; Brown, B.; Wu, Y.; Yang, B.; Li, Z.H.; Peters, R.J. Interdependent evolution of biosynthetic gene clusters for momilactone production in rice. Plant Cell 2012, 33, 290–305. [Google Scholar]
- Lu, X.; Zhang, J.; Brown, B.; Li, R.; Rodriguez-Romero, J.; Berasategui, A.; Liu, B.; Xu, M.M.; Luo, D.P.; Pan, Z.Q.; et al. Inferring roles in defense from metabolic allocation of rice diterpenoids. Plant Cell 2018, 30, 1119–1131. [Google Scholar]
- Tang, F.; Li, L.; Chen, D. Mesoporous silica nanoparticles: Synthesis, biocompatibility and drug delivery. Adv. Mater. 2012, 24, 1504–1534. [Google Scholar]
- Budiman, A.; Wardhana, Y.W.; Ainurofiq, A.; Nugraha, Y.P.; Qaivani, R.; Hakim, S.N.; Aulifa, D.L. Drug-coformer loaded-mesoporous silica nanoparticles: A review of the preparation, characterization, and mechanism of drug release. Inter. J. Nanomed. 2024, 19, 281–305. [Google Scholar]
- Malinovsky, F.G.; Fangel, J.U.; Willats, W.G. The role of the cell wall in plant immunity. Front. Plant Sci. 2014, 5, 178. [Google Scholar]
- Bacete, L.; Melida, H.; Miedes, E.; Molina, A. Plant cell wall-mediatedimmunity: Cell wall changes trigger disease resistance responses. Plant Cell 2018, 93, 614–636. [Google Scholar]
- Li, N.; Lin, B.; Wang, H.; Li, X.; Yang, F.; Ding, X.; Yan, J.; Chu, Z. Natural variation in ZmFBL41 confers banded leaf and sheath blight resistance in maize. Nat. Genet. 2019, 51, 1540–1548. [Google Scholar]
- Li, L.; Steffens, J.C. Overexpression of polyphenol oxidase in transgenic tomato plants results in enhanced bacterial disease resistance. Planta 2002, 215, 239–247. [Google Scholar]
- Oreiro, E.; Grimares, E.; Atienza-Grande, G.; Quilod, L.; Roman-Reyna, V.; Oliva, R. Genome-wide associations and transcriptional profiling reveal ROS regulation as one underlying mechanism of sheath blight resistance in rice. Mol. Plant-Microbe Interact. 2020, 33, 212–222. [Google Scholar]
- Gao, M.; He, Y.; Yin, X.; Zhong, X.B.; Yan, B.X.; Wu, Y.; Chen, J.; Li, X.Y.; Zhai, K.; Huang, Y.F.; et al. Ca2+ sensor-mediated ROS scavenging suppresses rice immunity and is exploited by a fungal effector. Cell 2021, 184, 5391–5404. [Google Scholar]
- Wang, A.J.; Shu, X.Y.; Jing, X.; Jiao, C.Z.; Chen, L.; Zhang, J.F.; Ma, L.; Jiang, Y.Q.; Yamamoto, N.; Li, S.C.; et al. Identification of rice (Oryza sativa L.) genes involved in sheath blight resistance via a genome-wide association study. Plant Biotechnol. J. 2021, 19, 1553–1566. [Google Scholar]
- Glazebrook, J. Contrasting mechanisms of defense against biotrophic and necrotrophic pathogens. Annu. Rev. Phytopathol. 2005, 43, 205–227. [Google Scholar]
- Spoel, S.H.; Johnson, J.S.; Dong, X. Regulation of tradeoffs between plant defenses against pathogens with different lifestyles. Proc. Natl. Acad. Sci. USA 2007, 104, 18842–18847. [Google Scholar]
- Robert-Seilaniantz, A.; Grant, M.; Jones, J.D. Hormone crosstalk in plant disease and defense: More than just jasmonate-salicylate antagonism. Annu. Rev. Phytopathol. 2011, 49, 317–343. [Google Scholar]
- Wang, D.; Liu, B.; Ma, Z.; Feng, J.; Yan, H.; Reticine, A. A new potent natural elicitor: Isolation from the fruit peel of and induction of systemic resistance against tobacco mosaic virus and other plant fungal diseases. Pest Manag. Sci. 2021, 77, 354–364. [Google Scholar]
- Meena, M.; Yadav, G.; Sonigra, P.; Nagda, A.; Mehta, T.; Swapnil, P.; Harish; Marwal, A. Role of elicitors to initiate the induction of systemic resistance in plants to biotic stress. Plant Stress 2022, 5, 100103. [Google Scholar] [CrossRef]
- Zhu, F.; Cao, M.Y.; Zhang, Q.P.; Mohan, R.; Schar, J.; Mitchell, M.; Chen, H.; Liu, F.Q.; Wang, D.W.; Fu, Z.Q. Join the green team: Inducers of plant immunity in the plant disease sustainable control toolbox. Adv. Res. 2024, 57, 15–42. [Google Scholar]







Disclaimer/Publisher’s Note: The statements, opinions and data contained in all publications are solely those of the individual author(s) and contributor(s) and not of MDPI and/or the editor(s). MDPI and/or the editor(s) disclaim responsibility for any injury to people or property resulting from any ideas, methods, instructions or products referred to in the content. |
© 2025 by the authors. Licensee MDPI, Basel, Switzerland. This article is an open access article distributed under the terms and conditions of the Creative Commons Attribution (CC BY) license (https://creativecommons.org/licenses/by/4.0/).
Share and Cite
Wang, Y.; Chen, Y.; Cheng, Z.; Yuan, Y.; Xue, X.; Li, Z.; Song, Y.; Wu, G.; Wang, G.; Xie, W.; et al. Salicylic Acid-Conjugated Mesoporous Silica Nanoparticles Elicit Remarkable Resistance to Rice Sheath Blight. Agronomy 2025, 15, 874. https://doi.org/10.3390/agronomy15040874
Wang Y, Chen Y, Cheng Z, Yuan Y, Xue X, Li Z, Song Y, Wu G, Wang G, Xie W, et al. Salicylic Acid-Conjugated Mesoporous Silica Nanoparticles Elicit Remarkable Resistance to Rice Sheath Blight. Agronomy. 2025; 15(4):874. https://doi.org/10.3390/agronomy15040874
Chicago/Turabian StyleWang, Yiwen, Yihan Chen, Ze Cheng, Yumeng Yuan, Xiang Xue, Zhenyu Li, Yuchen Song, Gaozhao Wu, Guangda Wang, Wenya Xie, and et al. 2025. "Salicylic Acid-Conjugated Mesoporous Silica Nanoparticles Elicit Remarkable Resistance to Rice Sheath Blight" Agronomy 15, no. 4: 874. https://doi.org/10.3390/agronomy15040874
APA StyleWang, Y., Chen, Y., Cheng, Z., Yuan, Y., Xue, X., Li, Z., Song, Y., Wu, G., Wang, G., Xie, W., Hu, K., Chen, Z., Zuo, S., Liu, Y., Liang, Y., & Feng, Z. (2025). Salicylic Acid-Conjugated Mesoporous Silica Nanoparticles Elicit Remarkable Resistance to Rice Sheath Blight. Agronomy, 15(4), 874. https://doi.org/10.3390/agronomy15040874

