State of the Art and New Technologies to Recycle the Fertigation Effluents in Closed Soilless Cropping Systems Aiming to Maximise Water and Nutrient Use Efficiency in Greenhouse Crops
Abstract
:1. Introduction
2. Plant Nutrition in Soilless Cultivations
3. Crop Fertigation in Closed Soilless Systems
3.1. Feasibility of Closed Soilless Systems
3.2. Nutrient Solution Management in CLSs
3.3. Sodium Accumulation in Closed-Loop Soilless Culture Systems
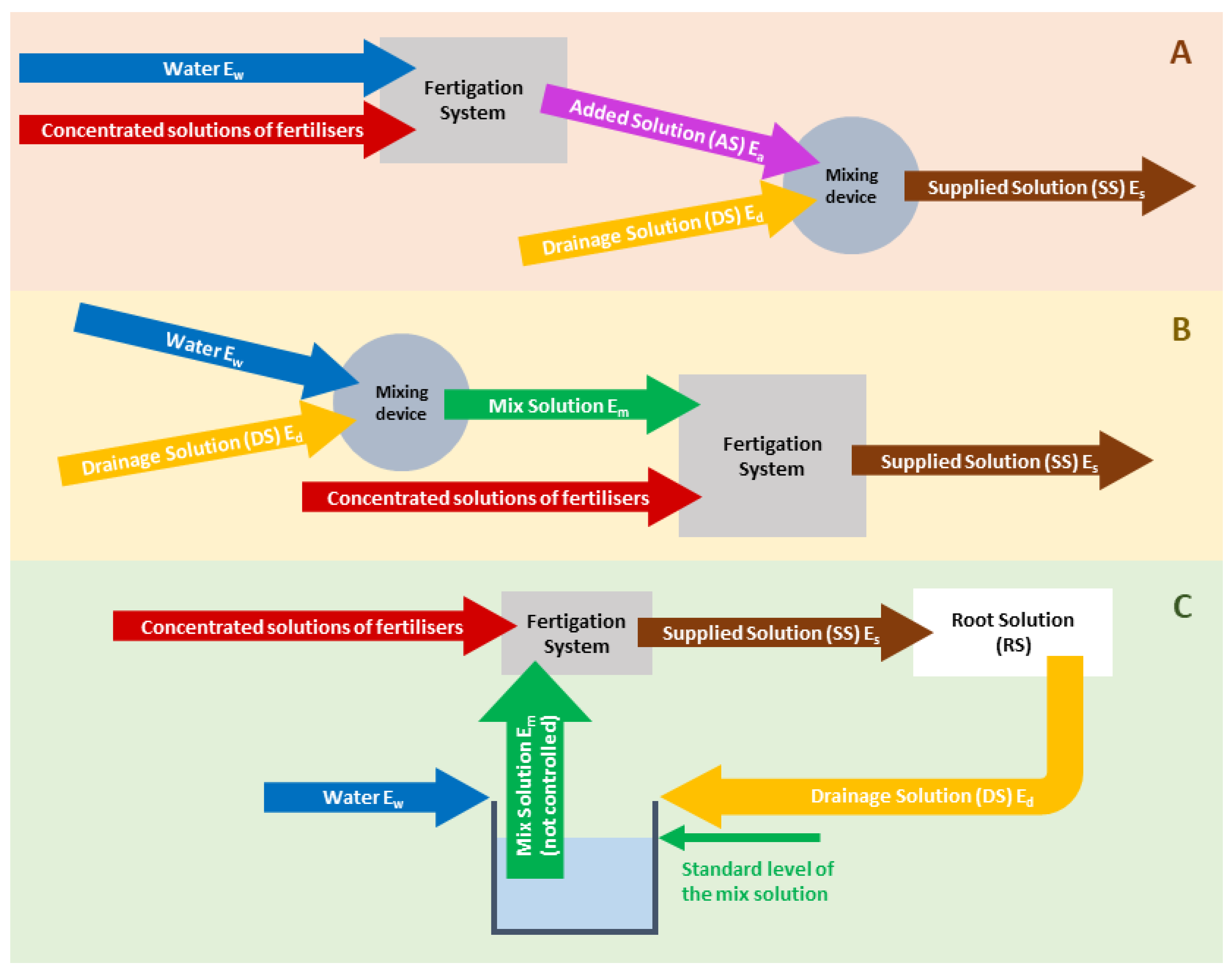
3.4. Technologies Used for Nutrient Solution Preparation in Closed Soilless Systems
3.4.1. Injecting Fertilisers into Water to Prepare AS with a Target EC (Ea), and Subsequently Mixing the DS with the AS to Prepare SS with a Target EC (Es)
3.4.2. Mixing the DS with Raw Water to Obtain a Mix with a Pre-Set EC (Em), and Subsequently Injecting Fertiliser Stock Solutions into the Mix to Prepare SS with a Target EC (Es)
3.4.3. Mixing the DS with Raw Water without Controlling the EC of the Mix, and Subsequently Injecting Fertiliser Stock Solutions into the Mix to Prepare SS with a Target EC (Es)
4. Use of Decision Support Systems to Optimise Fertigation in Closed Soilless Cultivations
5. NUTRISENSE as a DSS for Optimising Nutrient Management in Closed Soilless Crops
5.1. The General Concept of NUTRISENSE
- crop species,
- season of the year,
- plant development stage,
- mineral composition of the raw water used to prepare the NS,
- available fertilisers,
- number and volume of stock solution tanks
- specific characteristics of the available equipment for fertigation.
- starter NS (used to moisten the substrates or to fill up the tanks in water culture systems before planting),
- standard NS for an open SCS,
- standard NS for a closed-loop SCS,
- readjusting the NS composition in an open SCS,
- readjusting the NS composition in a closed-loop SCS.
5.2. Readjustment of the NS Formula
5.3. Use of Ion Selective Electrodes with NUTRISENSE for Smart Fertigation Management
6. Conclusions
Author Contributions
Funding
Data Availability Statement
Conflicts of Interest
Abbreviations
| DSS | decision support system |
| SCS | soilless culture system |
| CLS | closed-loop soilless culture system |
| NS | nutrient solution |
| AS | added solution |
| SS | supplied solution |
| UC | uptake concentration |
| RS | root solution |
| DS | drainage solution |
| DF | drainage fraction |
| CS | concentrated stock solution of fertilisers |
| FS | fertigation system |
| ISE | ion-selective electrode |
| Symbols | |
| Ew | is the EC (dS m−1) of the raw water |
| Em | is the target EC (dS m−1) of the blend of DS and raw water |
| Eu | is the estimated EC (dS m−1) of the UC |
| Ea | is the target EC (dS m−1) of the AS |
| Es | is the target EC (dS m−1) of the SS |
| Ed | is the EC (dS m−1) in the RS and DS |
References
- Qasim, W.; Xia, L.; Lin, S.; Wan, L.; Zhao, Y.; Butterbach-Bahl, K. Global greenhouse vegetable production systems are hotspots of soil N2O emissions and nitrogen leaching: A meta-analysis. Environ. Pollut. 2021, 272, 116372. [Google Scholar] [CrossRef] [PubMed]
- Grenon, G.; Singh, B.; de Sena, A.; Madramootoo, C.A.; von Sperber, C.; Goyal, M.K.; Zhang, T. Phosphorus Fate, Transport and Management on Subsurface Drained Agricultural Organic Soils: A Review. Environ. Res. Lett. 2021, 16, 013004. [Google Scholar] [CrossRef]
- European Green Deal. 2019. Available online: https://agriculture.ec.europa.eu/sustainability/environmental-sustainability/low-input-farming/nutrients_en (accessed on 13 October 2023).
- Savvas, D.; Giannothanasis, E.; Ntanasi, T.; Karavidas, I.; Drakatos, S.; Panagiotakis, I.; Neocleous, D.; Ntatsi, G. Improvement and Validation of a Decision Support System to Maintain Optimal Nutrient Levels in Crops Grown in Closed-Loop Soilless Systems. Agric. Water Manag. 2023, 285, 108373. [Google Scholar] [CrossRef]
- De Kreij, C.; Voogt, W.; Baas, R. Nutrient Solutions and Water Quality for Soilless Cultures; PBG: Naaldwijk, The Netherlands, 1999. [Google Scholar]
- Sonneveld, C.; Voogt, W. Plant Nutrition of Greenhouse Crops; Springer: Dordrecht, The Netherlands, 2009; ISBN 9789048125326. [Google Scholar]
- Sonneveld, C.; Straver, N. Nutrient Solutions for Vegetables and Flowers Grown in Water or Substrates; Research Station for Floriculture and Glasshouse Vegetables: Naaldwijk, The Netherlands, 1994. [Google Scholar]
- Blok, C.; Voogt, W.; Barbagli, T. Reducing Nutrient Imbalance in Recirculating Drainage Solution of Stone Wool Grown Tomato. Agric. Water Manag. 2023, 285, 108360. [Google Scholar] [CrossRef]
- Thompson, R.B.; Gallardo, M.; Rodríguez, J.S.; Sánchez, J.A.; Magán, J.J. Effect of N Uptake Concentration on Nitrate Leaching from Tomato Grown in Free-Draining Soilless Culture under Mediterranean Conditions. Sci. Hortic. 2013, 150, 387–398. [Google Scholar] [CrossRef]
- Ropokis, A.; Ntatsi, G.; Kittas, C.; Katsoulas, N.; Savvas, D. Impact of Cultivar and Grafting on Nutrient and Water Uptake by Sweet Pepper (Capsicum annuum L.) Grown Hydroponically under Mediterranean Climatic Conditions. Front. Plant Sci. 2018, 9, 1244. [Google Scholar] [CrossRef] [PubMed]
- Neocleous, D.; Nikolaou, G.; Ntatsi, G.; Savvas, D. Nitrate Supply Limitations in Tomato Crops Grown in a Chloride-Amended Recirculating Nutrient Solution. Agric. Water Manag. 2021, 258, 107163. [Google Scholar] [CrossRef]
- Neocleous, D.; Savvas, D. Effect of Different Macronutrient Cation Ratios on Macronutrient and Water Uptake by Melon (Cucumis melo L.) Grown in Recirculating Nutrient Solution. J. Plant. Nutr. Soil Sci. 2015, 178, 320–332. [Google Scholar] [CrossRef]
- Savvas, D.; Öztekin, G.B.; Tepecik, M.; Ropokis, A.; Tüzel, Y.; Ntatsi, G.; Schwarz, D. Impact of Grafting and Rootstock on Nutrient-to-Water Uptake Ratios during the First Month after Planting of Hydroponically Grown Tomato. J. Hortic. Sci. Biotechnol. 2017, 92, 294–302. [Google Scholar] [CrossRef]
- Voogt, W.; Bar-Yosef, B. Water and Nutrient Management and Crops Response to Nutrient Solution Recycling in Soilless Growing Systems in Greenhouses. In Soilless Culture: Theory and Practice Theory and Practice; Elsevier: Amsterdam, The Netherlands, 2019; pp. 425–507. ISBN 9780444636966. [Google Scholar]
- Hoagland, D.R.; Arnon, D.I. The Water-Culture Method for Growing Plants without Soil. Calif. Agric. Exp. St. Circ. 1950, 347, 1–32. [Google Scholar]
- Ropokis, A.; Ntatsi, G.; Rouphael, Y.; Kotsiras, A.; Kittas, C.; Katsoulas, N.; Savvas, D. Responses of Sweet Pepper (Capsicum annum L.) Cultivated in a Closed Hydroponic System to Variable Calcium Concentrations in the Nutrient Solution. J. Sci. Food Agric. 2021, 101, 4342–4349. [Google Scholar] [CrossRef] [PubMed]
- De Freitas, S.T.; Mitcham, E.J. Factors Involved in Fruit Calcium Deficiency Disorders. In Horticultural Reviews; Janick, J., Ed.; John Wiley & Sons: Hoboken, NJ, USA, 2012; Volume 40, pp. 107–146. [Google Scholar]
- Maathuis, F.J.M.; Sanders, D. Cell Biology Mechanism of High-Affinity Potassium Uptake in Roots of Arabidopsis Thaliana (Energized K+ Transport/K+-H+ CotaspWrt/Current/Voltage Analyis). Proc. Natl. Acad. Sci. USA 1994, 91, 9272–9276. [Google Scholar] [CrossRef] [PubMed]
- Britto, D.T.; Kronzucker, H.J. Cellular Mechanisms of Potassium Transport in Plants. Physiol. Plant 2008, 133, 637–650. [Google Scholar] [CrossRef] [PubMed]
- Ohno, T.; Grunes, D.L. Potassium-Magnesium Interactions Affecting Nutrient Uptake by Wheat Forage. Soil Sci. Soc. Am. J. 1985, 49, 685–690. [Google Scholar] [CrossRef]
- Mao, D.; Chen, J.; Tian, L.; Liu, Z.; Yang, L.; Tang, R.; Li, J.; Lu, C.; Yang, Y.; Shi, J.; et al. Arabidopsis Transporter MGT6 Mediates Magnesium Uptake and Is Required for Growth under Magnesium Limitation. Plant Cell 2014, 26, 2234–2248. [Google Scholar] [CrossRef] [PubMed]
- Sonneveld, C. Composition of Nutrient Solutions. In Hydroponic Production of Vegetables and Ornamentals; Savvas, D., Passam, H., Eds.; Embryo Publications: Athens, Greece, 2002; pp. 179–210. [Google Scholar]
- Bione, M.A.A.; Soares, T.M.; Cova, A.M.W.; Paz, V.P.d.S.; Gheyi, H.R.; Rafael, M.R.S.; Modesto, F.J.N.; Santana, J.d.A.; Neves, B.S.L. Hydroponic Production of ‘Biquinho’ Pepper with Brackish Water. Agric. Water Manag. 2021, 245, 106607. [Google Scholar] [CrossRef]
- De Rijck, G.; Schrevens, E. Cationic Speciation in Nutrient Solutions as a Function of PH. J. Plant Nutr. 1998, 21, 861–870. [Google Scholar] [CrossRef]
- Islam, A.K.M.S.; Edwards, D.G.; Asher, C.J. PH Optima for Crop Growth Results of a Flowing Solution Culture Experiment with Six Species. Plant Soil 1980, 54, 4115. [Google Scholar]
- Schachtman, D.P.; Reid, R.J.; Ayling, S.M. Update on Phosphorus Uptake Phosphorus Uptake by Plants: From Soil to Cell. Plant Physiol. 1998, 116, 447–453. [Google Scholar] [CrossRef]
- De Rijck, G.; Schrevens, E. Anionic Speciation in Nutrient Solutions as a Function of PH. J. Plant Nutr. 1999, 22, 269–279. [Google Scholar] [CrossRef]
- De Rijck, G.; Schrevens, E. Elemental Bioavailability in Nutrient Solutions in Relation to Dissociation Reactions. J. Plant Nutr. 1997, 20, 901–910. [Google Scholar] [CrossRef]
- Savvas, D.; Leneti, H.; Mantzos, N.; Kakarantza, L.; Barouchas, P. Effects of Enhanced NH4+-N Supply and Concomitant Changes in the Concentrations of Other Nutrients Needed for Ion Balance on the Growth, Yield, and Nutrient Status of Eggplants Grown on Rockwool. J. Hortic. Sci. Biotechnol. 2010, 85, 355–361. [Google Scholar] [CrossRef]
- Lea-Cox, J.D.; Stutte, G.W.; Berry, W.L.; Wheeler, R.M. Charge Balance—A Theoretical Basis for Modulating PH Fluctuations in Plant Nutrient Delivery Systems. Life Support Biosph. Sci. 1996, 3, 53–59. [Google Scholar] [PubMed]
- Varlagas, H.; Savvas, D.; Mouzakis, G.; Liotsos, C.; Karapanos, I.; Sigrimis, N. Modelling Uptake of Na+ and Cl− by Tomato in Closed-Cycle Cultivation Systems as Influenced by Irrigation Water Salinity. Agric. Water Manag. 2010, 97, 1242–1250. [Google Scholar] [CrossRef]
- Tzerakis, C.; Savvas, D.; Sigrimis, N.; Mavrogiannopoulos, G. Uptake of Mn and Zn by Cucumber Grown in Closed Hydroponic Systems as Influenced by the Mn and Zn Concentrations in the Supplied Nutrient Solution. Hortscience 2013, 48, 373–379. [Google Scholar] [CrossRef]
- Neocleous, D.; Savvas, D. Response of Hydroponically-Grown Strawberry (Fragaria ananassa Duch.) Plants to Different Ratios of K:Ca:Mg in the Nutrient Solution. J. Hortic. Sci. Biotechnol. 2013, 88, 293–300. [Google Scholar] [CrossRef]
- Massa, D.; Magán, J.J.; Montesano, F.F.; Tzortzakis, N. Minimizing Water and Nutrient Losses from Soilless Cropping in Southern Europe. Agric. Water Manag. 2020, 241, 106395. [Google Scholar] [CrossRef]
- Ntanasi, T.; Karavidas, I.; Zioviris, G.; Ziogas, I.; Karaolani, M.; Fortis, D.; Conesa, M.À.; Schubert, A.; Savvas, D.; Ntatsi, G. Assessment of Growth, Yield, and Nutrient Uptake of Mediterranean Tomato Landraces in Response to Salinity Stress. Plants 2023, 12, 3551. [Google Scholar] [CrossRef]
- Gallardo, M.; Cuartero, J.; Andújar de la Torre, L.; Padilla, F.M.; Segura, M.L.; Thompson, R.B. Modelling Nitrogen, Phosphorus, Potassium, Calcium and Magnesium Uptake, and Uptake Concentration, of Greenhouse Tomato with the VegSyst Model. Sci. Hortic. 2021, 279, 109862. [Google Scholar] [CrossRef]
- Savvas, D. Automated Replenishment of Recycled Greenhouse Effluents with Individual Nutrients in Hydroponics by Means of Two Alternative Models. Biosyst. Eng. 2002, 83, 225–236. [Google Scholar] [CrossRef]
- Voogt, W.; Sonneveld, C. Nutrient Management in Closed Growing Systems for Greenhouse Production. In Plant Production in Closed Ecosystems; Goto, E., Kurate, K., Hayashi, M., Eds.; Kluwer Academic Publishers: Dordrecht, The Netherlands, 1997; pp. 83–102. [Google Scholar]
- Magán, J.J.; Casas, E.; Gallardo, M.; Thompson, R.B.; Lorenzo, P. Uptake Concentrations of a Tomato Crop in Different Salinity Conditions. Acta Hortic. 2005, 697, 365–369. [Google Scholar] [CrossRef]
- Neocleous, D.; Savvas, D. NaCl Accumulation and Macronutrient Uptake by a Melon Crop in a Closed Hydroponic System in Relation to Water Uptake. Agric. Water Manag. 2016, 165, 22–32. [Google Scholar] [CrossRef]
- Neocleous, D.; Savvas, D. Simulating NaCl Accumulation in a Closed Hydroponic Crop of Zucchini: Impact on Macronutrient Uptake, Growth, Yield, and Photosynthesis. J. Plant. Nutr. Soil Sci. 2017, 180, 283–293. [Google Scholar] [CrossRef]
- Ödemiş, B.; Bozkurt, S.; Ağca, N.; Yalçin, M. Quality of Shallow Groundwater and Drainage Water in Irrigated Agricultural Lands in a Mediterranean Coastal Region of Turkey. Environ. Monit. Assess. 2005, 115, 361–379. [Google Scholar] [CrossRef] [PubMed]
- Sonneveld, C.; Van Der Burg, A.M.M. Sodium Chloride Salinity in Fruit Vegetable Crops in Soilless Culture. Neth. J. Agri. Sci. 1991, 39, 115–122. [Google Scholar] [CrossRef]
- Rodríguez-Ortega, W.M.; Martínez, V.; Nieves, M.; Simón, I.; Lidón, V.; Fernandez-Zapata, J.C.; Martinez-Nicolas, J.J.; Cámara-Zapata, J.M.; García-Sánchez, F. Agricultural and Physiological Responses of Tomato Plants Grown in Different Soilless Culture Systems with Saline Water under Greenhouse Conditions. Sci. Rep. 2019, 9, 6733. [Google Scholar] [CrossRef]
- Massa, D.; Incrocci, L.; Maggini, R.; Carmassi, G.; Campiotti, C.A.; Pardossi, A. Strategies to Decrease Water Drainage and Nitrate Emission from Soilless Cultures of Greenhouse Tomato. Agric. Water Manag. 2010, 97, 971–980. [Google Scholar] [CrossRef]
- Katsoulas, N.; Savvas, D.; Kitta, E.; Bartzanas, T.; Kittas, C. Extension and Evaluation of a Model for Automatic Drainage Solution Management in Tomato Crops Grown in Semi-Closed Hydroponic Systems. Comput. Electron. Agric. 2015, 113, 61–71. [Google Scholar] [CrossRef]
- van der Salm, C.; Voogt, W.; Beerling, E.; van Ruijven, J.; van Os, E. Minimising Emissions to Water Bodies from NW European Greenhouses; with Focus on Dutch Vegetable Cultivation. Agric. Water Manag. 2020, 242, 106398. [Google Scholar] [CrossRef]
- Rouphael, Y.; Kyriacou, M.C. Enhancing Quality of Fresh Vegetables through Salinity Eustress and Biofortification Applications Facilitated by Soilless Cultivation. Front. Plant Sci. 2018, 9, 1254. [Google Scholar] [CrossRef]
- Voogt, W.; Van Os, E.A. Strategies to Manage Chemical Water Quality Related Problems in Closed Hydroponic Systems. Acta Hortic. 2012, 927, 949–956. [Google Scholar] [CrossRef]
- Savvas, D.; Chatzieustratiou, E.; Pervolaraki, G.; Gizas, G.; Sigrimis, N. Modelling Na and Cl Concentrations in the Recycling Nutrient Solution of a Closed-Cycle Pepper Cultivation. Biosyst. Eng. 2008, 99, 282–291. [Google Scholar] [CrossRef]
- Savvas, D.; Meletiou, G.; Margariti, S.; Tsirogiannis, I.; Kotsiras, A. Modeling the Relationship between Water Uptake by Cucumber and NaCl Accumulation in a Closed Hydroponic System. Hortscience 2005, 40, 802–807. [Google Scholar] [CrossRef]
- Sonneveld, C. Items for Application of Macro-Elements in Soilless Cultures. Acta Hortic. 1981, 126, 187–195. [Google Scholar] [CrossRef]
- Ramírez-Pérez, L.J.; Morales-Díaz, A.B.; Benavides-Mendoza, A.; De-Alba-Romenus, K.; González-Morales, S.; Juárez-Maldonado, A. Dynamic Modeling of Cucumber Crop Growth and Uptake of N, P and K under Greenhouse Conditions. Sci. Hortic. 2018, 234, 250–260. [Google Scholar] [CrossRef]
- Gallardo, M.; Fernández, M.D.; Giménez, C.; Padilla, F.M.; Thompson, R.B. Revised VegSyst Model to Calculate Dry Matter Production, Critical N Uptake and ETc of Several Vegetable Species Grown in Mediterranean Greenhouses. Agric. Syst. 2016, 146, 30–43. [Google Scholar] [CrossRef]
- Gallardo, M.; Elia, A.; Thompson, R.B. Decision Support Systems and Models for Aiding Irrigation and Nutrient Management of Vegetable Crops. Agric. Water Manag. 2020, 240, 106209. [Google Scholar] [CrossRef]
- Elia, A.; Conversa, G. A Decision Support System (GesCoN) for Managing Fertigation in Open Field Vegetable Crops. Part I—Methodological Approach and Description of the Software. Front. Plant Sci. 2015, 6, 319. [Google Scholar] [CrossRef]
- Massa, D.; Incrocci, L.; Maggini, R.; Bibbiani, C.; Carmassi, G.; Malorgio, F.; Pardossi, A. Simulation of Crop Water and Mineral Relations in Greenhouse Soilless Culture. Environ. Model Softw. 2011, 26, 711–722. [Google Scholar] [CrossRef]
- Moreira Barradas, J.M.; Dida, B.; Matula, S.; Dolezal, F. A Model to Formulate Nutritive Solutions for Fertigation with Customized Electrical Conductivity and Nutrient Ratios. Irrig. Sci. 2018, 36, 133–142. [Google Scholar] [CrossRef]
- Conversa, G.; Bonasia, A.; Di Gioia, F.; Elia, A. A Decision Support System (GesCoN) for Managing Fertigation in Vegetable Crops. Part II—Model Calibration and Validation under Different Environmental Growing Conditions on Field Grown Tomato. Front. Plant Sci. 2015, 6, 495. [Google Scholar] [CrossRef]
- Battilani, A. Fertirrigere V2.11: A Multi-Target DSS to Manage Water and Nutrient Supply at Macrozone Level. Acta Hortic. 2006, 724, 111–118. [Google Scholar] [CrossRef]
- Cahn, M.; Smith, R.; Hartz, T. Improving Irrigation and Nitrogen Management in California Leafy Greens Production. In Proceedings of the NUTRIHORT, Ghent, Belgium, 16–18 September 2013; pp. 65–68. [Google Scholar]
- Savvas, D.; Drakatos, S.; Panagiotakis, I.; Ntatsi, G. NUTRISENSE: A New on-Line Portal to Calculate Nutrient Solutions and Optimize Fertilization of Greenhouse Crops Grown Hydroponically. Acta Hortic. 2021, 1320, 149–156. [Google Scholar] [CrossRef]
- Savvas, D.; Ntatsi, G.; Drakatos, S. A Decision Support System to Automatically Calculate and Readjust Nutrient Solutions in Commercial Soilless Cultivations. Acta Hortic. 2020, 1271, 293–300. [Google Scholar] [CrossRef]
- Anastasiou, A.; Ferentinos, K.P.; Arvanitis, K.G.; Sigrimis, N.; Savvas, D. DSS-Hortimed for On-Line Management of Hydroponic Systems. Acta Hortic. 2005, 691, 267–274. [Google Scholar] [CrossRef]
- Savvas, D.; Adamidis, K. Automated Management of Nutrient Solutions Based on Target Electrical Conductivity, pH, and Nutrient Concentration Ratios. J. Plant Nutr. 1999, 22, 1415–1432. [Google Scholar] [CrossRef]
- Kim, H.J.; Kim, W.K.; Roh, M.Y.; Kang, C.I.; Park, J.M.; Sudduth, K.A. Automated Sensing of Hydroponic Macronutrients Using a Computer-Controlled System with an Array of Ion-Selective Electrodes. Comput. Electron. Agric. 2013, 93, 46–54. [Google Scholar] [CrossRef]
- Cho, W.J.; Kim, H.J.; Jung, D.H.; Han, H.J.; Cho, Y.Y. Hybrid Signal-Processing Method Based on Neural Network for Prediction of NO3, K, Ca, and Mg Ions in Hydroponic Solutions Using an Array of Ion-Selective Electrodes. Sensors 2019, 19, 5508. [Google Scholar] [CrossRef] [PubMed]
- Peña-Fleitas, M.T.; Grasso, R.; Gallardo, M.; Padilla, F.M.; de Souza, R.; Rodríguez, A.; Thompson, R.B. Sample Temperature Affects Measurement of Nitrate with a Rapid Analysis Ion Selective Electrode System Used for N Management of Vegetable Crops. Agronomy 2022, 12, 3031. [Google Scholar] [CrossRef]
- Chowdhury, M.; Jang, B.E.; Kabir, M.S.N.; Lee, D.H.; Kim, H.T.; Park, T.S.; Chung, S.O. Performance Evaluation of Commercial Ion-Selective Electrodes for Hydroponic Cultivation System. Acta Hortic. 2020, 1296, 831–838. [Google Scholar] [CrossRef]
- Han, H.-J.; Kim, H.-J.; Jung, D.-H.; Cho, W.-J.; Cho, Y.-Y.; Lee, G.-I. Real-Time Nutrient Monitoring of Hydroponic Solutions Using an Ion-Selective Electrode-Based Embedded System. Prot. Hortic. Plant. Fact. 2020, 29, 141–152. [Google Scholar] [CrossRef]
- Kim, H.J.; Kim, D.W.; Kim, W.K.; Cho, W.J.; Kang, C.I. PVC Membrane-Based Portable Ion Analyzer for Hydroponic and Water Monitoring. Comput. Electron. Agric. 2017, 140, 374–385. [Google Scholar] [CrossRef]
- Peña-Fleitas, M.T.; Gallardo, M.; Padilla, F.M.; Rodríguez, A.; Thompson, R.B. Use of a Portable Rapid Analysis System to Measure Nitrate Concentration of Nutrient and Soil Solution, and Plant Sap in Greenhouse Vegetable Production. Agronomy 2021, 11, 819. [Google Scholar] [CrossRef]



| Macronutrient | Chemical Form | Micronutrient | Chemical Form |
|---|---|---|---|
| Nitrogen | NO3−, NH4+ | Iron | Fe2+ |
| Phosphorus | H2PO4− | Manganese | Mn2+ |
| Sulphur | SO42− | Zink | Zn2+ |
| Potassium | K+ | Copper | Cu2+ |
| Calcium | Ca2+ | Boron | H3BO3 |
| Magnesium | Mg2+ | Molybdenum | MoO42− |
Disclaimer/Publisher’s Note: The statements, opinions and data contained in all publications are solely those of the individual author(s) and contributor(s) and not of MDPI and/or the editor(s). MDPI and/or the editor(s) disclaim responsibility for any injury to people or property resulting from any ideas, methods, instructions or products referred to in the content. |
© 2023 by the authors. Licensee MDPI, Basel, Switzerland. This article is an open access article distributed under the terms and conditions of the Creative Commons Attribution (CC BY) license (https://creativecommons.org/licenses/by/4.0/).
Share and Cite
Savvas, D.; Giannothanasis, E.; Ntanasi, T.; Karavidas, I.; Ntatsi, G. State of the Art and New Technologies to Recycle the Fertigation Effluents in Closed Soilless Cropping Systems Aiming to Maximise Water and Nutrient Use Efficiency in Greenhouse Crops. Agronomy 2024, 14, 61. https://doi.org/10.3390/agronomy14010061
Savvas D, Giannothanasis E, Ntanasi T, Karavidas I, Ntatsi G. State of the Art and New Technologies to Recycle the Fertigation Effluents in Closed Soilless Cropping Systems Aiming to Maximise Water and Nutrient Use Efficiency in Greenhouse Crops. Agronomy. 2024; 14(1):61. https://doi.org/10.3390/agronomy14010061
Chicago/Turabian StyleSavvas, Dimitrios, Evangelos Giannothanasis, Theodora Ntanasi, Ioannis Karavidas, and Georgia Ntatsi. 2024. "State of the Art and New Technologies to Recycle the Fertigation Effluents in Closed Soilless Cropping Systems Aiming to Maximise Water and Nutrient Use Efficiency in Greenhouse Crops" Agronomy 14, no. 1: 61. https://doi.org/10.3390/agronomy14010061
APA StyleSavvas, D., Giannothanasis, E., Ntanasi, T., Karavidas, I., & Ntatsi, G. (2024). State of the Art and New Technologies to Recycle the Fertigation Effluents in Closed Soilless Cropping Systems Aiming to Maximise Water and Nutrient Use Efficiency in Greenhouse Crops. Agronomy, 14(1), 61. https://doi.org/10.3390/agronomy14010061

