Abstract
Crop productivity depends on nitrogen fertilization, but plants take up only an average of 30–50% of the applied nitrogen. Developing rice cultivars with improved nitrogen use efficiency or low-nitrogen (LN) tolerance is critical for sustainable agriculture. In this study, a backcross introgression line (G9) with 15 introgressed regions from donor parent and its recurrent parent Shuhui 527 (G1), which are differentially responsive to LN stress, were used to investigate the mechanism mediating rice LN tolerance at the flowering stage based on metabolome and transcriptome profiles. Three genes (LOC_Os02g40010, LOC_Os11g25260 and LOC_Os11g47300) involved in purine metabolism, which are located in the introgressed regions, were detected with significantly higher expression levels in G9 than in G1 under LN stress, and the contents of two relative metabolites (uric acid and guanine) were significantly different between the two genotypes. Additionally, two genes (LOC_Os02g36880 and LOC_Os08g05830) located in the introgressed regions and relative metabolites (3-phosphoglyceric acid and sedoheptulose 7-phosphate) involved in glycosis and pentose phosphate pathway are differentially expressed between G9 and G1. In addition to the two nitrogen metabolism-related genes (OsLHT1 and OsACR9) located in the introgressed regions, 23 differentially expressed genes mainly involved in nitrogen metabolism were identified between genotypes or treatments. With the comprehensive analysis of transcriptomes and metabolomes, our results reveal that the active purine metabolism may be the main factor contributing to LN tolerance in rice at the flowering stage, and also provide five new candidate genes for improving LN tolerance during the molecular breeding of rice.
1. Introduction
Crop productivity is substantially affected by nitrogen fertilization [1,2,3,4]. Nitrogen is an integral component of numerous important compounds, including amino acids, proteins, nucleic acids, chlorophyll, and several phytohormones [4,5,6]. Because of the growing population and decreasing arable land area, nitrogen fertilizer applications will need to increase to ensure that the yields of food crops, especially rice, are sufficient [7,8]. However, the nitrogen use efficiency (NUE) of current rice cultivars is relatively low (i.e., 30–50%) [9]. The excessive use of nitrogen fertilizers has increased the costs associated with rice production as well as environmental pollution [10,11]. Thus, decreasing nitrogen fertilizer applications during rice cultivation and breeding rice cultivars with high NUE are crucial for sustainable agriculture [4,12,13].
Inorganic nitrogen is taken up by plants from the soil and then assimilated into organic forms, such as glutamine and glutamate, which are the main forms of organic nitrogen in non-leguminous plants [14,15,16]. Low nitrogen (LN) conditions significantly influence plant nitrogen uptake, assimilation, and recycling, which leads to diverse morphological, physiological, and molecular changes that affect plant growth and productivity [11,17]. The extent of the changes to metabolite or enzyme activities induced by LN stress depends on the intensity and duration of the LN treatment. For example, glutamate and aspartate concentrations and glutamine oxoglutarate aminotransferase (GOGAT) activity decrease significantly in rice and wheat [18,19], whereas glutamine synthetase and GOGAT activities increase in cucumber under short-term nitrate stress, but decrease in response to prolonged stress [20]. An insufficient nitrogen supply usually results in increased root:shoot and carbon:nitrogen ratios, inhibited lateral root growth, decreased chlorophyll contents and photosynthetic rates, early leaf senescence, and decreased crop yields [21,22,23]. It is reported that rice’s flowering time is profoundly interwoven with N status and genetic varieties [24]. Recent developments in transcriptomics, proteomics, and metabolomics have enabled researchers to comprehensively investigate agronomic traits, physiological processes, and pathways in response to changing environmental conditions [16,25,26]. Metabolome analyses of various barley genotypes indicated that LN stress commonly increases sugar and nutrient signaling, protein degradation, and secondary metabolism in leaves, but tolerant varieties can produce energy, accumulate energy-saving amino acids, and maintain redox homeostasis under LN conditions [26,27]. Many key NUE-related genes have been identified in rice, including OsPTR9, OsPTR6, OsNRT1, NRT1.1B, OsNRT2.1, OsNRT2.3a, and OsNRT2.3b, which modulate lateral root formation, NH4+ uptake, nitrate assimilation, and grain yield (GY) during exposure to LN stress [28,29,30,31,32].
In our previous study, we compared the metabolic characteristics of G9, which is a backcross introgression line (IL), and its recurrent parent Shuhui 527 at three growth stages (tillering, booting, and grain-filling stages) under control and LN conditions, which indicated that LN stress induces genotype-specific as well as growth stage-dependent metabolic changes [33]. However, in plants, flowering is a crucial phase change that refers to the transition from the vegetative stage to the reproductive stage, and the yield capacity or potential size of the grain yield are determined at the flowering period [34,35]. Part of the N accumulated in vegetative source organs is remobilized and translocated to newly emerged sink organs after flowering during the reproductive stage [24]. In rice, approximately 10–30% of the nitrogen content and 60–90% of the total carbon content in panicles are derived from post-flowering uptake and photosynthates, respectively [36,37].
In this study, we compared the transcriptome and metabolome profiles of Shuhui 527 and G9 exposed to LN stress during the flowering stage. Our objective was to decipher the molecular basis of rice LN tolerance at the flowering stage via integrating genomic, transcriptomic, metabolomic, and phenotypic data.
2. Materials and Methods
2.1. Plant Materials and Growth Conditions
The plant materials analyzed in this study were G9 and Shuhui 527 (G1). Specifically, G1 is an elite xian (indica) restorer line of hybrid rice in China, whereas G9 is a BC2F8 IL resulting from the introgression of 15 chromosomal fragments from Ye-Tuo-Zai (donor parent) into G1 (recurrent parent). Our previous study confirmed that G9 has a higher tolerance to LN than G1, resulting in higher yields under LN stress [33].
The field experiment was conducted at the Lang-fang Experimental Station (approximately 39.2° N and 117.3° E) of the Chinese Academy of Agricultural Sciences, Hebei Province, China. Briefly, G1 and G9 seeds were sown in a seedling nursery. The field experiment was completed using an incomplete block design, with three replications per genotype under LN and control conditions. The 30-day-old seedlings were transplanted into a 10-row plot. Each row included 12 plants, separated by 25 × 15 cm. For the control and LN treatments, 307 kg and 102 kg urea per hectare were applied, respectively. The P and K fertilizer amounts were the same for the control and LN treatments, 1029 kg calcium superphosphate and 239 kg potassium sulfate per hectare.
2.2. Soil Chemical Properties Measurements and Phenotypic Evaluation
Before rice transplanting, the soil samples were collected for analysis of their chemical properties according to Bao [38]. Briefly, pH was determined by the potentiometric method (water:soil = 1:1); the organic matter content adopted potassium dichromate volumetric and external heating method; the kjeldahl distillation method was used for total nitrogen measurement; the content of alkali-hydrolyzed nitrogen was determined by the 1.0 mol·L−1 NaOH (Beijing Chemical Works, Beijing, China) hydrolysis-alkali-hydrolyzed diffusion method; the effective phosphorus content was extracted with 0.5 mol·L−1 Na2CO3 (Beijing Chemical Works, Beijing, China) and measured with molybdenum–antimony colorimetry; and the content of available potassium was obtained with flame photometric determination after extracting with 1.0 mol·L−1 NH4OAc (Beijing Chemical Works, Beijing, China).
After the harvest, the post-harvest plot yield (GY in kg) was determined by measuring the dry weight of the total filled grains within the plot. Nitrogen use efficiency was calculated as follows: NUE (%) = GY (kg)/nitrogen supply per plot (kg).
2.3. Sampling for Transcriptome and Metabolome Profilling
On the 112th day after sowing, the G9 and G1 entered the flowering stage simultaneously. At 10 a.m., samples of the two genotypes were taken. For each genotype, flag leaves from the main stems of five plants were sampled in a mixture in each replicate, then immediately frozen with liquid nitrogen and stored at −80 °C before extraction of the RNA and metabolites.
2.4. Total RNA Isolation and RNA-seq Analysis
Total RNA was extracted using the TRIzol reagent (Invitrogen Inc, Carlsbad, CA, USA). The RNA-seq sequencing and assembly were performed by Beijing CapitalBio Corporation (Beijing, China), as described in the previous study [39]. The number of mapped clean reads for each gene was counted and normalized into the reads per kilo base per million value [40]; Cuffdiff program of Cufflinks version 0.8.0 (University of California, Berkeley, CA, USA) [41] was then used to identify DEGs. Differentially expressed genes were identified using the criterion of a p value ≤ 0.001 (two independent biological replicates). Gene function annotations were performed based on the Rice Genome Annotation Project version 7 [42]. The GO enrichment analysis was conducted using AgriGO v2.0 (China Agricultural University, Beijing, China) [43]. The Kyoto Encyclopedia of Genes and Genomes (KEGG) database was used to identify the enriched pathways with a hypergeometric test [44]. Complete-linkage hierarchical cluster analyses of the identified DEGs were conducted using the TIGR MeV 4.7 software (Dana-Farber Cancer Institute, Boston, MA, USA) [45]. The UpSet plot and Venn diagrams were drawn with EVenn online version (China Academy of Chinese Medical Sciences, Beijing, China) [46].
2.5. Metabolite Extraction and Analysis
Metabolites were extracted as previously described [47,48]. The extracted samples were derivatized and analyzed using the GCMS-TQ8040 GC–triple quadrupole MS system (Shimadzu Corporation, Kyoto, Japan). Chromatograms and mass spectra were processed using the search algorithm of the GC-MS Postrun Analysis software v4.30, Shimadzu Corporation; Kyoto, Japan). Specific mass spectral fragments were detected in defined retention-time windows using the mass spectral libraries in the Smart Metabolites Database (Shimadzu Corporation). The gas chromatograph was equipped with a capillary column (SGE BPX-5; 30 m × 0.25 mm × 0.25 µm). The initial temperature (60 °C) was held for 2 min, and then increased at 15 °C min−1 to 320 °C and held there for 3 min. The injector temperature was maintained at 250 °C. The split ratio was 30. The temperature of the injection unit was 250 °C. The column effluent was ionized by electron impact ionization at 70 eV at a source temperature of 200 °C.
For the statistical analyses of the metabolites, the relative signal intensities for the detected metabolites were normalized against the mean intensity of all reference samples. The same amount of collected flag leaf samples of G1 and G9 under both control and LN conditions were mixed and used as reference samples. The normalized metabolite data were subjected to a principal component analysis using the Clustvis 2.0 (University of Tartu, Tartu, Estonia) [49]. An ANOVA was performed using SAS 8 (SAS Institute Inc., Cary, NC, USA) to determine the significance (p ≤ 0.05) of the differences in metabolite content between genotypes and between treatments.
3. Results
3.1. Increased NUE May Help to Explain Why G9 Is More Tolerant to LN Stress Than Shuhui 527
Table 1 shows the initial chemical properties of the soil in the present study. The soil had pH 8.1, organic matter content 7.9 g·kg−1, total N 0.57 g·kg−1, alkali-hydrolyzable N 37.4 mg·kg−1, Olsen-P 7.8 mg·kg−1, and available K 70.7 mg·kg−1.
Table 1.
The soil chemical properties.
The differences in GY and NUE between the IL G9 and its recurrent parent Shuhui 527 (G1) are presented in Figure 1. Under control conditions, GY and NUE were similar between the two genotypes. Specifically, the average GY and NUE (per plot) were 2.0 kg and 18% for G1 and 1.9 kg and 16.5% for G9, respectively. In response to LN stress, GY decreased significantly by 51.6% and almost no change occurred for G9; in contrast, NUE increased significantly, by 171.1%, for G9, while no significant change was observed for G1. Compared with G1, G9 had a significantly higher yield and NUE after the LN treatment, suggesting that its increased LN tolerance may be attributed to its significant increase in NUE.
Figure 1.
The performance of G9 and G1 under low nitrogen and control conditions. (A) Plot yield. (B) NUE. Bars represent the standard deviation of three biological replicates. The letter (a, b) indicates a significant difference between G9 and G1 under the same condition and between the two conditions within each genotype at the p ≤ 0.05 level.
3.2. Gene Expression Profiles of Two Genotypes under Control and LN Conditions
To thoroughly characterize the LN-induced transcriptional changes in the two rice genotypes, we performed an RNA-seq analysis under control and LN conditions. The sequencing of the eight libraries generated 34.07–40.08 million high-quality clean reads (126 bp long) per sample. On average, 85% of the clean reads (i.e., 31,056,786 reads) were mapped to the Nipponbare reference genome IRGSP-1.0 (Table S1). Based on the number of mapped clean reads for each gene, 22,968–23,476 expressed genes were detected per sample (Table S2). Gene expression levels were calculated regarding the fragments per kilobase of transcript per million fragments mapped (FPKM) value.
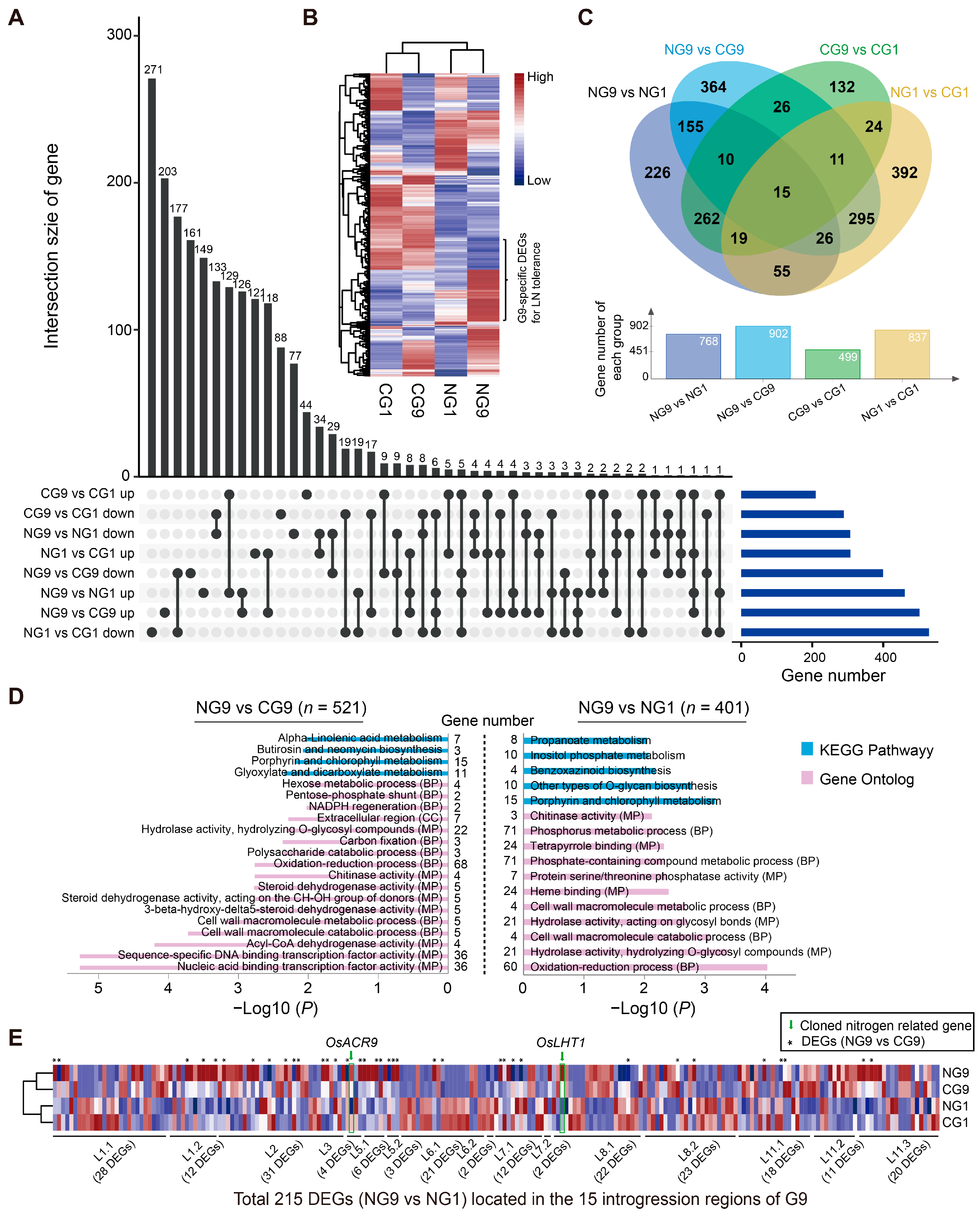
To clarify the differences in the expression profiles of the LN-tolerant IL and the LN-susceptible recurrent parent, genes that were differentially expressed between G9 and G1 under control and LN conditions, and between the two conditions within each genotype, were identified. A total of 2012 differentially expressed genes (DEGs) were detected, including 499 DEGs (210 upregulated and 289 downregulated) between G9 and G1 under control conditions (i.e., CG9-vs-CG1), 768 DEGs (461 upregulated and 307 downregulated) between G9 and G1 under LN stress (i.e., NG9-vs-NG1), 837 DEGs (308 upregulated and 529 downregulated) between stress and control conditions in G1 (i.e., NG1-vs-CG1), and 902 DEGs (502 upregulated and 400 downregulated) between stress and control conditions in G9 (i.e., NG9-vs-CG9) (Figure 2A,C and Table S3). The cluster analysis indicated that the two control samples formed one cluster, whereas the LN-stressed samples formed another cluster (Figure 2B), implying that most DEG expression patterns were similar in the two examined genotypes under the same condition. However, the NG9-vs-CG9 comparison revealed more upregulated DEGs than downregulated DEGs; the opposite tendency was observed for G1 (Figure 2A). Moreover, 490 DEGs (58.5%) and 555 DEGs (61.5%) were specific to G1 and G9, respectively (Figure 2C and Table S3), suggesting that genotype-specific transcriptomic responses to LN stress may explain the differential LN tolerance between G1 and G9.
Figure 2.
Transcriptome analysis of differentially expressed genes (DEGs) of G9 and G1 under low nitrogen and control conditions. (A) Intersection of DEGs between genotypes and between treatments. (B) Gene expression patterns of DEGs. (C) Venn diagram of all DEGs between G9 and G1. (D) GO and KEGG enrichment analysis of NG9-vs-CG9 DEGs and NG9-vs-NG1 DEGs. (E) Heatmap for 215 NG9-vs-NG1 DEGs located in the 15 introgression chromosomal regions of G9. Each row represents a sample and each column represents a DEG located in an introgressed segment in the heatmap. The asterisks and green arrows above the heat map represent the NG9-vs-CG9 DEGs and cloned nitrogen related genes, respectively.
To explore the mechanism underlying the improved LN tolerance of G9, we performed Gene Ontology (GO) and Kyoto Encyclopedia of Genes and Genomes (KEGG) enrichment analyses for the NG9-vs-NG1 and NG9-vs-CG9 DEGs, which included the G9-specific DEGs under LN conditions and/or in response to LN stress. The NG9-vs-NG1 DEGs were significantly enriched with five biological process GO terms and six molecular function GO terms, including the oxidation–reduction process (p = 9.42 × 10−5), the cell wall macromolecule catabolic process (p = 8.12 × 10−4), and hydrolyzing O-glycosyl compounds (p = 4.27 × 10−4). According to the enriched KEGG pathways, these DEGs mainly participate in pathways related to porphyrin and chlorophyll metabolism (p = 6.81 × 10−4), other types of O-glycan biosynthesis (p = 1.63 × 10−3), benzoxazinoid biosynthesis (p = 6.63 × 10−3), and propanoate metabolism (p = 8.98 × 10−3) (Figure 2D). The significantly enriched GO terms and KEGG pathways common to the DEGs detected by the NG9-vs-CG9 and NG9-vs-NG1 comparisons included the oxidation–reduction process (p = 1.71 × 10−3), hydrolyzing O-glycosyl compounds (p = 4.82 × 10−3), the cell wall macromolecule catabolic process (p = 1.90 × 10−4), the cell wall macromolecule metabolic process (p = 6.56 × 10−4), chitinase activity (p = 1.71 × 10−3), and porphyrin and chlorophyll metabolism (p = 6.53 × 10−3).
Table 2 lists the 23 DEGs which are reportedly related to nitrogen metabolism. Seven of the nine DEGs detected in the NG9-vs-NG1 comparison had higher expression levels in G9, mainly involved in LN tolerance and primary assimilation of NH4+ in rice roots. The expression levels of LOC_Os03g18130 (OsASN1) in G9 were 12.78 times those in G1. Moreover, compared to the controls, eight DEGs (two upregulated and six downregulated) in NG1-vs-CG1 and eleven DEGs (five upregulated and six downregulated) in NG9-vs-CG9 were found to be related to nitrogen metabolism, respectively. The five upregulated genes in G9, including LOC_Os01g36720 (OsNRT2.4, increased by 85%), LOC_Os07g42940 (OsSAPK2, increased by 80%), LOC_Os01g47760 (OsGRX6, increased by 62%), LOC_Os12g07810 (OsALDH3H1, increased by 89%), and LOC_Os09g16510 (OsWRKY74, increased by 124%) possibly contributed to the LN tolerance of G9.
Table 2.
The expression levels of 23 DEGs in G1 and G9 under LN and control conditions that are known to be functionally involved in nitrogen metabolism.
3.3. Co-Localization of NG9-vs-NG1 DEGs in the Introgressed Regions
We previously reported that G9 and G1 have similar genetic backgrounds, with only 15 introgressed regions on chromosomes 1, 2, 3, 5, 6, 7, 8, and 11 (Table S4) [33]. Thus, the NG9-vs-NG1 DEGs co-localized in the 15 introgressed regions may directly contribute to the increased LN tolerance of G9. In the current study, we detected 215 NG9-vs-NG1 DEGs in the 15 introgressed regions, with an average of 14.3 DEGs per introgressed region (ranging from 2 (L7.2) to 31 (L2)) (Figure 2E; Table S5). Unlike the cluster analysis results involving all DEGs (Figure 2B), the hierarchical cluster analysis of these 215 NG9-vs-NG1 DEGs showed that the two genotypes formed two genetic background-dependent clusters, indicating that most of the co-localized DEGs were constitutively expressed rather than specifically regulated by LN stress. Of these 215 NG9-vs-NG1 DEGs, 36 were included among the NG9-vs-CG9 DEGs distributed in the introgressed regions, except for L6.2, L7.2, and L11.2 (Figure 2E). Among the 36 DEGs, 24 DEGs were upregulated in NG9-vs-NG1 and 24 DEGs were upregulated in NG9-vs-CG9, respectively. Only four DEGs had opposing change patterns in the two comparisons. According to the enriched KEGG pathways, the 36 DEGs mainly participate in pathways related to plant–pathogen interaction and the MAPK signaling pathway. Although there were no genes involved in nitrogen metabolism among the 36 DEGs, 2 genes in introgressed regions, LOC_Os03g14370 (OsACR9) in L3 and LOC_Os08g03350 (OsLHT1) in L8, are reportedly related to nitrogen metabolism [50,51,52,53].
3.4. Metabolome of G9 and G1 under LN and Control Conditions
The gas chromatography (GC)–mass spectrometry (MS) analysis detected 142 metabolites in all samples (Table S6). According to the principal component analysis (Figure 3), PC1 explained 71.4% of the total variation in the metabolite content, which was attributed to the treatments; PC2 accounted for 15.8% of the total variation, which was attributed to the genotype difference. This demonstrates that the LN treatment led to more metabolite differences between the two genotypes.
Figure 3.
Principal component analysis (PCA) for metabolites of G9 and G1 under low nitrogen (N) and control (C) conditions.
Following LN treatment, the average metabolite content was lower in G9 than in G1 (i.e., 22.4 and 25.7, respectively) (Table S6). The ANOVA results indicated that the contents of 29 of the 142 detected metabolites differed significantly between G9 and G1, with 16 and 13 metabolites that were, respectively, less and more abundant in G9 than in G1 (Table S6; Figure 4). The urea, guanine, urocanic acid, pyruvic acid, and sedoheptulose 7-phosphate contents in G9 were, respectively, only 63%, 33%, 47%, 51%, and 56% of the corresponding contents in G1 (Table S6). In contrast, the contents of uric acid, aspartic acid, 3-aminoglutaric acid, glutamic acid 5-methylester, 2-phosphoglyceric acid, and 3-phosphoglyceric acid were, respectively, 4.72-fold, 3.52-fold, 3.5-fold, 2.93-fold, 2.46-fold, and 1.76-fold higher in G9 than in G1. The differentially abundant metabolites between G9 and G1 may be related to the increased LN tolerance of G9.
Figure 4.
Venn network of metabolites, which differed significantly between genotypes and between treatments.
The LN treatment resulted in a general increase in the metabolite content. A total of 51 metabolites (35.7%) had LN-induced increased contents in both G9 and G1 (Table S6; Figure 4). Compared with the control, the average metabolite content increased by 17% and 74% in G9 and G1, respectively. The results suggest that the accumulation of metabolites may be a typical adaptive response of plants exposed to LN stress. Notably, the metabolite content increased more significantly in the LN-sensitive G1 samples than in the LN-tolerant G9 samples. The general increase in metabolites in both genotypes was partly due to the metabolites identified in the present study, which are mainly involved in central metabolic pools. Since the adaptive mechanism of the primary metabolism was systemic and less selective because of the need for the cells to triage constituents, degrading various components to provide nutrients permitted essential growth and prioritized the completion of the life cycle [27].
The metabolic changes specific to G9 may have contributed to the increased ability of G9 to withstand LN stress. We identified 13 metabolites with LN-induced changes in abundance (9 and 4 with increased and decreased levels, respectively) exclusively in G9 (Figure 4). Among these metabolites, the contents of the following six were also significantly different between G9 and G1 under LN conditions: 2-phosphoglyceric acid, 3-phosphoglyceric acid, glucaric acid, gluconic acid, glycerol, and urocanic acid. These findings suggest a possible relationship between these six metabolites and the increased LN tolerance of G9.
3.5. Metabolomic and Transcriptomic Co-Responses to LN Stress
Since metabolites are the end products of cellular processes and are directly associated with plant phenotype, integrating analysis of metabolomes and transcriptomes could be an effective way to identify candidate genes closely related to metabolites. Figure 5 shows gene expression and metabolite content co-responses between different genotypes or conditions. Under LN stress, compared to G1, the expression level of LOC_Os02g36880 (OMTN1) was upregulated and the content of two relative metabolites, 3-phosphoglyceric acid and 2-phosphoglyceric acid, accumulated significantly. The expression levels of LOC_Os08g05830 and LOC_Os11g25260 were upregulated and the content of the relative metabolites, alanine, sedoheptulose 7-phosphate decreased obviously. The expression levels of LOC_Os02g40010, LOC_Os03g18130, and LOC_Os11g16290 were upregulated, while the contents of the three relative metabolites, adenine, asparagine, and methionine, showed no significant change in G9. The results showed that a change in transcript level is not always consistent with a change in metabolite content. Interestingly, LOC_Os02g40010, LOC_Os11g16290, LOC_Os02g36880, LOC_Os08g05830, and LOC_Os11g25260 were located in the introgressed regions (Table S5).
Figure 5.
The coordinated changes of genes and the relative metabolites in G9 and G1 under control and LN conditions.
4. Discussion
Nitrogen deficiency causes extensive systemic changes that alter gene expression, metabolic activity, and defense responses [54,55]. Using modern techniques for genetic modification, breeders could effectively increase crops’ NUE by altering nitrogen metabolisms. The previous study on the metabolic characteristics of G9 (IL) and G1 (recurrent parent) at the tillering, booting, and grain-filling stages under control and LN conditions indicated that LN stress induces genotype-specific as well as growth stage-dependent metabolic changes [33]. Given the importance of photosynthesis and nitrogen metabolism for GY at the flowering stage [36,37], the transcriptome and metabolome profiles were compared between two genotypes with similar genetic backgrounds, but with distinct responses to LN stress at this stage in the present study.
The DEGs located on introgressed chromosomal fragments from the donor parent Ye-Tuo-Zai mainly contributed to the higher NUE of G9. We detected 215 NG9-vs-NG1 DEGs and 36 NG9-vs-CG9 DEGs within the introgressed regions, respectively. Moreover, the 36 NG9-vs-CG9 DEGs were all included in the 215 NG9-vs-NG1 DEGs, suggesting that the 36 DEGs may play important roles in improving the LN tolerance of G9. Notably, LOC_Os02g40010 (adenine phosphoribosyltransferase) in L2, LOC_Os11g25260 (ectonucleoside triphosphate diphosphohydrolase) in L11, and the LOC_Os11g47300 (adenylate cyclase) in L11.3 were involved in the purine metabolism pathway (Table S5; Figure 6). Under LN conditions, the three genes were upregulated more significantly in G9 than in G1, and the contents of the three relative metabolites changed differently. The guanine contents were significantly lower, while the uric acid content was 4.72 times higher in G9 compared with G1, and there was no significant difference in adenine content between the two genotypes. Previous studies have demonstrated that purine metabolism plays an important role in the transport, storage, and recycling of nitrogen in plants at various developmental stages and under multiple physiological conditions [56,57,58]. The purine nucleotides are oxidatively degraded via uric acid and allantoin to CO2 and NH3, which are then reassimilated via the GOGAT pathway [58,59], thereby positively affecting abiotic stress responses [60,61]. Moreover, uric acid is vital for plant development [62]; supplementing with uric acid can promote plant growth while also decreasing the levels of reactive oxygen species (i.e., significant antioxidative effects) [59,61,62,63,64]. Thus, it was deduced that, at the flowering stage, higher accumulation of uric acid and/or increased purine metabolic activities (the upregulation of LOC_Os02g40010, LOC_Os11g25260, and LOC_Os11g47300) in G9 induces more nitrogen recycling and reassimilation than in G1, which partly contributed to its higher GY under LN conditions.
Figure 6.
Coordinated changes of genes and the relative metabolites between G9 and G1 under LN conditions. The red/green indicated the expression levels of genes and/or the contents of metabolites were higher/lower in G9 than in G1; the black indicated no difference and the grey indicated not detected in the study. The genes with underline indicated the gene is located in introgressed regions. Fructose-6P, glucose-6P, pyruvate and sedoheptulose-7P were the abbreviations of the fructose 6-phosphate, glucose 6-phosphate, pyruvic acid and sedoheptulose 7-phosphate, respectively.
By combined analysis with metabolome, two DEGs, LOC_Os02g36880 (OMTN1) in L2 and LOC_Os08g05830 (transaldolase) in L8.1, were found to possibly be associated with LN tolerance. The expression level of LOC_Os02g36880 and the contents of two related metabolites, 2-phosphoglyceric acid and 3-phosphoglyceric acid, were significantly higher in G9 than that in G1 (Figure 5 and Figure 6). It has been demonstrated that the expression level of OMTN1 is associated with abiotic stress tolerance in rice, which could be regulated by drought, cold, and salt stresses [65], and the 3-phosphoglyceric acid was reportedly related to the LN response in wheat [27]. Thus, we deduced the possible function of OMTN1 in the LN response. The OMTN1 and two metabolites were involved in the glycosis, and the higher expression of OMTN1 partly indicated the positive contribution to photosynthetic assimilation in G9 with LN at the flowering stage. The expression level of LOC_Os08g05830 (transaldolase) was significantly higher in G9, while the opposite was observed for the relative metabolite sedoheptulose 7-phosphate (Figure 6). Sedoheptulose 7-phosphate bridges a primary metabolic pathway (the pentose phosphate pathway) and a secondary metabolism [66], and it is reported the pentose phosphate pathway is inhibited by LN stress in rice [67]. The results indicate the LOC_Os08g05830 could possibly have been involved in the LN response.
In addition to the five DEGs identified in the introgressed regions, the genes OsLHT1 and OsACR9, which are reportedly related to nitrogen metabolism, were included in the 215 NG9-vs-NG1 DEGs. Appropriate nitrogen allocation from the source leaves to the grain is essential for high GY and NUE. The OsLHT1 gene (lysine-histidine-type transporter 1) in L8.1 was reported to encode the major transporter facilitating the uptake of amino acids by rice roots and the subsequent root-to-shoot distribution, as well as to influence GY [50,51,52]. The gene OsACR9 (ACT domain repeat protein 9) in L3 is reportedly highly expressed in the vascular parenchyma cells within the central cylinder of roots treated with NH4+ and in specific cells of young leaf blades and young grains, suggesting that it may be a Gln-responsive gene influencing nitrogen assimilation [53]. The two genes may contribute to the LN tolerance of G9 by improving nitrogen transport or assimilation. Besides the DEGs in the introgressed regions, the transcriptomic analysis detected more DEGs related to the differential LN tolerance of G1 and G9. Under LN conditions, most of the genes related to nitrogen metabolism in NG9-vs-NG1 showed higher expression levels in G9 than in G1 (Table 2). Significantly higher expression levels were observed in LOC_Os12g07810 (OsALDH3H1), LOC_Os03g18130 (OsASN1), LOC_Os09g16510 (OsWRKY74), LOC_Os03g08310 (OsJAZ9), and LOC_Os07g42940 (OsSAPK2), which were reportedly related to LN stress response, NH4+ assimilation, or nitrate-related transportation [68,69,70,71].
In this study, only eight genes involved in the biosynthesis or degradation process of metabolites were identified, which may be due to the fact that the identified metabolites represented only a small part of the whole rice metabolome. In addition, a change in transcript level does not always equate to a proportional metabolic response (Figure 5), due to the complex molecular pathway [72].
5. Conclusions
Two genotypes with similar genetic backgrounds but with distinct responses to LN stress were used to investigate the mechanism mediating LN tolerance in rice at the flowering stage. Five genes, namely LOC_Os02g40010, LOC_Os11g25260, LOC_Os11g47300, LOC_Os02g36880, and LOC_Os08g05830, located in introgressed regions were differentially expressed between the two genotypes. The first three genes were involved in purine metabolism pathways. Meanwhile, the metabolites associated with the five genes showed significant differences between the two genotypes. The active purine metabolism may be related to the LN response, and further research on five new candidate genes for improving LN tolerance should be performed in the future.
Supplementary Materials
The following supporting information can be downloaded at: https://www.mdpi.com/article/10.3390/agronomy13020578/s1, Table S1: Mapping results of RNA-seq reads of the rice introgression line G9 and the recurrent parent Shuhui527 (G1) under low nitrogen stress (N) and control (C) conditions; Table S2: Distribution of unique genes in different expression level; Table S3: Summary of differentially expressed genes in the rice introgression line G9 and the recurrent parent Shuhui527 (G1); Table S4: Fifteen genomic regions of G9 introgressed from donor Ye-Tuo-Zai into the Shuhui527 (G1) genetic background; Table S5: The 215 DEGs detected between G9 and G1 under LN conditions which are located in the 15 introgressed regions of G9; Table S6: The relative metabolite content under LN and control conditions in G9 and SH527 (G1).
Author Contributions
X.Z. and W.W. designed the study. X.Z., Y.W. performed field experiments. Y.Q. and S.M. performed the measurement of total N content and grain yield. X.Z. and Y.W. performed RNA extraction and metabolite extraction. Y.W., J.J., Y.Q. and F.Z. analyzed the results and prepared the figures and tables. J.X. and B.F. gave kind suggestions. X.Z. and F.Z. wrote the paper. All authors discussed the results and commented on the manuscript. All authors have read and agreed to the published version of the manuscript.
Funding
This research was funded by grants from the National Natural Science Foundation of China (31471429); the National Key Technology Support Program (2015BAD02B01-2); the National Natural Science Foundation of China (U21A20214); the CAAS Innovative Team Award; and the Bill & Melinda Gates Foundation (OPP1130530).
Data Availability Statement
All data supporting the findings of this study are provided within the article and within its supplementary data. The transcriptome data can be found here: [http://49.232.61.224:8080/dl_exp_data.html]. Accessed date: 24 November 2022.
Conflicts of Interest
The authors declare no conflict of interest.
References
- Ladha, J.K.; Reddy, P.M. Nitrogen fixation in rice systems: State of knowledge and future prospects. Plant Soil 2003, 252, 152–167. [Google Scholar] [CrossRef]
- Covelo, F.; Rodriguez, A.; Gallardo, A. Spatial pattern and scale of leaf N and P resorption efficiency and proficiency in Quercus robur population. Plant Soil 2008, 311, 109–119. [Google Scholar] [CrossRef]
- Zhang, L.; Spiertz, J.H.J.; Zhang, S.; Li, B.; Werf, W.V.D. Nitrogen economy in relay intercropping systems of wheat and cotton. Plant Soil 2008, 303, 55–68. [Google Scholar] [CrossRef]
- Shi, W.M.; Xu, W.F.; Li, S.M.; Zhao, X.Q.; Dong, G.Q. Responses of two rice cultivars differing in seedling-stage nitrogen use efficiency to growth under low-nitrogen conditions. Plant Soil 2010, 326, 291–302. [Google Scholar] [CrossRef]
- Britto, D.T.; Siddiqi, M.Y.; Glass, A.D.; Kronzucker, H.J. Futile transmembrane NH4+ cycling: A cellular hypothesis to explain ammonium toxicity in plants. Proc. Natl. Acad. Sci. USA 2001, 98, 4255–4258. [Google Scholar] [CrossRef]
- Guo, R.Y.; Li, X.L.; Christie, P.; Chen, Q.; Jiang, R.F.; Zhang, F.S. Influence of root zone nitrogen management and a summer catch crop on cucumber yield and soil mineral nitrogen dynamic in intensive production systems. Plant Soil 2008, 313, 55–70. [Google Scholar] [CrossRef]
- Tester, M.; Langridge, P. Breeding technologies to increase crop production in a changing world. Science 2010, 327, 818–822. [Google Scholar] [CrossRef]
- Xu, H.W.; Liu, C.H.; Lu, R.J.; Guo, G.M.; Chen, Z.W.; He, T.; Gao, R.H.; Li, Y.B.; Huang, J.H. The difference in responses to nitrogen deprivation and re-supply at seedling stage between two barley genotypes differing nitrogen use efficiency. Plant Growth Regul. 2016, 79, 119–126. [Google Scholar] [CrossRef]
- Peoples, M.B.; Herridge, D.F.; Ladha, J.K. Biological nitrogen fixation: An efficient source of nitrogen for sustainable agricultural production? Plant Soil 1995, 174, 3–28. [Google Scholar] [CrossRef]
- Ding, Y.; Shi, Q.; Ou, Y.L.; Lai, B.; Lai, C.; Yao, G.; Wang, Z.; Jia, B. Isotopic source identification of nitrogen pollution in the Pi River in Chengdu. Integr. Environ. Assess Manag. 2022, 18, 1609–1620. [Google Scholar] [CrossRef]
- Xu, J.; Zha, M.; Li, Y.; Ding, Y.; Chen, L.; Ding, C.; Wang, S. The interaction between nitrogen availability and auxin, cytokinin, and strigolactone in the control of shoot branching in rice (Oryza sativa L.). Plant Cell Rep. 2015, 34, 1647–1662. [Google Scholar] [CrossRef] [PubMed]
- Glass, A.D.M. Nitrogen use efficiency of crop plants: Physiological constraints upon nitrogen absorption. Crit. Rev. Plant Sci. 2003, 22, 453–470. [Google Scholar] [CrossRef]
- Wu, A.; Song, Y.; Van Oosterom, E.J.; Hammer, G.L. Connecting biochemical photosynthesis models with crop models to support crop improvement. Front. Plant Sci. 2016, 7, 1518. [Google Scholar] [CrossRef]
- Lam, H.M.; Coschigano, K.T.; Oliveira, I.C.; Melo-Oliveira, R.; Coruzzi, G.M. The molecular-genetics of nitrogen assimilation into amino acids in higher plants. Annu. Rev. Plant Physiol. Plant Mol. Biol. 1996, 47, 569–593. [Google Scholar] [CrossRef]
- Xu, G.H.; Fan, X.R.; Miller, A.J. Plant nitrogen assimilation and use efficiency. Annu. Rev. Plant Biol. 2012, 63, 153–182. [Google Scholar] [CrossRef]
- Yang, X.; Nian, J.; Xie, Q.; Feng, J.; Zhang, F.; Jing, H.; Zhang, J.; Dong, G.; Liang, Y.; Peng, J.; et al. Rice ferredoxin-dependent glutamate synthase regulates nitrogen-carbon metabolomes and is genetically differentiated between japonica and indica subspecies. Mol. Plant 2016, 9, 1520–1534. [Google Scholar] [CrossRef] [PubMed]
- Sakakibara, H.; Takei, K.; Hirose, N. Interactions between nitrogen and cytokinin in the regulation of metabolism and development. Trends Plant Sci. 2006, 11, 440–448. [Google Scholar] [CrossRef]
- Misyura, M.; Guevara, D.; Subedi, S.; Hudson, D.; McNicholas, P.D.; Colasanti, J.; Rothstein, S.J. Nitrogen limitation and high density responses in rice suggest a role for ethylene under high density stress. BMC Genom. 2014, 15, 681. [Google Scholar] [CrossRef]
- Gayatri, K.J.; Subodh, K.S.; Pranita, R.; Pranab, K.M. Comparative analysis of GS2 and Fd-GOGAT genes in cultivated wheat and their progenitors under N stress. Plant Mol. Biol. Rep. 2021, 39, 520–545. [Google Scholar] [CrossRef]
- Yang, X.Y.; Wang, X.F.; Wei, M.; Hikosaka, S.; Goto, E. Response of ammonia assimilation in cucumber seedlings to nitrate stress. J. Plant Biol. 2010, 53, 173–179. [Google Scholar] [CrossRef]
- Jozefowicz, A.M.; Hartmann, A.; Matros, A.; Schum, A.; Mock, H.P. Nitrogen deficiency induced alterations in the root proteome of a pair of potato (Solanum tuberosum L.) varieties contrasting for their response to low N. Proteomics 2017, 17, 1700231. [Google Scholar] [CrossRef] [PubMed]
- Chen, J.; Wang, Z.B.; Liu, S.D.; Zhang, S.P.; Ge, C.W.; Shen, Q.; Ma, H.J.; Zhang, X.M.; Dong, H.L.; Zhao, X.H. Nitrogen stress inhibits root growth by regulating cell wall and hormone changes in cotton (Gossypium hirsutum L.). J. Agron. Crop Sci. 2021, 207, 1006–1023. [Google Scholar] [CrossRef]
- Feng, J.; Lv, W.; Xu, J.; Huang, Z.; Rui, W.; Lei, X.; Ju, X.; Li, Z. Overlapping root architecture and gene expression of nitrogen transporters for nitrogen acquisition of tomato plants colonized with isolates of funneliformis mosseae in hydroponic production. Plants 2022, 11, 1176. [Google Scholar] [CrossRef] [PubMed]
- Zhang, S.; Liu, Y.; Du, M.K.; Shou, G.Z.; Wang, Z.Y.; Xu, G.H. Nitrogen as a regulator for fowering time in plant. Plant Soil 2022, 480, 1–29. [Google Scholar] [CrossRef]
- Obata, T.; Fernie, A.R. The use of metabolomics to dissect plant responses to abiotic stresses. Cell. Mol. Life Sci. 2012, 69, 3225–3243. [Google Scholar] [CrossRef] [PubMed]
- Quan, X.Y.; Zeng, J.B.; Ye, L.Z.; Chen, G.; Han, Z.G.; Shah, J.M.; Zhang, G.P. Transcriptome profiling analysis for two Tibetan wild barley genotypes in responses to low nitrogen. BMC Plant Biol. 2016, 16, 30. [Google Scholar] [CrossRef]
- Comadira, G.; Rasool, B.; Karpinska, B.; Morris, J.; Verrall, S.R.; Hedley, P.E.; Foyer, C.H.; Hancock, R.D. Nitrogen deficiency in barley (Hordeum vulgare) seedlings induces molecular and metabolic adjustments that trigger aphid resistance. J. Exp. Bot. 2015, 66, 3639–3655. [Google Scholar] [CrossRef]
- Li, H.; Hu, B.; Chu, C. Nitrogen use efficiency in crops: Lessons from Arabidopsis and rice. J. Exp. Bot. 2017, 68, 2477–2488. [Google Scholar] [CrossRef]
- Cai, H.M.; Lu, Y.E.; Xie, W.B.; Zhu, T.; Lian, X.M. Transcriptome response to nitrogen starvation in rice. J. Biosci. 2012, 37, 731–747. [Google Scholar] [CrossRef]
- Li, J.Y.; Fu, Y.L.; Pike, S.M.; Bao, J.; Tian, W.; Zhang, Y.; Chen, C.Z.; Zhang, Y.; Li, H.M.; Huang, J.; et al. The Arabidopsis nitrate transporter NRT1.8 functions in nitrate removal from the xylem sap and mediates cadmium tolerance. Plant Cell 2010, 22, 1633–1646. [Google Scholar] [CrossRef]
- Fan, X.; Tang, Z.; Tan, Y.; Zhang, Y.; Luo, B.; Yang, M.; Lian, X.; Shen, Q.; Miller, A.J.; Xu, G. Overexpression of a pH-sensitive nitrate transporter in rice increases crop yields. Proc. Natl. Acad. Sci. USA 2016, 113, 7118–7123. [Google Scholar] [CrossRef]
- Tang, W.; Ye, J.; Yao, X.; Zhao, P.; Xuan, W.; Tian, Y.; Zhang, Y.; Xu, S.; An, H.; Chen, G.; et al. Genome-wide associated study identifies NAC42-activated nitrate transporter conferring high nitrogen use efficiency in rice. Nat. Commun. 2019, 10, 5279. [Google Scholar] [CrossRef]
- Zhao, X.Q.; Wang, W.S.; Xie, Z.Y.; Gao, Y.M.; Wang, C.C.; Rashid, M.M.; Islam, M.R.; Fu, B.Y.; Li, Z.K. Comparative analysis of metabolite changes in two contrasting rice genotypes in response to low-nitrogen stress. Crop J. 2018, 6, 464–474. [Google Scholar] [CrossRef]
- Yoshida, S. Physiological aspects of grain yield. Annu. Rev. Plant Physiol. 1972, 23, 437–464. [Google Scholar] [CrossRef]
- Ogawa, T.; Oikawa, S.; Hirose, T. Nitrogen-utilization efficiency in rice: An analysis at leaf, shoot, and whole-plant level. Plant Soil 2016, 404, 321–344. [Google Scholar] [CrossRef]
- Mae, T. Physiological nitrogen effienciency in rice: Nitrogen utilization, photosynthesis, and yield potential. Plant Soil 1997, 196, 201–210. [Google Scholar] [CrossRef]
- Rakotoson, T.; Dusserre, J.; Letourmy, P.; Ramonta, I.R.; Cao, T.V.; Alain, R.; Pierre, R.; Nourollah, A.; Louis, M.R. Genetic variability of nitrogen use efficiency in rainfed upland rice. Field Crops Res. 2017, 213, 194–203. [Google Scholar] [CrossRef]
- Bao, S.D. Soil Agro-Chemistrical Analysis, 3rd ed.; China Agriculture Press: Beijing, China, 2008; pp. 16–20. [Google Scholar]
- Huang, L.; Zhang, F.; Zhang, F.; Wang, W.; Zhou, Y.; Fu, B.; Li, Z. Comparative transcriptome sequencing of tolerant rice introgression line and its parents in response to drought stress. BMC Genomics. 2014, 15, 1026. [Google Scholar] [CrossRef]
- Mortazavi, A.; Williams, B.A.; McCue, K.; Schaeffer, L.; Wold, B. Mapping and quantifying mammalian transcriptomes by RNA-Seq. Nat. Methods 2008, 5, 621–628. [Google Scholar] [CrossRef]
- Trapnell, C.; Williams, B.A.; Pertea, G.; Mortazavi, A.; Kwan, G.; van Baren, M.J.; Salzberg, S.L.; Wold, B.J.; Pachter, L. Transcript assembly and quantification by RNA-Seq reveals unannotated transcripts and isoform switching during cell differentiation. Nat. Biotechnol. 2010, 28, 511–515. [Google Scholar] [CrossRef]
- Kawahara, Y.; de la Bastide, M.; Hamilton, J.P.; Kanamori, H.; McCombie, W.R.; Ouyang, S.; Schwartz, D.C.; Tanaka, T.; Wu, J.Z.; Zhou, S.G.; et al. Improvement of the Oryza sativa Nipponbare reference genome using next generation sequence and optical map data. Rice 2013, 6, 4. [Google Scholar] [CrossRef] [PubMed]
- Tian, T.; Liu, Y.; Yan, H.; You, Q.; Yi, X.; Du, Z.; Xu, W.; Su, Z. agriGO v2.0: A GO analysis toolkit for the agricultural community, 2017 update. Nucleic Acids Res. 2017, 45, 122–129. [Google Scholar] [CrossRef] [PubMed]
- Kanehisa, M. A database for post-genome analysis. Trends Genet. 1997, 13, 375–376. [Google Scholar] [CrossRef] [PubMed]
- Howe, A.; Sinha, R.; Schlauch, D.; Quackenbush, J. RNA-Seq analysis in MeV Eleanor. Bioinformatics 2011, 27, 3209–3210. [Google Scholar] [CrossRef]
- Chen, T.; Zhang, H.; Liu, Y.; Liu, Y.X.; Huang, L. EVenn: Easy to create repeatable and editable Venn diagrams and Venn networks online. J. Genet. Genom. 2021, 48, 863–866. [Google Scholar] [CrossRef]
- Bowne, J.B.; Erwin, T.A.; Juttner, J.; Schnurbusch, T.; Langridge, P.; Bacic, A.; Roessner, U. Drought responses of leaf tissues from wheat cultivars of differing drought tolerance at the metabolite level. Mol. Plant. 2012, 5, 418–429. [Google Scholar] [CrossRef]
- Zhao, X.Q.; Wang, W.S.; Zhang, F.; Zhang, T.; Zhao, W.; Fu, B.Y.; Li, Z.K. Temporal profiling of primary metabolites under chilling stress and its association with seedling chilling tolerance of rice (Oryza sativa L.). Rice 2013, 6, 23. [Google Scholar] [CrossRef]
- Tauno, M.; Jaak, V. Clustvis: A web tool for visualizing clustering of multivariate data using Principal Component Analysis and heatmap. Nucleic Acids Res. 2015, 43, W566–W570. [Google Scholar] [CrossRef]
- Guo, N.; Gu, M.J.; Hu, J.Q.; Qu, H.Y.; Xu, G.H. Rice OsLHT1 functions in leaf-to-panicle nitrogen allocation for grain yield and quality. Front. Plant Sci. 2020, 11, 1150. [Google Scholar] [CrossRef]
- Guo, N.; Hu, J.Q.; Yan, M.; Qu, H.Y.; Luo, L.; Tegeder, M.; Xu, G.H. Oryza sativa lysine-histidine-type transporter 1 functions in root uptake and root-to-shoot allocation of amino acids in rice. Plant J. 2020, 103, 395–411. [Google Scholar] [CrossRef]
- Wang, X.H.; Yang, G.Z.; Shi, M.X.; Hao, D.L.; Wei, Q.X.; Wang, Z.G.; Fu, S.; Su, Y.H.; Xia, J.X. Disruption of an amino acid transporter LHT1 leads to growth inhibition and low yields in rice. BMC Plant Biol. 2019, 19, 268. [Google Scholar] [CrossRef] [PubMed]
- Kudo, T.; Kawai, A.; Yamaya, T.; Hayakawa, T. Cellular distribution of ACT domain repeat protein 9, a nuclear localizing protein, in rice (Oryza sativa). Physiol. Plant 2008, 133, 167–179. [Google Scholar] [CrossRef] [PubMed]
- Wang, L.; Macko, S.A. Constrained preferences in nitrogen uptake across plant species and environments. Plant Cell Environ. 2011, 34, 525–534. [Google Scholar] [CrossRef]
- Begara-Morales, J.C.; Sánchez-Calvo, B.; Chaki, M.; Valderrama, R.; Mata-Pérez, C.; López-Jaramillo, J.; Padilla, M.N.; Carreras, A.; Corpas, F.J.; Barroso, J.B. Dual regulation of cytosolic ascorbate peroxidase (APX) by tyrosine nitration and S-nitrosylation. J. Exp. Bot. 2014, 65, 527–538. [Google Scholar] [CrossRef] [PubMed]
- Hauck, O.K.; Scharnberg, J.; Escobar, N.M.; Wanner, G.; Giavalisco, P.; Witte, C.P. Uric acid accumulation in an Arabidopsis urate oxidase mutant impairs seedling establishment by blocking peroxisome maintenance. Plant Cell 2014, 26, 3090–3100. [Google Scholar] [CrossRef]
- Alamillo, J.M.; Díaz-Leal, J.L.; Sánchez-Moran, M.V.; Pineda, M. Molecular analysis of ureide accumulation under drought stress in Phaseolus vulgaris L. Plant Cell Environ. 2010, 33, 1828–1837. [Google Scholar] [CrossRef]
- Zrenner, R.; Stitt, M.; Sonnewald, U.; Boldt, R. Pyrimidine and purine biosynthesis and degradation in plants. Annu. Rev. Plant Biol. 2006, 57, 805–836. [Google Scholar] [CrossRef]
- Coleto, I.; Vega-Mas, I.; Glauser, G.; González-Moro, M.B.; Marino, D.; Ariz, I. New insights on Arabidopsis thaliana root adaption to ammonium nutrition by the use of a quantitative proteomic approach. Int. J. Mol. Sci. 2019, 20, 814. [Google Scholar] [CrossRef]
- Nourimand, M.; Todd, C.D. Allantoin contributes to the stress response in cadmium-treated Arabidopsis roots. Plant Physiol. Biochem. 2017, 119, 103–109. [Google Scholar] [CrossRef]
- Ma, X.; Wang, W.; Bittner, F.; Schmidt, N.; Berkey, R.; Zhang, L.; King, H.; Zhang, Y.; Feng, J.; Wen, Y. Dual and opposing roles of xanthine dehydrogenase in defense-associated reactive oxygen species metabolism in Arabidopsis. Plant Cell 2016, 28, 1108–1126. [Google Scholar] [CrossRef]
- Hafez, R.M.; Abdel-Rahman, T.M.; Naguib, R.M. Uric acid in plants and microorganisms: Biological applications and genetics—A review. J. Adv. Res. 2017, 8, 475–486. [Google Scholar] [CrossRef] [PubMed]
- Sun, T.T.; Pei, T.T.; Yang, L.L.; Zhang, Z.J.; Li, M.J.; Liu, Y.R.; Ma, F.W.; Liu, C.H. Exogenous application of xanthine and uric acid and nucleobase-ascorbate transporter MdNAT7 expression regulate salinity tolerance in apple. BMC Plant Biol. 2021, 21, 52. [Google Scholar] [CrossRef] [PubMed]
- Watanabe, S.; Nakagawa, A.; Izumi, S.; Shimada, H.; Sakamoto, A. RNA interference-mediated suppression of xanthine dehydrogenase reveals the role of purine metabolism in drought tolerance in Arabidopsis. FEBS Lett. 2010, 584, 1181–1186. [Google Scholar] [CrossRef]
- Fang, Y.; Xie, K.; Xiong, L. Conserved miR164-targeted NAC genes negatively regulate drought resistance in rice. J. Exp. Bot. 2014, 65, 2119–2135. [Google Scholar] [CrossRef] [PubMed]
- Osborn, A.R.; Kean, K.M.; Karplus, P.A.; Mahmud, T. The sedoheptulose 7-phosphate cyclases and their emerging roles in biology and ecology. Nat. Prod. Rep. 2017, 34, 945–956. [Google Scholar] [CrossRef]
- Xin, W.; Zhang, L.N.; Zhang, W.Z.; Gao, J.P.; Yi, J.; Zhen, X.X.; Li, Z.A.; Zhao, Y.; Peng, C.C.; Zhao, C. An integrated analysis of the rice transcriptome and metabolome reveals differential regulation of carbon and nitrogen metabolism in response to nitrogen availability. Int. J. Mol. Sci. 2019, 20, 2349. [Google Scholar] [CrossRef]
- Lou, D.J.; Chen, Z.; Yu, D.Q.; Yang, X.Y. SAPK2 contributes to rice yield by modulating nitrogen metabolic processes under reproductive stage drought stress. Rice 2020, 13, 35. [Google Scholar] [CrossRef]
- Cui, Y.J.; Peng, Y.L.; Zhang, Q.; Xia, S.S.; Ruan, B.P.; Xu, Q.K.; Yu, X.Q.; Zhou, T.T.; Liu, H.; Zeng, D.L.; et al. Disruption of EARLY LESION LEAF 1, encoding a cytochrome P450 monooxygenase, induces ROS accumulation and cell death in rice. Plant J. 2021, 105, 942–956. [Google Scholar] [CrossRef]
- Dai, X.Y.; Wang, Y.Y.; Zhang, W.H. OsWRKY74, a WRKY transcription factor, modulates tolerance to phosphate starvation in rice. J. Exp. Bot. 2016, 67, 947–960. [Google Scholar] [CrossRef]
- Ohashi, M.; Ishiyama, K.; Kojima, S.; Konishi, N.; Nakano, K.; Kanno, K.; Hayakawa, T.; Yamaya, T. Asparagine synthetase1, but not asparagine synthetase 2, is responsible for the biosynthesis of asparagine following the supply of ammonium to rice roots. Plant Cell Physiol. 2015, 56, 769–778. [Google Scholar] [CrossRef]
- Fukushima, A.; Kusano, M. A network perspective on nitrogen metabolism from model to crop plants using integrated ‘omics’ approaches. J. Exp. Bot. 2014, 65, 5619–5630. [Google Scholar] [CrossRef] [PubMed]
Disclaimer/Publisher’s Note: The statements, opinions and data contained in all publications are solely those of the individual author(s) and contributor(s) and not of MDPI and/or the editor(s). MDPI and/or the editor(s) disclaim responsibility for any injury to people or property resulting from any ideas, methods, instructions or products referred to in the content. |
© 2023 by the authors. Licensee MDPI, Basel, Switzerland. This article is an open access article distributed under the terms and conditions of the Creative Commons Attribution (CC BY) license (https://creativecommons.org/licenses/by/4.0/).





