You are currently viewing a new version of our website. To view the old version click .
Agronomy
  • Article
  • Open Access

12 April 2022

Transcriptome Study of Rice Roots Status under High Alkaline Stress at Seedling Stage

,
,
,
,
,
,
,
,
and
1
Faculty of Agronomy, Jilin Agricultural University, Changchun 130000, China
2
Talent Development Service Center of Meihekou City, Tonghua 135000, China
3
Information Center, Jilin Agricultural University, Changchun 130000, China
4
Technical Center, Changchun Customs, Changchun 130000, China
This article belongs to the Special Issue Selected Papers from Agriculture and Food Sustainability: New Climate Change Scenarios

Abstract

Alkaline stress is harmful to plant growth and development, it would induce endogenic ionic concentration and osmotic pressure, trigger relevant genes expression with transcription factor binding, signal transduction and hormone synthesis. In this study, we selected “Dongdao-4”, a salt-alkali stress tolerance rice cultivar, which was subjected to extreme high pH (pH = 11.5) alkaline stress at the trefoil stage for 7 days. Using the RNA-seq technology, we analyzed variations in genes expressed between the fourth and the seventh day of treatment. The number of differentially expressed genes (DEGs) was 3804, 2534, 207 and 3276 for fourth day-stress vs. fourth day-control, seventh day-stress vs. seventh day-control, seventh day-control vs. fourth day-control and seventh day-stress vs. fourth day-stress, respectively. Gene ontology (GO) results revealed that DEGs were mainly enriched in apoptotic process, electron carrier activity, receptor activity, molecular transducer activity. The Kyoto Encyclopedia of Genes and Genomes (KEGG) results implied that DEGs were mainly enriched in metabolic pathways, biosynthesis of secondary metabolites. In particular, DEGs were distributed in genes related to the transcription factor, leucine rich repeats (LRRs) and hormones. We also report here for the first-time identification of 125 genes specifically expressed during the alkaline stress. Our results provided important information assisting with the exploration of the molecular mechanisms of rice plants subjected to high pH condition and can facilitate rice abiotic tolerance breeding.

1. Introduction

Soil salinization is one of the main problems for crop production around the world. Only a few plants can grow on saline and alkaline soil, while nearly 950 million hectares (about 6%) in the world’s land area are affected by salinization [1,2,3]. The degree of salinization is classified as mild (pH is 7.1–8.5), moderate (pH is 8.5–9.5), or severe (the pH value exceeds 9.5) [4,5]. The development of plants, morphological physiological adaptation and molecular regulation could be seriously affected by salinization, as demonstrated in Arabidopsis, rice, wheat, cotton, flax and other plants [6,7,8,9]. Studies suggested that a proper cell wall structure is very critical for the cell shape, elasticity, cell expansion direction and overall growth in plant roots, which can be directly affected by salt stress. Proline, soluble sugar and polyol (sorbitol) contents would be increased to counteract the adverse salt-alkaline conditions in wheat [7]. Transcription factor associated genes expression was shown to respond salt-alkali stress [3,4], including genes involved in APETALA2/ethylene-responsive factor (AP2/ERF) transcription factor family which regulate plant growth and development [4,10]. WRKYGQK (WRKY), another large family of the transcription factor in plants, was also involved in salt-alkali stress. The expression of BvWRKY10 in shoots and BvWRKY16 in roots appeared to be increased by alkaline stress in sugar beet [11]. Salt condition induced GmWRKY16 in soybean while transgenic Arabidopsis showed improved salt tolerance with activation of AtWRKY8 expression [4,12]. The members of the myeloblastosis related proteins (MYB) transcription factor family also exhibited the most significant changes in alfalfa under salt stress [13]. In addition, plant hormones, abscisic acid (ABA), ethylene, salicylic acid (SA), jasmonic acid (JA), auxin, and gibberellin (GA) were regulated under the stress [14,15]. In response to salt stress, ABA-activated sucrose nonfermenting 1-related protein kinases (SnRK2s) adjust osmotic homeostasis through regulating the BAM1- and AMY3-dependent pathways which could breakdown of starch into sugar and sugar-derived osmolytes [16]. The auxin receptor mutant tir (Transport Inhibitor response, TIR)1/afb (Auxin signaling F-Box, AFB) 2/afb3 is more sensitive to NaCl treatment with respect to the root meristem [17]. In Arabidopsis, the seed germination was inhibited by salt-mediated with excess SA (>100 μM) application, while it was alleviated by a moderate level of SA (<50 μM) treatment, indicating that SA-regulated plant salt tolerance is dose-dependent [14,18]. Changes in a variation of gene expression, osmotic action, ionic balance, and hormone signal transduction were regulated in rice under salt-alkali stress [3,19]. In Arabidopsis, the expression of AtHKT1;1 is induced by saline stress. OsHKT1;4 and OsHKT1;5 can alleviate the effects of excessive Na+ and reduce ion toxicity to resistance stress in rice [20,21]. Overexpression of the GmMYB68 gene could adjust osmotic and photosynthetic processes, increase grain number and 100-grain weight in soybean [4,22]. Overexpression of the PeNAC045 gene was shown to decrease net photosynthesis rate, stomatal conductance and transpiration rate in poplar under saline stress [4,23]. MsWRKY11 gene expression was altered in response to salt-alkali stresses in alfalfa [13]. Many salt-responsive genes, involved in ion transport, protein modifications, transcriptional regulation, material synthesis and transport, have been documented in the plants [3,4].
Although saline stress and alkaline stress are inherently different, their modes of action bear some resemblance. While saline stress is mainly caused by neutral salts including Na+, Cl and SO42− (NaCl and Na2SO4) inducing variation of ionic concentration and osmotic pressure impacting ionic transport, transcription factor binding and hormones secretion in plants [8,24], the alkaline stress is caused by alkaline salts (NaHCO3 and Na2CO3) impacting plants at high pH (pH > 8.5) [13,16]. Therefore, in addition to ionic toxicity and osmotic stress, high pH severely disrupts cell pH stability, damages cell membrane integrity, and decreases root vitality and photosynthetic function [13,17]. Genes encoding transcriptional factors, heat shock proteins, cysteine-like kinases and reactive oxygen species (ROS) scavengers were found to be closely involved in the alkaline stress response in wild jujube [13]. Various transcription factors, such as MYB, WRKY, NAM/ATAF/CUC (NAC), APETALA2/ethylene-responsive element binding protein (AP2-EREBP), basic Helix-Loop-Helix (bHLH), and basic leucine zipper (bZIP), were enriched under alkaline stress conditions in rice [25,26,27,28]. Ethylene signaling affects cell division potential in the meristem zones and thus inhibits primary root elongation of Arabidopsis under alkaline conditions [17,29]. Previous reports have reported that the negative effect of soil alkalinization on the plants was greater than that of soil salinization. While some recent studies are aimed at elucidation of the mechanism of alkaline stress, plant response to saline stress has attracted much more attention [4,9,30,31]. Moreover, the research on the mechanism of plant resistance to alkaline stress was primarily focused on moderate pH rather than on high pH stress [6,8,13,32,33], while high mortality of plants has been consistently reported in plants exposed to high pH stress (pH > 11). Therefore, the study of the effects of alkaline stress on plants growth and development should have been warranted.
Dongdao-4 rice cultivar has been reported to be able to grow in saline-alkaline soils in northeast of China. It has shown phenotypic characteristics of higher biomass, chlorophyll content, and photosynthetic rates, and a larger root system than Jigeng-88 (sensitive to salt-alkali stress) and demonstrated stronger rhizosphere acidification than Jigeng-88 under saline-alkaline conditions, resulting from greater up-regulation of H+-ATPases at the transcriptional level [34]. Data generated with the use of RNA-seq technology indicated that Dongdao-4 plants can tolerate salt stress by the enhanced accumulation of proline and soluble sugars that could help to tolerate osmotic stress, increasing the activities of catalase (CAT) to minimize oxidative stress [34]. In seedlings of Dongdao-4 and Jigeng-88, we found 3523 and 4066 genes with differential levels of expression were detected in shoots and roots, respectively [34]. Such response was obtained under conditions of a moderate pH (pH = 8.5), and a blend of Na2CO3 and NaCl salts [35,36]. To data, the expressions of alkali-responsive genes in Dongdao-4 under high pH (pH > 11) and alkaline stress have not been comprehensively investigated.
In this paper, we report the whole-genome gene expression variation in a resistant cultivar Dongdao-4 subjected to extreme high pH (pH = 11.5) growth condition with RNA-seq. Therefore, the objective of this study was to investigate molecular mechanisms of rice tolerance in a resistant cultivar Dongdao-4 subjected to extreme high pH (pH = 11.5) under high alkaline stress. Through the study of this paper, we hope to achieve the following: (i) identification and analysis of DEGs related to ionic transporter, transcription factor and cell membrane construction, and the most potential candidate genes involved in alkaline stress response. (ii) distinguish the difference between root and leaf in response to alkaline stress. (iii) compare the difference between seventh day-stress and fourth day-stress in response to alkaline stress.

2. Materials and Methods

2.1. Plant Material

Rice var. Dongdao-4, previously identified as an alkaline tolerance cultivar [34] was used in this study. Seeds were thoroughly washed with distilled water and then germinated in dark at 28 °C in Petri dishes containing distilled water. After a 2-day incubation, germinated seeds were transferred to a greenhouse at 26 °C under 16 h/8 h light/dark regime. At the trefoil stage, the plant was subjected to alkaline stress imposed in a form of 37.5 mM/L mixed Na2CO3:NaHCO3 (=9:1) in Hoagland nutrient solution (pH = 11.5) for 7- days. Mock controls were grown in parallel. Samples were collected on the 4th day and 7th day of stress for detection. Subsequently, the seedlings were transplanted to normal greenhouse condition. Stress plants were surviving for a week in comparison with the control plant after stress.

2.2. RNA Extraction, Sequencing, and Mapping

After alkaline stress (pH = 11.5), roots of 10 plants from each treatment (control and alkaline stress including 4th day and 7th day of stress) were harvested, pooled, and immediately frozen in liquid nitrogen. Three biological replicates were carried out for each treatment. Total RNA was extracted with TRIzol according to the manufacturer’s instructions (Invitrogen. RNA was then treated with RNase-free DNase I (Invitrogen) to eliminate possible genomic DNA contamination before being reverse-transcribed with the SuperScript RNase H- Reverse Transcriptase (Invitrogen).
Library construction and Illumina Novaseq platform sequencing were carried out using standard protocols. Raw data were cleaned by removing adaptor contamination, reads containing ploy-N and low-quality read. For each library, more than 4Gb clean data (pairs of 150 bp reads, Q20 > 97%, Q > 93%) were obtained. Clean data had been deposited at the SRA database (http://www.ncbi.nlm.nih.gov/sra/) with accession number PRJNA811718 (accessed on 2 March 2022). BWA and STAR [37,38,39] with default parameters were used for read-mapping against MSU7.0 Nipponbare genome sequence [40], respectively. Differential expression analysis of two conditions/time point (three biological replicates per condition) was performed using the DESeq2 R package.

2.3. Gene Ontology (GO) and KEGG Analysis

The GO analysis was performed using the online PANTHER 15.0 platform (http://www.pantherdb.org/ (accessed on 2 March 2022)). Molecular function category GO terms with FDR-corrected p-value < 0.05 were considered overrepresented by the Fisher tests. Pathway assignments were performed following the Kyoto Encyclopedia of Genes and Genomes (KEGG) mapping (http://www.genome.ad.jp/kegg/kegg2.html (accessed on 2 March 2022)). Alkaline, transcription factor and hormone interactions were using all DEGs with ≥2.0-fold change, p < 0.05.

2.4. qRT-PCR Analysis

The qRT-PCR assay was conducted with the aim to: (1) verify the reliability of the RNA-seq data, and (2) quantify the expression of a set of saline-alkaline response genes under alkaline stress. The SYBR Green I PCR master mix kit (TaKaRa was used in the qRT-PCR reactions repeated three times as described in the previous report [41]. Gene-specific primer pairs were downloaded from qPrimerDB [42] (Supplementary Table S2).

3. Results

3.1. Comparison of the Phenotypic Variation between Fourth Day-Stress and Seventh Day-Stress during Alkaline Stress

In the current study, we imposed the alkaline stress on Dongdao-4, a cultivar exhibiting enhanced resistance to saline-alkaline stress. We selected two timepoints, rice seedlings were treated with alkaline stress on the fourth days (After stress 4 days, A4d) and seventh days (After stress 7 days, A7d), their mock controls were grown in parallel (mock 4 days, M4d and mock 7 days, M7d). The plants showed slowed or inhibited growth after alkaline stress, appeared to be withered, yellowed, curled and nearly dead (Figure 1). The beginning of phenotypic variation occurred on the fourth day after alkaline stress, and more severe phenotypic variation occurred on the seventh day after stress. Compared to the stressed plant and mock plant, we evaluated plant height, shoot weight, root length and root weight separately. By comparing the variation of phenotype between the fourth and seventh day after alkaline-stress treatment, we found the plants began to show phenotypic changes on the fourth day after stress, then they grew more slowly until the growth was severely inhibited on the seventh day after stress (Figure 1a). Roots grew faster than leaves surviving in alkaline stress condition. However, we did not detect a significant difference in plant height, shoot weight, root length and root weight between A7d and A4d which were opposite results with M7d and M4d (Figure 1b).
Figure 1. Plant phenotype variation under alkaline stress with high pH condition. Seedlings at the trefoil stage were subjected to an alkaline treatment (pH 11.5). (a) Time-course observation for tolerance phenotype on fourth day, and seventh day after the start of treatment in shoot and root of Dongdao-4. (b) Overall plant status including plant height, shoot weight, root length and root weight. M4d, A4d, M7d and A7d stand for fourth-Mock, fourth-stress, seventh-mock and seventh-stress, separately. The different letters above the columns represent significant differences (p < 0.05) on the basis of Duncan’s new multiple range method.

3.2. Gene Expression across Rice Genome during Alkaline Stress Process

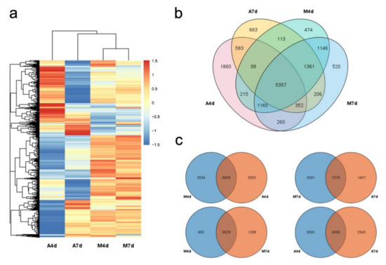
We used transcriptome sequencing to identify gene expression variation on the root of Dongdao-4 with two different timepoints (A4d and A7d) under stress. A total of 40 million clean reads were obtained from 12 rice libraries (Supplementary Table S1). Our RNA-seq data generated 50,995 genes that account for approximately 85.01% of the annotated rice genes in the Nipponbare genome at the two time points. A total of 14,373 genes were detected among all samples which showed different expression levels (Figure 2a). For further study as shown in the Venn diagram (Figure 2b), We found that 9929 genes, 9890 genes, 10,367 genes and 8733 genes were only expressed in M4d, A4d, M7d and A7d separately. Compared the number of genes expression between alkaline stress and their mock (Figure 2c), there were 3055 genes (30.89%) that exhibited expression specifically in A4d, and 3094 genes (31.16%) exhibited expression specifically in M4d, 6835 genes expression both on A4d and M4d. In the same way, we compared results from A7d and M7d treatments and found there were 1457 genes (16.68%) that exhibited expression specifically in A7d, 3091 genes (29.82%) exhibited expression specifically in M7d, 7276 genes expression both in A7d and M7d. Given the number of induced expressed genes (30.89% vs. 16.68%) from the treatments, it provided evidence that the Dongdao-4 plant responded to alkaline stress more intense in the early stages. It was confirmed that the number of response stress genes expressed was reduced resulting in decreased the ability to resistance survive in the plant. Comparing the number of genes expression with two different time points in the same growth condition, there were 1338 genes (12.90%) exhibited expression specifically in M7d, 900 genes (9.06%) exhibited expression specifically in M4d, 9029 genes’ expression overlapped, meanwhile, 2343 genes (26.83%) exhibited expression specifically in A7d, 3500 genes (35.39%) exhibited expression specifically in A4d, 6390 genes expression overlapped. The number of genes expressed is altered under mock condition, more genes were induced under alkaline stress (9.06% vs. 12.90% in mock and 35.39% vs. 26.83% in alkaline stress).
Figure 2. The abundance of genes expression across rice genome under alkaline stress with high pH condition. (a) The pattern of gene expression among all detection in A4d, A7d, M4d and M7d. (b,c) Comparative Venn analysis of common and unique genes expressed in different time points (4d, 7d) among stress and mock in Dongdao-4.

3.3. Identification of Differentially Expressed Genes between Fourth Day-Stress and Seventh Day-Stress

To further investigate these differentially expressed genes (DEGs) induced by alkaline stress, we analyzed DEGs under two growth conditions (A4d vs. M4d, A7d vs. M7d) and DEGs at the two time points (M7d vs. M4d, A7d vs. A4d). It was interesting to see there were 3804 DEGs detected in A4d vs. M4d, 746 genes (19.61%) were up-regulated and 3058 genes (80.39%) were down-regulated. Meanwhile, there were 2534 DEGs were observed in A7d vs. M7d, which 532 genes (20.99%) were up-regulated and 2002 genes (79.01%) were down-regulated. We found most DEGs showed significant down-regulated by alkaline stress (80.39% and 79.01%). In our study, most DEGs were down-regulated between stress and mock-treated plants, which is different with the results from other reports [18,20,21], the reason could be the pH value in our treatment of alkaline stress is higher, causing more severe plant damage and seriously affected the growth of plants. There were 207 DEGs detected in M7d vs. M4d, 135 genes (65.22%) were up-regulated and 72 genes (34.78%) were down-regulated. Meanwhile, there were 3276 DEGs detected in A7d vs. A4d, in which 1954 genes (59.65%) were up-regulated and 1322 genes (40.35%) were down-regulated. The results showed that most of the genes were activated by alkaline stress. To adapt to alkaline stress, plants had to autoactivate more genes expression to respond. Growth inhibition by alkaline stress may be an active adaptation mechanism for plants where they regulate gene expression to reach an optimal growth rate based on environmental conditions. We analyzed the different types of DEGs in total (Figure 3b), and the results suggested that the expression of a greater number of genes was induced by alkaline stress, which was clustered in differential pathways across the rice genome. As the Venn diagram showed (Figure 3c), 3225 DEGs were unique detected in A7d vs. A4d, compared with the 156 DEGs that were unique detected in M7d vs. M4d, which indicated that these genes played an important role in plants response to alkaline stress. It was interesting to see that 1383 DEGs were detected in A7d vs. M7d compared with 2653 DEGs detected in A4d vs. M4d, most of the genes were induced at the early stress timepoint when the plant faced the alkaline stress.
Figure 3. Different expression genes (DEGs) are induced by high alkaline stress in Dongdao-4. (a) Number of up-regulation and down-regulation DEGs in A4d vs. M4d, A7d vs. M7d, M7d vs. M4d and A7d vs. A4d; (b,c) Venn diagrams showing the overlapping of the DEGs number in response to alkaline stress among A4d vs. M4d, A7d vs. M7d, M7d vs. M4d and A7d vs. A4d.

3.4. Annotation and Function Classification of DEGs

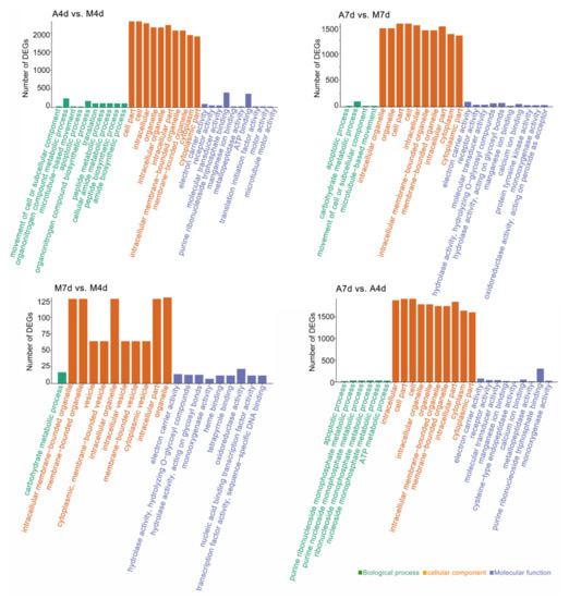
In addition, we carried out the GO analyses of DEGs in each comparison group which were significantly enriched (FDR < 0.05) (Supplementary Table S3). The results showed that under alkaline stress (Figure 4): (1) in the part of the Biological Process (BP), DEGs were enriched in the apoptosis process (GO:0006915) except M7d vs. M4d, in which most of the altered expressed genes are related to the stress response. It was interesting that DEGs appeared in many BPs in the early stage of alkaline stress, such as organonitrogen compound metabolic process (GO:1901564), organonitrogen compound biosynthetic process (GO:1901566), peptide biosynthetic process (GO:0043043) in A4d vs. M4d, however the number GO term of BPs was decreased in the late stage of alkaline stress, only enriched in the apoptotic process (GO:0006915), carbohydrate metabolic process, movement of cell or subcellular component, microtubule-based movement in A7d vs. M7d, which not only related to plant growth but also to plant apoptosis. This might be caused by high concentrations of alkali ions induced the death of the plant. We also found that if the plants grew normally in the mock condition that DEGs were enriched in only one GO term of BP, carbohydrate metabolic process (GO:0005975) in M7d vs. M4d, however, more genes were induced to express under stress and enriched in monophosphate metabolic process: apoptotic process (GO:0006915), purine ribonucleoside monophosphate metabolic process (GO:0009167), ATP metabolic process (GO:0046034) in A7d vs. A4d. (2) Most DEGs were enriched in GO term of Cellular Component (CC), such as cell (GO:0005623), organelles (GO:0043226), cytoplasm (GO:0005737). (3) In the GO term of Molecular Function (MF), DEGs were mainly enriched in electron carrier activity (GO:0009055), receptor activity (GO:0004872), molecular transducer activity (GO:0060089), but most genes were involved in the ion binding GO terms after alkaline stress.
Figure 4. Gene Ontology (GO) enrichment analyses of DEGs were unique in A4d vs. M4d, A7d vs. M7d, M7d vs. M4d and A7d vs. A4d, respectively.
The selected DEGs were subjected to KEGG enrichment analysis to determine the metabolic pathways (Figure 5). The results exhibited that the number of significantly enriched pathways was 47 (A4d vs. M4d), 27 (A7d vs. M7d), 10 (M7d vs. M4d) and 29 (A7d vs. A4d), respectively. KEGG results revealed all four groups of DEGs were clustered in the metabolic pathway and the biosynthetic pathway of secondary metabolites under alkaline stress, indicating that genes related to metabolic pathways affect plant growth under high pH condition. In the A4d vs. M4d group, DEGs were enriched in ribosome, purine metabolism and pyrimidine metabolism pathways. In the A7d vs. M7d group, DEGs were enriched in phenylpropanoid biosynthesis, phenylalanine metabolism and starch and sucrose metabolism pathways. In the A7d vs. A4d group, DEGs were enriched in carbon fixation in photosynthetic organisms and endocytosis pathways. In the M7d vs. M4d group, DEGs were also enriched in the glycolysis/gluconeogenesis, pyruvate metabolism and starch and sucrose metabolism pathways. These results suggest that alkaline stress induced differential gene expression in various pathways across the plant genome to adapt the environmental challenges.
Figure 5. KEGG pathway assignments of DEGs were unique in A4d vs. M4d, A7d vs. M7d, M7d vs. M4d and A7d vs. A4d, separately.
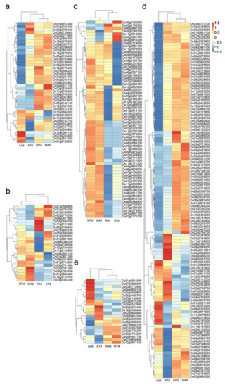
Ionic concentration in soil was one of the important environmental factors in plant growth and development as an abiotic stress. These stress-induced genes were autoactivated and most likely are regulated by transcription factors. Therefore, transcription factors play an important role in the regulation of abiotic stress in plants. Hormones have also been found to play an important role in facilitating salinity stress signals, and controlling the balance between growth and stress responses, such as ABA, SA, JA, ethylene and GA etc., research showed some hormones positively regulate plant salt tolerance whereas others play a negative role [14]. Here we studied the function of DEGs under different conditions. Among all groups (A4d vs. M4d, A7d vs. M7d, M7d vs. M4d and A7d vs. A4d), many genes were enriched in the transcription factor category (Supplementary Table S4). In our results, most DEGs were down-regulated in A4d vs. M4d and A7d vs. M7d but up-regulated in A7d vs. A4d. Of all DEGs, the two families with the largest number of transcription factors MYB domain transcription factor family and the WRKY domain transcription factor family (Figure 6a,b). We also observed there were 78.05% (32/41) and 65.38% (17/26) genes down-regulated in A4d and M4d, separately. Similar, there were 78.05% (31/41) and 57.69% (15/26) were down-regulated in A7d and M7d, respectively. Comparison of different time points in the same growth condition, we found that 36.59% (15/41), 34.62% (9/26) in M7d and M4d, whereas 34.15% (14/41), 34.62% (9/26) in A7d and A4d were down-regulated, respectively.
Figure 6. A number of Transcription factor-, leucine rich repeats- and Hormone signal-related DEGs in M4d, M7d, A4d and A7d. (a) Expression pattern of 41 MYB transcription factor-related genes. (b) Expression pattern of 26 WRKY transcription factor-related genes. (c) Expression pattern of 67 leucine rich repeats-related genes. (d) Expression pattern of 121 hormone signal transduction-related genes. (e) Expression pattern of 22 ionic pressure-related genes.
We also found some genes were clustered in receptor kinases, in particular, half of DEGs were leucine rich repeats (LRRs), which played an important role in plant growth, development, disease resistance and defense mechanism. The results showed LRRs genes were decreased under alkaline stress and increased under mock (Figure 6c, Supplementary Table S5), the percentage of LRRs genes was 80.60% (54/67) and 85.07% (57/67) down-regulated in A4d vs. M4d and A7d vs. M7d, respectively; while 58.21% (39/67) were up-regulated in M7d vs. M4d. However, the data showed that 26.87% (18/67) were down-regulated and 61.19% (41/67) were up-regulated in A7d vs. A4d. Our results confirmed that plant growth required LRR genes were up-regulated in M7d but they would be down-regulated under alkaline stress.
The genes related to plant hormones were detected and shown on Figure 6d, some genes were downregulated, and some were up-regulated, suggesting that plant hormones had changed significantly when plants were stressed. Based on the results on M7d vs. M4d and A7d vs. A4d, plant hormones genes show changes according to ionic concentration. The transcriptome results showed DEGs were distributed in different pathways (Supplementary Table S5).
In this study, we detected dozens of genes that were identified as sensitive to saline-alkaline stress in the previous reports. Compared with alkaline stress, the genes expression did not show significant variation under normal condition (M7d vs. M4d), on the contrary, genes expression was very different under alkaline stress, specifically occurring in early stage of plant defense process (A4d vs. M4d, A7d vs. M7d). However, some genes expressions were constant and some genes expressions were changed during plant growth under alkaline stress condition (A7d vs. A4d). Such as some genes related to Na+ exclusion, Na+ compartmentation and K+ uptake. The genes of OsGS1;3(Os03g0712800), OsGS2(Os04g0659100), OsAMT2;1(Os05g0468700), OsAMT2;3(Os01g0831900), OsNHX1(Os07g0666900) and OsNHX2(Os05g0148600) were up-regulated induced by fourth day-stress, whereas OsGS1;2(Os03g0223400), OsHKY7(Os07g0669700) and OsHKY10(Os06g0625900) genes were up-regulated on seventh day-stress. Which identified genes expression related to ionic transport were increased under saline-alkali stress as in previous reports [43,44,45].

3.5. Detection of Key Regulatory Genes under Alkaline Stress with Two Timepoints

To explore genes expression variation during alkaline stress, we took the mathematical intersection of the genes expressed on fourth and seventh under alkaline stress (A4d∩A7d) and removed those genes expressed under normal growth condition (−M4d, −M7d). We got 125 genes expressed specifically during alkaline stress (Figure 7): (1) It was clear that the expression of these genes was lower under normal growth conditions (M4d, M7d), but their expression level was higher under alkaline stress conditions (A4d, A7d), it illustrated all of 125 genes were up-regulated under alkaline stress. (2) Some genes expressed with high levels in the early stage of alkaline stress(A4d), and some genes expressed with high levels in the late stage of stress(A7d). These responsive genes should be effective in different periods of alkaline stress. (3) The 125 genes with differential functions were related to transcription factor, cell apoptosis, ionic balance, cytochrome P450, oxidation process, Germin-like protein (GLP), biological stress and unidentified, etc, such as OsWRKY32 (Os02g0770500), NAC (Os01g0104200), OsHAK21 (Os03g0576200), CYP76M9 (Os06g0501900), OsGLP8-1 (Os08g0188900), OsFbox463 (Os08g0529300), OsHIR1 (Os08g0398400), etc. (4) Transcription factor OsWRKY32 (Os02g0770500) and OsWRKY23 (Os01g0734000) maintained high expression level during alkaline stress, however, transcription factor OsERF107 (Os02g0521100) decreased in the late stage of alkaline stress. This result suggested that some transcription factors worked during the whole alkaline stress process but others only worked in the early stages of alkaline stress. (5) OsGABA-T gene (Os02g0112900) expression showed a very high level in our data, which might be involved in the mechanism of osmotic regulation. It not only worked under abiotic stress but also worked under biotic stress. (6) OsCV (Os05g0575000) gene was up-regulated when plants were exposed to water-deficit conditions in previous reports, our results showed OsCV gene was up-regulated during alkaline stress, this might suggest OsCV gene could mediate chloroplast degradation pathways which were involved in the regulation of nitrogen assimilation, this lead plant senescence during alkaline stress. The transcriptome results were further confirmed by the detection of qRT-PCR results (Figure 8). The relative trends in the expression patterns of the qRT-PCR results were all consistent with the RNA-seq data, supporting the reliability of the RNA-seq results in this study.
Figure 7. Identification of 125 genes was unique induced by alkaline stress in M4d, M7d, A4d and A7d.
Figure 8. Comparison of RNA-seq results and qRT-PCR analysis of gene expression levels. Log2FoldChange of 12 genes among M4d, M7d, A4d and A7d.

4. Discussion

In the previous study, alkaline stress generated a series of phenotypic variations, and the growth of the plants had been severely inhibited [17,33]. The highest concentration of alkali ions (pH = 11 or higher) even led to the death of plants [13]. Alkaline stress with high pH has aggravated the inhibition of plant growth compared with saline stress [46]. The inhibition effect would occur on growth, differentiation of plant tissues and organs, accelerate senescence, etc. Roots serve as an interface for response to biotic and abiotic stresses. It had been reported root elongation is inhibited from pH 8.0 to pH 8.4 [17]. The leaves exhibited curling and wilting, plant height was decreased in seedlings of rice under alkaline stress. After 3 days of treatment, the leaves of seedlings became withered, and completely wilting appeared by 5d [17]. A decrease in root meristematic size could be caused by a reduction in stem cell niche activity, the loss of division potential of meristematic cells in the proximal meristem, or the acceleration of the elongation and differentiation of meristematic cells in the transition areas [17]. In our results, the seedling of Dongdao-4 showed dryness, yellowness, curled leaves, reduced plant height, and plant growth was constrained significantly, which was consistent with the results of alkaline stress. Compare A4d and A7d with extreme high pH condition, our results showed the plant root grew, but not shoots, both root length and root weight were increased slowly. These findings supported the previous reports that plant root was more resistant than plant shoot under alkaline stress [7,47]. Previous studies suggested that under alkaline stress, plant root responds through modifying auxin distribution, plasma membrane H+-ATPase activity, and microfilament stabilization, which result in shorter roots [48].
The plant had developed several adaptive mechanisms including osmotic adjustment and ion homeostasis through the gene expression variation to regulate differential mechanisms to respond alkaline stress across the plant genome [3]. The pH homeostasis and balance were affected intensively by alkaline stress in plant root cells, it restricted water and nutrients absorption of root and caused osmotic stress, inducing reactive oxygen species to destroy cell structure and inhibit root development. Lu et al. found the total length, surface area, average diameter and volume of rice roots decreased significantly under alkaline stress [49]. Zhang et al. found the expression of genes OsKOD1, OsHsr203j, OsCP1, OsNAC4 related to cell apoptosis were up-regulated under alkaline stress, while cell apoptosis inhibited gene OsBI1 expression [50]. A previous report indicated the expression levels of NO3 transporter genes (OsNRT) and NH4+ transporter genes family (OsAMT) were increased in rice roots to adapt to NH4+ deficiency induced by alkaline stress [51]. Previous studies showed cell apoptosis term is important to regulate cell death across plant genome through cell renewal, development, and chemically variation [52]. Both primary metabolites and secondary metabolites play an important role in to response stress and relevant genes would be induced under stress conditions [53]. In our results, most of the genes were down-regulated in roots under extremely high pH condition. GO term analysis exhibited the enrichment of DEGs were involved in the cell apoptotic process, movement of cell or subcellular component, and partial metabolic processes, electron carrier activity, receptor activity, and molecular transducer activity in molecular function. KEGG analysis results showed that DEGs were clustered in metabolic pathways and biosynthesis of secondary metabolites, etc. Our result aligned with the previous report that a large number of genes expression was inhibited with extreme high pH condition, which might disturb the cell apoptosis process and decrease metabolites synthesis to slow down or even inhibit plant growth and development. The mechanism of stress response was associated with plant growth and development [54,55]. Consistent with the previous report [48], efficient Fe acquisition by plants grown in saline-alkaline soils is an important trait to enable the plant to tolerate saline-alkaline stress in Dongdao-4, we found that the responsive genes OsIRO2, OsIRT1, OsNAS1, OsNAS2, OsYSL2, and OsYSL15 were strongly up-regulated in Dongdao-4. However, we only detected OsYSL15 were up-regulated compared to A4d and M4d with extreme high pH condition (Supplementary Table S5). In our study, most of the genes expressed were up-regulated between forth-day-stress and seventh-day-stress during alkaline stress. DEGs in GO terms were enriched in apoptotic processes and phosphate metabolic processes in the root of rice. We also found that related genes involved in electron carrier activity and receptor activity were induced during alkaline stress. Our results identified the genes induced by alkaline stress with high pH condition. Several genes involved in epigenetic modification (Supplementary Figure S1) were observed in our data as well, it had been reported that DNA methylation in plants can be dynamically regulated and maintained at a proper level [56,57], suggesting that gene expression in plants can be altered through DNA hypomethylation or hypermethylation to adapt to salt-alkali stress environments [4,58,59]. Our results supported the observation of epigenetic modification might play an important role in rice under alkaline stress, meanwhile, it was obviously that the intense sensitive of plant response to stress occurred at the early stage during the stress process.
To further explore genes related to alkaline stress, we identified 125 genes that were up-regulated between forth-day-stress and seventh-day-stress annotated with the reference genome (Osativa_323_v7.0. annotation_info). Cytochrome P450, transcription factors (WRKY, NAC, OsABI5, OsERF07, OsHox22, OsMYB45), F-box genes, Germin-like protein (GLP) genes, OsHAK16, OsHAK21, OsGDH3, OsRIP1, OsGABA-T and other genes were found induced by alkaline stress. It had been reported F-box genes determine cell apoptosis, hormone signal transmission and sensitivity to abiotic stress and biotic stress [60], we observed three F-box genes from our study, including Os04g0583000, Os08g0529300, Os10g0130200 which were up-regulated to response high pH stress. Meanwhile, OsWRKY23(Os01g0734000) was involved in the pathogen response regulation process and dark-induced leaf senescence process. In Arabidopsis, overexpression of the OsWRKY23 gene would increase pathogen resistance and accelerate leaf senescence in darkness [61]. The gene of Os05g0421600 encoded OsNAC52, is a transcription factor involved in the ABA signaling pathway and could effectively improve the drought tolerance of plants [62]. We found OsWRKY23 and OsNAC52 were induced with high pH condition. The gene of OsMYB45(Os06g0670300) played an important role in the tolerance to cadmium stress in rice, moreover [63], it was strongly up-regulated by alkaline stress in our study, which needed to be further investigated in the function of this gene under high pH condition. Interestingly, OsHox22(Os04g0541700) and OsABI5(Os01g0859300) are members of the HD-Zip and bZIP transcription factor families, respectively, both of them were negatively regulated in response to salt stress in the previous report [64,65], however, these genes showed positive regulated in response to alkaline stress with extreme high pH in our study, suggest that those genes may be involved in differential regulation mechanism between saline stress and alkaline stress. It had been confirmed that some genes from the cytochrome P450 family were induced by abiotic stress [66], we found three genes related to cytochrome P450 family (Os02g0113200, Os06g0501900 and Os10g0524700) were up-regulated by alkaline stress. It is remained to see what important role these genes would play under high pH condition. GLP had been involved in plant tolerance to biotic and abiotic stresses [67,68,69], we detected five genes of GLP that were induced with extreme high pH condition. In addition, OsRIP1(Os01g0160800), OsGABA-T(Os02g0112900), OsHIR1(Os08g0398400) and Os08g033490 [70,71,72,73,74] were reported to lead to resistance to biotic stress in rice, which were significant increased with high pH condition. The results indicated the mechanism of genes expression related to response stress was similar between abiotic stress and biotic stress. The genes OsGDH3, OsHAK16, OsHAK21, OsSPX-MFS1 (Os04g0573000), OsPAP21b (Os11g0151700) and OsPAP20b (Os12g0151000) were involved in maintaining the ionic balance of K+, Na+ and phosphorus to resistance to saline stress in rice, which were aggregated in our study. Lipid transfer protein (LTP) and late embryogenesis abundant protein (LEA) are activated by biotic stress [75], OsLEA3 (Os05g0542500) [76], OsLTPg22 (Os08g0532800), OsLTP2.12 (Os10g0505700) and OsLTP1.17 (Os12g0115000) genes were strongly induced by high pH condition. The genes related to oxidative stress prx15 (Os01g0327100), OsO3L3 (Os02g0227100) [77], OsO3L2 (Os06g0559400) [77] were detected in our study, we also found OsO3L6 (Os08g0458200) gene expression was induced by alkaline stress. OsNYC1 (Os01g0227100) encoded a chlorophyll-b reductase effected on leaf senescence regulation [78,79]. OsCP1 (Os11g0255300) gene encoded a cysteine protease affected on balance activity between cysteine proteases and their inhibitors to regulate programmed cell death (PCD) in plants [80]. Both genes expression was increased with high pH condition. Together with WRKY transcription factor and F-box protein were involved in cell apoptotic process supported the GO term analysis results in our study (Figure 4). Some genes among 125 genes with unclear functions might also play an important role in alkaline stress with extreme high pH condition. These genes should be considered for further investigation.
Overall, we report gene expression alteration under alkaline stress with extreme high pH condition, and identify 125 genes specifically expressed during such condition. Our results supported the previous studies revealing the mechanism of salt-alkali stress, and provided new insights to understand the mechanism of high alkaline stress and could help identify the genes that respond to extreme alkaline stress.

Supplementary Materials

The following supporting information can be downloaded at: https://www.mdpi.com/article/10.3390/agronomy12040925/s1. Figure S1: Expression pattern of epigenetic modification related genes; Table S1: Mapping of Illumina Paired-End Reads; Table S2: The list of Primer sequence for qRT-PCR; Table S3: The list of GO enrichment analyses of DEGs; Table S4: The list of KEGG pathway assignments of DEGs; Table S5: The list of DEGs related to transcription factor, leucine rich repeats and hormone signal, etc.

Author Contributions

Data curation, Y.L. and Z.P.; methodology, J.M., R.Y. and X.Q.; software, N.W. (Nan Wu) and F.Q.; data curation, J.S.; visualization, D.N.; methodology, F.Y.; writing, review and editing, N.W. (Ningning Wang) and J.Z. All authors have read and agreed to the published version of the manuscript.

Funding

This article was supported by National Natural Science Foundation of China (No. 31400256), Jilin Agricultural University high level researcher grant (JAUHLRG20102006) and Jilin Provincial Department of Education research funds (JJKH20220350KJ).

Data Availability Statement

Not applicable.

Acknowledgments

We thank the funding supported by National Natural Science Foundation of China (No. 31400256), Jilin Agricultural University high level researcher grant (JAUHLRG20102006) and Jilin Provincial Department of Education research funds (JJKH20220350KJ).

Conflicts of Interest

The authors declare no conflict of interest.

References

  1. Wang, W.; Vinocur, B.; Altman, A. Plant responses to drought, salinity and extreme temperatures: Towards genetic engineering for stress tolerance. Planta 2003, 218, 1–14. [Google Scholar] [CrossRef] [PubMed]
  2. Zhao, X.Y.; Bian, X.Y.; Li, Z.X.; Wang, X.W.; Yang, C.P. Genetic stability analysis of introduced Betula pendula, Betula kirghisorum, and Betula pubescens families in saline-alkali soil of northeastern China. Scand. J. For. Res. 2014, 29, 639–649. [Google Scholar] [CrossRef]
  3. Ponce, K.S.; Guo, L.; Leng, Y.; Meng, L.; Ye, G. Advances in Sensing, Response and Regulation Mechanism of Salt Tolerance in Rice. Int. J. Mol. Sci. 2021, 22, 2254. [Google Scholar] [CrossRef]
  4. Fang, S.; Hou, X.; Liang, X. Response Mechanisms of Plants Under Saline-Alkali Stress. Front. Plant Sci. 2021, 12, 667458. [Google Scholar] [CrossRef] [PubMed]
  5. Oster, J.; Shainberg, I.; Abrol, I. Reclamation of Salt-Affected Soils. Agric. Drain. 1999, 38, 659–691. [Google Scholar] [CrossRef]
  6. Wang, X.; Ajab, Z.; Liu, C.; Hu, S.; Liu, J.; Guan, Q. Overexpression of transcription factor SlWRKY28 improved the tolerance of Populus davidiana × P. bolleana to alkaline salt stress. BMC Genet. 2020, 21, 103. [Google Scholar] [CrossRef]
  7. Zhang, K.; Tang, J.; Wang, Y.; Kang, H.; Zeng, J. The tolerance to saline–alkaline stress was dependent on the roots in wheat. Physiol. Mol. Biol. Plants 2020, 26, 947–954. [Google Scholar] [CrossRef] [PubMed]
  8. An, M.; Wang, X.; Chang, D.; Wang, S.; Hong, D.; Fan, H.; Wang, K. Application of compound material alleviates saline and alkaline stress in cotton leaves through regulation of the transcriptome. BMC Plant Biol. 2020, 20, 462. [Google Scholar] [CrossRef]
  9. Wu, J.; Zhao, Q.; Wu, G.; Yuan, H.; Ma, Y.; Lin, H.; Pan, L.; Li, S.; Sun, D. Comprehensive Analysis of Differentially Expressed Unigenes under NaCl Stress in Flax (Linum usitatissimum L.) Using RNA-Seq. Int. J. Mol. Sci. 2019, 20, 20369. [Google Scholar] [CrossRef] [Green Version]
  10. Wang, Y.; Wang, J.; Zhao, X.; Yang, S.; Huang, L.; Du, F.; Li, Z.; Zhao, X.; Fu, B.; Wang, W. Overexpression of the Transcription Factor Gene OsSTAP1 Increases Salt Tolerance in Rice. Rice 2020, 13, 50. [Google Scholar] [CrossRef]
  11. Wu, G.; Li, Z.; Cao, H.; Wang, J. Genome-wide identification and expression analysis of the WRKY genes in sugar beet (Beta vulgaris L.) under alkaline stress. PeerJ 2019, 7, e7817. [Google Scholar] [CrossRef] [PubMed] [Green Version]
  12. Ma, Q.; Xia, Z.; Cai, Z.; Li, L.; Cheng, Y.; Liu, J.; Nian, H. GmWRKY16 Enhances Drought and Salt Tolerance Through an ABA-Mediated Pathway in Arabidopsis thaliana. Front. Plant Sci. 2019, 9, 1979. [Google Scholar] [CrossRef] [PubMed] [Green Version]
  13. Liu, D.; Liu, M.; Liu, X.; Cheng, X.; Liang, Z. Silicon Priming Created an Enhanced Tolerance in Alfalfa (Medicago sativa L.) Seedlings in Response to High Alkaline Stress. Front. Plant Sci. 2018, 9, 716. [Google Scholar] [CrossRef] [PubMed] [Green Version]
  14. Yu, Z.; Duan, X.; Luo, L.; Dai, S.; Ding, Z.; Xia, G. How Plant Hormones Mediate Salt Stress Responses. Trends Plant Sci. 2020, 25, 1117–1130. [Google Scholar] [CrossRef]
  15. Verma, V.; Ravindran, P.; Kumar, P.P. Plant hormone-mediated regulation of stress responses. BMC Plant Biol. 2016, 16, 86. [Google Scholar] [CrossRef] [Green Version]
  16. Guo, M.; Wang, R.; Wang, J.; Hua, K.; Wang, Y.; Liu, X.; Yao, S. ALT1, a Snf2 Family Chromatin Remodeling ATPase, Negatively Regulates Alkaline Tolerance through Enhanced Defense against Oxidative Stress in Rice. PLoS ONE 2014, 9, e112515. [Google Scholar] [CrossRef] [Green Version]
  17. Li, J.; Xu, H.; Liu, W.; Zhang, X.; Lu, Y. Ethylene Inhibits Root Elongation during Alkaline Stress through AUXIN1 and Associated Changes in Auxin Accumulation. Plant Physiol. 2015, 168, 1777–1791. [Google Scholar] [CrossRef] [Green Version]
  18. Lee, S.; Kim, S.G.; Park, C.M. Salicylic acid promotes seed germination under high salinity by modulating antioxidant activity in Arabidopsis. New Phytol 2010, 188, 626–637. [Google Scholar] [CrossRef]
  19. Chauhan, P.S.; Lata, C.; Tiwari, S.; Chauhan, A.S.; Mishra, S.K.; Agrawal, L.; Chakrabarty, D.; Nautiyal, C.S. Transcriptional alterations reveal Bacillus amyloliquefaciens-rice cooperation under salt stress. Sci. Rep. 2019, 9, 11912. [Google Scholar] [CrossRef]
  20. Uozumi, N.; Kim, E.J.; Rubio, F.; Yamaguchi, T.; Muto, S.; Tsuboi, A.; Bakker, E.P.; Nakamura, T.; Schroeder, J.I. The Arabidopsis HKT1 gene homolog mediates inward Na(+) currents in xenopus laevis oocytes and Na(+) uptake in Saccharomyces cerevisiae. Plant Physiol. 2000, 122, 1249–1259. [Google Scholar] [CrossRef] [Green Version]
  21. Ren, Z.H.; Gao, J.P.; Li, L.G.; Cai, X.L.; Huang, W.; Chao, D.Y.; Zhu, M.Z.; Wang, Z.Y.; Luan, S.; Lin, H.X. A rice quantitative trait locus for salt tolerance encodes a sodium transporter. Nat. Genet. 2005, 37, 1141–1146. [Google Scholar] [CrossRef]
  22. He, Y.; Dong, Y.; Yang, X.; Guo, D.; Qian, X.; Yan, F.; Wang, Y.; Li, J.; Wang, Q. Functional activation of a novel R2R3-MYB protein gene, GmMYB68, confers salt-alkali resistance in soybean (Glycine max L.). Genome 2020, 63, 13–26. [Google Scholar] [CrossRef] [PubMed]
  23. Lu, X.; Zhang, X.; Duan, H.; Lian, C.; Liu, C.; Yin, W.; Xia, X. Three stress-responsive NAC transcription factors from Populus euphratica differentially regulate salt and drought tolerance in transgenic plants. Physiol. Plant 2018, 162, 73–97. [Google Scholar] [CrossRef] [PubMed] [Green Version]
  24. Guo, M.; Li, S.; Tian, S.; Wang, B.; Zhao, X. Transcriptome analysis of genes involved in defense against alkaline stress in roots of wild jujube (Ziziphus acidojujuba). PLoS ONE 2017, 12, e185732. [Google Scholar] [CrossRef] [PubMed] [Green Version]
  25. An, Y.M.; Song, L.L.; Liu, Y.R.; Shu, Y.J.; Guo, C.H. De Novo Transcriptional Analysis of Alfalfa in Response to Saline-Alkaline Stress. Front. Plant Sci. 2016, 7, 931. [Google Scholar] [CrossRef] [Green Version]
  26. Wang, J.; Zhang, Y.; Yan, X.; Guo, J. Physiological and transcriptomic analyses of yellow horn (Xanthoceras sorbifolia) provide important insights into salt and saline-alkali stress tolerance. PLoS ONE 2020, 15, e244365. [Google Scholar] [CrossRef]
  27. Shah, W.H.; Rasool, A.; Saleem, S.; Mushtaq, N.U.; Tahir, I.; Hakeem, K.R.; Rehman, R.U. Understanding the Integrated Pathways and Mechanisms of Transporters, Protein Kinases, and Transcription Factors in Plants under Salt Stress. Int. J. Genom. 2021, 2021, 1–16. [Google Scholar] [CrossRef]
  28. Zhang, P.; Duo, T.; Wang, F.; Zhang, X.; Yang, Z.; Hu, G. De novo transcriptome in roots of switchgrass (Panicum virgatum L.) reveals gene expression dynamic and act network under alkaline salt stress. BMC Genom. 2021, 22, 82. [Google Scholar] [CrossRef]
  29. Ruzicka, K.; Ljung, K.; Vanneste, S.; Podhorska, R.; Beeckman, T.; Friml, J.; Benkova, E. Ethylene regulates root growth through effects on auxin biosynthesis and transport-dependent auxin distribution. Plant Cell 2007, 19, 2197–2212. [Google Scholar] [CrossRef] [Green Version]
  30. Wang, R.; Jing, W.; Xiao, L.; Jin, Y.; Shen, L.; Zhang, W. The Rice High-Affinity Potassium Transporter1;1 Is Involved in Salt Tolerance and Regulated by an MYB-Type Transcription Factor. Plant Physiol. 2015, 168, 1076–1090. [Google Scholar] [CrossRef] [Green Version]
  31. Zhou, Y.; Yang, P.; Cui, F.; Zhang, F.; Luo, X.; Xie, J. Transcriptome Analysis of Salt Stress Responsiveness in the Seedlings of Dongxiang Wild Rice (Oryza rufipogon Griff.). PLoS ONE 2016, 11, e146242. [Google Scholar] [CrossRef] [Green Version]
  32. Liu, J.; Wang, Y.; Li, Q. Analysis of differentially expressed genes and adaptive mechanisms of Prunus triloba Lindl. under alkaline stress. Hereditas 2017, 154, 10. [Google Scholar] [CrossRef] [PubMed] [Green Version]
  33. Li, N.; Liu, H.; Sun, J.; Zheng, H.; Wang, J.; Yang, L.; Zhao, H.; Zou, D. Transcriptome analysis of two contrasting rice cultivars during alkaline stress. Sci. Rep. 2018, 8, 9586. [Google Scholar] [CrossRef] [PubMed] [Green Version]
  34. Li, Q.; Yang, A.; Zhang, W. Comparative studies on tolerance of rice genotypes differing in their tolerance to moderate salt stress. BMC Plant Biol. 2017, 17, 141. [Google Scholar] [CrossRef] [PubMed] [Green Version]
  35. Li, Q.; Ma, C.; Tai, H.; Qiu, H.; Yang, A. Comparative transcriptome analysis of two rice genotypes differing in their tolerance to saline-alkaline stress. PLoS ONE 2020, 15, e243112. [Google Scholar] [CrossRef] [PubMed]
  36. Lv, B.S.; Li, X.W.; Ma, H.Y.; Sun, Y.; Wei, L.X.; Jiang, C.J.; Liang, Z.W. Differences in Growth and Physiology of Rice in Response to Different Saline-Alkaline Stress Factors. Agron. J. 2013, 105, 1119–1128. [Google Scholar] [CrossRef]
  37. Chong, C.; Li, Y.; Wang, T.; Chang, H. Stratification of adverse outcomes by preoperative risk factors in coronary artery bypass graft patients: An artificial neural network prediction model. AMIA Annu. Symp. Proc. 2003, 2003, 160–164. [Google Scholar]
  38. Li, H.; Durbin, R. Fast and accurate short read alignment with Burrows-Wheeler transform. Bioinformatics 2009, 25, 1754–1760. [Google Scholar] [CrossRef] [Green Version]
  39. Dobin, A.; Davis, C.A.; Schlesinger, F.; Drenkow, J.; Zaleski, C.; Jha, S.; Batut, P.; Chaisson, M.; Gingeras, T.R. STAR: Ultrafast universal RNA-seq aligner. Bioinformatics 2013, 29, 15–21. [Google Scholar] [CrossRef]
  40. Kawahara, Y.; de la Bastide, M.; Hamilton, J.P.; Kanamori, H.; Mccombie, W.R.; Ouyang, S.; Schwartz, D.C.; Tanaka, T.; Wu, J.; Zhou, S.; et al. Improvement of the Oryza sativa Nipponbare reference genome using next generation sequence and optical map data. Rice 2013, 6, 4. [Google Scholar] [CrossRef] [Green Version]
  41. Wang, N.; Zhang, D.; Wang, Z.; Xun, H.; Ma, J.; Wang, H.; Huang, W.; Liu, Y.; Lin, X.; Li, N.; et al. Mutation of the RDR1 gene caused genome-wide changes in gene expression, regional variation in small RNA clusters and localized alteration in DNA methylation in rice. BMC Plant Biol. 2014, 14, 177. [Google Scholar] [CrossRef] [PubMed] [Green Version]
  42. Chang, W.; Niu, Y.; Yu, M.; Li, T.; Li, J.; Lu, K. qPrimerDB: A Powerful and User-Friendly Database for qPCR Primer Design. Methods Mol. Biol. 2022, 2392, 173–182. [Google Scholar] [CrossRef] [PubMed]
  43. Fukuda, A.; Nakamura, A.; Hara, N.; Toki, S.; Tanaka, Y. Molecular and functional analyses of rice NHX-type Na+/H+ antiporter genes. Planta 2011, 233, 175–188. [Google Scholar] [CrossRef] [PubMed]
  44. Horie, T.; Sugawara, M.; Okada, T.; Taira, K.; Kaothien-Nakayama, P.; Katsuhara, M.; Shinmyo, A.; Nakayama, H. Rice sodium-insensitive potassium transporter, OsHAK5, confers increased salt tolerance in tobacco BY2 cells. J. Biosci. Bioeng. 2011, 111, 346–356. [Google Scholar] [CrossRef]
  45. He, Y.; Yang, B.; He, Y.; Zhan, C.; Cheng, Y.; Zhang, J.; Zhang, H.; Cheng, J.; Wang, Z. A quantitative trait locus, qSE3, promotes seed germination and seedling establishment under salinity stress in rice. Plant J. 2019, 97, 1089–1104. [Google Scholar] [CrossRef] [Green Version]
  46. Yang, C.W.; Wang, P.; Li, C.Y.; Shi, D.C.; Wang, D.L. Comparison of effects of salt and alkali stresses on the growth and photosynthesis of wheat. Photosynthetica 2008, 46, 107–114. [Google Scholar] [CrossRef]
  47. Zhang, B.; Chen, X.; Lu, X.; Shu, N.; Wang, X.; Yang, X.; Wang, S.; Wang, J.; Guo, L.; Wang, D.; et al. Transcriptome Analysis of Gossypium hirsutum L. Reveals Different Mechanisms among NaCl, NaOH and Na2CO3 Stress Tolerance. Sci. Rep. 2018, 8, 13527. [Google Scholar] [CrossRef]
  48. Li, Q.; Yang, A.; Zhang, W. Efficient acquisition of iron confers greater tolerance to saline-alkaline stress in rice (Oryza sativa L.). J. Exp. Bot. 2016, 67, 6431–6444. [Google Scholar] [CrossRef] [Green Version]
  49. Lu, X.; Li, F.; Ma, X.; Jing, P.; Luo, C.; Tian, L.; Li, P. Physiological response strategies of roots of different alkali-tolerant rice varieties to alkali stress. Chin. J. Ecol. Agric. 2021, 7, 1171–1184. [Google Scholar] [CrossRef]
  50. Zhang, H.; Liu, X.; Zhang, R.; Yuan, H.; Wang, M.; Yang, H.; Ma, H.; Liu, D.; Jiang, C.; Liang, Z. Root Damage under Alkaline Stress Is Associated with Reactive Oxygen Species Accumulation in Rice (Oryza sativa L.). Front. Plant Sci. 2017, 8, 1580. [Google Scholar] [CrossRef]
  51. Wang, H.; Wu, Z.; Han, J.; Zheng, W.; Yang, C.; Niedz, R.P. Comparison of ion balance and nitrogen metabolism in old and young leaves of alkali-stressed rice plants. PLoS ONE 2012, 7, e37817. [Google Scholar] [CrossRef] [PubMed]
  52. Elmore, S. Apoptosis: A Review of Programmed Cell Death. Toxicol. Pathol. 2007, 35, 495–516. [Google Scholar] [CrossRef]
  53. Singh, A.K.; Dhanapal, S.; Yadav, B.S. The dynamic responses of plant physiology and metabolism during environmental stress progression. Mol. Biol. Rep. 2020, 47, 1459–1470. [Google Scholar] [CrossRef] [PubMed]
  54. An, Y.; Liang, Z. Staged strategy of plants in response to drought stress. Chin. J. Appl. Ecol. 2012, 23, 2907–2915. [Google Scholar] [CrossRef]
  55. Zhang, C.; Shi, S.; Wu, F. Effects of Drought Stress on Root and Physiological Responses of Different Drought-Tolerant Alfalfa Varieties. Sci. Agric. Sin. 2018, 51, 868–882. [Google Scholar] [CrossRef]
  56. Wu, Y.; Lin, F.; Zhou, Y.; Wang, J.; Sun, S.; Wang, B.; Zhang, Z.; Li, G.; Lin, X.; Wang, X.; et al. Genomic mosaicism due to homoeologous exchange generates extensive phenotypic diversity in nascent allopolyploids. Natl. Sci. Rev. 2021, 8. [Google Scholar] [CrossRef] [PubMed]
  57. Hu, L.; Li, N.; Xu, C.; Zhong, S.; Lin, X.; Yang, J.; Zhou, T.; Yuliang, A.; Wu, Y.; Chen, Y.R.; et al. Mutation of a major CG methylase in rice causes genome-wide hypomethylation, dysregulated genome expression, and seedling lethality. Proc. Natl. Acad. Sci. USA 2014, 111, 10642–10647. [Google Scholar] [CrossRef] [Green Version]
  58. Marconi, G.; Pace, R.; Traini, A.; Raggi, L.; Lutts, S.; Chiusano, M.; Guiducci, M.; Falcinelli, M.; Benincasa, P.; Albertini, E. Use of MSAP Markers to Analyse the Effects of Salt Stress on DNA Methylation in Rapeseed (Brassica napus var. oleifera). PLoS ONE 2013, 8, e75597. [Google Scholar] [CrossRef] [Green Version]
  59. Viggiano, L.; Pinto, M. Dynamic DNA Methylation Patterns in Stress Response. In Plant Epigenetics; Springer: Berlin/Heidelberg, Germany, 2017; pp. 281–302. [Google Scholar] [CrossRef]
  60. Abd-Hamid, N.; Ahmad-Fauzi, M.; Zainal, Z.; Ismail, I. Diverse and dynamic roles of F-box proteins in plant biology. Planta 2020, 251, 68. [Google Scholar] [CrossRef] [Green Version]
  61. Jing, S.; Zhou, X.; Song, Y.; Yu, D. Heterologous expression of OsWRKY23 gene enhances pathogen defense and dark-induced leaf senescence in Arabidopsis. Plant Growth Regul. 2009, 58, 181–190. [Google Scholar] [CrossRef]
  62. Gao, F.; Xiong, A.; Peng, R.; Jin, X.; Xu, J.; Zhu, B.; Chen, J.; Yao, Q. OsNAC52, a rice NAC transcription factor, potentially responds to ABA and confers drought tolerance in transgenic plants. Plant Cell Tissue Organ Cult. 2010, 100, 255–262. [Google Scholar] [CrossRef]
  63. Hu, S.; Yu, Y.; Chen, Q.; Mu, G.; Shen, Z.; Zheng, L. OsMYB45 plays an important role in rice resistance to cadmium stress. Plant Sci. 2017, 264, 1–8. [Google Scholar] [CrossRef] [PubMed]
  64. Zhang, S.; Haider, I.; Kohlen, W.; Jiang, L.; Bouwmeester, H.; Meijer, A.H.; Schluepmann, H.; Liu, C.; Ouwerkerk, P.B.F. Function of the HD-Zip I gene Oshox22 in ABA-mediated drought and salt tolerances in rice. Plant Mol. Biol. 2012, 80, 571–585. [Google Scholar] [CrossRef]
  65. Zou, M.; Guan, Y.; Ren, H.; Zhang, F.; Chen, F. A bZIP transcription factor, OsABI5, is involved in rice fertility and stress tolerance. Plant Mol. Biol. 2008, 66, 675–683. [Google Scholar] [CrossRef] [PubMed]
  66. Pandian, B.A.; Sathishraj, R.; Djanaguiraman, M.; Prasad, P.; Jugulam, M. Role of Cytochrome P450 Enzymes in Plant Stress Response. Antioxidants 2020, 9, 454. [Google Scholar] [CrossRef] [PubMed]
  67. Das, A.; Pramanik, K.; Sharma, R.; Gantait, S.; Banerjee, J. In-silico study of biotic and abiotic stress-related transcription factor binding sites in the promoter regions of rice germin-like protein genes. PLoS ONE 2019, 14, e211887. [Google Scholar] [CrossRef] [PubMed]
  68. Manosalva, P.M.; Davidson, R.M.; Liu, B.; Zhu, X.; Hulbert, S.H.; Leung, H.; Leach, J.E. A Germin-Like Protein Gene Family Functions as a Complex Quantitative Trait Locus Conferring Broad-Spectrum Disease Resistance in Rice. Plant Physiol. 2009, 149, 286–296. [Google Scholar] [CrossRef] [Green Version]
  69. Li, L.; Xu, X.; Chen, C.; Shen, Z. Genome-Wide Characterization and Expression Analysis of the Germin-Like Protein Family in Rice and Arabidopsis. Int. J. Mol. Sci. 2016, 17, 1622. [Google Scholar] [CrossRef] [Green Version]
  70. De Zaeytijd, J.; Chen, P.; Scheys, F.; Subramanyam, K.; Dubiel, M.; De Schutter, K.; Smagghe, G.; Van Damme, E.J. Involvement of OsRIP1, a ribosome-inactivating protein from rice, in plant defense against Nilaparvata lugens. Phytochemistry 2020, 170, 112190. [Google Scholar] [CrossRef]
  71. Wu, C.; Zhou, S.; Zhang, Q.; Zhao, W.; Peng, Y. Molecular cloning and differential expression of an γ-aminobutyrate transaminase gene, OsGABA-T, in rice (Oryza sativa) leaves infected with blast fungus. J. Plant Res. 2006, 119, 663–669. [Google Scholar] [CrossRef]
  72. Perrin, R.M.; Derocher, A.E.; Bar-Peled, M.; Zeng, W.; Norambuena, L.; Orellana, A.; Raikhel, N.V.; Keegstra, K. Xyloglucan Fucosyltransferase, an Enzyme Involved in Plant Cell Wall Biosynthesis. Science 1999, 284, 1976–1979. [Google Scholar] [CrossRef] [PubMed] [Green Version]
  73. Zhou, L.; Cheung, M.; Li, M.; Fu, Y.; Sun, Z.; Sun, S.; Lam, H. Rice Hypersensitive Induced Reaction Protein 1 (OsHIR1) associates with plasma membrane and triggers hypersensitive cell death. BMC Plant Biol. 2010, 10, 290. [Google Scholar] [CrossRef] [PubMed] [Green Version]
  74. Zhou, L.; Cheung, M.; Zhang, Q.I.; Lei, C.; Zhang, S.; Sun, S.S.; Lam, H. A novel simple extracellular leucine-rich repeat (eLRR) domain protein from rice (OsLRR1) enters the endosomal pathway and interacts with the hypersensitive-induced reaction protein 1 (OsHIR1). Plant Cell Environ. 2009, 32, 1804–1820. [Google Scholar] [CrossRef] [PubMed]
  75. Dubey, A.; Malla, M.A.; Kumar, A.; Dayanandan, S.; Khan, M.L. Plants endophytes: Unveiling hidden agenda for bioprospecting toward sustainable agriculture. Crit. Rev. Biotechnol. 2020, 40, 1210–1231. [Google Scholar] [CrossRef]
  76. Xiao, B.; Huang, Y.; Tang, N.; Xiong, L. Over-expression of a LEA gene in rice improves drought resistance under the field conditions. Theor. Appl. Genet. 2007, 115, 35–46. [Google Scholar] [CrossRef]
  77. Wang, C.; Guo, W.; Cai, X.; Li, R.; Ow, D.W. Engineering low-cadmium rice through stress-inducible expression of OXS3-family member genes. New Biotechnol. 2019, 48, 29–34. [Google Scholar] [CrossRef]
  78. Sato, Y.; Morita, R.; Katsuma, S.; Nishimura, M.; Tanaka, A.; Kusaba, M. Two short-chain dehydrogenase/reductases, NON-YELLOW COLORING 1 and NYC1-LIKE, are required for chlorophyll b and light-harvesting complex II degradation during senescence in rice. Plant J. 2009, 57, 120–131. [Google Scholar] [CrossRef]
  79. Wu, H.; Wang, B.; Chen, Y.; Liu, Y.; Chen, L. Characterization and fine mapping of the rice premature senescence mutant ospse1. Theor. Appl. Genet. 2013, 126, 1897–1907. [Google Scholar] [CrossRef]
  80. Solomon, M.; Belenghi, B.; Delledonne, M.; Menachem, E.; Levine, A. The Involvement of Cysteine Proteases and Protease Inhibitor Genes in the Regulation of Programmed Cell Death in Plants. Plant Cell 1999, 11, 431–443. [Google Scholar] [CrossRef]
Publisher’s Note: MDPI stays neutral with regard to jurisdictional claims in published maps and institutional affiliations.

Article Metrics

Citations

Article Access Statistics

Multiple requests from the same IP address are counted as one view.