Harnessing Cross-Linked Cysteine Scaffolds for Soft Tissue Engineering Applications
Abstract
1. Introduction
2. Bridging the Gap: Cysteine Cross-Linking into Soft Tissue Scaffolds
2.1. Limitations of Cysteine Cross-Linking
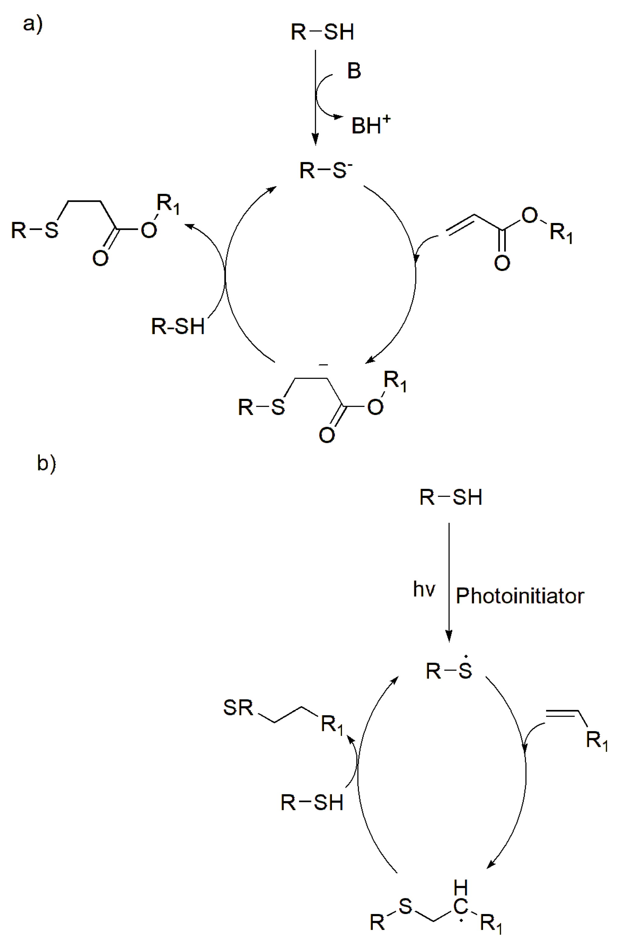
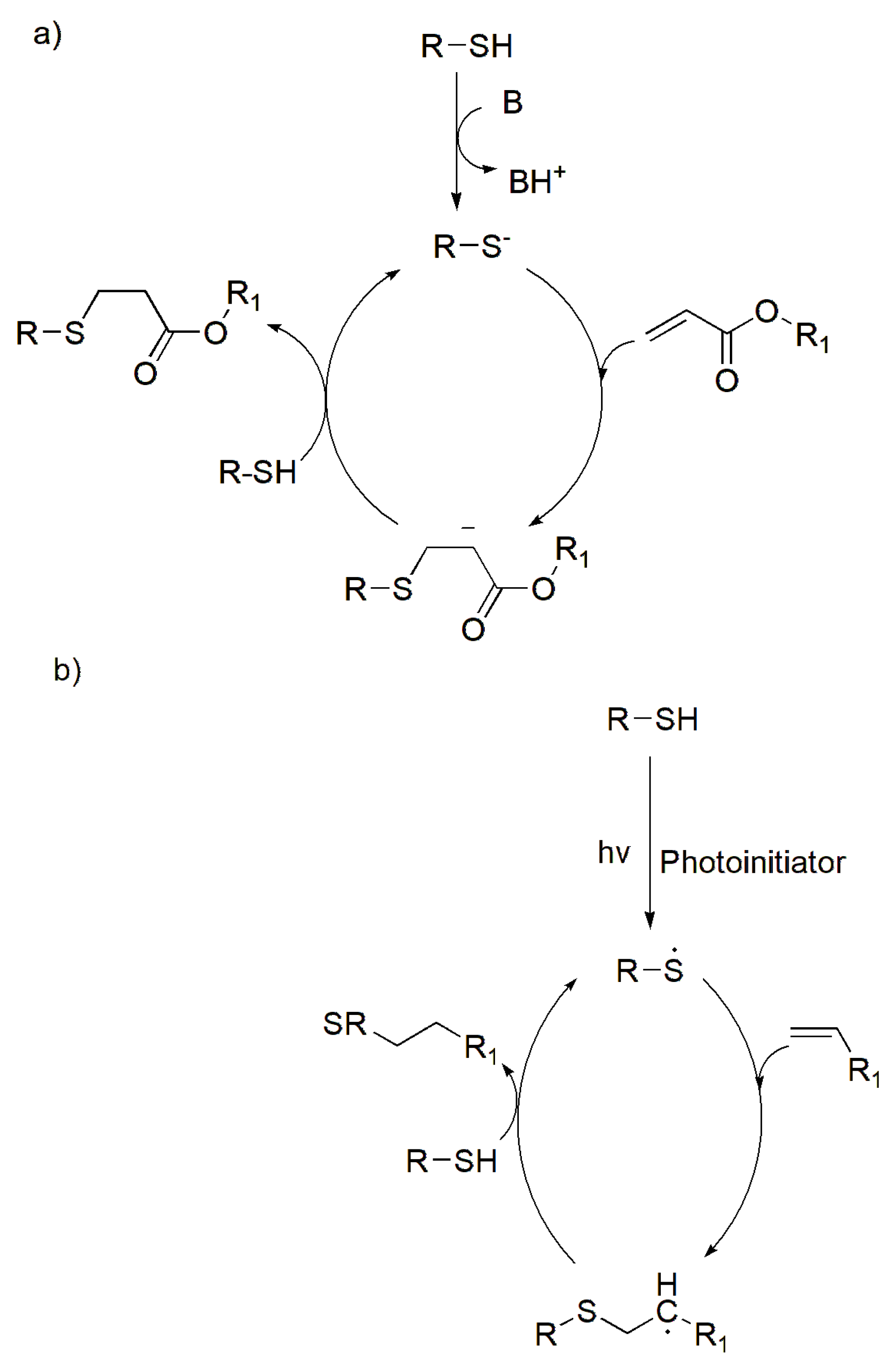
2.2. Mastery of Cysteine Chemistry
2.3. Integrating Cysteine Chemistry into Polymeric Systems
2.4. Conventional Cross-Linking Strategies Shortcomings
3. Characteristics and Prerequisites for Scaffold Development
3.1. Scaffolds Mechanical Properties via Cysteine-Derived Cross-Linking
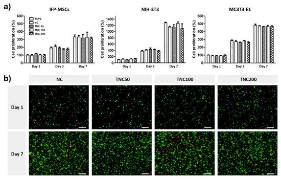
3.2. Scaffolds Bioactivity and Cell Signaling via Cysteine-Derived Cross-Linking
3.3. Scaffolds Biodegradability and Biocompatibility via Cysteine-Derived Cross-Linking
3.4. Printability Parameters
4. Scaffold Types and Fabrication Techniques
4.1. Cysteine-Derived Hydrogels Fabrication Using 3D Bioprinting
4.2. Two- and Three-Dimensional Scaffolds Using Extruded Films for Tissue Regeneration
4.3. Cysteine-Derived Fibrous Scaffolds Using Electrospinning
4.4. Cysteine Derived Self-Healing and Stimuli-Responsive Scaffolds
5. Example: Scaffold Fabrication for Breast Tissue Engineering
6. Challenges and Limitations in Translating Cysteine Cross-Linked Scaffolds to Clinical Applications
7. Conclusions and Future Perspectives
Author Contributions
Funding
Institutional Review Board Statement
Data Availability Statement
Acknowledgments
Conflicts of Interest
References
- Sreejalekshmi, K.G.; Nair, P.D. Biomimeticity in tissue engineering scaffolds through synthetic peptide modifications-Altering chemistry for enhanced biological response. J. Biomed. Mater. Res. A 2011, 96, 477–491. [Google Scholar] [CrossRef]
- Ding, X.; Zhao, H.; Li, Y.; Lee, A.L.; Li, Z.; Fu, M.; Li, C.; Yang, Y.Y.; Yuan, P. Synthetic peptide hydrogels as 3D scaffolds for tissue engineering. Adv. Drug Deliv. Rev. 2020, 160, 78–104. [Google Scholar] [CrossRef]
- Olson, J.L.; Atala, A.; Yoo, J.J. Tissue engineering: Current strategies and future directions. Chonnam Med. J. 2011, 47, 1–13. [Google Scholar] [CrossRef]
- Khan, F.; Tanaka, M. Designing smart biomaterials for tissue engineering. Int. J. Mol. Sci. 2018, 19, 17. [Google Scholar] [CrossRef]
- Sadtler, K.; Singh, A.; Wolf, M.T.; Wang, X.; Pardoll, D.M.; Elisseeff, J.H. Design, clinical translation and immunological response of biomaterials in regenerative medicine. Nat. Rev. Mater. 2016, 1, 16040. [Google Scholar] [CrossRef]
- O’Halloran, N.A.; Dolan, E.B.; Kerin, M.J.; Lowery, A.J.; Duffy, G.P. Hydrogels in adipose tissue engineering—Potential application in post-mastectomy breast regeneration. J. Tissue Eng. Regen. Med. 2018, 12, 2234–2247. [Google Scholar] [CrossRef]
- Spicer, C.D. Hydrogel scaffolds for tissue engineering: The importance of polymer choice. Polym. Chem. 2020, 11, 184–219. [Google Scholar] [CrossRef]
- Elkhoury, K.; Russell, C.S.; Sanchez-Gonzalez, L.; Mostafavi, A.; Williams, T.J.; Kahn, C.; Peppas, N.A.; Arab-Tehrany, E.; Tamayol, A. Soft-nanoparticle functionalization of natural hydrogels for tissue engineering applications. Adv. Healthc. Mater. 2019, 8, e1900506. [Google Scholar] [CrossRef]
- Oliver-Cervelló, L.; Martin-Gómez, H.; Mas-Moruno, C. New trends in the development of multifunctional peptides to functionalize biomaterials. J. Pept. Sci. 2022, 28, e3335. [Google Scholar] [CrossRef] [PubMed]
- Poole, L.B. The basics of thiols and cysteines in redox biology and chemistry. Free Radic. Biol. Med. 2015, 80, 148–157. [Google Scholar] [CrossRef]
- Kengla, C.; Lee, S.J.; Yoo, J.J.; Atala, A. 3-D bioprinting technologies for tissue engineering applications. In Rapid Prototyping of Biomaterials: Techniques in Additive Manufacturing, 2nd ed.; Narayan, R., Ed.; Woodhead Publishing: Duxford, UK, 2020; pp. 269–288. [Google Scholar]
- Stanton, M.M.; Samitier, J.; Sánchez, S. Bioprinting of 3D hydrogels. Lab Chip 2015, 15, 3111–3115. [Google Scholar] [CrossRef]
- Dhandayuthapani, B.; Yoshida, Y.; Maekawa, T.; Kumar, D.S. Polymeric scaffolds in tissue engineering application: A review. Int. J. Polym. Sci. 2011, 2011, 290602. [Google Scholar] [CrossRef]
- Koo, O.M.; Rubinstein, I.; Onyuksel, H. Role of nanotechnology in targeted drug delivery and imaging: A concise review. Nanomed. Nanotechnol. Biol. Med. 2005, 1, 193–212. [Google Scholar] [CrossRef]
- Holmes, T.C. Novel peptide-based biomaterial scaffolds for tissue engineering. Trends Biotechnol. 2002, 20, 16–21. [Google Scholar] [CrossRef]
- Tavakoli, S.; Krishnan, N.; Mokhtari, H.; Oommen, O.P.; Varghese, O.P. Fine-tuning dynamic cross–linking for enhanced 3D bioprinting of hyaluronic acid hydrogels. Adv. Funct. Mater. 2024, 34, 2307040. [Google Scholar] [CrossRef]
- Ma, J.; Mu, Z.; Zhang, M.; Jiang, Z.; Hou, J. Mechanistic insights into cysteine-mediated transglutaminase crosslinking of whey protein isolate: Modulation of functional properties and antigenicity. Food Chem. 2025, 496, 146626. [Google Scholar] [CrossRef]
- Elkhoury, K.; Patel, D.; Gupta, N.; Vijayavenkataraman, S. Nanocomposite GelMA Bioinks: Toward next-generation multifunctional 3D-bioprinted platforms. Small 2025, 21, e05968. [Google Scholar] [CrossRef] [PubMed]
- Shi, M.; Kim, J.; Nian, G.; Suo, Z. Highly entangled hydrogels with degradable crosslinks. Extrem. Mech. Lett. 2023, 59, 101953. [Google Scholar] [CrossRef]
- Mondal, S.; Hazra, A.; Paul, P.; Saha, B.; Roy, S.; Bhowmick, P.; Bhowmick, M. Formulation and evaluation of n-acetyl cysteine loaded bi-polymeric physically crosslinked hydrogel with antibacterial and antioxidant activity for diabetic wound dressing. Int. J. Biol. Macromol. 2024, 279, 135418. [Google Scholar] [CrossRef]
- Marino, S.M.; Gladyshev, V.N. Cysteine function governs its conservation and degeneration and restricts its utilization on protein surfaces. J. Mol. Biol. 2010, 404, 902–916. [Google Scholar] [CrossRef] [PubMed]
- Reddie, K.G.; Carroll, K.S. Expanding the functional diversity of proteins through cysteine oxidation. Curr. Opin. Chem. Biol. 2008, 12, 746–754. [Google Scholar] [CrossRef] [PubMed]
- Ulrich, K.; Jakob, U. The role of thiols in antioxidant systems. Free Radic. Biol. Med. 2019, 140, 14–27. [Google Scholar] [CrossRef] [PubMed]
- Summonte, S.; Racaniello, G.F.; Lopedota, A.; Denora, N.; Bernkop-Schnürch, A. Thiolated polymeric hydrogels for biomedical application: Cross-linking mechanisms. J. Control. Release 2021, 330, 470–482. [Google Scholar] [CrossRef]
- Mutlu, H.; Ceper, E.B.; Li, X.; Yang, J.; Dong, W.; Ozmen, M.M.; Theato, P. Sulfur chemistry in polymer and materials science. Macromol. Rapid Commun. 2019, 40, e1800650. [Google Scholar] [CrossRef]
- Fass, D.; Thorpe, C. Chemistry and enzymology of disulfide cross-linking in proteins. Chem. Rev. 2018, 118, 1169–1198. [Google Scholar] [CrossRef]
- González-Castro, R.; Gómez-Lim, M.A.; Plisson, F. Cysteine-rich peptides: Hyperstable scaffolds for protein engineering. ChemBioChem 2021, 22, 961–973. [Google Scholar] [CrossRef]
- Su, J. Thiol-mediated chemoselective strategies for in situ formation of hydrogels. Gels 2018, 4, 72. [Google Scholar] [CrossRef]
- Speidel, A.T.; Stuckey, D.J.; Chow, L.W.; Jackson, L.H.; Noseda, M.; Abreu Paiva, M.; Schneider, M.D.; Stevens, M.M. Multimodal hydrogel-based platform to deliver and monitor cardiac progenitor/stem cell engraftment. ACS Cent. Sci. 2017, 3, 338–348. [Google Scholar] [CrossRef]
- Lowe, A.B. Thiol-ene “click” reactions and recent applications in polymer and materials synthesis. Polym. Chem. 2010, 1, 17–36. [Google Scholar] [CrossRef]
- Hoyle, C.E.; Bowman, C.N. Thiol-ene click chemistry. Angew. Chem. Int. Ed. Engl. 2010, 49, 1540–1573. [Google Scholar] [CrossRef]
- Lowe, A.B.; Hoyle, C.E.; Bowman, C.N. Thiol-yne click chemistry: A powerful and versatile methodology for materials synthesis. J. Mater. Chem. 2010, 20, 4745–4750. [Google Scholar] [CrossRef]
- Cervera-Procas, R.; Sánchez-Somolinos, C.; Serrano, J.L.; Omenat, A. A polymer network prepared by the thiol-yne photocrosslinking of a liquid crystalline dendrimer. Macromol. Rapid Commun. 2013, 34, 498–503. [Google Scholar] [CrossRef]
- Troncoso-Afonso, L.; Henríquez-Banegas, Y.M.; Vinnacombe-Willson, G.A.; Gutierrez, J.; Gallastegui, G.; Liz-Marzán, L.M.; García-Astrain, C. Using thiol–ene click chemistry to engineer 3D printed plasmonic hydrogel scaffolds for SERS biosensing. Biomater. Sci. 2025, 13, 2936–2950. [Google Scholar] [CrossRef]
- Agouridas, V.; El Mahdi, O.; Diemer, V.; Cargoët, M.; Monbaliu, J.C.M.; Melnyk, O. Native chemical ligation and extended methods: Mechanisms, catalysis, scope, and limitations. Chem. Rev. 2019, 119, 7328–7443. [Google Scholar] [CrossRef]
- Tang, W.; Becker, M.L. “Click” reactions: A versatile toolbox for the synthesis of peptide-conjugates. Chem. Soc. Rev. 2014, 43, 7013–7039. [Google Scholar] [CrossRef] [PubMed]
- Boere, K.W.M.; Soliman, B.G.; Rijkers, D.T.S.; Hennink, W.E.; Vermonden, T. Thermoresponsive injectable hydrogels cross-linked by native chemical ligation. Macromolecules 2014, 47, 2430–2438. [Google Scholar] [CrossRef]
- Chua, M.H.; Png, Z.M.; Zhu, Q.; Xu, J. Synthesis of conjugated polymers via transition metal catalysed C−H bond activation. Chem. Asian J. 2021, 16, 2896–2919. [Google Scholar] [CrossRef] [PubMed]
- Shi, L.; Ding, P.; Wang, Y.; Zhang, Y.; Ossipov, D.; Hilborn, J. Self-healing polymeric hydrogel formed by metal–ligand coordination assembly: Design, fabrication, and biomedical applications. Macromol. Rapid Commun. 2019, 40, e1800837. [Google Scholar] [CrossRef]
- Ren, H.; Wu, L.; Tan, L.; Bao, Y.; Ma, Y.; Jin, Y.; Zou, Q. Self-assembly of amino acids toward functional biomaterials. Beilstein J. Nanotechnol. 2021, 12, 1140–1150. [Google Scholar] [CrossRef]
- Ma, W.; Wang, X.; Zhang, D.; Mu, X. Research progress of disulfide bond based tumor microenvironment targeted drug delivery system. Int. J. Nanomed. 2024, 19, 7547–7566. [Google Scholar] [CrossRef]
- Bisht, T.; Adhikari, A.; Patil, S.; Dhoundiyal, S. Bioconjugation techniques for enhancing stability and targeting efficiency of protein and peptide therapeutics. Protein Pept. Sci. 2024, 25, 226–243. [Google Scholar] [CrossRef]
- Downer, M.; Berry, C.E.; Parker, J.B.; Kameni, L.; Griffin, M. Current biomaterials for wound healing. Bioengineering 2023, 10, 1378. [Google Scholar] [CrossRef]
- Chaudhari, A.A.; Vig, K.; Baganizi, D.R.; Sahu, R.; Dixit, S.; Dennis, V.; Singh, S.R.; Pillai, S.R. Future prospects for scaffolding methods and biomaterials in skin tissue engineering: A review. Int. J. Mol. Sci. 2016, 17, 1974. [Google Scholar] [CrossRef]
- Drury, J.L.; Mooney, D.J. Hydrogels for tissue engineering: Scaffold design variables and applications. Biomaterials 2003, 24, 4337–4351. [Google Scholar] [CrossRef]
- Teixeira, A.M.; Martins, P. A review of bioengineering techniques applied to breast tissue: Mechanical properties, tissue engineering and finite element analysis. Front. Bioeng. Biotechnol. 2023, 11, 1161815. [Google Scholar] [CrossRef] [PubMed]
- Chan, B.P.; Leong, K.W. Scaffolding in tissue engineering: General approaches and tissue-specific considerations. Eur. Spine J. 2008, 17, 467–479. [Google Scholar] [CrossRef] [PubMed]
- Han, F.; Wang, J.; Ding, L.; Hu, Y.; Li, W.; Yuan, Z.; Guo, Q.; Zhu, C.; Yu, L.; Wang, H.; et al. Tissue engineering and regenerative medicine: Achievements, future, and sustainability in Asia. Front. Bioeng. Biotechnol. 2020, 8, 83. [Google Scholar] [CrossRef] [PubMed]
- Mazzoni, E.; Iaquinta, M.R.; Lanzillotti, C.; Mazziotta, C.; Maritati, M.; Montesi, M.; Sprio, S.; Tampieri, A.; Tognon, M.; Martini, F. Bioactive materials for soft tissue repair. Front. Bioeng. Biotechnol. 2021, 9, 613787. [Google Scholar] [CrossRef]
- Liu, S.; Yu, J.M.; Gan, Y.C.; Qiu, X.Z.; Gao, Z.C.; Wang, H.; Chen, S.X.; Xiong, Y.; Liu, G.H.; Lin, S.E.; et al. Biomimetic natural biomaterials for tissue engineering and regenerative medicine: New biosynthesis methods, recent advances, and emerging applications. Mil. Med. Res. 2023, 10, 16. [Google Scholar] [CrossRef]
- Caddeo, S.; Boffito, M.; Sartori, S. Tissue engineering approaches in the design of healthy and pathological in vitro tissue models. Front. Bioeng. Biotechnol. 2017, 5, 40. [Google Scholar] [CrossRef]
- Zhao, Y.; Gao, S.; Zhao, S.; Li, Y.; Cheng, L.; Li, J.; Yin, Y. Synthesis and characterization of disulfide-crosslinked alginate hydrogel scaffolds. Mater. Sci. Eng. C 2012, 32, 2153–2162. [Google Scholar] [CrossRef]
- Bechtel, T.J.; Weerapana, E. From structure to redox: The diverse functional roles of disulfides and implications in disease. Proteomics 2017, 17, 1600391. [Google Scholar] [CrossRef]
- Xu, Y.; Chen, D. A novel self-healing polyurethane based on disulfide bonds. Macromol. Chem. Phys. 2016, 217, 1191–1196. [Google Scholar] [CrossRef]
- Liu, Y.; Gilchrist, A.E.; Heilshorn, S.C. Engineered protein hydrogels as biomimetic cellular scaffolds. Adv. Mater. 2024, 36, 2407794. [Google Scholar] [CrossRef]
- Adeyemi, S.A.; Khoza, L.; Choonara, Y.E. Pharmacoproteomics and drug delivery strategies for cancer nanomedicines. In Pharmacoproteomics: Recent Trends and Applications; Amponsah, S.K., Opuni, K.F.M., Pathak, Y.V., Eds.; Springer: Cham, Switzerland, 2024; pp. 77–92. [Google Scholar]
- Troeira Henriques, S.n.; Lawrence, N.; Kan, M.-W.; Malins, L.R.; Craik, D.J. Cell-penetrating cyclic and disulfide-rich peptides are privileged molecular scaffolds for intracellular targeting. Biochemistry 2025, 64, 1437–1449. [Google Scholar] [CrossRef]
- Li, L.; Zhang, Y.; Wu, Y.; Wang, Z.; Cui, W.; Zhang, C.; Wang, J.; Liu, Y.; Yang, P. Protein-based controllable nanoarchitectonics for desired applications. Adv. Funct. Mater. 2024, 34, 2315509. [Google Scholar] [CrossRef]
- He, H.; Zhang, P.; Ji, J. Globular proteins as functional-mechanical materials: A multiscale perspective on design, processing, and application. Mater. Horiz. 2025, 12, 9893–9921. [Google Scholar] [CrossRef]
- Kim, J.; Choi, Y.; Park, J.; Lee, H.-Y.; Choi, J. Peptides conjugation on biomaterials: Chemical conjugation approaches and their promoted multifunction for biomedical applications. Biotechnol. Bioprocess Eng. 2024, 29, 427–439. [Google Scholar] [CrossRef]
- Li, B.; Song, J.; Mao, T.; Zeng, L.; Ye, Z.; Hu, B. An essential role of disulfide bonds for the hierarchical self-assembly and underwater affinity of CP20-derived peptides. Front. Bioeng. Biotechnol. 2022, 10, 998194. [Google Scholar] [CrossRef] [PubMed]
- Crook, Z.R.; Girard, E.J.; Sevilla, G.P.; Brusniak, M.Y.; Rupert, P.B.; Friend, D.J.; Gewe, M.M.; Clarke, M.; Lin, I.; Ruff, R.; et al. Ex silico engineering of cystine-dense peptides yielding a potent bispecific T cell engager. Sci. Transl. Med. 2022, 14, eabn0402. [Google Scholar] [CrossRef] [PubMed]
- Wang, L.; Wang, N.; Zhang, W.; Cheng, X.; Yan, Z.; Shao, G.; Wang, X.; Wang, R.; Fu, C. Therapeutic peptides: Current applications and future directions. Signal Transduct. Target. Ther. 2022, 7, 48. [Google Scholar] [CrossRef]
- Maddock, R.M.; Pollard, G.J.; Moreau, N.G.; Perry, J.J.; Race, P.R. Enzyme-catalysed polymer cross-linking: Biocatalytic tools for chemical biology, materials science and beyond. Biopolymers 2020, 111, e23390. [Google Scholar] [CrossRef]
- Tan, J.J.Y.; Lee, C.P.; Hashimoto, M. Preheating of gelatin improves its printability with transglutaminase in direct ink writing 3D printing. Int. J. Bioprint. 2020, 6, 296. [Google Scholar] [CrossRef] [PubMed]
- Ghosal, K.; Bhattacharyya, S.K.; Mishra, V.; Zuilhof, H. Click chemistry for biofunctional polymers: From observing to steering cell behavior. Chem. Rev. 2024, 124, 13216–13300. [Google Scholar] [CrossRef] [PubMed]
- Li, L.; Lu, C.; Wang, L.; Chen, M.; White, J.; Hao, X.; McLean, K.M.; Chen, H.; Hughes, T.C. Gelatin-based photocurable hydrogels for corneal wound repair. ACS Appl. Mater. Interfaces 2018, 10, 13283–13292. [Google Scholar] [CrossRef]
- Li, J.; Ren, N.; Qiu, J.; Jiang, H.; Zhao, H.; Wang, G.; Boughton, R.I.; Wang, Y.; Liu, H. Carbodiimide crosslinked collagen from porcine dermal matrix for high-strength tissue engineering scaffold. Int. J. Biol. Macromol. 2013, 61, 69–74. [Google Scholar] [CrossRef]
- Walimbe, T.; Panitch, A. Best of both hydrogel worlds: Harnessing bioactivity and tunability by incorporating glycosaminoglycans in collagen hydrogels. Bioengineering 2020, 7, 156. [Google Scholar] [CrossRef]
- Wang, Q.; Wang, X.; Feng, Y. Chitosan hydrogel as tissue engineering scaffolds for vascular regeneration applications. Gels 2023, 9, 373. [Google Scholar] [CrossRef]
- Li, X.; Ren, J.; Huang, Y.; Cheng, L.; Gu, Z. Applications and recent advances in 3D bioprinting sustainable scaffolding techniques. Molecules 2025, 30, 3027. [Google Scholar] [CrossRef] [PubMed]
- Kostenko, A.; Swioklo, S.; Connon, C.J. Effect of calcium sulphate pre-crosslinking on rheological parameters of alginate based bio-inks and on human corneal stromal fibroblast survival in 3D bio-printed constructs. Front. Mech. Eng. 2022, 8, 867685. [Google Scholar] [CrossRef]
- Ghazali, H.S.; Askari, E.; Seyfoori, A.; Naghib, S.M. A high-absorbance water-soluble photoinitiator nanoparticle for hydrogel 3D printing: Synthesis, characterization and in vitro cytotoxicity study. Sci. Rep. 2023, 13, 8577. [Google Scholar] [CrossRef]
- Ghosh, R.N.; Thomas, J.; Janardanan, A.; Namboothiri, P.K.; Peter, M. An insight into synthesis, properties and applications of gelatin methacryloyl hydrogel for 3D bioprinting. Mater. Adv. 2023, 4, 5496–5529. [Google Scholar] [CrossRef]
- Holmes, R.; Yang, X.B.; Dunne, A.; Florea, L.; Wood, D.; Tronci, G. Thiol-ene photo-click collagen-PEG hydrogels: Impact of water-soluble photoinitiators on cell viability, gelation kinetics and rheological properties. Polymers 2017, 9, 226. [Google Scholar] [CrossRef]
- Rasouli, R.; Yaghoobi, H.; Frampton, J. A comparative study of the effects of different crosslinking methods on the physicochemical properties of collagen multifilament bundles. ChemPhysChem 2024, 25, e202400259. [Google Scholar] [CrossRef] [PubMed]
- Min, Q.; Tan, R.; Zhang, Y.; Wang, C.; Wan, Y.; Li, J. Multi-crosslinked strong and elastic bioglass/chitosan-cysteine hydrogels with controlled quercetin delivery for bone tissue engineering. Pharmaceutics 2022, 14, 2048. [Google Scholar] [CrossRef] [PubMed]
- Asim, S.; Tuftee, C.; Qureshi, A.T.; Callaghan, R.; Geary, M.L.; Santra, M.; Pal, V.; Namli, I.; Yam, G.H.F.; Ozbolat, I.T. Multi-functional gelatin-dithiolane hydrogels for tissue engineering. Adv. Funct. Mater. 2025, 35, 2407522. [Google Scholar] [CrossRef]
- Alkhouli, N.; Mansfield, J.; Green, E.; Bel, J.; Knight, B.; Liversedge, N.; Tham, J.C.; Welbourn, R.; Shore, A.C.; Kos, K.; et al. The mechanical properties of human adipose tissues and their relationships to the structure and composition of the extracellular matrix. Am. J. Physiol. Endocrinol. Metab. 2013, 305, 1427–1435. [Google Scholar] [CrossRef] [PubMed]
- Kalra, A.; Lowe, A.; Al-Jumaily, A.M. Mechanical behaviour of skin: A review. J. Mater. Sci. Eng. 2016, 5, 1–8. [Google Scholar]
- Budday, S.; Nay, R.; de Rooij, R.; Steinmann, P.; Wyrobek, T.; Ovaert, T.C.; Kuhl, E. Mechanical properties of gray and white matter brain tissue by indentation. J. Mech. Behav. Biomed. Mater. 2015, 46, 318–330. [Google Scholar] [CrossRef]
- Lu, Z.; Sheng, R.; Zhang, W.; Chen, J. Strong and tough hydrogels fabricated through molecular and structural engineering and their biomedical applications. Chem. Eng. J. 2025, 508, 160728. [Google Scholar] [CrossRef]
- Polio, S.R.; Kundu, A.N.; Dougan, C.E.; Birch, N.P.; Ezra Aurian-Blajeni, D.; Schiffman, J.D.; Crosby, A.J.; Peyton, S.R. Cross-platform mechanical characterization of lung tissue. PLoS ONE 2018, 13, e0204765. [Google Scholar] [CrossRef] [PubMed]
- Park, J.; Shin, A.; Jafari, S.; Demer, J.L. Material properties and effect of preconditioning of human sclera, optic nerve, and optic nerve sheath. Biomech. Model. Mechanobiol. 2021, 20, 1353–1363. [Google Scholar] [CrossRef]
- Sultana, N.; Cole, A.; Strachan, F. Biocomposite scaffolds for tissue engineering: Materials, fabrication techniques and future directions. Materials 2024, 17, 5577. [Google Scholar] [CrossRef]
- Gopinathan, J.; Noh, I. Recent trends in bioinks for 3D printing. Biomater. Res. 2018, 22, 11. [Google Scholar] [CrossRef]
- Kumar, P.; Choonara, Y.E.; Khan, R.A.; Pillay, V. The chemo-biological outreach of nano-biomaterials: Implications for tissue engineering and regenerative medicine. Curr. Pharm. Des. 2017, 23, 3538–3549. [Google Scholar] [CrossRef]
- Suamte, L.; Tirkey, A.; Barman, J.; Jayasekhar Babu, P. Various manufacturing methods and ideal properties of scaffolds for tissue engineering applications. Smart Mater. Manuf. 2023, 1, 100011. [Google Scholar] [CrossRef]
- Navindaran, K.; Kang, J.S.; Moon, K. Techniques for characterizing mechanical properties of soft tissues. J. Mech. Behav. Biomed. Mater. 2023, 138, 105575. [Google Scholar] [CrossRef]
- Tytgat, L.; Van Damme, L.; Van Hoorick, J.; Declercq, H.; Thienpont, H.; Ottevaere, H.; Blondeel, P.; Dubruel, P.; Van Vlierberghe, S. Additive manufacturing of photo-crosslinked gelatin scaffolds for adipose tissue engineering. Acta Biomater. 2019, 94, 340–350. [Google Scholar] [CrossRef] [PubMed]
- Miles, K.B.; Ball, R.L.; Matthew, H.W.T. Chitosan films with improved tensile strength and toughness from N-acetyl-cysteine mediated disulfide bonds. Carbohydr. Polym. 2016, 139, 1–9. [Google Scholar] [CrossRef] [PubMed]
- O’Brien, F.J. Biomaterials & scaffolds for tissue engineering. Mater. Today 2011, 14, 88–95. [Google Scholar] [CrossRef]
- Hersh, J.; Broyles, D.; Capcha, J.M.C.; Dikici, E.; Shehadeh, L.A.; Daunert, S.; Deo, S. Peptide-modified biopolymers for biomedical applications. ACS Appl. Bio Mater. 2021, 4, 229–251. [Google Scholar] [CrossRef]
- Rossi, F.; Van Griensven, M. Polymer functionalization as a powerful tool to improve scaffold performances. Tissue Eng. Part A 2014, 20, 2043–2051. [Google Scholar] [CrossRef]
- Gauthier, M.A.; Klok, H.A. Peptide/protein-polymer conjugates: Synthetic strategies and design concepts. Chem. Commun. 2008, 2591–2611. [Google Scholar] [CrossRef]
- Chrószcz-Porębska, M.; Gadomska-Gajadhur, A. Cysteine conjugation: An approach to obtain polymers with enhanced muco- and tissue adhesion. Int. J. Mol. Sci. 2024, 25, 12177. [Google Scholar] [CrossRef]
- Mehdizadeh, M.; Yang, J. Design strategies and applications of tissue bioadhesives. Macromol. Biosci. 2013, 13, 271–288. [Google Scholar] [CrossRef]
- Bernkop-Schnürch, A.; Clausen, A.E.; Hnatyszyn, M. Thiolated polymers: Synthesis and in vitro evaluation of polymer-cysteamine conjugates. Int. J. Pharm. 2001, 226, 185–194. [Google Scholar] [CrossRef] [PubMed]
- Goldman, R. Growth factors and chronic wound healing: Past, present, and future. Adv. Ski. Wound Care 2004, 17, 24–35. [Google Scholar] [CrossRef] [PubMed]
- Sivashankari, P.R.; Prabaharan, M. Prospects of chitosan-based scaffolds for growth factor release in tissue engineering. Int. J. Biol. Macromol. 2016, 93, 1382–1389. [Google Scholar] [CrossRef] [PubMed]
- Junnila, R.K.; Kopchick, J.J. Significance of the disulphide bonds of human growth hormone. Endokrynol. Pol. 2013, 64, 300–304. [Google Scholar] [CrossRef]
- Gajendiran, M.; Rhee, J.S.; Kim, K. Recent developments in thiolated polymeric hydrogels for tissue engineering applications. Tissue Eng.-Part B Rev. 2018, 24, 66–74. [Google Scholar] [CrossRef]
- Liu, X.; Ma, P.X. Polymeric scaffolds for bone-tissue engineering. Ann. Biomed. Eng. 2004, 32, 477–486. [Google Scholar] [CrossRef]
- O’Brien, F.J.; Harley, B.A.; Yannas, I.V.; Gibson, L.J. The effect of pore size on cell adhesion in collagen-GAG scaffolds. Biomaterials 2005, 26, 433–441. [Google Scholar] [CrossRef]
- Stratton, S.; Shelke, N.B.; Hoshino, K.; Rudraiah, S.; Kumbar, S.G. Bioactive polymeric scaffolds for tissue engineering. Bioact. Mater. 2016, 1, 93–108. [Google Scholar] [CrossRef] [PubMed]
- Mukasheva, F.; Adilova, L.; Dyussenbinov, A.; Yernaimanova, B.; Abilev, M.; Akilbekova, D. Optimizing scaffold pore size for tissue engineering: Insights across various tissue types. Front. Bioeng. Biotechnol. 2024, 12, 1444986. [Google Scholar] [CrossRef] [PubMed]
- Naseri, N.; Poirier, J.M.; Girandon, L.; Fröhlich, M.; Oksman, K.; Mathew, A.P. 3-Dimensional porous nanocomposite scaffolds based on cellulose nanofibers for cartilage tissue engineering: Tailoring of porosity and mechanical performance. RSC Adv. 2016, 6, 5999–6007. [Google Scholar] [CrossRef]
- Patel, H.; Bonde, M.; Srinivasan, G. Biodegradable polymer scaffold for tissue engineering. Trends Biomater. Artif. Organs 2011, 25, 20–29. [Google Scholar]
- Raghunath, J.; Rollo, J.; Sales, K.M.; Butler, P.E.; Seifalian, A.M. Biomaterials and scaffold design: Key to tissue-engineering cartilage. Biotechnol. Appl. Biochem. 2007, 46, 73–84. [Google Scholar] [CrossRef]
- Giano, M.C.; Pochan, D.J.; Schneider, J.P. Controlled biodegradation of self-assembling β-hairpin peptide hydrogels by proteolysis with matrix metalloproteinase-13. Biomaterials 2011, 32, 6471–6477. [Google Scholar] [CrossRef]
- Middleton, J.C.; Tipton, A.J. Synthetic biodegradable polymers as orthopedic devices. Biomaterials 2000, 21, 2335–2346. [Google Scholar] [CrossRef]
- Wu, S.W.; Liu, X.; Miller, A.L.; Cheng, Y.S.; Yeh, M.L.; Lu, L. Strengthening injectable thermo-sensitive NIPAAm-g-chitosan hydrogels using chemical cross-linking of disulfide bonds as scaffolds for tissue engineering. Carbohydr. Polym. 2018, 192, 308–316. [Google Scholar] [CrossRef]
- Horinouchi, S.; Ueda, K.; Nakayama, J.; Ikeda, T. Cell-to-cell communications among microorganisms. Comp. Nat. Prod. II Chem. Biol. 2010, 4, 283–337. [Google Scholar]
- Pérez, L.A.; Hernández, R.; Alonso, J.M.; Pérez-González, R.; Sáez-Martínez, V. Granular disulfide-crosslinked hyaluronic hydrogels: A systematic study of reaction conditions on thiol substitution and injectability parameters. Polymers 2023, 15, 966. [Google Scholar] [CrossRef]
- Cao, Y.; Lee, B.H.; Peled, H.B.; Venkatraman, S.S. Synthesis of stiffness-tunable and cell-responsive gelatin–poly (ethylene glycol) hydrogel for three-dimensional cell encapsulation. J. Biomed. Mater. Res. A 2016, 104, 2401–2411. [Google Scholar] [CrossRef] [PubMed]
- Korzhikova-Vlakh, E.G.; Tennikova, T.B. Some factors affecting pore size in the synthesis of rigid polymer monoliths: Theory and its applicability. J. Appl. Polym. Sci. 2022, 139, 51431. [Google Scholar] [CrossRef]
- Hao, Y.; Zerdoum, A.B.; Stuffer, A.J.; Rajasekaran, A.K.; Jia, X. Biomimetic hydrogels incorporating polymeric cell-adhesive peptide to promote the 3D assembly of tumoroids. Biomacromolecules 2016, 17, 3750–3760. [Google Scholar] [CrossRef]
- Naghieh, S.; Karamooz-Ravari, M.R.; Sarker, M.D.; Karki, E.; Chen, X. Influence of crosslinking on the mechanical behavior of 3D printed alginate scaffolds: Experimental and numerical approaches. J. Mech. Behav. Biomed. Mater. 2018, 80, 111–118. [Google Scholar] [CrossRef]
- Petta, D.; Grijpma, D.W.; Alini, M.; Eglin, D.; D’Este, M. Three-dimensional printing of a tyramine hyaluronan derivative with double gelation mechanism for independent tuning of shear thinning and postprinting curing. ACS Biomater. Sci. Eng. 2018, 4, 3088–3098. [Google Scholar] [CrossRef] [PubMed]
- Tavakoli, S.; Kocatürkmen, A.; Oommen, O.P.; Varghese, O.P. Ultra-fine 3D bioprinting of dynamic hyaluronic acid hydrogel for in vitro modeling. Adv. Mater. 2025, 37, e2500315. [Google Scholar] [CrossRef]
- Paxton, N.; Smolan, W.; Böck, T.; Melchels, F.; Groll, J.; Jungst, T. Proposal to assess printability of bioinks for extrusion-based bioprinting and evaluation of rheological properties governing bioprintability. Biofabrication 2017, 9, 044107. [Google Scholar] [CrossRef]
- Nagaraja, K.; Bhattacharyya, A.; Jung, M.; Kim, D.; Khatun, M.R.; Noh, I. 3D bioprintable self-healing hyaluronic acid hydrogel with cysteamine grafting for tissue engineering. Gels 2024, 10, 780. [Google Scholar] [CrossRef]
- Naghieh, S.; Sarker, M.; Sharma, N.K.; Barhoumi, Z.; Chen, X. Printability of 3D printed hydrogel scaffolds: Influence of hydrogel composition and printing parameters. Appl. Sci. 2020, 10, 292. [Google Scholar] [CrossRef]
- Brodin, E.; Boehmer, M.; Prentice, A.; Neff, E.; McCoy, K.; Mueller, J.; Saul, J.; Sparks, J.L. Extrusion 3D printing of keratin protein hydrogels free of exogenous chemical agents. Biomed. Mater. 2022, 17, 055006. [Google Scholar] [CrossRef]
- Schwab, A.; Levato, R.; D’este, M.; Piluso, S.; Eglin, D.; Malda, J. Printability and shape fidelity of bioinks in 3D bioprinting. Chem. Rev. 2020, 120, 11028–11055. [Google Scholar] [CrossRef]
- Malafaia, A.P.; Sobreiro-Almeida, R.; Rodrigues, J.M.M.; Mano, J.F. Thiol-ene click chemistry: Enabling 3D printing of natural-based inks for biomedical applications. Biomater. Adv. 2025, 167, 214105. [Google Scholar] [CrossRef] [PubMed]
- He, Y.; Yang, F.; Zhao, H.; Gao, Q.; Xia, B.; Fu, J. Research on the printability of hydrogels in 3D bioprinting. Sci. Rep. 2016, 6, 29977. [Google Scholar] [CrossRef]
- Naghieh, S.; Sarker, M.D.; Abelseth, E.; Chen, X. Indirect 3D bioprinting and characterization of alginate scaffolds for potential nerve tissue engineering applications. J. Mech. Behav. Biomed. Mater. 2019, 93, 183–193. [Google Scholar] [CrossRef]
- Bolanta, S.O.; Malijauskaite, S.; McGourty, K.; O’Reilly, E.J. Synthesis of poly(acrylic acid)-cysteine-based hydrogels with highly customizable mechanical properties for advanced cell culture applications. ACS Omega 2022, 7, 9108–9117. [Google Scholar] [CrossRef] [PubMed]
- Wei, Q.; Zhou, J.; An, Y.; Li, M.; Zhang, J.; Yang, S. Modification, 3D printing process and application of sodium alginate based hydrogels in soft tissue engineering: A review. Int. J. Biol. Macromol. 2023, 232, 123450. [Google Scholar] [CrossRef] [PubMed]
- Nagahama, K.; Kimura, Y.; Takemoto, A. Living functional hydrogels generated by bioorthogonal cross-linking reactions of azide-modified cells with alkyne-modified polymers. Nat. Commun. 2018, 9, 2195. [Google Scholar] [CrossRef]
- You, F.; Wu, X.; Chen, X. 3D printing of porous alginate/gelatin hydrogel scaffolds and their mechanical property characterization. Int. J. Polym. Mater. Polym. Biomater. 2017, 66, 299–306. [Google Scholar] [CrossRef]
- Mazzocchi, A.; Devarasetty, M.; Huntwork, R.; Soker, S.; Skardal, A. Optimization of collagen type I-hyaluronan hybrid bioink for 3D bioprinted liver microenvironments. Biofabrication 2018, 11, 015003. [Google Scholar] [CrossRef]
- Kaviani, M.; Geramizadeh, B. Basic aspects of skin tissue engineering: Cells, biomaterials, scaffold fabrication techniques, and signaling factors. J. Med. Biol. Eng. 2023, 43, 508–521. [Google Scholar] [CrossRef]
- Gebeshuber, I.C.; Khawas, S.; Sharma, R.; Sharma, N. Bioprinted scaffolds for biomimetic applications: A state-of-the-art technology. Biomimetics 2025, 10, 595. [Google Scholar] [CrossRef]
- GhavamiNejad, A.; Ashammakhi, N.; Wu, X.Y.; Khademhosseini, A. Crosslinking strategies for 3D bioprinting of polymeric hydrogels. Small 2020, 16, e2002931. [Google Scholar] [CrossRef]
- Murphy, S.V.; Atala, A. 3D bioprinting of tissues and organs. Nat. Biotechnol. 2014, 32, 773–785. [Google Scholar] [CrossRef]
- Chimene, D.; Miller, L.; Cross, L.M.; Jaiswal, M.K.; Singh, I.; Gaharwar, A.K. Nanoengineered osteoinductive bioink for 3D bioprinting bone tissue. ACS Appl. Mater. Interfaces 2020, 12, 15976–15988. [Google Scholar] [CrossRef] [PubMed]
- Abdollahiyan, P.; Oroojalian, F.; Mokhtarzadeh, A.; de la Guardia, M. Hydrogel-based 3D bioprinting for bone and cartilage tissue engineering. Biotechnol. J. 2020, 15, e2000095. [Google Scholar] [CrossRef] [PubMed]
- Ooi, H.W.; Mota, C.; Tessa Ten Cate, A.; Calore, A.; Moroni, L.; Baker, M.B. Thiol-ene alginate hydrogels as versatile bioinks for bioprinting. Biomacromolecules 2018, 19, 3390–3400. [Google Scholar] [CrossRef]
- Mattanavee, W.; Suwantong, O.; Puthong, S.; Bunaprasert, T.; Hoven, V.P.; Supaphol, P. Immobilization of biomolecules on the surface of electrospun polycaprolactone fibrous scaffolds for tissue engineering. ACS Appl. Mater. Interfaces 2009, 1, 1076–1085. [Google Scholar] [CrossRef] [PubMed]
- Dong, M.; Jiao, D.; Zheng, Q.; Wu, Z.L. Recent progress in fabrications and applications of functional hydrogel films. J. Polym. Sci. 2023, 61, 1026–1039. [Google Scholar] [CrossRef]
- Kaniewska, K.; Karbarz, M.; Katz, E. Nanocomposite hydrogel films and coatings—Features and applications. Appl. Mater. Today 2020, 20, 100776. [Google Scholar] [CrossRef]
- Vijayavenkataraman, S.; Yan, W.C.; Lu, W.F.; Wang, C.H.; Fuh, J.Y.H. 3D bioprinting of tissues and organs for regenerative medicine. Adv. Drug Deliv. Rev. 2018, 132, 296–332. [Google Scholar] [CrossRef] [PubMed]
- Singh, C.; Mehata, A.K.; Viswanadh, M.K.; Tiwari, P.; Saini, R.; Singh, S.K.; Tilak, R.; Tiwari, K.N.; Muthu, M.S. Chitosan film of thiolated TPGS-modified Au-Ag nanoparticles for combating multidrug-resistant bacteria. Colloids Surf. A 2024, 686, 133287. [Google Scholar] [CrossRef]
- Ma, P.X.; Zhang, R. Synthetic nano-scale fibrous extracellular matrix. J. Biomed. Mater. Res. 1999, 46, 60–72. [Google Scholar] [CrossRef]
- Pugliese, R.; Maleki, M.; Zuckermann, R.N.; Gelain, F. Self-assembling peptides cross-linked with genipin: Resilient hydrogels and self-standing electrospun scaffolds for tissue engineering applications. Biomater. Sci. 2019, 7, 76–91. [Google Scholar] [CrossRef]
- Tan, G.Z.; Zhou, Y. Electrospinning of biomimetic fibrous scaffolds for tissue engineering: A review. Int. J. Polym. Mater. Polym. Biomater. 2019, 69, 947–960. [Google Scholar] [CrossRef]
- Bhattarai, S.R.; Bhattarai, N.; Yi, H.K.; Hwang, P.H.; Cha, D.I.; Kim, H.Y. Novel biodegradable electrospun membrane: Scaffold for tissue engineering. Biomaterials 2004, 25, 2595–2602. [Google Scholar] [CrossRef] [PubMed]
- Aadil, K.R.; Bhange, K.; Kumar, N.; Mishra, G. Keratin nanofibers in tissue engineering: Bridging nature and innovation. Biotechnol. Sustain. Mater. 2024, 1, 19. [Google Scholar] [CrossRef]
- Kim, S.Y.; Muthuramalingam, K.; Lee, H.J. Effects of fragmented polycaprolactone electrospun nanofiber in a hyaluronic acid hydrogel on fibroblasts. Tissue Cell 2024, 91, 102582. [Google Scholar] [CrossRef]
- Xu, H.; Cai, S.; Sellers, A.; Yang, Y. Electrospun ultrafine fibrous wheat glutenin scaffolds with three-dimensionally random organization and water stability for soft tissue engineering. J. Biotechnol. 2014, 184, 179–186. [Google Scholar] [CrossRef] [PubMed]
- Bertsch, P.; Diba, M.; Mooney, D.J.; Leeuwenburgh, S.C.G. Self-healing injectable hydrogels for tissue regeneration. Chem. Rev. 2023, 123, 834–873. [Google Scholar] [CrossRef] [PubMed]
- Taylor, D.L.; in het Panhuis, M. Self-healing hydrogels. Adv. Mater. 2016, 28, 9060–9093. [Google Scholar] [CrossRef]
- Talebian, S.; Mehrali, M.; Taebnia, N.; Pennisi, C.P.; Kadumudi, F.B.; Foroughi, J.; Hasany, M.; Nikkhah, M.; Akbari, M.; Orive, G.; et al. Self-healing hydrogels: The next paradigm shift in tissue engineering? Adv. Sci. 2019, 6, 1801664. [Google Scholar] [CrossRef]
- Municoy, S.; Álvarez Echazú, M.I.; Antezana, P.E.; Galdopórpora, J.M.; Olivetti, C.; Mebert, A.M.; Foglia, M.L.; Tuttolomondo, M.V.; Alvarez, G.S.; Hardy, J.G.; et al. Stimuli-responsive materials for tissue engineering and drug delivery. Int. J. Mol. Sci. 2020, 21, 4724. [Google Scholar] [CrossRef] [PubMed]
- Zhu, T.; Zhou, H.; Chen, X.; Zhu, Y. Recent advances of responsive scaffolds in bone tissue engineering. Front. Bioeng. Biotechnol. 2023, 11, 1296881. [Google Scholar] [CrossRef]
- Wei, H.; Cui, J.; Lin, K.; Xie, J.; Wang, X. Recent advances in smart stimuli-responsive biomaterials for bone therapeutics and regeneration. Bone Res. 2022, 10, 17. [Google Scholar] [CrossRef] [PubMed]
- Deng, G.; Li, F.; Yu, H.; Liu, F.; Liu, C.; Sun, W.; Jiang, H.; Chen, Y. Dynamic hydrogels with an environmental adaptive self-healing ability and dual responsive Sol-Gel transitions. ACS Macro Lett. 2012, 1, 275–279. [Google Scholar] [CrossRef]
- Rana, M.M.; De la Hoz Siegler, H. Evolution of hybrid hydrogels: Next-generation biomaterials for drug delivery and tissue engineering. Gels 2024, 10, 216. [Google Scholar] [CrossRef]
- Rocco, N.; Gloria, A.; De Santis, R.; Catanuto, G.; Nava, M.B.; Accurso, A. Improving outcomes in breast reconstruction: From implant-based techniques towards tissue regeneration. Procedia CIRP 2016, 49, 183–187. [Google Scholar] [CrossRef][Green Version]
- Omidi, E.; Fuetterer, L.; Reza Mousavi, S.; Armstrong, R.C.; Flynn, L.E.; Samani, A. Characterization and assessment of hyperelastic and elastic properties of decellularized human adipose tissues. J. Biomech. 2014, 47, 3657–3663. [Google Scholar] [CrossRef]
- Horsley, V. Adipocyte plasticity in tissue regeneration, repair, and disease. Curr. Opin. Genet. Dev. 2022, 76, 101968. [Google Scholar] [CrossRef]
- Patrick, C.W. Adipose tissue engineering: The future of breast and soft tissue reconstruction following tumor resection. Semin. Surg. Oncol. 2000, 19, 302–311. [Google Scholar] [CrossRef] [PubMed]
- Kothari, C.; Diorio, C.; Durocher, F. The importance of breast adipose tissue in breast cancer. Int. J. Mol. Sci. 2020, 21, 5760. [Google Scholar] [CrossRef]
- Rubin, J.P.; Bennett, J.M.; Doctor, J.S.; Tebbets, B.M.; Marra, K.G. Collagenous microbeads as a scaffold for tissue engineering with adipose-derived stem cells. Plast. Reconstr. Surg. 2007, 120, 414–424. [Google Scholar] [CrossRef]
- Kang, X.; Xie, Y.; Kniss, D.A. Adipose tissue model using three-dimensional cultivation of preadipocytes seeded onto fibrous polymer scaffolds. Tissue Eng. 2005, 11, 458–468. [Google Scholar] [CrossRef]
- Wang, T.; Huang, Z.A.; Zhou, M.; Wang, R.; Li, Y.; Guo, L.; Cao, X.; Huang, J. Drug deconjugation-assisted peptide mapping by LC–MS/MS to identify conjugation sites and quantify site occupancy for antibody-drug conjugates. J. Pharm. Biomed. Anal. 2024, 243, 116098. [Google Scholar] [CrossRef]
- Bhattacharjee, P.; Ahearne, M. Significance of crosslinking approaches in the development of next generation hydrogels for corneal tissue engineering. Pharmaceutics 2021, 13, 319. [Google Scholar] [CrossRef] [PubMed]
- Zhang, J.; Skardal, A.; Prestwich, G.D. Engineered extracellular matrices with cleavable crosslinkers for cell expansion and easy cell recovery. Biomaterials 2008, 29, 4521–4531. [Google Scholar] [CrossRef] [PubMed]
- Xu, F.; Dawson, C.; Lamb, M.; Mueller, E.; Stefanek, E.; Akbari, M.; Hoare, T. Hydrogels for tissue engineering: Addressing key design needs toward clinical translation. Front. Bioeng. Biotechnol. 2022, 10, 849831. [Google Scholar] [CrossRef]
- Annabi, N.; Cosgriff-Hernandez, E.; Weiss, A.S. Perspectives on recent developments and directions in tissue engineering and regenerative medicine. Tissue Eng. Part A 2024, 30, 721–725. [Google Scholar] [CrossRef]
- Gutierrez, L.; Cauchon, N.S.; Christian, T.R.; Giffin, M.J.; Abernathy, M.J. The confluence of innovation in therapeutics and regulation: Recent CMC considerations. J. Pharm. Sci. 2020, 109, 3524–3534. [Google Scholar] [CrossRef] [PubMed]
- Biglari, N.; Zare, E.N. Conjugated polymer-based composite scaffolds for tissue engineering and regenerative medicine. Alex. Eng. J. 2024, 87, 277–299. [Google Scholar] [CrossRef]
- Fürst-Ladani, S.; Bührer, A.; Fürst, W.; Schober-Ladani, N. Regulatory aspects for approval of advanced therapy medicinal products in the EU. In Drug Delivery and Targeting; Handbook of Experimental Pharmacology; Schäfer-Korting, M., Schubert, U.S., Eds.; Springer: Cham, Switzerland, 2023; Volume 284, pp. 367–387. [Google Scholar]
- Zhang, Z.; Zhou, X.; Fang, Y.; Xiong, Z.; Zhang, T. AI-driven 3D bioprinting for regenerative medicine: From bench to bedside. Bioact. Mater. 2025, 45, 201–230. [Google Scholar] [CrossRef] [PubMed]












| Mechanism of Action | Reported Soft Tissue Scaffolds and Materials | Application | Limitations | Ref’s |
|---|---|---|---|---|
| Strategy: Enzymatic (e.g., transglutaminase, HRP, Genipin) | ||||
| Nucleophilic substitution between amine and two amino groups to form amide bonds. | Silk fibroin-chitosan and tyrosinase. | Wound Healing, Skin | Cross-linking yields no improvements in mechanical properties. Functional groups for scaffold adhesion are masked from uncontrollable cross-linking. | [64] |
| Gelatin and transglutaminase. | Skeletal muscle. | Uncontrollable gelation from covalent bonds, reducing printability and scalability. Diffusion and kinetic constraints. | [65] | |
| Strategy: Click Chemistry (e.g., azide–alkyne cycloaddition reaction) | ||||
| Stable covalent bonds formed between functional groups, while catalysts bind and detach post-cross-linking. | Collagen and copper-catalyzed azide alkyne cycloaddition (CuAAC). | Cartilage, Muscle, Vascular tissue. | Residual copper ions can introduce cytotoxicity. Dense cross-linking reported, resulting in reduced porosity affecting cell diffusion and vascularization. | [66] |
| Hyaluronic acid and disulfide bonds thiol–thiol exchange. | Muscle, Skin, Connective tissue. | Reduced printability and reproducibility due to quickened gelation time with sufficient working time. | [16] | |
| Gelatin and thiol–acrylate. | Corneal. | Required degree of cross-linking yields low elasticity. Gelatins significantly modified, leading to potential immune recognition/rejection | [67] | |
| Strategy: Glutaraldehyde Cross-Linking | ||||
| Stable covalent bonds forming using Schiff bases. | Gelatin and thiol–alkyne and phenol-based cross-linking. | Wound Healing, Skin. | Required degree of cross-linking yields no mechanical properties and results in reduced biocompatibility. | [66] |
| Chitosan and aldehyde amine (condensation forming Schiff base). | Dermal. | Cytotoxicity from glutaraldehyde requires purification steps. Required degree of cross-linking results in rigid and brittle scaffolds. | [66] | |
| Hyaluronic acid azide/alkyne groups with CuAAC. | Cartilage. | Required degree of cross-linking yields scaffolds that do not match native tissue, affecting cell behavior and integration. | [66] | |
| Strategy: Carbodiimide Chemistry (e.g., EDC/NHS) | ||||
| Covalent amide bond formation via amino groups and carboxyl groups. | Collagen cross-linking with EDC and NHS. | Wound Healing, Skin. | Low cell infiltration as collagen networks become too dense. Slow and overly prolonged enzymatic degradation. | [68] |
| Collagen and glycosaminoglycans (alginate) cross-linking with EDC and NHS. | Cornea, Cartilage, Gut, Skin. | Required degree of cross-linking reduces tunability of mechanical properties and degradation. | [69] | |
| Strategy: Ionic Cross-Linking (e.g., alginate + Ca2+) | ||||
| Cross-linking by forming non-covalent bonds. | Chitosan and sodium tripolyphosphate (TPP). | Vascular. | Low mechanical strength as ionic bonds are reversible. | [70] |
| Sodium alginate binds calcium ions (Ca2+). | Breast, Cartilage, Skin. | Rapid degradation, owing to ionic bonds sensitivity in physiological environments. | [71] | |
| Sodium alginate and calcium sulphate. | Corneal, Connective Tissue. | Premature gelation during extrusion affecting scaffold shape and cell attachment. | [72] | |
| Strategy: Photopolymerization (e.g., UV) | ||||
| Cross-linking with light for the formation of covalent bonds. | Gelatin methacryloyl (GelMA) and 2,4,6-trimethylbenzoylphenyl phosphinate (TPO). | Skin, Cartilage. | Poor solubility of photoinitiator requiring the use of toxic solvents for cells. | [73] |
| GelMA and Irgacure 2959 with UV light. | Muscle, Cartilage, Skin. | Heterogenous light exposure leading to heterogenous scaffold mechanical properties. | [74] | |
| Collagen-PEG and UV with Igracure 2959 and lithium phenyl-2,4,6-trimethylbenzoylphosphinate (LAP). | Cartilage. | Cytotoxicity from initiators as they form free radicals. | [75] | |
| Tissue Type | Description | Young’s Modulus (kPa) | Tensile Strength (MPa) | Toughness | Refs |
|---|---|---|---|---|---|
| Adipose | Soft, viscoelasticity with cushioning properties. | 1.6–3.2 | 0.01–0.012 | 4.1 kJ m2 | [79] |
| Skin | Robust, elastic with protective properties. | 5–140,000 | 1–32 | 20.4 kJ m2 | [80] |
| Brain | Ultra-soft, fragile. | 0.1–2 | 3–7 | 1–10 J/m2 | [81] |
| Muscle | Robust, elastic with movement-enabling properties. | 12–100 | 0.04–0.3 | 1–10 kJ/m3 | [82] |
| Lung | Soft, elastic with gas exchange properties. | 1–7 | 0.001–0.01 | 0.1–1 kJ m2 | [83] |
| Ophthalmic | Flexible, robust, elastic with optical properties. | 1000–10,000 | 1–30 | 100–1000 J/m2 | [84] |
| Properties | Known Range | Cysteine Cross-Linking Range | Relevance to Scaffold Performance | Reaction to Achieve Properties | Refs |
|---|---|---|---|---|---|
| Pore Size | 100–300 µm | 0.05–0.1 µm | Impacts mechanical integrity and cell migration. Larger pore size yields heterogenous pore fidelity. | Michael addition reactions to form thioether bonds. | [116,117] |
| Gelation | 5–20 min | <2 min | Affecting elastic modulus. Prolonged cross-linking can affect cytocompatibility, and rapid gelation ensures uniformity. | Michael addition reactions to form thioether bonds with Irgracure. | [115,118] |
| Shape Fidelity | 90–95% | 90–98% | Affects pore geometry, filament spreading, and after extrusion. Higher percentage yields high biological performance (nutrient flow). | Cysteine residues used for the formation of disulfide bonds. | [119,120] |
| Layering and Stacking Range | 0.6–0.8 mm | 2–2.5 cm | Impacts the collapse and degradation. Viscosity and gelation influence excellent stacking from cysteine chemistry. | Cysteamine grafting for the formation of disulfide bonds. | [121,122] |
| Strand Spacing and Strand Diameter | 1.2–1.5 mm 0.4–0.6 mm | 1.4–1.6 mm 0.4–0.6 mm | Impacts shape fidelity. Less strand spacing reduces collapse and enhances mechanical strength. | Reversible thiol–disulfide exchange. | [123,124] |
| Filament Deviation | 0.8–0.95 mm | 22 μm | Accuracy to intended tissue and impacts strand stacking. Influenced by gelation, cysteine covalent bonds promote rapid gelation. | Thiol–ene click reactions and the formation of covalent bonds. | [125,126] |
| Extrudability (pressure) | 20 kPa | 2.3 bar (230 kpa) | Pressure influences ink extrusion, low pressure causes discontinuity and reduced shape fidelity. High pressure benefits flow and structural integrity. | Thiol–disulfide exchange to form covalent bonds and photo initiation. | [90,127] |
| Biodegradability (redox responsiveness) | 70% degradation in 21 days | +6 weeks | Directly impacts the time needed for tissue remodeling/regeneration. | Disulfide bonds allow for controlled and responsive degradation. | [128,129] |
| Cell Viability | 40–80% | >95% | Influences overall cytocompatibility, and gelation/pressure reduces viability. | Cycloaddition click chemistry (azide-alkyne). | [130,131] |
| Young’s Modulus (strength) | 10–60 kPa | 0.15–0.30 kpa | Directly impacts mimcry of native issues and mechanical properties. Low modulus results in softer scaffolds. | Thiol-ene reactions and photo initiation. | [132,133] |
| Parameters | Considerations | Examples | Methodology (Assay) |
|---|---|---|---|
| Incorporating Cysteine | Chemical modifications via conjugating cysteine to the polymer or using CRPs for functionalization. | Use thiol chemistry via thiol–disulfide exchange reactions or covalent bonding. | Thiol–ene click chemistry (reacting cysteine thiols with the polymer’s alkene). |
| Cross-linking Mechanism | Physical, chemical, or surface cross-linking. | Disulfides’ reversible cross-linking aids in redox responsiveness. | Photo cross-linking with UV light. |
| Fabrication Technique | 3D bioprinting, self-assembly, films. | Technique must not inhibit cysteine’s inherent properties. | 3D bioprinting of scaffolds. |
| Functionalization | Functionalization of polymers can be before or after the addition of cysteine. | Introduction of more functional groups, or longer functionalization time to elevate degree of functionalization (DoF) of the thiols. | 3D printing a scaffold, followed by dip coating in cysteine. |
| Mechanical Properties | Young’s modulus, toughness, tensile strength. | Test and find the DoF (ninhydrin assay) to ensure enough disulfides are present for more strength/stability. | Tensile strength analysis, rheology for viscoelasticity. |
| Biodegradability | Cytotoxicity to ensure the degrading material is not toxic. | Disulfide bonds provide controlled degradation/release. | Release studies, stability studies. |
| Stimuli Responsiveness | pH, redox, enzymatic, degradation. | Reversible nature of disulfide bonds allows for stimuli-responsive release and degradation (controlled). | Test on all different stimuli. |
| Polymer Selection | Soft tissue requires softer hydrogels, robust (bone) tissues require extra stiffness. | The polymer’s chemistry and whether it can be reacted with the thiol groups directly without additives. | Gelatin requires norbornene for functionalization prior to cross-linking with cystine. Norbornene warrants higher cross-linking and higher DoF. |
| Porosity | Surface (adequate porosity) or implantation (higher porosity, as blood, nutrients need to flow). | Soft tissues, fewer disulfide bonds. Hard tissue, more disulfide bonds. | SEM. |
Disclaimer/Publisher’s Note: The statements, opinions and data contained in all publications are solely those of the individual author(s) and contributor(s) and not of MDPI and/or the editor(s). MDPI and/or the editor(s) disclaim responsibility for any injury to people or property resulting from any ideas, methods, instructions or products referred to in the content. |
© 2025 by the authors. Licensee MDPI, Basel, Switzerland. This article is an open access article distributed under the terms and conditions of the Creative Commons Attribution (CC BY) license (https://creativecommons.org/licenses/by/4.0/).
Share and Cite
Mtetwa, L.; Marimuthu, T.; Mndlovu, H.; Sithole, M.N.; Makatini, M.M.; Choonara, Y.E. Harnessing Cross-Linked Cysteine Scaffolds for Soft Tissue Engineering Applications. Polymers 2025, 17, 3231. https://doi.org/10.3390/polym17233231
Mtetwa L, Marimuthu T, Mndlovu H, Sithole MN, Makatini MM, Choonara YE. Harnessing Cross-Linked Cysteine Scaffolds for Soft Tissue Engineering Applications. Polymers. 2025; 17(23):3231. https://doi.org/10.3390/polym17233231
Chicago/Turabian StyleMtetwa, Lusanda, Thashree Marimuthu, Hillary Mndlovu, Mduduzi N. Sithole, Maya M. Makatini, and Yahya E. Choonara. 2025. "Harnessing Cross-Linked Cysteine Scaffolds for Soft Tissue Engineering Applications" Polymers 17, no. 23: 3231. https://doi.org/10.3390/polym17233231
APA StyleMtetwa, L., Marimuthu, T., Mndlovu, H., Sithole, M. N., Makatini, M. M., & Choonara, Y. E. (2025). Harnessing Cross-Linked Cysteine Scaffolds for Soft Tissue Engineering Applications. Polymers, 17(23), 3231. https://doi.org/10.3390/polym17233231

