Effect of Nitrogen Flow in Hydrogen/Nitrogen Plasma Annealing on Aluminum-Doped Zinc Oxide/Tin-Doped Indium Oxide Bilayer Films Applied in Low Emissivity Glass
Abstract
1. Introduction
2. Materials and Methods
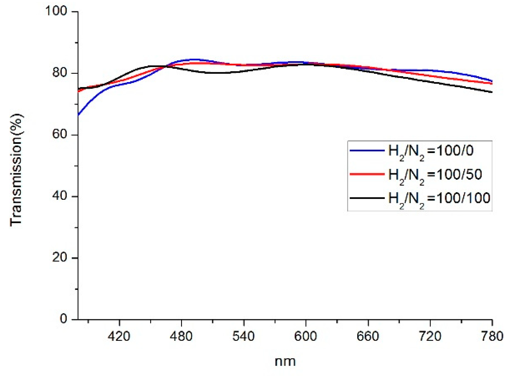
3. Results and Discussions
4. Conclusions
Author Contributions
Funding
Conflicts of Interest
References
- Kamalisarvestani, M.; Saidur, R.; Mekhilef, S.; Javadi, F.S. Performance, materials and coating technologies of thermochromic thin films on smart windows. Renew. Sustain. Energy Rev. 2013, 26, 353–364. [Google Scholar] [CrossRef]
- Rezaei, S.D.; Shannigrahi, S.; Ramakrishna, S. A review of conventional, advanced, and smart glazing technologies and materials for improving indoor environment. Sol. Energy. Mater. Sol. Cells 2017, 159, 26–51. [Google Scholar] [CrossRef]
- Karlsson, B.; Valkonen, E.; Karlsson, T.; Ribbing, C.-G. Materials for solar-transmitting heat-reflecting coatings. Thin Solid Films 1981, 86, 91–98. [Google Scholar] [CrossRef]
- Yuste, M.; Galindo, R.E.; Carvalho, S.; Albella, J.M.; Sánchez, O. Improving the visible transmittance of low-e titanium nitride based coatings for solar thermal applications. Appl. Surf. Sci. 2011, 258, 1784–1788. [Google Scholar] [CrossRef]
- Ando, E.; Suzuki, S.; Aomine, N.; Miyazaki, M.; Tada, M. Sputtered silver-based low-emissivity coatings with high moisture durability. Vacuum 2000, 59, 792–799. [Google Scholar] [CrossRef]
- Ding, G.; Clavero, C. Silver-based low-emissivity coating technology for energy-saving window applications. In Modern Technologies for Creating the Thin-Film Systems and Coatings, 1st ed.; Nikitenkov, N., Ed.; InTechOpen: London, UK, 2017; pp. 418–422. [Google Scholar]
- Yun, J.H.; Kim, J. Double transparent conducting oxide films for photoelectric devices. Mater. Lett. 2012, 70, 4–6. [Google Scholar] [CrossRef]
- Mahmood, K.; Munir, R.; Kang, H.W.; Sung, H.J. An atmospheric pressure-based electrospraying route to fabricate the multi-applications bilayer (AZO/ITO) TCO films. RSC Adv. 2013, 3, 25741–25751. [Google Scholar] [CrossRef]
- Sun, K.; Tang, X.F.; Yang, C.; Jin, D. Preparation and performance of low-emissivity Al-doped ZnO films for energy-saving glass. Ceram. Int. 2018, 44, 19597–19602. [Google Scholar] [CrossRef]
- Kim, H.; Gilmore, C.M.; Horwitz, J.S.; Piqué, A.; Murata, H.; Kushto, G.P.; Schlaf, R.; Kafafi, Z.H.; Chrisey, D.B. Transparent conducting aluminum-doped zinc oxide thin films for organic light-emitting devices. Appl. Phys. Lett. 2000, 76, 259–261. [Google Scholar] [CrossRef]
- Sima, C.; Grigoriu, C.; Antohe, S. Comparison of the dye-sensitized solar cells performances based on transparent conductive ITO and FTO. Thin Solid Films 2010, 519, 595–597. [Google Scholar] [CrossRef]
- Ayachi, B.; Aviles, T.; Vilcot, J.P.; Sion, C. Rapid thermal annealing effect on the spatial resistivity distribution of AZO thin films deposited by pulsed-direct-current sputtering for solar cells applications. Appl. Surf. Sci. 2016, 366, 53–58. [Google Scholar] [CrossRef]
- Hagen, E.; Rubens, H. Über Beziehungen des Reflexions- und Emissionsvermögens der Metalle zu ihrem elektrischen Leitvermögen. Ann. Phys. 1903, 11, 873–901. [Google Scholar] [CrossRef]
- Jiang, Q.J.; Lu, J.G.; Yuan, Y.L.; Sun, L.W.; Wang, X.; Wen, Z.; Ye, Z.Z.; Xiao, D.; Ge, H.Z.; Zhao, Y. Tailoring the morphology, optical and electrical properties of DC-sputtered ZnO:Al films by post thermal and plasma treatments. Mater. Lett. 2013, 106, 125–128. [Google Scholar] [CrossRef]
- Chang, H.P.; Wang, F.H.; Wu, J.Y.; Kung, C.Y.; Liu, H.W. Enhanced conductivity of aluminum doped ZnO films by hydrogen plasma treatment. Thin Solid Films 2010, 518, 7445–7449. [Google Scholar] [CrossRef]
- Cai, P.F.; You, J.B.; Zhang, X.W.; Dong, J.J.; Yang, X.L.; Yin, Z.G.; Chen, N.F. Enhancement of conductivity and transmittance of ZnO films by post hydrogen plasma treatment. J. Appl. Phys. 2009, 105, 083713. [Google Scholar] [CrossRef]
- Lee, J.; Lim, D.; Yang, K.; Choi, W. Influence of different plasma treatments on electrical and optical properties on sputtered AZO and ITO films. J. Cryst. Growth 2011, 326, 50–57. [Google Scholar] [CrossRef]
- Muthitamongkol, P.; Thanachayanont, C.; Samransuksamer, B.; Seawsakul, K.; Horprathum, M.; Eiamchai, P.; Limwichean, S.; Patthanasettakul, V.; Nuntawong, N.; Songsiriritthiguland, P.; et al. The effects of the argon plasma treatments on transparent conductive aluminum-dope zinc oxide thin films prepared by the pulsed DC magnetron sputtering. Mater. Today Proc. 2017, 4, 6248–6253. [Google Scholar] [CrossRef]
- Wu, M.; Huang, T.; Jin, C.; Zhuge, L.; Han, Q.; Wu, X. Effect of Multiple Frequency H2/Ar Plasma Treatment on the Optical, Electrical, and Structural Properties of AZO Films. IEEE Trans. Plasma Sci. 2014, 42, 3687–3690. [Google Scholar] [CrossRef]
- Chang, S.C. Low pressure H2/N2 annealing on indium tin oxide film. Microelectron. J. 2007, 38, 1220–1225. [Google Scholar] [CrossRef]
- O’Hanlon, J.F. A User’s Guide to Vacuum Technology, 2nd ed.; John Wiley & Sons, Inc.: Hoboken, NJ, USA, 1989; p. 433. [Google Scholar]
- Tong, H.; Deng, Z.; Liu, Z.; Huang, C.; Huang, J.; Lan, H.; Wang, C.; Cao, Y. Effects of post-annealing on structural, optical and electrical properties of Al-doped ZnO thin films. Appl. Surf. Sci. 2011, 257, 4906–4911. [Google Scholar] [CrossRef]
- Kittel, C. Introduction to Solid State Physics, 8th ed.; John Wiley & Sons, Inc.: Hoboken, NJ, USA, 2004; p. 71. [Google Scholar]
- Lu, H.Y.; Chu, S.Y.; Tan, S.S. The characteristics of low-temperature-synthesized ZnS and ZnO nanoparticles. J. Cryst. Growth 2004, 269, 385–391. [Google Scholar] [CrossRef]
- Jelle, B.P.; Kalnæs, S.E.; Gao, T. Low-emissivity materials for building applications: A state-of-the-art review and future research perspectives. Energy Build. 2015, 96, 329–356. [Google Scholar] [CrossRef]




| H2/N2 Flow Ratio | 100 sccm/0 sccm | 100 sccm/50 sccm | 100 sccm/100 sccm |
|---|---|---|---|
| Emissivity | 0.10 | 0.08 | 0.07 |
| Average transmittance in the visible (380–780 nm) region (%) | 80% | 80% | 80% |
© 2019 by the authors. Licensee MDPI, Basel, Switzerland. This article is an open access article distributed under the terms and conditions of the Creative Commons Attribution (CC BY) license (http://creativecommons.org/licenses/by/4.0/).
Share and Cite
Chang, S.-C.; Chan, H.-T. Effect of Nitrogen Flow in Hydrogen/Nitrogen Plasma Annealing on Aluminum-Doped Zinc Oxide/Tin-Doped Indium Oxide Bilayer Films Applied in Low Emissivity Glass. Crystals 2019, 9, 310. https://doi.org/10.3390/cryst9060310
Chang S-C, Chan H-T. Effect of Nitrogen Flow in Hydrogen/Nitrogen Plasma Annealing on Aluminum-Doped Zinc Oxide/Tin-Doped Indium Oxide Bilayer Films Applied in Low Emissivity Glass. Crystals. 2019; 9(6):310. https://doi.org/10.3390/cryst9060310
Chicago/Turabian StyleChang, Shang-Chou, and Huang-Tian Chan. 2019. "Effect of Nitrogen Flow in Hydrogen/Nitrogen Plasma Annealing on Aluminum-Doped Zinc Oxide/Tin-Doped Indium Oxide Bilayer Films Applied in Low Emissivity Glass" Crystals 9, no. 6: 310. https://doi.org/10.3390/cryst9060310
APA StyleChang, S.-C., & Chan, H.-T. (2019). Effect of Nitrogen Flow in Hydrogen/Nitrogen Plasma Annealing on Aluminum-Doped Zinc Oxide/Tin-Doped Indium Oxide Bilayer Films Applied in Low Emissivity Glass. Crystals, 9(6), 310. https://doi.org/10.3390/cryst9060310

