Advances in Ultrasonic-Assisted Directed Energy Deposition (DED) for Metal Additive Manufacturing
Abstract
1. Introduction
2. Fundamental Mechanisms and Principles of DED
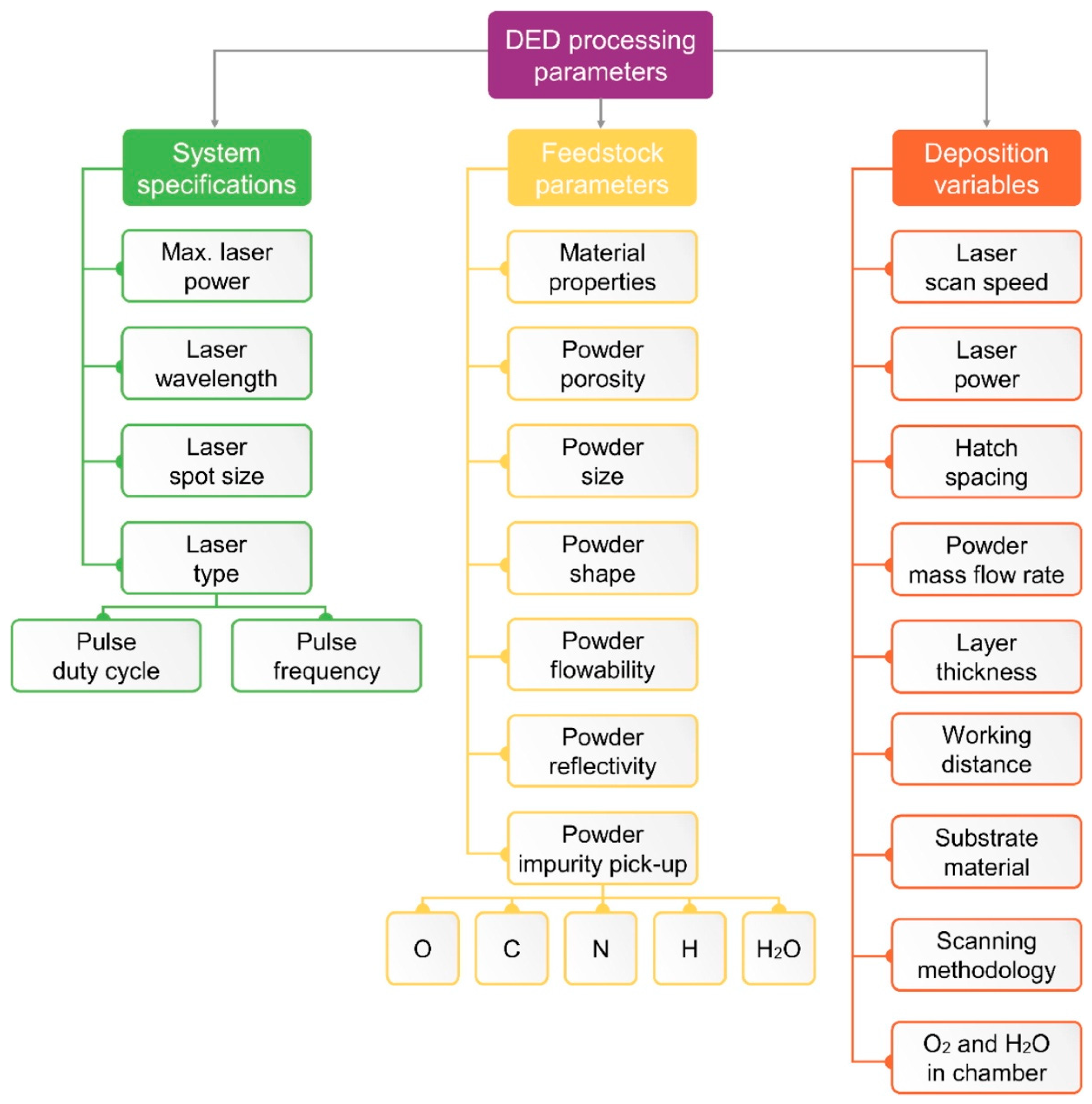
2.1. Overview of DED Technology
2.2. Working Principle of DED
2.3. Current Challenges of DED Processes
2.3.1. Residual Stresses
2.3.2. Porosity Defects
2.3.3. Cracking Defects
2.3.4. Design Flexibility
2.3.5. Post-Processing Requirement
3. UA-DED Technology
3.1. Working Principles of UA-DED
3.2. System Configurations of UA-DED
3.3. Performance Enhancement Mechanisms in UA-DED
3.3.1. Grain Refinement
3.3.2. Reduced Porosity
3.3.3. Improved Tensile Properties
3.3.4. Reduction in Deposition Defects
3.3.5. Enhanced Microhardness
4. Optimization of Ultrasonic-Assisted Parameters in DED
4.1. Ultrasonic Intensity Optimization
4.2. Frequency Optimization
4.3. Ultrasonic Power Optimization
4.4. Multi-Parameter Coordinated Optimization
5. Summary and Prospectives
5.1. Summary
- The introduction of ultrasonic vibration can effectively manipulate melt pool dynamics, microstructure evolution, and defect formation through mechanisms of acoustic cavitation, streaming, and damping. Tailored UA-DED with optimized vibration parameters matched to DED signatures has demonstrated great capabilities for eliminating cracks, refining grains, and enhancing mechanical properties.
- Strong evidence has been provided on the intrinsic correlations between input ultrasonic parameters and output materials properties. By tuning the ultrasonic frequency, amplitude, and power, the precise regulation of grain morphology, defects, and hardness/strength can be achieved synchronously with DED process parameters. These intrinsic relationships form the basis for quality and performance improvements in UA-DED technology.
- Despite the potent effects exhibited, the applications and further development of UA-DED still face limitations such as process stability, parameter matching, and materials generalization. To address these gaps and facilitate the industrialization of UA-DED integrated monitoring systems, multi-physics modelling tools and extensive research uncovering multi-material microstructure–property relationships have been highlighted as critical future efforts.
5.2. Prospectives
5.2.1. System Integration and Standardization of UA-DED
5.2.2. Mechanistic Study of UA-Material Interaction
5.2.3. Further Development and Practical Application of Processes for Material Adaptation
Author Contributions
Funding
Data Availability Statement
Conflicts of Interest
References
- DebRoy, T.; Wei, H.L.; Zuback, J.S.; Mukherjee, T.; Elmer, J.W.; Milewski, J.O.; Beese, A.M.; Wilson-Heid, A.; De, A.; Zhang, W. Additive Manufacturing of Metallic Components–Process, Structure and Properties. Prog. Mater. Sci. 2018, 92, 112–224. [Google Scholar] [CrossRef]
- Moeinfar, K.; Khodabakhshi, F.; Kashani-bozorg, S.F.; Mohammadi, M.; Gerlich, A.P. A Review on Metallurgical Aspects of Laser Additive Manufacturing (LAM): Stainless Steels, Nickel Superalloys, and Titanium Alloys. J. Mater. Res. Technol. 2022, 16, 1029–1068. [Google Scholar] [CrossRef]
- Mellor, S.; Hao, L.; Zhang, D. Additive Manufacturing: A Framework for Implementation. Int. J. Prod. Econ. 2014, 149, 194–201. [Google Scholar] [CrossRef]
- Svetlizky, D.; Das, M.; Zheng, B.; Vyatskikh, A.L.; Bose, S.; Bandyopadhyay, A.; Schoenung, J.M.; Lavernia, E.J.; Eliaz, N. Directed Energy Deposition (DED) Additive Manufacturing: Physical Characteristics, Defects, Challenges and Applications. Mater. Today 2021, 49, 271–295. [Google Scholar] [CrossRef]
- Ahn, D.-G. Directed Energy Deposition (DED) Process: State of the Art. Int. J. Precis. Eng. Manuf. Green Technol. 2021, 8, 703–742. [Google Scholar] [CrossRef]
- Dass, A.; Moridi, A. State of the Art in Directed Energy Deposition: From Additive Manufacturing to Materials Design. Coatings 2019, 9, 418. [Google Scholar] [CrossRef]
- Haley, J.; Karandikar, J.; Herberger, C.; MacDonald, E.; Feldhausen, T.; Lee, Y. Review of in Situ Process Monitoring for Metal Hybrid Directed Energy Deposition. J. Manuf. Process. 2024, 109, 128–139. [Google Scholar] [CrossRef]
- Zheng, B.; Haley, J.C.; Yang, N.; Yee, J.; Terrassa, K.W.; Zhou, Y.; Lavernia, E.J.; Schoenung, J.M. On the Evolution of Microstructure and Defect Control in 316L SS Components Fabricated via Directed Energy Deposition. Mater. Sci. Eng. A 2019, 764, 138243. [Google Scholar] [CrossRef]
- Yadroitsev, I.; Krakhmalev, P.; Yadroitsava, I.; Johansson, S.; Smurov, I. Energy Input Effect on Morphology and Microstructure of Selective Laser Melting Single Track from Metallic Powder. J. Mater. Process. Technol. 2013, 213, 606–613. [Google Scholar] [CrossRef]
- King, W.; Anderson, A.T.; Ferencz, R.M.; Hodge, N.E.; Kamath, C.; Khairallah, S.A. Overview of Modelling and Simulation of Metal Powder Bed Fusion Process at Lawrence Livermore National Laboratory. Mater. Sci. Technol. 2015, 31, 957–968. [Google Scholar] [CrossRef]
- Xie, D.; Lv, F.; Yang, Y.; Shen, L.; Tian, Z.; Shuai, C.; Chen, B.; Zhao, J. A Review on Distortion and Residual Stress in Additive Manufacturing. Chin. J. Mech. Eng. Addit. Manuf. Front. 2022, 1, 100039. [Google Scholar] [CrossRef]
- Shifeng, W.; Shuai, L.; Qingsong, W.; Yan, C.; Sheng, Z.; Yusheng, S. Effect of Molten Pool Boundaries on the Mechanical Properties of Selective Laser Melting Parts. J. Mater. Process. Technol. 2014, 214, 2660–2667. [Google Scholar] [CrossRef]
- Gu, D.D.; Meiners, W.; Wissenbach, K.; Poprawe, R. Laser Additive Manufacturing of Metallic Components: Materials, Processes and Mechanisms. Int. Mater. Rev. 2012, 57, 133–164. [Google Scholar] [CrossRef]
- Shamsaei, N.; Yadollahi, A.; Bian, L.; Thompson, S.M. An Overview of Direct Laser Deposition for Additive Manufacturing; Part II: Mechanical Behavior, Process Parameter Optimization and Control. Addit. Manuf. 2015, 8, 12–35. [Google Scholar] [CrossRef]
- Ng, G.K.L.; Jarfors, A.E.W.; Bi, G.; Zheng, H.Y. Porosity Formation and Gas Bubble Retention in Laser Metal Deposition. Appl. Phys. A 2009, 97, 641–649. [Google Scholar] [CrossRef]
- Giganto, S.; Martínez-Pellitero, S.; Barreiro, J.; Leo, P.; Castro-Sastre, M.Á. Impact of the Laser Scanning Strategy on the Quality of 17-4PH Stainless Steel Parts Manufactured by Selective Laser Melting. J. Mater. Res. Technol. 2022, 20, 2734–2747. [Google Scholar] [CrossRef]
- Yadollahi, A.; Shamsaei, N. Additive Manufacturing of Fatigue Resistant Materials: Challenges and Opportunities. Int. J. Fatigue 2017, 98, 14–31. [Google Scholar] [CrossRef]
- Shim, D.-S.; Baek, G.-Y.; Seo, J.-S.; Shin, G.-Y.; Kim, K.-P.; Lee, K.-Y. Effect of Layer Thickness Setting on Deposition Characteristics in Direct Energy Deposition (DED) Process. Opt. Laser Technol. 2016, 86, 69–78. [Google Scholar] [CrossRef]
- Wang, J.; Zhang, J.; Liu, G.; Liang, L.; Yang, G.; Huang, A.; Pang, S. Effects of Scanning Strategies on Residual Stress and Deformation by High-Power Direct Energy Deposition: Island Size and Laser Jump Strategy between Islands. J. Manuf. Process. 2022, 75, 23–40. [Google Scholar] [CrossRef]
- Liu, W.-W.; Saleheen, K.M.; Tang, Z.; Wang, H.; Al-Hammadi, G.; Abdelrahman, A.; Yongxin, Z.; Hua, S.-G.; Wang, F.-T. Review on Scanning Pattern Evaluation in Laser-Based Additive Manufacturing. Opt. Eng. 2021, 60, 070901. [Google Scholar] [CrossRef]
- Cai, Y.; Xiong, J.; Chen, H.; Zhang, G. A Review of In-Situ Monitoring and Process Control System in Metal-Based Laser Additive Manufacturing. J. Manuf. Syst. 2023, 70, 309–326. [Google Scholar] [CrossRef]
- Tang, Z.; Liu, W.; Wang, Y.; Saleheen, K.M.; Liu, Z.; Peng, S.; Zhang, Z.; Zhang, H. A Review on in Situ Monitoring Technology for Directed Energy Deposition of Metals. Int. J. Adv. Manuf. Technol. 2020, 108, 3437–3463. [Google Scholar] [CrossRef]
- Tapia, G.; Elwany, A. A Review on Process Monitoring and Control in Metal-Based Additive Manufacturing. J. Manuf. Sci. Eng. 2014, 136, 060801. [Google Scholar] [CrossRef]
- Martin, J.H.; Yahata, B.D.; Hundley, J.M.; Mayer, J.A.; Schaedler, T.A.; Pollock, T.M. 3D Printing of High-Strength Aluminium Alloys. Nature 2017, 549, 365–369. [Google Scholar] [CrossRef] [PubMed]
- Bartels, D.; Fallqvist, M.; Heise, M.; Vetter, J.; Schmidt, M.; Krakhmalev, P. Development of a Novel Wear-Resistant WC-Reinforced Coating Based on the Case-Hardening Steel Bainidur AM for the Substitution of Carburizing Heat Treatments. J. Mater. Res. Technol. 2023, 26, 186–198. [Google Scholar] [CrossRef]
- Heralić, A.; Christiansson, A.-K.; Lennartson, B. Height Control of Laser Metal-Wire Deposition Based on Iterative Learning Control and 3D Scanning. Opt. Lasers Eng. 2012, 50, 1230–1241. [Google Scholar] [CrossRef]
- Smith, T.R.; Sugar, J.D.; San Marchi, C.; Schoenung, J.M. Strengthening Mechanisms in Directed Energy Deposited Austenitic Stainless Steel. Acta Mater. 2019, 164, 728–740. [Google Scholar] [CrossRef]
- Wang, T.; Zhu, Y.Y.; Zhang, S.Q.; Tang, H.B.; Wang, H.M. Grain Morphology Evolution Behavior of Titanium Alloy Components during Laser Melting Deposition Additive Manufacturing. J. Alloys Compd. 2015, 632, 505–513. [Google Scholar] [CrossRef]
- Gu, J.; Ding, J.; Williams, S.W.; Gu, H.; Bai, J.; Zhai, Y.; Ma, P. The Strengthening Effect of Inter-Layer Cold Working and Post-Deposition Heat Treatment on the Additively Manufactured Al–6.3Cu Alloy. Mater. Sci. Eng. A 2016, 651, 18–26. [Google Scholar] [CrossRef]
- Xu, X.; Ganguly, S.; Ding, J.; Seow, C.E.; Williams, S. Enhancing Mechanical Properties of Wire + Arc Additively Manufactured INCONEL 718 Superalloy through In-Process Thermomechanical Processing. Mater. Des. 2018, 160, 1042–1051. [Google Scholar] [CrossRef]
- Keist, J.S.; Nayir, S.; Palmer, T.A. Impact of Hot Isostatic Pressing on the Mechanical and Microstructural Properties of Additively Manufactured Ti–6Al–4V Fabricated Using Directed Energy Deposition. Mater. Sci. Eng. A 2020, 787, 139454. [Google Scholar] [CrossRef]
- Maleki, E.; Bagherifard, S.; Bandini, M.; Guagliano, M. Surface Post-Treatments for Metal Additive Manufacturing: Progress, Challenges, and Opportunities. Addit. Manuf. 2021, 37, 101619. [Google Scholar] [CrossRef]
- Kim, M.; Oh, W.; Baek, G.; Jo, Y.; Lee, K.; Park, S.; Shim, D. Ultrasonic Nanocrystal Surface Modification of High-Speed Tool Steel (AISI M4) Layered via Direct Energy Deposition. J. Mater. Process. Technol. 2020, 277, 116420. [Google Scholar] [CrossRef]
- Zhou, J.; Zhou, X.; Li, H.; Hu, J.; Han, X.; Liu, S. In-Situ Laser Shock Peening for Improved Surface Quality and Mechanical Properties of Laser-Directed Energy-Deposited AlSi10Mg Alloy. Addit. Manuf. 2022, 60, 103177. [Google Scholar] [CrossRef]
- Wang, J.; Xue, Y.; Xu, D.; Zeng, Y.; Li, L.; Wang, Z.; Jiang, F. Effects of Layer-by-Layer Ultrasonic Impact Treatment on Microstructure and Mechanical Properties of 304 Stainless Steel Manufactured by Directed Energy Deposition. Addit. Manuf. 2023, 68, 103523. [Google Scholar] [CrossRef]
- El-Azab, S.A.; Zhang, C.; Jiang, S.; Vyatskikh, A.L.; Valdevit, L.; Lavernia, E.J.; Schoenung, J.M. In Situ Observation of Melt Pool Evolution in Ultrasonic Vibration-Assisted Directed Energy Deposition. Sci. Rep. 2023, 13, 17705. [Google Scholar] [CrossRef] [PubMed]
- Aversa, A.; Piscopo, G.; Salmi, A.; Lombardi, M. Effect of Heat Treatments on Residual Stress and Properties of AISI 316L Steel Processed by Directed Energy Deposition. J. Mater. Eng. Perform. 2020, 29, 6002–6013. [Google Scholar] [CrossRef]
- Hu, Y.L.; Lin, X.; Li, Y.L.; Wang, J.; Zhang, S.Y.; Lu, X.F.; Huang, W.D. Effect of Heat Treatment on the Microstructural Evolution and Mechanical Properties of GH4099 Additive-Manufactured by Directed Energy Deposition. J. Alloys Compd. 2019, 800, 163–173. [Google Scholar] [CrossRef]
- Careri, F.; Imbrogno, S.; Umbrello, D.; Attallah, M.M.; Outeiro, J.; Batista, A.C. Machining and Heat Treatment as Post-Processing Strategies for Ni-Superalloys Structures Fabricated Using Direct Energy Deposition. J. Manuf. Process. 2021, 61, 236–244. [Google Scholar] [CrossRef]
- Todaro, C.J.; Easton, M.A.; Qiu, D.; Brandt, M.; StJohn, D.H.; Qian, M. Grain Refinement of Stainless Steel in Ultrasound-Assisted Additive Manufacturing. Addit. Manuf. 2021, 37, 101632. [Google Scholar] [CrossRef]
- Wang, H.; Hu, Y.; Ning, F.; Cong, W. Ultrasonic Vibration-Assisted Laser Engineered Net Shaping of Inconel 718 Parts: Effects of Ultrasonic Frequency on Microstructural and Mechanical Properties. J. Mater. Process. Technol. 2020, 276, 116395. [Google Scholar] [CrossRef]
- Zhu, L.; Yang, Z.; Xin, B.; Wang, S.; Meng, G.; Ning, J.; Xue, P. Microstructure and Mechanical Properties of Parts Formed by Ultrasonic Vibration-Assisted Laser Cladding of Inconel 718. Surf. Coat. Technol. 2021, 410, 126964. [Google Scholar] [CrossRef]
- Todaro, C.J. Grain Structure Control during Metal 3D Printing by High-Intensity Ultrasound. Nat. Commun. 2020, 11, 142. [Google Scholar] [CrossRef] [PubMed]
- Zhang, Y.; Guo, Y.; Chen, Y.; Cao, Y.; Qi, H.; Yang, S. Microstructure and Mechanical Properties of Al-12Si Alloys Fabricated by Ultrasonic-Assisted Laser Metal Deposition. Materials 2019, 13, 126. [Google Scholar] [CrossRef] [PubMed]
- Chen, Y.; Xu, M.; Zhang, T.; Xie, J.; Wei, K.; Wang, S.; Yin, L.; He, P. Grain Refinement and Mechanical Properties Improvement of Inconel 625 Alloy Fabricated by Ultrasonic-Assisted Wire and Arc Additive Manufacturing. J. Alloys Compd. 2022, 910, 164957. [Google Scholar] [CrossRef]
- Jorge Junior, A.M.; Guedes, L.H.; Balancin, O. Ultra Grain Refinement During the Simulated Thermomechanical-Processing of Low Carbon Steel. J. Mater. Res. Technol. 2012, 1, 141–147. [Google Scholar] [CrossRef]
- Tan, C.; Li, R.; Su, J.; Du, D.; Du, Y.; Attard, B.; Chew, Y.; Zhang, H.; Lavernia, E.J.; Fautrelle, Y.; et al. Review on Field Assisted Metal Additive Manufacturing. Int. J. Mach. Tools Manuf. 2023, 189, 104032. [Google Scholar] [CrossRef]
- Fayazfar, H.; Salarian, M.; Rogalsky, A.; Sarker, D.; Russo, P.; Paserin, V.; Toyserkani, E. A Critical Review of Powder-Based Additive Manufacturing of Ferrous Alloys: Process Parameters, Microstructure and Mechanical Properties. Mater. Des. 2018, 144, 98–128. [Google Scholar] [CrossRef]
- Liang, Z.; Chang, B.; Zhang, H.; Li, Z.; Peng, G.; Du, D.; Chang, S.; Wang, L. Electric Current Evaluation for Process Monitoring in Electron Beam Directed Energy Deposition. Int. J. Mach. Tools Manuf. 2022, 176, 103883. [Google Scholar] [CrossRef]
- Rodrigues, T.A.; Duarte, V.; Miranda, R.M.; Santos, T.G.; Oliveira, J.P. Current Status and Perspectives on Wire and Arc Additive Manufacturing (WAAM). Materials 2019, 12, 1121. [Google Scholar] [CrossRef]
- Cunningham, C.R.; Flynn, J.M.; Shokrani, A.; Dhokia, V.; Newman, S.T. Invited Review Article: Strategies and Processes for High Quality Wire Arc Additive Manufacturing. Addit. Manuf. 2018, 22, 672–686. [Google Scholar] [CrossRef]
- Saboori, A.; Aversa, A.; Marchese, G.; Biamino, S.; Lombardi, M.; Fino, P. Application of Directed Energy Deposition-Based Additive Manufacturing in Repair. Appl. Sci. 2019, 9, 3316. [Google Scholar] [CrossRef]
- Li, S.-H.; Kumar, P.; Chandra, S.; Ramamurty, U. Directed Energy Deposition of Metals: Processing, Microstructures, and Mechanical Properties. Int. Mater. Rev. 2023, 68, 605–647. [Google Scholar] [CrossRef]
- Li, Z.; Sui, S.; Ma, X.; Tan, H.; Zhong, C.; Bi, G.; Clare, A.T.; Gasser, A.; Chen, J. High Deposition Rate Powder- and Wire-Based Laser Directed Energy Deposition of Metallic Materials: A Review. Int. J. Mach. Tools Manuf. 2022, 181, 103942. [Google Scholar] [CrossRef]
- Xu, X.; Ganguly, S.; Ding, J.; Dirisu, P.; Martina, F.; Liu, X.; Williams, S.W. Improving Mechanical Properties of Wire plus Arc Additively Manufactured Maraging Steel through Plastic Deformation Enhanced Aging Response. Mater. Sci. Eng. A 2019, 747, 111–118. [Google Scholar] [CrossRef]
- Thompson, S.M.; Bian, L.; Shamsaei, N.; Yadollahi, A. An Overview of Direct Laser Deposition for Additive Manufacturing; Part I: Transport Phenomena, Modeling and Diagnostics. Addit. Manuf. 2015, 8, 36–62. [Google Scholar] [CrossRef]
- Wang, F.; Mei, J.; Wu, X. Compositionally Graded Ti6Al4V+TiC Made by Direct Laser Fabrication Using Powder and Wire. Mater. Des. 2007, 28, 2040–2046. [Google Scholar] [CrossRef]
- Gong, M.; Meng, Y.; Zhang, S.; Zhang, Y.; Zeng, X.; Gao, M. Laser-Arc Hybrid Additive Manufacturing of Stainless Steel with Beam Oscillation. Addit. Manuf. 2020, 33, 101180. [Google Scholar] [CrossRef]
- Negi, S.; Nambolan, A.A.; Kapil, S.; Joshi, P.S.; Karunakaran, K.P.; Bhargava, P. Review on Electron Beam Based Additive Manufacturing. Rapid Prototyp. J. 2019, 26, 485–498. [Google Scholar] [CrossRef]
- Abe, T.; Sasahara, H. Dissimilar Metal Deposition with a Stainless Steel and Nickel-Based Alloy Using Wire and Arc-Based Additive Manufacturing. Precis. Eng. 2016, 45, 387–395. [Google Scholar] [CrossRef]
- Bose, S.; Robertson, S.F.; Bandyopadhyay, A. Surface Modification of Biomaterials and Biomedical Devices Using Additive Manufacturing. Acta Biomater. 2018, 66, 6–22. [Google Scholar] [CrossRef]
- Gibson, I.; Rosen, D.; Stucker, B. Directed Energy Deposition Processes. In Additive Manufacturing Technologies: 3D Printing, Rapid Prototyping, and Direct Digital Manufacturing; Gibson, I., Rosen, D., Stucker, B., Eds.; Springer: New York, NY, USA, 2015; pp. 245–268. ISBN 978-1-4939-2113-3. [Google Scholar]
- Feenstra, D.R.; Banerjee, R.; Fraser, H.L.; Huang, A.; Molotnikov, A.; Birbilis, N. Critical Review of the State of the Art in Multi-Material Fabrication via Directed Energy Deposition. Curr. Opin. Solid State Mater. Sci. 2021, 25, 100924. [Google Scholar] [CrossRef]
- Clijsters, S.; Craeghs, T.; Buls, S.; Kempen, K.; Kruth, J.-P. In Situ Quality Control of the Selective Laser Melting Process Using a High-Speed, Real-Time Melt Pool Monitoring System. Int. J. Adv. Manuf. Technol. 2014, 75, 1089–1101. [Google Scholar] [CrossRef]
- McAndrew, A.R.; Alvarez Rosales, M.; Colegrove, P.A.; Hönnige, J.R.; Ho, A.; Fayolle, R.; Eyitayo, K.; Stan, I.; Sukrongpang, P.; Crochemore, A.; et al. Interpass Rolling of Ti-6Al-4V Wire + Arc Additively Manufactured Features for Microstructural Refinement. Addit. Manuf. 2018, 21, 340–349. [Google Scholar] [CrossRef]
- Saboori, A.; Piscopo, G.; Lai, M.; Salmi, A.; Biamino, S. An Investigation on the Effect of Deposition Pattern on the Microstructure, Mechanical Properties and Residual Stress of 316L Produced by Directed Energy Deposition. Mater. Sci. Eng. A 2020, 780, 139179. [Google Scholar] [CrossRef]
- Piscopo, G.; Salmi, A.; Atzeni, E. Influence of High-Productivity Process Parameters on the Surface Quality and Residual Stress State of AISI 316L Components Produced by Directed Energy Deposition. J. Mater. Eng. Perform. 2021, 30, 6691–6702. [Google Scholar] [CrossRef]
- Moat, R.J.; Pinkerton, A.J.; Li, L.; Withers, P.J.; Preuss, M. Residual Stresses in Laser Direct Metal Deposited Waspaloy. Mater. Sci. Eng. A 2011, 528, 2288–2298. [Google Scholar] [CrossRef]
- Zou, X.; Yan, Z.; Zou, K.; Gang Zhang, S.; Liu, W.; Song, L. Residual Stress Control of 316 L Stainless Steel Using Pulsed-Wave Laser Additive Manufacturing. Opt. Laser Technol. 2022, 150, 107910. [Google Scholar] [CrossRef]
- Ding, J.; Colegrove, P.; Mehnen, J.; Williams, S.; Wang, F.; Almeida, P.S. A Computationally Efficient Finite Element Model of Wire and Arc Additive Manufacture. Int. J. Adv. Manuf. Technol. 2014, 70, 227–236. [Google Scholar] [CrossRef]
- Sterling, A.J.; Torries, B.; Shamsaei, N.; Thompson, S.M.; Seely, D.W. Fatigue Behavior and Failure Mechanisms of Direct Laser Deposited Ti–6Al–4V. Mater. Sci. Eng. A 2016, 655, 100–112. [Google Scholar] [CrossRef]
- Yadollahi, A.; Shamsaei, N.; Thompson, S.M.; Elwany, A.; Bian, L. Effects of Building Orientation and Heat Treatment on Fatigue Behavior of Selective Laser Melted 17-4 PH Stainless Steel. Int. J. Fatigue 2017, 94, 218–235. [Google Scholar] [CrossRef]
- Ding, J.; Colegrove, P.; Mehnen, J.; Ganguly, S.; Sequeira Almeida, P.M.; Wang, F.; Williams, S. Thermo-Mechanical Analysis of Wire and Arc Additive Layer Manufacturing Process on Large Multi-Layer Parts. Comput. Mater. Sci. 2011, 50, 3315–3322. [Google Scholar] [CrossRef]
- Aboulkhair, N.T.; Everitt, N.M.; Ashcroft, I.; Tuck, C. Reducing Porosity in AlSi10Mg Parts Processed by Selective Laser Melting. Addit. Manuf. 2014, 1–4, 77–86. [Google Scholar] [CrossRef]
- Tan, Z.E.; Pang, J.H.L.; Kaminski, J.; Pepin, H. Characterisation of Porosity, Density, and Microstructure of Directed Energy Deposited Stainless Steel AISI 316L. Addit. Manuf. 2019, 25, 286–296. [Google Scholar] [CrossRef]
- Molaei, R.; Fatemi, A.; Phan, N. Significance of Hot Isostatic Pressing (HIP) on Multiaxial Deformation and Fatigue Behaviors of Additive Manufactured Ti-6Al-4V Including Build Orientation and Surface Roughness Effects. Int. J. Fatigue 2018, 117, 352–370. [Google Scholar] [CrossRef]
- Kistler, N.A.; Corbin, D.J.; Nassar, A.R.; Reutzel, E.W.; Beese, A.M. Effect of Processing Conditions on the Microstructure, Porosity, and Mechanical Properties of Ti-6Al-4V Repair Fabricated by Directed Energy Deposition. J. Mater. Process. Technol. 2019, 264, 172–181. [Google Scholar] [CrossRef]
- Koike, R.; Misawa, T.; Kakinuma, Y.; Oda, Y. Basic Study on Remelting Process to Enhance Density of Inconel 625 in Direct Energy Deposition. Int. J. Autom. Technol. 2018, 12, 424–433. [Google Scholar] [CrossRef]
- Oh, W.J.; Lee, W.J.; Kim, M.S.; Jeon, J.B.; Shim, D.S. Repairing Additive-Manufactured 316L Stainless Steel Using Direct Energy Deposition. Opt. Laser Technol. 2019, 117, 6–17. [Google Scholar] [CrossRef]
- Dang, X.; Li, Y.; Chen, K.; Ramamurty, U.; Luo, S.; Liang, X.; He, W. Avoiding Cracks in Additively Manufactured Non-Weldable Directionally Solidified Ni-Based Superalloys. Addit. Manuf. 2022, 59, 103095. [Google Scholar] [CrossRef]
- Zhang, X.; Chen, H.; Xu, L.; Xu, J.; Ren, X.; Chen, X. Cracking Mechanism and Susceptibility of Laser Melting Deposited Inconel 738 Superalloy. Mater. Des. 2019, 183, 108105. [Google Scholar] [CrossRef]
- Guo, D.; Yan, K.; Callaghan, M.D.; Daisenberger, D.; Chatterton, M.; Chen, J.; Wisbey, A.; Mirihanage, W. Solidification Microstructure and Residual Stress Correlations in Direct Energy Deposited Type 316L Stainless Steel. Mater. Des. 2021, 207, 109782. [Google Scholar] [CrossRef]
- Zhou, Z.; Lei, Q.; Yan, Z.; Wang, Z.; Shang, Y.; Li, Y.; Qi, H.; Jiang, L.; Liu, Y.; Huang, L. Effects of Process Parameters on Microstructure and Cracking Susceptibility of a Single Crystal Superalloy Fabricated by Directed Energy Deposition. Mater. Des. 2021, 198, 109296. [Google Scholar] [CrossRef]
- Woo, W.; Kim, D.-K.; Kingston, E.J.; Luzin, V.; Salvemini, F.; Hill, M.R. Effect of Interlayers and Scanning Strategies on Through-Thickness Residual Stress Distributions in Additive Manufactured Ferritic-Austenitic Steel Structure. Mater. Sci. Eng. A 2019, 744, 618–629. [Google Scholar] [CrossRef]
- Zhang, X.; Chai, Z.; Chen, H.; Xu, J.; Xu, L.; Lu, H.; Chen, X. A Novel Method to Prevent Cracking in Directed Energy Deposition of Inconel 738 by In-Situ Doping Inconel 718. Mater. Des. 2021, 197, 109214. [Google Scholar] [CrossRef]
- Su, Y.; Wang, Y.; Shi, J. Microstructure and Mechanical Properties of Laser DED Produced Crack-Free Al 7075 Alloy: Effect of Process Parameters and Heat Treatment. Mater. Sci. Eng. A 2022, 857, 144075. [Google Scholar] [CrossRef]
- Renjith, S.C.; Park, K.; Okudan Kremer, G.E. A Design Framework for Additive Manufacturing: Integration of Additive Manufacturing Capabilities in the Early Design Process. Int. J. Precis. Eng. Manuf. 2020, 21, 329–345. [Google Scholar] [CrossRef]
- Bikas, H.; Lianos, A.K.; Stavropoulos, P. A Design Framework for Additive Manufacturing. Int. J. Adv. Manuf. Technol. 2019, 103, 3769–3783. [Google Scholar] [CrossRef]
- Primo, T.; Calabrese, M.; Del Prete, A.; Anglani, A. Additive Manufacturing Integration with Topology Optimization Methodology for Innovative Product Design. Int. J. Adv. Manuf. Technol. 2017, 93, 467–479. [Google Scholar] [CrossRef]
- Momenzadeh, N.; Nath, S.D.; Berfield, T.A.; Atre, S.V. In Situ Measurement of Thermal Strain Development in 420 Stainless Steel Additive Manufactured Metals. Exp. Mech. 2019, 59, 819–827. [Google Scholar] [CrossRef]
- Souza, A.M.; Ferreira, R.; Barragán, G.; Nuñez, J.G.; Mariani, F.E.; da Silva, E.J.; Coelho, R.T. Effects of Laser Polishing on Surface Characteristics and Wettability of Directed Energy-Deposited 316L Stainless Steel. J. Mater. Eng. Perform. 2021, 30, 6752–6765. [Google Scholar] [CrossRef]
- Jiang, J.; Weng, F.; Gao, S.; Stringer, J.; Xu, X.; Guo, P. A Support Interface Method for Easy Part Removal in Directed Energy Deposition. Manuf. Lett. 2019, 20, 30–33. [Google Scholar] [CrossRef]
- Ning, F.; Cong, W. Ultrasonic Vibration-Assisted (UV-A) Manufacturing Processes: State of the Art and Future Perspectives. J. Manuf. Process. 2020, 51, 174–190. [Google Scholar] [CrossRef]
- Eskin, D.G. Ultrasonic Processing of Molten and Solidifying Aluminium Alloys: Overview and Outlook. Mater. Sci. Technol. 2017, 33, 636–645. [Google Scholar] [CrossRef]
- Zhou, L.; Chen, S.; Ma, M.; Liang, J.; Chen, J.; Wang, M. The Dynamic Recrystallization Mechanism of Ultrasonic Power on Non-Contact Ultrasonic-Assisted Direct Laser Deposited Alloy Steel. Mater. Sci. Eng. A 2022, 840, 142971. [Google Scholar] [CrossRef]
- Vorontsov, A.; Astafurov, S.; Melnikov, E.; Moskvina, V.; Kolubaev, E.; Astafurova, E. The Microstructure, Phase Composition and Tensile Properties of Austenitic Stainless Steel in a Wire-Feed Electron Beam Melting Combined with Ultrasonic Vibration. Mater. Sci. Eng. A 2021, 820, 141519. [Google Scholar] [CrossRef]
- Wu, D.; Song, C.; Di, T.; Niu, F.; Ma, G. Intermetallic Regulation Mechanism of Inconel 718/Ti6Al4V Composite by Novel Follow-up Ultrasonic Assisted Laser Additive Manufacturing. Compos. Part B Eng. 2022, 235, 109736. [Google Scholar] [CrossRef]
- Yang, Z.; Zhu, L.; Wang, S.; Ning, J.; Dun, Y.; Meng, G.; Xue, P.; Xu, P.; Xin, B. Effects of Ultrasound on Multilayer Forming Mechanism of Inconel 718 in Directed Energy Deposition. Addit. Manuf. 2021, 48, 102462. [Google Scholar] [CrossRef]
- Zhou, D.W.; Liu, D.-Y. Heat Transfer Characteristics of Nanofluids in an Acoustic Cavitation Field. Heat Transf. Eng. 2004, 25, 54–61. [Google Scholar] [CrossRef]
- Eskin, G.I. Cavitation Mechanism of Ultrasonic Melt Degassing. Ultrason. Sonochem. 1995, 2, S137–S141. [Google Scholar] [CrossRef]
- Puga, H.; Barbosa, J.; Teixeira, J.C.; Prokic, M. A New Approach to Ultrasonic Degassing to Improve the Mechanical Properties of Aluminum Alloys. J. Mater. Eng. Perform. 2014, 23, 3736–3744. [Google Scholar] [CrossRef]
- Legay, M.; Gondrexon, N.; Le Person, S.; Boldo, P.; Bontemps, A. Enhancement of Heat Transfer by Ultrasound: Review and Recent Advances. Int. J. Chem. Eng. 2011, 2011, 670108. [Google Scholar] [CrossRef]
- Ji, F.; Qin, X.; Hu, Z.; Xiong, X.; Ni, M.; Wu, M. Influence of Ultrasonic Vibration on Molten Pool Behavior and Deposition Layer Forming Morphology for Wire and Arc Additive Manufacturing. Int. Commun. Heat Mass Transf. 2022, 130, 105789. [Google Scholar] [CrossRef]
- Yuan, D.; Shao, S.; Guo, C.; Jiang, F.; Wang, J. Grain Refining of Ti-6Al-4V Alloy Fabricated by Laser and Wire Additive Manufacturing Assisted with Ultrasonic Vibration. Ultrason. Sonochem. 2021, 73, 105472. [Google Scholar] [CrossRef] [PubMed]
- Ji, F.; Qin, X.; Ni, M.; Hu, Z.; Wu, M. Effect of Ultrasonic Intensity on Microstructure and Mechanical Properties of Steel Alloy in Direct Energy Deposition-Arc. Ultrasonics 2023, 134, 107090. [Google Scholar] [CrossRef] [PubMed]
- Yang, Z.; Zhu, L.; Ning, J.; Wang, S.; Xue, P.; Xu, P.; Dun, Y.; Xin, B.; Zhang, G. Revealing the Influence of Ultrasound/Heat Treatment on Microstructure Evolution and Tensile Failure Behavior in 3D-Printing of Inconel 718. J. Mater. Process. Technol. 2022, 305, 117574. [Google Scholar] [CrossRef]
- Masaylo, D.; Igoshin, S.; Popovich, A.; Orlov, A.; Kim, A.; Popovich, V. Microstructural and Hardness Behavior of H13 Tool Steel Manufactured by Ultrasound-Assisted Laser-Directed Energy Deposition. Metals 2022, 12, 450. [Google Scholar] [CrossRef]
- Ning, F.; Cong, W. Microstructures and Mechanical Properties of Fe-Cr Stainless Steel Parts Fabricated by Ultrasonic Vibration-Assisted Laser Engineered Net Shaping Process. Mater. Lett. 2016, 179, 61–64. [Google Scholar] [CrossRef]
- Cong, W.; Ning, F. A Fundamental Investigation on Ultrasonic Vibration-Assisted Laser Engineered Net Shaping of Stainless Steel. Int. J. Mach. Tools Manuf. 2017, 121, 61–69. [Google Scholar] [CrossRef]
- Gorunov, A.I. Additive Manufacturing of Ti6Al4V Parts Using Ultrasonic Assisted Direct Energy Deposition. J. Manuf. Process. 2020, 59, 545–556. [Google Scholar] [CrossRef]
- Zhang, D.; Li, Y.; Wang, H.; Cong, W. Ultrasonic Vibration-Assisted Laser Directed Energy Deposition in-Situ Synthesis of NiTi Alloys: Effects on Microstructure and Mechanical Properties. J. Manuf. Process. 2020, 60, 328–339. [Google Scholar] [CrossRef]
- Wang, Z.; Jiang, F.; Guo, C.; Xing, X.; Yang, Z.; Li, H.; Liu, C.; Xu, D.; Jiang, G.; Konovalov, S. Effects of Ultrasonic Vibration on Microstructure and Mechanical Properties of 1Cr12Ni3MoVN Alloy Fabricated by Directed Energy Deposition. Ultrasonics 2023, 132, 106989. [Google Scholar] [CrossRef] [PubMed]
- Ji, F.; Hu, Z.; Qin, X.; Ni, M.; Xiong, X.; Liu, G. Improving Microstructure and Mechanical Properties of Thin-Wall Part Fabricated by Wire Arc Additive Manufacturing Assisted with High-Intensity Ultrasound. J. Mater. Sci. 2023, 58, 2381–2395. [Google Scholar] [CrossRef]
- Ning, F.; Jiang, D.; Liu, Z.; Wang, H.; Cong, W. Ultrasonic Frequency Effects on the Melt Pool Formation, Porosity, and Thermal-Dependent Property of Inconel 718 Fabricated by Ultrasonic Vibration-Assisted Directed Energy Deposition. J. Manuf. Sci. Eng. 2020, 143, 051009. [Google Scholar] [CrossRef]
- Lowe, P.S.; Honey, X.; Crossley, J.; Karunaratne, K.; Kannangara, C.; Jones, S. Scaling-up Ultrasonic Vibration Assisted Additive Manufacturing to Build 316 L 3 M3 Waste Container Flange. J. Manuf. Process. 2022, 83, 97–104. [Google Scholar] [CrossRef]
- Lin, J.J.; Lv, Y.H.; Liu, Y.X.; Xu, B.S.; Sun, Z.; Li, Z.G.; Wu, Y.X. Microstructural Evolution and Mechanical Properties of Ti-6Al-4V Wall Deposited by Pulsed Plasma Arc Additive Manufacturing. Mater. Des. 2016, 102, 30–40. [Google Scholar] [CrossRef]










| Defect | Defect’s Origin | Defect’s Selected Effects on the Deposited Material Properties | Mitigation |
|---|---|---|---|
| Residual stresses and distortion | High cooling rates and thermal gradients | Induced phase transformations, loss of geometric tolerance, cracking, delamination, degradation in fatigue behavior, premature failure | Substrate preheating, preheating the chamber and printed part during deposition, optimization of the scan strategy, post-print heat and surface treatments |
| Porosity | High laser energy density, feedstock porosity, selective evaporation, entrapment of shielding gas, insufficient energy input (LoF) | Degradation of mechanical properties (mainly fatigue life), facilitated crack propagation, anisotropy, reduced corrosion resistance | Process optimization, control of the powder feedstock’s composition and quality, HIP post-print treatment |
| Cracking and delamination | High cooling rates and thermal gradients, either too high or too low energy input, physical and metallurgical properties of the deposited material | Degradation of both static and dynamic mechanical properties, reduced corrosion resistance, premature failure | Process and geometric optimization, e.g., substrate and chamber preheating, materials compatibility when printing jointly multi-materials |
| High surface roughness | Low heat input, large powder particles, high laser scanning speeds; a variety of material feedstock, part design, processing, post-processing conditions and variables | Adverse effects on dimensions and geometric tolerances, degradation of mechanical properties (particularly fatigue) | Increase in heat input, small layer thickness, finer powder particles, post-processing (e.g., HIP and chemical/electrochemical polishing) |
| Parameter | Amplitude | Frequency | Power | Multi-Parameter Coordinated |
|---|---|---|---|---|
| Power, Frequency | ||||
| Material | Steel alloy Ti-6Al-4V | Inconel 718 | 1Cr12Ni3MoVN alloy | Ti6Al4V stainless steel |
| DED Process | Arc DED Laser DED | Laser-engineered net shaping (LENS) | Laser DED | Laser DED |
| Effects on the deposited material properties | Formation of grains Grain size Microhardness Yield strength, tensile strength | formation of grains grain size Laves phase amount, particle size, Nb content Pore number, average pore size Microhardness Wear rate Elastic modulus | Formation of grains Grain size Mechanical properties | Microstructure Microhardness Mechanical properties Pore size Defects |
| Key results |
|
|
|
|
| Ref. | [43,105,113] | [41,114] | [112] | [110,115] |
Disclaimer/Publisher’s Note: The statements, opinions and data contained in all publications are solely those of the individual author(s) and contributor(s) and not of MDPI and/or the editor(s). MDPI and/or the editor(s) disclaim responsibility for any injury to people or property resulting from any ideas, methods, instructions or products referred to in the content. |
© 2024 by the authors. Licensee MDPI, Basel, Switzerland. This article is an open access article distributed under the terms and conditions of the Creative Commons Attribution (CC BY) license (https://creativecommons.org/licenses/by/4.0/).
Share and Cite
Zhang, W.; Xu, C.; Li, C.; Wu, S. Advances in Ultrasonic-Assisted Directed Energy Deposition (DED) for Metal Additive Manufacturing. Crystals 2024, 14, 114. https://doi.org/10.3390/cryst14020114
Zhang W, Xu C, Li C, Wu S. Advances in Ultrasonic-Assisted Directed Energy Deposition (DED) for Metal Additive Manufacturing. Crystals. 2024; 14(2):114. https://doi.org/10.3390/cryst14020114
Chicago/Turabian StyleZhang, Wenjun, Chunguang Xu, Cencheng Li, and Sha Wu. 2024. "Advances in Ultrasonic-Assisted Directed Energy Deposition (DED) for Metal Additive Manufacturing" Crystals 14, no. 2: 114. https://doi.org/10.3390/cryst14020114
APA StyleZhang, W., Xu, C., Li, C., & Wu, S. (2024). Advances in Ultrasonic-Assisted Directed Energy Deposition (DED) for Metal Additive Manufacturing. Crystals, 14(2), 114. https://doi.org/10.3390/cryst14020114
