MoviGestion: Automating Fleet Management for Personnel Transport Companies Using a Conversational System and IoT Powered by AI
Abstract
1. Introduction
2. Related Work
2.1. IoT Platforms and Data Analytics in Fleet Management
2.2. Advanced Predictive Models and Optimization Systems
2.3. Emerging Applications of LLMs and Edge Intelligence in Transportation
Summary and Differentiation
| Work | Main Contribution | Differentiation |
|---|---|---|
| Farahpoor (2023) [3] | End-to-end IoT architecture for industrial fleets. | Lacks conversational interface; no user validation. |
| Punith (2022) [11] | Data analytics and governance for fleet strategy. | No conversational or real-time operational coupling. |
| Pozueco (2023) [12] | IoT prototype for monitoring and events. | No usability evaluation or natural-language task orchestration. |
| Werbińska (2024) [8] | Digital twins for transport operation and maintenance. | High cost and complexity; limited accessibility. |
| Chaudhuri (2024) [9] | Deep-learning ensembles for predictive maintenance. | Requires large datasets; lacks human-in-loop interaction. |
| Rong (2024) [15] | LLM + edge computing for spatiotemporal traffic prediction. | Macro-scale focus; no conversational or IoT task integration. |
| Huang (2025) [14] | Multi-agent LLM + edge stream processing for railway tracking. | Security domain; no conversational fleet interface. |
| Aishwarya (2025) [16] | Unified LLM-based IDS for IoV with high accuracy. | Focus on cybersecurity; lacks operational orchestration. |
| Abraham (2025) [17] | Vision of LLM/GenAI for ITS in the EV era. | Conceptual; no empirical validation or usability metrics. |
| Alrashed (2025) [13] | LLM + RL for real-time traffic optimization. | Urban-scale optimization; no fleet-level conversational control. |
| This work | Integration of chatbot + IoT for executing fleet tasks with SUS validation. | User-validated prototype integrating conversational UX and IoT telemetry for fleet operations |
3. Methodology
3.1. Think Phase: Discovery and Hypotheses
- Assumption: Communication is fragmented across channels. Hypothesis: If we centralize incident reporting and route updates in one interface, response latency will decrease.
- Assumption: Drivers need immediate, minimal-effort reporting. Hypothesis: If we enable natural-language reporting, the time to log incidents will drop and data completeness will increase.
- Assumption: Administrators manage multiple routes concurrently. Hypothesis: If we surface route state and exceptions at a glance, prioritization will improve.
3.2. Make Phase: Architecture and Prototyping
3.3. Check Phase: Validation Strategy
4. Results
4.1. Think Phase Outcomes
4.2. Make Phase Implementation
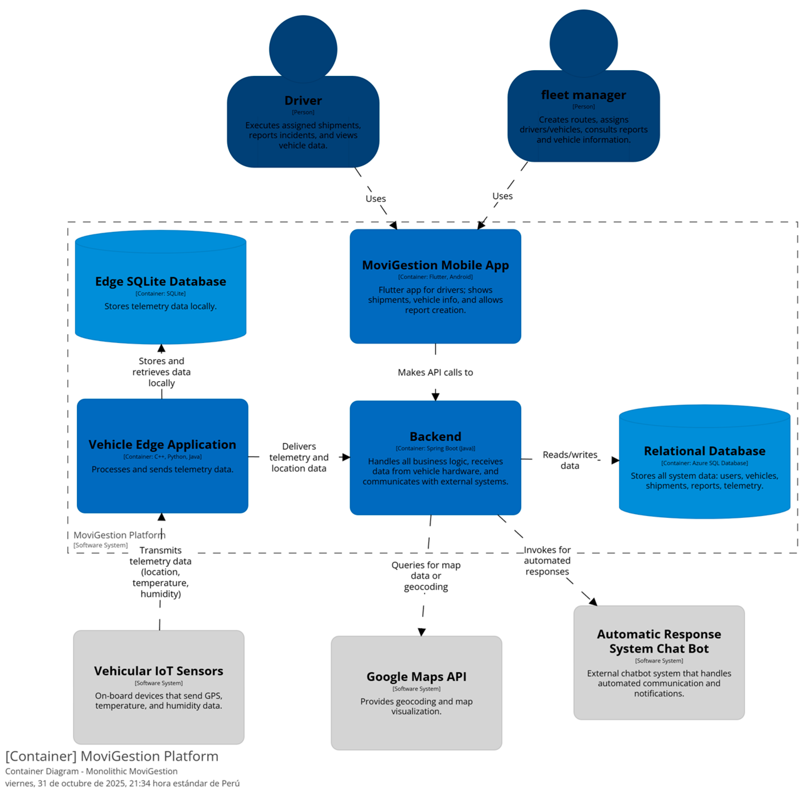
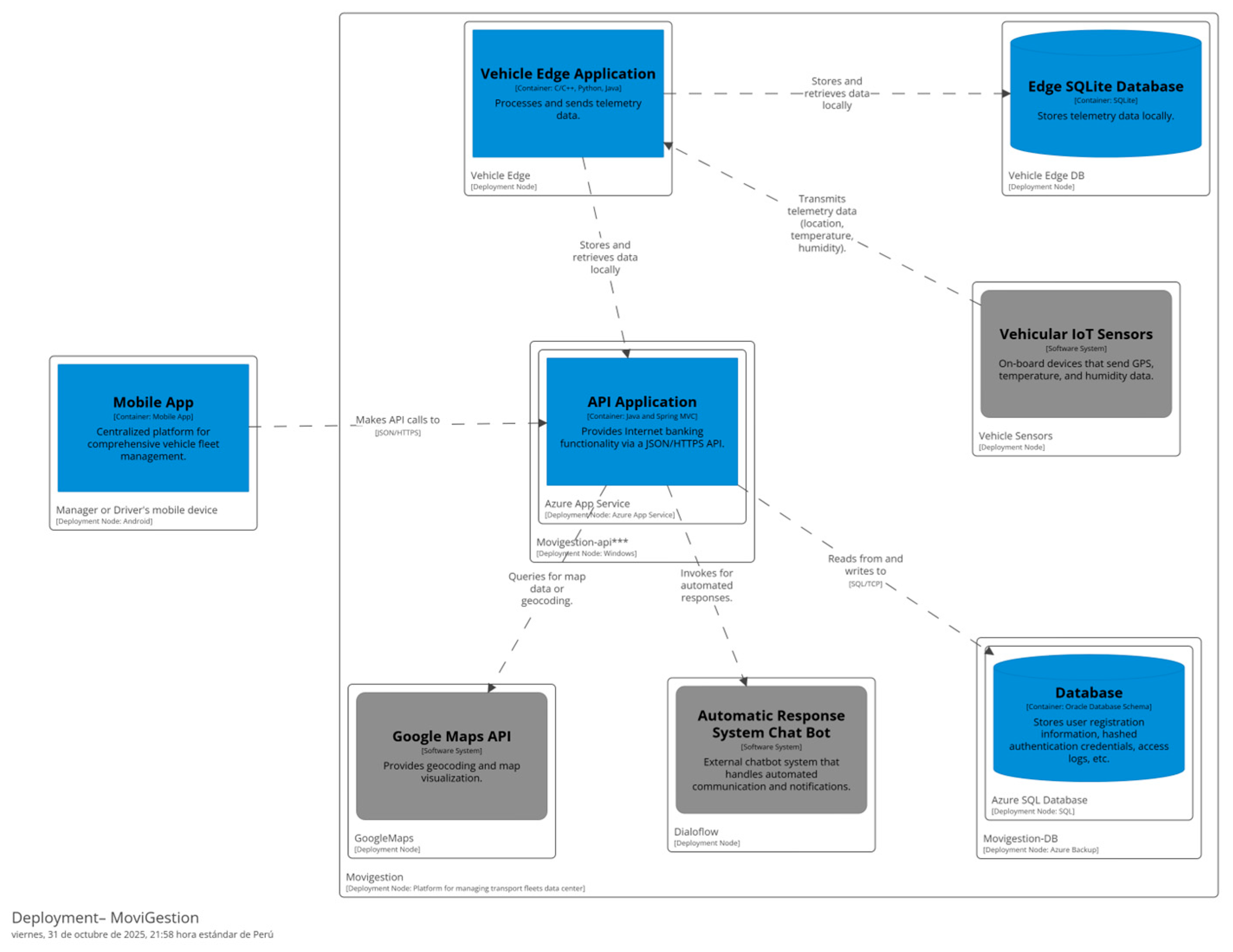
4.2.1. Architecture (C4 Views)
- IoT telemetry via Azure IoT Hub;
- Operational and user data in Azure SQL Database;
- Multimedia evidence in Azure Blob Storage; and
4.2.2. Prototypes
4.2.3. Conversational Agent Configuration and Training
4.3. Check Phase Validation
4.3.1. Experimental Setup and Field Deployment
- Backend: Spring Boot monolithic API on Azure App Service with Azure SQL Database.
- IoT layer: Azure IoT Hub ingesting GPS, Speedometer telemetry
- Conversational layer: Dialogflow CX; notifications via Firebase Cloud Messaging.
- Mobile client: Flutter 3.22 (Android ≥ 8) with SQLite for offline tolerance.
4.3.2. Instrumentation: System Usability Scale (SUS)
4.3.3. Quantitative Results
4.3.4. Qualitative Results
Summary
4.3.5. Exploratory Operational Impact (Simulated)
- Incident response time (IRT, min): Time from incident creation (driver) to first acknowledgment (admin). We used the daily median IRT (robust to skew) and averaged across days.
- Route 100 m of the waypoint and the absolute time difference |Δt| ≤ 3 min between planned and observed pass; computed per day and averaged across routes.
- Administrative workload (AW, events/day): Manual coordination volume (messages, calls, ad hoc sheet edits) linked to incidents and routing. Percent change as for IRT.
5. Discussion
6. Conclusions
Author Contributions
Funding
Informed Consent Statement
Data Availability Statement
Acknowledgments
Conflicts of Interest
Appendix A. Semi-Structured Interview Script (Think Phase)
Appendix A.1. Questions for Fleet Drivers
- Current Workflow: How do you currently receive your daily route assignments and schedules?
- Communication Channels: What tools or apps do you use to communicate with the control center while driving? Do you find them distracting?
- Incident Reporting: If a mechanical failure or traffic delay occurs, what is the step-by-step process you follow to report it? How long does it usually take to get a response?
- Pain Points: What is the most frustrating part of your daily interaction with the fleet administration?
- Needs: What specific information would you like to have available in real-time on your mobile phone to make your job easier?
Appendix A.2. Questions for Fleet Administrators
- Fleet Visibility: How do you currently monitor the location and status of the buses? Is the data real-time or delayed?
- Coordination Challenges: What are the main difficulties you face when communicating changes or new instructions to drivers who are already on route?
- Data & Decision Making: How do you handle incident reports (e.g., accidents, delays)? Is the information you receive from drivers usually complete and clear?
- Tools: What limitations do you find in using spreadsheets and instant messaging (e.g., WhatsApp) for professional fleet management?
- Expectations: If you could automate one part of your daily supervision routine, what would it be?
References
- MarketsandMarkets. Fleet Management Market Worth $55.6 Billion by 2028—Exclusive Report by MarketsandMarkets™; PR Newswire: New York, NY, USA, 2024; Available online: https://www.prnewswire.com/news-releases/fleet-management-market-worth-55-6-billion-by-2028---exclusive-report-by-marketsandmarkets-302060352.html (accessed on 24 April 2025).
- Berg Insight. Fleet Management in the Americas, 14th ed; Berg Insight: Gothenburg, Sweden, 2024; 320 p, Available online: https://www.berginsight.com/fleet-management-in-the-americas/ (accessed on 25 October 2025).
- Farahpoor, R.; Avdost, M.; Schukat, M. A comprehensive IoT-driven fleet-management system for industrial vehicles. IEEE Access 2023, 11, 137209–137222. [Google Scholar] [CrossRef]
- Mohsen, M. AI-driven optimisation of urban logistics in smart cities. Sustainability 2024, 16, 11265. [Google Scholar] [CrossRef]
- SLOCAT Partnership. Latin America and the Caribbean—SLOCAT Transport and Climate Change Global Status Report. Available online: https://tcc-gsr.com/global-overview/latin-america-and-the-caribbean/ (accessed on 1 May 2025).
- Sensor Tower. Top 5 Social Networking Apps in Peru, Q4 2023. Sensor Tower Blog. Available online: https://sensortower.com/blog/2023-q1-unified-top-5-social%20networking-units-pe-600b30a6241bc16eb80bb51d (accessed on 24 April 2025).
- Dintén, R.; García, S.; Zorrilla, M. Fleet-management systems in the Logistics 4.0 era: A real-time distributed and scalable architectural proposal. Procedia Comput. Sci. 2023, 217, 806–815. [Google Scholar] [CrossRef]
- Werbińska-Wojciechowska, S.; Giel, R.; Winiarska, K. Digital twin approach for operation and maintenance of transportation system—Systematic review. Sensors 2024, 24, 6069. [Google Scholar] [CrossRef]
- Chaudhuri, A.; Ghosh, S.K. Predictive maintenance of vehicle fleets through hybrid deep learning-based ensemble methods for industrial IoT datasets. Log. J. IGPL 2024, 32, 671–687. [Google Scholar] [CrossRef]
- Wandelt, S.; Zheng, C.; Wang, S.; Liu, Y.; Sun, X. Large language models for intelligent transportation: A review of the state of the art and challenges. Appl. Sci. 2024, 14, 7455. [Google Scholar] [CrossRef]
- Punith, M.S.; Nithya, M.; Deepa, K. IoT-Enabled Smart Fleet Management. In Proceedings of the 2022 IEEE 4th International Conference on Cybernetics, Cognition and Machine Learning Applications (ICCCMLA), Goa, India, 8–9 October 2022; pp. 256–260. [Google Scholar] [CrossRef]
- Pozueco, L.; Gupta, N.; Pañeda, X.G.; Corcoba, V.; Melendi, D.; García, R.; Rionda, A. Data analytics to support a smart fleet management strategy. IEEE Intell. Transp. Syst. Mag. 2023, 15, 115–127. [Google Scholar] [CrossRef]
- Alrashed, A.; Eedi, E.; Sutcu, M. Reinforcement learning–guided large language models for real-time urban traffic optimization. Front. Robot. AI 2025, 12, 1669952. [Google Scholar]
- Huang, W.; Deng, X. Real-time tracking railway intruders using multiple-agent cooperated large language models with edge stream processing engine. J. Netw. Comput. Appl. 2025, 242, 104231. [Google Scholar] [CrossRef]
- Rong, Y.; Mao, Y.; Cui, H.; He, X.; Chen, M. Edge computing enabled large-scale traffic flow prediction with GPT in intelligent autonomous transport system for 6G network. IEEE Trans. Intell. Transp. Syst. 2024. Early Access. [Google Scholar] [CrossRef]
- Aishwarya, R.; Vetriselvi, V.; Srinivas, N.; Muthuraman, A.A. An integrated IDS for the Internet of Vehicles using a Large Language Model framework. Internet Things 2025, 33, 101666. [Google Scholar] [CrossRef]
- Abraham, D.; Zhang, Y.; Chen, L. Generative AI and LLMs for Intelligent Transportation and Electric Vehicles: A Review. IEEE Open J. Intell. Transp. Syst. 2025, 6, 801–820. [Google Scholar]
- Guest, G.; Bunce, A.; Johnson, L. How Many Interviews Are Enough? An Experiment with Data Saturation and Variability. Field Methods 2006, 18, 59–82. [Google Scholar] [CrossRef]
- ISO/IEC/IEEE 42010:2011; Systems and Software Engineering—Architecture Description. ISO: Geneva, Switzerland, 2011.
- Bass, L.; Clements, P.; Kazman, R. Software Architecture in Practice, 4th ed.; Addison-Wesley: Boston, MA, USA, 2021. [Google Scholar]
- Brown, S. Software Architecture for Developers: Volume 2—Visualise, Document and Explore Software Architecture; Leanpub: Victoria, BC, Canada, 2018; Available online: https://www.goodreads.com/book/show/33221619-software-architecture-for-developers (accessed on 25 October 2025).
- Preece, J.; Rogers, Y.; Sharp, H. Interaction Design: Beyond Human–Computer Interaction, 5th ed.; Wiley: Chichester, UK, 2019. [Google Scholar]
- Nielsen, J. Usability Engineering; Morgan Kaufmann: Boston, MA, USA, 1994. [Google Scholar]
- Nielsen, J.; Molich, R. Heuristic Evaluation of User Interfaces. In Proceedings of the SIGCHI Conference on Human Factors in Computing Systems (CHI’90), Seattle, WA, USA, 1–5 April 1990; pp. 249–256. [Google Scholar] [CrossRef]
- Brooke, J. SUS: A “Quick and Dirty” Usability Scale. In Usability Evaluation in Industry; Jordan, P.W., Thomas, B., Weerdmeester, B., McClelland, I.L., Eds.; Taylor & Francis: London, UK, 1996; pp. 189–194. [Google Scholar]
- Bangor, A.; Kortum, P.T.; Miller, J.T. An Empirical Evaluation of the System Usability Scale. Int. J. Hum.-Comput. Interact. 2008, 24, 574–594. [Google Scholar] [CrossRef]
- Bangor, A.; Kortum, P.; Miller, J. Determining What Individual SUS Scores Mean: Adding an Adjective Rating Scale. J. Usability Stud. 2009, 4, 114–123. [Google Scholar]



















| N° | Assumption (Operational Context) | UX Hypothesis | Intended Effect/Observable Metric |
|---|---|---|---|
| 1 | Communication is fragmented across channels (chat apps, spreadsheets) reducing traceability and slowing response. | If we centralize routing, incident reporting and status in a single interface (chatbot + app), then response latency and missed events will decrease. | Median time from incident → acknowledgment; % incidents with complete fields; # duplicated/lost messages. |
| 2 | Drivers need immediate, low-effort reporting while on route. | If we enable natural-language incident reporting, then time to log an incident will drop and data completeness will increase. | Task time (report incident); % reports with required evidence; error rate in category selection. |
| 3 | Administrators juggle multiple routes concurrently and need quick prioritization. | If we surface route state and exceptions at a glance, then prioritization accuracy and switch cost will improve. | # context switches/hour; % correct prioritizations in scenario tests; time to open critical route card. |
| 4 | Lack of real-time operational data leads to uncertainty in decisions. | If we integrate IoT telemetry (GPS/temp/humidity) with the conversational flow, then on-time decisions will increase and manual checks will drop. | % on-time reassignments; # manual location requests; time from anomaly → action. |
| 5 | Connectivity is intermittent in field operations. | If we provide offline capture with local caching and background sync, then task completion will remain stable under low connectivity. | Completion rate with/without network; sync success rate; conflict rate after reconnection. |
| 6 | Cognitive load rises when modules are not well integrated. | If we ensure strong functional integration and consistent flows, then perceived usability will improve. | SUS Item 5 (“functions well integrated”) and global SUS; # navigation detours. |
| 7 | Critical events require timely, proactive notification. | If we implement real-time push notifications for exceptions, then acknowledgment and resolution times will decrease. | Time alert → first view; time alert → status change; % alerts acknowledged within SLA. |
| 8 | Dense technical information hinders decision-making in motion. | If we apply hierarchical information, concise copy, and progressive disclosure, then errors and rereads will decrease. | Error rate on parameter checks; # rereads per screen; NASA-TLX (effort) delta in A/B tests. |
| 9 | Evidence (photos, notes) is scattered, delaying audits. | If we bind multimedia evidence to each incident/route event, then audit time will shrink and satisfaction will increase. | Avg. time to assemble an incident record; % incidents with photo/log; admin CSAT on traceability. |
| 10 | New users must be productive quickly with minimal training. | If we keep flows consistent with platform conventions and provide in-flow hints, then time-to-first-task and errors will drop. | Time-to-first-successful route action; # help taps; SUS Items 3/7 (ease/learnability). |
| Code | User Story/Title | Value (1/2/3/5/8) | Hypothesis Link | Acceptance Criteria (Summary) |
|---|---|---|---|---|
| US001 | As a driver, I want to report an incident via chatbot (NL) so that I can log events with minimal effort while on route. | 8 | H2, H6 | User can submit incident with type, location, optional photo; confirmation shown; record stored and visible to admin within ≤10 s. |
| US002 | As an admin, I want a route state overview with exceptions so that I can prioritize actions quickly. | 8 | H3 | Dashboard lists all routes with real-time status; exceptions (delay/deviation) highlighted; open a route in ≤2 clicks. |
| US003 | As an operator, I want IoT telemetry integration (GPS/temp/humidity) so that decisions use live data. | 8 | H4 | Telemetry received ≥1/min per vehicle; last update timestamp visible; map position and sensor values consistent with device feed. |
| US004 | As an admin/driver, I want real-time alerts/notifications for critical events so that I can act immediately. | 8 | H7 | Push triggered on deviation/overheat/stop > threshold; alert contains link to entity; ack recorded with timestamp. |
| US005 | As a driver, I want offline capture with background sync so that I can work under poor connectivity. | 5 | H5 | Actions (incident, checklist) work without network; queue syncs automatically; conflict strategy defined and tested. |
| US006 | As an admin, I want integrated evidence (photos/notes) bound to each incident so that audits are faster. | 5 | H3 | Add/view/delete evidence per incident; metadata (who/when) stored; download from admin panel. |
| US007 | As an admin, I want KPI dashboards (incidents/time, on-time %, MTTR) so that I can monitor performance. | 5 | H9 | KPIs render for selected period/route; export CSV/PDF; latency ≤3 s for last 30 days. |
| US008 | As a driver, I want guided copy and progressive disclosure so that the UI is easy to understand in motion. | 5 | H1, H3 | Forms show only necessary fields; helper texts and inline validation; no dead-ends; back action preserves input. |
| US009 | As an admin, I want geofencing & deviation detection so that I can manage route compliance. | 5 | H8, H10 | Create/edit polygons/waypoints; deviation rule configurable; events logged and visible on timeline/map. |
| US010 | As an admin, I want role-based access (admin/driver) so that data is protected and tasks are scoped. | 3 | H3, H4 | AuthN/AuthZ with roles; drivers see own routes/incidents only; admins manage all entities. |
| US011 | As an admin, I want maintenance/vehicle records unified with operations so that decisions have context. | 3 | H4 | CRUD for vehicles and maintenance logs; link incident ↔ vehicle; history visible per unit. |
| US012 | As a user, I want voice/read-out prompts for stops so that I can reduce screen attention while driving. | 2 | H4, H9 | Optional TTS for stop arrival; toggle per user; respects do-not-disturb mode and platform guidelines. |
| Item | Statement (Summary) | Type | Average (n = 30) | SUS Contribution | Item |
|---|---|---|---|---|---|
| 1 | I think I would use MoviGestion frequently. | + | 3.93 | 2.93 | 1 |
| 2 | I find MoviGestion more complicated than necessary. | − | 1.97 | 3.03 | 2 |
| 3 | I find MoviGestion easy to use. | + | 3.77 | 2.77 | 3 |
| 4 | I feel I would need technical assistance to use all of MoviGestion’s features. | − | 2.63 | 2.37 | 4 |
| 5 | MoviGestion’s features work smoothly together. | + | 4.17 | 3.17 | 5 |
| 6 | I find too many inconsistencies or confusing steps when using MoviGestion. | − | 1.93 | 3.07 | 6 |
| 7 | I think most people would learn how to use MoviGestion quickly. | + | 3.93 | 2.93 | 7 |
| 8 | I found MoviGestion cumbersome to use. | − | 1.9 | 3.1 | 8 |
| 9 | I feel confident using MoviGestion. | + | 3.87 | 2.87 | 9 |
| 10 | I had to learn many new things before I could use MoviGestion correctly. | − | 2.63 | 2.37 | 10 |
| Gross sum | 28.61 | ||||
| Overall SUS | 71.5 | ||||
| Qualitative Observations from the Complementary Open-Ended Questions | Qualitative Observations from the Complementary Open-Ended Questions |
|---|---|
| Perceived usefulness |
|
| Data centralization |
|
| Chatbot and routes |
|
| Suggested improvements |
|
| Research Hypothesis | Indicator/Metric | Quantitative Result | Validation Outcome |
|---|---|---|---|
| H1: Conversational IoT centralization reduces Incident Response Time (IRT). | Incident Response Time (IRT) (min) | 35% reduction (Median decreased vs. baseline) | Supported. The integration of chatbot alerts accelerated acknowledgment significantly. |
| H2: Unified interface improves Route Accuracy (RA) and User Satisfaction. | Route Accuracy (RA) (%) | 20% improvement (Higher adherence to waypoints) | Supported. Real-time context helped drivers stay on route. |
| H2 (cont.): Usability and Acceptance. | System Usability Scale (SUS) (0–100) | Score: 71.5 ± 14.0 (“Good Usability”) | Supported. Score exceeds the 68-point industry benchmark. |
| Goal: Efficiency/Admin Workload. | Administrative Workload (AW) (events/day) | 25% decrease (Fewer manual calls/msgs) | Supported. Automated logging reduced manual supervision needs. |
Disclaimer/Publisher’s Note: The statements, opinions and data contained in all publications are solely those of the individual author(s) and contributor(s) and not of MDPI and/or the editor(s). MDPI and/or the editor(s) disclaim responsibility for any injury to people or property resulting from any ideas, methods, instructions or products referred to in the content. |
© 2026 by the authors. Licensee MDPI, Basel, Switzerland. This article is an open access article distributed under the terms and conditions of the Creative Commons Attribution (CC BY) license.
Share and Cite
Torres-Espinoza, E.; Juarez-Vasquez, L.R.; Huillca-Ayza, V. MoviGestion: Automating Fleet Management for Personnel Transport Companies Using a Conversational System and IoT Powered by AI. Computers 2026, 15, 71. https://doi.org/10.3390/computers15020071
Torres-Espinoza E, Juarez-Vasquez LR, Huillca-Ayza V. MoviGestion: Automating Fleet Management for Personnel Transport Companies Using a Conversational System and IoT Powered by AI. Computers. 2026; 15(2):71. https://doi.org/10.3390/computers15020071
Chicago/Turabian StyleTorres-Espinoza, Elias, Luiggi Raúl Juarez-Vasquez, and Vicky Huillca-Ayza. 2026. "MoviGestion: Automating Fleet Management for Personnel Transport Companies Using a Conversational System and IoT Powered by AI" Computers 15, no. 2: 71. https://doi.org/10.3390/computers15020071
APA StyleTorres-Espinoza, E., Juarez-Vasquez, L. R., & Huillca-Ayza, V. (2026). MoviGestion: Automating Fleet Management for Personnel Transport Companies Using a Conversational System and IoT Powered by AI. Computers, 15(2), 71. https://doi.org/10.3390/computers15020071

