Abstract
Wireless sensor networks are composed of many nodes distributed in a region of interest to monitor different environments and physical variables. In many cases, access to nodes is not easy or feasible. As such, the system lifetime is a primary design parameter to consider in the design of these networks. In this regard, for some applications, it is preferable to extend the system lifetime by actively reducing the number of packet transmissions and, thus, the number of reports. The system administrator can be aware of such reporting reduction to distinguish this final phase from a malfunction of the system or even an attack. Given this, we explore different mathematical functions that drastically reduce the number of packet transmissions when the residual energy in the system is low but still allow for an adequate number of transmissions. Indeed, in previous works, where the negative exponential distribution is used, the system reaches the point of zero transmissions extremely fast. Hence, we propose different dampening functions with different decreasing rates that present oscillations to allow for packet transmissions even at the end of the system lifetime. We compare the system performance under these mathematical functions, which, to the best of our knowledge, have never been used before, to find the most adequate transmission scheme for packet transmissions and system lifetime. We develop an analytical model based on a discrete-time Markov chain to show that a moderately decreasing function provides the best results. We also develop a discrete event simulator to validate the analytical results.
1. Introduction
Wireless sensor networks (WSNs) are usually deployed to monitor different variables in regions where access is restricted or isolated [1,2]. Since batteries usually power the sensor nodes, energy usage is of major importance to allow the system to operate for long periods of time [3].
Because of this, we focus on WSNs where the administrator or user is interested in increasing the system lifetime as much as possible. This can be based on practical reasons or where access to the network is especially complicated. In these cases, it is possible to prioritize the system lifetime over throughput. Indeed, for some applications, it is preferable to limit packet transmissions, reduce energy consumption, and reduce the amount of information received by the sink node to extend the system’s operation time. This may be especially important toward the end of the lifetime of the WSN [4,5]. The network is considered to end its operation cycle using different criteria. For instance, when a certain portion of the nodes do not have enough energy and cannot communicate or when all the nodes have completely depleted their energy.
To this end, we propose to reduce the packet transmissions by adjusting the packet transmission probability. We propose that the packet transmission probability be directly related to the residual energy in the network, i.e., the total amount of energy left in the system, which evidently decreases as time passes. Many works consider a fixed value for the packet transmission probability [6,7], which does not adapt the number of transmissions at the end of the system operation. Conversely, with an adaptive scheme, when the system has high energy levels, the nodes can transmit as many packets as required by the application. But when the energy level is low, the system reduces its energy consumption, allowing the administrator to change batteries in sufficiently large times. However, unlike previous works that studied a variable packet transmission probability related to the residual energy [8], we propose to use different mathematical functions that are decreasing in nature. Also, these functions allow for oscillations such that packets can still be transmitted with a non-negligible probability. For example, exponential functions rapidly decrease, effectively halting all packet transmissions. Such monotonically dampening over oscillating functions include, for instance, dampening cosine functions or a dampening sawtooth function.
Our main scientific contributions are as follows:
- We propose damped oscillating functions to calculate the packet transmission probability. To the best of our knowledge, this is the first work that uses such functions to reduce energy consumption toward the end of the system’s lifetime.
- We propose different types of damped oscillating functions, such that the decrease rate is more or less pronounced, to study the effect of the decreasing slope.
- We compare the system performance under such mathematical functions to the commonly used functions to determine the packet transmission probability, namely, a constant value, a negative exponential function, and a purely oscillating function.
- We evaluate the system’s performance in terms of packet transmission probability and average system lifetime.
- We propose and develop a transitory discrete-time Markov chain to model the main dynamics of the system, such as packet transmissions and energy consumption.
- We develop a discrete event system simulator to validate the analytical results provided by the Markov chain.
The rest of the paper is organized as follows: In Section 2, we present some relevant works related to our research, and then in Section 3, we present the system model and main assumptions. We also explain in detail the dampening oscillating functions considered to determine the packet transmission probability. Section 5 presents the system performance analysis, describing the Markov chain used to model the WSN. Finally, we present our work’s most relevant numerical results and conclusion.
2. Related Works
Many previous works have studied using adaptive strategies to calculate the packet transmission probability. We briefly comment on the most relevant works in this field and compare them to our proposal. In this section, we briefly describe relevant related works that focused on selecting an appropriate value of the transmission probability. In the literature, it is common to consider a fixed value of [6,7]. It is usually selected according to the number of nodes in the system mainly due to its easy implementation, as discussed in [9]. However, a fixed transmission probability may drain the system energy when the number of nodes changes due to malfunctions or nodes running out of energy. Also, this fixed scheme does not consider the case that toward the end of the system lifetime, nodes continue to consume energy at the same rate as at the beginning of the system operation. In contrast, we propose to use an equation that depends on the residual energy of the system, such that it reduces packet transmissions as energy runs low, extending the system’s lifetime. This allows for the replacement of the batteries or replenishment of the area with new nodes before total energy depletion, even if data reporting is degraded but not completely stopped. We propose different mathematical expressions to calculate the value of to study their effects and choose the most appropriate scheme, comparing those to the fixed strategy. In [10], we propose similar oscillating functions, but we did not provide the system’s lifetime results. We only obtained the system throughout, for which the fixed scheme clearly achieved better results since the main idea of these oscillating schemes is to extend the system lifetime by reducing the number of transmissions when energy is running out in the network. Hence, the most important results from these schemes are now provided in our work.
A variable has been proposed before based on the residual energy [8]. Still, it only considered an exponential distribution to calculate the value of the transmission probability. This function decreases to zero very fast, effectively halting all transmissions, even if a relatively moderate energy value was present in the system. Conversely, using different decaying rates and oscillations makes it possible to generate more packet transmissions while conserving energy. Other works have focused on energy-efficient transmission schemes. For instance, in [11], the authors propose a transmission scheme to reduce energy consumption by only allowing the nodes with an adequate channel condition, avoiding transmissions that errors in the channel would highly compromise. In [12], the authors proposed a transmission scheme to balance the load in the system, effectively extending the system’s lifetime. Similarly, in [13], the authors propose a load-balancing scheme enabling direct transmissions to the sink, thus reducing the relay packet reception at certain nodes. Also, in [14], the authors propose a ring-based topology and calculate the transmission probability according to the sink node placement in relation to the rings around it. In these works, the energy level in the system is not explicitly used to calculate the transmission probability.
Some previous works that considered using residual energy are [15,16,17,18], but they do not focus on calculating a transmission probability. For instance, REAR [15] uses the residual energy for establishing routing paths for reliable data transmission. Hence, the schemes proposed by REAR can be used as a complementary technique to the ones proposed in this paper. In [16], the authors focus on an algorithm to select the cluster head based on nodes with more residual energy through local radio communication while achieving well cluster head distribution. Specifically, during the CH election, some nodes compete among themselves to become a cluster head. Unlike [16], we reduce the number of transmissions in the network, thus reducing collision probability. In [17], a clustered architecture is considered where the probability of becoming a cluster head is calculated based on the relationship between each node’s residual energy and the average energy on the network. Again, we follow a different approach since we reduce the number of packet transmissions and do not consider a clustered system. In [18], the authors work on a duty-cycle protocol according to the current amount of residual energy. Still, this work does not consider the system lifetime or the use of dampening oscillating functions.
Other works have proposed different methods to calculate the transmission probability, such as [19], where the authors propose an optimization scheme using a bio-inspired heuristic algorithm based on ant colonies. However, the optimization scheme requires more energy and resources than a direct mathematical expression to calculate . In [20], the authors propose a game theory-based optimization algorithm to calculate the transmission probability depending on the energy level of the nodes and the importance of their packets when energy harvesting capacities are enabled. In [21], a game theory-based MAC protocol is proposed using auto-degressive backoff mechanisms. Again, the optimization problem requires more procedures, memory, and energy than a simple mathematical expression, as in our proposal. In [22,23], the authors consider priority schemes where low energy nodes transmit packets with high probability while nodes with low priority do not transmit. These schemes produce an imbalance in the reporting capabilities of the nodes, where nodes do not report at the same frequency. At the same time, our proposal does not impose such differences since all nodes transmit with the same probability.
Finally, a number of previous works have proposed modifying the packet transmission probability to improve the network performance, outperform the waste of energy, and improve network lifetime. For instance, in [24], the authors present a congestion control scheme to improve throughput and energy efficiency and minimize packet loss. The scheme controls congestion by categorizing relaying nodes according to their proximity to source and sink nodes per flow. This modifies the transmission rate that each node handles for packet transmission, assigning a higher value to nodes closer to sources. In [25], a cross-layer congestion control scheme is presented for improving the network’s performance in terms of fairness and lifetime. The scheme predicts the probability of congestion to control the income and outcome of packet transmission probabilities. To make this, a mixed queuing model M/M/1/m is used to predict the node-level congestion. A comprehensive survey on traffic control mechanisms by controlling packet transmission rates in the network is presented in [26]. It presents rate-based mechanisms that are obtained by mathematical equations to mitigate congestion by reducing and improving packet transmission in WSNs.
In [27], an energy-efficient transmission mechanism is proposed. This mechanism involves two actions to maximize energy efficiency and prolong the network lifetime, namely, a binary-based transmission, which is an opportunistic scheme of packet transmission, and a channel-aware backoff adjustment. In [28], the authors maximize the network using optimization transmission schemes corresponding to the three lower layers of the traditional network stack. The model assigns packet transmission probabilities in the link layer to minimize power consumption and maximize network lifetime. In the cross-layer lifetime maximization model, a transmission scheme is generated that modifies the transmission probability using an optimization problem that maximizes the minimum node lifetime.
None of these works, except [10], which this paper is the extension of, have considered the use of specific mathematical functions that do not require complex processing operations or high memory usage in the nodes to calculate the packet transmission probability. Indeed, even though these functions are simple and can be directly used (as opposed to machine learning-based approaches), they produce adequate performance results.
In general, WSNs do not consider using mathematical functions to determine the packet transmission probability, which makes our work novel and original. Although our work mainly focuses on the theoretical performance of such systems, it is relevant to consider some practical implementation details, for instance, coding such functions in the hardware of the nodes. To this end, some previous works have used mathematical functions for different purposes in WSN hardware that point to the feasibility of our proposal. The research presented in [29] uses software and hardware to analyze data transmission on WSNs. This experimental work studies how concurrent packet transmission works in low wireless networks. They used hardware and software to perform simulations and observed that with the use of a richer interface model and improved higher-layer protocol, it is possible to study packet transmissions in WSNs. In [30], the authors also use mathematical calculations with hardware and software for data transmission analysis. They use traditional network transmissions to analyze delay based on the method in which too much memory is used for the operating platform during operation. In contrast, GNSS (Global Navigation Satellite System) signal-based transmission uses the method of wireless sensor networks for delay analysis. They use hardware and software for experiments and analyze the use of less memory for wireless sensor networks, which are based on GNSS signals for delay analysis and provide better performance. Both types of research [29,30] help us to implement hardware and software to extend our research in the future.
3. System Description
The objective of this section is to discuss the system’s operation and the main dynamics of WSNs. In previous sections, we explained that the main idea is to select an adequate packet transmission probability using damped oscillating functions. Also, we have discussed previous works related to our proposal. We now present the aforementioned damped oscillating functions that effectively increase the system’s lifetime. Based on these details, we develop analytical and simulation models in a subsequent section. We consider a WSN with N nodes that transmit packets to the sink node continuously. Nodes have finite energy (related to the battery capacity) and begin with the initial energy level . As such, the total energy in the system is . The energy consumed when a node transmits a packet is assumed to be , which is related to the use of the transceiver, antennas, processor, buffer, sensors, and so on and so forth, while they consume when they do not transmit, which is related to the basic electronic functions; as such, .
We evaluate the system performance in terms of both packet transmission probability and system lifetime. To this end, we consider the Slotted Aloha (S-ALOHA) random access protocol as the communication protocol. Nodes transmit a packet in a given slot with probability . If a single node transmits a packet in a slot, the packet is assumed to be received successfully. Conversely, if two or more packets transmit in a slot, then the transmitted packets are corrupted and cannot be decoded successfully. Also, if no packets are transmitted, then the slot is idle.
At the beginning of the system operation, we consider that all the nodes have their batteries completely charged with energy . Then, the system lifetime is measured when the residual energy in the system is 0. Remember that this value of 0 represents the energy value where nodes can no longer communicate with the sink node. Even if nodes can still take measurements from their environment, store data in the buffer, or perform basic functions, they have no energy to transmit packets to the sink. Hence, this value of 0 energy units does not imply 0 watts in the nodes’ batteries.
Analytical Functions for the Packet Transmission Probability
We now describe in detail the proposed mathematical functions to calculate the packet transmission probability based on the system’s residual energy. As we mentioned in the previous section, the packet transmission probability, , is used for nodes to decide if they can or cannot transmit at the beginning of the time slot, which is usually considered to be either fixed or as a function of the system energy, but to the best of our knowledge, this is the first work that considers these specific mathematical functions to calculate its value.
As mentioned above, the main idea of using a non-monotonous decreasing function to determine the packet transmission probability, as opposed to a fixed value, is that, when nodes are depleting their batteries, they should conserve as much energy as possible but still perform sporadic report transmissions. In this sense, a decreasing function, such as the exponential distribution, would stop all transmissions, even if there is still a non-negligible amount of energy in the system. Hence, an oscillating decreasing function would allow for the transmission of a considerable amount of information while avoiding packet transmissions when the function reaches zero. In this regard, and contrary to previous works, we are not interested in optimizing the system throughput or the successful packet transmission. Rather, our aim is to increase the system’s lifetime as much as possible, by limiting the transmissions when the residual energy is scarce but without greatly affecting the system throughput. Building on this, the mathematical functions that we propose to determine the packet transmission probabilities are the following:
In all these functions, x is calculated as follows:
where is the initial energy level in the system, i.e., when the batteries of all nodes are completely charged, and is the residual energy in the system, i.e., the sum of all the current energy levels of all the nodes. As such, when all nodes have their batteries completely charged, and thus . Conversely, when most nodes are nearly out of energy, and thus . Since the packet transmission probability is calculated according to these oscillating functions, their values have to be in the range [0,1]. Hence, we have to use the absolute value to avoid negative values.
Building on this, in Figure 1, we can observe a linearly damped cosine function where the packet transmission probability reaches zero periodically (reducing energy consumption) and then increases again to a lower level than the previous peak, thus transmitting data throughout the system operation. We can observe that the dampening occurs linearly.
Figure 1.
Linear damped cosine function for selecting the packet transmission probability.
In the second function, shown in Figure 2, we propose a sawtooth function, which is a similar function to the previous function (where the dampening is linear) but the oscillating waves have a much more pointed characteristic. Hence, it reflects a much smaller time in both the high and low values of , while rounded edges entail longer times in these high and low values.
Figure 2.
Sawtooth function for the selection of the packet transmission probability.
Then, in Figure 3, we propose a dampening cosine function, but now, the decreasing function is not linear; instead, it decreases at a much lower pace, based on the arctangent function, compared to the linear decrease. Hence, we expect higher packet transmissions when there is high residual energy in the system (and consequently, higher throughput) while reducing it faster at the end of the system’s lifetime.
Figure 3.
Arctangent damped cosine function for selecting the packet transmission probability.
In Figure 4, we show a natural logarithmic decreasing function, which can be observed to be between the linear decrease and the arctangent functions. In this case, it decreases faster (but not as fast as) compared to the arctangent (linear) function.
Figure 4.
Natural logarithmic damped cosine function for selecting the packet transmission probability.
In Figure 5, we show the case of a much faster-decreasing characteristic by using the exponential function. However, unlike using a purely exponential function, this proposal still achieves relatively high packet transmissions due to the function’s oscillating nature.
Figure 5.
Exponential damped cosine function for selecting the packet transmission probability.
Finally, we investigate the use of a similar fast decrease nut with high oscillation frequency by applying a logarithmic function to the sine function, as shown in Figure 6.
Figure 6.
Logarithmic damped sine function for selecting the packet transmission probability.
In view of this, we now have fast-decreasing functions, mildly slow-decreasing functions, high and low oscillation frequencies, and pointy and round direction changes in the oscillation waves. We now calculate the successful packet transmissions and system lifetime using these functions.
4. Performance Analysis
In the previous section, we defined and explained the mathematical functions to determine the packet transmission probability. In this section, we develop an analytical model to evaluate the system’s performance. Our analysis is based on a Markov chain. Using this model, we derive numerical results in the next section. To this end, we develop a transitory discrete-time Markov chain (DTMC) with state , where the time structure is given by the slots of the S-ALOHA protocol described in Section 3. Hence, it keeps track of the residual energy in the system. As described in Section 3, the system is composed of N nodes. The initial state is . The system goes to state with probability ; this occurs when i nodes transmit in the current time slot, consuming energy units. State 0 is an absorbent state.
4.1. Mathematical Analysis
Building on this, the probability that i nodes transmit in a time slot is calculated as follows:
The value of is calculated according to the functions described in Section 4 or using a constant value or exponential function (with no oscillations) to compare the system performance to the damped functions. The average energy consumption when i nodes transmit is given as follows:
From this, we can see that the successful packet transmission probability is given as follows:
The system lifetime, , is calculated as the time required for the system to go from energy units to 0, i.e., the absorption time. We numerically solve this DTMC by applying Algorithm 1, as described in [31], for the fixed scheme with .
In Algorithm 1, we can see that the system begins with energy units. Also, we set the value for the energy consumption of a packet transmission, ; the energy consumption of a slot with no transmissions, ; and the maximum number of nodes, . And at each possible state of the chain, we calculate the transition probabilities for . The next stage of the chain is determined by using a uniformly distributed random variable between 0 and 1, which can fall into different probability ranges. Depending on the outcome of the uniform variable, we also determine the energy consumed in the current state. We perform this procedure until the absorbent state is reached.
| Algorithm 1 Numerical Solution of the DTMC |
|
4.2. Simulation Model
We also developed a simulator based on Algorithm 2 to validate the results of our mathematical analysis. The simulation began by setting both the number of slots, , and successful transmissions, RET, at 0. In this algorithm, we set the packet transmission probability, , at 0.2, and at each slot, we calculated the energy consumption, , according to the number of transmissions, , in that slot.
In this algorithm, we can see that the system begins with the complete energy level in the system , and this energy is decreased in each time slot according to the number of nodes that transmit () and the number of nodes that do not transmit (). As such, the energy consumption in each slot is given by . This is carried out until the energy level is 0. Also, note that the probability that a node transmission is given by the instruction where the value of is calculated according to the damped functions described in Section 4.
It is important to note that in the simulations, we determined the number of nodes that transmit in each slot by comparing a uniform random variable (distributed between 0 and 1) to the transmission probability , as seen in line 12, and we counted the number of transmissions accordingly. Conversely, in the numerical solution of the Markov chain, we determined the next state of the system by generating a uniform random variable (distributed between 0 and 1) and comparing it to the transition probabilities of the Markov chain, i.e., we did not consider the specific behavior of each node but rather the possible next states of the DTMC. To validate our results, in Figure 7 and Figure 8, we present the results of the DTMC and system simulation, respectively, when , and energy units. We can see a good match between the analytical results (obtained using the numerical solution of the DRTMC) and simulation results that consider the dynamics of the practical system.
| Algorithm 2 System Simulation |
|
Figure 7.
Numerical solutions of the DTMC for the system’s lifetime using the fixed and F5 schemes.
Figure 8.
System simulation for the system’s lifetime using the fixed and F5 schemes.
For the dampening oscillation functions, we replaced the value of with the value calculated for the specific functions described in the previous section.
5. Numerical Results
In previous sections, we developed the analytical and simulation models that we now use to obtain relevant numerical results. In this section, we present some relevant numerical results of the studied WSN. The mathematical functions described in Section 3 determine the probability that a node transmits a packet. This evaluation is performed using the Markov chain previously described in Section 4. In this study, we consider that energy units, energy units, and . In this regard, these values are directly related to the type of node and its technical specifications. However, the practical values of energy consumption can be easily related to the values considered in this work, by simply considering that the amount of watts required to transmit a packet is equivalent to one energy unit in our model and then adjusting the value of accordingly.
Based on the description in Section 3 and Section 4, and using the parameters and variables described in those sections, the numerical results show the system’s performance for different values of N and different values of , which clearly only has an impact on the fixed strategy since for the dampening oscillating functions, the value of is calculated according to the functions described in Section 4.
It is important to note that if we wish to increase the packet transmission probability, by increasing the value of , it will also cause a higher number of collisions, thus consuming more energy in the system and reducing the system’s lifetime. On the other hand, if we decrease the value of to reduce packet collisions, it will increase the number of idle slots, thus effectively increasing the system lifetime but also reducing the amount of information that reaches the sink. Therefore, we propose a metric that combines both parameters, clearly reflecting the system’s best performance. Specifically, we propose to measure . Hence, this ratio represents the probability of packet success during the system’s lifetime.
First, for the fixed scheme, we can see that the successful packet transmission is low for low values of since nodes rarely make a packet transmission; thus, collisions are also rare. As the value of increases, the success rate of packet transmission also increases since packets do not suffer many collisions. However, after a certain threshold that depends on N, the collision probability begins to increase, and thus, the success packet transmission is reduced. This is shown in Figure 9.
Figure 9.
Successful packet transmission probability for the fixed scheme for different values of the packet transmission probability and number of nodes.
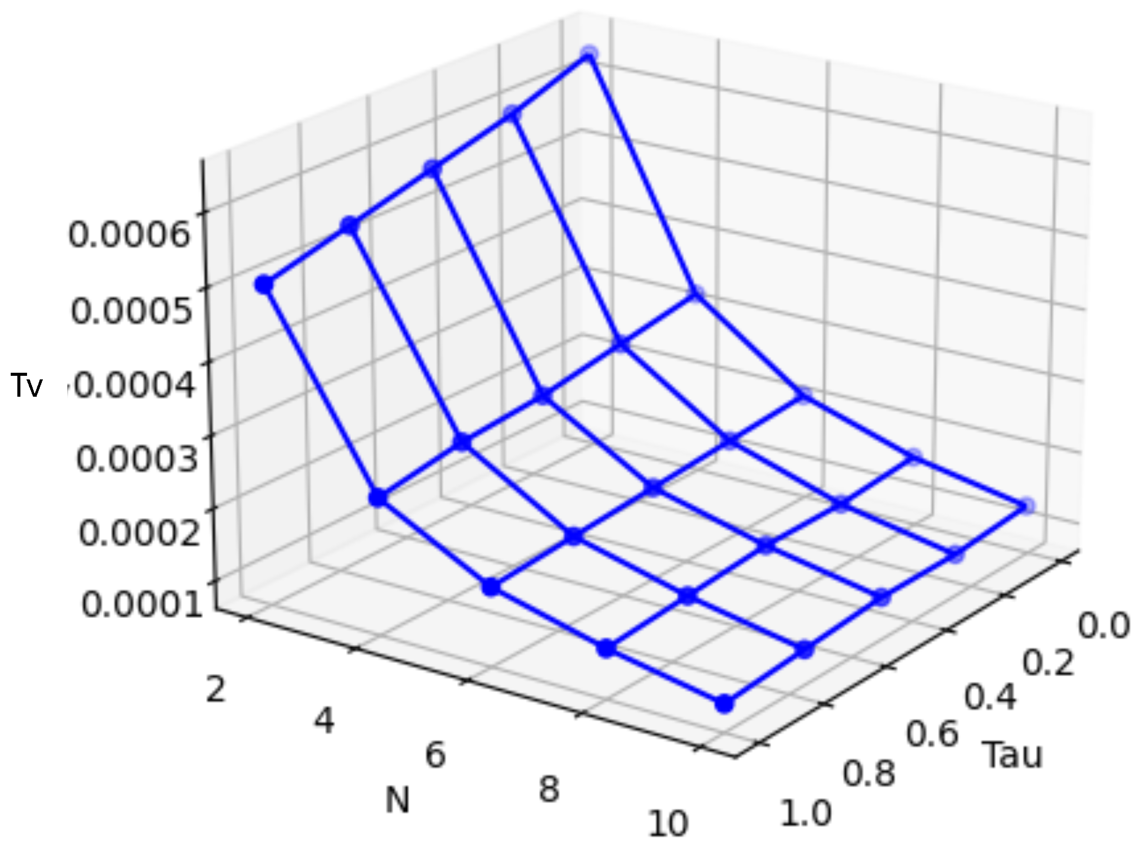
As the collisions begin to increase, we can also see an increase in the energy consumption, i.e., a reduction in the system lifetime, as shown in Figure 10. This is because for low values of , there is also a certain degree of energy consumption, but because nodes remain almost silent, this consumption is for withholding packet transmissions, while for high values of , almost all nodes transmit in each time slot.
Figure 10.
System lifetime for the fixed scheme for different values of the packet transmission probability and number of nodes.
The ratio for these metrics is depicted in Figure 11. We can see that the best performance in terms of the highest successful packet transmission probability for the highest system lifetime is for values of with a medium value, in the range of 0.2 and 0.3 for these specific values of .
Figure 11.
The ratio of success packet transmission and system lifetime for the fixed scheme.
Now, we first calculate the successful packet transmission probability for the oscillating functions, shown in Figure 12. Functions 6 and 4 (exponential damped cosine and natural logarithmic damped cosine functions) achieve the highest success transmission probability, even for many nodes. This is because the value of does not decrease very fast as the energy in the system is depleted. This is because when the oscillating function decreases slowly, not as fast as the linear function, nodes decrease the packet transmissions at a slow pace. In contrast, other functions reduce the transmissions very rapidly. However, the oscillating function allows for the continuation of the packet transmissions and does not halt them completely. When N is high, this effect of limiting the packet transmissions also reduces packet collisions, thus further reducing energy wastage. We also include a negative exponential function with no oscillations (exp) to demonstrate the benefits of the oscillating functions and a sine function (sin) with no damping behavior. In this case, the transmission probability does not approach zero as the energy in the system is depleted. Specifically, note that the exponential function decreases to zero very rapidly, completely halting all possible transmissions and having a very low success packet transmission but increasing the system lifetime. On the other hand, the sine function would allow for many more packet transmissions in the system at all times, thus increasing the successful packet transmission but reducing the system’s lifetime. Indeed, by introducing the oscillations combined with the decreasing functions, we guarantee that nodes continue to transmit even if the system is depleting its energy. However, this reduces the packet transmissions when energy is scarce, thus achieving an adequate equilibrium between successful packet transmissions and system lifetime. It is important to note that the sine function enables many transmissions at the beginning of the system operation, rapidly depleting the node’s energy. Hence, after a short period, nodes cannot make any transmissions. This effect is more noticeable when there are many nodes, and packet collisions are more frequent.
Figure 12.
Successful packet transmission probability for the dampening oscillating functions (, for ) and the exponential and sine functions.
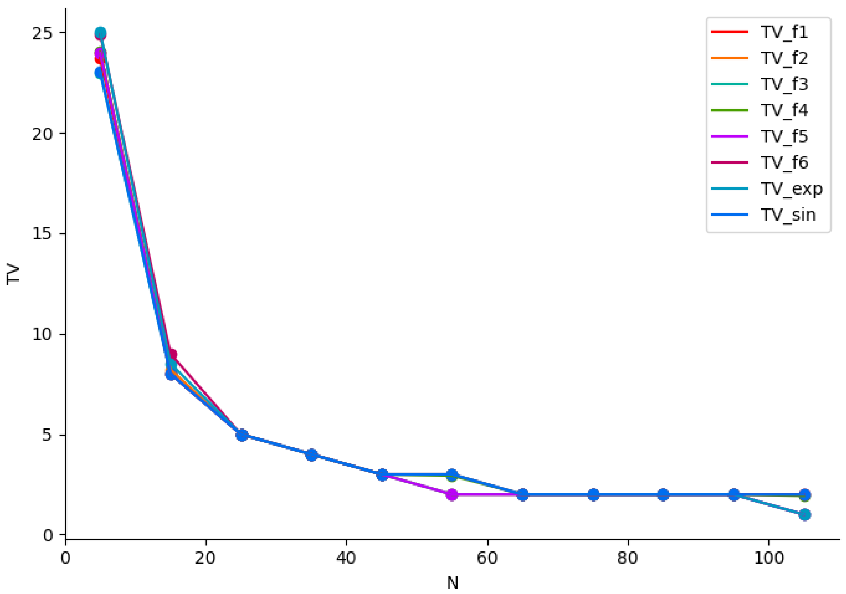
In Figure 13, we present the results for the system lifetime. We can see that as N increases, the number of packet collisions also increases. This causes a fast drainage of energy in the network, drastically reducing the system’s lifetime. In this case, the exponential distribution entails the best performance. This is because, as mentioned above, this fast decrease in packet transmissions allows for the saving of energy. The oscillating functions entail higher energy consumption since nodes continue to transmit. But compared to the fixed strategy, the system lifetime is dramatically increased by continuously selecting the value of depending on the energy level in the network.
Figure 13.
System lifetime for the dampening oscillating functions (, for ) and the exponential and sine functions.
We now study the ratio between packet transmissions and the system’s lifetime, as depicted in Figure 14. We can see that, again, functions 4 and 6 achieve the best results since these are functions that neither decrease very fast (drastically reducing packet transmissions) nor decrease very slowly (consuming much energy), while oscillations guarantee that the sensor network continues to report data to the sink node. Hence, these functions provide the best equilibrium between transmissions and energy consumption by adequately combining the oscillations and the dampening functions. Also, the exponential decrease with no oscillations leads to poor performance in terms of the number of packet transmissions, even if the residual energy is not low. The sine function allows for many transmissions but rapidly consumes the system’s energy, thus presenting an opposing behavior to the exponential function. Additionally, the oscillating function with a linear dampening or slow decrease, such as the ones with the arctangent or logarithmic decrease, allows for more packet transmissions throughout the system operation.
Figure 14.
The ratio of successful packet transmission probability and system lifetime for the dampening oscillating functions (, for ) and the exponential and sine functions.
We now further explain the presented results to highlight better the advantages and disadvantages of using such oscillating functions to determine the packet transmission probability compared to a fixed strategy, a periodic function, and a decreasing function. Let us consider the case of 105 nodes in the system (N = 105). For this specific case, Figure 12 shows that the successful packet transmission probability is different from zero only for the case where functions 4 and 6 are used. This is because these two functions decrease at a moderate rate, conserving energy toward the end of the system lifetime, thus effectively increasing the system lifetime, as seen in Figure 13. This clearly shows the benefits of using oscillating functions. Indeed, the exponential function greatly restricts the number of transmissions, but this is to the detriment of successful packet transmissions.
In contrast, the sine function periodically allows for the transmission of packets with a high probability, but that consumes a lot of energy very fast, and nodes cannot transmit any packets when their energy is depleted. The rest of the damped oscillating functions are not as effective as functions 4 and 6 because either they decrease very fast or not fast enough. Building on this, it is better to observe the results of Figure 14 that combine the successful packet transmission and the system lifetime. We can observe that the exponential function achieves a high system lifetime, but almost no packets can be transmitted, which is not functional for a practical WSN. Conversely, a sine function allows for many packet transmissions, but the system lifetime is very low. Hence, a fixed strategy achieves high packet transmission rates but low system lifetime; a decreasing function increases the system lifetime, but the packet transmission rate is very low; a periodic function lies in between these two cases; and the damped oscillating functions increase the system lifetime, compared to the sine function, while maintaining a high packet transmission rate compared to the decreasing function.
6. Conclusions
In this work, we presented six different dampening oscillating functions to increase the system lifetime even if the successful packet transmission is affected. This is of particular interest for WSNs, where it is difficult to change batteries, and the system administrator is required to continue to receive sporadic reports. We compared our results to the commonly fixed strategy, where the value of does not depend on energy consumption, and to an only decreasing function (exponential) and only oscillating function (sine) to clearly see the benefits of using damping oscillating functions. Note that neither the exponential nor the sine functions that depend on the residual energy in the network are common functions used in the area of WSNs.
To the best of our knowledge, this is the first work to use such particular mathematical functions to calculate the packet transmission probability to increase the system’s lifetime without completely halting the packet transmissions.
We can see that in terms of packet transmissions, slow-decaying functions present better results than fast-decaying functions. For the system lifetime, the reverse is true, i.e., Fast-decaying functions present better results since the system reduces energy consumption by reducing packet transmissions. However, overall, considering both metrics, slow-decaying functions present the best results. Specifically, functions 4 and 6 entail this moderately decreasing behavior such that they maintain a good balance between the number of transitions and increased system lifetime. In this sense, we may argue that many more mathematical functions with similar characteristics may also produce adequate results. Hence, we intend to continue this research line by considering different dampening functions, such as long-tailed distribution functions that decrease rapidly but remain almost constant for high values of x.
Author Contributions
Methodology, I.Y.O.-F.; project administration, I.Y.O.-F.; formal analysis, M.E.R.-A.; software, M.E.R.-A.; writting original manuscript, M.E.R.-A.; writting review and editing, S.-J.G.-A. and S.S.; investigations, S.-J.G.-A. and S.S.; resources, E.A.A.; supervision, E.A.A.; funding aquisition, E.A.A. All authors contributed equally to the mathematical analysis and writing of the manuscript. All authors have read and agreed to the published version of the manuscript.
Funding
This work is partially funded by research project SIP 20240975 of Instituto Politécnico Nacional.
Data Availability Statement
All the data is selfcontained in the paper since it is produced by the mathematical functions and analysis detailed in the manuscript.
Conflicts of Interest
The authors declare no conflicts of interest.
References
- Akyildiz, I.F.; Su, W.; Sankarasubramaniam, Y.; Cayirci, E. A survey on sensor networks. IEEE Commun. Mag. 2002, 40, 102–114. [Google Scholar] [CrossRef]
- Yick, J.; Mukherjee, B.; Ghosal, D. Wireless Sensor Network Survey. Comput. Netw. 2008, 52, 2292–2330. [Google Scholar] [CrossRef]
- Ajmal, T.; Jazani, D.; Allen, B. Design of a compact RF energy harvester for wireless sensor networks. In Proceedings of the IET Conference on Wireless Sensor Systems, London, UK, 18–19 June 2012; pp. 1–5. [Google Scholar]
- Tsai, C.W.; Hong, T.P.; Shiu, G.N. Metaheuristics for the Lifetime of WSN: A Review. IEEE Sens. J. 2016, 16, 2812–2831. [Google Scholar] [CrossRef]
- Lim, J.C.; Bleakley, C. Adaptive WSN Scheduling for Lifetime Extension in Environmental Monitoring Applications. Int. J. Distrib. Sens. Netw. 2012, 8, 286981. [Google Scholar] [CrossRef]
- Heinzelman, W.B.; Chandrakasan, A.P.; Balakrishnan, H. An application-specific protocol architecture for wireless microsensor networks. IEEE Trans. Wirel. Commun. 2002, 1, 660–670. [Google Scholar] [CrossRef]
- Younis, O.; Fahamy, S. Distributed clustering in Ad-Hoc sensor networks: A hybrid, energy-efficient approach. Proc. IEEE Conf. Comput. Commun. 2004, 1, 629–640. [Google Scholar]
- Alcalá-Garrido, H.A.; Barrera-Figueroa, V.; Rivero-Angeles, M.E.; García Tejada, Y.; Ramírez Pérez, H. Analysis and Design of a Wireless Sensor Network Based on the Residual Energy of the Nodes and the Harvested Energy from Mint Plants. J. Sens. 2021, 2021, 6655967. [Google Scholar] [CrossRef]
- Montiel, E.R.; Rivero-Angeles, M.E.; Rubino, G.; Molina-Lozano, H.; Menchaca-Mendez, R.; Menchaca-Mendez, R. Performance Analysis of Cluster Formation in Wireless Sensor Networks. Sensors 2017, 17, 2902. [Google Scholar] [CrossRef] [PubMed]
- Villalobos, I.; Rivero-Angeles, M.E.; Orea-Flores, I.Y. Performance Analysis of Variable Packet Transmission Policies in Wireless Sensor Networks. In Proceedings of the 12th International Congress WITCOM, Puerto Vallarta, Mexico, 13–17 November 2023. [Google Scholar] [CrossRef]
- Phan, C.V.; Park, Y.; Choi, H.H.; Cho, J.; Ki, J.G. An energy-efficient transmission strategy for wireless sensor networs. IEEE Trans. Consum. Electron. 2010, 56, 597–605. [Google Scholar] [CrossRef]
- Zhang, W.; Zhang, Z.; Chao, H.C.; Liu, Y.; Zhang, P. System-Level Energy Balance for Maximizing Network Lifetime in WSNs. IEEE Access 2017, 5, 20046–20057. [Google Scholar] [CrossRef]
- Zhang, H.; Shen, H.; Tan, Y. Optimal Energy Balanced Data Gathering in Wire-less Sensor Networks. In Proceedings of the IEEE International Parallel and Distributed Processing Symposium, Long Beach, CA, USA, 26–30 March 2007; pp. 1–10. [Google Scholar] [CrossRef]
- Zhu, Y.; Qing, P. A energy-efficient clustering routing algorithm based on distance and residual energy for wireless sensor networks. Procedia Eng. 2012, 29, 1882–1888. [Google Scholar]
- Shin, K.Y.; Song, J.; Kim, J.W.; Yu, M.; Mah, P.S. REAR: Reliable energy aware routing protocol for wireless sensor networks. In Proceedings of the 9th International Conference on Advanced Communication Technology, Gangwon-do, Republic of Korea, 12–14 February 2007; Volume 1, pp. 525–530. [Google Scholar]
- Ye, M.; Li, C.; Chen, G.; Wu, J. EECS: An energy efficient clustering scheme in wireless sensor networks. In Proceedings of the 24th IEEE International Performance, Computing, and Communications Conference, Phoenix, AZ, USA, 7–9 April 2005; pp. 535–540. [Google Scholar]
- Qing, L.; Zhu, Q.; Wang, M. Design of a distributed energy-efficient clustering algorithm for heterogeneous wireless sensor networks. Comput. Commun. 2006, 29, 2230–2237. [Google Scholar] [CrossRef]
- Yoo, H.; Shim, M.; Kim, D. Dynamic duty-cycle scheduling schemes for energy-harvesting wireless sensor networks. IEEE Commun. Lett. 2012, 16, 202–204. [Google Scholar] [CrossRef]
- Liu, X. A Transmission Scheme for Wireless Sensor Networks Using Ant Colony Optimization with Unconventional Characteristics. IEEE Commun. Lett. 2014, 18, 1214–1217. [Google Scholar] [CrossRef]
- Michelusi, N.; Zorzi, M. Optimal random multiaccess in energy harvesting Wireless Sensor Networks. In Proceedings of the IEEE International Conference on Communications Workshops (ICC), Budapest, Hungary, 9–13 June 2013; pp. 463–468. [Google Scholar] [CrossRef]
- Zhao, L.; Zhang, H.; Zhang, J. Using Incompletely Cooperative Game Theory in Wireless Sensor Networks. In Proceedings of the IEEE Wireless Communications and Networking Conference, Las Vegas, NV, USA, 31 March–3 April 2008; pp. 1483–1488. [Google Scholar] [CrossRef]
- Virmani, D.; Talwar, D.; Dhingra, A.; Bahl, T. Priority Based Energy-Efficient Data Forwarding Algorithm in Wireless Sensor Networks; Department of IT Bhagwan Parshuram Institute of Technology: Rohini, India, 2013. [Google Scholar]
- Merrett, G.; Al-Hashimi, B.M.; White, N.; Harris, N. Information Managed Wireless Sensor Networks with Energy Aware Nodes; ESD Group, School of Electronics and Computer Science, University of Southampton: Southampton, UK, 2005. [Google Scholar]
- Yin, X.; Zhou, X.; Huang, R.; Fang, Y.; Li, S. A Fairness-Aware Congestion Control Scheme in Wireless Sensor Networks. IEEE Trans. Veh. Technol. 2009, 58, 5225–5234. [Google Scholar] [CrossRef]
- Wan, J.; Xu, X.; Feng, R.; Wu, Y. Cross-Layer Active Predictive Congestion Control Protocol for Wireless Sensor Networks. Sensors 2009, 9, 8278–8310. [Google Scholar] [CrossRef] [PubMed]
- Ghaffari, A. Congestion control mechanisms in wireless sensor networks: A survey. J. Netw. Comput. Appl. 2015, 52, 101–115. [Google Scholar] [CrossRef]
- Phan, C.V.; Kim, J.G. An Energy-Efficient Transmission Strategy for Wireless Sensor Networks. In Proceedings of the IEEE Wireless Communications and Networking Conference, Hong Kong, China, 11–15 March 2007; pp. 3406–3411. [Google Scholar] [CrossRef]
- Madan, R.; Cui, S.; Lall, S.; Goldsmith, A.J. Modeling and Optimization of Transmission Schemes in Energy-Constrained Wireless Sensor Networks. IEEE/ACM Trans. Netw. 2007, 15, 1359–1372. [Google Scholar] [CrossRef]
- Son, D.; Krishnamachari, B.; Heidemann, J. Experimental Study of Concurrent Transmission in Wireless Sensor Network. In Proceedings of the 4th International Conference on Embedded Networked Sensor Systems, Boulder, CO, USA, 1–3 November 2006; ACM: New York, NY, USA, 2006. [Google Scholar]
- Rong, L.; Fang, X. Analysis of Transmission Delay of Wireless Sensor Network Based on GNSS Signal. In Proceedings of the 13th EAI International Conference on Mobile Multimedia Communications, Mobimedia, Harbin, China, 27–28 August 2020; 2020. [Google Scholar] [CrossRef]
- Cooper, R.B. Introduction to Queueing Theory; Edward Arnold: Londo, UK, 1981. [Google Scholar]
Disclaimer/Publisher’s Note: The statements, opinions and data contained in all publications are solely those of the individual author(s) and contributor(s) and not of MDPI and/or the editor(s). MDPI and/or the editor(s) disclaim responsibility for any injury to people or property resulting from any ideas, methods, instructions or products referred to in the content. |
© 2024 by the authors. Licensee MDPI, Basel, Switzerland. This article is an open access article distributed under the terms and conditions of the Creative Commons Attribution (CC BY) license (https://creativecommons.org/licenses/by/4.0/).













