Timing Anti-PD-L1 Checkpoint Blockade Immunotherapy to Enhance Tumor Irradiation
Simple Summary
Abstract
1. Introduction
2. Materials and Methods
2.1. Cell Lines and Animal Models
2.2. In Vitro Inhibitor Treatment
2.3. Immunodetection
2.4. Tracking Antibody Delivery
2.5. Quantification and Statistical Analysis
3. Results
3.1. Anti-PD-L1 Potentiates Radiation Effects
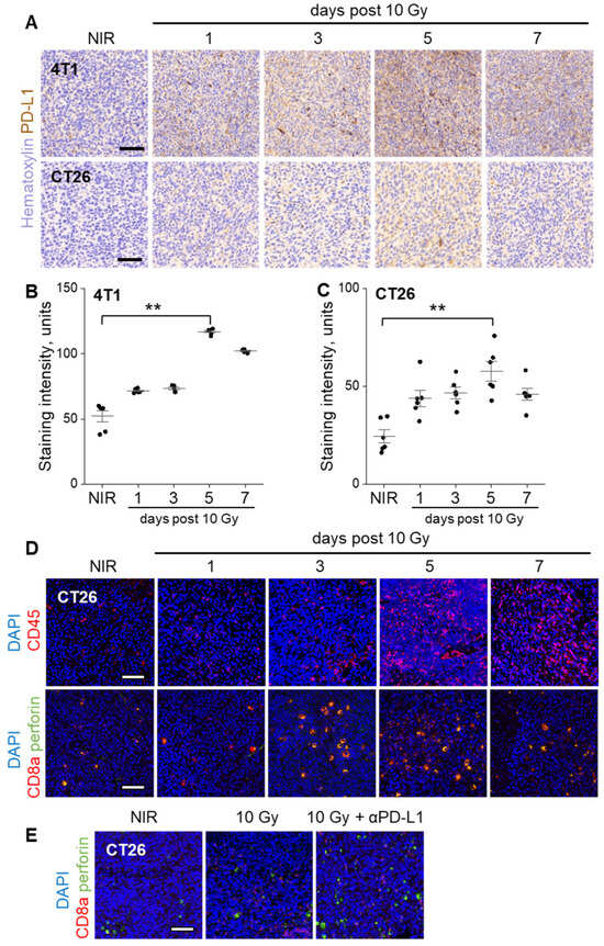
3.2. PD-L1 Expression and TILs in the Response to Radiation and Combination Therapy
3.3. Radiation Facilitates Anti-PD-L1 Delivery
3.4. TILs Determine PD-L1 Expression After Radiation
4. Discussion
5. Conclusions
Supplementary Materials
Author Contributions
Funding
Institutional Review Board Statement
Informed Consent Statement
Data Availability Statement
Acknowledgments
Conflicts of Interest
References
- Chamoto, K.; Yaguchi, T.; Tajima, M.; Honjo, T. Insights from a 30-year journey: Function, regulation and therapeutic modulation of PD1. Nat. Rev. Immunol. 2023, 23, 682–695. [Google Scholar] [CrossRef] [PubMed]
- Sun, Q.; Hong, Z.; Zhang, C.; Wang, L.; Han, Z.; Ma, D. Immune checkpoint therapy for solid tumours: Clinical dilemmas and future trends. Signal Transduct. Target. Ther. 2023, 8, 320. [Google Scholar] [CrossRef] [PubMed]
- Davis, A.A.; Patel, V.G. The role of PD-L1 expression as a predictive biomarker: An analysis of all US Food and Drug Administration (FDA) approvals of immune checkpoint inhibitors. J. Immunotherap. Cancer 2019, 7, 278. [Google Scholar] [CrossRef]
- Li, H.; van der Merwe, P.A.; Sivakumar, S. Biomarkers of response to PD-1 pathway blockade. Br. J. Cancer 2022, 126, 1663–1675. [Google Scholar] [CrossRef] [PubMed]
- Gong, J.; Le, T.Q.; Massarelli, E.; Hendifar, A.E.; Tuli, R. Radiation therapy and PD-1/PD-L1 blockade: The clinical development of an evolving anticancer combination. J. Immunotherap. Cancer 2018, 6, 46. [Google Scholar] [CrossRef]
- Wang, N.H.; Lei, Z.; Yang, H.N.; Tang, Z.; Yang, M.Q.; Wang, Y.; Sui, J.D.; Wu, Y.Z. Radiation-induced PD-L1 expression in tumor and its microenvironment facilitates cancer-immune escape: A narrative review. Ann. Transl. Med. 2022, 10, 1406. [Google Scholar] [CrossRef]
- Gilad, Y.; Eliaz, Y.; Yu, Y.; Han, S.J.; O’Malley, B.W.; Lonard, D.M. Drug-induced PD-L1 expression and cell stress response in breast cancer cells can be balanced by drug combination. Sci. Rep. 2019, 9, 15099. [Google Scholar] [CrossRef]
- Zens, P.; Bello, C.; Scherz, A.; von Gunten, M.; Ochsenbein, A.; Schmid, R.A.; Berezowska, S. The effect of neoadjuvant therapy on PD-L1 expression and CD8+lymphocyte density in non-small cell lung cancer. Mod. Pathol. 2022, 35, 1848–1859. [Google Scholar] [CrossRef] [PubMed]
- Yamazaki, T.; Vanpouille-Box, C.; Demaria, S.; Galluzzi, L. Immunogenic Cell Death Driven by Radiation-Impact on the Tumor Microenvironment. Cancer Treat. Res. 2020, 180, 281–296. [Google Scholar]
- Galluzzi, L.; Aryankalayil, M.J.; Coleman, C.N.; Formenti, S.C. Emerging evidence for adapting radiotherapy to immunotherapy. Nat. Rev. Clin. Oncol. 2023, 20, 543–557. [Google Scholar] [CrossRef]
- Dovedi, S.J.; Adlard, A.L.; Lipowska-Bhalla, G.; McKenna, C.; Jones, S.; Cheadle, E.J.; Stratford, I.J.; Poon, E.; Morrow, M.; Stewart, R.; et al. Acquired resistance to fractionated radiotherapy can be overcome by concurrent PD-L1 blockade. Cancer Res. 2014, 74, 5458–5468. [Google Scholar] [CrossRef] [PubMed]
- Deng, L.; Liang, H.; Burnette, B.; Beckett, M.; Darga, T.; Weichselbaum, R.R.; Fu, Y.X. Irradiation and anti-PD-L1 treatment synergistically promote antitumor immunity in mice. J. Clin. Investig. 2014, 124, 687–695. [Google Scholar] [CrossRef]
- Pointer, K.B.; Pitroda, S.P.; Weichselbaum, R.R. Radiotherapy and immunotherapy: Open questions and future strategies. Trends Cancer 2022, 8, 9–20. [Google Scholar] [CrossRef]
- Rajeev-Kumar, G.; Pitroda, S.P. Synergizing radiotherapy and immunotherapy: Current challenges and strategies for optimization. Neoplasia 2023, 36, 100867. [Google Scholar] [CrossRef] [PubMed]
- Potchen, E.J.; Kinzie, J.; Curtis, C.; Siegel, B.A.; Studer, R.K. Effect of irradiation on tumor microvascular permeability to macromolecules. Cancer 1972, 30, 639–643. [Google Scholar] [CrossRef]
- Yamazaki, T.; Young, K.H. Effects of radiation on tumor vasculature. Mol. Carcinog. 2022, 61, 165–172. [Google Scholar] [CrossRef]
- Appelbe, O.K.; Zhang, Q.; Pelizzari, C.A.; Weichselbaum, R.R.; Kron, S.J. Image-Guided Radiotherapy Targets Macromolecules through Altering the Tumor Microenvironment. Mol. Pharm. 2016, 13, 3457–3467. [Google Scholar] [CrossRef]
- Lee, S.S.; Bindokas, V.P.; Kron, S.J. Multiplex Three-Dimensional Mapping of Macromolecular Drug Distribution in the Tumor Microenvironment. Mol. Cancer Ther. 2019, 18, 213–226. [Google Scholar] [CrossRef] [PubMed]
- Liu, Y.; Cheng, Y.; Xu, Y.; Wang, Z.; Du, X.; Li, C.; Peng, J.; Gao, L.; Liang, X.; Ma, C. Increased expression of programmed cell death protein 1 on NK cells inhibits NK-cell-mediated anti-tumor function and indicates poor prognosis in digestive cancers. Oncogene 2017, 36, 6143–6153. [Google Scholar] [CrossRef]
- Oh, S.A.; Wu, D.-C.; Cheung, J.; Navarro, A.; Xiong, H.; Cubas, R.; Totpal, K.; Chiu, H.; Wu, Y.; Comps-Agrar, L.; et al. PD-L1 expression by dendritic cells is a key regulator of T-cell immunity in cancer. Nat. Cancer 2020, 1, 681–691. [Google Scholar] [CrossRef]
- Monjazeb, A.M.; Schalper, K.A.; Villarroel-Espindola, F.; Nguyen, A.; Shiao, S.L.; Young, K. Effects of Radiation on the Tumor Microenvironment. Semin. Radiat. Oncol. 2020, 30, 145–157. [Google Scholar] [CrossRef]
- Passelli, K.; Repáraz, D.; Kinj, R.; Herrera, F.G. Strategies for overcoming tumour resistance to immunotherapy: Harnessing the power of radiation therapy. Br. J. Radiol. 2024, 97, 1378–1390. [Google Scholar] [CrossRef]
- Antonia, S.J.; Villegas, A.; Daniel, D.; Vicente, D.; Murakami, S.; Hui, R.; Kurata, T.; Chiappori, A.; Lee, K.H.; Wit, M.d.; et al. Overall Survival with Durvalumab after Chemoradiotherapy in Stage III NSCLC. N. Engl. J. Med. 2018, 379, 2342–2350. [Google Scholar] [CrossRef] [PubMed]
- Sharabi, A.B.; Nirschl, C.J.; Kochel, C.M.; Nirschl, T.R.; Francica, B.J.; Velarde, E.; Deweese, T.L.; Drake, C.G. Stereotactic Radiation Therapy Augments Antigen-Specific PD-1–Mediated Antitumor Immune Responses via Cross-Presentation of Tumor Antigen. Cancer Immunol. Res. 2015, 3, 345–355. [Google Scholar] [CrossRef] [PubMed]
- Sharma, P.; Hu-Lieskovan, S.; Wargo, J.A.; Ribas, A. Primary, Adaptive, and Acquired Resistance to Cancer Immunotherapy. Cell 2017, 168, 707–723. [Google Scholar] [CrossRef]
- Kang, J.; Demaria, S.; Formenti, S. Current clinical trials testing the combination of immunotherapy with radiotherapy. J. Immunother. Cancer 2016, 4, 51. [Google Scholar] [CrossRef] [PubMed]
- Tjong, M.C.; Ragulojan, M.; Poon, I.; Louie, A.V.; Cheng, S.Y.; Doherty, M.; Zhang, L.; Ung, Y.; Cheung, P.; Cheema, P.K. Safety Related to the Timing of Radiotherapy and Immune Checkpoint Inhibitors in Patients with Advanced Non-Small Cell Lung Cancer: A Single Institutional Experience. Curr. Oncol. 2022, 29, 221–230. [Google Scholar] [CrossRef] [PubMed]
- Kanthou, C.; Tozer, G. Targeting the vasculature of tumours: Combining VEGF pathway inhibitors with radiotherapy. Brit. J. Radiol. 2018, 92, 20180405. [Google Scholar] [CrossRef]
- Nomura, M.; Murata, R.; Brøndum, L.; Ehrnrooth, E.; Sørensen, B.S.; Horsman, M.R. Combining Vascular Targeting Agents with Radiation: An Effective Anti-Tumor Treatment but Associated with Radiation-Induced Systemic Toxicity. Radiation 2024, 4, 325–335. [Google Scholar] [CrossRef]




Disclaimer/Publisher’s Note: The statements, opinions and data contained in all publications are solely those of the individual author(s) and contributor(s) and not of MDPI and/or the editor(s). MDPI and/or the editor(s) disclaim responsibility for any injury to people or property resulting from any ideas, methods, instructions or products referred to in the content. |
© 2025 by the authors. Licensee MDPI, Basel, Switzerland. This article is an open access article distributed under the terms and conditions of the Creative Commons Attribution (CC BY) license (https://creativecommons.org/licenses/by/4.0/).
Share and Cite
Lee, S.S.-Y.; Pagacz, J.; Averbek, S.; Scholten, D.; Liu, Y.; Kron, S.J. Timing Anti-PD-L1 Checkpoint Blockade Immunotherapy to Enhance Tumor Irradiation. Cancers 2025, 17, 391. https://doi.org/10.3390/cancers17030391
Lee SS-Y, Pagacz J, Averbek S, Scholten D, Liu Y, Kron SJ. Timing Anti-PD-L1 Checkpoint Blockade Immunotherapy to Enhance Tumor Irradiation. Cancers. 2025; 17(3):391. https://doi.org/10.3390/cancers17030391
Chicago/Turabian StyleLee, Steve Seung-Young, Joanna Pagacz, Sera Averbek, David Scholten, Yue Liu, and Stephen J. Kron. 2025. "Timing Anti-PD-L1 Checkpoint Blockade Immunotherapy to Enhance Tumor Irradiation" Cancers 17, no. 3: 391. https://doi.org/10.3390/cancers17030391
APA StyleLee, S. S.-Y., Pagacz, J., Averbek, S., Scholten, D., Liu, Y., & Kron, S. J. (2025). Timing Anti-PD-L1 Checkpoint Blockade Immunotherapy to Enhance Tumor Irradiation. Cancers, 17(3), 391. https://doi.org/10.3390/cancers17030391

