Next Article in Journal
Predictors of Distant Metastasis in Patients with Medullary Thyroid Carcinoma
Previous Article in Journal
Use of a Pathomics Signature to Predict the Prognosis of Hepatocellular Carcinoma with Cirrhosis: A Multicentre Retrospective Study
 
 
Font Type:
Arial Georgia Verdana
Font Size:
Aa Aa Aa
Line Spacing:
Column Width:
Background:
Article

The LINC02381/let-7g-5p/THBS1 Signaling Axis Modulates Cellular Proliferative Activity in Osteosarcoma

1
Department of Orthopedics, Second Affiliated Hospital of Xi’an Jiaotong University, Xi’an 710000, China
2
Department of Orthopaedic Oncology, Spinal Tumor Center, Shanghai Changzheng Hospital, Naval Medical University, Shanghai 200000, China
3
Department of Orthopedics, No. 455 Hospital of Chinese People’s Liberation Army, Navy Medical University, Shanghai 200000, China
*
Author to whom correspondence should be addressed.
These authors are the co-first authors and contributed equally to this work.
Cancers 2025, 17(19), 3194; https://doi.org/10.3390/cancers17193194
Submission received: 1 August 2025 / Accepted: 12 August 2025 / Published: 30 September 2025
(This article belongs to the Section Clinical Research of Cancer)

Simple Summary

This study investigates the role of the LINC02381/let-7g-5p/THBS1 signaling axis in the progression of osteosarcoma (OS). The expression levels of LINC02381, let-7g-5p, and THBS1 were assessed in OS tissues and adjacent normal tissues using RT-qPCR, and their correlations with clinicopathological features were analyzed. Differential expression was further validated in OS cell lines and normal osteoblasts. Functional assays—including cell proliferation, colony formation, migration, and xenograft tumor growth—were conducted. The results indicated that LINC02381 and THBS1 were significantly upregulated, while let-7g-5p was downregulated in OS tissues and cells. Silencing LINC02381 or overexpressing let-7g-5p suppressed cell proliferation, reduced colony formation and migration, decreased THBS1 expression, and inhibited tumor growth in vivo. Mechanistically, LINC02381 acts as a competing endogenous RNA (ceRNA) by binding to let-7g-5p, thereby preventing let-7g-5p from downregulating THBS1. These findings imply that LINC02381 promotes OS progression via the let-7g-5p/THBS1 axis and may serve as a promising therapeutic target.

Abstract

Objective: This study aimed to elucidate the regulatory mechanisms of the long intergenic non-protein coding RNA 02381 (LINC02381)/microRNA-let-7g-5p (let-7g-5p)/thrombospondin 1 (THBS1) signaling axis in osteosarcoma (OS). Methods: The expression levels of LINC02381, let-7g-5p, and THBS1 were quantified in OS and adjacent normal tissues via reverse transcription quantitative polymerase chain reaction. Their correlations with clinicopathological features were analyzed. Expression patterns were further validated in OS cell lines (143B, U-2OS, Saos-2, MNNG-HOS, MG-63) and normal osteoblast cell line hFOB1.19. The molecular interaction between LINC02381 and let-7g-5p and the targeting relationship of let-7g-5p with THBS1 were verified via dual-luciferase reporter and RNA pull-down assays. Functional effects were assessed using cell counting kit-8, colony formation, Transwell migration, and xenograft tumor models. Results: Compared to adjacent normal tissues, LINC02381 and THBS1 were upregulated in OS tissues (fold change > 3.0, p < 0.001), while let-7g-5p was downregulated (fold change ≈ 0.038, p < 0.001). Similar expression trends were observed in U-2OS cells. Knockdown of LINC02381 or overexpression of let-7g-5p reduced cell proliferation, colony formation, migration, THBS1 expression, and tumor volume (p < 0.001). These inhibitory effects were partially reversed by let-7g-5p inhibitors, restoring cell viability and migration by approximately 70%. Mechanistically, LINC02381 functioned as a competing endogenous RNA (ceRNA), directly binding to let-7g-5p and mitigating its suppression of THBS1. Conclusions: LINC02381 promotes OA progression by acting as a ceRNA for let-7g-5p, thereby upregulating THBS1 expression. This signaling axis represents a potential therapeutic target for OS.

1. Introduction

The existing evidence confirms that long non-coding RNAs (lncRNAs) can function as competitive endogenous RNAs (ceRNAs) by modulating microRNAs (miRNAs), thereby influencing tumor cell migration and proliferation [1]. Long intergenic non-protein coding RNA 02381 (LINC02381), a member of the lincRNA family, has emerged a crucial regulator in oncogenesis. Recent studies have indicated that lincRNAs are actively involved in transcriptional reprogramming and play essential roles in malignant progression [1]. Aberrant LINC02381 expression has been documented in various malignancies. For instance, it is significantly overexpressed in esophageal squamous cell carcinoma tissues compared to normal esophageal mucosa [2], and elevated levels have also been observed in glioma [3] and cervical carcinoma cells, where it exerts oncogenic functions contributing to tumor progression [1]. Notably, Xia Bian et al. reported that LINC02381 knockdown suppresses osteosarcoma (OS) cell invasion, proliferation, and migration [4]. However, the precise molecular mechanisms through which LINC02381 functions in OS remain largely undefined.
To explore its downstream regulatory network, we focused on miRNAs potentially interacting with LINC02381. Among them, microRNA-let-7g-5p (let-7g-5p) attracted our attention due to its established tumor-suppressive role. As a member of the let-7 family, let-7g-5p is known for its low expression in cancers such as nasopharyngeal carcinoma and cholangiocarcinoma [5,6]. Meanwhile, reduced let-7g-5p levels have been detected in osteoporotic fractures [7], although its role in OS remains poorly understood. Emerging evidence suggests that let-7g-5p may target oncogenes like HMGA2 and MAP3K1 [8,9], indicating its potential involvement in OS progression [10]. Bioinformatic predictions reveal potential binding sites between let-7g-5p and Thrombospondin-1 (THBS1), a stromal glycoprotein involved in tumor-associated processes such as cell–matrix interactions, extracellular matrix remodeling, and angiogenesis [11,12]. THBS1 is frequently overexpressed in gastric and colorectal cancers and is related to poor prognosis [13,14]. Furthermore, elevated THBS1 levels have been linked to osteoporosis [15], and its upregulation in OS has been correlated with aggressive tumor behavior and poor clinical outcomes [16,17,18]. Mechanistically, THBS1 is believed to promote tumor progression by modulating the extracellular matrix, stimulating angiogenesis, and activating the transforming growth factor beta (TGF-β) signaling pathway [19]. However, the direct regulatory relationship between THBS1 and let-7g-5p has not yet been established.
Based on these molecular insights, we propose that LINC02381, let-7g-5p, and THBS1 may constitute a cascade regulatory network in OS. Supported by bioinformatic predictions and preliminary experimental data, we hypothesize that LINC02381 modulates let-7g-5p activity via a ceRNA mechanism, thereby regulating THBS1 expression and contributing to OS pathogenesis. Accordingly, this study aims to investigate the role of the LINC02381/let-7g-5p/THBS1 axis in OS cell viability and tumor progression.

2. Materials and Methods

2.1. Ethics Statement

All experimental procedures were authorized by the Research Ethics Committee of Shanghai Changzheng Hospital, Navy Medical University in compliance with international ethical guidelines (approval number: 2017052, ethics approval data: 20170523). Written informed consent was obtained from all patients. All animal procedures were authorized by the Animal Ethics Review Board of the same institution (approval number: 2017122, ethics approval data: 20171225) and conducted following the NIH Guide for the Care and Use of Laboratory Animals as well as relevant local animal welfare regulations.

2.2. Experimental Subjects

A total of 71 patients with OS who underwent surgical resection at Shanghai Changzheng Hospital, Navy Medical University from July 2017 to July 2022 were included. Paired OS tumor tissues and paracancerous tissues were collected. Clinicopathological variables such as gender (male/female), age (≥20 vs. <20 years), tumor size (≥3 cm vs. <3 cm), TNM stage (I–II vs. III–IV), and lymph node metastasis (yes/no) were systematically recorded. Detailed information is presented in Table 1. All clinical definitions adhered to the AJCC Cancer Staging Manual, 8th Edition, and institutional diagnostic criteria established by the pathology and radiology departments. Data were independently reviewed and validated by two researchers. None of the enrolled subjects had received prior radiotherapy or chemotherapy. Collected tissues were labeled and cryopreserved at −70 °C for subsequent experiments.
To further investigate the correlation between molecular expression and treatment response, follow-up was conducted for all 71 patients who received postoperative adjuvant chemotherapy. According to RECIST criteria, patients were categorized into chemotherapy-sensitive (CR/PR) and chemotherapy-insensitive (SD/PD) groups based on radiological evaluations.

2.3. Cell Culture

Human OS cell lines (143B, U-2OS, Saos-2, MNNG-HOS, MG-63) and the human normal osteoblast cell line hFOB1.19 were purchased from the American Type Culture Collection (ATCC, Manassas, VA, USA). 143B and MNNG-HOS cells were cultured in RPMI-1640; Saos-2 in α-minimum Eagle’s medium (α-MEM); MG-63 in MEM; and U-2OS and hFOB1.19 in Dulbecco’s modified Eagle medium (DMEM), all supplied by Gibco (Grand Island, NY, USA). Media were supplemented with 10% fetal bovine serum (FBS) and 1% antibiotic–antimycotic solution (100 U/mL penicillin and 100 U/mL streptomycin). Cells were maintained in a 37 °C incubator with 5% CO2, with medium changes every two days. Subculturing was performed when cell confluence reached 80–90%.
Cells in the logarithmic growth phase after 2–3 stable passages were used for experiments. Total RNA was extracted using TRIzol reagent (Invitrogen, Carlsbad, CA, USA). RNA concentration and purity were assessed using a NanoDrop 2000 spectrophotometer (acceptable A260/A280 ratio: 1.8–2.1). The integrity of 28S/18S ribosomal RNA was confirmed by agarose gel electrophoresis to ensure RNA quality for downstream reverse transcription quantitative polymerase chain reaction (RT-qPCR) analysis. The mRNA expression levels of LINC02381, let-7g-5p, and THBS1 were detected by RT-qPCR, and THBS1 protein levels were assessed by Western blotting. Based on relative expression differences, U-2OS and Saos-2 cells—both exhibiting the greatest divergence from the normal osteoblast hFOB1.19—were selected for subsequent functional experiments.

2.4. Cell Grouping and Transfection

U-2OS and SaOS-2 cells in the logarithmic growth phase were seeded into 6-well plates at a density of 2 × 105 cells per well. Transfection was initiated when cell confluence reached approximately 80%. Lipofectamine™ 2000 (Catalog No.: 11668-027, Invitrogen, Carlsbad, CA, USA) was used for transfection, strictly following the manufacturer’s protocol. Briefly, each oligonucleotide (final concentration: 50 nM; all synthesized by Shanghai GenePharma Co., Ltd., Shanghai, China) was diluted in 250 μL of serum-free DMEM and incubated at room temperature for 5 min. Separately, 5 μL of Lipofectamine™ 2000 was diluted in 250 μL of serum-free DMEM and incubated for another 5 min. The two solutions were then combined and allowed to form complexes at room temperature for 20 min before being added to the wells. Cells were incubated at 37 °C in a humidified incubator with 5% CO2 for 6 h. Afterward, the transfection medium was replaced with DMEM containing 10% FBS, and cells were cultured further for downstream applications.
Cells were divided into the following eight groups, with three replicates per group. Transfection efficiency was verified by RT-qPCR and/or Western blot prior to functional assays: short hairpin RNA (sh)-negative control (NC) group (transfected with the negative control of LINC02381 knockdown vector), sh-LINC02381 group (transfected with LINC02381 knockdown vector), mimic-NC group (transfected with the negative control of let-7g-5p mimic), let-7g-5p mimic group (transfected with let-7g-5p mimic), sh-LINC02381 + inhibitor-NC group (transfected with sh-LINC02381 background with negative control miRNA inhibitor), sh-LINC02381 + let-7g-5p inhibitor group (transfected with sh-LINC02381 background with let-7g-5p inhibitor), sh-LINC02381 + overexpression (oe)-NC group (co-transfected with the negative control of THBS1 overexpression vector and LINC02381 knockdown vector), and sh-LINC02381 + oe-THBS1 group (co-transfected with the THBS1 overexpression plasmid and LINC02381 knockdown vector).

2.5. Cell Counting Kit-8 (CCK-8) Assay

The proliferative capacity of U-2OS and SaOS-2 cells was assessed using a CCK-8 assay kit (Dojindo Molecular Technologies, Kumamoto, Japan). Cells from each group were seeded into 96-well plates at a density of 1 × 104 cells per well, with three replicates per group and one blank well as an NC. Cells were incubated at 37 °C in a 5% CO2 atmosphere for 24, 48, and 72 h. At each time point, 10 μL of CCK-8 working solution was added directly to each well (without medium replacement), followed by a 4 h incubation under the same conditions. The optical density (OD) at 450 nm was measured using a microplate reader (Bio-Rad, Hercules, CA, USA). Cell proliferation curves were plotted accordingly. All procedures strictly adhered to the manufacturer’s instructions, and all experiments were independently repeated at least three times to ensure data reliability and reproducibility.

2.6. Colony Formation Assay

A plate colony formation assay was performed to evaluate the clonogenic potential of U-2OS and SaOS-2 cells in each experimental group. Cells in the logarithmic growth phase were seeded into 6 cm culture dishes at a density of 200 cells per dish (1 × 103/mL, in 200 μL of cell suspension). The dishes were gently swirled to evenly distribute the cells and then incubated at 37 °C in a humidified incubator with 5% CO2 for 10 days.
Once visible colonies (each > 50 μm in diameter) were observed by the naked eye, the culture was terminated. The supernatant was carefully aspirated, and cells were washed twice with phosphate-buffered saline (PBS). Colonies were fixed with 96% ethanol for 10 min, stained with 1% crystal violet solution for 5 min, rinsed gently with tap water, and air-dried for approximately 1 h. The dishes were then inverted, and colonies were counted using a transparent grid film and an inverted microscope (Olympus Corporation, Tokyo, Japan). Each group included three replicates, and all experiments were repeated at least three times. The average number of colonies and colony formation rate (number of colonies/number of seeded cells × 100%) were recorded.

2.7. Transwell Assay

Transwell chambers with an 8.0 μm pore size (Corning, Corning, USA) were used to assess the migratory ability of U-2OS and SaOS-2 cells. At 24 h post-transfection, cells were digested, resuspended, and adjusted to a concentration of 1 × 105/mL. A 200 μL serum-free cell suspension was added to the upper chamber, while 600 μL of complete medium containing 10% FBS was added to the lower chamber as a chemoattractant. The cells were incubated at 37 °C with 5% CO2 for 24 h.
After incubation, non-migrated cells on the upper surface of the membrane were carefully removed with a cotton swab. The inserts were then fixed with 4% paraformaldehyde for 30 min, washed twice with PBS, and stained with 0.5% crystal violet for 20 min. Following staining, the membranes were rinsed thoroughly and air-dried. Five randomly selected non-overlapping fields per chamber were imaged and counted under an inverted microscope (×200 magnification, Olympus, Tokyo, Japan). Each group included three parallel replicates, and the experiments were independently repeated at least three times. The mean number of migrated cells was used for statistical analysis.

2.8. RT-qPCR

Total RNA was extracted from tissues and cells using the TRIzol reagent (Invitrogen, Carlsbad, CA, USA) in accordance with the manufacturer’s instructions. RNA concentration and purity were assessed using a NanoDrop 2000 spectrophotometer (Thermo Fisher Scientific, Waltham, MA, USA), with an A260/A280 ratio between 1.8 and 2.1 considered acceptable. RNA integrity was confirmed by 1% agarose gel electrophoresis through visualization of intact 28S and 18S rRNA bands and evaluation of the 28S:18S ratio.
Complementary DNA (cDNA) was synthesized using the PrimeScript RT Master Mix Perfect Real Time kit (Takara, Kyoto, Japan). Each 10 μL reaction contained 500 ng of total RNA. The reaction conditions included denaturation at 70 °C for 5 min to eliminate secondary structures, cooling on ice for 3 min, reverse transcription at 37 °C for 60 min, and enzyme inactivation at 95 °C for 10 min. The resulting cDNA was stored at −20 °C for further analysis.
Quantitative real-time PCR was performed using SYBR Green chemistry. Each 20 μL reaction mixture consisted of 10 μL of 2× Taq MasterMix, 0.4 μL each of forward and reverse primers (5 μM), 1 μL of cDNA template, 0.4 μL of ROX Reference Dye, and nuclease-free water. Primer sequences were synthesized by Shanghai GenePharma Co., Ltd., Shanghai, China (Table 2).
The qPCR protocol was as follows: initial denaturation at 95 °C for 5 min, followed by 35 cycles of 94 °C for 45 s, 56 °C for 45 s, and 72 °C for 45 s, with a final extension at 72 °C for 5 min. Amplification specificity was verified using melting curve analysis. GAPDH was used as the internal control for LINC02381 and THBS1, and U6 for let-7g-5p. Each sample was analyzed in triplicate. Relative gene expression was calculated using the 2^ΔΔCt method. A no-template control was included in each run to monitor for contamination.

2.9. Western Blot Assay

Tissues and cells were lysed using RIPA lysis buffer (Cat# P0013C, Beyotime Biotechnology, Jiangsu, China), and total protein was collected by centrifugation at 12,000× g for 15 min at 4 °C. Protein concentrations were determined with a BCA protein assay kit (Beyotime, Jiangsu, China). For each sample, 30 μg of protein in 20 μL loading buffer was separated on 15% SDS-PAGE gels under the following conditions: pre-electrophoresis at 80 V for 40 min, followed by separation at 120 V for 70 min.
Proteins were transferred onto PVDF membranes (Millipore, Burlington, MA, USA) using a Bio-Rad (Hercules, CA, USA) electrotransfer system at 100 V for 90 min. The membranes were blocked in 5% non-fat milk (prepared in TBST buffer) at room temperature for 1 h, then incubated overnight at 4 °C with the following primary antibodies: anti-THBS1 (ab267388, Abcam, Cambridge, UK; 1:1000) and anti-GAPDH (sc-32233, Santa Cruz Biotechnology, Dallas, TX, USA; 1:1000). After three 10 min washes with TBST, membranes were incubated for 1 h at room temperature with HRP-conjugated secondary antibodies (Goat anti-Rabbit IgG-HRP, Bio-Rad, Hercules, CA, USA; 1:5000).
Protein bands were visualized using an enhanced chemiluminescence (ECL) kit (Millipore, Burlington, MA, USA) and exposed to X-ray film (Kodak, Rochester, NY, USA). Band intensities were analyzed using ImageJ software (version 1.53k, NIH, Bethesda, MD, USA), and target protein levels were normalized to GAPDH.

2.10. Dual Luciferase Reporter Assay

The binding sites between LINC02381 and let-7g-5p were predicted using the Starbase database (https://starbase.sysu.edu.cn/agoClipRNA.php). The wild-type (Wt) sequence of LINC02381 containing the predicted binding site for let-7g-5p was synthesized and cloned into the psiCHECK2 luciferase reporter vector (Promega, WI, USA), generating the LINC02381-Wt construct. A mutant version (LINC02381-Mut) was created using the QuikChange XL Site-Directed Mutagenesis Kit (Agilent Technologies, Santa Clara, CA, USA). U-2OS and SaOS-2 cells at 70–80% confluence were co-transfected with either let-7g-5p mimic or mimic negative control (mimic-NC) along with LINC02381-Wt or LINC02381-Mut using LipofectamineTM 2000 (Invitrogen, Carlsbad, CA, USA). After 48 h, luciferase activity was measured using a Dual-Luciferase® Reporter Assay System (Promega, Madison, WI, USA).
The same method was employed to verify the targeting relationship between let-7g-5p and the 3′UTR of THBS1.

2.11. RNA-Pull Down Assay

To validate the direct interaction between let-7g-5p and LINC02381, biotin-labeled wild-type (Wt) and mutant (Mut) probes of let-7g-5p were synthesized by Shanghai GenePharma Co., Ltd. (Shanghai, China) U-2OS and SaOS-2 cells (2 × 105 cells/well in 6-well plates) were transfected with these probes using Lipofectamine™ 2000. After 48 h of incubation, cells were lysed with RNA pull-down lysis buffer (Ambion, Austin, TX, USA) on ice for 10 min. Lysates were centrifuged, and supernatants were incubated with streptavidin-coated magnetic beads (M-280 Dynabeads, Sigma-Aldrich, Saint Louis, MO, USA) pre-blocked with 0.1 mg/mL yeast tRNA and 0.1 mg/mL RNase-free BSA for 30 min. Bead-lysate mixtures were rotated at 4 °C for 3 h.
The beads were then washed sequentially: twice with cold lysis buffer, three times with low-salt buffer (50 mM NaCl), and once with high-salt buffer (500 mM NaCl) to eliminate nonspecific binding. The unlabeled Mut probe served as the negative control. RNA bound to the beads was extracted using TRIzol (Invitrogen, Carlsbad, CA, USA), reverse transcribed (PrimeScript RT Master Mix, Takara, Kyoto, Japan), and LINC02381 enrichment was quantified via qPCR. Each group was tested in triplicate, and experiments were independently repeated three times.

2.12. Tumor Xenografts in Nude Mice

Male BALB/c nude mice (18–20 g and 4–5 weeks old) were maintained under specific pathogen-free conditions. U-2OS and SaOS-2 cells stably transfected with sh-NC, sh-LINC02381, mimic-NC, or let-7g-5p mimic were subcutaneously injected into the flanks (2 × 106 cells per mouse, with 7 nude mice in each group). Tumor volumes were measured every 7 days and calculated using the formula: (length × width2)/2. On day 28, mice were euthanized, tumors were harvested, excised, and weighed. Power analysis using G*Power v3.1 software (α = 0.05, effect size f = 0.8) confirmed that 7 mice per group would achieve >85% power for detecting differences in tumor volume and weight via one-way analysis of variance (ANOVA).

2.13. Statistical Analysis

Data analysis was carried out using SPSS v21.0 (IBM, Armonk, NY, USA). Measurement data following a normal distribution were presented as mean ± standard deviation. Differences between two groups were analyzed using the independent samples t-test, while multiple-group comparisons were performed via one-way ANOVA with Tukey’s post-hoc test. Fisher’s exact test was used to assess the relationships between LINC02381/let-7g-5p expression and clinicopathological characteristics. Quality control measures included assessment of data normality using the Shapiro–Wilk test, homogeneity of variance via the Levene test, and outlier detection using the Grubbs test (α = 0.05). Abnormal results due to technical error were excluded and experiments repeated. Animal grouping was randomized, and both tumor measurements and endpoint evaluations were conducted in a blinded manner. Meanwhile, in vitro experiments such as cell proliferation, migration, and dual-luciferase assays were also implemented and interpreted independently to minimize bias. A p-value below 0.05 was considered statistically significant.

3. Results

LINC02381 and let-7g-5p expression are linked to lymph node metastasis (LNM) and tumor node metastasis (TNM) staging of patients with OS
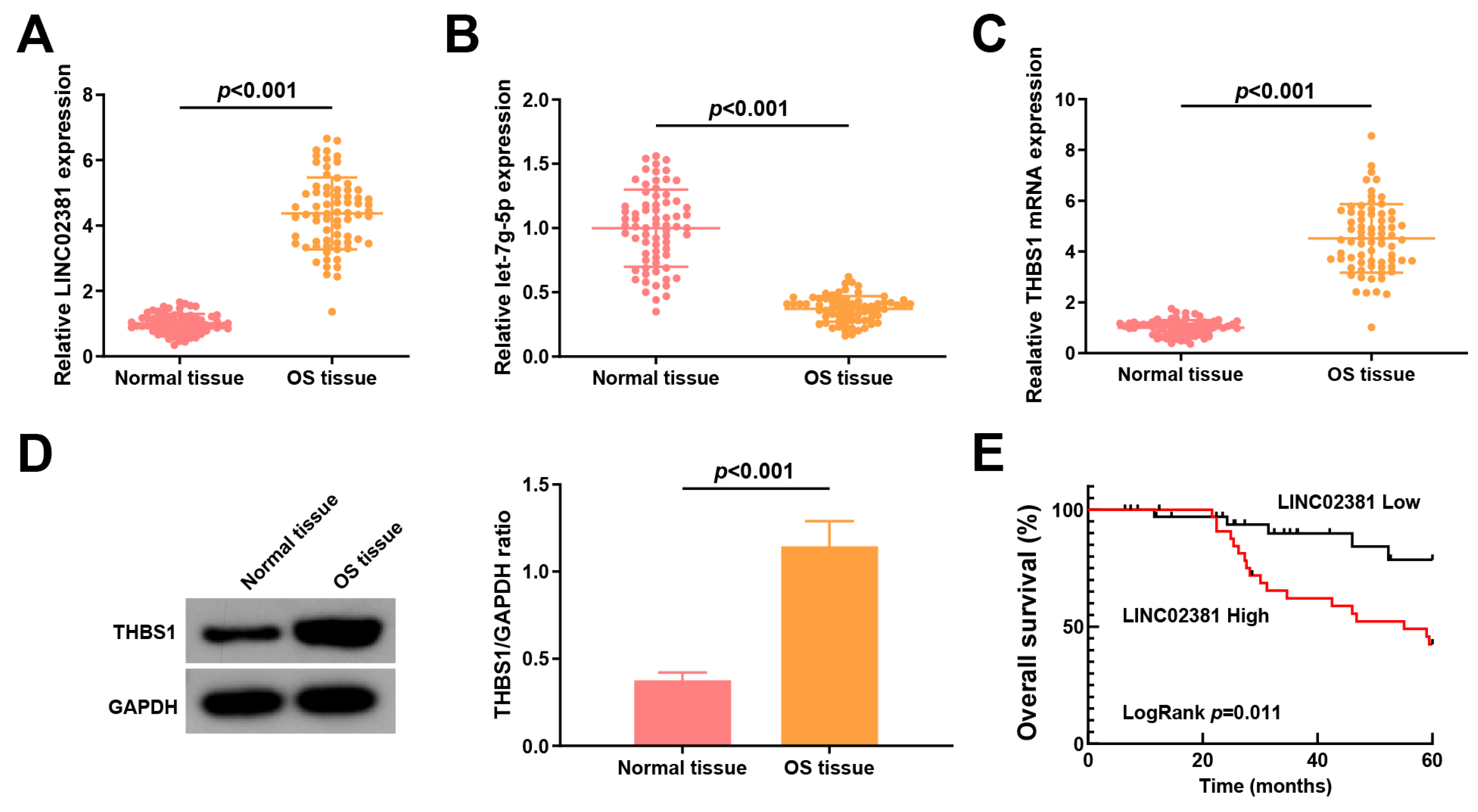
Initially, LINC02381, let-7g-5p, and THBS1 expression levels in adjacent normal tissues and OS tissues were measured. LINC02381 was upregulated in OS tissues (fold change ≈ 3.77, p < 0.001, Figure 1A), while let-7g-5p was downregulated (fold change ≈ 0.38, p ≤ 0.001, Figure 1B), suggesting a potential regulatory interaction.
Furthermore, THBS1, a predicted target of let-7g-5p, was significantly upregulated at both the mRNA (fold change ≈ 2.77, p < 0.001, Figure 1C) and protein level (fold change ≈ 3.03, p < 0.001, Figure 1D) in OS tissues. Kaplan–Meier survival analysis revealed that high LINC02381 expression was associated with shorter overall survival (Log-rank p = 0.0448, Figure 1E).
Patients with OS were stratified into low- and high-expression groups based on the mean levels of LINC02381 or let-7g-5p. High LINC02381 or low let-7g-5p expression was significantly associated with advanced TNM stage (III–IV) and the presence of LNM (all p < 0.05), whereas no significant correlation was observed with gender, tumor size, or age (all p > 0.05) (Table 1).
To assess the relationship between molecular expression and therapeutic response, follow-up analysis was performed in 71 OS patients who underwent postoperative adjuvant chemotherapy. Based on RECIST criteria, patients were divided into chemotherapy-sensitive (CR/PR) and chemotherapy-insensitive (SD/PD) groups. Notably, the proportion of chemotherapy-insensitive patients was higher in the high LINC02381 expression group (p = 0.008), while elevated let-7g-5p expression was associated with improved chemotherapy response (Table 3).

3.1. LINC02381 and THBS1 Are Upregulated and let-7g-5p Is Downregulated in OS Cell Lines

To further validate these findings, we assessed the expression of LINC02381, let-7g-5p, and THBS1 in human normal osteoblasts (hFOB1.19) and five OS cell lines (143B, U-2OS, SaOS-2, MNNG-HOS, and MG63) using RT-qPCR and Western blot. Compared to hFOB1.19, LINC02381 was significantly upregulated in all OS cell lines (p < 0.001, p < 0.001, p < 0.001, p = 0.001, p < 0.001), while let-7g-5p was consistently downregulated (p < 0.001, p < 0.001, p = 0.005, p < 0.001, p < 0.001). Correspondingly, THBS1 expression was increased across all OS cell lines (p < 0.001, p < 0.001, p < 0.001, p < 0.001, p < 0.001) (Figure 2A).
At the protein level, the expression of THBS1 was markedly higher in U-2OS cells (p = 0.009), 143B, SAOS-2, and MNNG-HOS cells (p < 0.001) (Figure 2B,C).
Based on these results, U-2OS and SAOS-2 cells with a high expression of LINC02381 and THBS1 and a low expression of let-7g-5p were finally selected for subsequent functional experiments.

3.2. LINC02381 Regulates THBS1 Expression by Targeting let-7g-5p

Previous studies have demonstrated that LINC02381 regulates the process of cancer cells by interacting with miRNAs. For example, it promotes the viability and migration of cervical cancer cells by targeting miR-133b [1]. Based on this evidence, we speculated that LINC02381 may exert regulatory effects in OS by regulating let-7g-5p.
Bioinformatic analysis predicted potential binding sites between LINC02381 and let-7g-5p (Figure 3A). Dual-luciferase reporter assays in U-2OS and SaOS-2 cells confirmed this interaction: co-transfection with LINC02381-Wt and let-7g-5p mimic significantly reduced luciferase activity compared to the mimic-NC group (U-2OS: p = 0.002; SaOS-2: p < 0.001), whereas no significant change was observed in the LINC02381-Mut group (p > 0.05) (Figure 3B). These findings indicate specific binding between let-7g-5p and LINC02381. The interaction was further validated via RNA pull-down assays, which showed significant enrichment of LINC02381 by the biotin-labeled let-7g-5p probe (U-2OS: p < 0.001; SaOS-2: p < 0.001) (Figure 3C).
Target prediction tools identified THBS1 as a putative downstream target of let-7g-5p (Figure 3D). This relationship was confirmed by dual-luciferase assays: co-transfection of THBS1-Wt with the let-7g-5p mimic led to reduced luciferase activity (U-2OS: p = 0.002; SaOS-2: p = 0.002), whereas THBS1-Mut showed no significant change (p > 0.05), indicating that THBS1 is a direct target of let-7g-5p (Figure 3E).
Subsequent RT-qPCR and Western blot analyses demonstrated that either knockdown of LINC02381 or overexpression of let-7g-5p significantly downregulated THBS1 expression (all p < 0.01, Figure 3F,G). In addition, sh-LINC02381 elevated let-7g-5p levels, an effect that was reversed by co-transfection with the let-7g-5p inhibitor (p < 0.01), further proving that LINC02381 can promote the expression of THBS1 by acting as a molecular sponge for let-7g-5p.

3.3. LINC02381 Modulates Cell Proliferation and Migration via let-7g-5p

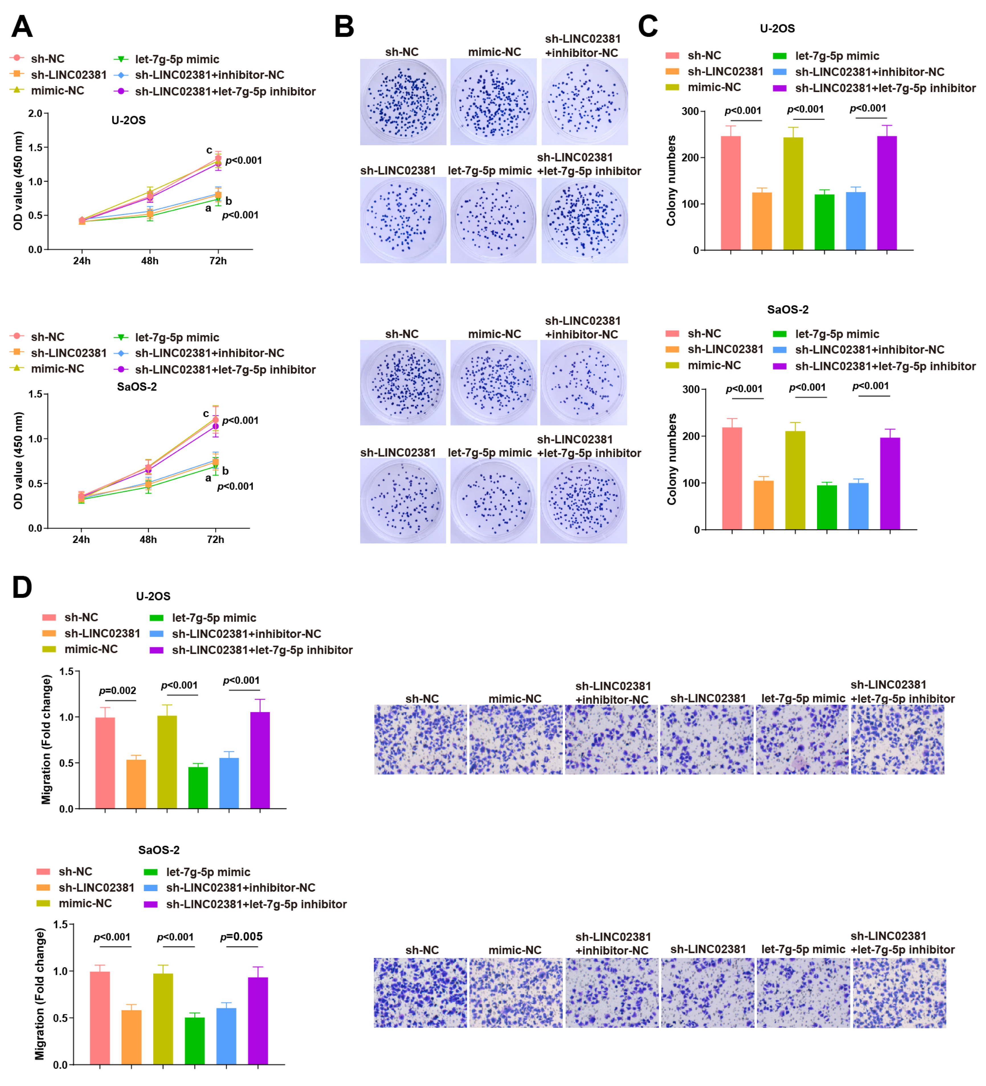
To investigate the functional consequences of the LINC02381/let-7g-5p axis in OS, we performed CCK-8 and colony formation assays. In both U-2OS and SaOS-2 cells, knockdown of LINC02381 or overexpression of let-7g-5p significantly inhibited cell proliferation (U-2OS: p < 0.001; SaOS-2: p < 0.001) and reduced colony formation (U-2OS: p < 0.001; SaOS-2: p = 0.001). Notably, co-treatment with the let-7g-5p inhibitor reversed the suppressive effects of sh-LINC02381 on proliferation and colony formation (U-2OS: p < 0.001; SaOS-2: p = 0.001) (Figure 4A–C).
Cell migration capacity, assessed using Transwell migration assays, revealed similar trends. Silencing LINC02381 or overexpressing let-7g-5p markedly inhibited migration in both cell lines (U-2OS: p = 0.002 and p < 0.001; SaOS-2: p < 0.001 and p = 0.001), while co-transfection with the let-7g-5p inhibitor rescued this migratory defect (U-2OS: p < 0.001; SaOS-2: p = 0.005) (Figure 4D).
Collectively, these findings suggest that LINC02381 regulates THBS1 by targeting let-7g-5p, thereby affecting the proliferation and migration ability of OS cells.

3.4. THBS1 Reverses the Effects of Both LINC02381 and let-7g-5p in OS Cells

To clarify whether THBS1 can mediate the regulatory effects of the LINC02381/let-7g-5p axis on the biological functions of OS cells, rescue experiments were conducted in U-2OS and SaOS-2 cells by co-transfecting sh-LINC02381 with either oe-NC or oe-THBS1.
qPCR results showed that compared with the sh-LINC02381 + oe-NC group, the expression of THBS1 in the sh-LINC02381 + oe-THBS1 group was increased (U-2OS: p < 0.001; SaOS-2: p = 0.001) (Figure 5A).
Functional assays showed that THBS1 overexpression significantly reversed the inhibitory effects of LINC02381 silencing. CCK-8 and colony formation assays revealed restored proliferative capacity (U-2OS: p < 0.001; SaOS-2: p < 0.001) (U-2OS: p = 0.002; SaOS-2: p = 0.002) (Figure 5B,C). Transwell migration assays further demonstrated that THBS1 overexpression significantly rescued the migration ability suppressed by LINC02381 knockdown (U-2OS: p = 0.002; SaOS-2: p = 0.001) (Figure 5D).
These findings indicate that THBS1, as a downstream effector, plays a crucial role in mediating the pro-tumorigenic functions of the LINC02381/let-7g-5p axis in OS cells.

3.5. Xenograft Tumor Experiment in Nude Mice

To further validate the role of LINC02381 and let-7g-5p in vivo, U-2OS cells from the sh-NC, sh-LINC02381, agomir-NC, and let-7g-5p agomir groups (2 × 106 cells/mouse) were subcutaneously injected into the flanks of 4–5-week-old male nude mice. Tumor dimensions were measured every 7 days to calculate volume and plot growth curves.
Tumors began to visibly grow by day 7 post-inoculation in all groups. From day 14 onward, tumor volumes in both the sh-LINC02381 group and the let-7g-5p agomir group were notably smaller than their respective controls. On day 28, tumor volume was significantly reduced in the sh-LINC02381 group compared to the sh-NC group (p < 0.001), and similarly in the let-7g-5p agomir group versus the agomir-NC group (p < 0.001) (Figure 6A).
Following euthanasia on day 28, tumor weights were recorded. Both LINC02381 knockdown and let-7g-5p overexpression significantly reduced tumor weight compared to their controls (p < 0.001) (Figure 6B).
Collectively, these in vivo findings confirm that both LINC02381 silencing and let-7g-5p upregulation effectively inhibit OS tumor growth, reinforcing their critical roles in OS progression and potential as therapeutic target.

4. Discussion

OS is a prevalent primary malignant bone tumor, predominantly affecting adolescents [20]. In this study, we demonstrated that LINC02381 is significantly involved in the pathogenesis of OS through modulation of the let-7g-5p/THBS1 axis. Mechanistically, LINC02381 acts as a molecular sponge for let-7g-5p that sequesters THBS1 thereby relieving its suppressive effect on THBS1, and consequently enhancing OS cell proliferation, migration, and invasion in vitro and in vivo.
Our study revealed upregulated LINC02381 and THBS1 expression, alongside downregulated let-7g-5p levels in OS tissues compared to normal controls. Furthermore, LINC02381 and let-7g-5p expression levels correlated with TNM staging and LNM in OS patients, indicating their clinical relevance in OS progression. These findings are consistent with prior reports showing that LINC02381 is aberrantly expressed in various malignancies [2,3], with its overexpression linked to advanced disease stages and poor outcomes [4]. Additionally, let-7g-5p downregulation has been observed in multiple cancers, including cholangiocarcinoma and glioblastoma [6,9], and its re-expression can inhibit cancer cell proliferation, migration, and invasion [10]. The overexpression of THBS1 in OS tissues, as previously reported [17], further reinforces its oncogenic role.
Through dual-luciferase reporter and RNA pull-down assays, we validated the direct interaction between let-7g-5p and the 3′UTRs of both LINC02381 and THBS1, confirming a ceRNA regulatory mechanism. Functional assays demonstrated that INC02381 could regulate THBS1 expression by targeting let-7g-5p, thereby influencing OS cell proliferation and migration. Importantly, overexpression of THBS1 mitigated the inhibitory effects of LINC02381 knockdown, highlighting THBS1 as a critical downstream effector of this axis. These findings align with existing evidence that lncRNAs can function as ceRNAs in tumorigenesis. For instance, LINC02381 has been shown to promote cervical cancer progression through sponging miR-133b [1], and to upregulate CTNNB1 in endometriosis via miR-27b-3p [21]. In OS specifically, LINC02381 was reported to promote malignancy by downregulating CDCA4 via sponging miR-503-5p [4]. Together, these data suggest that LINC02381 may operate through multiple ceRNA pathways, possibly exhibiting functional redundancy across different oncogenic contexts.
Notably, THBS1 is a multifunctional matricellular protein that relies on downstream signaling pathways for its tumor-promoting activities. The literature indicates that THBS1 regulates cell migration by binding to integrin receptors, as well as interacting with CD47 and CD36, which modulate integrin-mediated signaling [22]. THBS1 is also known to activate latent TGF-β1, contributing to bone metastasis in prostate cancer by facilitating TGF-β signaling [23]. These mechanisms are highly relevant to OS, particularly in the context of lung metastasis, as integrin β3 has been implicated in metastatic OS cell lines, and its silencing significantly impairs invasion and metastasis [24]. Moreover, TGF-β pathway overactivation has been associated with chemoresistance in OS [25]. Based on these insights, future research should incorporate phosphoproteomic profiling to assess downstream signaling alterations following THBS1 overexpression and apply pharmacological inhibitors of integrin or TGF-β receptors to further dissect THBS1-mediated pathways.

5. Conclusions

In summary, this study confirms that LINC02381 promotes OS progression by functioning as a molecular sponge for let-7g-5p, thereby upregulating THBS1 expression and promoting OS cell proliferation, migration, and invasion both in vitro and in vivo (Figure 7). This axis represents a novel regulatory pathway in OS and offers potential targets for future therapeutic strategies. However, several limitations must be acknowledged. Specifically, the downstream signaling pathways of THBS1 remain incompletely characterized, and clinical translation of RNA-based therapeutics faces significant challenges, including oligonucleotide instability, tissue-specific delivery, and off-target effects. Therefore, future studies should incorporate advanced delivery systems and mechanistic pathway analyses to enhance the feasibility of targeted interventions in OS.

Author Contributions

J.W. and S.H. were responsible for the conceptualization; N.K. and J.C. performed the investigation; X.N. and C.P. performed the data curation; P.Y. and K.W. were responsible for the manuscript editing. All authors have read and agreed to the published version of the manuscript.

Funding

This research received no external funding.

Institutional Review Board Statement

All experimental procedures were authorized by the Research Ethics Committee of Shanghai Changzheng Hospital, Navy Medical University in compliance with international ethical guidelines (approval number: 2017052, ethics approval data: 20170523). Written informed consent was obtained from all patients. All animal procedures were authorized by the Animal Ethics Review Board of the same institution (approval number: 2017122, ethics approval data: 20171225) and conducted following the NIH Guide for the Care and Use of Laboratory Animals as well as relevant local animal welfare regulations.

Informed Consent Statement

Informed consent was obtained from all individual participants included in this study.

Data Availability Statement

The experimental data used to support the findings of this study are available from the corresponding author upon request.

Conflicts of Interest

The authors declare that they have no conflicts of interest regarding this work.

References

  1. Chen, X.; Zhang, Z.; Ma, Y.; Su, H.; Xie, P.; Ran, J. LINC02381 Promoted Cell Viability and Migration via Targeting miR-133b in Cervical Cancer Cells. Cancer Manag. Res. 2020, 12, 3971–3979. [Google Scholar] [CrossRef] [PubMed]
  2. Liang, J.; Zhao, Z.; Xie, Y.; Lai, D.; Okereke, I.C.; Velotta, J.B.; Gabriel, E.; Lin, W. Identification and validation of LINC02381 as a biomarker associated with lymph node metastasis in esophageal squamous cell carcinoma. Transl. Cancer Res. 2025, 14, 613–625. [Google Scholar] [CrossRef] [PubMed]
  3. Sun, Y.; Wang, X.; Bu, X. LINC02381 contributes to cell proliferation and hinders cell apoptosis in glioma by transcriptionally enhancing CBX5. Brain Res. Bull. 2021, 176, 121–129. [Google Scholar] [CrossRef] [PubMed]
  4. Bian, X.; Sun, Y.M.; Wang, L.M.; Shang, Y.L. ELK1-induced upregulation lncRNA LINC02381 accelerates the osteosarcoma tumorigenesis through targeting CDCA4 via sponging miR-503-5p. Biochem. Biophys. Res. Commun. 2021, 548, 112–119. [Google Scholar] [CrossRef]
  5. Zhao, Z.; Wen, J.; Peng, L.; Liu, H. Upregulation of Insulin-Like Growth Factor-1 Receptor (IGF-1R) Reverses the Inhibitory Effect of Let-7g-5p on Migration and Invasion of Nasopharyngeal Carcinoma. Med. Sci. Monit. 2019, 25, 5747–5756. [Google Scholar] [CrossRef]
  6. Chang, H.; Yao, Y. lncRNA TMPO antisense RNA 1 promotes the malignancy of cholangiocarcinoma cells by regulating let-7g-5p/ high-mobility group A1 axis. Bioengineered 2022, 13, 2889–2901. [Google Scholar] [CrossRef]
  7. Weilner, S.; Skalicky, S.; Salzer, B.; Keider, V.; Wagner, M.; Hildner, F.; Gabriel, C.; Dovjak, P.; Pietschmann, P.; Grillari-Voglauer, R.; et al. Differentially circulating miRNAs after recent osteoporotic fractures can influence osteogenic differentiation. Bone 2015, 79, 43–51. [Google Scholar] [CrossRef]
  8. Bi, C.L.; Liu, J.F.; Zhang, M.Y.; Lan, S.; Yang, Z.Y.; Fang, J.S. LncRNA NEAT1 promotes malignant phenotypes and TMZ resistance in glioblastoma stem cells by regulating let-7g-5p/MAP3K1 axis. Biosci. Rep. 2020, 40, BSR20201111. [Google Scholar] [CrossRef]
  9. Jia, W.Q.; Zhu, J.W.; Yang, C.Y.; Ma, J.; Pu, T.Y.; Han, G.Q.; Zou, M.M.; Xu, R.X. Verbascoside inhibits progression of glioblastoma cells by promoting Let-7g-5p and down-regulating HMGA2 via Wnt/beta-catenin signalling blockade. J. Cell Mol. Med. 2020, 24, 2901–2916. [Google Scholar] [CrossRef]
  10. Liu, J.M.; Long, X.H.; Zhang, G.M.; Zhou, Y.; Chen, X.Y.; Huang, S.H.; Liu, Z.L.; Zhang, Z.H. Let-7g reverses malignant phenotype of osteosarcoma cells by targeting Aurora-B. Int. J. Clin. Exp. Pathol. 2014, 7, 4596–4606. [Google Scholar]
  11. Gwag, T.; Reddy Mooli, R.G.; Li, D.; Lee, S.; Lee, E.Y.; Wang, S. Macrophage-derived thrombospondin 1 promotes obesity-associated non-alcoholic fatty liver disease. JHEP Rep. 2021, 3, 100193. [Google Scholar] [CrossRef]
  12. Kosacka, M.; Dyla, T.; Chaszczewska-Markowska, M.; Bogunia-Kubik, K.; Brzecka, A. Decreased Thrombospondin-1 and Bone Morphogenetic Protein-4 Serum Levels as Potential Indices of Advanced Stage Lung Cancer. J. Clin. Med. 2021, 10, 3859. [Google Scholar] [CrossRef]
  13. Zhang, X.; Huang, T.; Li, Y.; Qiu, H. Upregulation of THBS1 is Related to Immunity and Chemotherapy Resistance in Gastric Cancer. Int. J. Gen. Med. 2021, 14, 4945–4957. [Google Scholar] [CrossRef]
  14. Zhao, Y.; Zhang, W.; Huo, M.; Wang, P.; Liu, X.; Wang, Y.; Li, Y.; Zhou, Z.; Xu, N.; Zhu, H. XBP1 regulates the protumoral function of tumor-associated macrophages in human colorectal cancer. Signal Transduct Target Ther. 2021, 6, 357. [Google Scholar] [CrossRef]
  15. Sun, G.J.; Guo, T.; Chen, Y.; Xu, B.; Guo, J.H.; Zhao, J.N. Significant pathways detection in osteoporosis based on the bibliometric network. Eur. Rev. Med. Pharmacol. Sci. 2013, 17, 1–7. [Google Scholar]
  16. Sharma, A.; Cinti, C.; Capobianco, E. Multitype Network-Guided Target Controllability in Phenotypically Characterized Osteosarcoma: Role of Tumor Microenvironment. Front. Immunol. 2017, 8, 918. [Google Scholar] [CrossRef] [PubMed]
  17. Xu, E.; Huang, Z.; Zhu, K.; Hu, J.; Ma, X.; Wang, Y.; Zhu, J.; Zhang, C. Thrombospondin 1 Promotes Cytoskeleton Remodeling, Dedifferentiation, and Pulmonary Metastasis through ITGA1 and ITGA6 in Osteosarcoma. Int. J. Biol. Sci. 2025, 21, 2083–2100. [Google Scholar] [CrossRef] [PubMed]
  18. Hong, Y.; Baik, H.; Lee, J.; Oh, W.S.; Ryu, J.; Baek, S.J. A novel thrombospondin-1 variant as a potential diagnostic biomarker and therapeutic target in canine mammary tumor and osteosarcoma cells. J. Vet. Sci. 2025, 26, e22. [Google Scholar] [CrossRef] [PubMed]
  19. Matsumura, K.; Hayashi, H.; Uemura, N.; Ogata, Y.; Zhao, L.; Sato, H.; Shiraishi, Y.; Kuroki, H.; Kitamura, F.; Kaida, T.; et al. Thrombospondin-1 overexpression stimulates loss of Smad4 and accelerates malignant behavior via TGF-beta signal activation in pancreatic ductal adenocarcinoma. Transl. Oncol. 2022, 26, 101533. [Google Scholar] [CrossRef]
  20. Niculescu, Ş.A.; Grecu, A.F.; Stepan, A.E.; Muşat, M.I.; Moroşanu, A.E.; Bălşeanu, T.A.; Hadjiargyrou, M.; Grecu, D.C. Clinicopathological correlations and prognostic insights in osteosarcoma: A retrospective analysis. Rom J Morphol Embryol. 2024, 65, 723–736. [Google Scholar] [CrossRef]
  21. Wang, X.; Wu, P.; Zeng, C.; Zhu, J.; Zhou, Y.; Lu, Y.; Xue, Q. Long Intergenic Non-Protein Coding RNA 02381 Promotes the Proliferation and Invasion of Ovarian Endometrial Stromal Cells through the miR-27b-3p/CTNNB1 Axis. Genes 2022, 13, 433. [Google Scholar] [CrossRef]
  22. Wilson, Z.S.; Raya-Sandino, A.; Miranda, J.; Fan, S.; Brazil, J.C.; Quiros, M.; Garcia-Hernandez, V.; Liu, Q.; Kim, C.H.; Hankenson, K.D.; et al. Critical role of thrombospondin-1 in promoting intestinal mucosal wound repair. JCI Insight 2024, 9, e180608. [Google Scholar] [CrossRef]
  23. Kerr, B.A.; Harris, K.S.; Shi, L.; Willey, J.S.; Soto-Pantoja, D.R.; Byzova, T.V. Platelet TSP-1 controls prostate cancer-induced osteoclast differentiation and bone marrow-derived cell mobilization through TGFbeta-1. Am. J. Clin. Exp. Urol. 2021, 9, 18–31. [Google Scholar]
  24. Tsai, H.C.; Lai, Y.Y.; Hsu, H.C.; Fong, Y.C.; Lien, M.Y.; Tang, C.H. CCL4 Stimulates Cell Migration in Human Osteosarcoma via the mir-3927-3p/Integrin alphavbeta3 Axis. Int. J. Mol. Sci. 2021, 22, 12737. [Google Scholar] [CrossRef]
  25. Zhou, L.; Tang, J.; Hu, F.; Liao, Y.; Li, R.; Zhou, Y.; Yao, Z.; Geng, Z.; Yang, Z.; Zhang, X.; et al. Effects of different levels of TGF-beta expression and tumor cell necrosis rates in osteosarcoma on the chemotherapy resistance of osteosarcoma. J. Bone Oncol. 2020, 23, 100299. [Google Scholar] [CrossRef]
Figure 1. LINC02381 and let-7g-5p expression are linked to TNM staging and LNM of patients with OS. (A) LINC02381 expression in OS tissues; (B) let-7g-5p expression in OS tissues; (C,D). THBS1 mRNA and protein expression in OS tissues; (E) Kaplan-Meier survival analysis.
Figure 1. LINC02381 and let-7g-5p expression are linked to TNM staging and LNM of patients with OS. (A) LINC02381 expression in OS tissues; (B) let-7g-5p expression in OS tissues; (C,D). THBS1 mRNA and protein expression in OS tissues; (E) Kaplan-Meier survival analysis.
Cancers 17 03194 g001
Figure 2. LINC02381 and THBS1 are increased and let-7g-5p is decreased in OS cell lines. (A) LINC02381, let-7g-5p, and THBS1 expression of each cell line; (B,C) THBS1 protein expression of each cell line.
Figure 2. LINC02381 and THBS1 are increased and let-7g-5p is decreased in OS cell lines. (A) LINC02381, let-7g-5p, and THBS1 expression of each cell line; (B,C) THBS1 protein expression of each cell line.
Cancers 17 03194 g002
Figure 3. LINC02381 regulates THBS1 expression by targeting let-7g-5p. (A) Binding sites of LINC02381 and let-7g-5p predicted by the bioinformatics website; (B) regulatory relationship between LINC02381 and let-7g-5p in U2OS and SaOS-2 cells detected by dual luciferase reporter gene assay; (C) regulatory relationship between LINC02381 and let-7g-5p in U2OS and SaOS-2 cells verified by RNA-pull down assay; (D) binding sites of let-7g-5p and THBS1 predicted by the bioinformatics website; (E) regulatory relationship between let-7g-5p and THBS1 in U2OS and SaOS-2 cells detected by dual luciferase reporter gene assay; (F,G) LINC02381, let-7g-5p, and THBS1 expression in U2OS and SaOS-2 cells detected by qPCR and WB.
Figure 3. LINC02381 regulates THBS1 expression by targeting let-7g-5p. (A) Binding sites of LINC02381 and let-7g-5p predicted by the bioinformatics website; (B) regulatory relationship between LINC02381 and let-7g-5p in U2OS and SaOS-2 cells detected by dual luciferase reporter gene assay; (C) regulatory relationship between LINC02381 and let-7g-5p in U2OS and SaOS-2 cells verified by RNA-pull down assay; (D) binding sites of let-7g-5p and THBS1 predicted by the bioinformatics website; (E) regulatory relationship between let-7g-5p and THBS1 in U2OS and SaOS-2 cells detected by dual luciferase reporter gene assay; (F,G) LINC02381, let-7g-5p, and THBS1 expression in U2OS and SaOS-2 cells detected by qPCR and WB.
Cancers 17 03194 g003
Figure 4. LINC02381 modulates cell proliferation and migration through the regulation of let-7g-5p. (A) Proliferation of U2OS and SaOS-2 cells detected by CCK-8 assay; (B,C) colony formation ability of U2OS and SaOS-2 cells detected by colony formation assay; (D) migration ability of U2OS and SaOS-2 cells detected by Transwell assay.
Figure 4. LINC02381 modulates cell proliferation and migration through the regulation of let-7g-5p. (A) Proliferation of U2OS and SaOS-2 cells detected by CCK-8 assay; (B,C) colony formation ability of U2OS and SaOS-2 cells detected by colony formation assay; (D) migration ability of U2OS and SaOS-2 cells detected by Transwell assay.
Cancers 17 03194 g004
Figure 5. THBS1 reverses the effects of both LINC02381 and let-7g-5p in OS cells. (A) THBS1 mRNA expression in U2OS and SaOS-2 cells detected by RT-qPCR; (B) viability of U2OS and SaOS-2 cells detected by CCK-8 assay; (C) colony formation ability of U2OS and SaOS-2 cells detected by colony formation assay; (D) migration ability of U2OS and SaOS-2 cells detected by Transwell assay.
Figure 5. THBS1 reverses the effects of both LINC02381 and let-7g-5p in OS cells. (A) THBS1 mRNA expression in U2OS and SaOS-2 cells detected by RT-qPCR; (B) viability of U2OS and SaOS-2 cells detected by CCK-8 assay; (C) colony formation ability of U2OS and SaOS-2 cells detected by colony formation assay; (D) migration ability of U2OS and SaOS-2 cells detected by Transwell assay.
Cancers 17 03194 g005
Figure 6. Xenograft tumor experiment in nude mice. (A) Tumor growth curve of nude mice after tumor xenografts with U2OS cells; (B) tumor weight of nude mice and illustration after tumor xenografts with U2OS cells. a p < 0.05 compared with the sh-NC group; b p < 0.05 compared with the mimic-NC group.
Figure 6. Xenograft tumor experiment in nude mice. (A) Tumor growth curve of nude mice after tumor xenografts with U2OS cells; (B) tumor weight of nude mice and illustration after tumor xenografts with U2OS cells. a p < 0.05 compared with the sh-NC group; b p < 0.05 compared with the mimic-NC group.
Cancers 17 03194 g006
Figure 7. Diagram of the mechanism by which the LINC02381/let-7g-5p/THBS1 axis promotes osteosarcoma progression.
Figure 7. Diagram of the mechanism by which the LINC02381/let-7g-5p/THBS1 axis promotes osteosarcoma progression.
Cancers 17 03194 g007
Table 1. The correlation between LINC02381 and let-7g-5p expression and clinicopathological characteristics of patients with OS.
Table 1. The correlation between LINC02381 and let-7g-5p expression and clinicopathological characteristics of patients with OS.
Clinicopathological DatanLINC02381 Expressionplet-7g-5p Expressionp
Low
Expression
Group
(n = 35)
High
Expression
Group
(n = 36)
Low
Expression
Group
(n = 35)
High
Expression
Group
(n = 36)
Age (years old)
≥204224180.14923190.337
<20291118 1217
Gender
Male3818200.81416220.238
Female331716 1914
TNM staging
I–II5433210.00122320.013 *
III–IV17215 134
Tumor size
≥3 cm3017130.34119110.056
<3 cm411823 1625
Lymph node metastasis
Yes5119320.00234170.000 *
No20164 119
Note: the data were enumeration data, using Fisher’s test; TNM, tumor node metastasis. * p < 0.05 indicates a statistically significant difference.
Table 2. Primer sequence for genes in this study.
Table 2. Primer sequence for genes in this study.
GenePrimer Sequence (5′-3′)
LINC02381Forward: 5′-CCCTGCCCATAAGCTACTCA-3′
Reverse: 5′-AACTTTGACCCCCAAATGCC-3′
let-7g-5pForward: 5′-GGGTGAGGTAGTAGTTTGT-3′
Reverse: 5′-CAGTGCGTGTCGTGGAGT-3′
TBHS1Forward: 5′-GCTGGAAATGTGGTGCTTGTCC-3′
Reverse: 5′-CTCCATTGTGGTTGAAGCAGGC-3′
U6Forward: 5′-ATTGGAACGATACAGAGAAGATT-3′
Reverse: 5′-GGAACGCTTCACGAATTTG-3′
GAPDHForward: 5′-AACGTGTCAGTGGTGGACCTG-3′
Reverse: 5′-AGTGGGTGTCGCTGTTGAAGT-3′
Note: GAPDH, glyceraldehyde-3-phosphate dehydrogenase.
Table 3. Relationship between molecular expression and chemotherapy response.
Table 3. Relationship between molecular expression and chemotherapy response.
Molecular GroupChemotherapy-Sensitive (CR/PR)Chemotherapy-Insensitive (SD/PD)p-Value
LINC02381 low-expression (n = 35)2510
LINC02381 high-expression (n = 36)15210.008
let-7g-5p low-expression (n = 35)1421
let-7g-5p high-expression (n = 36)26100.015
Disclaimer/Publisher’s Note: The statements, opinions and data contained in all publications are solely those of the individual author(s) and contributor(s) and not of MDPI and/or the editor(s). MDPI and/or the editor(s) disclaim responsibility for any injury to people or property resulting from any ideas, methods, instructions or products referred to in the content.

Share and Cite

MDPI and ACS Style

Wang, J.; Hou, S.; Kong, N.; Cao, J.; Ni, X.; Peng, C.; Yang, P.; Wang, K. The LINC02381/let-7g-5p/THBS1 Signaling Axis Modulates Cellular Proliferative Activity in Osteosarcoma. Cancers 2025, 17, 3194. https://doi.org/10.3390/cancers17193194

AMA Style

Wang J, Hou S, Kong N, Cao J, Ni X, Peng C, Yang P, Wang K. The LINC02381/let-7g-5p/THBS1 Signaling Axis Modulates Cellular Proliferative Activity in Osteosarcoma. Cancers. 2025; 17(19):3194. https://doi.org/10.3390/cancers17193194

Chicago/Turabian Style

Wang, Jing, Shuming Hou, Ning Kong, Jiashi Cao, Xiangzhi Ni, Cheng Peng, Pei Yang, and Kunzheng Wang. 2025. "The LINC02381/let-7g-5p/THBS1 Signaling Axis Modulates Cellular Proliferative Activity in Osteosarcoma" Cancers 17, no. 19: 3194. https://doi.org/10.3390/cancers17193194

APA Style

Wang, J., Hou, S., Kong, N., Cao, J., Ni, X., Peng, C., Yang, P., & Wang, K. (2025). The LINC02381/let-7g-5p/THBS1 Signaling Axis Modulates Cellular Proliferative Activity in Osteosarcoma. Cancers, 17(19), 3194. https://doi.org/10.3390/cancers17193194

Note that from the first issue of 2016, this journal uses article numbers instead of page numbers. See further details here.

Article Metrics

Back to TopTop