Oscillatory Hypoxia Can Induce Senescence of Adipose-Derived Mesenchymal Stromal Cells Potentiating Invasive Transformation of Breast Epithelial Cells
Abstract
Simple Summary
Abstract
1. Introduction
2. Methods
2.1. Cell Sourcing and Maintenance
2.2. RNA Sequencing and Bioinformatics
2.3. Invasion Assay
2.4. Invasion Characteristics Quantification
2.5. SA-βgal Staining of Cultured Cells
2.6. Migration Assay Quantifications
3. Results
3.1. Adipocyte-Derived Stromal Cells (ASCs) Transform Breast Epithelial MCF10A1 to Assume Invasive Phenotype
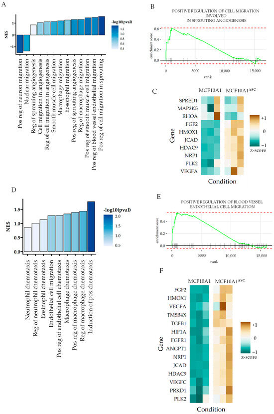
3.2. ASCs Enhance Invasion-Associated Gene Expression in MCF10A1 Breast Epithelial Cells
3.3. ASCs Decrease Gene Expression Related to Cortical Actin and Epithelial Cell–Cell Adhesion
3.4. Oscillatory Hypoxia Promotes Senescence in ASCs
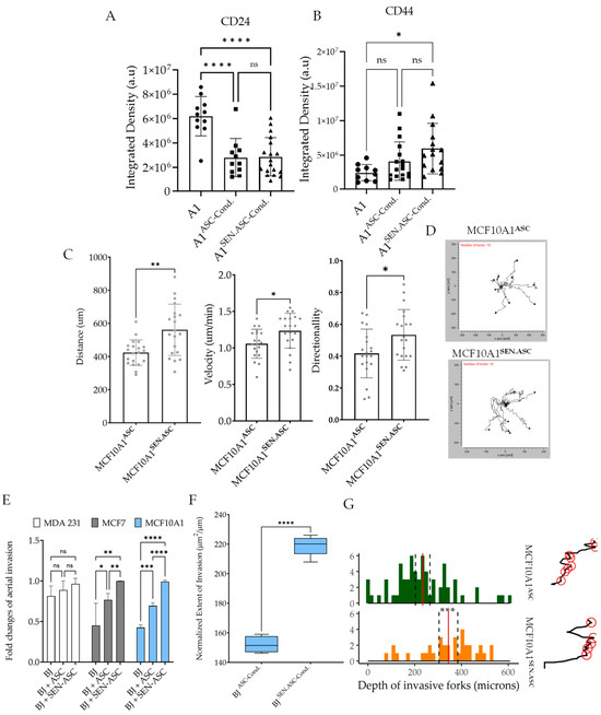
3.5. Senescent ASCs Enhance Migration and Stromal Invasion in MCF10A1 Breast Epithelial Cells
4. Discussion
Author Contributions
Funding
Institutional Review Board Statement
Informed Consent Statement
Data Availability Statement
Conflicts of Interest
References
- Suhail, Y.; Cain, M.P.; Vanaja, K.; Kurywchak, P.A.; Levchenko, A.; Kalluri, R.; Kshitiz. Systems Biology of Cancer Metastasis. Cell Syst. 2019, 9, 109–127. [Google Scholar] [CrossRef] [PubMed]
- Valkenburg, K.C.; De Groot, A.E.; Pienta, K.J. Targeting the Tumour Stroma to Improve Cancer Therapy. Nat. Rev. Clin. Oncol. 2018, 15, 366–381. [Google Scholar] [CrossRef] [PubMed]
- Mao, Y.; Keller, E.T.; Garfield, D.H.; Shen, K.; Wang, J. Stromal Cells in Tumor Microenvironment and Breast Cancer. Cancer Metastasis Rev. 2013, 32, 303–315. [Google Scholar] [CrossRef] [PubMed]
- Suhail, Y.; Maziarz, J.D.; Novin, A.; Dighe, A.; Afzal, J.; Wagner, G.; Kshitiz. Tracing the Cis-Regulatory Changes Underlying the Endometrial Control of Placental Invasion. Proc. Natl. Acad. Sci. USA 2022, 119, e2111256119. [Google Scholar] [CrossRef] [PubMed]
- Kshitiz; Afzal, J.; Maziarz, J.D.; Hamidzadeh, A.; Liang, C.; Erkenbrack, E.M.; Nam, H.; Haeger, J.D.; Pfarrer, C.; Hoang, T.; et al. Evolution of Placental Invasion and Cancer Metastasis Are Causally Linked. Nat. Ecol. Evol. 2019, 3, 1743–1753. [Google Scholar] [CrossRef]
- Picon-Ruiz, M.; Morata-Tarifa, C.; Valle-Goffin, J.J.; Friedman, E.R.; Slingerland, J.M. Obesity and Adverse Breast Cancer Risk and Outcome: Mechanistic Insights and Strategies for Intervention. CA Cancer J. Clin. 2017, 67, 378–397. [Google Scholar] [CrossRef]
- Devericks, E.N.; Carson, M.S.; McCullough, L.E.; Coleman, M.F.; Hursting, S.D. The Obesity-Breast Cancer Link: A Multidisciplinary Perspective. Cancer Metastasis Rev. 2022, 41, 607–625. [Google Scholar] [CrossRef]
- Roberts, D.L.; Dive, C.; Renehan, A.G. Biological Mechanisms Linking Obesity and Cancer Risk: New Perspectives. Annu. Rev. Med. 2010, 61, 301–316. [Google Scholar] [CrossRef]
- Ritter, A.; Kreis, N.-N.; Hoock, S.C.; Solbach, C.; Louwen, F.; Yuan, J. Adipose Tissue-Derived Mesenchymal Stromal/Stem Cells, Obesity and the Tumor Microenvironment of Breast Cancer. Cancers 2022, 14, 3908. [Google Scholar] [CrossRef]
- Guillaume, V.G.J.; Ruhl, T.; Boos, A.M.; Beier, J.P. The Crosstalk between Adipose-Derived Stem or Stromal Cells (ASC) and Cancer Cells and Asc-Mediated Effects on Cancer Formation and Progression—ASCs: Safety Hazard or Harmless Source of Tropism? Stem Cells Transl. Med. 2022, 11, 394–406. [Google Scholar] [CrossRef]
- Yao-Borengasser, A.; Monzavi-Karbassi, B.; Hedges, R.A.; Rogers, L.J.; Kadlubar, S.A.; Kieber-Emmons, T. Adipocyte Hypoxia Promotes Epithelial-Mesenchymal Transition-Related Gene Expression and Estrogen Receptor-Negative Phenotype in Breast Cancer Cells. Oncol. Rep. 2015, 33, 2689–2694. [Google Scholar] [CrossRef]
- Kshitiz; Ellison, D.D.; Suhail, Y.; Afzal, J.; Woo, L.; Kilic, O.; Spees, J.; Levchenko, A. Dynamic Secretome of Bone Marrow-Derived Stromal Cells Reveals a Cardioprotective Biochemical Cocktail. Proc. Natl. Acad. Sci. USA 2019, 116, 14374–14383. [Google Scholar] [CrossRef]
- Chaturvedi, P.; Gilkes, D.M.; Wong, C.C.L.; Luo, W.; Zhang, H.; Wei, H.; Takano, N.; Schito, L.; Levchenko, A.; Semenza, G.L. Hypoxia-Inducible Factor–Dependent Breast Cancer–Mesenchymal Stem Cell Bidirectional Signaling Promotes Metastasis. J. Clin. Investig. 2012, 123, 1402. [Google Scholar] [CrossRef]
- Muz, B.; de la Puente, P.; Azab, F.; Kareem Azab, A. The Role of Hypoxia in Cancer Progression, Angiogenesis, Metastasis, and Resistance to Therapy. Hypoxia 2015, 3, 83–92. [Google Scholar] [CrossRef]
- Hsieh, C.-H.; Shyu, W.-C.; Chiang, C.-Y.; Kuo, J.-W.; Shen, W.-C.; Liu, R.-S. NADPH Oxidase Subunit 4-Mediated Reactive Oxygen Species Contribute to Cycling Hypoxia-Promoted Tumor Progression in Glioblastoma Multiforme. PLoS ONE 2011, 6, e23945. [Google Scholar] [CrossRef]
- Bayer, C.; Vaupel, P. Acute versus Chronic Hypoxia in Tumors. Strahlentherapie und Onkol. 2012, 188, 616. [Google Scholar] [CrossRef]
- Chaplin, D.J.; Olive, P.L.; Durand, R.E. Intermittent Blood Flow in a Murine Tumor: Radiobiological Effects. Cancer Res. 1987, 47, 597–601. [Google Scholar] [PubMed]
- Brurberg, K.G.; Graff, B.A.; Olsen, D.R.; Rofstad, E.K. Tumor-Line Specific PO2 Fluctuations in Human Melanoma Xenografts. Int. J. Radiat. Oncol. Biol. Phys. 2004, 58, 403–409. [Google Scholar] [CrossRef] [PubMed]
- Omer, S.; Karunagaran, D.; Suraishkumar, G.K. The Role of Circadian and Redox Rhythms in Cancer Hypoxia. Adv. Redox Res. 2021, 3, 100018. [Google Scholar] [CrossRef]
- Siegel, R.L.; Miller, K.D.; Jemal, A. Cancer Statistics, 2019. CA Cancer J. Clin. 2019, 69, 7–34. [Google Scholar] [CrossRef] [PubMed]
- Kimura, H.; Braun, R.D.; Ong, E.T.; Hsu, R.; Secomb, T.W.; Papahadjopoulos, D.; Hong, K.; Dewhirst, M.W. Fluctuations in Red Cell Flux in Tumor Microvessels Can Lead to Transient Hypoxia and Reoxygenation in Tumor Parenchyma. Cancer Res. 1996, 56, 5522–5528. [Google Scholar]
- Afzal, J.; Suhail, Y.; Chang, H.; Hubbi, M.E.; Hamidzadeh, A.; Goyal, R.; Liu, Y.; Sun, P.; Nicoli, S.; Dang, C.; et al. Lactate-Dependent Chaperone-Mediated Autophagy Induces Oscillatory HIF-1α Activity Promoting Proliferation of Hypoxic Cells. Cell Syst. 2022, 13, 1048–1064. [Google Scholar]
- Wu, G.; Lee, Y.Y.; Gulla, E.M.; Potter, A.; Kitzmiller, J.; Ruben, M.D.; Salomonis, N.; Whitsett, J.A.; Francey, L.J.; Hogenesch, J.B. Short-Term Exposure to Intermittent Hypoxia Leads to Changes in Gene Expression Seen in Chronic Pulmonary Disease. eLife 2021, 10, e63003. [Google Scholar] [CrossRef]
- Xu, M.; Tchkonia, T.; Ding, H.; Ogrodnik, M.; Lubbers, E.R.; Pirtskhalava, T.; White, T.A.; Johnson, K.O.; Stout, M.B.; Mezera, V.; et al. JAK Inhibition Alleviates the Cellular Senescence-Associated Secretory Phenotype and Frailty in Old Age. Proc. Natl. Acad. Sci. USA 2015, 112, E6301–E6310. [Google Scholar] [CrossRef] [PubMed]
- Kim, D.; Paggi, J.M.; Park, C.; Bennett, C.; Salzberg, S.L. Graph-Based Genome Alignment and Genotyping with HISAT2 and HISAT-Genotype. Nat. Biotechnol. 2019, 37, 907–915. [Google Scholar] [CrossRef] [PubMed]
- Liao, Y.; Smyth, G.K.; Shi, W. FeatureCounts: An Efficient General Purpose Program for Assigning Sequence Reads to Genomic Features. Bioinformatics 2014, 30, 923–930. [Google Scholar] [CrossRef]
- Love, M.I.; Huber, W.; Anders, S. Moderated Estimation of Fold Change and Dispersion for RNA-Seq Data with DESeq2. Genome Biol. 2014, 15, 550. [Google Scholar] [CrossRef]
- Korotkevich, G.; Sukhov, V.; Budin, N.; Shpak, B.; Artyomov, M.N.; Sergushichev, A. Fast Gene Set Enrichment Analysis. bioRxiv 2021, 60012. [Google Scholar] [CrossRef]
- García-Estévez, L.; Cortés, J.; Pérez, S.; Calvo, I.; Gallegos, I.; Moreno-Bueno, G. Obesity and Breast Cancer: A Paradoxical and Controversial Relationship Influenced by Menopausal Status. Front. Oncol. 2021, 11, 705911. [Google Scholar] [CrossRef]
- Jiralerspong, S.; Goodwin, P.J. Obesity and Breast Cancer Prognosis: Evidence, Challenges, and Opportunities. J. Clin. Oncol. 2016, 34, 4203–4216. [Google Scholar] [CrossRef]
- Welsh, J. Animal Models for Studying Prevention and Treatment of Breast Cancer. In Animal Models for the Study of Human Disease; Elsevier: Amsterdam, The Netherlands, 2013; pp. 997–1018. [Google Scholar]
- Novin, A.; Suhail, Y.; Ajeti, V.; Goyal, R.; Wali, K.; Seck, A.; Jackson, A.; Kshitiz. Diversity in Cancer Invasion Phenotypes Indicates Specific Stroma Regulated Programs. Hum. Cell 2021, 34, 111–121. [Google Scholar] [CrossRef]
- Liu, S.; Suhail, Y.; Novin, A.; Perpetua, L.; Kshitiz. Metastatic Transition of Pancreatic Ductal Cell Adenocarcinoma Is Accompanied by the Emergence of Pro-Invasive Cancer-Associated Fibroblasts. Cancers 2022, 14, 2197. [Google Scholar] [CrossRef]
- Kawazoe, T.; Taniguchi, K. The Sprouty/Spred Family as Tumor Suppressors: Coming of Age. Cancer Sci. 2019, 110, 1525–1535. [Google Scholar] [CrossRef]
- Huang, Y.; Wang, P.; Morales, R.; Luo, Q.; Ma, J. Map2k5-Deficient Mice Manifest Phenotypes and Pathological Changes of Dopamine Deficiency in the Central Nervous System. Front. Aging Neurosci. 2021, 13, 651638. [Google Scholar] [CrossRef]
- Berx, G.; Van Roy, F. Involvement of Members of the Cadherin Superfamily in Cancer. Cold Spring Harb. Perspect. Biol. 2009, 1, a003129. [Google Scholar] [CrossRef]
- Micalizzi, D.S.; Che, D.; Nicholson, B.T.; Edd, J.F.; Desai, N.; Lang, E.R.; Toner, M.; Maheswaran, S.; Ting, D.T.; Haber, D.A. Targeting Breast and Pancreatic Cancer Metastasis Using a Dual-Cadherin Antibody. Proc. Natl. Acad. Sci. USA 2022, 119, e2209563119. [Google Scholar] [CrossRef]
- Vega-Benedetti, A.F.; Loi, E.; Moi, L.; Blois, S.; Fadda, A.; Antonelli, M.; Arcella, A.; Badiali, M.; Giangaspero, F.; Morra, I. Clustered Protocadherins Methylation Alterations in Cancer. Clin. Epigenet. 2019, 11, 100. [Google Scholar] [CrossRef] [PubMed]
- Setyawati, M.I.; Wang, Q.; Ni, N.; Tee, J.K.; Ariga, K.; Ke, P.C.; Ho, H.K.; Wang, Y.; Leong, D.T. Engineering Tumoral Vascular Leakiness with Gold Nanoparticles. Nat. Commun. 2023, 14, 4269. [Google Scholar] [CrossRef] [PubMed]
- Schaaf, M.B.; Garg, A.D.; Agostinis, P. Defining the Role of the Tumor Vasculature in Antitumor Immunity and Immunotherapy. Cell Death Dis. 2018, 9, 115. [Google Scholar] [CrossRef] [PubMed]
- Suhail, Y.; Liu, Y.; Du, W.; Afzal, J.; Atiq, A.; Kshitiz. Oscillatory Hypoxia Induced Unfolded Protein Folding Response Gene Expression Predicts Low Survival in Human Breast Cancer Patients. bioRxiv 2024. [Google Scholar] [CrossRef]
- Wu, S.Z.; Al-Eryani, G.; Roden, D.L.; Junankar, S.; Harvey, K.; Andersson, A.; Thennavan, A.; Wang, C.; Torpy, J.R.; Bartonicek, N.; et al. A Single-Cell and Spatially Resolved Atlas of Human Breast Cancers. Nat. Genet. 2021, 53, 1334–1347. [Google Scholar] [CrossRef] [PubMed]
- Xing, W.; Yin, M.; Lv, Q.; Hu, Y.; Liu, C.; Zhang, J. 1—Oxygen Solubility, Diffusion Coefficient, and Solution Viscosity. In Rotating Electrode Methods and Oxygen Reduction Electrocatalysts; Xing, W., Yin, G., Zhang, J., Eds.; Elsevier: Amsterdam, The Netherlands, 2014; pp. 1–31. ISBN 978-0-444-63278-4. [Google Scholar]
- Maliniak, M.L.; Miller-Kleinhenz, J.; Cronin-Fenton, D.P.; Lash, T.L.; Gogineni, K.; Janssen, E.A.M.; McCullough, L.E. Crown-like Structures in Breast Adipose Tissue: Early Evidence and Current Issues in Breast Cancer. Cancers 2021, 13, 2222. [Google Scholar] [CrossRef] [PubMed]
- Tutzauer, J.; Sjöström, M.; Holmberg, E.; Karlsson, P.; Killander, F.; Leeb-Lundberg, L.M.F.; Malmström, P.; Niméus, E.; Fernö, M.; Jögi, A. Breast Cancer Hypoxia in Relation to Prognosis and Benefit from Radiotherapy after Breast-Conserving Surgery in a Large, Randomised Trial with Long-Term Follow-Up. Br. J. Cancer 2022, 126, 1145–1156. [Google Scholar] [CrossRef] [PubMed]
- Chaturvedi, P.; Gilkes, D.M.; Takano, N.; Semenza, G.L. Hypoxia-Inducible Factor-Dependent Signaling between Triple-Negative Breast Cancer Cells and Mesenchymal Stem Cells Promotes Macrophage Recruitment. Proc. Natl. Acad. Sci. USA 2014, 111, E2120–E2129. [Google Scholar] [CrossRef]
- de Miranda, M.C.; da Fonseca Ferreira, A.; de Melo, M.I.A.; Kunrath-Lima, M.; de Goes, A.M.; Rodrigues, M.A.; Gomes, D.A.; Faria, J.A.Q.A. Adipose-Derived Stem/Stromal Cell Secretome Modulates Breast Cancer Cell Proliferation and Differentiation State towards Aggressiveness. Biochimie 2021, 191, 69–77. [Google Scholar] [CrossRef] [PubMed]
- Zhao, Y.; Shen, M.; Wu, L.; Yang, H.; Yao, Y.; Yang, Q.; Du, J.; Liu, L.; Li, Y.; Bai, Y. Stromal Cells in the Tumor Microenvironment: Accomplices of Tumor Progression? Cell Death Dis. 2023, 14, 587. [Google Scholar] [CrossRef] [PubMed]
- Bader, S.B.; Dewhirst, M.W.; Hammond, E.M. Cyclic Hypoxia: An Update on Its Characteristics, Methods to Measure It and Biological Implications in Cancer. Cancers 2020, 13, 23. [Google Scholar] [CrossRef] [PubMed]
- Palmer, G.M.; Fontanella, A.N.; Zhang, G.; Hanna, G.; Fraser, C.L.; Dewhirst, M.W. Optical Imaging of Tumor Hypoxia Dynamics. J. Biomed. Opt. 2010, 15, 66021. [Google Scholar] [CrossRef] [PubMed]
- Hunyor, I.; Cook, K.M. Models of Intermittent Hypoxia and Obstructive Sleep Apnea: Molecular Pathways and Their Contribution to Cancer. Am. J. Physiol. Integr. Comp. Physiol. 2018, 315, R669–R687. [Google Scholar] [CrossRef]
- Chambers, C.R.; Ritchie, S.; Pereira, B.A.; Timpson, P. Overcoming the Senescence-associated Secretory Phenotype (SASP): A Complex Mechanism of Resistance in the Treatment of Cancer. Mol. Oncol. 2021, 15, 3242–3255. [Google Scholar] [CrossRef]
- Alix-Panabières, C.; Müller, V.; Pantel, K. Current Status in Human Breast Cancer Micrometastasis. Curr. Opin. Oncol. 2007, 19, 558–563. [Google Scholar] [CrossRef] [PubMed]
- Jafferbhoy, S.; McWilliams, B. Clinical Significance and Management of Sentinel Node Micrometastasis in Invasive Breast Cancer. Clin. Breast Cancer 2012, 12, 308–312. [Google Scholar] [CrossRef] [PubMed]
- Deshmukh, A.P.; Vasaikar, S.V.; Tomczak, K.; Tripathi, S.; Den Hollander, P.; Arslan, E.; Chakraborty, P.; Soundararajan, R.; Jolly, M.K.; Rai, K. Identification of EMT Signaling Cross-Talk and Gene Regulatory Networks by Single-Cell RNA Sequencing. Proc. Natl. Acad. Sci. USA 2021, 118, e2102050118. [Google Scholar] [CrossRef] [PubMed]
- Saxena, K.; Jolly, M.K.; Balamurugan, K. Hypoxia, Partial EMT and Collective Migration: Emerging Culprits in Metastasis. Transl. Oncol. 2020, 13, 100845. [Google Scholar] [CrossRef] [PubMed]
- Jia, D.; Li, X.; Bocci, F.; Tripathi, S.; Deng, Y.; Jolly, M.K.; Onuchic, J.N.; Levine, H. Quantifying Cancer Epithelial-Mesenchymal Plasticity and Its Association with Stemness and Immune Response. J. Clin. Med. 2019, 8, 725. [Google Scholar] [CrossRef]
- Yap, D.W.T.; Tan, N.K.W.; Tan, B.K.J.; Teo, Y.H.; Tan, V.K.M.; See, A.; Toh, S.T. The Association of Obstructive Sleep Apnea with Breast Cancer Incidence and Mortality: A Systematic Review and Meta-Analysis. J. Breast Cancer 2022, 25, 149. [Google Scholar] [CrossRef] [PubMed]
- Minoves, M.; Kotzki, S.; Hazane-Puch, F.; Lemarié, E.; Bouyon, S.; Vollaire, J.; Gonthier, B.; Pépin, J.-L.; Josserand, V.; Briançon-Marjollet, A. Chronic Intermittent Hypoxia, a Hallmark of Obstructive Sleep Apnea, Promotes 4T1 Breast Cancer Development through Endothelin-1 Receptors. Sci. Rep. 2022, 12, 12916. [Google Scholar] [CrossRef]
- Xu, M.; Palmer, A.K.; Ding, H.; Weivoda, M.M.; Pirtskhalava, T.; White, T.A.; Sepe, A.; Johnson, K.O.; Stout, M.B.; Giorgadze, N. Targeting Senescent Cells Enhances Adipogenesis and Metabolic Function in Old Age. eLife 2015, 4, e12997. [Google Scholar] [CrossRef]
- Nerstedt, A.; Smith, U. The Impact of Cellular Senescence in Human Adipose Tissue. J. Cell Commun. Signal. 2023, 17, 563–573. [Google Scholar] [CrossRef]





Disclaimer/Publisher’s Note: The statements, opinions and data contained in all publications are solely those of the individual author(s) and contributor(s) and not of MDPI and/or the editor(s). MDPI and/or the editor(s) disclaim responsibility for any injury to people or property resulting from any ideas, methods, instructions or products referred to in the content. |
© 2024 by the authors. Licensee MDPI, Basel, Switzerland. This article is an open access article distributed under the terms and conditions of the Creative Commons Attribution (CC BY) license (https://creativecommons.org/licenses/by/4.0/).
Share and Cite
Novin, A.; Wali, K.; Pant, A.; Liu, S.; Du, W.; Liu, Y.; Wang, L.; Xu, M.; Wang, B.; Suhail, Y.; et al. Oscillatory Hypoxia Can Induce Senescence of Adipose-Derived Mesenchymal Stromal Cells Potentiating Invasive Transformation of Breast Epithelial Cells. Cancers 2024, 16, 969. https://doi.org/10.3390/cancers16050969
Novin A, Wali K, Pant A, Liu S, Du W, Liu Y, Wang L, Xu M, Wang B, Suhail Y, et al. Oscillatory Hypoxia Can Induce Senescence of Adipose-Derived Mesenchymal Stromal Cells Potentiating Invasive Transformation of Breast Epithelial Cells. Cancers. 2024; 16(5):969. https://doi.org/10.3390/cancers16050969
Chicago/Turabian StyleNovin, Ashkan, Khadija Wali, Aditya Pant, Shaofei Liu, Wenqiang Du, Yamin Liu, Lichao Wang, Ming Xu, Binsheng Wang, Yasir Suhail, and et al. 2024. "Oscillatory Hypoxia Can Induce Senescence of Adipose-Derived Mesenchymal Stromal Cells Potentiating Invasive Transformation of Breast Epithelial Cells" Cancers 16, no. 5: 969. https://doi.org/10.3390/cancers16050969
APA StyleNovin, A., Wali, K., Pant, A., Liu, S., Du, W., Liu, Y., Wang, L., Xu, M., Wang, B., Suhail, Y., & Kshitiz. (2024). Oscillatory Hypoxia Can Induce Senescence of Adipose-Derived Mesenchymal Stromal Cells Potentiating Invasive Transformation of Breast Epithelial Cells. Cancers, 16(5), 969. https://doi.org/10.3390/cancers16050969

