Motivational Interviewing Counseling to Increase Endocrine Therapy Adherence in Diverse Patients
Abstract
Simple Summary
Abstract
1. Introduction
2. Materials and Methods
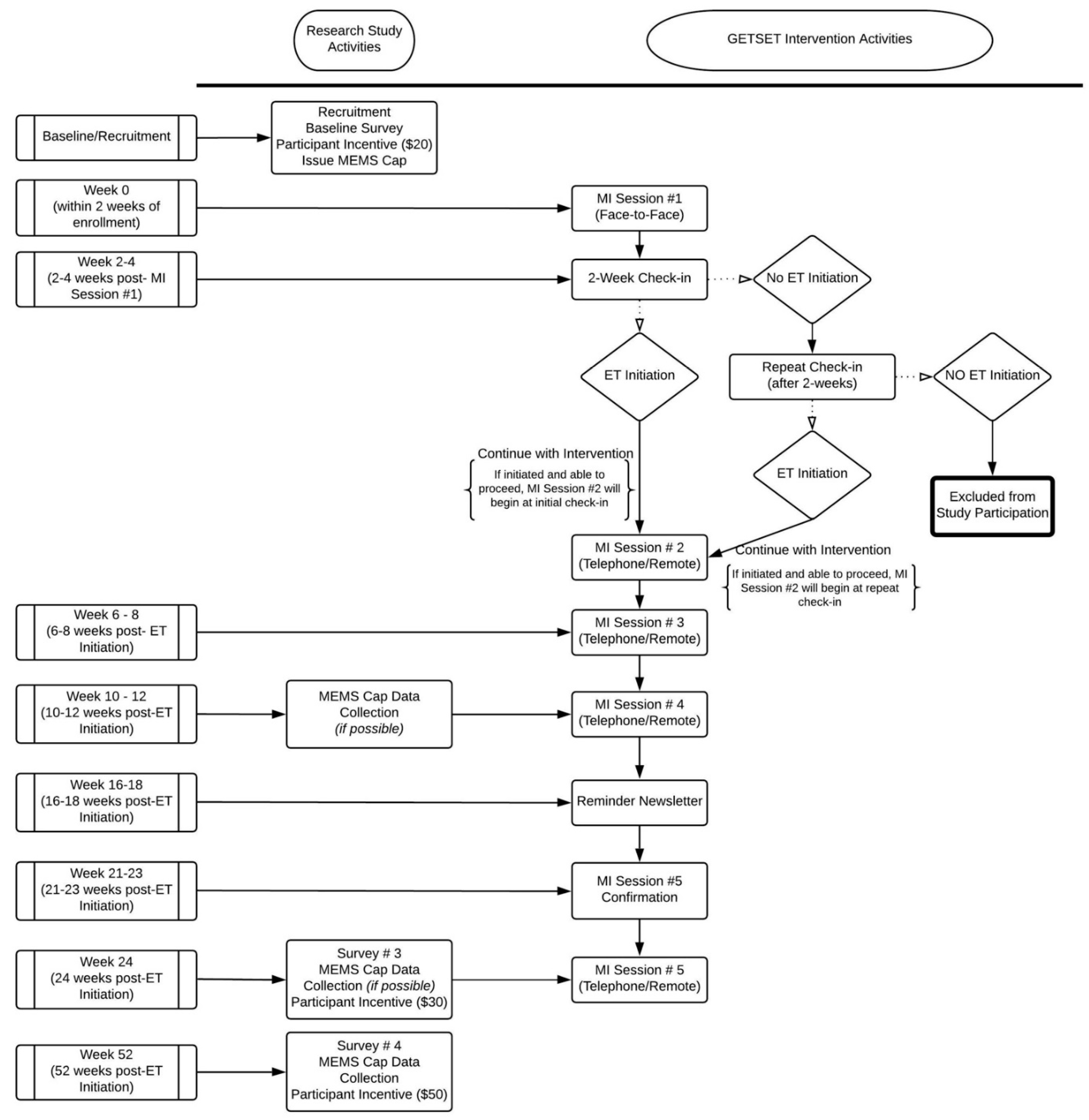
2.1. Study Overview
2.2. Participants
2.3. Motivational Interviewing Intervention
2.4. Participant Characteristics at Baseline
2.5. Outcomes and Analysis
3. Results
3.1. Study Enrollment
3.2. Participant Characteristics
3.3. Baseline Medication Confidence and Self-Efficacy
3.4. Primary Outcome: Feasibility and Acceptability
3.5. Secondary Outcome: ET Adherence
4. Conclusions
Author Contributions
Funding
Institutional Review Board Statement
Informed Consent Statement
Data Availability Statement
Acknowledgments
Conflicts of Interest
Appendix A

| Session # | Session Topic | Goal/Activities | 
|---|---|---|
| 1 | “Welcome to GET SET” | 
  | 
| Values | 
  | |
| Motivators and ET | 
  | |
| Barriers/Facilitators to ET adherence | 
  | |
| Identify Support Person(s) | 
  | |
| Review goals/plans | 
  | |
| 2–5 | Rapport building | 
  | 
| Review previous session goals/plans | 
  | |
| Select topic | 
  | |
| Establish barriers and facilitators | 
  | |
| Make a plan | 
  | |
| Establish and discuss importance/confidence | 
  | |
| Discuss coping strategies | 
  | |
| Identify/Review support person(s) | 
  | |
| Goal setting | 
  | |
| Review session | 
  | 
| Overall | Non-Black | Black | |
|---|---|---|---|
| Feasibility at 12 months | (N = 35) | (N = 22) | (N = 13) | 
| Completed 3/5 sessions | 34 (97%) | 22 (100%) | 12 (92%) | 
| Completed 4/5 sessions | 29 (83%) | 19 (86%) | 10 (77%) | 
| Completed 5/5 sessions | 19 (45%) | 12 (41%) | 7 (54%) | 
| Successfully used MEMS | 33 (94%) | 21 (95%) | 12 (92%) | 
| Acceptability at 12 months | (N = 32) | (N = 21) | (N = 11) | 
| Satisfied with counseling overall | Overall | Non-Black | Black | 
| Agree/Strongly Agree | 28 (88%) | 18 (86%) | 10 (91%) | 
| Neither Agree nor Disagree | 3 (9%) | 2 (10%) | 1 (9%) | 
| Disagree/Strongly Disagree | 1 (3%) | 1 (5%) | 0 (0%) | 
| Participating in GETSET made it easier for me to stay on my meds | |||
| Agree/Strongly Agree | 21 (66%) | 11 (52%) | 10 (91%) | 
| Neither Agree nor Disagree | 8 (25%) | 7 (33%) | 1 (9%) | 
| Disagree/Strongly Disagree | 2 (6%) | 2 (10%) | 0 (0%) | 
| I felt GETSET was a good fit for me | |||
| Agree/Strongly Agree | 27 (84%) | 17 (81%) | 10 (91%) | 
| Neither Agree nor Disagree | 4 (12.5%) | 3 (14%) | 1 (9%) | 
| Disagree/Strongly Disagree | 1 (3%) | 1 (5%) | 0 (0%) | 
| The MEMS Cap was easy to use | |||
| Agree/Strongly Agree | 26 (84%) | 17 (85%) | 9 (82%) | 
| Neither Agree nor Disagree | 2 (10%) | 1 (5%) | 2 (18%) | 
| Disagree/Strongly Disagree | 2 (6%) | 2 (10%) | 0 (0%) | 
| The GETSET workbook was useful | |||
| Agree/Strongly Agree | 20 (65%) | 11 (52%) | 9 (82%) | 
| Neither Agree nor Disagree | 29(29%) | 7 (33%) | 2 (18%) | 
| Disagree/Strongly Disagree | 3 (10%) | 3 (14%) | 0 (0%) | 
| Scheduling my GETSET counseling sessions was convenient and easy | |||
| Agree/Strongly Agree | 28 (77%) | 18 (86%) | 8 (73%) | 
| Neither Agree nor Disagree | 4 (13%) | 2 (10%) | 2 (18%) | 
| Disagree/Strongly Disagree | 2 (6%) | 1 (5%) | 1 (9%) | 
| I wish there had been more counseling sessions | |||
| Agree/Strongly Agree | 8 (25%) | 4 (19%) | 4 (36%) | 
| Neither Agree nor Disagree | 10 (31%) | 5 (24%) | 5 (45%) | 
| Disagree/Strongly Disagree | 14 (44%) | 12 (57%) | 2 (18%) | 
| I wish there had been fewer counseling sessions | |||
| Agree/Strongly Agree | 4 (12%) | 3 (14%) | 1 (9%) | 
| Neither Agree nor Disagree | 18 (56%) | 12 (57%) | 6 (55%) | 
| Disagree/Strongly Disagree | 10 (31%) | 6 (29%) | 4 (36%) | 
References
- Wheeler, S.B.; Spencer, J.; Pinheiro, L.C.; Murphy, C.C.; Earp, J.A.; Carey, L.; Olshan, A.; Tse, C.K.; Bell, M.E.; Weinberger, M.; et al. Endocrine Therapy Nonadherence and Discontinuation in Black and White Women. J. Natl. Cancer Inst. 2019, 111, 498–508. [Google Scholar] [CrossRef]
 - Roberts, M.C.; Wheeler, S.B.; Reeder-Hayes, K. Racial/Ethnic and socioeconomic disparities in endocrine therapy adherence in breast cancer: A systematic review. Am. J. Public Health 2015, 105 (Suppl. 3), e4–e15. [Google Scholar] [CrossRef] [PubMed]
 - Reeder-Hayes, K.E.; Troester, M.A.; Wheeler, S.B. Adherence to Endocrine Therapy and Racial Outcome Disparities in Breast Cancer. Oncologist 2021, 26, 910–915. [Google Scholar] [CrossRef] [PubMed]
 - Rosenberg, S.M.; Zheng, Y.; Gelber, S.; Ruddy, K.J.; Poorvu, P.; Sella, T.; Tamimi, R.M.; Wassermann, J.; Schapira, L.; Borges, V.F.; et al. Adjuvant endocrine therapy non-initiation and non-persistence in young women with early-stage breast cancer. Breast Cancer Res. Treat. 2022, 197, 547–558. [Google Scholar] [CrossRef] [PubMed]
 - Neuner, J.M.; Fergestrom, N.; Pezzin, L.E.; Laud, P.W.; Ruddy, K.J.; Winn, A.N. Medication delivery factors and adjuvant endocrine therapy adherence in breast cancer. Breast Cancer Res. Treat. 2022. [Google Scholar] [CrossRef]
 - Rollnick, S.; Miller, W.R.; Butler, C. Motivational Interviewing in Health Care: Helping Patients Change Behavior; Guilford Press: New York, NY, USA, 2008. [Google Scholar]
 - Rubak, S.; Sandbæk, A.; Lauritzen, T.; Christensen, B. Motivational interviewing: A systematic review and meta-analysis. Br. J. Gen. Pract. 2005, 55, 305–312. [Google Scholar] [PubMed]
 - Fishbein, M.; Ajzen, I. Belief, attitude, intention, and behavior: An introduction to theory and research. Philos. Rhetor. 1977, 10, 130–132. [Google Scholar]
 - Bandura, A. Social Foundations of Thought and Action; Englewood Cliffs; Prentice-Hall: Hoboken, NJ, USA, 1986. [Google Scholar]
 - Armstrong, M.; Mottershead, T.; Ronksley, P.; Sigal, R.; Campbell, T.; Hemmelgarn, B. Motivational interviewing to improve weight loss in overweight and/or obese patients: A systematic review and meta-analysis of randomized controlled trials. Obes. Rev. 2011, 12, 709–723. [Google Scholar] [CrossRef]
 - Smedslund, G.; Berg, R.C.; Hammerstrøm, K.T.; Steiro, A.; Leiknes, K.A.; Dahl, H.M.; Karlsen, K. Motivational interviewing for substance abuse. Campbell Syst. Rev. 2011, 7, 1–126. [Google Scholar]
 - Thompson, D.R.; Chair, S.Y.; Chan, S.W.; Astin, F.; Davidson, P.M.; Ski, C.F. Motivational interviewing: A useful approach to improving cardiovascular health? J. Clin. Nurs. 2011, 20, 1236–1244. [Google Scholar] [CrossRef]
 - Burke, B.L.; Arkowitz, H.; Menchola, M. The efficacy of motivational interviewing: A meta-analysis of controlled clinical trials. J. Consult. Clin. Psychol. 2003, 71, 843. [Google Scholar] [CrossRef] [PubMed]
 - Campbell, M.K.; Carr, C.; DeVellis, B.; Switzer, B.; Biddle, A.; Amamoo, M.A.; Walsh, J.; Zhou, B.; Sandler, R. A randomized trial of tailoring and motivational interviewing to promote fruit and vegetable consumption for cancer prevention and control. Ann. Behav. Med. 2009, 38, 71–85. [Google Scholar] [CrossRef]
 - Viswanathan, M.; Golin, C.E.; Jones, C.D.; Ashok, M.; Blalock, S.J.; Wines, R.C.; Coker-Schwimmer, E.J.; Rosen, D.L.; Sista, P.; Lohr, K.N. Interventions to improve adherence to self-administered medications for chronic diseases in the United States: A systematic review. Ann. Intern. Med. 2012, 157, 785–795. [Google Scholar] [CrossRef] [PubMed]
 - Fisher, W.A.; Fisher, J.D.; Harman, J. The information-motivation-behavioral skills model: A general social psychological approach to understanding and promoting health behavior. Soc. Psychol. Found. Health Illn. 2003, 22, 82–106. [Google Scholar]
 - Golin, C.; Howie, L.E.J.; Adamian, M.; Shain, L. Development and assessment of an intervention to improve adherence to antiretroviral therapy (ART) by enhancing patient involvement. J. Gen. Intern. Med. 2002, 17, 124. [Google Scholar]
 - Green, S.M.C.; French, D.P.; Graham, C.D.; Hall, L.H.; Rousseau, N.; Foy, R.; Clark, J.; Parbutt, C.; Raine, E.; Gardner, B.; et al. Supporting adjuvant endocrine therapy adherence in women with breast cancer: The development of a complex behavioural intervention using Intervention Mapping guided by the Multiphase Optimisation Strategy. BMC Health Serv. Res. 2022, 22, 1081. [Google Scholar] [CrossRef]
 - Golin, C.E.; Earp, J.; Tien, H.C.; Stewart, P.; Porter, C.; Howie, L. A 2-arm, randomized, controlled trial of a motivational interviewing-based intervention to improve adherence to antiretroviral therapy (ART) among patients failing or initiating ART. J. Acquir. Immune Defic. Syndr. 2006, 42, 42–51. [Google Scholar] [CrossRef]
 - Thrasher, A.D.; Golin, C.E.; Earp, J.A.; Tien, H.; Porter, C.; Howie, L. Motivational interviewing to support antiretroviral therapy adherence: The role of quality counseling. Patient Educ. Couns. 2006, 62, 64–71. [Google Scholar] [CrossRef] [PubMed]
 - Adamian, M.S.; Golin, C.E.; Shain, L.S.; DeVellis, B. Brief motivational interviewing to improve adherence to antiretroviral therapy: Development and qualitative pilot assessment of an intervention. AIDS Patient Care STDS 2004, 18, 229–238. [Google Scholar] [CrossRef] [PubMed]
 - Cameron, K.A.; Ross, E.L.; Clayman, M.L.; Bergeron, A.R.; Federman, A.D.; Bailey, S.C.; Davis, T.C.; Wolf, M.S. Measuring patients’ self-efficacy in understanding and using prescription medication. Patient Educ. Couns. 2010, 80, 372–376. [Google Scholar] [CrossRef]
 - Ekinci, E.; Nathoo, S.; Korattyil, T.; Vadhariya, A.; Zaghloul, H.A.; Niravath, P.A.; Abughosh, S.M.; Trivedi, M.V. Interventions to improve endocrine therapy adherence in breast cancer survivors: What is the evidence? J. Cancer Surviv. 2018, 12, 348–356. [Google Scholar] [CrossRef]
 - Finitsis, D.J.; Vose, B.A.; Mahalak, J.G.; Salner, A.L. Interventions to promote adherence to endocrine therapy among breast cancer survivors: A meta-analysis. Psychooncology 2019, 28, 255–263. [Google Scholar] [CrossRef]
 - Hall, L.H.; King, N.V.; Graham, C.D.; Green, S.M.C.; Barber, A.; Neal, R.D.; Foy, R.; Clark, J.; Lloyd, K.E.; Smith, S.G. Strategies to self-manage side-effects of adjuvant endocrine therapy among breast cancer survivors: An umbrella review of empirical evidence and clinical guidelines. J. Cancer Surviv. 2022, 16, 1296–1338. [Google Scholar] [CrossRef] [PubMed]
 - Hershman, D.L.; Unger, J.M.; Hillyer, G.C.; Moseley, A.; Arnold, K.B.; Dakhil, S.R.; Esparaz, B.T.; Kuan, M.C.; Graham, M.L., 2nd; Lackowski, D.M.; et al. Randomized Trial of Text Messaging to Reduce Early Discontinuation of Adjuvant Aromatase Inhibitor Therapy in Women With Early-Stage Breast Cancer: SWOG S1105. J. Clin. Oncol. 2020, 38, 2122–2129. [Google Scholar] [CrossRef]
 - Anderson, J.N.; Krukowski, R.A.; Paladino, A.J.; Graff, J.C.; Schwartzberg, L.; Curry, A.N.; Vidal, G.A.; Jones, T.N.; Waters, T.M.; Graetz, I. THRIVE intervention development: Using participatory action research principles to guide a mHealth app-based intervention to improve oncology care. J. Hosp. Manag. Health Policy 2021, 5. [Google Scholar] [CrossRef]
 - Yanez, B.; Oswald, L.B.; Van Denburg, A.N.; Baik, S.H.; Czech, K.A.; Buitrago, D.; Maletich, C.; Wortman, K.; Penedo, F.J.; Victorson, D.E. Rationale and usability findings of an e-health intervention to improve oral anticancer adherence among breast cancer survivors: The My Journey mindfulness study. Contemp. Clin. Trials Commun. 2022, 26, 100898. [Google Scholar] [CrossRef]
 - Smith, S.G.; Ellison, R.; Hall, L.; Clark, J.; Hartley, S.; Mason, E.; Metherell, J.; Olivier, C.; Napp, V.; Naik, J.; et al. Acceptance and Commitment Therapy to support medication decision-making and quality of life in women with breast cancer: Protocol for a pilot randomised controlled trial. Pilot Feasibility Stud. 2022, 8, 33. [Google Scholar] [CrossRef] [PubMed]
 - Ream, M.E.; Walsh, E.A.; Jacobs, J.M.; Taub, C.; Lippman, M.; Schaefer-Solle, N.; Safren, S.A.; Antoni, M.H. Brief relaxation training is associated with long-term endocrine therapy adherence among women with breast cancer: Post hoc analysis of a randomized controlled trial. Breast Cancer Res. Treat. 2021, 190, 79–88. [Google Scholar] [CrossRef] [PubMed]
 - Patel, J.V.; Hughes, D.M.; Ko, N.Y. OPTIMAL Breast Cancer Care: Effect of an Outpatient Pharmacy Team to Improve Management and Adherence to Oral Cancer Treatment. JCO Oncol. Pract. 2022, 19, op2200135. [Google Scholar] [CrossRef]
 - Bright, E.E.; Genung, S.R.; Stanton, A.L.; Arch, J.J. A mixed-methods study of the technical feasibility and patient acceptability of a real-time adherence monitor in breast cancer survivors taking adjuvant endocrine therapy. Breast Cancer Res. Treat. 2022, 195, 393–399. [Google Scholar] [CrossRef]
 - Arch, J.J.; Crespi, C.M.; Levin, M.E.; Genung, S.R.; Nealis, M.; Mitchell, J.L.; Bright, E.E.; Albright, K.; Magidson, J.F.; Stanton, A.L. Randomized Controlled Pilot Trial of a Low-Touch Remotely-Delivered Values Intervention to Promote Adherence to Adjuvant Endocrine Therapy Among Breast Cancer Survivors. Ann. Behav. Med. 2022, 56, 856–871. [Google Scholar] [CrossRef] [PubMed]
 - Neuner, J.; Weil, E.; Fergestrom, N.; Stolley, M.; Kamaraju, S.; Oxencis, C.; Winn, A.; Laud, P.W.; Flynn, K.E. Feasibility of a pharmacist-led symptom monitoring and management intervention to improve breast cancer endocrine therapy adherence. J. Am. Pharm Assoc. 2022, 62, 1321–1328. [Google Scholar] [CrossRef]
 - Jacobs, J.M.; Post, K.; Massad, K.; Horick, N.K.; Walsh, E.A.; Cohn, J.; Rapoport, C.S.; Clara, A.J.; Antoni, M.H.; Safren, S.A.; et al. A telehealth intervention for symptom management, distress, and adherence to adjuvant endocrine therapy: A randomized controlled trial. Cancer 2022, 128, 3541–3551. [Google Scholar] [CrossRef] [PubMed]
 - El Alili, M.; Vrijens, B.; Demonceau, J.; Evers, S.M.; Hiligsmann, M. A scoping review of studies comparing the medication event monitoring system (MEMS) with alternative methods for measuring medication adherence. Br. J. Clin. Pharmacol. 2016, 82, 268–279. [Google Scholar] [CrossRef] [PubMed]
 - Reeder-Hayes, K.E. Additional Support Program Via Text Messaging and Telephone-Based Counseling for Breast Cancer Patients Receiving Hormonal Therapy. Available online: https://beta.clinicaltrials.gov/study/NCT04379570 (accessed on 23 March 2023).
 




| Overall | Black | Non-Black | |
|---|---|---|---|
| N | 35 (100%) | 13 (37%) | 22 (63%) | 
| Age, mean (Standard Deviation) | 54.8 (10.7) | 55.8 (12.9) | 54.2 (9.6) | 
| Marital Status | |||
| Never married | 7 (20%) | 7 (54%) | 0 (0%) | 
| Married, or living with a partner | 24 (69%) | 3 (23%) | 21 (95%) | 
| Separated or divorced | 4 (11%) | 3 (23%) | 1 (5%) | 
| Any dependents in household | 18 (51%) | 5 (38%) | 13 (59%) | 
| Educational Attainment | |||
| High school graduate (or GED) | 3 (9%) | 2 (15%) | 1 (5%) | 
| Technical school/some 4-year college | 6 (17%) | 3 (23%) | 3 (14%) | 
| 4-year college graduate | 18 (51%) | 4 (31%) | 14 (64%) | 
| Post-graduate/professional degree | 8 (23%) | 4 (31%) | 4 (18%) | 
| Annual Household Income | |||
| Less than USD 20,000 | 4 (11%) | 4 (31%) | 0 (0%) | 
| USD 20,000 to USD 49,999 | 4 (11%) | 3 (23%) | 1 (5%) | 
| USD 50,000 to USD 99,999 | 8 (23%) | 2 (15%) | 6 (27%) | 
| USD 100,000+ | 14 (40%) | 3 (23%) | 11 (50%) | 
| I prefer not to answer | 5 (14%) | 1 (8%) | 4 (18%) | 
| Insurance Type | |||
| Uninsured | 2 (6%) | 1 (8%) | 1 (5%) | 
| Private | 26 (74%) | 8 (62%) | 18 (82%) | 
| Medicaid | 6 (17%) | 3 (23%) | 3 (14%) | 
| Medicare | 1 (3%) | 1 (8%) | 0 (0%) | 
| Overall | Non-Black | Black | |
|---|---|---|---|
| Adherent by Self Report | 28/32 (88%) | 17/21 (81%) | 11/11 (100%) | 
| Adherence by MEMS  (% with > 80% PDC)  | 21/33 (64%) | 12/21 (57%) | 9/12 (75%) | 
| Concordance of Self-Report and MEMS | 73% | 75% | 70% | 
Disclaimer/Publisher’s Note: The statements, opinions and data contained in all publications are solely those of the individual author(s) and contributor(s) and not of MDPI and/or the editor(s). MDPI and/or the editor(s) disclaim responsibility for any injury to people or property resulting from any ideas, methods, instructions or products referred to in the content.  | 
© 2023 by the authors. Licensee MDPI, Basel, Switzerland. This article is an open access article distributed under the terms and conditions of the Creative Commons Attribution (CC BY) license (https://creativecommons.org/licenses/by/4.0/).
Share and Cite
Wheeler, S.B.; Spencer, J.; Drier, S.W.; Fray, N.; Reeder-Hayes, K.E. Motivational Interviewing Counseling to Increase Endocrine Therapy Adherence in Diverse Patients. Cancers 2023, 15, 1973. https://doi.org/10.3390/cancers15071973
Wheeler SB, Spencer J, Drier SW, Fray N, Reeder-Hayes KE. Motivational Interviewing Counseling to Increase Endocrine Therapy Adherence in Diverse Patients. Cancers. 2023; 15(7):1973. https://doi.org/10.3390/cancers15071973
Chicago/Turabian StyleWheeler, Stephanie B., Jennifer Spencer, Sarah W. Drier, Niasha Fray, and Katherine E. Reeder-Hayes. 2023. "Motivational Interviewing Counseling to Increase Endocrine Therapy Adherence in Diverse Patients" Cancers 15, no. 7: 1973. https://doi.org/10.3390/cancers15071973
APA StyleWheeler, S. B., Spencer, J., Drier, S. W., Fray, N., & Reeder-Hayes, K. E. (2023). Motivational Interviewing Counseling to Increase Endocrine Therapy Adherence in Diverse Patients. Cancers, 15(7), 1973. https://doi.org/10.3390/cancers15071973
        