Celecoxib Prevents Doxorubicin-Induced Multidrug Resistance in Canine and Mouse Lymphoma Cell Lines
Abstract
1. Introduction
2. Results
2.1. Pgp-Mediated Drug Resistance Is Temporarily Reversed by a Drug Holiday: A Clinical Case Study of Two Canine Lymphoma Patients
2.2. A Novel Assay to Study the Rapid Emergence of Drug Resistance and the Effect of Drug Holiday
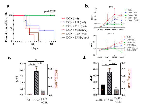
2.3. Celecoxib Prevents the Development of Pgp-Mediated Drug Resistance In Vitro
2.4. Celecoxib Prevents the Emergence of Drug Resistance without Inhibiting Pgp or Contributing to the Toxicity of DOX
3. Discussion
4. Materials and Methods
4.1. Drugs
4.2. Cell Lines
4.3. In Vitro Cell Viability Assay
4.4. In Vitro Model System to Study the Development of Drug Resistance
4.5. Immunophenotyping of CLBL-1 Cells
4.6. Determination of MDR Activity Factor (MAF) with the Calcein Assay
4.7. RNA Isolation and RT-PCR
4.8. Canine B-Cell Lymphoma Case Studies
4.9. Statistical Analysis
5. Conclusions
Supplementary Materials
Author Contributions
Funding
Acknowledgments
Conflicts of Interest
References
- Stephen, W.; Vail, D.; Page, R. Withrow and MacEwen’s Small Animal Clinical Oncology—5th Edition. Available online: https://www.elsevier.com/books/withrow-and-macewens-small-animal-clinical-oncology/9781437723625 (accessed on 10 December 2018).
- Fournel-Fleury, C.; Magnol, J.P.; Bricaire, P.; Marchal, T.; Chabanne, L.; Delverdier, A.; Bryon, P.A.; Felman, P. Cytohistological and Immunological Classification of Canine Malignant Lymphomas: Comparison with Human Non-Hodgkin’s Lymphomas. J. Comp. Pathol. 1997, 117, 35–59. [Google Scholar] [CrossRef]
- Rütgen, B.C.; Hammer, S.E.; Gerner, W.; Christian, M.; de Arespacochaga, A.G.; Willmann, M.; Kleiter, M.; Schwendenwein, I.; Saalmüller, A. Establishment and Characterization of a Novel Canine B-Cell Line Derived from a Spontaneously Occurring Diffuse Large Cell Lymphoma. Leuk. Res. 2010, 34, 932–938. [Google Scholar] [CrossRef] [PubMed]
- Teske, E. Canine Malignant Lymphoma: A Review and Comparison with Human Non-Hodgkin’s Lymphoma. Vet. Q. 1994, 16, 209–219. [Google Scholar] [CrossRef] [PubMed]
- Marconato, L.; Gelain, M.E.; Comazzi, S. The Dog as a Possible Animal Model for Human Non-Hodgkin Lymphoma: A Review. Hematol. Oncol. 2013, 31, 1–9. [Google Scholar] [CrossRef]
- Dias, J.N.R.; Aguiar, S.I.; Pereira, D.M.; André, A.S.; Gano, L.; Correia, J.D.G.; Carrapiço, B.; Rütgen, B.; Malhó, R.; Peleteiro, C.; et al. The Histone Deacetylase Inhibitor Panobinostat Is a Potent Antitumor Agent in Canine Diffuse Large B-Cell Lymphoma. Oncotarget 2018, 9, 28586–28598. [Google Scholar] [CrossRef]
- Kong, Y.; Barisone, G.A.; Sidhu, R.S.; O’Donnell, R.T.; Tuscano, J.M. Efficacy of Combined Histone Deacetylase and Checkpoint Kinase Inhibition in a Preclinical Model of Human Burkitt Lymphoma. Mol. Med. 2015, 21, 824–832. [Google Scholar] [CrossRef]
- Zandvliet, M.M.J.M. Drug Resistance in Canine Multicentric Lymphoma. Available online: http://dspace.library.uu.nl/handle/1874/313141 (accessed on 10 December 2018).
- Gottesman, M.M.; Fojo, T.; Bates, S.E. Multidrug Resistance in Cancer: Role of ATP-Dependent Transporters. Nat. Rev. Cancer 2002, 2, 48–58. [Google Scholar] [CrossRef]
- Mealey, K.L.; Barhoumi, R.; Rogers, K.; Kochevar, D.T. Doxorubicin Induced Expression of P-Glycoprotein in a Canine Osteosarcoma Cell Line. Cancer Lett. 1998, 126, 187–192. [Google Scholar] [CrossRef]
- Mealey, K.L.; Fidel, J. P-Glycoprotein Mediated Drug Interactions in Animals and Humans with Cancer. J. Vet. Intern. Med. 2015, 29, 1–6. [Google Scholar] [CrossRef]
- Vajdovich, P.; Koltai, Z.; Dékay, V.; Kungl, K.; Harnos, A. Evaluation of Pgp (MDR1) Immunohistochemistry in Canine Lymphoma—Prognostic and Clinical Aspects. Acta Vet. Hung. 2018, 66, 309–328. [Google Scholar] [CrossRef]
- Pawłowski, K.M.; Mucha, J.; Majchrzak, K.; Motyl, T.; Król, M. Expression and Role of PGP, BCRP, MRP1 and MRP3 in Multidrug Resistance of Canine Mammary Cancer Cells. BMC Vet. Res. 2013, 9, 119. [Google Scholar] [CrossRef] [PubMed]
- Teng, S.-P.; Hsu, W.-L.; Chiu, C.-Y.; Wong, M.-L.; Chang, S.-C. Overexpression of P-Glycoprotein, STAT3, Phospho-STAT3 and KIT in Spontaneous Canine Cutaneous Mast Cell Tumours before and after Prednisolone Treatment. Vet. J. 2012, 193, 551–556. [Google Scholar] [CrossRef] [PubMed]
- Kim, N.-H.; Hwang, Y.-H.; Im, K.-S.; Kim, J.-H.; Chon, S.-K.; Kim, H.-Y.; Sur, J.-H. P-Glycoprotein Expression in Canine Mammary Gland Tumours Related with Myoepithelial Cells. Res. Vet. Sci. 2012, 93, 1346–1352. [Google Scholar] [CrossRef]
- Hifumi, T.; Miyoshi, N.; Kawaguchi, H.; Nomura, K.; Yasuda, N. Immunohistochemical Detection of Proteins Associated with Multidrug Resistance to Anti-Cancer Drugs in Canine and Feline Primary Pulmonary Carcinoma. J. Vet. Med. Sci. 2010, 72, 665–668. [Google Scholar] [CrossRef] [PubMed]
- Lee, J.J.; Hughes, C.S.; Fine, R.L.; Page, R.L. P-Glycoprotein Expression in Canine Lymphoma: A Relevant, Intermediate Model of Multidrug Resistance. Cancer 1996, 77, 1892–1898. [Google Scholar] [CrossRef]
- Sokołowska, J.; Urbańska, K.; Giziński, S.; Zabielska, K.; Lechowski, R. Immunohistochemical Detection of P-Glycoprotein in Various Subtypes of Canine Lymphomas. Pol. J. Vet. Sci. 2015, 18, 123–130. [Google Scholar] [CrossRef]
- Dékay, V.; Karai, E.; Szakács, G.; Füredi, A.; Szebényi, K.; Vajdovich, P. Calcein Assay for Multidrug Resistance Predicts Therapy Response and Survival Rate in Canine Lymphoma Patients. 2020. in Preparation. [Google Scholar]
- Lee, J.S.; Paull, K.; Alvarez, M.; Hose, C.; Monks, A.; Grever, M.; Fojo, A.T.; Bates, S.E. Rhodamine Efflux Patterns Predict P-Glycoprotein Substrates in the National Cancer Institute Drug Screen. Mol. Pharmacol. 1994, 46, 627–638. [Google Scholar]
- Legrand, O.; Simonin, G.; Perrot, J.Y.; Zittoun, R.; Marie, J.P. Pgp and MRP Activities Using Calcein-AM Are Prognostic Factors in Adult Acute Myeloid Leukemia Patients. Blood 1998, 91, 4480–4488. [Google Scholar] [CrossRef]
- Dhawan, A.; Nichol, D.; Kinose, F.; Abazeed, M.E.; Marusyk, A.; Haura, E.B.; Scott, J.G. Collateral Sensitivity Networks Reveal Evolutionary Instability and Novel Treatment Strategies in ALK Mutated Non-Small Cell Lung Cancer. Sci. Rep. 2017, 7, 1232. [Google Scholar] [CrossRef]
- Becker, A.; Crombag, L.; Heideman, D.A.M.; Thunnissen, F.B.; van Wijk, A.W.; Postmus, P.E.; Smit, E.F. Retreatment with Erlotinib: Regain of TKI Sensitivity Following a Drug Holiday for Patients with NSCLC Who Initially Responded to EGFR-TKI Treatment. Eur. J. Cancer 2011, 47, 2603–2606. [Google Scholar] [CrossRef] [PubMed]
- Pisco, A.O.; Brock, A.; Zhou, J.; Moor, A.; Mojtahedi, M.; Jackson, D.; Huang, S. Non-Darwinian Dynamics in Therapy-Induced Cancer Drug Resistance. Nat. Commun. 2013, 4, 2467. [Google Scholar] [CrossRef] [PubMed]
- Knoechel, B.; Roderick, J.E.; Williamson, K.E.; Zhu, J.; Lohr, J.G.; Cotton, M.J.; Gillespie, S.M.; Fernandez, D.; Ku, M.; Wang, H.; et al. An Epigenetic Mechanism of Resistance to Targeted Therapy in T Cell Acute Lymphoblastic Leukemia. Nat. Genet. 2014, 46, 364–370. [Google Scholar] [CrossRef] [PubMed]
- Moyal, L.; Feldbaum, N.; Goldfeiz, N.; Rephaeli, A.; Nudelman, A.; Weitman, M.; Tarasenko, N.; Gorovitz, B.; Maron, L.; Yehezkel, S.; et al. The Therapeutic Potential of AN-7, a Novel Histone Deacetylase Inhibitor, for Treatment of Mycosis Fungoides/Sezary Syndrome Alone or with Doxorubicin. PLoS ONE 2016, 11, e0146115. [Google Scholar] [CrossRef] [PubMed]
- Chun, P. Histone Deacetylase Inhibitors in Hematological Malignancies and Solid Tumors. Arch. Pharm. Res. 2015, 38, 933–949. [Google Scholar] [CrossRef] [PubMed]
- Xu, W.S.; Parmigiani, R.B.; Marks, P.A. Histone Deacetylase Inhibitors: Molecular Mechanisms of Action. Oncogene 2007, 26, 5541–5552. [Google Scholar] [CrossRef]
- Mackmull, M.-T.; Iskar, M.; Parca, L.; Singer, S.; Bork, P.; Ori, A.; Beck, M. Histone Deacetylase Inhibitors (HDACi) Cause the Selective Depletion of Bromodomain Containing Proteins (BCPs). Mol. Cell. Proteom. 2015, 14, 1350–1360. [Google Scholar] [CrossRef]
- Vimal, A.P.; Dunn, M.J.; Sorokin, A. Regulation of MDR-1 (P-Glycoprotein) by Cyclooxygenase-2.—PubMed—NCBI. Available online: https://www.ncbi.nlm.nih.gov/pubmed/12138126 (accessed on 18 November 2019).
- Karászi, E.; Jakab, K.; Homolya, L.; Szakács, G.; Holló, Z.; Telek, B.; Kiss, A.; Rejtô, L.; Nahajevszky, S.; Sarkadi, B.; et al. Calcein Assay for Multidrug Resistance Reliably Predicts Therapy Response and Survival Rate in Acute Myeloid Leukaemia. Br. J. Haematol. 2001, 112, 308–314. [Google Scholar] [CrossRef]
- Lebedeva, I.V.; Pande, P.; Patton, W.F. Sensitive and Specific Fluorescent Probes for Functional Analysis of the Three Major Types of Mammalian ABC Transporters. PLoS ONE 2011, 6, e22429. [Google Scholar] [CrossRef]
- Schabel, F.M.; Skipper, H.E.; Trader, M.W.; Laster, W.R.; Griswold, D.P.; Corbett, T.H. Establishment of Cross-Resistance Profiles for New Agents. Cancer Treat. Rep. 1983, 67, 905–922. [Google Scholar]
- Zandvliet, M.; Teske, E.; Schrickx, J.A. Multi-Drug Resistance in a Canine Lymphoid Cell Line Due to Increased P-Glycoprotein Expression, a Potential Model for Drug-Resistant Canine Lymphoma. Toxicol. Vitro 2014, 28, 1498–1506. [Google Scholar] [CrossRef] [PubMed]
- Moore, A.S.; Leveille, C.R.; Reimann, K.A.; Shu, H.; Arias, I.M. The Expression of P-Glycoprotein in Canine Lymphoma and Its Association with Multidrug Resistance. Cancer Investig. 1995, 13, 475–479. [Google Scholar] [CrossRef] [PubMed]
- Housman, G.; Byler, S.; Heerboth, S.; Lapinska, K.; Longacre, M.; Snyder, N.; Sarkar, S. Drug Resistance in Cancer: An Overview. Cancers (Basel) 2014, 6, 1769–1792. [Google Scholar] [CrossRef] [PubMed]
- Rodriguez-Antona, C.; Ingelman-Sundberg, M. Cytochrome P450 Pharmacogenetics and Cancer. Oncogene 2006, 25, 1679–1691. [Google Scholar] [CrossRef] [PubMed]
- Kobayashi, S.; Boggon, T.J.; Dayaram, T.; Jänne, P.A.; Kocher, O.; Meyerson, M.; Johnson, B.E.; Eck, M.J.; Tenen, D.G.; Halmos, B. EGFR Mutation and Resistance of Non-Small-Cell Lung Cancer to Gefitinib. N. Engl. J. Med. 2005, 352, 786–792. [Google Scholar] [CrossRef] [PubMed]
- Olaussen, K.A.; Dunant, A.; Fouret, P.; Brambilla, E.; André, F.; Haddad, V.; Taranchon, E.; Filipits, M.; Pirker, R.; Popper, H.H.; et al. DNA Repair by ERCC1 in Non-Small-Cell Lung Cancer and Cisplatin-Based Adjuvant Chemotherapy. N. Engl. J. Med. 2006, 355, 983–991. [Google Scholar] [CrossRef] [PubMed]
- Reed, J.C. Bcl-2: Prevention of Apoptosis as a Mechanism of Drug Resistance. Hematol. Oncol. Clin. N. Am. 1995, 9, 451–473. [Google Scholar] [CrossRef]
- Singh, A.; Settleman, J. EMT, Cancer Stem Cells and Drug Resistance: An Emerging Axis of Evil in the War on Cancer. Oncogene 2010, 29, 4741–4751. [Google Scholar] [CrossRef]
- Sharma, S.V.; Lee, D.Y.; Li, B.; Quinlan, M.P.; Takahashi, F.; Maheswaran, S.; McDermott, U.; Azizian, N.; Zou, L.; Fischbach, M.A.; et al. A Chromatin-Mediated Reversible Drug-Tolerant State in Cancer Cell Subpopulations. Cell 2010, 141, 69–80. [Google Scholar] [CrossRef]
- Robey, R.W.; Pluchino, K.M.; Hall, M.D.; Fojo, A.T.; Bates, S.E.; Gottesman, M.M. Revisiting the Role of ABC Transporters in Multidrug-Resistant Cancer. Nat. Rev. Cancer 2018, 18, 452–464. [Google Scholar] [CrossRef]
- Pirker, R.; Wallner, J.; Götzl, M.; Gsur, A.; Geissler, K.; Havelec, L.; Knapp, W.; Haas, O.; Linkesch, W.; Lechner, K. MDR1 RNA Expression Is an Independent Prognostic Factor in Acute Myeloid Leukemia. Blood 1992, 80, 557–559. [Google Scholar] [CrossRef] [PubMed]
- Doxani, C.; Voulgarelis, M.; Zintzaras, E. MDR1 MRNA Expression and MDR1 Gene Variants as Predictors of Response to Chemotherapy in Patients with Acute Myeloid Leukaemia: A Meta-Analysis. Biomarkers 2013, 18, 425–435. [Google Scholar] [CrossRef] [PubMed]
- Campos, L.; Guyotat, D.; Archimbaud, E.; Calmard-Oriol, P.; Tsuruo, T.; Troncy, J.; Treille, D.; Fiere, D. Clinical Significance of Multidrug Resistance P-Glycoprotein Expression on Acute Nonlymphoblastic Leukemia Cells at Diagnosis. Blood 1992, 79, 473–476. [Google Scholar] [CrossRef] [PubMed]
- Gillet, J.-P.; Wang, J.; Calcagno, A.M.; Green, L.J.; Varma, S.; Elstrand, M.B.; Trope, C.G.; Ambudkar, S.V.; Davidson, B.; Gottesman, M.M. Clinical Relevance of Multidrug Resistance Gene Expression in Ovarian Serous Carcinoma Effusions. Mol. Pharm. 2011, 8, 2080–2088. [Google Scholar] [CrossRef] [PubMed]
- Christie, E.L.; Pattnaik, S.; Beach, J.; Copeland, A.; Rashoo, N.; Fereday, S.; Hendley, J.; Alsop, K.; Brady, S.L.; Lamb, G.; et al. Multiple ABCB1 Transcriptional Fusions in Drug Resistant High-Grade Serous Ovarian and Breast Cancer. Nat. Commun. 2019, 10, 1295. [Google Scholar] [CrossRef] [PubMed]
- Coyle, B.; Kessler, M.; Sabnis, D.H.; Kerr, I.D. ABCB1 in Children’s Brain Tumours. Biochem. Soc. Trans. 2015, 43, 1018–1022. [Google Scholar] [CrossRef]
- Othman, R.T.; Kimishi, I.; Bradshaw, T.D.; Storer, L.C.D.; Korshunov, A.; Pfister, S.M.; Grundy, R.G.; Kerr, I.D.; Coyle, B. Overcoming Multiple Drug Resistance Mechanisms in Medulloblastoma. Acta Neuropathol. Commun. 2014, 2, 57. [Google Scholar] [CrossRef]
- Luo, Y.; Ellis, L.Z.; Dallaglio, K.; Takeda, M.; Robinson, W.A.; Robinson, S.E.; Liu, W.; Lewis, K.D.; McCarter, M.D.; Gonzalez, R.; et al. Side Population Cells from Human Melanoma Tumors Reveal Diverse Mechanisms for Chemoresistance. J. Investig. Dermatol. 2012, 132, 2440–2450. [Google Scholar] [CrossRef]
- Effendi, K.; Mori, T.; Komuta, M.; Masugi, Y.; Du, W.; Sakamoto, M. Bmi-1 Gene Is Upregulated in Early-Stage Hepatocellular Carcinoma and Correlates with ATP-Binding Cassette Transporter B1 Expression. Cancer Sci. 2010, 101, 666–672. [Google Scholar] [CrossRef]
- Rottenberg, S.; Nygren, A.O.H.; Pajic, M.; van Leeuwen, F.W.B.; van der Heijden, I.; van de Wetering, K.; Liu, X.; de Visser, K.E.; Gilhuijs, K.G.; van Tellingen, O.; et al. Selective Induction of Chemotherapy Resistance of Mammary Tumors in a Conditional Mouse Model for Hereditary Breast Cancer. Proc. Natl. Acad. Sci. USA 2007, 104, 12117–12122. [Google Scholar] [CrossRef]
- Pajic, M.; Iyer, J.K.; Kersbergen, A.; van der Burg, E.; Nygren, A.O.H.; Jonkers, J.; Borst, P.; Rottenberg, S. Moderate Increase in Mdr1a/1b Expression Causes in Vivo Resistance to Doxorubicin in a Mouse Model for Hereditary Breast Cancer. Cancer Res. 2009, 69, 6396–6404. [Google Scholar] [CrossRef] [PubMed]
- Rottenberg, S.; Vollebergh, M.A.; de Hoon, B.; de Ronde, J.; Schouten, P.C.; Kersbergen, A.; Zander, S.A.L.; Pajic, M.; Jaspers, J.E.; Jonkers, M.; et al. Impact of Intertumoral Heterogeneity on Predicting Chemotherapy Response of BRCA1-Deficient Mammary Tumors. Cancer Res. 2012, 72, 2350–2361. [Google Scholar] [CrossRef] [PubMed]
- Füredi, A.; Tóth, S.; Szebényi, K.; Pape, V.F.S.; Türk, D.; Kucsma, N.; Cervenak, L.; Tóvári, J.; Szakács, G. Identification and Validation of Compounds Selectively Killing Resistant Cancer: Delineating Cell Line-Specific Effects from P-Glycoprotein-Induced Toxicity. Mol. Cancer Ther. 2017, 16, 45–56. [Google Scholar] [CrossRef]
- Füredi, A.; Szebényi, K.; Tóth, S.; Cserepes, M.; Hámori, L.; Nagy, V.; Karai, E.; Vajdovich, P.; Imre, T.; Szabó, P.; et al. Pegylated Liposomal Formulation of Doxorubicin Overcomes Drug Resistance in a Genetically Engineered Mouse Model of Breast Cancer. J. Control. Release 2017, 261, 287–296. [Google Scholar] [CrossRef]
- Homolya, L.; Holló, Z.; Germann, U.A.; Pastan, I.; Gottesman, M.M.; Sarkadi, B. Fluorescent Cellular Indicators Are Extruded by the Multidrug Resistance Protein. J. Biol. Chem. 1993, 268, 21493–21496. [Google Scholar]
- Homolya, L.; Holló, M.; Müller, M.; Mechetner, E.B.; Sarkadi, B. A New Method for a Quantitative Assessment of P-Glycoprotein-Related Multidrug Resistance in Tumor Cells. Br. J. Cancer 1996, 73, 849–855. [Google Scholar] [CrossRef]
- Kurata, T.; Tamura, K.; Kaneda, H.; Nogami, T.; Uejima, H.; Go, G.O.A.; Nakagawa, K.; Fukuoka, M. Effect of Re-Treatment with Gefitinib (“Iressa”, ZD1839) after Acquisition of Resistance. Ann. Oncol. 2004, 15, 173–174. [Google Scholar] [CrossRef]
- Yano, S.; Nakataki, E.; Ohtsuka, S.; Inayama, M.; Tomimoto, H.; Edakuni, N.; Kakiuchi, S.; Nishikubo, N.; Muguruma, H.; Sone, S. Retreatment of Lung Adenocarcinoma Patients with Gefitinib Who Had Experienced Favorable Results from Their Initial Treatment with This Selective Epidermal Growth Factor Receptor Inhibitor: A Report of Three Cases. Oncol. Res. 2005, 15, 107–111. [Google Scholar] [CrossRef]
- Valpione, S.; Carlino, M.S.; Mangana, J.; Mooradian, M.J.; McArthur, G.; Schadendorf, D.; Hauschild, A.; Menzies, A.M.; Arance, A.; Ascierto, P.A.; et al. Rechallenge with BRAF-Directed Treatment in Metastatic Melanoma: A Multi-Institutional Retrospective Study. Eur. J. Cancer 2018, 91, 116–124. [Google Scholar] [CrossRef]
- Cara, S.; Tannock, I.F. Retreatment of Patients with the Same Chemotherapy: Implications for Clinical Mechanisms of Drug Resistance. Ann. Oncol. 2001, 12, 23–27. [Google Scholar] [CrossRef]
- Harker, W.G.; Sikic, B.I. Multidrug (Pleiotropic) Resistance in Doxorubicin-Selected Variants of the Human Sarcoma Cell Line MES-SA. Cancer Res. 1985, 45, 4091–4096. [Google Scholar] [PubMed]
- Shen, D.W.; Cardarelli, C.; Hwang, J.; Cornwell, M.; Richert, N.; Ishii, S.; Pastan, I.; Gottesman, M.M. Multiple Drug-Resistant Human KB Carcinoma Cells Independently Selected for High-Level Resistance to Colchicine, Adriamycin, or Vinblastine Show Changes in Expression of Specific Proteins. J. Biol. Chem. 1986, 261, 7762–7770. [Google Scholar] [PubMed]
- Ageberg, M.; Rydström, K.; Relander, T.; Drott, K. The Histone Deacetylase Inhibitor Valproic Acid Sensitizes Diffuse Large B-Cell Lymphoma Cell Lines to CHOP-Induced Cell Death. Am. J. Transl. Res. 2013, 5, 170–183. [Google Scholar] [PubMed]
- Pang, L.Y.; Argyle, S.A.; Kamida, A.; Morrison, K.O.; Argyle, D.J. The Long-Acting COX-2 Inhibitor Mavacoxib (TrocoxilTM) Has Anti-Proliferative and pro-Apoptotic Effects on Canine Cancer Cell Lines and Cancer Stem Cells in Vitro. BMC Vet. Res. 2014, 10, 184. [Google Scholar] [CrossRef][Green Version]
- Knottenbelt, C.; Chambers, G.; Gault, E.; Argyle, D.J. The in Vitro Effects of Piroxicam and Meloxicam on Canine Cell Lines. J. Small Anim. Pract. 2006, 47, 14–20. [Google Scholar] [CrossRef]
- Murakami, A.; Shibahashi, A.; Iwasaki, R.; Kawabe, M.; Murakami, M.; Sakai, H.; Mori, T. Combination Chlorambucil/Firocoxib or Chlorambucil/Prednisolone Treatment for Inflammatory Colorectal Polyps in Miniature Dachshunds. J. Am. Anim. Hosp. Assoc. 2018, 54, 161–166. [Google Scholar] [CrossRef]
- Tamura, D.; Saito, T.; Murata, K.; Kawashima, M.; Asano, R. Celecoxib Exerts Antitumor Effects in Canine Mammary Tumor Cells via COX-2-independent Mechanisms. Int. J. Oncol. 2015, 46, 1393–1404. [Google Scholar] [CrossRef]
- Fantappiè, O.; Solazzo, M.; Lasagna, N.; Platini, F.; Tessitore, L.; Mazzanti, R. P-Glycoprotein Mediates Celecoxib-Induced Apoptosis in Multiple Drug-Resistant Cell Lines. Cancer Res. 2007, 67, 4915–4923. [Google Scholar] [CrossRef]
- Ratnasinghe, D.; Daschner, P.J.; Anver, M.R.; Kasprzak, B.H.; Taylor, P.R.; Yeh, G.C.; Tangrea, J.A. Cyclooxygenase-2, P-Glycoprotein-170 and Drug Resistance; Is Chemoprevention against Multidrug Resistance Possible? Anticancer Res. 2001, 21, 2141–2147. [Google Scholar]
- Sui, H.; Zhou, S.; Wang, Y.; Liu, X.; Zhou, L.; Yin, P.; Fan, Z.; Li, Q. COX-2 Contributes to P-Glycoprotein-Mediated Multidrug Resistance via Phosphorylation of c-Jun at Ser63/73 in Colorectal Cancer. Carcinogenesis 2011, 32, 667–675. [Google Scholar] [CrossRef]
- Roy, K.R.; Reddy, G.V.; Maitreyi, L.; Agarwal, S.; Achari, C.; Vali, S.; Reddanna, P. Celecoxib Inhibits MDR1 Expression through COX-2-Dependent Mechanism in Human Hepatocellular Carcinoma (HepG2) Cell Line. Cancer Chemother. Pharmacol. 2010, 65, 903–911. [Google Scholar] [CrossRef] [PubMed]
- Knudsen, J.F.; Carlsson, U.; Hammarström, P.; Sokol, G.H.; Cantilena, L.R. The Cyclooxygenase-2 Inhibitor Celecoxib Is a Potent Inhibitor of Human Carbonic Anhydrase II. Inflammation 2004, 28, 285–290. [Google Scholar] [CrossRef] [PubMed]
- Arico, S.; Pattingre, S.; Bauvy, C.; Gane, P.; Barbat, A.; Codogno, P.; Ogier-Denis, E. Celecoxib Induces Apoptosis by Inhibiting 3-Phosphoinositide-Dependent Protein Kinase-1 Activity in the Human Colon Cancer HT-29 Cell Line. J. Biol. Chem. 2002, 277, 27613–27621. [Google Scholar] [CrossRef] [PubMed]
- Kulp, S.K.; Yang, Y.-T.; Hung, C.-C.; Chen, K.-F.; Lai, J.-P.; Tseng, P.-H.; Fowble, J.W.; Ward, P.J.; Chen, C.-S. 3-Phosphoinositide-Dependent Protein Kinase-1/Akt Signaling Represents a Major Cyclooxygenase-2-Independent Target for Celecoxib in Prostate Cancer Cells. Cancer Res. 2004, 64, 1444–1451. [Google Scholar] [CrossRef] [PubMed]
- Johnson, A.J.; Hsu, A.-L.; Lin, H.-P.; Song, X.; Chen, C.-S. The Cyclo-Oxygenase-2 Inhibitor Celecoxib Perturbs Intracellular Calcium by Inhibiting Endoplasmic Reticulum Ca2+-ATPases: A Plausible Link with Its Anti-Tumor Effect and Cardiovascular Risks. Biochem. J. 2002, 366 Pt 3, 831–837. [Google Scholar] [CrossRef] [PubMed]
- Chou, T.-C. Theoretical Basis, Experimental Design, and Computerized Simulation of Synergism and Antagonism in Drug Combination Studies. Pharmacol. Rev. 2006, 58, 621–681. [Google Scholar] [CrossRef]
- Holló, Z.; Homolya, L.; Davis, C.W.; Sarkadi, B. Calcein Accumulation as a Fluorometric Functional Assay of the Multidrug Transporter. Biochim. Biophys. Acta Biomembr. 1994, 1191, 384–388. [Google Scholar] [CrossRef]
- Stone, M.S.; Cotter, S.M.; Goldstein, M.A. Comparison of Two Protocols for Induction of Remission in Dogs with Lymphoma. J. Am. Anim. Hosp. 1991, 27, 315–321. [Google Scholar]
- Valli, V.E.; Kass, P.H.; Myint, M.S.; Scott, F. Canine Lymphomas: Association of Classification Type, Disease Stage, Tumor Subtype, Mitotic Rate, and Treatment with Survival. Vet. Pathol. 2013, 50, 738–748. [Google Scholar] [CrossRef]





© 2020 by the authors. Licensee MDPI, Basel, Switzerland. This article is an open access article distributed under the terms and conditions of the Creative Commons Attribution (CC BY) license (http://creativecommons.org/licenses/by/4.0/).
Share and Cite
Karai, E.; Szebényi, K.; Windt, T.; Fehér, S.; Szendi, E.; Dékay, V.; Vajdovich, P.; Szakács, G.; Füredi, A. Celecoxib Prevents Doxorubicin-Induced Multidrug Resistance in Canine and Mouse Lymphoma Cell Lines. Cancers 2020, 12, 1117. https://doi.org/10.3390/cancers12051117
Karai E, Szebényi K, Windt T, Fehér S, Szendi E, Dékay V, Vajdovich P, Szakács G, Füredi A. Celecoxib Prevents Doxorubicin-Induced Multidrug Resistance in Canine and Mouse Lymphoma Cell Lines. Cancers. 2020; 12(5):1117. https://doi.org/10.3390/cancers12051117
Chicago/Turabian StyleKarai, Edina, Kornélia Szebényi, Tímea Windt, Sára Fehér, Eszter Szendi, Valéria Dékay, Péter Vajdovich, Gergely Szakács, and András Füredi. 2020. "Celecoxib Prevents Doxorubicin-Induced Multidrug Resistance in Canine and Mouse Lymphoma Cell Lines" Cancers 12, no. 5: 1117. https://doi.org/10.3390/cancers12051117
APA StyleKarai, E., Szebényi, K., Windt, T., Fehér, S., Szendi, E., Dékay, V., Vajdovich, P., Szakács, G., & Füredi, A. (2020). Celecoxib Prevents Doxorubicin-Induced Multidrug Resistance in Canine and Mouse Lymphoma Cell Lines. Cancers, 12(5), 1117. https://doi.org/10.3390/cancers12051117

