Antitumor Activity of DFX117 by Dual Inhibition of c-Met and PI3Kα in Non-Small Cell Lung Cancer
Abstract
1. Introduction
2. Results
2.1. DFX117 Exhibits Anti-Proliferative Activity of Lung Cancer Cells
2.2. DFX117 Suppresses the PI3K/Akt/mTOR Signaling Pathways in Lung Cancer Cells
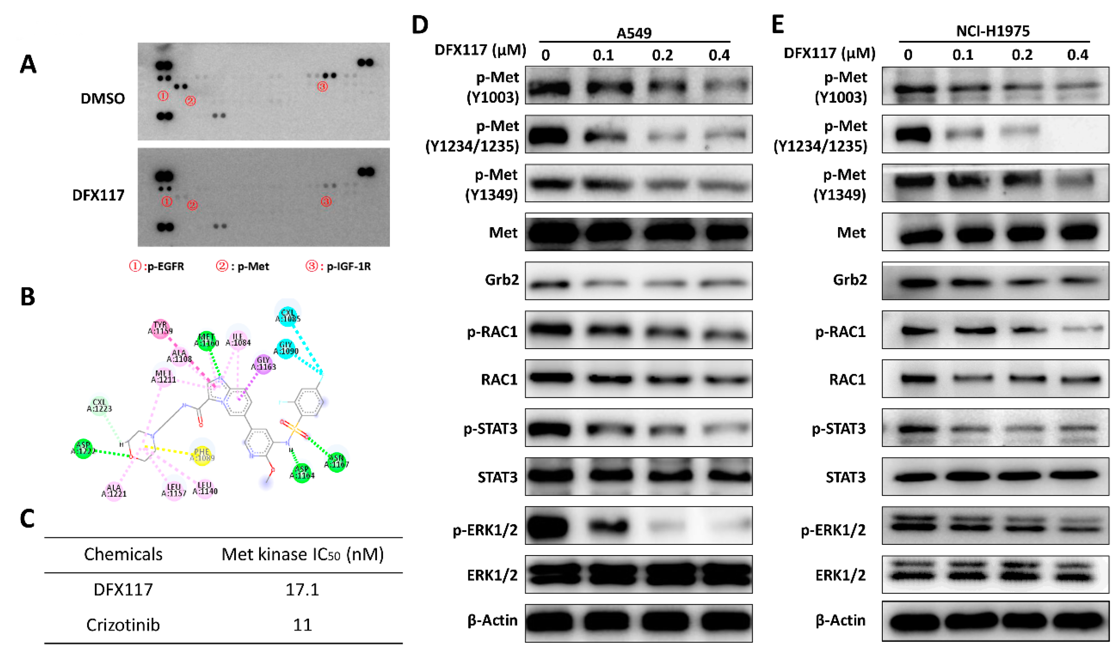
2.3. DFX117 Inhibits c-Met Kinase Activity
2.4. DFX117 Suppresses the Met Signaling Pathway in Lung Cancer Cells
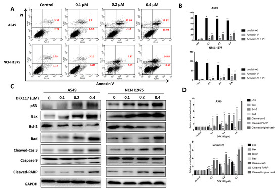
2.5. DFX117 Induces G1 Cell Cycle Arrest and Apoptosis in Lung Cancer Cells
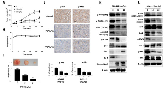
2.6. DFX117 Inhibits Tumor Growth in a Xenograft Mouse Model
2.7. Pharmacokinetic (PK) Study of DFX117
3. Discussion
4. Materials and Methods
4.1. Cell Lines
4.2. Reagents
4.3. Cell Viability Assay
4.4. Colony Formation
4.5. c-Met Kinase Activity Assay
4.6. Western Blotting
4.7. Immunofluorescence Microscopy
4.8. Cell Cycle Analysis
4.9. Annexin FITC/PI Assay
4.10. Phospho-Receptor Tyrosine Kinase Array
4.11. Molecular Docking Studies
4.12. RNA Extraction and Real-Time PCR
4.13. Pharmacokinetic Studies of DFX117
4.14. Tumor Xenograft Studies
4.15. Immunohistochemistry
4.16. Statistical Analysis
5. Conclusions
Author Contributions
Funding
Conflicts of Interest
Appendix A

References
- Eder, J.P.; Woude, G.F.V.; Boerner, S.A.; LoRusso, P.M. Novel therapeutic inhibitors of the c-Met signaling pathway in cancer. Clin. Cancer Res. 2009, 15, 2207–2214. [Google Scholar]
- Appleman, L.J. MET signaling pathway: a rational target for cancer therapy. J. Clin. Oncol. 2011, 29, 4837–4838. [Google Scholar] [CrossRef] [PubMed]
- Liu, X.; Yao, W.; Newton, R.C.; Scherle, P.A. Targeting the c-MET signaling pathway for cancer therapy. Expert Opin Investig Drugs 2008, 17, 997–1011. [Google Scholar] [CrossRef]
- Sierra, J.R.; Tsao, M.-S. c-MET as a potential therapeutic target and biomarker in cancer. Ther. Adv. Med. Oncol. 2011, 3, 21–35. [Google Scholar] [CrossRef]
- Feng, Z.; Ren, Y.; Cui, Y.; Chen, H.; Jiao, L.; Dai, G.; Fan, S.; Sun, J.; Yu, Y.; Yang, S. Synergistic effect of c-Met inhibitor volitinib in combination with EGFR inhibitor Gefitnib on EGFR-TKI resistant NSCLC model HCC827C4R harboring acquired Met gene amplification. Cancer Res. 2013, 73, 971. [Google Scholar]
- Baldacci, S.; Kherrouche, Z.; Stoven, L.; Werkmeister, E.; Marchand, N.; Tulasne, D.; Cortot, A. Met amplification induces an aggressive phenotype in egfr tyrosine kinase inhibitors resistant non-small-cell lung cancer. Eur. Respir. J. 2015, 46, OA4981. [Google Scholar]
- Goździkspychalska, J.; Szyszkabarth, K.; Spychalski, L.; Ramlau, K.; Wójtowicz, J.; Batura-Gabrye, H. c-MET inhibitors in the treatment of lung cancer. Curr. Treat. Options Oncol. 2014, 15, 670–682. [Google Scholar] [CrossRef]
- Francesca, I.; Viviana, D.R.; Sara, G.; Mariarosaria, P.; Marcello, M.; Adelaide, G.; Matteo, G.; Giovanni, O.; Rosa, F.; Arturo, B. Monitoring reversal of MET-mediated resistance to EGFR tyrosine kinase inhibitors in non-small cell lung cancer using 3′-deoxy-3′-[18F]-fluorothymidine positron emission tomography. Clin. Cancer Res. 2014, 20, 4806–4815. [Google Scholar]
- Shinji, T.; Wei, W.; Qi, L.; Tadaaki, Y.; Kenji, K.; Donev, I.S.; Takahiro, N.; Kunio, M.; Eiji, S.; Yasuhiko, N. Dual inhibition of Met kinase and angiogenesis to overcome HGF-induced EGFR-TKI resistance in EGFR mutant lung cancer. Am. J. Pathol. 2012, 181, 1034–1043. [Google Scholar]
- Simiczyjew, A.; Dratkiewicz, E.; Van Troys, M.; Ampe, C.; Styczeń, I.; Nowak, D. Combination of EGFR Inhibitor Lapatinib and MET Inhibitor Foretinib Inhibits Migration of Triple Negative Breast Cancer Cell Lines. Cancers 2018, 10, E335. [Google Scholar] [CrossRef]
- Underiner, T.L.; Herbertz, T.; Miknyoczki, S.J. Discovery of small molecule c-Met inhibitors: Evolution and profiles of clinical candidates. Anticancer Agents Med. Chem. 2010, 10, 7–27. [Google Scholar] [CrossRef]
- Ma, P.C.; Schaefer EChristensen, J.G.; Salgia, R. A selective small molecule c-MET Inhibitor, PHA665752, cooperates with rapamycin. Clin. Cancer Res. 2005, 11, 2312–2319. [Google Scholar] [CrossRef]
- Azuma, K. Phase II study of erlotinib plus tivantinib (ARQ 197) in patients with locally advanced or metastatic EGFR mutation-positive non-small-cell lung cancer just after progression on EGFR-TKI, gefitinib or erlotinib. Esmo Open 2016, 1, e000063. [Google Scholar] [CrossRef]
- Qi, J.; McTigue, M.A.; Rogers, A.; Lifshits, E.; Christensen, J.G.; Jänne, P.A.; Engelman, J.A. Multiple mutations and bypass mechanisms can contribute to development of acquired resistance to MET inhibitors. Cancer Res. 2011, 71, 1081–1091. [Google Scholar] [CrossRef]
- Virna, C.; J Rafael, S.; Simona, C.; Elena, G.; Laura, C.; Tim, P.; Paolo Maria, C.; Silvia, G. MET and KRAS gene amplification mediates acquired resistance to MET tyrosine kinase inhibitors. Cancer Res. 2010, 70, 7580–7590. [Google Scholar]
- Nisa, L.; Häfliger, P.; Poliaková, M.; Giger, R.; Francica, P.; Aebersold, D.M.; Charles, R.P.; Zimmer, Y.; Medová, M. PIK3CA hotspot mutations differentially impact responses to MET targeting in MET-driven and non-driven preclinical cancer models. Mol. Cancer 2017, 16, 93. [Google Scholar] [CrossRef]
- Fujian, J.; Xuanwen, L.; Yuanyu, W.; Xuedong, F.; Guomin, H. Overexpression of PI3K p110α contributes to acquired resistance to MET inhibitor, in MET-amplified SNU-5 gastric xenografts. Drug Des. Dev. Ther. 2015, 9, 5697–5704. [Google Scholar]
- Dauffenbach, L.M.; Sia, G.C.; Cash, P.A.; Girees, S.K.; Lim, R.S.; Zheng, J.; Olsen, E.P.; Kerfoot, C.A. Combination of PI3K and MEK inhibitor chemosensitivity in human tumor explants and cell lines using the Mosaic Blue assay and relationship to biomarkers by immunohistochemistry. Cancer Res. 2014, 74, 899. [Google Scholar] [CrossRef]
- Hiromichi, E.; Corcoran, R.B.; Anurag, S.; Zhao, C.; Youngchul, S.; Eugene, L.; Ryan, D.P.; Meyerhardt, J.A.; Cyril, B.; Jeffrey, S. Receptor tyrosine kinases exert dominant control over PI3K signaling in human KRAS mutant colorectal cancers. J. Clin. Invest. 2011, 121, 4311–4321. [Google Scholar]
- Leiser, D.; Medová, M.; Mikami, K.; Nisa, L.; Stroka, D.; Blaukat, A.; Bladt, F.; Aebersold, D.M.; Zimmer, Y. KRAS and HRAS mutations confer resistance to MET targeting in preclinical models of MET-expressing tumor cells. Mol. Oncol. 2015, 9, 1434–1446. [Google Scholar] [CrossRef] [PubMed]
- Sugano, T.; Seike, M.; Noro, R.; Soeno, C.; Chiba, M.; Zou, F.; Nakamichi, S.; Nishijima, N.; Matsumoto, M.; Miyanaga, A. Inhibition of ABCB1 Overcomes Cancer Stem Cell-like Properties and Acquired Resistance to MET Inhibitors in Non-Small Cell Lung Cancer. Mol. Cancer Ther. 2015, 14, 2433–2440. [Google Scholar] [CrossRef]
- Fan, Y.H.; Li, W.; Liu, D.D.; Bai, M.X.; Song, H.R.; Xu, Y.N.; Lee, S.K.; Zhou, Z.P.; Wang, J.; Ding, H.W. Design, synthesis, and biological evaluation of novel 3-substituted imidazo[1,2- a ]pyridine and quinazolin-4(3H)-one derivatives as PI3Kα inhibitors. Eur. J. Med. Chem. 2017, 139, 95–106. [Google Scholar] [CrossRef]
- Heavey, S.; Cuffe, S.; Finn, S.; Young, V.; Ryan, R.; Nicholson, S.; Leonard, N.; Mcveigh, N.; Barr, M.; O’Byrne, K. In pursuit of synergy: An investigation of the PI3K/mTOR/MEK co-targeted inhibition strategy in NSCLC. Oncotarget 2016, 7, 79526–79543. [Google Scholar] [CrossRef]
- Gimenez Xavier, P.; Pros, E.; Bonastre, E.; Moran, S.; Aza, A.; Graña, O.; Gomez Lopez, G.; Derdak, S.; Dabad, M.; Esteve Codina, A.; et al. Genomic and Molecular Screenings Identify Different Mechanisms for Acquired Resistance to MET Inhibitors in Lung Cancer Cells. Mol. Cancer Ther. 2017, 16, 1366–1376. [Google Scholar] [CrossRef]
- Padda, S.; Neal, J.W.; Wakelee, H.A. MET inhibitors in combination with other therapies in non-small cell lung cancer. Transl. Lung Cancer Res. 2012, 1, 238–253. [Google Scholar]
- Kim, J.Y.; Welsh, E.A.; Fang, B.; Bai, Y.; Kinose, F.; Eschrich, S.A.; Koomen, J.M.; Haura, E.B. Phosphoproteomics reveals MAPK inhibitors enhance MET- and EGFR-driven AKT signaling in KRAS-mutant lung cancer. Mol. Cancer Res. Mcr. 2016, 14, 1019–1029. [Google Scholar] [CrossRef]
- Organ, S.L. C-met and Kras: Signalling and Clinical Implications in Colorectal Cancer. School of Graduate Studies-Theses. 2014. Available online: https://tspace.library.utoronto.ca/bitstream/1807/43691/1/Organ_Shawna_L_201311_PhD_thesis.pdf (accessed on 4 May 2019).
- Yingbo, L.; Jinxi, W.; Xing, G.; Weihua, H.; Yongxiang, Z.; Huan, X.; Chuanling, Z.; Qiuchen, H.; Lihe, Z.; Zhongxin, L. c-Met targeting enhances the effect of irradiation and chemical agents against malignant colon cells harboring a KRAS mutation. PLoS ONE 2014, 9, e113186. [Google Scholar]
- Eberlein, C.A.; Daniel, S.; Markovets, A.A.; Al-Kadhimi, K.J.; Zhongwu, L.; Fisher, P.R.; Meador, C.B.; Paula, S.; Eiki, I.; Ross, S.J. Acquired Resistance to the Mutant-Selective EGFR Inhibitor AZD9291 Is Associated with Increased Dependence on RAS Signaling in Preclinical Models. Cancer Res. 2015, 75, 2489–2500. [Google Scholar] [CrossRef]
- Sun, M.L.; Syn, N.L.; Cho, B.C.; Soo, R.A. Acquired resistance to EGFR targeted therapy in non-small cell lung cancer: mechanisms and therapeutic strategies. Cancer Treat. Rev. 2018, 65, 1–10. [Google Scholar]
- Booth, L.; Roberts, J.L.; Tavallai, M.; Webb, T.; Leon, D.; Chen, J.; Mcguire, W.P.; Poklepovic, A.; Dent, P. The afatinib resistance of in vivo generated H1975 lung cancer cell clones is mediated by SRC/ERBB3/c-KIT/c-MET compensatory survival signaling. Oncotarget 2016, 7, 19620–19630. [Google Scholar] [CrossRef]
- Li, Y.; Guessous, F.; Dipierro, C.; Zhang, Y.; Mudrick, T. Interactions between PTEN and the c-Met pathway in glioblastoma and implications for therapy. Mol. Cancer Ther. 2009, 8, 376–385. [Google Scholar] [CrossRef] [PubMed]
- Zhao, B.X.; Wang, J.; Song, B.; Wei, H.; Lv, W.P.; Tian, L.M.; Li, M.; Lv, S. Establishment and biological characteristics of acquired gefitinib resistance in cell line NCI-H1975/gefinitib-resistant with epidermal growth factor receptor T790M mutation. Mol. Med. Rep. 2015, 11, 2767–2774. [Google Scholar] [CrossRef] [PubMed]
- Tong, C.W.S.; Wu, W.K.K.; Loong, H.H.F.; Cho, W.C.S.; To, K.K.W. Drug combination approach to overcome resistance to EGFR tyrosine kinase inhibitors in lung cancer. Cancer Lett. 2017, 405, 100–110. [Google Scholar] [CrossRef]
- Schrank, Z.; Chhabra, G.; Lin, L.; Iderzorig, T.; Osude, C.; Khan, N.; Kuckovic, A.; Singh, S.; Miller, R.; Puri, N. Current Molecular-Targeted Therapies in NSCLC and Their Mechanism of Resistance. Cancers 2018, 10, E224. [Google Scholar] [CrossRef]
- Goodwin, C.R.; Lal, B.; Ho, S.; Woodard, C.L.; Zhou, X.; Taeger, A.; Xia, S.; Laterra, J. PTEN reconstitution alters glioma responses to c-Met pathway inhibition. Anti-cancer drugs 2011, 22, 905–912. [Google Scholar] [CrossRef]
- Awad, M.M. Impaired c-Met Receptor Degradation Mediated by MET Exon 14 Mutations in Non-Small-Cell Lung Cancer. J. Clin. Oncol. 2016, 34, 879–881. [Google Scholar] [CrossRef]
- Abounader, R.; Reznik, T.; Martinez-Murillo, C.F.; Rosen, E.M.; Laterra, J. Regulation of c-Met-dependent gene expression by PTEN. Oncogene 2004, 23, 9173–9182. [Google Scholar] [CrossRef] [PubMed]
- Shen, J.; Sheng, X.; Chang, Z.; Wu, Q.; Wang, S.; Xuan, Z.; Li, D.; Wu, Y.; Shang, Y.; Kong, X.; et al. Iron metabolism regulates p53 signaling through direct heme-p53 interaction and modulation of p53 localization, stability, and function. Cell Rep. 2014, 7, 180–193. [Google Scholar] [CrossRef]
- Song, J.; Kwon, Y.; Kim, S.; Lee, S.K. Antitumor activity of phenanthroindolizidine alkaloids is associated with negative regulation of Met endosomal signaling in renal cancer cells. Chem. Biol. 2015, 22, 504–515. [Google Scholar] [CrossRef]
- Fan, Y.H.; Lu, H.Y.; Ma, H.D.; Feng, F.; Hu, X.L.; Zhang, Q.; Zhao, Q.C. Bioactive compounds of Eriocaulon sieboldianum blocking proliferation and inducing apoptosis of HepG2 cells might be involved in Aurora kinase inhibition. Food Funct. 2015, 6, 3746–3759. [Google Scholar] [CrossRef]
- Fan, Y.H.; Ding, H.W.; Liu, D.D.; Song, H.R.; Xu, Y.N.; Wang, J. Novel 4-aminoquinazoline derivatives induce growth inhibition, cell cycle arrest and apoptosis via PI3Kα inhibition. Bioorgan Med. Chem. 2018, 26, 1675–1685. [Google Scholar] [CrossRef]










| Parameters | T1/2 (h) | Tmax (h) | Cmax (ng/mL) | AUCall (h·ng/mL) | MRTinf_obs (h) |
|---|---|---|---|---|---|
| Value (po b) | 2.1 | 0.3 | 4504.3 | 3340.6 | 2.2 |
© 2019 by the authors. Licensee MDPI, Basel, Switzerland. This article is an open access article distributed under the terms and conditions of the Creative Commons Attribution (CC BY) license (http://creativecommons.org/licenses/by/4.0/).
Share and Cite
Fan, Y.; Ding, H.; Kim, D.; Bach, D.-H.; Hong, J.-Y.; Xu, Y.; Lee, S.K. Antitumor Activity of DFX117 by Dual Inhibition of c-Met and PI3Kα in Non-Small Cell Lung Cancer. Cancers 2019, 11, 627. https://doi.org/10.3390/cancers11050627
Fan Y, Ding H, Kim D, Bach D-H, Hong J-Y, Xu Y, Lee SK. Antitumor Activity of DFX117 by Dual Inhibition of c-Met and PI3Kα in Non-Small Cell Lung Cancer. Cancers. 2019; 11(5):627. https://doi.org/10.3390/cancers11050627
Chicago/Turabian StyleFan, Yanhua, Huaiwei Ding, Donghwa Kim, Duc-Hiep Bach, Ji-Young Hong, Yongnan Xu, and Sang Kook Lee. 2019. "Antitumor Activity of DFX117 by Dual Inhibition of c-Met and PI3Kα in Non-Small Cell Lung Cancer" Cancers 11, no. 5: 627. https://doi.org/10.3390/cancers11050627
APA StyleFan, Y., Ding, H., Kim, D., Bach, D.-H., Hong, J.-Y., Xu, Y., & Lee, S. K. (2019). Antitumor Activity of DFX117 by Dual Inhibition of c-Met and PI3Kα in Non-Small Cell Lung Cancer. Cancers, 11(5), 627. https://doi.org/10.3390/cancers11050627

