Highland Barley Alleviates High-Fat Diet-Induced Obesity and Liver Injury Through the IRS2/PI3K/AKT Signaling Pathway in Rats
Abstract
1. Introduction
2. Materials and Methods
2.1. Materials and Reagents
2.2. Animals, Diets, and Experimental Design
2.3. Measurement of Fasting Blood Glucose and Insulin
2.4. Serum Biochemical Analysis
2.5. Lipid Accumulation Analysis
2.6. Analysis of Antioxidant Status and Serum Adipokine Levels
2.7. RNA Extraction and Transcriptome Analysis
2.8. Untargeted Hepatic Metabolome Analysis
2.9. Real-Time Quantitative PCR
2.10. Western Blot Analysis
2.11. Statistical Analysis
3. Results
3.1. Effect of HB on HFD-Induced Obesity in Rats
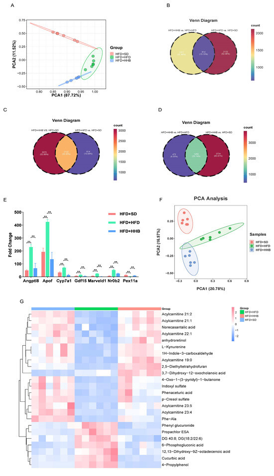
3.2. Effect of HB on Hepatic Transcriptome of Rats
3.3. Effect of HB on Hepatic Metabolic Profiles of Rats
3.4. Integrated Transcriptomic and Metabolomic Analyses Indicated Candidate Genes Related to Glycolipid Metabolism
3.5. Effect of HB on the IRS2/PI3K/AKT Signaling Pathway In Vivo
4. Discussion
5. Conclusions
Supplementary Materials
Author Contributions
Funding
Institutional Review Board Statement
Informed Consent Statement
Data Availability Statement
Acknowledgments
Conflicts of Interest
References
- World Obesity Federation. World Obesity Atlas 2023. Available online: https://data.worldobesity.org/publications/?cat=19 (accessed on 1 October 2023).
- World Health Organization. Obesity and Overweight. Available online: https://www.who.int/news-room/fact-sheets/detail/obesity-and-overweight (accessed on 1 October 2023).
- Obadi, M.; Sun, J.; Xu, B. Highland barley: Chemical composition, bioactive compounds, health effects, and applications. Food Res. Int. 2021, 140, 110065. [Google Scholar] [CrossRef]
- Kei, N.; Wong, V.W.S.; Lauw, S.; You, L.; Cheung, P.C.K. Utilization of Food-Derived β-Glucans to Prevent and Treat Non-Alcoholic Fatty Liver Disease (NAFLD). Foods 2023, 12, 3279. [Google Scholar] [CrossRef]
- Ćorković, I.; Gašo-Sokač, D.; Pichler, A.; Šimunović, J.; Kopjar, M. Dietary Polyphenols as Natural Inhibitors of α-Amylase and α-Glucosidase. Life 2022, 12, 1692. [Google Scholar] [CrossRef]
- Yang, W.; Jiang, W.; Guo, S. Regulation of Macronutrients in Insulin Resistance and Glucose Homeostasis during Type 2 Diabetes Mellitus. Nutrients 2023, 15, 4671. [Google Scholar] [CrossRef]
- Mahmoud, M.F.; Abdelaal, S.; Mohammed, H.O.; El-Shazly, A.M.; Daoud, R.; El Raey, M.A.; Sobeh, M. Syzygium jambos extract mitigates pancreatic oxidative stress, inflammation and apoptosis and modulates hepatic IRS-2/AKT/GLUT4 signaling pathway in streptozotocin-induced diabetic rats. Biomed. Pharmacother. 2021, 142, 112085. [Google Scholar] [CrossRef]
- Fan, C.; Liang, W.; Wei, M.; Gou, X.; Han, S.; Bai, J. Effects of D-chiro-inositol on glucose metabolism in db/db mice and the associated underlying mechanisms. Front. Pharmacol. 2020, 11, 354. [Google Scholar] [CrossRef]
- Zhao, H.; Lu, J.; He, F.; Wang, M.; Yan, Y.; Chen, B.; Xie, D.; Xu, C.; Wang, Q.; Liu, W.; et al. Hyperuricemia contributes to glucose intolerance of hepatic inflammatory macrophages and impairs the insulin signaling pathway via IRS2-proteasome degradation. Front. Immunol. 2022, 13, 931087. [Google Scholar] [CrossRef]
- Huang, R.; Lu, Y.; Xie, Z.; Yang, X.; Ou, Y. A bovine milk-derived peptide ameliorates alloxan-injured pancreatic β cells through IRS2/PI3K/Akt signaling. Life Sci. 2022, 308, 120907. [Google Scholar] [CrossRef]
- Yang, P.; Liang, Y.; Luo, Y.; Li, Z.; Wen, Y.; Shen, J.; Li, S.; Zheng, H.; Gu, H.F.; Xia, N. Liraglutide ameliorates nonalcoholic fatty liver disease in diabetic mice via the IRS2/PI3K/Akt signaling pathway. Diabetes Metab. Syndr. Obes. 2019, 12, 1013–1021. [Google Scholar] [CrossRef]
- Bao, S.; Wu, Y.L.; Wang, X.; Han, S.; Cho, S.; Ao, W.; Nan, J.-X. Agriophyllum oligosaccharides ameliorate hepatic injury in type 2 diabetic db/db mice targeting INS-R/IRS-2/PI3K/AKT/PPAR-γ/Glut4 signal pathway. J. Ethnopharmacol. 2020, 257, 112863. [Google Scholar] [CrossRef]
- Yu, C.; Luo, X.; Zhan, X.; Hao, J.; Zhang, L.; Song, Y.-B.L.; Shen, C.; Dong, M. Comparative metabolomics reveals the metabolic variations between two endangered Taxus species (T. fuana and T. yunnanensis) in the Himalayas. BMC Plant Biol. 2018, 18, 197. [Google Scholar] [CrossRef]
- Li, Y.; Fang, J.; Qi, X.; Lin, M.; Zhong, Y.; Sun, L.; Cui, W. Combined analysis of the fruit metabolome and transcriptome reveals candidate genes involved in flavonoid biosynthesis in Actinidia arguta. Int. J. Mol. Sci. 2018, 19, 1471. [Google Scholar] [CrossRef]
- Li, X.; Suo, J.; Huang, X.; Dai, H.; Bian, H.; Zhu, M.; Lin, W.; Han, N. Whole grain Qingke attenuates HFD-induced obesity in mice with alterations in gut microbiota and metabolite profile. Front. Nutr. 2021, 8, 761727. [Google Scholar] [CrossRef]
- Deng, N.; He, Z.; Guo, R.; Zheng, B.; Li, T.; Liu, R.H. Highland barley whole grain (Hordeum vulgare L.) ameliorates hyperlipidemia by modulating cecal microbiota, miRNAs, and AMPK pathways in leptin receptor-deficient db/db mice. J. Agric. Food Chem. 2020, 68, 11735–11746. [Google Scholar] [CrossRef]
- Deng, N.; Guo, R.; Zheng, B.; Li, T.; Liu, R.H. IRS-1/PI3K/Akt pathway and miRNAs are involved in whole grain highland barley (Hordeum vulgare L.) ameliorating hyperglycemia of db/db mice. Food Funct. 2020, 11, 9535–9546. [Google Scholar] [CrossRef]
- Li, S.; Wang, M.; Li, C.; Meng, Q.; Meng, Y.; Ying, J.; Bai, S.; Shen, Q.; Xue, Y. Beneficial effects of partly milled highland barley on the prevention of HFD-induced glycometabolic disorder and the modulation of gut microbiota in mice. Nutrients 2022, 14, 762. [Google Scholar] [CrossRef]
- Alaaeldin, R.; Abdel-Rahman, I.A.M.; Hassan, H.A.; Youssef, N.; Allam, A.E.; Abdelwahab, S.F.; Zhao, Q.-L.; Fathy, M. Carpachromene ameliorates insulin resistance in HepG2 cells via modulating IR/IRS1/PI3k/Akt/GSK3/FoxO1 pathway. Molecules 2021, 26, 7629. [Google Scholar] [CrossRef]
- Liu, Z.H.; Li, B. Procyanidin B1 and p-Coumaric Acid from Highland Barley Grain Showed Synergistic Effect on Modulating Glucose Metabolism via IRS-1/PI3K/Akt Pathway. Mol. Nutr. Food Res. 2021, 65, e2100454. [Google Scholar] [CrossRef]
- Zhao, Q.; Hou, D.; Fu, Y.; Xue, Y.; Guan, X.; Shen, Q. Adzuki Bean Alleviates Obesity and Insulin Resistance Induced by a High-Fat Diet and Modulates Gut Microbiota in Mice. Nutrients 2021, 13, 3240. [Google Scholar] [CrossRef]
- Wang, H.; Shen, Q.; Fu, Y.; Liu, Z.; Wu, T.; Wang, C.; Zhao, Q. Effects on Diabetic Mice of Consuming Lipid Extracted from Foxtail Millet (Setaria italica): Gut Microbiota Analysis and Serum Metabolomics. J. Agric. Food Chem. 2023, 71, 10075–10086. [Google Scholar] [CrossRef]
- Hammad, M.M.; Channanath, A.M.; Abu-Farha, M.; Rahman, A.; Al Khairi, I.; Cherian, P.; Alramah, T.; Alam-Eldin, N.; Al-Mulla, F.; Thanaraj, T.A.; et al. Adolescent obesity and ANGPTL8: Correlations with high sensitivity C-reactive protein, leptin, and chemerin. Front. Endocrinol. 2023, 14, 1314211. [Google Scholar] [CrossRef]
- Navaeian, M.; Asadian, S.; Ahmadpour Yazdi, H.; Gheibi, N. ANGPTL8 roles in proliferation, metabolic diseases, hypothyroidism, polycystic ovary syndrome, and signaling pathways. Mol. Biol. Rep. 2021, 48, 3719–3731. [Google Scholar] [CrossRef]
- Zhang, Z.; Yuan, Y.; Hu, L.; Tang, J.; Meng, Z.; Dai, L.; Gao, Y.; Ma, S.; Wang, X.; Yuan, Y.; et al. ANGPTL8 accelerates liver fibrosis mediated by HFD-induced inflammatory activity via LILRB2/ERK signaling pathways. J. Adv. Res. 2023, 47, 41–56. [Google Scholar] [CrossRef]
- Morton, R.E.; Mihna, D. Apolipoprotein F concentration, activity, and the properties of LDL controlling ApoF activation in hyperlipidemic plasma. J. Lipid Res. 2022, 63, 100166. [Google Scholar] [CrossRef]
- Yang, T.; Wang, Y.; Cao, X.; Peng, Y.; Huang, J.; Chen, L.; Pang, J.; Jiang, Z.; Qian, S.; Liu, Y.; et al. Targeting mTOR/YY1 signaling pathway by quercetin through CYP7A1-mediated cholesterol-to-bile acids conversion alleviated type 2 diabetes mellitus induced hepatic lipid accumulation. Phytomedicine 2023, 113, 154703. [Google Scholar] [CrossRef]
- Yu Cai Lim, M.; Kiat Ho, H. Pharmacological modulation of cholesterol 7α-hydroxylase (CYP7A1) as a therapeutic strategy for hypercholesterolemia. Biochem. Pharmacol. 2024, 220, 115985. [Google Scholar] [CrossRef]
- Cao, K.; Zhang, K.; Ma, M.; Ma, J.; Tian, J.; Jin, Y. Lactobacillus mediates the expression of NPC1L1, CYP7A1, and ABCG5 genes to regulate cholesterol. Food Sci. Nutr. 2021, 9, 6882–6891. [Google Scholar] [CrossRef]
- Siddiqui, J.A.; Pothuraju, R.; Khan, P.; Sharma, G.; Muniyan, S.; Seshacharyulu, P.; Jain, M.; Nasser, M.W.; Batra, S.K. Pathophysiological role of growth differentiation factor 15 (GDF15) in obesity, cancer, and cachexia. Cytokine Growth Factor Rev. 2022, 64, 71–83. [Google Scholar] [CrossRef]
- Assadi, A.; Zahabi, A.; Hart, R.A. GDF15, an update of the physiological and pathological roles it plays: A review. Pflug. Arch. 2020, 472, 1535–1546. [Google Scholar] [CrossRef]
- Zhang, C.; Han, F.; Shi, M.; Sun, H.; Li, Y.; Ci, Y.; Yao, Y.; Dou, P.; Akhtar, M.L.; Nie, H.; et al. MARVELD1 interacting with catalase regulates reactive oxygen species metabolism and mediates the sensitivity to chemotherapeutic drugs in epithelial tumors of the reproductive system. Mol. Carcinog. 2019, 58, 1410–1426. [Google Scholar] [CrossRef]
- Kim, Y.C.; Qi, M.; Dong, X.; Seok, S.; Sun, H.; Kemper, B.; Fu, T.; Kemper, J.K. Transgenic mice lacking FGF15/19-SHP phosphorylation display altered bile acids and gut bacteria, promoting nonalcoholic fatty liver disease. J. Biol. Chem. 2023, 299, 104946. [Google Scholar] [CrossRef]
- Lee, Y.K.; Park, J.E.; Lee, M.; Mifflin, R.; Xu, Y.; Novak, R.; Zhang, Y.; Hardwick, J.P. Deletion of hepatic small heterodimer partner ameliorates development of nonalcoholic steatohepatitis in mice. J. Lipid Res. 2023, 64, 100454. [Google Scholar] [CrossRef]
- Chen, C.; Wang, H.; Chen, B.; Chen, D.; Lu, C.; Li, H.; Qian, Y.; Tan, Y.; Weng, H.; Cai, L. Pex11a deficiency causes dyslipidaemia and obesity in mice. J. Cell. Mol. Med. 2019, 23, 2020–2031. [Google Scholar] [CrossRef]
- Zhu, J.; Wang, C.; Zhang, X.; Qiu, T.; Ma, Y.; Li, X.; Pang, H.; Xiong, J.; Yang, X.; Pan, C.; et al. Correlation analysis of microribonucleic acid-155 and microribonucleic acid-29 with type 2 diabetes mellitus, and the prediction and verification of target genes. J. Diabetes Investig. 2021, 12, 165–175. [Google Scholar] [CrossRef]
- Wang, H.; Wang, J.; Zhu, Y.; Yan, H.; Lu, Y. Effects of Different Intensity Exercise on Glucose Metabolism and Hepatic IRS/PI3K/AKT Pathway in SD Rats Exposed with TCDD. Int. J. Environ. Res. Public Health 2021, 18, 13141. [Google Scholar] [CrossRef]
- Duan, R.; Guan, X.; Huang, K.; Zhang, Y.; Li, S.; Xia, J.; Shen, M. Flavonoids from whole-grain oat alleviated HFD-induced hyperlipidemia via regulating bile acid metabolism and gut microbiota in mice. J. Agric. Food Chem. 2021, 69, 7629–7640. [Google Scholar] [CrossRef]
- Zhao, M.; Zhang, H.; Wang, J.; Shan, D.; Xu, Q. Serum metabolomics analysis of the intervention effect of whole grain oats on insulin resistance induced by HFD in rats. Food Res. Int. 2020, 135, 109297. [Google Scholar] [CrossRef]
- Wang, Y.; Qi, W.; Guo, X.; Song, G.; Pang, S.; Fang, W.; Peng, Z. Effects of oats, tartary buckwheat, and foxtail millet supplementation on lipid metabolism, oxido-inflammatory responses, gut microbiota, and colonic SCFA composition in HFD fed rats. Nutrients 2022, 14, 2760. [Google Scholar] [CrossRef]




| SD (g) | HFD (g) | LHB (g) | MHB (g) | HHB (g) | |
|---|---|---|---|---|---|
| Highland barley | 0.0 | 0.0 | 300.0 | 450.0 | 600.0 |
| Corn starch | 397.0 | 0.0 | 200.0 | 100.0 | 0.0 |
| Dextrin | 132.0 | 163.5 | 100.0 | 50.0 | 0.0 |
| Sucrose | 100.0 | 89.4 | 100.0 | 100.0 | 100.0 |
| Cellulose | 50.0 | 65 | 0.0 | 0.0 | 0.0 |
| Casein | 200.0 | 260 | 170.0 | 160.0 | 150.0 |
| Cystine | 3.0 | 3.9 | 3.0 | 3.0 | 3.0 |
| Soybean oil | 70.0 | 32.5 | 80.0 | 90.0 | 100.0 |
| Lard | 0.0 | 318.5 | 0.0 | 0.0 | 0.0 |
| Mineral mixture | 35.0 | 13.0 | 35.0 | 35.0 | 35.0 |
| Vitamin mixture | 10.0 | 13.0 | 10.0 | 10.0 | 10.0 |
| Choline bitartrate | 2.5 | 2.5 | 2.5 | 2.5 | 2.5 |
| Total | 999.5 | 961.3 | 1000.5 | 1000.5 | 1000.5 |
Disclaimer/Publisher’s Note: The statements, opinions and data contained in all publications are solely those of the individual author(s) and contributor(s) and not of MDPI and/or the editor(s). MDPI and/or the editor(s) disclaim responsibility for any injury to people or property resulting from any ideas, methods, instructions or products referred to in the content. |
© 2024 by the authors. Licensee MDPI, Basel, Switzerland. This article is an open access article distributed under the terms and conditions of the Creative Commons Attribution (CC BY) license (https://creativecommons.org/licenses/by/4.0/).
Share and Cite
Shi, X.; Song, W.; Jiang, B.; Ma, J.; Li, W.; Sun, M.; Cui, H.; Chen, W. Highland Barley Alleviates High-Fat Diet-Induced Obesity and Liver Injury Through the IRS2/PI3K/AKT Signaling Pathway in Rats. Nutrients 2024, 16, 3518. https://doi.org/10.3390/nu16203518
Shi X, Song W, Jiang B, Ma J, Li W, Sun M, Cui H, Chen W. Highland Barley Alleviates High-Fat Diet-Induced Obesity and Liver Injury Through the IRS2/PI3K/AKT Signaling Pathway in Rats. Nutrients. 2024; 16(20):3518. https://doi.org/10.3390/nu16203518
Chicago/Turabian StyleShi, Xiaodong, Wei Song, Boyue Jiang, Jie Ma, Wanyang Li, Mingyao Sun, Hongyuan Cui, and Wei Chen. 2024. "Highland Barley Alleviates High-Fat Diet-Induced Obesity and Liver Injury Through the IRS2/PI3K/AKT Signaling Pathway in Rats" Nutrients 16, no. 20: 3518. https://doi.org/10.3390/nu16203518
APA StyleShi, X., Song, W., Jiang, B., Ma, J., Li, W., Sun, M., Cui, H., & Chen, W. (2024). Highland Barley Alleviates High-Fat Diet-Induced Obesity and Liver Injury Through the IRS2/PI3K/AKT Signaling Pathway in Rats. Nutrients, 16(20), 3518. https://doi.org/10.3390/nu16203518
