Abstract
Photogrammetric documentation can provide a sound database for the needs of architectural heritage preservation. However, the major part of photogrammetric documentation production is not used for subsequent architectural heritage projects, due to lack of knowledge of photogrammetric documentation accuracy. In addition, there are only a few studies with rigorous analysis of the requirements for photogrammetric documentation of architectural heritage. In particular, requirements focusing on the geometry of the models generated by fully digital photogrammetric processes are missing. Considering these needs, this paper presents a procedure for architectural heritage documentation with photogrammetric techniques based on a previous review of existing standards of architectural heritage documentation. The data product specification proposed was elaborated conforming to ISO 19131 recommendations. We present the procedure with two case studies in the context of Brazilian architectural heritage documentation. Quality analysis of the produced models were performed considering ISO 19157 elements, such as positional accuracy, logical consistency and completeness, meeting the requirements. Our results confirm that the proposed requirements for photogrammetric documentation are viable.
1. Introduction
Photogrammetric documentation of architectural heritage can be understood as a non-subjective data record of the historical, physical and temporal features of cultural monuments and buildings. This data record is a form of preservation that represents a permanent record of the state of architectural heritage at a specific time or period [1]. Photogrammetric documentation is composed of descriptive information and graphic representation of the architectural heritage structure developed with photogrammetric techniques. In our paper we call this data record ‘a model’. Photogrammetry has become faster and more affordable with the advance of digital cameras, the development of digital photogrammetric platforms and automated solutions. Digital technology advantages reminded the Venice Charter principles [2], promoting new approaches in photogrammetric documentation (e.g., 3D reconstruction) and encouraging several projects and research in this domain [3].
Digital technology advantages in photogrammetric techniques do not always guarantee accurate models. As discussed by Nocerino et al. [4], some digital methods focus on fully automatic reconstruction and they are often not concerned with the accuracy and reliability of the generated model, resulting in heritage models mostly for visual applications, which causes a level of mistrust in the end users of photogrammetric documentation.
The main objective of photogrammetric documentation is to support architectural heritage preservation projects. However, due to lack of knowledge about reliability in the accuracy of digital photogrammetric models, the application of photogrammetric documentation for its main purpose is discouraged. All data and products derived from these data (e.g., photogrammetric documentation) are associated with a level of uncertainty. Description of data quality is necessary to help users understand the level of uncertainty associated with the product and evaluate whether the data product is fit for their use [5].
Selecting appropriate photogrammetric documentation to support architectural heritage preservation projects is not easily done, in particular by non-specialists, due to lack of understanding of standard terminologies and specifications in this domain. A Data Product Specification (DPS) for photogrammetric documentation can help with communication between data producers and users. Standardization promotes technological, economic and societal benefits, preventing information loss and providing knowledge transfer, quality improvement and effectiveness in data production [6].
Data product specification is a precise technical description of the data product in terms of the requirements that will enable the data product to be created, supplied to and used by another party [7]. The data product discussed in this paper is restricted to a set of points with three-dimensional coordinates, which enable architectural heritage surface modeling. Photogrammetric techniques provide other products, such as orthoimages and digital terrain model, which require different procedures. These products will be not discussed in this paper.
Some DPS for photogrammetric documentation are recognized by the heritage preservation community, including recommendations from the International Committee for Documentation of Cultural Heritage (CIPA) [8]. However, these specifications were elaborated before recent digital advances in photogrammetry and in most cases they do not include essential requirements, such as data capture, data quality and metadata. Hence, there is a need to update photogrammetric documentation requirements for architectural heritage.
The development of a DPS for photogrammetric documentation of architectural heritage is a challenge due to the architectural uniqueness of heritage structures, which makes standardization in the heritage documentation a complex task.
Motivated by the need for technical specification in photogrammetric documentation of architectural heritage, and the importance of communication between geomatics and heritage experts, in this paper we propose a procedure for architectural heritage documentation with photogrammetric techniques based on a review of existing architectural heritage documentation standards. The recommendations are focused on geometric aspects of the data product. We applied the suggested requirements in two case studies in the context of Brazilian architectural heritage documentation, which exemplifies the proposed DPS usage.
2. Review of Digital Documentation Techniques for Architectural Heritage
The importance of a sound database for architectural heritage preservation is well recognized at international level. Architectural heritage documentation can be used to provide a permanent record of monuments and buildings, ensure that the maintenance and conservation of the heritage is sensitive to changes in architectural heritage structure and acquire knowledge about heritage values [9]. Patias and Santana [10] define the documentation as a combination of a data report and a dossier of measured representations that can include a site plan, sections, elevations, three-dimensional models, among other documentation data. Digital heritage documentation is defined by Letellier [11] as a production and storage of computerized digital information, measured drawings, photogrammetric records, and other electronic data to form a cultural heritage record.
It is desirable that the documentation method be accurate, portable (due to the accessibility problem in architectural heritage locations), flexible (because of the variety of architectural heritage structures), low cost and with fast acquisition [12]. Digital technological advantages in survey and modeling help to achieve these objectives, with the new possibilities of digital procedures, product and storage.
Survey can be performed by direct or indirect measurements. Direct measurements (e.g., tape measure) demand contact with the structure, which, for preservation reasons, is not recommended for architectural heritage survey. Indirect measurement techniques are advantageous because no contact with the structure is required. Examples of such techniques include topographic surveying [13], photogrammetry [14], computer vision, such as Structure from Motion (SfM) [15], laser scanning [16], range imaging [17,18], reconstruction with shape from structured light [19,20] and multi-sensor integration [3]. These techniques have become faster and more affordable with technological advantages. Andrés and Pozuelo [21] presented an overview of the evolution of indirect techniques for architectural heritage documentation survey. In the same direction, other authors reviewed methods for 3D digitalization of architectural heritage [22,23,24].
Classic surveying techniques, such as topographic mapping, provide high accuracy measurements. However, these techniques can be lengthy and costly when a massive acquisition is demanded due to the high level of detail required [23,25]. In this case, classic surveying is combined with other indirect measurement techniques [26]. For instance, in complex architectural heritage modeling, a dense point cloud is needed to complete the coarse model produced by the topographic mapping technique. This combination is used in many architectural heritage documentation projects, as shown by Giuliano [27] who combined photogrammetry and classic survey to develop a model of the ruins of the mausoleum ‘Torre del Ballerino’. Scherer and Lerma [28] presented a review of topographic equipment development, from conventional total stations to photogrammetric scanning stations.
Among the indirect measurement techniques mentioned above, the most widely used techniques for architectural heritage survey are photogrammetry and laser scanning, especially for mapping large and complex monuments and buildings, where there is hardly any alternative [8].
Photogrammetry was the first indirect measurement technique applied to architectural heritage documentation [29]. Photogrammetric technique has numerous advantages in architectural heritage documentation: it provides geometric and radiometric information, produces a suitable level of details across the whole façade-even with scale variations due to the different camera viewing angles-enables high accuracy models (e.g., up to millimeter level), identifies borders, has fast results, is low-cost and the photographs have documentation value [30]. However, loss of information caused by occlusions and image acquisition only during daylight could be some limitations of this technique, which could be circumvented, for instance, with additional images and artificial illumination. More details about photogrammetry advantages and limitations were discussed by Dallas [30].
Nowadays, terrestrial laser scanning systems are very popular for architectural heritage documentation. The main advantage of laser scanning is the fast collection of a large number of 3D coordinates of the cultural heritage structure. Nonetheless, the high density of points can be a disadvantage, due to a complexity of data processing.
The architectural heritage model developed by photogrammetry can be as accurate as the laser scanning models [31] and, compared to the model developed by the laser scanning technique, has lower costs [32]. Furthermore, photogrammetry provides object edges while laser scanning provides random point clouds, hindering intuitive interpretation. Boehler and Marbs [32] presented a complete comparison of photogrammetry and laser scanning, concluding that the techniques are complementary. As shown in several studies [33,34,35,36], the combination of these techniques brings positive results for architectural heritage documentation.
After the architectural heritage survey, the numerical model obtained should be converted to a geometric model. This process is known as reverse modeling [37]. Reverse modeling is a complex process that could be done using different modeling techniques, as discussed below.
For years, the objective in graphic representations was to reduce the three-dimensional surfaces to a two-dimensional representation, using projective geometry principles. Advances in computer graphic techniques created a new scenario with 3D possibilities for graphic representation of objects. With these new possibilities, architectural heritage modeling for documentation can be performed by several modeling methods [38], for example, surface-based methods or volumetric methods. The most common modeling techniques used to generate architectural heritage models are the Delaunay-based method [39], constructive solid geometry (CSG) [40], boundary representation (B-REP) [41] and voxel-based object reconstruction [42].
Choice of modeling method depends mainly on the complexity of the architectural heritage model and the required accuracy. The CSG method, for example, has an intuitive modeling process and is frequently applied for the representation of simple objects. On other hand, this method has a limited set of primitive operations that hinders the modeling of complex structures. The most frequently used method for complex architectural heritage is the B-REP, based on irregular mesh. Despite B-REP being computationally more complex than the CSG method, it enables more detailed representation of the dense point cloud. More details about computer graphic modeling methods were described by Watt [43]. A discussion of the principles for computer-based visualization application in heritage documentation was presented in the London charter, Section 2.1 [44].
3. Review of Existing Specifications
The purpose of the review of existing specifications for architectural heritage documentation is to identify normative references for data product specification for photogrammetric documentation of architectural heritage proposed in this paper. In the first instance, we reviewed specifications with international significance, accepted by the geomatics and heritage community. However, each country has its own heritage preservation policy and legislation, requiring an adaptation of international standards to the national scenario. Therefore, in a second instance we analyzed specifications for the documentation of architectural heritage with national significance.
In the 1980s, the International Committee of Architectural Photogrammetry realized the need for reflection about photogrammetric documentation quality and elaborated the Advice and Suggestions for the furtherance of Optimum Practice in Architectural Photogrammetry surveys (AS-OPAP) [8]. The main contribution of this specification was the recommendations for final quality control of the model. However, quality recommendations for photogrammetric processes, such as interior and exterior orientation, are not part of CIPA’s recommendations. Quality control during data creation enables to achieve the desired final quality of the model.
A decade later, Waldhaeusl and Ogleby [45] presented the 3×3 rules for simple photogrammetric documentation of architecture, structured in three geometric rules (preparation of control information, multiple photographic all-around coverage and taking stereopairs for stereo-restitution), three photographic rules (keeping the inner geometry of the camera constant, selecting homogenous illumination and stable camera format) and three organizational rules (making proper sketches, writing proper protocols and making a final check). These guidelines were elaborated before recent advances in digital photogrammetry, especially for cameras devices, and updating them in line with rapid technological advancement is problematic. The same problem was identified in the requirements presented by Buchanan in Photographing Historic Buildings for the Record [46] that focus on analog image acquisition.
Accuracy Standards for Digital Geospatial Data (ASPRS) [47], the ISO TC 211 for geographic information [48], the International Heritage Documentation Standards (IHDS) [49] and the Recording, Documentation and Information Management for the Conservation of Heritage Places [11] are among the most recent international specifications to be applied to architectural heritage documentation. The last two specifications mentioned were supported by RecorDIM (Recording and Documentation Information Management). The IHDS emphasize the difficulty of international standardization for architectural heritage documentation requirements, due to the architectural uniqueness of the structures, which requires the use of various documentation techniques and shows the need for national specifications.
Historic American Building Survey (HABS) [50,51,52] presents a series of requirements for historical reports production and photographic survey for USA architectural heritage documentation. However, HABS specification does not provide requirements for digital modeling, hindering digital products analysis, such as, performing analysis of digital models considering analog requirements or the reduction of 3D to 2D models because of analog storage.
Standards and Guidelines for the Conservation of Historic Places in Canada (SGC) [53] present a set of recommendations for preservation, conservation and documentation of Canadian heritage. SGC does not include techniques for data surveying and this is a limitation for heritage documentation, since the quality of the data depends directly on the techniques used to survey the data.
Metric Survey Specification for Cultural Heritage (MSSCH) [54] contains recommendations for photogrammetric and laser scanning procedures and data quality analysis. However, it also has some problems with updating recommendations for digital cameras.
A guideline for photogrammetric survey focusing on architectural heritage applications can be found in “twelve tips for Metric Photography of Architectural and Archaeological Cultural Heritage” by GIFLE [55]. However, this advice is not intended for data processing and data quality analysis.
Finally, we note the Spanish recommendation of the Andalusian Institute: Technical Recommendations for Geometric Documentation of Heritage Entities [56] (Recomendaciones técnicas para la documentacion geométrica de entidades patrimoniales), which discusses the techniques for geometric documentation of architectural heritage, such as photogrammetry and laser scanning, and presents standards of data acquisition and data delivery for both techniques. However, requirements for data quality analysis are missing.
To date, Brazilian specifications for photogrammetric documentation of architectural heritage do not exist. However, there are some related specifications that were used as normative reference for the requirements for photogrammetric documentation of architectural heritage proposed in this paper. These references include specifications for graphical representation by the Brazilian Association of Technical Standards (ABNT), Manual for Cultural Heritage Preservation Project [57] (MCHPP) by the Brazilian Institute of Cultural Heritage (IPHAN) and Brazilian specifications developed for geographical information by the National Cartography Committee (CONCAR).
Besides the identification of international and national specifications related to photogrammetric documentation of architectural heritage, it is necessary to verify gaps in these specifications that affect their application for architectural heritage documentation production.
For this purpose, one international specification (AS-OPAP) and two national specifications (MSSCH and MCHPP) that have more requirements for heritage documentation with photogrammetric techniques than the other identified specifications were selected. The selected specifications were compared to ISO 19131:2007 Geographic information—Data product specification (ISO 19131) [7], which provides guidelines for the development of geographical data product specifications. The aim of this comparison was to analyze the completeness of the most relevant specifications with respect to the international standard for specification for a geographical data product. Table 1 shows the content suggested by ISO 19131, and the presence (x) or absence ( ) of the same content in the three selected specifications.
Among other ISO 19131 specification content elements, AS-OPAP, the CIPA’s international specification contains sections on data quality control. AS-OPAP presents 44% of the content. However, it misses information about the reference system, data product delivery and metadata, which directly affect the use of the model. At the national level, the content of the MSSCH is closer to ISO 19131 than MCHPP. MSSCH presents 72% of the content required by ISO while MCHPP presents only 50%. It is relevant to evaluate which content is missing. In the MSSCH, Abbreviations, Spatial schema and Data maintenance are omitted, which affect the user less than the omission of Reference Systems, Data Quality, Metadata and Data capture that are missing in MCHPP. Drawing from the results of this analysis, we believe there is a need for a proper Brazilian specification for the photogrammetric documentation of architectural heritage. We present our proposal for specification for architectural heritage documentation with photogrammetric techniques in the following section.
Table 1.
Completeness analysis of Advice and Suggestions for the furtherance of Optimum Practice in Architectural Photogrammetry surveys (AS-OPAP), Metric Survey Specification for Cultural Heritage (MSSCH) and Manual for Cultural Heritage Preservation Project (MCHPP) specifications.
| Contents | Sub Contents | AS-OPAP | MSSCH | MCHPP |
|---|---|---|---|---|
| General information about the data | X | X | X | |
| Overview | Terms and definitions | X | X | |
| Abbreviations | ||||
| Name and acronyms of the data product | X | X | ||
| Specification scope | X | X | ||
| Title | X | X | X | |
| Data product identification | Abstract | X | X | |
| Topic category | X | X | ||
| Geographical description | X | X | ||
| Data content | Spatial schema | |||
| Reference Systems | Spatial | X | ||
| Temporal | X | |||
| Data Quality | X | X | ||
| Data product delivery | X | X | ||
| Metadata | X | |||
| Data capture | X | X | ||
| Data maintenance | ||||
| Portrayal | X | X | X |
4. Data Product Specification
According to ISO 19131 a data product specification (DPS) can be defined as a description of a dataset, operational procedures and additional information that will provide information to users to create, supply and use this dataset [7].
ISO 19131 presents general recommendations for structure and content of a data product specification, with requirements based on technical coherence and relevance for geographic data product. These recommendations can be adapted for the development of DPS for photogrammetric documentation, providing photogrammetric documentation requirements in conformity with ISO standards. Consequently, datasets produced based on this specification will respect ISO standards as well. We present in this section the content and the structure of a DPS proposal for photogrammetric documentation of Brazilian architectural heritage, based on ISO 19131.
4.1. Data Product Identification and Specification Scope
Table 2 shows the identification information of the data product, such as, title, main theme, extent of the geographic area covered and the form of the spatial representation [7]. The specification scope is presented in Table 3, which is defined in terms of spatial or temporal extent, feature type, property value, spatial representation and product hierarchy.
Table 2.
Data Product Identification.
| Information | Description |
|---|---|
| Title | Technical Specification for Photogrammetric Documentation of Architectural Heritage |
| Alternative title | ET/DOC-FOPARQ |
| Topic category | Society (code 016) and structure (code 017) (as defined in ISO 19115 [58]). |
| Geographic description | Country code BR [59]; Data type code 003 [58]. |
| Spatial representation title | Vector (code 001), text (code 003) and stereoscopic model (code 005). Theses codes are defined in ISO 19115 [58]. |
Table 3.
Specification Scope.
| Information | Description |
|---|---|
| Scope Identification | The Technical Specification for Photogrammetric Documentation of Architectural Heritage (ET/DOC-FOPARQ) describes requirements for documentation of Brazilian architectural heritage with photogrammetric techniques and digital technology |
| Hierarchical level code | 015-Model. This code is defined in ISO 19115 [58]. |
| Hierarchical level name | BCH/TCH-MB. |
| Scope description | This specification does not cover all Brazilian cultural heritage. ET/DOC-FOPARQ includes the tangible cultural heritage limited only for monuments and buildings. |
| Spatial extent | National level |
| Temporal extent | This technical specification depends on the temporal extension of the normative reference used to support this specification: ISO 19131 [7], MCHPP [56], ISO 19115 [58], ISO 19157 [60], NBR 6492 [61] and Geospatial Metadata Profile of Brazil [62]. Therefore, ET/DOC-FOPARQ recommendations are valid until the normative references are also valid. |
| Coverage | Brazilian territory |
4.2. Data Content and Structure
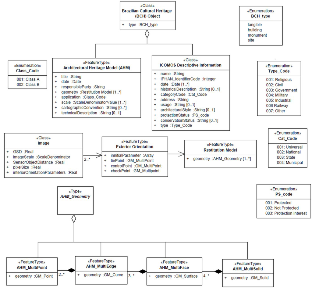
The diagram in Figure 1 shows the content and structure of photogrammetric documentation of a Brazilian cultural heritage documentation model. In this case, the photogrammetric documentation is divided into two classes: Descriptive information about architectural heritage based on ICOMOS recommendations [9], and architectural heritage model generated by photogrammetry.
The architectural heritage model could be classified as class A or class B, according to photogrammetric documentation purpose. Class A is comprised of architectural heritage models which aim to support current and future projects that require metric models. However, not all applications need metric models (e.g., illustrative promotion of architectural heritage for the population and visual projects). The recommendation in the Section 4.3 to Section 4.5 depends on the architectural heritage application (Class_code). In these cases, where the model of the architectural heritage documentation is used only for visualization, the architectural heritage model can be classified as Class B. The motivation for class B is to value the projects that do not have metric purposes but are relevant for society as a preservation tool, enabling architectural heritage disclosure to the population.
Figure 1.
Brazilian cultural heritage documentation-content and structure.
4.3. Reference System
The architectural heritage models can be associated with a local or spatial reference system. Usage of a local reference system is suggested for Class A and Class B models. Initial errors from GNSS (Global Navigation Satellite System) positioning are thus avoided. Assuming that the architectural heritage model needs to be geo-referenced, performing the whole photogrammetric process in a local reference system is recommended and, at the end of the process, applying a transformation to the desired spatial reference system, considering the error propagation involved in this transformation.
4.4. Data Quality
ISO 19157 defines the principles for describing geographical data quality [60] with six data quality elements: positional accuracy, logical consistency, completeness, temporal quality, thematic accuracy and usability. Data quality information is essential for evaluation of the product’s conformance to the product specification and its fitness for use. It was considered, in this research, that only positional accuracy (Class A), logical consistency (Class A and B) and completeness (Class A and B) are applicable for photogrammetric documentation of architectural heritage.
4.4.1. Positional Accuracy
Positional accuracy of architectural heritage model developed with photogrammetric techniques consists of analysis of two data quality sub-elements: absolute positional accuracy and relative positional accuracy (only Class A, not applicable for Class B). Absolute and relative accuracy give different insights about the positional accuracy of architectural heritage model, such as accuracy of coordinates and local positional consistency, respectively. For instance, the case of unacceptable absolute positional accuracy and acceptable relative positional accuracy may indicate a systematic error in the architectural heritage model, which was unnoticed earlier.
Absolute positional accuracy can be evaluated considering how close the measured value is to the “true” value (reference value), in other words, the accuracy of the position of features within a spatial reference system [60]. Systematic and random errors in the photogrammetric measurement determine the magnitude of the absolute positional accuracy. The measure used for expressing the absolute positional accuracy is the Root Mean Square Error (RMSE(a)), in which the errors are obtained from the differences between the estimated coordinates and independent surveyed coordinates. For an architectural heritage model, it is necessary to establish an error limit to determine whether the measured value is close enough to the value to be accepted as true. If the calculated error in each component (X, Y and Z) of the absolute positional accuracy is less than the error limit, we can accept the architectural heritage model in terms of absolute positional accuracy.
The error limit of the absolute positional accuracy (εa) is based on the error theory in photogrammetric process (measure errors, orientation errors and projection errors) and the graphic error, which represent 0.3 mm in the graphic representation scale (k) [8], as shown in Equation (1).
Relative positional accuracy is defined as the closeness of the relative positions of the features in a data set to their respective positions accepted as true [60]. In the same way as the absolute positional accuracy, it is necessary to establish an error limit to relative positional accuracy (εr). Considering the photogrammetric process, an acceptable error limit to relative accuracy is 0.2 mm in the graphic representation scale (k) (Equation (2)). The calculated error of the relative positional accuracy (RMSE(b)) is obtained with the differences from the estimated distances between points on the model and the same distances surveyed independently. If the calculated error is less than the error limit, we can accept the architectural heritage model in terms of relative positional accuracy.
In summary, if RMSE(a) < εa and RMSE(b) < εb, we can accept the architectural heritage model in terms of positional accuracy as acceptable for class A.
4.4.2. Logical Consistency
Logical consistency is defined as the degree of agreement of data with the dataset’s structure, attributes and relationships, respecting defined logical rules [60]. A data set can be analyzed in logical consistency considering conceptual consistency, topological consistency, domain consistency and format consistency. The most important data quality element for an architectural heritage model (class A and B) developed with photogrammetric techniques is topological consistency (correctness of the topological feature in a data set). Topological consistency analysis can detect errors (e.g., overshoot, undershoot, overlap, gap and others) that could be interpreted incorrectly as positional errors in the model, since these quality principles are correlated. Figure 2 shows examples of topological errors. More details can be found in ISO 19157 [60].
According to ISO 2859-1 for sampling procedures for inspection by attributes [63], the samples that follow data set conformity in an acceptance quality limit (AQL) should be higher than 90%. Thus, it is suggested that 90% of the data set (architectural heritage model, class A or B) should be consistent.
Figure 2.
Topological errors examples: (a) undershoot, (b) overshoot, (c) self-intersection, (d) overlap.
4.4.3. Completeness
Completeness analysis consists of identifying the excess (commission) and the absence (omission) of data (features, attributes and relationships) in a dataset compared with its specification [60].
For architectural heritage models, exclude any excess information is suggested, in other words, the commission should be 0%. The acceptable quality level for omission is more permissive due to the limitations of photogrammetry technique (e.g., data absence caused by occlusions). For this reason, we suggest the value 5% of the total number of architectural heritage model features for omission to class A and B.
4.5. Data Capture
It is not easy to achieve the acceptance quality limit for positional accuracy, logical consistency and completeness, especially in architectural heritage survey. Therefore, some precautions in data acquisition and data processing are required. The following recommendations are guidelines based on the photogrammetric process applied to architectural heritage survey, that aim to help users achieving the acceptance quality limit for applicable quality elements in Class A or Class B. These guidelines are divided into data acquisition, interior and exterior orientations and feature restitution or modeling.
Data acquisition recommendations to class A: (1) Ground Sample Distance (GSD) [47] must be smaller than one third of the error limit for absolute positional accuracy (GSD < εa /3). GSD depends on the sensor size, focal length, sensor-object distance and image scale; (2) Interior Orientation Parameters (IOP) must be stable in time gap between calibration and image acquisition. Focusing ring must be mechanically locked and autofocus features must be turned off. Zoom lens should be avoided even when it is locked to a fixed focal length. Cameras with automatic stabilization mechanism should also be avoided or this feature needs to be turned off; (3) Depending on the depth variation of the surveyed architectural heritage building, the depth of field can be increased using a suitable f/stop, while maintaining diffraction effects under the adopted circle of confusion (CoC); (4) A camera tripod must be used to prevent the motion blur effect; (5) Multiple images of the architectural heritage facade, preferably stereo pairs (normal case) complemented by oblique orientations, must be captured [64]; (6) Whenever it is possible, occlusion of features by natural and anthropic objects must be avoided; (7) Lossless image compression formats should be used, to prevent loss of information (e.g., RAW or TIFF formats); (8) It is recommended that photographs should be taken on a clear, cloudy day. This condition reduces the high contrast caused by shadows and radiometric difference between stereo pairs; (9) Control points and checkpoints for bundle triangulation and checkpoints for modeling quality control should be acquired with accuracy of one third of the error limit of the absolute positional accuracy; (10) Length and orientation of the distances for relative accuracy analysis should be decided considering the dimension and shape of the surveyed architectural heritage object. These distances should be large enough to identify possible deformations in the model.
Interior orientation recommendations to Class A: (11) Standard deviation of the estimated focal length should be less than 1 pixel; (12) Standard deviation of the estimated principal point coordinates should be less than 1 pixel; (13) Evaluation of the IOP’s significance [65] by comparing the parameter magnitude with its standard deviation is recommended and verifying whether the effects of a particular parameter in the image limits are less than the image measurement error; (14) Automatic and semiautomatic methods for measurement of image points are suggested, for instance using coded targets [66]. These methods enable subpixel precision; (15) Whenever feasible, the use of 3D calibration field is recommended, especially when the architectural heritage has significant variations in depth [67].
Exterior orientation recommendations to Class A: (16) Exterior Orientation Parameters (EOP) should preferably be determined by indirect methods (image bundle triangulation). Especially for large representation scales, direct methods based on GNSS and inertial measurement unit (IMU) for EOP’s determination are not yet compatible with the required accuracy for photogrammetric documentation of architectural heritage applications. Furthermore, in the case of digital cameras, some adaptations for direct methods must be done, such as determining the nodal point physically. (17) Image measurement of tie points, control points and checkpoints should be automated or semi-automated [68,69,70], whenever possible. (18) RMSE of the checkpoints after bundle adjustment should be less than two thirds of the error limit for absolute positional accuracy. (19) A trend test, for example t-student test, should be applied to assess bias in the estimated coordinates.
Modeling recommendations to class A: (20) The selected modeling technique should consider the project requirements. The technique and applied software are limited by level of detail, cost, accuracy, format and other requirements of the project. An example is the classic process in photogrammetry, the restitution of features. Considering the restitution, the use of the stereoscopic method is recommended instead of the monoscopic method. The stereoscopic method allows visualization of variations in depth, helping border identification.
Recommendations for class B are more flexible because this class of product is derived mainly for visualization. Data acquisition can be done following recommendations 1 to 8 for class A. For interior orientation recommendations 11 to 15 should be adopted, for exterior orientation recommendations 16 to 17, and recommendation 20 should be followed for modeling.
4.6. Data Product Delivery
This section presents recommendations for layout of an architectural heritage model and delivery format of photogrammetric documentation.
Layout should follow NBR 6492 [61] (recommendation for graphic representation of architectural project), NBR 10068/87 (layout dimension) and NBR 8403/84 (features of drawing lines) developed by the Brazilian Association of Technical Standards (ABNT).
The data product delivery follows the recommendations from the Brazilian institute of Cultural Heritage (IPHAN). These recommendations can be found in the Manual for Cultural Heritage Preservation Project, which include specific scales, paper format, layout content and delivery format (analog or digital).
4.7. Metadata
Metadata should follow the Geospatial Metadata Profile of Brazil (Perfil de Metadados Geoespaciais do Brasil-Perfil MGB) [62], which is the national adoption of the ISO 19115, the international standard for geospatial metadata [58].
5. Case Study: Presidente Prudente Railway Station—An Example of Class a Product
Section 5 presents a case study to prove the applicability of the data product specification for photogrammetric documentation of architectural heritage, focusing on data quality analysis for class A in 1:50 scale. The content and structure of this chapter follow recommendations defined in Section 4 (ET/DOC-FOPARQ).
5.1. Descriptive Information of Presidente Prudente Railway Station
Nowadays, many 20th century monuments and buildings form part of Brazilian Cultural Heritage, for example, the railway station in Presidente Prudente. This construction is part of a set of buildings with historical and architectural value to Presidente Prudente city, representing the beginning of the city’s development. Because of the historical interest of Presidente Prudente Railway Station, photogrammetric documentation to record the state of this architectural heritage was required. Photogrammetric modeling of this cultural heritage monument is challenging, because Presidente Prudente Railway Station has façades with homogeneous texture and low level of details, which complicate the matching between features. Furthermore, this building has dominant horizontal shape, requiring a careful planning of the coverage to ensure suitable images geometry. Due to these difficulties in the photogrammetric process, Presidente Prudente Railway Station is an interesting example of the applicability of the data product specification proposal for photogrammetric architectural documentation.
Table 4.
Descriptive information records of Presidente Prudente Railway station.
| Name Presidente Prudente Railway Station | Identifier Code Not applicable | |
| Date Original building 1919; First reconstruction 1926 Second reconstruction and current state 1944 | Category code Cat_code: 004 | |
| History The railway station in Presidente Prudente is part of a set of buildings with historical and architectural value to Presidente Prudente city, symbolizing the beginning of the city’s development. | ||
| Adress St. JúlioTiezzi 220, Presidente Prudente, São Paulo, Brazil. Geographic coordinates (22°7′23′′ W; 51°22′56′′ S) | ||
| Usage Original use—Railway station Current use—seat of a governmental institution | ||
| Architectural style The building of the Presidente Prudente railway station has features of the 1940s in Brazil, represented specially by the geometric volumes arrangement. The building has Art Decó influence. | ||
| Protection status PS_code: 003 | Conservation status Not applicable | Typology Typo_code: 006 |
| Photos (Source: Presidente Prudente municipal collection) | ||
![]() | ![]() | ![]() |
As previously discussed, photogrammetric documentation requires descriptive information about architectural heritage and the architectural heritage model generated by photogrammetry. Table 4 presents descriptive information records of Presidente Prudente Railway Station.
5.2. Architectural Heritage Model Development (Class A)
5.2.1. Data Acquisition
A Nikon 3200 digital camera with tripod was used to acquire the case study images (see its specifications in Table 5). A set of 20 images was acquired over the 12 stations.
First, the position of camera stations were planned, considering suitable base distances approximately parallel to the heritage façade and ensuring 60% overlap between images. On average, the camera stations was 19 meters away from the façade, ensuring values of GSD ranging from 2 mm to 3 mm. GSD is less than one third of the error limit for absolute positional accuracy for a 1:50 scale (5 mm), as recommended in Section 4.5. Camera stations were then ground marked.
Next, a local reference system was realized. The position of the origin [0, 0, 0] was defined close to the left corner of the façade and the axis was north oriented, considering a calculated azimuth between the origin and one camera station with known coordinates. Then, topographic methods, such as polygonal and double-intersections, were used to determine the 3D coordinates of the camera stations, control points and checkpoints. The mean positional accuracy of the control and checkpoints in the façade was estimated with error analyses, resulting in accuracy values around 3 mm. As recommended in Section 4.5, the accuracy of control and checkpoints was less than one third of the error limit for absolute positional accuracy for a 1:50 scale (5 mm).
Finally, distances to endpoints of 29 edges in the façade were collected in an independent survey (tape measured) for the analysis of the relative positional accuracy in the architectural heritage model. The collected edges were pre-selected considering the dimension and shape of the surveyed architectural heritage monument, the distribution in the façade and the image contrast (low or high), which interfere with the quality of the restitution process. These distances, which vary in horizontal and vertical directions, between 0.5 to 3 meters, with an estimated measured accuracy of 10 mm, enable evaluation of the relative positional accuracy between stereoscopic models.
Table 5.
Technical specifications for the camera model.
| Camera Model | Sensor Size | Nominal Focal Length | Image Dimension | Pixel size |
|---|---|---|---|---|
| Nikon 3200 | CMOS APS-C (23.1 × 15.4) | 28 mm | 6016 × 4000 pixels (24 megapixels) | 0.0038 mm |
5.2.2. Camera Calibration, Orientation and Object Modeling
A 3D terrestrial calibration field with coded targets in ARUCO style [71] was used for the camera calibration process. As shown in Figure 3a, the targets were regularly distributed in the calibration field (floor and walls) and the coordinates of four corners for each target had previously been measured using topographic and photogrammetric methods, with 3 mm accuracy used as control points. The ARUCO target corners can be automatically located over the images [72]. In this case, a set of 28 images was taken from four camera stations, providing 3600 observations from 162 control points. The acquired images were horizontal and convergent, with changes in position and rotation, minimizing linear dependency between the interior and exterior orientation parameters.
The camera calibration was performed using the in-house-developed software, Calibration with Multi-Cameras (CMC), in which the IOP were determined by bundle adjustment with the Conrady-Brown lens distortion model [73]. Analysis of the IOP significance was performed and it was concluded that affinity parameters are not significant for this camera calibration case. Therefore, only the focal length (f), the principal point coordinates (x0, y0), the symmetric radial lens distortion coefficients (k1, k2, k3) and the decentering lens distortion coefficients (p1, p2) were determined.
Table 6 presents the estimated interior orientation parameters and the corresponding standard deviations. The standard deviation of the focal length was determined with less than 1 pixel, as well as, the standard deviation of the principal point coordinates—as recommended in Section 4.5. This result was achieved due to subpixel target measurement techniques. A 3D terrestrial calibration field was used because the architectural heritage under study, Presidente Prudente Railway Station, has significant variations in depth.
Table 6.
Estimated interior orientation parameters and standard deviations.
| IOP | f (mm) | x0 (mm) | y0 (mm) | k1 (mm−2) |
| Value | 28.099 | 0.1038 | −0.0254 | −1.5398 × 10−4 |
| Standard deviation | 0.0018 | 0.0002 | 0.0002 | 1.51 × 10−6 |
| IOP | k2 (mm−4) | k3 (mm−6) | p1 (mm−2) | p2 (mm−2) |
| Value | −1.7623 × 10−7 | −1.12 × 10−10 | −5.68 × 10−6 | −7.11 × 10−6 |
| Standard deviation | 2.060 × 10−8 | 8.5 × 10−11 | 3.5 × 10−7 | 4.4 × 10−7 |
The 20 images of the façade were acquired immediately after camera calibration to avoid IOP changes. In the post-processing, these images were later resampled to correct lens distortion and then bundle adjustment was performed using the Leica Photogrammetry Suite (LPS).
Figure 3.
(a) Symmetric radial lens distortion effect and (b) Terrestrial calibration field.
Raw images were post processed and resampled in the in-house-developed software, known as P_retif. This resampling step was required because LPS software presented some unexpected results with high distortion images (Figure 3b).
In the bundle adjustment, the camera station coordinates (camera position) measured directly during topographic survey were used as initial parameters for the coordinates of the camera perspective center (X0, Y0, Z0) with a constraint of 0.5 m for standard deviation. Tie points were generated automatically with image matching techniques, amounting to 232 points. A total of 11 control points with an accuracy of 3 mm, were manually measured in stereo model and transferred to neighbor images by least-squares matching.
The exterior orientation quality control was accomplished with 7 independent checkpoints with the same characteristics of the control points. Table 7 shows the resulting statistics: average, standard deviation and RMSE of the checkpoints’ coordinate discrepancies. A t-student trend test for the checkpoints was performed. The trend analysis for 95% confidence level showed that the coordinate discrepancies have no trend.
Table 7.
Statistics of the discrepancies in checkpoint after bundle adjustment.
| Statistics | ∆Xt (m) | ∆Yt (m) | ∆Zt (m) |
|---|---|---|---|
| Average | −0.0003 | −0.00014 | 0.0011 |
| Standard deviation | 0.0012 | 0.0012 | 0.0030 |
| RMSE | 0.0012 | 0.0011 | 0.0030 |
The RMSE of the obtained discrepancies in checkpoints is less than two thirds of the error limit to absolute accuracy in all coordinates (<10 mm). Considering that the accuracy in the orientation estimation step is acceptable, it is possible to proceed to the modeling step.
Presidente Prudente Railway Station façades have a simplified architecture, with a low level of details, thus, the modeling method applied was the restitution of features, a classic method in photogrammetry. The restitution process was developed in a stereo environment (LPS PRO600 for MicroStation). Figure 4 presents the architectural heritage model of the Presidente Prudente Railway Station. The data quality assessment (absolute positional accuracy, relative positional accuracy, logical consistency and completeness) of this architectural heritage model is presented in Section 5.2.3.
Figure 4.
Presidente Prudente Railway Station model.
5.2.3. Data Quality Analysis
Absolute positional accuracy was analyzed considering seven checkpoints, well distributed over the model and unique to this process (not the same checkpoints used in the bundle adjustment). The checkpoints were also determined with 3 mm accuracy, using topographic methods. Table 8 presents the statistics, average, standard deviation and RMSE of restitution checkpoint discrepancies. Figure 5 shows control points used in the bundle adjustment and checkpoints used in the final model accuracy assessment with the corresponding resultant of residues in X and Y coordinates.
Table 8.
Average, standard deviation and RMSE of the discrepancies in the restitution checkpoints.
| Statistics | ∆Xr (m) | ∆Yr (m) | ∆Zr (m) |
|---|---|---|---|
| Average | 0.0021 | 0.0004 | 0.0064 |
| Standard deviation | 0.0039 | 0.0011 | 0.0129 |
| RMSE(a) | 0.0042 | 0.0011 | 0.0135 |
Notice that the RMSE of the checkpoints in X, Y and Z coordinates are less than the error limit for absolute positional accuracy for a 1:50 scale (15 mm). We conclude that the model of the Presidente Prudente Railway Station is adequate in absolute positional accuracy (RMSE(a) < εa), thus the recommendations in Section 4.5 are applicable to achieve the proposed absolute positional accuracy. Furthermore, a t-student trend analysis for 95% confidence level showed that the coordinate discrepancies have no trend.
Figure 5.
Checkpoints distribution and residues.
The distances between endpoints of distinguishable features were measured in the model of the Presidente Prudente Railway Station and compared to reference values to evaluate relative positional accuracy. An analysis of the distances showed that the acquired data follow a normal distribution, taking into account the Anderson-Darling normality test with 95% confidence level (P-value 0.05), and an obtained a p-value of 0.204. The error limit to relative accuracy for 1:50 scale is 10 mm. Table 9 shows that the calculated error to relative accuracy (RMSE(b)) was acceptable.
Table 9.
Relative positional accuracy analysis for the Presidente Prudente Railway Station model.
| Number of Edges | Average (m) | Standard Deviation (m) | RMSE(b) (m) |
|---|---|---|---|
| 29 | 0.0001 | 0.010 | 0.010 |
However, it was observed that the RMSE(b) is close to the threshold, leading us to believe the distances, collected for relative positional accuracy analysis during an independent survey (tape measurements), had errors with a magnitude of 10 mm. The acquisition of accurate reference values, such as distances and checkpoints, is a major concern in an architectural heritage documentation project, where millimeter accuracy is required, mainly because few survey techniques can reach this level of accuracy at affordable cost.
The RMSE(a) < εa and the RMSE(b) < εb, thus we can accept the model of the Presidente Prudente Railway Station as Class A product in terms of positional accuracy. This case study shows the importance of quality analysis during the whole photogrammetric process to achieve the required positional accuracy. It can be also concluded that the proposed requirements for positional accuracy are feasible.
Nevertheless, to consider the model as Class A product, it is suggested that logical consistency and completeness should also be evaluated (Section 4.4). The logical consistency analysis was performed with the standards tools Quantum GIS software offers [74]. The topological errors were automatically identified by the software and corrected manually. The following errors were investigated: overlap, overshoot, undershoot and gap. A set of 976 features compose the model of the Presidente Prudente Railway Station. From the total of 976 valid features, there were 0 gaps, and 2 overlaps (0.2%). Sixty-four overshoots and undershoots (6.5%) were identified. The identified errors were eliminated and were not identified again in a new test. We therefore have reason to believe that there are no topological errors in the final model.
Completeness is related to the project’s specification, thus the architectural heritage features that will be represented in the model need to be defined during the initial planning process. In this regard, a number of significant features were selected, including the number of windows, doors, stairs, building borders, plumbing, window details and others architectural details. Considering all the features specified, 3.52% were not represented, mainly because of occlusions and borders of low resolution. Commission has not been identified. The model of the Presidente Prudente Railway Station is therefore admissible for an acceptance quality limit of 5% of the total number of architectural heritage model features for omission and 0% of commission.
Positional accuracy, logical consistency and completeness were evaluated and the acceptance quality limits for Class A in a 1:50 scale, in each of these data quality principles were achieved. The model of Presidente Prudente Railway Station can therefore be classified as Class A product.
6. Case Study: Prudente de Morais Monument—An Example of Class B Product
The Prudente de Morais Monument, the original construction dating from 1944, is part of the architectural heritage complex that comprises the Presidente Prudente Railway Station. The main purpose of this case study is to exemplify models that fit into Class B products (non-metric models) in a scale 1:10. The architectural heritage models classified as Class B products are used principally for visualization, being applied, for example, in preliminary studies of architectural heritage preservation projects.
Classification as Class A or B aims to specify the use of the models. The difference between Class A and B is essentially in the architectural heritage model development, defined by the positional accuracy requirement. The descriptive information about architectural heritage follows the same structure for both classes and they will not be presented in this section. The focus of this section is data quality control for Class B.
The images were acquired with a calibrated low-cost Sony DSC-W520 camera (4.7 mm nominal focal length), from different viewpoints and with 70% overlap between images. The 3D model was processed in Autodesk 123D Catch software [75] (desktop version) which is based on the structure from motion technique, followed by mesh generation and rendering methods.
The application of this software was motivated by the increase in its use for models of non-metric purposes, specially developed by non-experts. Furthermore, this case study exemplifies the use of software with different levels of automation than the software used for the Presidente Prudente Railway Station modeling. Santagati, Inzerillo and Di Paola [76] presented a comparison between 3D models generated with terrestrial LIDAR and 3D models obtained with 123D Catch, concluding that on average, in most applications, positional accuracy has a magnitude of 1 to 2 cm. With this is mind, six distances from the statue were collected to verify the relative positional accuracy of the model. Table 10 presents the average, standard deviation and RMSE of the differences between the estimated distances between points on the model and independently surveyed distances. Figure 6 shows the Prudente de Morais model with the distances measured in the model (in black) and the corresponding reference value for these distances obtained in an independent survey (in red).
Figure 6.
Prudente de Morais model.
Table 10.
Results of relative positional accuracy analysis for the Prudente de Morais model.
| Statistics | Average | Standard Deviation | RMSE |
|---|---|---|---|
| (cm) | 0.13 | 2.00 | 1.83 |
RMSE of the differences between the estimated distances between points on the model and independently surveyed distances should be less than the error limit for relative positional accuracy for a 1:10 scale (2 mm), as recommended in Section 4.4.1. These results are not sufficient to support the photogrammetric documentation project which needs high positional accuracy (Class A), showing the importance of quality control in the photogrammetric process. However, there are several solutions for reconstruction of 3D models based on structure from motion technique that enables orientations and modeling control, such as PhotoModeler, PhotoScan, VisualSfM, ARC3D, among others [76,77], which could be applied to Class A and B.
In Class B, the recommendations are more flexible for positional accuracy analysis, since this proposed product category is intended mainly for visualization. Nonetheless, analysis of the logical consistency and completeness for class B are mandatory.
The logical consistency analysis assumes that, in this case, the modeling process consists of generating a triangular mesh from a point cloud. This point cloud was obtained from the calculation of the homologous points coordinates. In the mesh generation process, some parameters that ensure logical consistency of the surface are considered, avoiding mistakes such as overlap, overshoot and undershoot. Topological analysis using the Quantum GIS software [73] confirmed that these errors were not identified in a resulting model. Invalid geometries were not identified either. We therefore concluded that the model of the Prudente de Morais monument is consistent.
The data product specification includes representation of the bust, represented by 82,650 features in total. The major problem identified was a lack of definition in the model borders. A set of 200 features were missing (0.26%), within the limit of 5% for omission. Excess features have been identified and excluded, resulting to 0% of commission. The model of the Prudente de Morais monument can therefore be considered complete, according to the specification (ET/DOC-FOPARQ).
Logical consistency and completeness were evaluated and the acceptance quality limits for Class B in each of these data quality elements were achieved.
7. Conclusions
Architectural heritage should be passed to future generations in its historical and cultural authenticity. Photogrammetric documentation is a feasible technique for architectural heritage documentation and preservation. Nowadays, with the availability of affordable digital equipment, there are an increasing number of photogrammetric documentation initiatives. The development of a DPS for photogrammetric documentation significantly contributes to data product reliability and, consequently, to the preservation of heritage information. In this context, motivated by the need of specifications for the photogrammetric documentation of architectural heritage to approach geomatics and heritage experts and ensure photogrammetric documentation application, this paper presented a procedure of recommendations for photogrammetric documentation of architectural heritage, based on Brazilian case study experience. The proposed data product specification is a result of an analysis of existing specifications related to photogrammetric documentation focused on architectural heritage, as well as, the main problems in the photogrammetric documentation specifications that needed to be improved. We proposed recommendations for photogrammetric documentation of architectural heritage and tested these recommendations in case studies for photogrammetric products of Class A and B.
In the case study of the railway station in Presidente Prudente, which is an example of Class A product, we analyzed absolute and relative positional accuracy, topological consistency, commission and omission. Acceptance quality limits recommended in Class A for these elements, considering 1:50 scale, are 15 mm, 10 mm, 10%, 0% and 5%, respectively. RMSE of the checkpoints in X, Y and Z coordinates are within the error limit for absolute positional accuracy (4.2 mm, 1.1 mm and 13.5 mm, respectively) and RMSE of the differences from the estimated distances between points on the model and the same distances surveyed independently is compatible with the error limit for relative positional accuracy (10 mm). Topological errors were identified and eliminated, thus, there are no topological errors in the final model (0%). Commission has not been found (0%) and the omission (3.52%) is within the acceptance quality limit (5%).
In the case study of the Prudente de Morais statue, which is an example of a Class B product, we evaluated topological consistency, commission and omission, considering 10%, 0% and 5% as an acceptance quality limit, respectively. Topological errors were not identified in the resulting model (0%). Excess of features have been identified and excluded, resulting in 0% of commission. Considering all the features specified, 0.26% were not represented, within the limit for omission. The results of our case studies confirm that the proposed requirements are viable.
Our research contributes to the development of standards for photogrammetric documentation and applied photogrammetric method in context of architectural heritage. The advantages of the procedure presented are the application of an international standard for data product specification adapted for digital photogrammetry and the classification of the photogrammetric documentation model in classes, which assists product reliability and application.
Future work includes update of DPS for photogrammetric documentation of other types of tangible cultural heritage, which we did not discuss in this paper. These types of objects, such as archaeological sites, require other techniques and consequently other recommendations. Requirements (for all types of objects of the architectural cultural heritage) about other data quality aspects (e.g., thematic accuracy) will be evaluated for photogrammetric documentation application. Moreover, requirements for the radiometric quality of acquired images and of a resulting model, and procedures for the representation of texture of surfaces in the digital model of the architectural heritage, should be analyzed.
Acknowledgments
This work was jointly funded by Fundação de Amparo à Pesquisa do Estado de São Paulo (FAPESP—Grant: 2013/15940-9) and Conselho Nacional de Desenvolvimento Científico e Tecnológico (CNPq—Grant: 130505/2013).
Author Contributions
This research was performed by Mariana B. Campos supervised, with significant contributions, by Antonio M.G. Tommaselli and Ivana Ivánová. These authors contributed extensively and equally to prepare this paper. This research was complemented with a research internship in the University of Liège, supervised by Roland Billen, who discussed and commented on the drafts.
Conflicts of Interest
The authors declare no conflict of interest.
References
- Yilmaz, H.M.; Yakar, M.; Gulec, S.A.; Dulgerler, O.N. Importance of digital close-range photogrammetry in documentation of cultural heritage. J. Cult. Herit. 2007, 8, 428–433. [Google Scholar] [CrossRef]
- International Council on Monuments and Sites (ICOMOS). International Charter for the Conservation and Restauration of Monuments and Sites (Venice Charter). In Proceedings of the Second International Congress of Architects and Technicians of Historic Monuments, Venice, Italy, 25–31 May 1964; p. 4.
- Remondino, F. Heritage Recording and 3D Modeling with Photogrammetry and 3D scanning. Remote Sens. 2011, 3, 1104–1138. [Google Scholar] [CrossRef]
- Nocerino, E.; Menna, F.; Remondino, F. Accuracy of typical photogrammetric network in cultural heritage 3D modeling. Int. Arch. Photogramm. Remote Sens. Spat. Inf. Sci. 2014, 1, 465–472. [Google Scholar] [CrossRef]
- Juran, J.M.; Godfrey, A.B.; Hoogstoel, R.E.; Schilling, E.G. Juran’s Quality Handbook, 5th ed.; McGraw-Hill Professional: New York, NY, USA, 1998. [Google Scholar]
- International Organization for Standardization (ISO). Economic Benefits of Standard, 1st ed.; ISO: Geneve, Switzerland, 2004; p. 65. [Google Scholar]
- International Organization for Standardization (ISO). ISO 19131:2006 Data Production Specification; ISO: Geneva, Switzerland, 2006; p. 47. [Google Scholar]
- International Committee of Architectural Photogrammetry (CIPA). Advice and Suggestions for the Furtherance of Optimum Practice in Architectural Photogrammetry Survey, 1st ed.; UNESCO: Paris, France, 1981; p. 100. [Google Scholar]
- International Council on Monuments and Sites (ICOMOS). Principles for the Recording of Monuments, Group of Buildings and Sites. In Proceedings of the 11th ICOMOS General Assembly, Sofia, Bulgaria, 5–9 October 1996.
- Patias, P.; Santana, M. Introduction to heritage documentation. In Cipa Heritage Documentation: Best Practices and Applications, 1st ed.; Stylianidis, E., Patias, P., Santana Quintero, M., Eds.; CIPA (Ziti Publications): Thessaloniki, Greece, 2011; Volume 38, pp. 9–13. [Google Scholar]
- Letellier, R.; Schimid, W.; LeBlanc, F. Recording, Documentation and Information Management for the Conservation of Heritage Places: Guiding Principles, 1st ed.; The Getty Conservation Institute: Los Angeles, CA, USA, 2007; p. 174. [Google Scholar]
- Remondino, F.; Rizzi, A. Reality-based 3D documentation of natural and cultural heritage sites—Techniques, problems, and examples. Appl. Geomat. 2010, 2, 85–100. [Google Scholar] [CrossRef]
- Anderson, J.M.; Mikhail, E.M. Surveying Theory and Practice, 7th ed.; McGraw-Hill Science/Engineering/Math: New York, NY, USA, 1998; p. 1167. [Google Scholar]
- Thompson, M.M.; Gruner, H. Manual of Photogrammetry, 4th ed.; ASPRS: Falls Church, VA, USA, 1980; p. 1150. [Google Scholar]
- Spetsakis, M.; Aloimonos, J. A multi-frame approach to visual motion perception. Int. J. Comput. Vis. 1991, 6, 245–255. [Google Scholar] [CrossRef]
- Petrie, G.; Toth, C.K. Terrestrial Laser Scanners. In Topographic Laser Ranging and Scanning, 1st ed.; Shan, J., Toth, C.K., Eds.; Taylor & Francis Group: New York, NY, USA, 2008; pp. 87–126. [Google Scholar]
- Lange, R.; Seitz, P. Solid-state time-of-flight range camera. IEEE J. Quantum. Electron. 2001, 37, 390–397. [Google Scholar] [CrossRef]
- Perenzoni, M.; Stoppa, D. Figure of metric for indirect Time-of-flight 3D cameras: Definition and experimental evaluation. Remote Sens. 2011, 3, 2461–2472. [Google Scholar] [CrossRef]
- Valkenburg, R.J.; McIvor, A.M. Accurate 3D measurement using light system. Image Vis. Comput. 1998, 16, 99–110. [Google Scholar] [CrossRef]
- Reiss, M.L.L.; Tommaselli, A.M.G. A low-cost 3D reconstruction system using a single-shot projection of a pattern matrix. Photogramm. Rec. 2011, 26, 91–110. [Google Scholar] [CrossRef]
- Andrés, M.A.N.; Pozuelo, F.B. Evolution of the architectural and heritage representation. Landsc. Urban Plan. 2009, 91, 105–112. [Google Scholar] [CrossRef]
- Pieraccini, M.; Guidi, G.; Atzenni, C. 3D digitizing of cultural heritage. J. Cult. Herit. 2001, 2, 63–70. [Google Scholar] [CrossRef]
- Pavlidis, G.; Koutsoudis, A.; Arnaoutoglou, F.; Tsioukas, V.; Chamzas, C. Methods for 3D digitization of cultural heritage. J. Cult. Herit. 2007, 8, 93–98. [Google Scholar] [CrossRef]
- Sansoni, G.; Trebeschi, M.; Docchio, F. State-of-the-art and application of 3D Imaging Sensors in Industry, Cultural Heritage, Medicine and Criminal investigation. Sensors 2009, 9, 568–601. [Google Scholar] [CrossRef] [PubMed]
- Livieratos, E. Empiric, topographic or photogrammetric recording? Answers to properly phrased questions. In Proceedings of the Terrestrial Photogrammetry and Geographic Information Systems for the documentation of the National Cultural Heritage, Thessaloniki, Greece, 1992.
- Grussenmeyer, P.; Landes, T.; Voegtle, T.; Ringle, K. Comparison methods of Terrestrial Laser Scanning, Photogrammetry and Tacheometry data for recording of cultural heritage buildings. Int. Arch. Photogramm. Remote Sens. Spat. Inf. Sci. 2008, 37, 213–218. [Google Scholar]
- Giuliano, M.G. Cultural Heritage: An example of graphic documentation with automated photogrammetric systems. Int. Arch. Photogramm. Remote Sens. Spat. Inf. Sci. 2014, 40, 251–255. [Google Scholar] [CrossRef]
- Scherer, M.; Lerma, L. From the conventional total station to the prospective image assisted photogrammetric scanning total station: Comprehensive review. J. Survey. Eng. 2009, 135, 173–178. [Google Scholar] [CrossRef]
- Albertz, J. Albrecht Meydenbauer: Pioneer of photogrammetric documentation of the cultural heritage. Int. Arch. Photogramm. Remote Sens. Spat. Inf. Sci. 2001, 18, 19–25. [Google Scholar]
- Dallas, R.W.A. Architectural and archaeological photogrammetry. In Close Range Photogrammetry and Machine Vision, 1st ed.; Athinson, K.B., Ed.; Whittles Publishing: Caithness, Scotland, 1996; pp. 283–303. [Google Scholar]
- Fassi, F.; Fregonese, L.; Achermann, S.; De Troia, V. Comparison between laser scanning and automated 3D modelling techniques to reconstruct complex and extensive cultural heritage areas. Int. Arch. Photogramm. Remote Sens. Spat. Inf. Sci. 2013, 40, 73–80. [Google Scholar] [CrossRef]
- Boehler, W.; Marbs, A. 3D scanning and photogrammetry for heritage recording: a comparison. In Proceedings of the 12th International Conference on Geoinformatics, Geospatial Information Research: Bridging the Pacific and Atlantic, Gävle, Sweden, 7–9 June 2004; pp. 291–298.
- Yastikli, N. Documentation of cultural heritage using digital photogrammetry and laser scanning. J. Cult. Herit. 2007, 8, 423–427. [Google Scholar] [CrossRef]
- Lerma, L.J.; Navarro, S.; Cabrelles, M.; Villaverde, V. Terrestrial laser scanning and close range photogrammetry for 3D archaeological documentation: The Upper Palaeolothic Cave of Parpalló as a case study. J. Archaeol. Sci. 2010, 37, 499–507. [Google Scholar] [CrossRef]
- Mateus, L.; Ferreira, V.; Barbosa, M. TLS and digital photogrammetry as tools for conservation assessment. In Proceedings of the 3rd International Conference on Heritage and Sustainable Development, Porto, Portugal, 19–22 June 2012.
- Xu, Z.; Wu, L.; Shen, Y.; Li, F.; Wang, Q.; Wang, R. Tridimensional reconstruction applied to cultural heritage with the use of camera-equipped UAV and terrestrial laser scanner. Remote Sens. 2014, 6, 10413–10434. [Google Scholar] [CrossRef]
- De Luca, L.; Veron, P.; Florenzano, M. Reverse engineering of architectural buildings based on a hybrid modeling approach. Comput. Graph. 2006, 30, 160–176. [Google Scholar] [CrossRef]
- Gomes, L.; Bellon, O.R.P.; Silva, L. 3D Reconstruction methods for digital preservation of cultural heritage: A survey. Pattern Recognit. Lett. 2014, 50, 3–14. [Google Scholar] [CrossRef]
- Edelsbrunner, H. Shape reconstruction with Delaunay complex. In LATIN’98: Theoretical Informatics: 3rd Latin American Symposium Campinas, Brazil, April 20–24, 1998 Proceedings; Springer: Berlin, Germany, 1998; pp. 119–132. [Google Scholar]
- Vilbrandt, C.; Pasko, G. Cultural heritage preservation using constructive shape modeling. Comput. Graph. Forum 2004, 23, 25–41. [Google Scholar] [CrossRef]
- Saygi, G.; Agugiaro, G.; Hamamcioglu-Turan, M.; Remondino, F. Evaluation of GIS and BIM roles for the information management of historical buildings. ISPRS Ann. Photogramm. Remote Sens. Spat. Inf. Sci. 2013, 2, 283–288. [Google Scholar] [CrossRef]
- Müller, K.; Smolic, A.; Kaspar, B.; Merkle, P.; Rein, T.; Eisert, P.; Wiegand, T. 3D reconstruction of natural scenes with view-adaptive multi-texturing. In Proceedings of the 2nd International Symposium on IEEE 3D Data Processing, Visualization and Transmission, Thessaloniki, Greece, 6–9 September 2004; pp. 116–123.
- Watt, A. 3D Computer Graphics, 3rd ed.; Pearson Education Limited: Harlow, UK, 2000; p. 569. [Google Scholar]
- Denard, H. London Charter for the Computer-Based Visualisation of Cultural Heritage, 1st ed.; King’s College London: London, UK, 2009; p. 13. [Google Scholar]
- Waldhaeusl, P.; Ogleby, C. 3×3-Rules for Simple Photogrammetric documentation of Architecture. Int. Arch. Photogramm. Remote Sens. Spat. Inf. Sci. 1994, 30, 426–429. [Google Scholar]
- Buchanan, C.D. Photographing Historic Buildings for the Record, 1st ed.HMSO: London, UK, 1983; pp. 154–196.
- American Society for Photogrammetry and Remote Sensing. ASPRS Positional Accuracy Standards for Digital Geospatial Data; ASPRS: Bethesda, MD, USA, 2014; Volume 81, pp. A1–A26. [Google Scholar]
- International Organization for Standardization (ISO). ISO/TC 211 Geographic information/Geomatics; ISO: Geneva, Switzerland, 1994. [Google Scholar]
- Recording and Documentation Information Management (RecorDIM). Draft Report on: International Heritage Documentation Standards, 1st ed.; RecorDIM: London, UK, 2007; p. 25. [Google Scholar]
- National Park Service. HABS/ HAER/ HALS Photography Guidelines, 2nd ed.; NPS: Washington, DC, USA, 2015; p. 306. [Google Scholar]
- National Park Service. Recording Historic Structures and Sites with HABS Measured Drawings, 3rd ed.NPS: Washington, DC, USA, 2008.
- National Park Service. Recording Historic Structure, 2nd ed.John Willey & Sons: Washington, DC, USA, 2004.
- Park Canada. Standards and Guidelines for the Conservation of Historic Places in Canada, 2nd ed.; Park Canada: Ottawa, ON, Canada, 2010. [Google Scholar]
- Bryan, P.G.; Blake, B.; Bedford, J. Metric Survey Specification for Cultural Heritage, 2nd ed.; English Heritage: London, UK, 2009; p. 111. [Google Scholar]
- GIFLE (Grupo de Investigación en Fotogrametría y Láser Escáner). 12 Tips for Metric Photography of Architectural and Archeological Cultural Heritage to Extract 2D/ 3D/ 4D Measurements, 1st ed.; GIFLE: Valencia, Spain, 2014. [Google Scholar]
- Instituto Andaluz del Patrimonio Histórico. Recomendaciones Técnicas Para la Documentación Geométrica de Entidade Patrimoniales, 1st ed.; Consejería de cultura: Andaluz, Spain, 2011; p. 23. [Google Scholar]
- Gomide, J.H.; da Silva, P.R.; Braga, S.M.N. Manual de Elaboração de Projetos de Preservação do Patrimônio Cultural: Caderno 1, 1st ed.; Instituto do programa monumenta: Brasília, Brazil, 2005; p. 76. [Google Scholar]
- International Organization for Standardization (ISO). ISO 19115:2003 Geographic Information—Metadata; ISO: Geneva, Switzerland, 2006; p. 140. [Google Scholar]
- International Organization for Standardization (ISO). ISO 3166-1:1997 Country Code; ISO: Geneva, Switzerland, 1997. [Google Scholar]
- International Organization for Standardization (ISO). ISO 19157:2011 Geographic Information—Data quality; ISO: Geneva, Switzerland, 2011; p. 160. [Google Scholar]
- Associação Brasileira de Normas Técnicas (ABNT). NBR 6492-Representação de Projetos Arquitetura, 1st ed.; ABNT: Rio de Janeiro, Brazil, 1994. [Google Scholar]
- Comissão Nacional de Cartografia (CONCAR). Perfil de Metadados Geoespacial do Brasil (Perfil MGB), 1st ed.; CONCAR: Rio de Janeiro, Brazil, 2009; p. 194. [Google Scholar]
- International Organization for Standardization (ISO). ISO 2859-1:1999 Sampling Procedures for Inspection by Attributes-Part 1; ISO: Geneva, Switzerland, 1999; p. 87. [Google Scholar]
- Luhmann, T.; Robson, S.; Kyle, S.; Harley, I. Close Range Photogrammetry: Principle, Techniques and Applications, 1st ed.; John Wiley & Sons: Hoboken, NJ, USA, 2006; p. 510. [Google Scholar]
- Chandler, J.H.; Fryer, J.G.; Jack, A. Metric capabilities of low-cost digital cameras for close range surface measurements. Photogramm. Rec. 2005, 20, 12–26. [Google Scholar] [CrossRef]
- Li, Z.; Liu, M. Research on decoding method of coded target in close-range photogrammetry. J. Comput. Syst. 2010, 6, 2699–2705. [Google Scholar]
- Fraser, C. Automatic camera calibration in close-range photogrammetry. Photogramm. Eng. Remote Sens. 2013, 79, 381–388. [Google Scholar] [CrossRef]
- Hahn, M. Automatic control point measurement. In Proceedings of the Photogrammetric Week’97, Heidelberg, Germany, 1997; pp. 115–126.
- Barazzetti, L.; Scaioni, M.; Remondino, F. Orientation and 3D modeling from markerless terrestrial images: Combining accuracy with automation. Photogramm. Rec. 2010, 25, 356–381. [Google Scholar] [CrossRef]
- Tommaselli, A.M.G.; Bervegliere, A. Automatic Orientation of Multi-Scale Terrestrial Images for 3D Reconstruction. Remote Sens. 2014, 6, 3020–3040. [Google Scholar] [CrossRef]
- Muñoz-Salinas, R. ARUCO: A minimal library for Augmented Reality applications based on OpenCv. 2012. Available online: http://www.uco.es/investiga/grupos/ava/node/26 (accessed on 20 June 2013).
- Tommaselli, A.M.G.; Marcato, J., Jr.; Morais, M.V.A.; Silva, S.L.A.; Artero, A.O. Calibration of panoramic cameras with coded targets and 3D calibration field. Int. Arch. Photogramm. Remote Sens. Spat. Inf. Sci. 2014, 40, 137–142. [Google Scholar] [CrossRef]
- Brown, D.C. Close-Range Camera Calibration. Photogramm. Eng. 1971, 37, 855–866. [Google Scholar]
- QGIS Project. QGIS User Guide 2.0. 2014. Available online: http://www.qgis.org/en/docs/index.html (Accessed on 28 August 2015).
- Autodesk 123D Catch. Available online: http://www.123dapp.com/catch (accessed on 28 August 2015).
- Santagati, C.; Inzerillo, L.; Di Paola, F. Image-based modeling techniques for architectural heritage 3D digitalization: Limits and potentialities. Int. Arch. Photogramm. Remote Sens. Spat. Inf. Sci. 2013, 40, 555–560. [Google Scholar] [CrossRef]
- Roncella, R.; Re, C.; Forlani, G. Performance evaluation of a structure and motion strategy in architectural and cultural heritage. Int. Arch. Photogramm. Remote Sens. Spat. Inf. Sci. 2011, 38. [Google Scholar] [CrossRef]
© 2015 by the authors; licensee MDPI, Basel, Switzerland. This article is an open access article distributed under the terms and conditions of the Creative Commons Attribution license (http://creativecommons.org/licenses/by/4.0/).


