Highlights
A cascaded framework integrating the YOLOv11 model with an improved Northern Goshawk Optimization (NGO) algorithm is proposed. This framework synergistically combines deep learning with metaheuristic optimization. The YOLOv11 model first performs preliminary localization of oil spill targets in marine radar images. An improved NGO algorithm, enhanced through adaptive weighting factors, Lévy flight perturbation, and pinhole imaging perturbation, is then applied to refine the segmentation.
What are the main findings?
- Rapid localization scheme for oil spill targets.
- Intelligent optimization for precise oil spill segmentation.
What are the implications of the main findings?
- A cascaded framework of YOLOv11 and improved NGO algorithm was proposed by integrating the advantages of deep learning and metaheuristic algorithms, while balancing efficiency and accuracy.
- The Improved Northern Goshawk Optimization (NGO) algorithm was introduced with adaptive weighting and a mixed strategy to optimize fine segmentation of oil spills for reducing false leak detection rates.
Abstract
To address the urgent need for rapid detection and precise segmentation of oil spill incidents, a cascaded processing framework integrating the YOLOv11 model with an enhanced Northern Goshawk Optimization (NGO) algorithm is proposed. This method effectively utilizes the advantages of deep learning and metaheuristic algorithms. Firstly, the YOLOv11 model was used for preliminary localization and segmentation of oil spill target regions in marine radar images. Subsequently, an improved NGO algorithm based on adaptive weighting factors, Levy flight perturbation, and pinhole imaging perturbation was used to finely segment the region, balancing processing efficiency and accuracy requirements. The experimental results showed that the cascade architecture proposed effectively balances the problems of false detection and missed detection. Compared with other methods, the marine radar oil film detection method based on YOLOv11 combined with improved NGO exhibited strong adaptability in complex scenes. Multiple indicators, such as accuracy, precision, recall, specificity, and Dice similarity coefficient, indicate that this method has good performance in marine radar oil spill detection tasks.
1. Introduction
In the context of the rapidly evolving global economy, the demand for oil is experiencing steady growth [1,2]. The surging demand for oil has driven the expansion of global maritime transportation and storage industries [3,4,5]. However, this progress has, at the same time, resulted in a surge in oil spill incidents, rendering petroleum one of the most critical pollutants in the marine environment [6,7,8]. The dangers posed by oil spills are diverse and far-reaching. Oil slicks drifting towards coastal areas inflict severe damage on beaches and picturesque coastal zones and have the potential to ignite fires or cause explosions on vessels, leading to significant property damage and human casualties [9,10]. Owing to environmental factors such as waves, fluctuations in temperature, and microbial activity, segments of the spilled oil may descend beneath the water’s surface [11,12]. Even though the visible remnants may disappear, the submerged oil pollutants persist in poisoning marine life, inflicting significant damage on fisheries, aquaculture, and their associated sectors [13]. Historically, catastrophic oil spills have caused long-lasting ecological and socioeconomic impacts. On 20 April 2010, the catastrophic explosion of the Deepwater Horizon drilling rig in the Gulf of Mexico unleashed an estimated 780,000 metric tons of crude oil, resulting in an expansive oil slick that covered an area of 180,000 km2 [14]. On 6 January 2018, a catastrophic collision occurred between the Panamanian tanker Sanchi and a Hong Kong-registered freighter in close proximity to the Yangtze Estuary, sparking a massive fire that resulted in the release of 136,000 tons of condensate oil [15]. On 27 April 2021, a collision between the oil tanker Symphony and the bulk carrier Yihai in the Yellow Sea resulted in a massive oil spill of approximately 9400 metric tons [16].
Rapid acquisition of oil spill monitoring data is pivotal for enabling prompt emergency response, which is essential to mitigate environmental and economic damages [17]. Advances in marine remote sensing technologies have enabled their application in oil spill detection [18,19,20]. Current remote sensing methods for oil spills primarily fall into two categories: microwave and optical techniques [21,22]. Microwave radar systems, unaffected by daylight or weather conditions, offer all-weather monitoring capabilities [23]. Synthetic Aperture Radar (SAR) and marine surveillance radars are widely employed for oil spill detection and monitoring in marine environments. Ai et al. introduced the (Automatic Identification System-Pyramid Vision Transformer) AIS-PVT algorithm, which incorporates long-term AIS-derived ship distribution prior into the PVT framework [24]. By designing feature filtering modules and a boundary perception function, they significantly enhanced SAR land–sea segmentation performance in complex scenes. Similarly, Xue et al. proposed the AIS-Frequency Channel Attention Network (FCANet) by fusing long-term AIS-derived ship density information [25]. This model incorporated the Segment Anything Model (SAM) 2.1 backbone with an adapter and a frequency-spatial context-aware fusion module, effectively improving the accuracy and robustness of detection in SAR imagery. Dong et al. rectified errors in the low-quality SAR oil spill dataset and the original literature [26]. They replicated experiments to establish benchmark metrics and proposed three progressive deep learning methods alongside a practical system architecture, providing a valuable reference for related research. Fan et al. developed a multi-physics interpretable deep learning network [27]. Their framework employed a dual neural network architecture, an adaptive gradient interpreter, interactive sampling for physical feature extraction, and a multi-physics feature head [28]. It collectively enhanced the reliability and interpretability of oil spill recognition.
Compared to SAR-based monitoring, marine radar systems offer not only superior cost-effectiveness but also greater adaptability for multi-platform deployment. Additionally, the systems can support real-time monitoring of targets, including oil spills, with high temporal resolution. Liu et al. proposed an adaptive enhancement method based on X-band marine radar, which segmented images into several strips of varying thicknesses [29]. Threshold values, derived from the statistical distribution of oil contamination frequencies across varying strip thicknesses, were subsequently employed to differentiate spill targets. They later proposed a texture analysis-based method for oil spill detection using X-band marine radar images, which employed an adaptive threshold technique to accurately distinguish between seawater and oil spill regions [30]. Li et al. utilized texture features and the Support Vector Machine (SVM) technique to precisely delineate valid wave monitoring zones. Subsequently, Fuzzy C-Means (FCM) clustering was applied to classify oil films and sea waves for accurate oil spill localization [31]. This approach demonstrated superior performance over active contour models in terms of automation efficacy. Chen et al. introduced a texture analysis method integrating Gray-Level Co-occurrence Matrix (GLCM) and Principal Component Analysis (PCA) [32]. This methodology further employed a Back Propagation (BP) neural network to compute valid wave zones. The method was characterized by intact oil film delineation, minimal segmentation boundaries, and near-zero false positive targets in extraction results. Some scholars employed the YOLOv8 object detection model to achieve effective identification of oil spill monitoring zones in the marine radar images [33]. This method takes a long time in the early stages of training. However, the efficiency exhibited during the application stage is exceptionally remarkable.
Deep learning has risen to prominence as a leading and rigorously validated methodology for the detection of oil spills from spaceborne and airborne platforms [34,35], yet its application in marine radar-based oil spill monitoring remains underexplored. The limitation of traditional threshold segmentation methods is insufficient real-time performance [36]. To address this limitation, a cascaded oil spill detection framework has been introduced that synergistically combines the YOLOv11 model with an Improved Northern Goshawk Optimization (NGO) algorithm. This framework operates in two distinct yet complementary stages:
- In the initial stage, it capitalizes on the YOLOv11 model’s exceptional inference efficiency, enabling it to perform rapid and coarse segmentation. This capability allows the model to swiftly identify suspected targets within milliseconds, providing a preliminary yet effective screening process.
- The subsequent stage is dedicated to refining the boundaries of the detected oil films. It achieves this by employing the enhanced NGO algorithm, which incorporates cubic chaotic initialization and a pinhole imaging perturbation mechanism. These enhancements endow the algorithm with superior performance in oil spill target identification, noise suppression, and adaptability to complex maritime environments. When compared to conventional threshold segmentation methods, the improved NGO algorithm demonstrates remarkable advantages, showcasing its robustness and effectiveness in handling intricate scenarios.
Despite significant challenges posed by complex sea clutter in marine radar oil spill segmentation, our parameter optimization demonstrated that it can achieve good algorithmic performance. This configuration achieved a high Dice Coefficient (DC) and a Recall, effectively reducing missed detections of oil films while maintaining a good Precision. Furthermore, the algorithm exhibited better background suppression capability. The fine Accuracy confirmed that this parameter setting delivered balanced and robust performance, rendering it highly suitable for practical oil spill monitoring. Empirical analysis verified that the proposed hierarchical architecture achieved an excellent balance between computational efficiency and segmentation accuracy.
2. Materials and Methods
2.1. Dataset
Field data collection was performed on 21 July 2010, utilizing a computer-integrated X-band shipborne radar system. The acquired experimental dataset is presented in Figure 1, while detailed equipment specifications are summarized in Table 1. The selection of Sperry Marine X-band radar was based on its high frequency and short wavelength, which offered exceptional resolution and accuracy for precise target detection. The system determined target distance, azimuth, and velocity by analyzing the echoes of transmitted electromagnetic waves. During collection, the rotating, horizontally polarized antenna acquired clutter signals at a rate of 28–45 images per minute. To ensure complete capture of oil film targets with high-resolution edge features, data acquisition was conducted at a range of 0.75 nautical miles (nm). The resulting images had a resolution of 1024 × 1024 pixels, and the substance under study was crude oil.
Figure 1.
Original marine radar image.
Table 1.
The shipborne radar specific parameters.
2.2. Pre-Processing Data
The flowchart of the data preprocessing process is shown in Figure 2.
Figure 2.
Data pre-processing.
(a) Coordinate System Conversion
Marine radar images employed the ship-centered Polar coordinate system, where target positions were defined by azimuth angle and distance. The original images were first converted from the Polar coordinate system to the Cartesian coordinate system, with azimuth angle as the horizontal axis and distance as the vertical axis, as shown in Figure 3a. This transformation facilitated global image adjustments while preserving spatial relationships.

Figure 3.
Preprocessing Steps. (a) Cartesian coordinate system transformation; (b) Co-frequency interference removal; (c) Sparkle noise reduction; (d) Grayscale correction; (e) Local contrast enhancement.
(b) Co-frequency Noise Extraction and Smoothing
The Laplace operator was applied to address the co-frequency interference noise with characteristic bright vertical patterns. Subsequently, a mean filter was employed to smooth the co-frequency interference noise, mitigating localized pixel abruptness, as shown in Figure 3b.
(c) Speckle Noise Suppression
Given that oil films exhibit relatively dark image characteristics, high-intensity targets (particularly those within oil film regions) may interfere with target identification accuracy. So, a dual-threshold method was employed for high-intensity target extraction. And, a median filter was employed to eliminate residual noise, as shown in Figure 3c.
(d) Image Enhancement
2.3. YOLOv11 Instance Segmentation Model
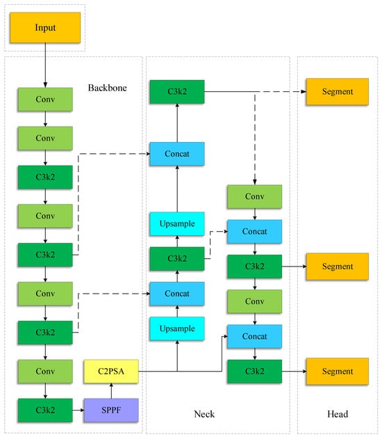
The YOLOv11 architecture is divided into four functional modules: input, backbone network, neck network, and output head (Figure 4) [37]. Raw images are received by the input module, where preprocessing operations are conducted to meet model requirements. Features are extracted by the backbone network through cross-stage partial connections. Feature maps from the backbone are processed by the neck network, which fuses multi-level features and adjusts channel dimensions and spatial resolutions to optimize input conditions for the detection head. Finally, oil film boundaries are precisely segmented in the head network by using annotated data to learn discriminative spill features. The real-time capability of the YOLOv11 model is aligned with urgent oil spill response requirements, while its noise robustness addresses speckle interference inherent in marine radar systems.
Figure 4.
YOLOv11 Instance segmentation network architecture.
2.4. Label Tool
Labelme v3.16.2, an image annotation tool created by the Computer Science and Artificial Intelligence Laboratory (CSAIL) of the Massachusetts Institute of Technology (MIT), is implemented with Python v3.12 and PyQT v5. It offers diverse annotation techniques such as polygons, rectangles, and circles, and can produce outputs in JSON and COCO formats. Labelme is extensively employed in computer vision research for tasks such as semantic segmentation, instance segmentation, and pose estimation. The accompanying Figure 5 illustrates an instance of oil film annotation performed.
Figure 5.
Sample annotation process. (a) Original tile; (b) Annotation instance.
2.5. YOLO Model Evaluation Curve
The YOLOv11 model evaluation curves comprise the Precision-Confidence Curve, the Recall-Confidence Curve, and the Precision-Recall Curve.
(a) Precision-Confidence Curve
In the Precision-Confidence Curve (PCC), the Precision (or Recall rate) of the detector is represented by the vertical axis, while the confidence threshold is represented by the horizontal axis. The stability and overall performance of the detector are effectively revealed by the morphological features and spatial positioning of the curve. When the curve arcs upward and leftward, it is indicated that higher precision is achieved by the detector at lower confidence thresholds. This characteristic demonstrates the ability of the detector to maintain a high recall rate while controlling false alarms, serving as direct evidence of better target segmentation Accuracy. Conversely, if the curve shifts downward and rightward, it is implied that elevated confidence thresholds are required by the detector to attain acceptable Precision. This performance degradation is accompanied by a significant increase in missed detection rates, which is a hallmark of inherent performance limitations. Consequently, upward-left convexity in PCC morphology is recognized as an optimal performance indicator, whereas downward concavity underscores the necessity for algorithmic refinement.
(b) Recall-Confidence Curve
The Recall-Confidence Curve (RCC) explains the evolution of detection capability across varying confidence thresholds. By modulating the confidence threshold for filtering predicted bounding boxes, this curve illustrates how recall diminishes as the confidence threshold increases. Lower confidence thresholds result in elevated recall rates but significant false positives. As the confidence threshold rises, the system increasingly maintains only high-confidence predictions, causing recall to decline gradually due to the exclusion of valid but lower-confidence detections. A preferable model should exhibit a smooth decay pattern, maintaining substantial performance even at elevated thresholds.
(c) Precision-Recall Curve
By dynamically adjusting confidence thresholds, the Precision-Recall Curve (PRC) intuitively reveals the trade-off between Precision and Recall across different scenarios. As the confidence threshold gradually increases from 0 to 1, the model retains numerous low-confidence bounding boxes at lower thresholds, achieving higher recall but with increased false positives. With higher confidence thresholds, the system preserves fewer predictions, leading to a decline in recall and a corresponding rise in precision. The Average Precision (AP) quantifies detection quality for individual classes, while the mean AP (mAP) comprehensively evaluates overall model performance. mAP@0.5 Refers to mAP at Intersection over Union (IoU) ≥ 0.5. Ideally, the PRC should exhibit a smooth decay trend, indicating that the model maintains a balance between higher Recall and Precision even at elevated confidence thresholds.
2.6. The NGO Algorithm
The NGO Algorithm simulates the hunting strategies of the northern goshawk [38]. This algorithm is inspired by two primary behaviors observed in the predatory tactics of the goshawk:
(a) Prey Identification and Attack
During the initial phase, the NGO Algorithm randomly selects a prey item and swiftly initiates an attack. This phase bolsters the exploration capacity of the algorithm by employing random selection within the search space, facilitating global exploration to identify the optimal region. The first phase entails mathematical modeling using formulas:
where Pi denotes the selected prey position for the i-th Northern Goshawk, while represents the corresponding objective function value at this prey position. k is a random natural number in the interval [1, N]. The updated state of the i-th individual based on the first-phase search strategy is denoted as , with specifically indicating its j-th dimensional component. is its objective function value based on the first phase of NGO, r is a uniformly distributed random parameter within the interval [0, 1], and I is a discrete random variable that takes values in {1, 2}. These random parameters are employed to simulate uncertain NGO behavior during both the search and update operations.
(b) Chasing and Escaping
Following the attack of the Northern hawk on its prey, the prey endeavors to flee, prompting the Northern hawk to persist in pursuit. Owing to their exceptional speed, northern hawks consistently succeed in chasing down and seizing their prey in all scenarios. Emulating this predatory behavior boosts the capacity of the algorithm to refine local search within the search space. The NGO algorithm posits that this pursuit occurs within a radius R centered on the attack site. The subsequent phase is mathematically formulated as:
where t denotes the current iteration count, T represents the maximum iteration threshold, indicates the updated state of the i-th candidate solution, and specifically refers to its j-th dimensional component. is computed based on the exploration process in Phase b.
Upon completion of the population of the northern goshawk updates across both phases, one algorithmic iteration concludes. The new objective function evaluations of population members and the current optimal solution are then updated. The algorithm proceeds to subsequent iterations, dynamically refining candidate solutions through Equations (1)–(6) until reaching t = T. The globally optimal solution obtained throughout all iterations is ultimately designated as the final solution to the addressed optimization problem.
The flowchart of the NGO algorithm is shown in Figure 6.
Figure 6.
The flowchart of the NGO algorithm.
2.7. The Improved NGO Algorithm
The NGO Algorithm is improved here for marine radar oil spill detection as:
(1) The initial population solutions are generated by using cubic chaotic mapping combined with lens imaging opposition-based learning. The formula for generating the initial position of the i-th individual via cubic chaotic mapping is:
where represent the upper and lower bounds of the search space, respectively. denotes the initial position value of the i individual. represents the i chaotic sequence value. The formula for is:
Based on the initial position value of the i individual generated by cubic chaotic mapping, the initial population solutions are further generated by using the lens imaging opposition-based learning strategy as:
where denotes the opposing population individual, and represents the initial solutions of the merged population individuals.
(2) During the prey identification and attack phase, an adaptive weighting factor and Lévy flight disturbance are incorporated to update individual positions in the population. Alternatively, a prey attack strategy is employed for position updates:
where denotes the updated position of the i individual after introducing Lévy flight disturbance during the prey identification phase, represents the position of the i individual before the update, indicates the current global best position, and step refers to the disturbance size. The formula for calculating is:
where is the random number generation function following the standard normal distribution, β denotes the Lévy flight exponent, and σ represents the scale parameter for calculating the step size distribution of Lévy flight. The formula for σ is given as:
where Γ denotes the Gamma function, represents the adaptive weighting factor. is calculated as:
where iter denotes the current iteration count, represents the maximum number of iterations. The population individual update formula incorporating the prey attack strategy is expressed as follows:
where is a randomly selected individual index, and rand is a random number within [0, 1].
(3) In the chasing and escaping phase, an exponentially decaying non-linear convergence factor is introduced to update the positions of individuals in the population. When the fitness value is lower than the average population fitness, the position update formula for an individual in the population is expressed as:
where represents the updated position of the i individual during the chase and escape phase, denotes the position of the i individual prior to the update in the chase and escape phase, indicates the current global best position, and R signifies the radius between the hunting behavior and the attack position. This radius is defined by an exponentially decaying non-linear convergence function, expressed as follows:
When the fitness value is greater than or equal to the average population fitness, the position update formula for an individual in the population is expressed as:
(4) The basic principle of the pinhole imaging perturbation mechanism is to guide global optimization through periodic perturbations: for every m iterations completed, calculate the new optimal solution (). And set it as the initial value for the next iteration to avoid the algorithm achieving stuck in local optima and improve the global and effective search:
where h denotes the pinhole imaging coefficient.
2.8. Fusion Segmentation Strategy
To address the dual requirements of speed and accuracy in maritime oil spill monitoring, a cascaded segmentation framework was proposed in this study:
(a) Rapid Preliminary Screening Phase
To avoid missed or excessive detection, we annotate the oil film targets and obtain an effective oil spill Region of Interest (ROI) method. The pre-trained YOLOv11 model was employed to perform real-time coarse segmentation on marine radar images. In this way, the suspected oil film regions can be fleetly localized, and oil-containing images can be identified.
(b) Refined Segmentation Phase
The images containing oil spill regions, identified during the preliminary screening phase, were processed by using the improved NGO algorithm for ultimate segmentation.
This framework capitalized on the respective strengths of its components. The real-time requirement for marine oil spill monitoring was ensured by the coarse segmentation achieved by the YOLOv11 model. Meanwhile, the Precision of localized segmentation was enhanced through an improved NGO algorithm. By synergistically integrating these modules, a balanced solution was provided for oil spill detection in complex marine environments. This effectively coordinates operational efficiency and segmentation accuracy. The entire experimental process is shown in Figure 7.
Figure 7.
The entire experimental process.
2.9. Evaluation Indicators
The performance of the oil spill segmentation method was evaluated by using a comprehensive set of indicators, including Accuracy, Recall, Precision, Specificity, and the DC. These indicators collectively capture various aspects of its segmentation capability, such as classification correctness, false positive control, detection completeness, and boundary accuracy. During evaluation, the segmentation results were compared at the pixel level with a binary ground truth image annotated by visual interpretation. A confusion matrix was constructed as the basis of all quantitative assessments. Potential confounding factors were excluded during computation to ensure a fair and accurate evaluation of algorithmic performance. The confusion matrix comprised four fundamental elements: True Positive (TP), False Positive (FP), False Negative (FN), and True Negative (TN):
where TP denotes the number of pixels correctly classified as oil spills, indicating its capability in identifying target regions. FP reflected the number of background pixels misclassified as oil spills, which illustrated its false alarm rate. FN represented the number of oil spill pixels that were missed, revealing deficiencies in detection sensitivity. TN counted the number of background pixels correctly identified.
3. Results
3.1. Analyzing Images from the YOLO Training Model
Due to the limited sample size, the test set may further reduce the training data and affect model performance. Therefore, the training set and validation set were divided into 8:2, with 976 and 244 images, respectively. The images were set to 640, the epochs were set to 300, the batch was set to 16, and the model training outcomes were visualized in Figure 8. The oil spill detection performance was evaluated through three analytical curves: PRC, RCC, and PCC. As shown in the PRC, the mAP@0.5 of the model for oil spill targets (oil class) and all classes reached 0.675. This indicator was at a reasonable level in similar oil spill segmentation tasks. It is shown that the model can effectively balance the accuracy and completeness of object detection. The RCC results indicated that when the confidence threshold was 0.000, the recall rate of oil spills and all category targets could reach 0.83. It meant that the model had recognition sensitivity for oil spill areas and could capture most potential oil spill targets even in complex backgrounds, significantly reducing the risk of missed detections. The PCC further showed that when the confidence threshold was raised to 0.960, the detection accuracy of the model for oil spills and all types of targets reached 1.00. It confirmed that the model can accurately distinguish oil spills from background and other interfering targets when outputting with high confidence, demonstrating target segmentation specificity. Based on the above curve analysis, it can be concluded that the model exhibited good comprehensive performance in oil spill instance segmentation tasks. The training model can achieve high recall rates in low confidence scenarios and cover potential oil spill areas. It can also maintain extremely high accuracy in high-confidence scenarios to ensure the reliability of segmentation results. So, the core requirements of “reducing missed detections” and “controlling false alarms” were effectively balanced in oil spill segmentation tasks.
Figure 8.
Model training curves. (a) PRC; (b) RCC; (c) PCC.
3.2. Oil Film Instance Segmentation with YOLO Model
Then, the oil film instance segmentation tests were conducted on a new preprocessed marine radar image by utilizing the trained YOLOv11 model, as shown in Figure 9. Experimental results demonstrated that the model effectively identified oil film regions, as shown in Figure 9b. Under standard testing conditions, the instance segmentation processing time for a single frame was 8 ms, confirming that the model can meet real-time monitoring requirements.
Figure 9.
Oil film instance segmentation with the YOLO model. (a) New preprocessed marine radar image; (b) YOLOv11 Instance segmentation result; (c) ROIs.
3.3. Fine Oil Film Segmentation Based on the Improved NGO Algorithm
An improved NGO algorithm was proposed to perform fine oil film segmentation on Figure 9c. By setting h = 0.94, T = 100, a preliminary segmentation result was generated as Figure 10a. Subsequently, speckle noise removal is shown in Figure 10b. Removal of ship wake regions was shown in Figure 10c. By transforming the coordinate system, the result was integrated into the denoised radar image as shown in Figure 10d.
Figure 10.
Fine oil film segmentation via improved NGO algorithm. (a) Preliminary segmentation result; (b) Speckle noise was removed; (c) Ship wake region was eliminated; (d) Fusion image in the Polar coordinate system.
In the task of oil spill segmentation in marine radar images, which is challenged by complex sea clutter backgrounds, the proposed method achieved an overall feasible performance. It maintained the Specificity score of 99.4% and the Accuracy score of 98.6%, demonstrating its strong capability in suppressing oil spill background regions and effectively controlling false alarms. The Precision score of 82.8% indicated relatively high reliability in regions predicted as positive classes. The Recall score of 76.1% reflected its completeness in detecting true oil spill targets. The DC score of 79.3% represented the spatial overlap between the segmented regions and the actual oil slicks. While the scores of Recall and DC still can be improved, the performance of the algorithm currently under such complex imaging conditions already supports the quantitative analysis of oil spills. This is particularly valuable for monitoring scenarios where false detection sensitivity is critical and a certain level of missed detections is acceptable. Future work will focus on enhancing the sensitivity of the algorithm to weak oil spill signals for further improving Recall and segmentation detail completeness.
4. Discussion
4.1. Comparative Analysis of Instance Segmentation and Object Detection
In the comparative analysis of oil slick detection technical solutions, object detection models and instance segmentation models exhibit great functional differences. Some scholars employed the YOLOv8 object detection model to effectively identify the oil spill ROIs in marine radar images [33]. Object detection models can rapidly localize oil slick regions through bounding boxes, offering real-time processing advantages. However, they can only determine the spatial extent of oil slicks without resolving morphological variations between individual instances. This study developed YOLOv5 and YOLOv8 object detection models alongside a YOLOv11 instance segmentation model under a unified training environment. Following validation on a standardized preprocessed marine radar oil spill image, the comparative experimental results were visualized in Figure 11. The first model was especially susceptible to false positives and missed detections in situations characterized by irregular shapes or intricate backgrounds, as illustrated by the blue boxes in Figure 11a. Concurrently, object detection models might generate multiple overlapping prediction boxes, as shown in Figure 11a,b.
Figure 11.
Comparative analysis of instance segmentation and object detection. (a) YOLOv5 target detection model; (b) YOLOv8 target detection model; (c) YOLOv11 instance segmentation model.
In contrast, instance segmentation models overcome these limitations through pixel-level contour segmentation. It not only achieved precise differentiation between individual oil slicks but also enabled the extraction of geometric feature parameters. Thereby, it provided refined spatial data support for critical tasks such as pollution severity quantification and diffusion pathway modeling. The intensive capability to capture detailed spatial information fundamentally addressed the technical constraints of traditional detection methods. At the same time, it created new possibilities for quantitative environmental analysis.
4.2. Comparison with Other NGO Algorithms
This study conducted a systematic comparative evaluation between the traditional and the improved NGO algorithms. The improved NGO algorithm proposed here was called Method 1, the traditional NGO algorithm was called Method 2, and an improved NGO algorithm proposed by Fu et al. was called Method 3 [39]. These methods were applied to segment images processed by the instance segmentation of the YOLO model, as shown in Figure 9a and Figure 12.
Figure 12.
Comparison with the traditional NGO algorithm and another improved NGO algorithm. (a) Method 2; (b) Method 3.
The results disclosed that Method 1 exhibited considerable superiority over both Methods 2 and 3 with regard to the accuracy of target recognition and the precision of boundary delineation. In particular, Method 1 precisely extracted the geometric contours of oil spill targets, simultaneously demonstrating heightened resilience to speckle interference. Remarkably, Method 1 showcased distinctive abilities in retaining the features of weakly reflective targets. In stark contrast, the outcomes of Methods 2 and 3 revealed a notable loss of textural attributes in the detected oil slicks, displaying disordered and fragmented oil film patterns, as depicted in Figure 11a,b. These findings collectively suggested that Method 1 had more practical value for enhancing real-time processing accuracy and anti-interference capabilities in marine radar oil spill monitoring. Their corresponding evaluation metrics are shown in Table 2. The results indicate that all indicators of methods 2 and 3 are significantly lower than those of method 1.
Table 2.
Comparison of evaluation metrics for methods.
4.3. The Impact of Parameter Configuration Variations on Segmentation Outcomes
The improved NGO algorithm operated with notably reduced parameter tuning demands during its implementation. The parameter T had little significant difference in the segmentation results. The parameter h can be adjusted to change the segmentation performance. The results were presented by setting h coefficients as 0.93, 0.94, and 0.95 in Figure 10c and Figure 13. Their corresponding evaluation metrics are shown in Table 3. The performance comparison revealed that the setting of 0.94 yielded the optimal comprehensive performance. It demonstrated its superior generalization ability and practicality under complex sea clutter backgrounds. Specifically, when h was set to 0.94, the DC score reached 79.3%, which was significantly higher than the score of 75.6% achieved at 0.93. It is also slightly better than the score of 78.6% obtained at 0.95. This indicated a higher consistency in the overlap between segmented regions and actual oil films. At the same time, its Recall rate stood at 76.1%, notably higher than others, reflecting a substantial reduction in missed detections. The Precision score of 82.8%, which was slightly lower than the score of 85.6% at 0.93, still maintained a high level. In addition, the Specificity score of 99.4% at 0.94 remained extremely high. The Accuracy achieved the highest score of 98.6%. Therefore, the h value of 0.94 was ultimately selected as the algorithm parameter setting, as it exhibited better performance in evaluation indicators.
Figure 13.
The results of different h values of the improved NGO algorithm. (a) 0.93; (b) 0.95.
Table 3.
Comparison of evaluation metrics for different h coefficients.
4.4. Comparison with Other Segmentation Methods
The Sparrow Search Algorithm (SSA) and the Whale Optimization Algorithm (WOA) are famous metaheuristic algorithms. This study evaluated the improved NGO algorithm with both the above algorithms, as shown in Figure 14. Their corresponding evaluation metrics are shown in Table 4. It was evident that all indicators of the SSA and the WOA are significantly lower than those of the improved NGO. The segmentation results of SSA and WOA exhibited limited differentiation between oil spill targets and background features. They demonstrated a lack of robustness when confronted with speckle noise interference in marine radar images. Remarkably, both methods exhibited erroneous identifications in numerous regions. Furthermore, the oil films identified by both methods were found to have forfeited the texture characteristics that are inherent to an oil film. In stark contrast, the enhanced NGO algorithm not only accurately outlined the geometric contours of spill regions but also markedly improved its resilience to speckle noise artifacts.
Figure 14.
Results of other segmentation methods (a) SSA; (b) WOA.
Table 4.
Comparison of evaluation metrics for SSA, WOA, and the improved NGO methods.
4.5. Ablation Experiment
The purpose of the ablation experiment is to evaluate the contribution of each improvement, namely chaos initialization, Lévy flight, adaptive weighting, and pinhole imaging disturbance mechanism. The contribution of chaos initialization, Lévy flight, and adaptive weighting mechanism to oil film segmentation is relatively small. The pinhole imaging disturbance mechanism contributes the most to the experimental results. If this mechanism is not adopted, the false positive oil films will increase sharply, as shown in Figure 15. Its accuracy, precision, and other indicators’ scores have also significantly decreased, as shown in Table 5. Therefore, the results obtained by the proposed method are more consistent with the ground truth results and superior to the original NGO method.
Figure 15.
Result without the pinhole imaging disturbance mechanism.
Table 5.
Ablation experiment.
4.6. Software and Hardware Constraints of Marine Radar Oil Spill Monitoring Technology and Performance Limitations Under Different Sea Conditions
The deployment of the marine radar oil spill detection system on real ships, coastal stations, or offshore platforms requires certain software and hardware adaptability requirements. Radar equipment needs to have centimeter-level positioning accuracy and 0.1° azimuth resolution to ensure accurate identification of oil spills and small targets. Its dynamic transmission power needs to cover complex weather conditions and maintain stable detection capability in extreme environments such as rainstorms and dense fog. In terms of hardware environment adaptability, the equipment needs to pass high and low temperature tests from −30 °C to +70 °C, salt spray tests for more than 96 h. And comply with electromagnetic compatibility standards to cope with strong electromagnetic interference in ports. During installation, the X-band radar antenna should be placed at a high place to avoid obstruction and ensure 360° omnidirectional detection. At the same time, the equipment protection level should meet IP standards and have dust-proof and waterproof functions. In terms of data processing, the system needs to support high-speed data acquisition and real-time storage to prevent data loss. The user interface should be simple and intuitive, with display units that can be placed in key areas of the monitoring room to support operators in quickly obtaining oil spill information and initiating emergency response.
Ship-borne radar oil spill monitoring technology emits microwave signals and receives sea surface echoes. By utilizing the damping effect of oil film on capillary waves on the sea surface, the radar echo is weakened, and dark spots are formed in the radar image to identify oil spill targets. This technology features all-time and all-weather monitoring capabilities, without being limited by lighting and cloud cover, and can support emergency response decisions through real-time data transmission. However, there are significant differences in its performance under various sea conditions: (1) Smooth sea conditions: the sea surface is relatively stable, resulting in fewer echoes from oil films and waves, making it difficult to identify oil spill targets. (2) Moderate sea conditions: the increase in wind and waves leads to an increase in sea surface roughness, intensified radar wave reflection, and scattering phenomena. The ability to identify thin oil films under moderate sea conditions is weak. However, it has a strong ability to identify oil films of other thicknesses. (3) Adverse sea conditions: the waves are turbulent and accompanied by weather such as sea fog, rain, and snow, resulting in significantly enhanced radar wave attenuation and scattering effects. The inhibitory effect of oil film on ocean waves is greatly weakened, leading to an increase in the difficulty of identification.
5. Conclusions
This study introduced a cascaded framework that integrates the YOLOv11 model with an improved NGO algorithm to address the challenges of oil spill detection. The main innovations of this framework are two-fold. First, it leveraged the strengths of the YOLO instance segmentation model to overcome the slow detection speed typical of traditional marine radar oil spill detection methods. Second, it mitigated the issues of missed and false detections common in conventional approaches through a multi-strategy fusion technique. Experimental results demonstrated that the proposed algorithm achieved improvements across multiple performance metrics. Compared to the traditional NGO algorithm, it increased accuracy by 7.1%, precision by 56.6%, and the Dice coefficient by 40.5%. Furthermore, the framework effectively overcame the tendency of traditional methods to become trapped in local optima and exhibited superior background suppression capabilities. These technical advantages indicate that the proposed method can provide reliable support for rapid response and accurate assessment of oil spill events within marine environmental monitoring systems. Our current study is limited by a dataset that is small and lacks diversity in sea conditions. Future work will therefore focus on expanding the dataset to encompass a wider range of sea conditions and on improving the YOLO network architecture. We will also explore the application of more advanced deep-learning frameworks, such as Mask2Former, Segment Anything, U-Net++, and Transformers, to offshore radar oil spill monitoring.
Author Contributions
Conceptualization, J.X. and Y.H.; methodology, Y.H.; software, Z.G. and J.X.; validation, Z.G., J.Y., and J.X.; resources, H.D.; data curation, J.X. and P.L.; writing—original draft preparation, P.L.; writing—review and editing, J.X. and B.L.; supervision, J.X. and B.L.; project administration, J.X.; funding acquisition, J.X. All authors have read and agreed to the published version of the manuscript.
Funding
This research was supported by the Guangdong Basic and Applied Basic Research Foundation, grant numbers 2025A1515010886, 2023A1515011212, the Special Projects in Key Fields of Ordinary Universities in Guangdong Province, grant number 2022ZDZX3005, the Shenzhen Science and Technology Program, grant number JCYJ20220530162200001, National Natural Science Foundation of China, grant number 52271359, Postgraduate Education Innovation Project of Guangdong Ocean University, grant numbers 202421, 202539, 202551.
Data Availability Statement
The data collection department did not agree to share the analysis data.
Conflicts of Interest
The authors declare no conflicts of interest.
References
- Hacquard, P.; Simoën, M.; Hache, E. Is the Oil Industry Able to Support a World That Consumes 105 Million Barrels of Oil per Day in 2025? Oil Gas Sci. Technol. 2019, 74, 88. [Google Scholar] [CrossRef]
- van Eyden, R.; Difeto, M.; Gupta, R.; Wohar, M.E. Oil Price Volatility and Economic Growth: Evidence from Advanced Economies Using More than a Century’s Data. Appl. Energy 2019, 233–234, 612–621. [Google Scholar] [CrossRef]
- Kaniapan, S.; Hassan, S.; Ya, H.; Patma Nesan, K.; Azeem, M. The Utilisation of Palm Oil and Oil Palm Residues and the Related Challenges as a Sustainable Alternative in Biofuel, Bioenergy, and Transportation Sector: A Review. Sustainability 2021, 13, 3110. [Google Scholar] [CrossRef]
- Hunt, J.D.; Nascimento, A.; Nascimento, N.; Vieira, L.W.; Romero, O.J. Possible Pathways for Oil and Gas Companies in a Sustainable Future: From the Perspective of a Hydrogen Economy. Renew. Sustain. Energy Rev. 2022, 160, 112291. [Google Scholar] [CrossRef]
- Li, M.-C.; Liu, X.; Lv, K.; Sun, J.; Dai, C.; Liao, B.; Liu, C.; Mei, C.; Wu, Q.; Hubbe, M. Cellulose Nanomaterials in Oil and Gas Industry: Current Status and Future Perspectives. Prog. Mater. Sci. 2023, 139, 101187. [Google Scholar] [CrossRef]
- Yuan, S.; Ma, D.; Li, J.; Zhou, T.; Ji, Z.; Han, H. Progress and Prospects of Carbon Dioxide Capture, EOR-Utilization and Storage Industrialization. Pet. Explor. Dev. 2022, 49, 955–962. [Google Scholar] [CrossRef]
- Sharma, K.; Shah, G.; Singhal, K.; Soni, V. Comprehensive Insights into the Impact of Oil Pollution on the Environment. Reg. Stud. Mar. Sci. 2024, 74, 103516. [Google Scholar] [CrossRef]
- Hazaimeh, M.D.; Ahmed, E.S. Bioremediation Perspectives and Progress in Petroleum Pollution in the Marine Environment: A Review. Environ. Sci. Pollut. Res. Int. 2021, 28, 54238–54259. [Google Scholar] [CrossRef]
- Brkić, D.; Praks, P. Probability Analysis and Prevention of Offshore Oil and Gas Accidents: Fire as a Cause and a Consequence. Fire 2021, 4, 71. [Google Scholar] [CrossRef]
- Sevgili, C.; Fiskin, R.; Cakir, E. A Data-Driven Bayesian Network Model for Oil Spill Occurrence Prediction Using Tankship Accidents. J. Clean. Prod. 2022, 370, 133478. [Google Scholar] [CrossRef]
- Bacosa, H.P.; Ancla, S.M.B.; Arcadio, C.G.L.A.; Dalogdog, J.R.A.; Ellos, D.M.C.; Hayag, H.D.A.; Jarabe, J.G.P.; Karim, A.J.T.; Navarro, C.K.P.; Palma, M.P.I.; et al. From Surface Water to the Deep Sea: A Review on Factors Affecting the Biodegradation of Spilled Oil in Marine Environment. J. Mar. Sci. Eng. 2022, 10, 426. [Google Scholar] [CrossRef]
- Muschenheim, D.K.; Lee, K. Removal of Oil from the Sea Surface through Particulate Interactions: Review and Prospectus. Spill Sci. Technol. Bull. 2002, 8, 9–18. [Google Scholar] [CrossRef]
- Ruberg, E.J.; Elliott, J.E.; Williams, T.D. Review of Petroleum Toxicity and Identifying Common Endpoints for Future Research on Diluted Bitumen Toxicity in Marine Mammals. Ecotoxicology 2021, 30, 537–551. [Google Scholar] [CrossRef]
- Crone, T.J.; Tolstoy, M. Magnitude of the 2010 Gulf of Mexico Oil Leak. Science 2010, 330, 634. [Google Scholar] [CrossRef] [PubMed]
- Xing, W.; Zhu, L. Assessing the Impacts of Sanchi Incident on Chinese Law Concerning Ship-Source Oil Pollution. Ocean Coast. Manag. 2022, 225, 106227. [Google Scholar] [CrossRef]
- Li, K.; Ouyang, J.; Yu, H.; Xu, Y.; Xu, J. Overview of Research on Monitoring of Marine Oil Spill. IOP Conf. Ser. Earth Environ. Sci. 2021, 787, 012078. [Google Scholar] [CrossRef]
- Afenyo, M.; Jiang, C.; Ng, A.K.Y.; Lee, P.T.-W. A Bayesian-Loss Function-Based Method in Assessing Loss Caused by Ship-Source Oil Spills in the Arctic Area. Risk Anal. 2023, 43, 1557–1571. [Google Scholar] [CrossRef]
- Temitope Yekeen, S.; Balogun, A.-L. Advances in Remote Sensing Technology, Machine Learning and Deep Learning for Marine Oil Spill Detection, Prediction and Vulnerability Assessment. Remote Sens. 2020, 12, 3416. [Google Scholar] [CrossRef]
- Jiang, Z.; Zhang, J.; Ma, Y.; Mao, X. Hyperspectral Remote Sensing Detection of Marine Oil Spills Using an Adaptive Long-Term Moment Estimation Optimizer. Remote Sens. 2021, 14, 157. [Google Scholar] [CrossRef]
- Seydi, S.T.; Hasanlou, M.; Amani, M.; Huang, W. Oil Spill Detection Based on Multiscale Multidimensional Residual CNN for Optical Remote Sensing Imagery. IEEE J. Sel. Top. Appl. Earth Obs. Remote Sens. 2021, 14, 10941–10952. [Google Scholar] [CrossRef]
- Trongtirakul, T.; Agaian, S.; Oulefki, A.; Panetta, K. Method for Remote Sensing Oil Spill Applications over Thermal and Polarimetric Imagery. IEEE J. Ocean. Eng. 2023, 48, 973–987. [Google Scholar] [CrossRef]
- Jafarzadeh, H.; Mahdianpari, M.; Homayouni, S.; Mohammadimanesh, F.; Dabboor, M. Oil Spill Detection from Synthetic Aperture Radar Earth Observations: A Meta-Analysis and Comprehensive Review. GIScience Remote Sens. 2021, 58, 1022–1051. [Google Scholar] [CrossRef]
- Harod, R.; Rajasekaran, E. All Weather Land Surface Temperature Estimation by Combining Thermal Infrared and Passive Microwave Radiometry: A Study over India. Int. J. Remote Sens. 2024, 45, 6691–6718. [Google Scholar] [CrossRef]
- Ai, J.; Xue, W.; Zhu, Y.; Zhuang, S.; Xu, C.; Yan, H.; Chen, L.; Wang, Z. AIS-PVT: Long-Time AIS Data Assisted Pyramid Vision Transformer for Sea-Land Segmentation in Dual-Polarization SAR Imagery. IEEE Trans. Geosci. Remote Sens. 2024, 62, 5220712. [Google Scholar] [CrossRef]
- Xue, W.; Ai, J.; Zhu, Y.; Chen, J.; Zhuang, S. AIS-FCANet: Long-Term AIS Data Assisted Frequency-Spatial Contextual Awareness Network for Salient Ship Detection in SAR Imagery. IEEE Trans. Aerosp. Electron. Syst. 2025, 61, 15166–15171. [Google Scholar] [CrossRef]
- Dong, X.; Li, J.; Li, B.; Jin, Y.; Miao, S. Marine Oil Spill Detection from Low-Quality SAR Remote Sensing Images. J. Mar. Sci. Eng. 2023, 11, 1552. [Google Scholar] [CrossRef]
- Fan, J.; Sui, Z.; Wang, X. Multiphysical Interpretable Deep Learning Network for Oil Spill Identification Based on SAR Images. IEEE Trans. Geosci. Remote Sens. 2024, 62, 4202015. [Google Scholar] [CrossRef]
- Ølberg, J.T.; Bohlinger, P.; Breivik, Ø.; Christensen, K.H.; Furevik, B.R.; Hole, L.R.; Hope, G.; Jensen, A.; Knoblauch, F.; Nguyen, N.-T.; et al. Wave Measurements Using Open Source Ship Mounted Ultrasonic Altimeter and Motion Correction System during the One Ocean Circumnavigation. Ocean Eng. 2024, 292, 116586. [Google Scholar] [CrossRef]
- Liu, P.; Li, Y.; Xu, J.; Wang, T. Oil Spill Extraction by X-Band Marine Radar Using Texture Analysis and Adaptive Thresholding. Remote Sens. Lett. 2019, 10, 583–589. [Google Scholar] [CrossRef]
- Liu, P.; Li, Y.; Xu, J.; Zhu, X. Adaptive Enhancement of X-Band Marine Radar Imagery to Detect Oil Spill Segments. Sensors 2017, 17, 2349. [Google Scholar] [CrossRef] [PubMed]
- Li, B.; Xu, J.; Pan, X.; Ma, L.; Zhao, Z.; Chen, R.; Liu, Q.; Wang, H. Marine Oil Spill Detection with X-Band Shipborne Radar Using GLCM, SVM and FCM. Remote Sens. 2022, 14, 3715. [Google Scholar] [CrossRef]
- Chen, R.; Jia, B.; Ma, L.; Xu, J.; Li, B.; Wang, H. Marine Radar Oil Spill Extraction Based on Texture Features and BP Neural Network. J. Mar. Sci. Eng. 2022, 10, 1904. [Google Scholar] [CrossRef]
- Xu, J.; Huang, Y.; Dong, H.; Chu, L.; Yang, Y.; Li, Z.; Qian, S.; Cheng, M.; Li, B.; Liu, P.; et al. Marine Radar Oil Spill Detection Method Based on YOLOv8 and SA_PSO. J. Mar. Sci. Eng. 2024, 12, 1005. [Google Scholar] [CrossRef]
- Yang, J.; Ma, Y.; Hu, Y.; Jiang, Z.; Zhang, J.; Wan, J.; Li, Z. Decision Fusion of Deep Learning and Shallow Learning for Marine Oil Spill Detection. Remote Sens. 2022, 14, 666. [Google Scholar] [CrossRef]
- Yang, Y.-J.; Singha, S.; Mayerle, R. A Deep Learning Based Oil Spill Detector Using Sentinel-1 SAR Imagery. Int. J. Remote Sens. 2022, 43, 4287–4314. [Google Scholar] [CrossRef]
- Gao, S.; Wang, Y.; Chen, Z.; Zhou, F.; Wang, R.; Guo, N. Design and Implementation of Local Threshold Segmentation Based on FPGA. J. Electr. Comput. Eng. 2022, 2022, 6532852. [Google Scholar] [CrossRef]
- He, L.-H.; Zhou, Y.-Z.; Liu, L.; Cao, W.; Ma, J.-H. Research on Object Detection and Recognition in Remote Sensing Images Based on YOLOv11. Sci. Rep. 2025, 15, 14032. [Google Scholar] [CrossRef] [PubMed]
- Dehghani, M.; Hubalovsky, S.; Trojovsky, P. Northern Goshawk Optimization: A New Swarm-Based Algorithm for Solving Optimization Problems. IEEE Access 2021, 9, 162059–162080. [Google Scholar] [CrossRef]
- Fu, X.; Zhu, L.; Huang, J.; Wang, J.; Arystan, R. Multi-Threshold Image Segmentation Based on Improved Northern Goshawk Optimization Algorithm. Comput. Eng. 2023, 49, 232–241. [Google Scholar] [CrossRef]
Disclaimer/Publisher’s Note: The statements, opinions and data contained in all publications are solely those of the individual author(s) and contributor(s) and not of MDPI and/or the editor(s). MDPI and/or the editor(s) disclaim responsibility for any injury to people or property resulting from any ideas, methods, instructions or products referred to in the content. |
© 2025 by the authors. Licensee MDPI, Basel, Switzerland. This article is an open access article distributed under the terms and conditions of the Creative Commons Attribution (CC BY) license (https://creativecommons.org/licenses/by/4.0/).