Abstract
Coastal defense has traditionally relied on hard infrastructures like breakwaters, dykes, and groins to protect harbors, settlements, and beaches from the impacts of longshore drift and storm waves. The prolonged exposure to wave erosion and dynamic loads of different nature can result in damage, deformation, and eventual failure of these infrastructures, entailing severe economic and environmental losses. Periodic post-construction monitoring is crucial to identify shape changes, ensure the structure’s stability, and implement maintenance works as required. This paper evaluates the performance and quality of the restitution products obtained from the application of UAV photogrammetry to the longest breakwater in the province of Cádiz, southern Spain. The photogrammetric outputs, an orthomosaic and a Digital Surface Model (DSM), were validated with in situ RTK-GPS measurements, displaying excellent planimetric accuracy (RMSE 0.043 m and 0.023 m in X and Y, respectively) and adequate altimetric accuracy (0.100 m in Z). In addition, the average enveloping surface inferred from the DSM allowed quantification of the deformation of the breakwater and defining of the deformation mechanisms. UAV photogrammetry has proved to be a suitable and efficient technique to complement traditional monitoring surveys and to provide insights into the deformation mechanisms of coastal structures.
1. Introduction
In the latter half of the 20th century, hard infrastructure for coastal protection such as breakwaters, groins, dykes, and seawalls has become a widespread element in beaches and littoral landscapes. These elements, also termed grey infrastructure, are aimed at preventing shoreline erosion and hinterland flooding and play a fundamental role in the defense of coastal towns, also providing shelter for a wide range of industrial and economic activities, such as harbors and marinas, intake and outfall emissaries, or windfarms [1]. Hard infrastructure has a range of benefits like coast protection as soon as they are built, reduced spatial requirements, durability, and efficiency in dissipating wave energy. Furthermore, their performance is underpinned by centuries of studies and experience in this type of civil work and by the availability of advanced engineering options for the modification and development of existing defenses [2,3]. Likewise, the importance of these civil works has become patent in the last decades as climate change exacerbates the nonstationary component of natural phenomena, leading to an increase in the magnitude and frequency of extreme weather patterns, storm-induced waves and surges, and a generalized sea level rise among others [4]. However, these defense schemes entail aesthetic and environmental trade-offs that cannot be disregarded, such as hydrodynamic alterations, sediment imbalance, changes in granulometry, the regression of backshore habitats, or favoring the proliferation of invasive species [5,6,7].
In any case, under the future scenarios of population growth and concentration in coastal areas, continued erosion, and sea level rise it can be expected that the use of defense structures will increase in the coming decades. In this regard, although the design life of coastal defenses typically spans for more than 50 years [8], their effectiveness and durability rely on an optimal structural design and periodic post-construction stability monitoring and maintenance.
Concretely, breakwaters are subject to wave action and to other types of environmental phenomena that cause vertical and horizontal loads and dynamic impulses in the crowning walls, altering the stability of the infrastructure and deforming its foundations [9]. In such context, monitoring works are crucial to identify damage and displacement points. Until recently, these monitoring tasks relied on traditional survey equipment such as geodesic GPSs, theodolites, total stations, and high precision levels, which allow accurate definition of the position of discrete points in space but are time-consuming and face serious limitations in areas of limited access. Other classical methods for monitoring deformation include mechanical profilers and optical systems. Mechanical profilers are very accurate and capable of providing 2D representations of the structure’s geometry. Although commonly used on heavily damaged structures, they do not provide dynamic observations and usually require several profiles in spanwise direction to achieve a precise representation of the damage along the pier [10]. Optical techniques such as photo overlap and videos are widely used to assess breakwater deformations, but present limitations like the difficulty of obtaining underwater measurements, the need for reliable calibration, or only allowing 2D top or lateral observations. These methodologies have been traditionally combined to achieve better characterizations and seamless data of the structure’s geometry. For instance, [11] assessed breakwater damage through (i) laser profiling, (ii) visual counting of the settled stones in more than two layers, and (iii) digital image profiling by counting layer pixels below the outer armor and found that profiling is always subject to systematic errors that depend on the accuracy of the measurements and that visual counting was inefficient for heavily damaged stones. Currently, the development of digital stereo photography (DSP), structure from motion (SfM) techniques, and different types of scanners (laser, infrared, structure light scanners…) has been a breakthrough that enables 3D restitutions [12]. An example can be found in [10], who applied stereoscopy-based methods using a budget RGB-D camera that did not require prior calibration and enabled the obtaining of measurements and detection of deformations above and below the water level.
Very recently, as has happened in other fields, the advent of remote sensing from UAVs has opened a new horizon of possibilities for geospatial data acquisition and monitoring works in coastal engineering. As defense infrastructure ages and is increasingly affected by wave action and storms, the demand for regular inspections and targeted maintenance becomes critical. These measures are essential to mitigate economic losses from infrastructure failure, prevent potential fatalities, and minimize disruptions to fishing and commercial activities in ports. In this context, UAVs are proving to be invaluable tools for high-resolution mapping and monitoring, enabling the collection of thousands of data points in a single mission—something unattainable with traditional methods—as well as the detection of subsidence, displacements, tilting, rotation of armor blocks, and deformations, particularly following storm events. Beyond their outstanding measurement capabilities, UAVs offer additional advantages, including quick and easy deployment and steadily decreasing operational costs. Another added value of this approach is that it facilitates the identification of the phenomena causing deformations, offering crucial insights for the future design of coastal defense structures to better endure harsh hydrodynamic conditions. Nevertheless, the use of these platforms as a tool for mapping and inspecting coastal defense infrastructures is still in its early stages, and experiences in this area are still scarce. Some of the earliest works, which date back to the mid-2010s, assessed the accuracy of low-cost photogrammetric models of breakwaters and seawalls with respect to GNSS ground measurements, achieving vertical accuracies in the order of 8 and 7 cm, respectively [13,14,15]. Another remarkable pioneering work is [16], which tested the performance of UAV photogrammetry for monitoring the displacements of the armor cubes of a breakwater in NW Spain, demonstrating that the system could detect rotations of less than 1°. Years later, [17] compared the 3D models obtained from a terrestrial laser scanner (TLS) and through UAV structure from motion (SfM) with a high-resolution RGB camera, demonstrating that UAV photogrammetry outperformed the TLS and allowed the obtaining of denser point clouds and better maps of the roughness of the armor layer in approximately 10 min. Very recently, new approaches based on the integration of UAV photogrammetry and the random sample consensus (RANSAC) algorithm have been proposed to detect and quantify structural changes in breakwaters yielding promising results [18]. Other authors [19,20] have also studied the problems and solutions of UAV methodology for some coastal areas such as beaches (because of their visual homogeneity) or dunes (owing to their steep slope). Finally, UAV-borne LiDAR (Light Detection and Ranging) has been implemented to inspect the structure of breakwaters by the U.S Army Corps of Engineers in Hawaii, achieving high-resolution point clouds, estimated accuracies of 2 cm, and more complete coverages than those obtained through TLS [21]. All these works demonstrate that UAV surveys can improve coastal structure inspection and aid in the diagnosis and detection of damage and anomalies that otherwise are difficult to identify and costly by traditional means. However, in the current scenario of construction digitization, these applications still need to be better evaluated and tested in different coastal locations and under varied hydrodynamic situations.
The aim of this work is twofold: (i) to implement a low-cost UAV-based methodology for the geometric definition of coastal defense structures, identifying the different stages in the workflow and evaluating its practical applicability and the performance and quality of the 3D products obtained, and (ii) to identify the deformations and damages in a specific case, the breakwater of the Guadalete river estuary, and relate such deformations to their origin based on the identified spatial patterns. This proposal introduces an innovative methodology that can be applied in any type of coastal defense structure for identifying trends and creating averaged enveloping surfaces that collectively represent deformities. Moreover, this work is the first drone-based experience aimed at assessing the state of conservation and identifying deformities in a breakwater within the hydrodynamically complex environment of the province of Cadiz. The authors are confident that the insights gained from this initial experience will be valuable to coastal authorities in developing future monitoring protocols for the numerous coastal defense structures existing in the province and other coastal regions.
2. Study Site
The methodology was applied to one of the breakwaters of the harbor of El Puerto de Santa María, a coastal city in the Atlantic fringe of the province of Cádiz, southern Spain (Figure 1). The municipality, an important tourist destination in summer, consists of two main urban nuclei (namely, El Puerto de Santa María and Valdelagrana) that cluster around the mouth of the river Guadalete, the backbone of the city. El Puerto Santa María is characterized by a diverse landscape where the urban environment blends with natural areas that include 3 km of sandy beaches, the salt marshes of the Río San Pedro tidal channel, large dune fields fixed by reforestation pine forests, and low-lying coastal plains with traditional salt pans that are still under exploitation.
Figure 1.
Overview of the study area with indication of the Puntilla breakwater (red rectangle), located at the mouth of the Guadalete river.
Since the mid-18th century, the Guadalete river mouth and nearby areas have undergone numerous modifications aimed at stabilizing the estuary, improving its navigability, and reinforcing the fishing and commercial quays. The most recent modifications include the construction in 1970 of two large breakwaters, one at each side of the estuary, and the construction of the Puerto Sherry marina and its protection dikes in 1984 [22]. Of the two aforementioned breakwaters, the present work focuses on the one located on the right margin of the river mouth, locally known as the Puntilla (or Poniente) breakwater. The Puntilla breakwater is a 1700 m-long rubble mound breakwater made of limestone and calcareous sandstone and constitutes one of the longest coastal defense infrastructures in the province. The Puntilla breakwater is notable not only for its dimensions but also for its strategic importance at the local level; it plays a crucial role in protecting and stabilizing the Puntilla Beach, one of the main tourist attractions of the municipality, as well as safeguarding the entrance to the local recreational marina and the city’s industrial and fishing port, the latter being among the most active and economically significant in Andalusia
The study area is characterized by two predominant wind patterns; westerly winds (locally known as Poniente), whose origin are Atlantic low-pressure systems, and easterly winds (known as Levante), which blow from the Mediterranean Sea, are strong and persistent, and can reach speeds over 80 km/h. From a hydrodynamic point of view, the tidal regime is semi-diurnal and meso-tidal, with a maximum annual astronomical tidal range of 3.4 m. Neap and spring tides present average values of 1.0 and 3.5 m, respectively [23], and the local mean sea level (LMSL) is 0.146 above the national mean sea level datum in Spain [24]. In sedimentary terms, the Atlantic coast of Cádiz presents a net sediment transport with a north to south direction [25,26].
3. Material and Methods
3.1. Equipment
The aerial survey was conducted using a quadcopter DJI Matrice 210 V2 (ATyges, Málaga, Spain) (Figure 2a), whose characteristics are shown in Table 1. The platform was equipped with obstacle detection features and GNSS (Global Navigation Satellite System) positioning that allows horizontal and vertical accuracies of 0.3 and 0.1 m, respectively. The drone was powered by two intelligent lithium polymer batteries (7660 mAh and 22.8 V) that allowed a flight autonomy of approximately 24 min. Only one pair of batteries was necessary to perform the UAV flight.
Figure 2.
(a) DJI Matrice 210 V2 quadcopter, (b) DJI Zenmuse X4S camera, (c) target used as ground control point, and (d) RTK-dGPS conformed by a Leica GS18 antenna and a Leica CS20 field controller.
Table 1.
DJI Matrice 210 V2 specifications.
The drone was equipped with a fixed focal lens RGB camera model DJI Zenmuse X4S (ATyges, Málaga, Spain), with a resolution of 20 megapixels and a 1” CMOS sensor, which was gyro-stabilized through a 3-axis gimbal (Figure 2b). The technical features of the sensor are shown in Table 2.
Table 2.
DJI Zenmuse X4S sensor specifications.
In order to improve the quality of the model and to validate it, a total of 19 ground control points (GCPs) were evenly distributed along the breakwater (as suggested by [19,27,28]). Eleven (11) of the GCPs consisted of 0.5 m × 0.5 m targets with black and white checkerboard square patterns made of polypropylene, which were easily recognizable from above as well as light and easy to handle (Figure 2c). These GCPs were fixed to the ground using steel picks and stones. The remaining GCPs considered were preexisting elements in the study area that were unequivocally identifiable, such as marks in concrete, corners, or metal plates (Figure 3).
Figure 3.
Image of one of the GCPs taken as a reference for its good visibility along the breakwater.
The position of the GCPs were measured using a Leica RTK-dGPS system (Leica Geosystem, Madrid, Spain) (Figure 2d) integrated by a 555-channel antenna model Leica GS18, an inclinometer GLS30 pole for tilt compensation, and a Leica CS20 field controller. Technical characteristics of the system are listed in Table 3.
Table 3.
Technical characteristics of the RTK-GPS system and the field controller.
3.2. Workflow
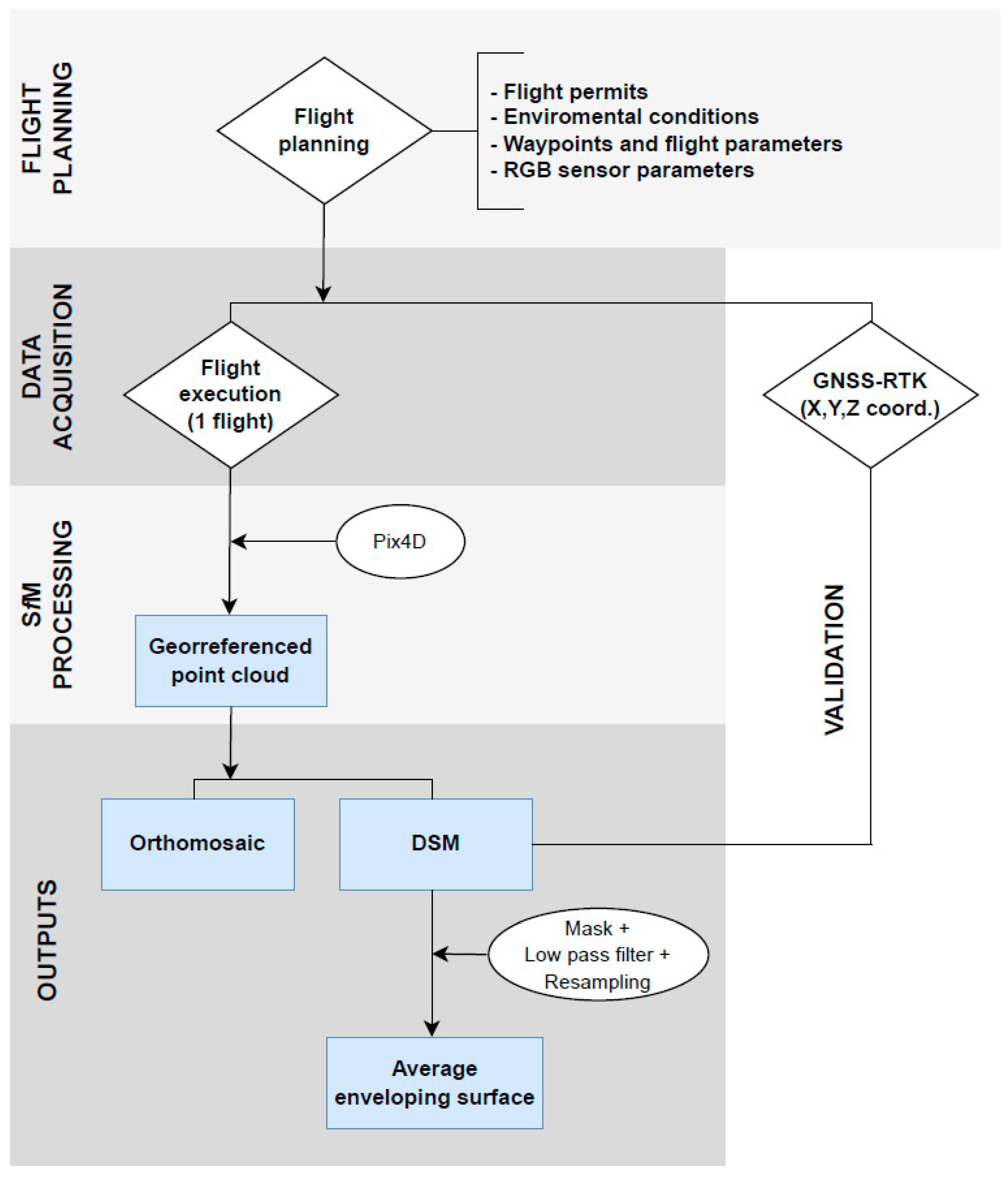
The workflow followed in this study is outlined in Figure 4 and comprises 5 main stages. The first stage consisted of planning the field work—both the UAV flight and the in situ measurements. The second one was data acquisition using the drone and the Real-Time Kinematic Differential Global Positioning Systems (RTK-dGPS). In the third stage, the data were processed through SfM algorithms to obtain photogrammetric products of the breakwater, specifically an orthomosaic and a digital surface model (DSM). The fourth stage consisted of model validation using the GCP position data taken in the field. Finally, in a fifth stage, the DSM of the breakwater was digitally treated in order to define an average enveloping surface from which to quantify several parameters related to the distribution of the deformation that affects the structure. Subsequently, these parameters were compared with the characteristics of the predominant waves in order to define the deformation mechanisms.
Figure 4.
Workflow followed to characterize the breakwater geometry and generate the model.
3.2.1. Flight Planning
Prior to performing the flight over the study site, which is located in a specially restricted airspace affected by the nearby North Atlantic Treaty Organization (NATO) Spanish Naval Base of Rota and has its own military-controlled airspace, it was necessary to obtain permits from the Spanish Navy. Once permission was granted by the Spanish authorities, on the flight day, it was also necessary to communicate the start and end of the flight to the base’s air traffic control tower for coordination purposes. The flight was performed on 18 December 2023 under favorable weather conditions (light winds 3 m/s speed and absence of rain), optimal ambient light and a low tidal coefficient of 0.63, and a height of 0.87 m with respect to LLWL (Lowest Low Water Level) [29]. The environmental conditions on the flight day are illustrated in Figure 5. The breakwater was overflown in a single mission, and the operation always took place within the pilot’s visual line of sight (VLOS).
Figure 5.
Panoramic view of the breakwater taken on the day of data acquisition where both good weather and sea conditions are observed.
3.2.2. Data Acquisition
The breakwater was overflown in one flight mission, which took 19 min and 47 s and covered a linear distance of 5834 m. The flight route was planned with the DJI Pilot software (version 2.5.1.17), installed on an Android device (version 5.1.1) specifically developed for the UAV DJI Matrice 210 V2. The UAV elevation was set at 50 m above the takeoff point and the flight speed at 5 m/s, maintaining around 80–70% of front and side overlap between images, respectively. This allowed the structure to be completely recorded in just four flight lines. The flight led to the acquisition of 783 images with nadir orientation, with a Ground Sample Distance (GSD) of 1.37 cm/pixel and covered an approximate area of 9.5 hectares (Figure 6).
Figure 6.
Flight plan consisting of four path lines (in green) generated with the DJI Pilot software in order to cover the breakwater.
As previously stated in Section 3.1, a total of 19 GCPs were considered, 6 of which were used as support points for the correct orientation of the model and 13 as verification points for assessing the errors once generated. Considering the dimensions of the structure to be monitored, the set of points was distributed along a 1450 m distance, in an altitudinal range of 4.15 m, between 3.56 and 7.71 m.
3.2.3. Photogrammetric Processing
Image processing was performed by means of SfM algorithms using Pix4Dmapper (version 4.7.1) to generate the 3D model and orthomosaic from the 2D information from the UAV imagery. The processing workflow follows the one by [30]. Initially, the software analyses the visual content of the overlapped photographs in search of potential common features to be matched (key-points) between pairs of images over the whole data set. During the automatic aerial triangulation (AAT), these key-points are used in combination with the external camera parameter values (position and orientation) provided by the autopilot to reconstruct the position and orientation for every acquired image, as well as to compute approximate 3D coordinates of the matched key-points (also known as automatic tie points, ATPs) in an arbitrary coordinate system [31]. The previous camera geometry is then optimized in an iterative process during the bundle block adjustment, which refines the previous results using the internal camera parameters and the GCPs’ information. As a result, a sparse georeferenced 3D point cloud is computed reproducing the geometry of the photographed scene, which can be textured and densified later, producing the subsequent XYZ point cloud, DEMs, and orthomosaic of interest [32]. The computer used to process the images in this work has a dual processor Intel Xeon Gold 6252 (2.10 GHz), with operating system Windows 10 Pro 64-bit (version 21H2), equipped with 384 Gb RAM and an NVIDIA Quadro RTX 6000 graphic card, requiring a total processing/computing time of 13 h and 46 min.
3.2.4. Validation
The positional accuracy of the cartographic products was validated by comparing the positions of the 13 GCPs obtained with the differential GPS with respect to the planimetric and altimetric coordinates of these GCPs in the orthophoto and in the Digital Surface Model (DSM), respectively. The statistical parameter used to assess the quality of the measurements was the RMSE, defined by Equation (1).
where:
are predicted values
are observed values
and n is the number of observations
3.2.5. Digital Processing
As the studied breakwater is integrated by large blocks irregularly arranged, with large spaces between them, and the objective of the present study is to determine the deformation of the structure as a whole rather than the displacement of single blocks, it was necessary to define an average surface area that enables identification of the sectors most affected by deformation.
To do so, a mask was generated in the first place to isolate the large breakwater blocks. Afterwards, the DSM was resampled to switch from a spatial resolution of 0.0137 m to 0.685 m by averaging, which allowed to smooth some of the structure irregularities. Subsequently, after considering the size of the blocks (2.1 × 1.6 × 1.6 m), a low-pass filtering was performed by applying a median filter with a kernel of 9 × 9 elements. This process resulted in a smoothed surface defined by cells whose elevation was defined by the position of 6–9 large breakwater blocks. The model was represented using an appropriate color palette to highlight the irregularities. A local maximum/minimum filter was used to identify the points with the highest/lowest altitude on each crest and trough. Finally, the model was used to quantify the deformations in the structure by determining the subsidence in Z and to analyze the spatial pattern by identifying the wavelength and amplitude of the deformations and by comparing the most affected sectors with the least affected ones. This has allowed us to hypothesize about the genesis of the phenomenon.
4. Results and Discussion
4.1. Photogrammetric Products and Quality Assessment
The photogrammetric processing allowed us to obtain an orthomosaic and a Digital Surface Model (DSM) from which to extract planimetric coordinates (X,Y) and elevations (Z), respectively. Both products were generated in GeoTIFF format, in an EPSG 32,629 reference system, with a spatial resolution of 0.0137 m and a size of 86,545 rows × 68,165 columns. The orthomosaic consists of three bands (RGB) and was encoded in Byte data type, with a size of 16.48 GB (1.26 GB trimmed). The DSM, a single-band product, was encoded in Float32 with a size of 21.28 GB (1.30 GB trimmed). Details of both cartographic products are displayed in Figure 7.
Figure 7.
Detail of the cartographic products at the tip of the breakwater (a) Orthomosaic, (b) DSM.
The planimetric quality of these products can be categorized as excellent, according to the RMSE, with 0.043 m in the X axis and 0.023 m in Y, which represents only two to three times the pixel size of the orthomosaic, the product used for the identification of the control points. The planimetric quality achieved in this study surpasses the results reported by [13,14], which documented an RMSE of 0.1 m in both X and Y directions, and by [15], who reported an RMSE of 0.068 m. In these cases, the authors attributed these errors to various factors, including data transmission issues with the ground station, unfavorable wind conditions, and a limited number of tie points. The altimetric quality of the DSM in this work is somewhat lower, with an RMSE in Z of 0.100 m. However, these values are comparable to the residuals obtained in previous works such as [13,18], where the RMSE ranges from 0.068 and 0.08 m. The slightly larger error obtained in Z can be attributed to the positional imprecision of the UAV platform, which lacked an RTK positioning system, and to the configuration of the flight plan itself, which was conditioned by the geometry of the breakwater and consisted of only four parallel paths. In any case, these results are more than adequate for the specific objective of this work.
Figure 8 shows the frequency distribution of the residuals in Z. These residuals are the difference between the Z measurements obtained with the differential GNSS and the values of the cells in the same planimetric position on the DSM. The graph shows a symmetric unimodal distribution. The maximum frequency of residuals is registered in the interval 0 to 0.08 m (38% of the cases), while 85% of the points have residuals in the interval −0.08 to +0.16. This demonstrates that the photogrammetric product tends to slightly underestimate Z values.
Figure 8.
Frequency distribution of the residuals in Z in the DSM.
4.2. Identification of the Deformation and Hypotheses on Its Genesis
As highlighted in previous sections, the overall surface of the breakwater is very irregular, as it is integrated by large rectangular-based blocks placed in various positions. The analysis of the average enveloping surface (inferred and adjusted from the DSM of the breakwater) allowed identification of several aspects related to the deformation of the structure, firstly assuming that when the breakwater was initially built, the blocks were placed creating a relatively regular height along the infrastructure, as is common in this type of work.
Figure 9a shows the altimetric restitution of the breakwater, which presents larger dimensions at the SW end, which is more exposed to the action of the predominant waves coming from the west. The width of the breakwater at the SW end reaches 55 m, with a height ranging between 6 and 7 m. At the at the opposite end, closer to land, the width of the infrastructure is about 24 m, with a height of only 3.5 m. In addition, the design of the breakwater includes six irregularly spaced widenings along the length of the structure, designed to facilitate the maneuvering of the trucks transporting the concrete blocks. However, these enlargements contribute to increasing the dissipation of wave trains coming from the west.
Figure 9.
(a) DSM of the entire breakwater; (b) detail of the smoothed DSM (elevation range between 3.5 and 6.5 m) at the SW end of the breakwater with indication of the 12 crests identified.
A closer examination of the north-western façade of the breakwater, located in the western sector of the infrastructure, which is more exposed to waves, reveals progressive subsidence of the blocks towards the end of the breakwater (Figure 9b). While at the end of the breakwater the infrastructure reaches a maximum height of 6.48 m, at a distance of only 300 m, the maximum height recorded is 7.34 m, coinciding with a sector protected from the waves by the widening of the structure.
In addition, the outer facade of the breakwater displays an undulating morphology that appears to follow a spatial pattern; a total of 12 ridges or crests with an average spacing of 23.67 m and an average amplitude of 0.69 m can be clearly identified in the vertical plane. Table 4 details the spacing and amplitudes of this succession of crests and troughs in the breakwater, as well as the mean values for that section.
Table 4.
Morphometric characteristics of the succession of crests and troughs identified at the SW end in the studied breakwater. The amplitude was calculated as the difference between the crest height and the previous trough.
Figure 10 shows the evident downward trend in the height of both the crests and the troughs, with a lowering rate of 40 cm every 100 m towards the end of the breakwater.
Figure 10.
Evolution along the breakwater of the position and height of the crests and troughs identified on the outer façade of the Puntilla breakwater. The origin of distances is located on the first crest.
This spatial pattern seems to decrease towards land, so is hardly appreciated in the following sections analysed. The wavelength of these morphologies is approximately half the wavelength of the waves observed during episodes of westerly storms in the area (Figure 11). When these waves hit the breakwater, they induce dragging processes parallel to the breakwater itself.
Figure 11.
Picture taken on 26 March 2024 during a westerly storm showing the breaking of 5 wave crests (indicated in the image) affecting the outer facade of the breakwater, in the 300 m-long section where the crest-trough morphologies can be identified.
The differential subsidence and deformation can be attributed to wave-induced erosion and scouring of the sandy foundations of the breakwater, as well as to the momentary and residual liquefaction that takes place when the seabed near the infrastructure is subject to continuous wave loading [33,34]. This type of phenomenon has been previously monitored in experimental studies conducted in sandy beaches near the study area using precast concrete modules. Such experiences reported tilting of the modules and scour-induced sinking at very high speed [35].
4.3. Applications and Limitations of the Method
The examination and geometric definition of this large infrastructure was carried out seamlessly in a few minutes prior to preliminary planning of the flight and subsequent data processing, with relatively ease due to the automation of the digital processes. If conventional techniques had been used instead, achieving a similar level of detail would have been significantly more time-consuming. Classical surveying techniques can offer better positional accuracies in the Z axis on discrete or well-defined points than the ones achieved in this study. However, the application of traditional techniques is more constrained when defining the average surface of a complex morphology due to the limited number of observations and operational limitations. Conversely, the methodology developed in this work enables eliminating high-frequency altitudinal variations and defining the most representative geometry of the structure by defining an average surface from a vast number of points.
The outstanding efficiency of the method in terms of personnel, material, and time requirements allows for multi-temporal monitoring campaigns, e.g., at the beginning and end of each storm season, or even to identify the effects of a particularly violent storm, which would be especially useful for the periodic supervision of the structure. The identification of the spatial patterns in the deformation of the breakwater allows, firstly, to understand its origin, thus providing engineers with valuable information for decision making related to the foundation of the structure and its geometric definition. Secondly, this approach enables identifying priority sectors where repair and maintenance works should be carried out, as well as critical information such as the volume of material required to restore the structure to its original situation.
With respect to potential improvements, the proposed methodology would benefit from the use of UAV platforms equipped with GNSS-RTK positioning systems, which would significantly increase the spatial accuracy of the photogrammetric model, making it more robust. An improvement in the optical quality of the sensor will also result in an improvement in the fit of the photogrammetric model and therefore greater accuracy [36]. As for the limitations of this approach, the main issues are related to meteorological and environmental conditions, as performing the flights require atmospheric stability and transparency, good lighting, and absence of rain, in order to minimize disruptions during the acquisition of imagery. Also, in order to cover as much of the infrastructure surface as possible, it is also preferable to conduct the flight in a context of calm sea and low or neap tides.
Currently, the authors are developing two complementary lines of work that will serve as a continuation of the methodology proposed here: (i) the use of UAV-borne LiDAR sensors to obtain geometric models of the breakwater and compare them with the products obtained by SfM photogrammetry, both in terms of accuracy, costs derived from the equipment, and efficiency of the techniques, and (ii) the combination of data derived from UAV with information obtained from underwater sensors such side-scan sonars, with the aim of integrating information on the bedforms produced by storms with the effects on the defense structure.
5. Conclusions
This paper proposes a rapid and cost-effective methodology based on UAV photogrammetry for the mapping of coastal defense structures of complex morphology, such as the Puntilla breakwater, a 1700 m-long rubble mound breakwater located in the estuary of the Guadalete river. A single photogrammetric flight allowed mapping of the full extension of the breakwater and generation of an orthomosaic and a DSM of the infrastructure. The subsequent application of a smoothing algorithm enabled extracting the average enveloping surface of the breakwater and, therefore, the most representative geometry of the structure. The main conclusions that can be drawn from this case study are as follows:
- ∘
- The cartographic products obtained through drone photogrammetry provide excellent geometric and planimetric quality for monitoring works of coastal defense infrastructures.
- ∘
- Model validation with in situ measurements reveals very high accuracies in the X and Y axes, with RMSE of 0.043 m and 0.023 m, respectively. Accuracy in the Z axis in this case was also acceptable, with an RMSE of 0.100 m, although it was affected by the lack of RTK positioning system of the platform.
- ∘
- The model has demonstrated that the breakwater presents several types of deformations, which range from differential sinking of its blocks to sequences of crests and troughs of different dimensions that can be attributed to the shear stress produced by the waves on the bottom.
- ∘
- The proposed methodology is of particular interest from the operational point of view, as it allows carrying out rapid and efficient pre- and post-storm inspection work, as well as the identification of the sectors of the breakwater that might need repair and maintenance work. An additional advantage of this approach is its ability to identify the phenomena responsible for these deformations, offering valuable insights for the future design of coastal defense structures
Author Contributions
S.G.-L.: Conceptualization, methodology, validation, investigation, data curation, writing—review and editing, visualization, supervision. M.V.-N.: Conceptualization, validation, investigation, writing—review and editing, visualization. V.R.-O.: Conceptualization, formal analysis, investigation, writing—review and editing, P.Z.-P.: data curation, formal analysis, investigation, writing—review and editing, visualization. A.C.-d.-V.: Data analysis, visualization, writing—review and editing. F.C.-d.-V.: Data analysis, visualization, writing—review and editing. J.J.M.-P.: Methodology, validation, formal analysis, writing—review and editing. All authors have read and agreed to the published version of the manuscript.
Funding
This study has been partially funded by the Earth Sciences Department from the University of Cadiz and the research group RNM373-Geoscience-UCA of Junta de Andalucia.
Data Availability Statement
Data are available from the corresponding author upon request.
Acknowledgments
Authors acknowledge the use of instrumentation provided by the Drone Research Services INMAR of the University of Cádiz. The authors are grateful to the Department of Earth Sciences of the University of Cádiz and the research group RNM373-Geoscience-UCA of Junta de Andalucia for their support.
Conflicts of Interest
The authors declare no conflicts of interest.
References
- Whitehouse, R.J.S. Scour at Coastal Structures. 3rd Int. Conf. Scour Eros. 2006. Available online: https://eprints.hrwallingford.com/594/ (accessed on 4 October 2024).
- Waryszak, P.; Gavoille, A.; Whitt, A.; Kelvin, J.; Macreadie, P.I. Combining gray and green infrastructure to improve coastal resilience: Lessons learnt from hybrid flood defenses. Coast. Eng. J. 2021, 63, 335–350. [Google Scholar] [CrossRef]
- Huynh, L.T.M.; Su, J.; Wang, Q.; Stringer, L.C.; Switzer, A.D.; Gasparatos, A. Meta-analysis indicates better climate adaptation and mitigation performance of hybrid engineering-natural coastal defence measures. Nat. Commun. 2024, 15, 1–16. [Google Scholar] [CrossRef] [PubMed]
- Foti, E.; Musumeci, R.E.; Stagnitti, M. Coastal defence techniques and climate change: A review. Rend. Lincei. 2020, 31, 123–138. [Google Scholar] [CrossRef]
- Nordstrom, K.F. Living with shore protection structures: A review. Estuar. Coast. Shelf Sci. 2014, 150, 11–23. [Google Scholar] [CrossRef]
- Schoonees, T.; Mancheño, A.G.; Scheres, B.; Bouma, T.J.; Silva, R.; Schlurmann, T.; Schüttrumpf, H. Hard Structures for Coastal Protection, Towards Greener Designs. Estuaries Coasts 2019, 42, 1709–1729. [Google Scholar] [CrossRef]
- Saengsupavanich, C.; Ariffin, E.H.; Yun, L.S.; Pereira, D.A. Environmental impact of submerged and emerged breakwaters. Heliyon 2022, 8, e12626. [Google Scholar] [CrossRef]
- Esteban, M.; Takagi, H.; Shibayama, T. Sea level rise and the increase in rubble mound breakwater damage. In Coastal Structures 2011: (In 2 Volumes); World Scientific: Singapore, 2013; pp. 130–140. [Google Scholar] [CrossRef]
- Cihan, K.; Yuksel, Y.; Berilgen, M.; Cevik, E.O. Behavior of homogenous rubble mound breakwaters materials under cyclic loads. Soil Dyn. Earthq. Eng. 2012, 34, 1–10. [Google Scholar] [CrossRef]
- Musumeci, R.E.; Moltisanti, D.; Foti, E.; Battiato, S.; Farinella, G.M. 3-D monitoring of rubble mound breakwater damages. Meas. J. Int. Meas. Confed. 2018, 117, 347–364. [Google Scholar] [CrossRef]
- Vidal, C.; Martin, F.; Negro, V.; Gironella, X.; Madrigal, B.; García-Palacios, J. Measurement of Armor Damage on Rubble Mound Structures: Comparison between Different Methodologies. Coast. Struct. 2004, 189–200. [Google Scholar]
- Campos, A.; Molina-Sanchez, R.; Castillo, C. Damage in rubble mound breakwaters. Part II: Review of the definition, parameterization, and measurement of damage. J. Mar. Sci. Eng. 2020, 8, 306. [Google Scholar] [CrossRef]
- Henriques, M.J.; Fonseca, A.; Roque, D.; Lima, J.N.; Marnoto, J. Assessing the Quality of an UAV-based Orthomosaic and Surface Model of a Breakwater. In Proceedings of the FIG Congress 2014. Engaging the Challenges, Enhancing the Relevance Kuala Lumpur, Malaysia, 16–21 June 2014. [Google Scholar]
- Henriques, M.J.; Lemos, R.; Capitão, R.; Fortes, C.J. The monitoring of rubble mound breakwaters. An assessment of UAV technology. Int. Conf. Eng. Surv. 2017. Available online: https://www.fig.net/resources/proceedings/2017/2017_10_INGEO/62PR_TS6-2_Henriques.pdf (accessed on 24 September 2024).
- King, S.; Leon, J.; Mulcahy, M.; Jackson, L.A.; Corbett, B. Condition survey of coastal structures using UAV and photogrammetry. In Proceedings of the Australasian Coasts & Ports Conference, Cairns, Australia, 21–23 June 2017; Available online: https://research.usc.edu.au/esploro/outputs/99450465502621 (accessed on 22 September 2024).
- González-Jorge, H.; Puente, I.; Roca, D.; Martínez-Sánchez, J.; Conde, B.; Arias, P. UAV Photogrammetry Application to the Monitoring of Rubble Mound Breakwaters. J. Perform. Constr. Facil. 2016, 30, 04014194. [Google Scholar] [CrossRef]
- Gonçalves, D.; Gonçalves, G.; Pérez-Alvávez, J.A.; Andriolo, U. On the 3D Reconstruction of Coastal Structures by Unmanned Aerial Systems with Onboard Global Navigation Satellite System and Real-Time Kinematics and Terrestrial Laser Scanning. Remote Sens. 2022, 14, 1485. [Google Scholar] [CrossRef]
- Arza-García, M.; Gonçalves, J.A.; Ferreira Pinto, V.; Bastos, G. On-Site Stability Assessment of Rubble Mound Breakwaters Using Unmanned Aerial Vehicle-Based Photogrammetry and Random Sample Consensus. Remote Sens. 2024, 16, 331. [Google Scholar] [CrossRef]
- Contreras-de-Villar, F.; García, F.J.; Muñoz-Perez, J.J.; Contreras-de-Villar, A.; Ruiz-Ortiz, V.; Lopez, P.; García-López, S.; Jigena, B. Beach leveling using a Remotely Piloted Aircraft System (RPAS): Problems and solutions. J. Mar. Sci. Eng. 2020, 9, 19. [Google Scholar] [CrossRef]
- Contreras-de-Villar, F.; García, F.J.; Muñoz-Perez, J.J.; Contreras-de-Villar, A.; Ruiz-Ortiz, V.; López-García, P.; Jigena-Antelo, B. Analysis of Topographic Surveys with RPAS in Steep Coastal Dunes. Land 2023, 12, 1729. [Google Scholar] [CrossRef]
- LeWinter, A.L.; Pfennigbauer, M.; Gadomski, P.J.; Finnegan, D.C.; Schwarz, R.; Podoski, J.H.; Truong, M.; Singh, U.N.; Sugimoto, N. Unmanned aircraft system-based lidar survey of structures above and below the water surface: Hilo Deep Draft Harbor Breakwater, Hawaii. Proc. SPIE 2018, 10779, 160–170. [Google Scholar]
- Antequera, R. De la relevancia al olvido: El Puerto de Santa María y el río Guadalete. Cuad. Lir. 2018, 18, 1–15. [Google Scholar] [CrossRef]
- Williams, A.T.; Randerson, P.; Di Giacomo, C.; Anfuso, G.; Macias, A.; Perales, J.A. Distribution of beach litter along the coastline of Cádiz, Spain. Mar. Pollut. Bull. 2016, 107, 77–87. [Google Scholar] [CrossRef]
- Fraile-Jurado, P.; Álvarez-Francoso, J.I.; Guisado-Pintado, E.; Sánchez-Carnero, N.; Ojeda-Zújar, J.; Leatherman, S.P. Mapping inundation probability due to increasing sea level rise along El Puerto de Santa María (SW Spain). Nat. Hazards 2017, 87, 581–598. [Google Scholar] [CrossRef]
- Muñoz-Pérez, J.; Gutiérrez-Mas, J.J. Tipología y Eficacia de los Espigones de Escollera Construidos para la Mejora de la Estabilidad de las playas del Litoral Atlántico de la Provincia de Cádiz. 1999. Available online: https://rodin.uca.es/handle/10498/15022 (accessed on 10 October 2024).
- Muñoz-Perez, J.J.; Gutierrez-Mas, J.M.; Parrado, J.M.; Moreno, L. Sediment transport velocity by tracer experiment at Regla Beach (Spain). J. Waterw. Port Coast. Ocean Eng. 1999, 25, 332–335. [Google Scholar] [CrossRef]
- Shahbazi, M.; Sohn, G.; Théau, J.; Menard, P. Development and evaluation of a UAV-photogrammetry system for precise 3D environmental modeling. Sensors 2015, 15, 27493–27524. [Google Scholar] [CrossRef] [PubMed]
- Tonkin, T.N.; Midgley, N.G. Ground-control networks for image-based surface reconstruction: An investigation of optimum survey designs using UAV derived imagery and structure-from-motion photogrammetry. Remote Sens. 2016, 8, 16–19. [Google Scholar] [CrossRef]
- Instituto Hidrográfico de la Marina. Anuario de Mareas 2023; Ministerio de Defensa, (Secretaría General Técnica) Publicaciones Defensa, Instituto Hidrográfico de la Marina: Cádiz, Spain, 2023; 315p, ISSN 0213-189. EAN: 9770213189007 22. [Google Scholar]
- Küng, O.; Strecha, C.; Beyeler, A.; Zufferey, J.-C.; Floreano, D.; Fua, P.; Gervaix, F. The accuracy of automatic photogrammetric techniques on ultra-light UAV imagery. In Proceedings of the International Conference on Unmanned Aerial Vehicle in Geomatics (UAV-g), Zurich, Switzerland, 14–16 September 2011. [Google Scholar]
- James, M.R.; Robson, S. Mitigating Systematic Error in Topographic Models Derived from UAV and Ground-Based Image Networks. Earth Surf. Process. Landf. 2014, 39, 1413–1420. [Google Scholar] [CrossRef]
- Snavely, K.N. Scene Reconstruction and Visualization from Internet Photo Collections. Ph.D. Thesis, University of Washington, Seattle, WA, USA, 2008. [Google Scholar]
- Sumer, B.M.; Fredsøe, J. The Mechanics of Scour in the Marine Environment; World Scientific: Singapore, 2002. [Google Scholar] [CrossRef]
- Sumer, M. Liquefaction Around Marine Structures; World Scientific Publ. Co.: Singapore, 2014; ISBN 978-981-4329-31-6. [Google Scholar]
- Muñoz-Perez, J.J.; Khan-Mozahedy, A.B.M.; Neves, M.G.; Tejedor, B.; Gomez-Pina, G.; Campo, J.M.; Negro, V. Sinking of concrete modules into a sandy seabed: A case study. Coast. Eng. 2015, 99, 26–37. [Google Scholar] [CrossRef]
- Deliry, S.I.; Avdan, U. Accuracy of Unmanned Aerial Systems Photogrammetry and Structure from Motion in Surveying and Mapping: A Review. J. Indian Soc. Remote Sens. 2021, 49, 1997–2017. [Google Scholar] [CrossRef]
Disclaimer/Publisher’s Note: The statements, opinions and data contained in all publications are solely those of the individual author(s) and contributor(s) and not of MDPI and/or the editor(s). MDPI and/or the editor(s) disclaim responsibility for any injury to people or property resulting from any ideas, methods, instructions or products referred to in the content. |
© 2024 by the authors. Licensee MDPI, Basel, Switzerland. This article is an open access article distributed under the terms and conditions of the Creative Commons Attribution (CC BY) license (https://creativecommons.org/licenses/by/4.0/).










