Abstract
In order to anticipate residual errors and improve accuracy while reducing uncertainties, this work integrates the long short-term memory (LSTM) with the Soil and Water Assessment Tool (SWAT) to create a deep learning (DL) model that is guided by physics. By forecasting the residual errors of the SWAT model, the SWAT-informed LSTM model (LSTM-SWAT) differs from typical LSTM approaches that predict the streamflow directly. Through numerical tests, the performance of the LSTM-SWAT was evaluated with both LSTM-only and SWAT-only models in the Upper Heihe River Basin. The outcomes showed that the LSTM-SWAT performed better than the other models, showing higher accuracy and a lower mean absolute error (MAE = 3.13 m3/s). Sensitivity experiments further showed how the quality of the training dataset affects the performance of the LSTM-SWAT. The results of this study demonstrate how the LSTM-SWAT may improve streamflow prediction greatly by remote sensing and in situ observations. Additionally, this study emphasizes the need for detailed consideration of specific sources of uncertainty to further improve the predictive capabilities of the hybrid model.
1. Introduction
For the efficient management of water resources, flood prediction, and environmental conservation, accurate streamflow forecasting is essential [1]. Conventional hydrological models frequently rely largely on detailed in situ observations and intricate physical formulations, both of which might be constrained by the quantity and caliber of the available data. The development of remote sensing technology in recent years has produced an abundance of data that are both temporally and geographically varied, creating new potential to improve streamflow forecasts [2,3,4,5,6,7]. Through the integration of remote sensing data with conventional in situ precipitation and discharge observations, this work seeks to enhance streamflow forecasting by utilizing the advantages of physics-informed deep learning (DL) models. In contrast to exclusively data-driven models, physics-informed DL integrates physical rules into the learning procedure, which may improve the resilience and generalization capacity of the model.
Remote sensing data are mostly used as climate/parameter input or bias adjustment (e.g., calibration) for hydrological models. For example, Landsat data can be used to analyze the impact of land cover changes on the streamflow in various watersheds [8]. Wang et al. [9] combined MOD09GA, Landsat 8 and Sentinel-1 SAR images for streamflow estimation with a support vector regression (SVR) model. Precipitation data, including Global Precipitation Measurement (GPM) and Tropical Rainfall Measuring Mission (TRMM), have been used in streamflow forecasting [10]. Evapotranspiration data can be integrated into hydrological models to improve runoff predictions [11,12]. Snow cover data (MOD10A1), in situ snow depth data and runoff data have been used to improve the consistency and robustness of a semi-distributed hydrological model [13]. The integration of in situ measurements and remote sensing has been the driving force behind recent advances in hydrological forecasts [14,15,16]. Integrating data from multiple sources (e.g., combining precipitation from GPM with soil moisture from SMAP) can be complex due to differences in the spatial consistency and temporal lag effect, potentially leading to biases in the model results. A simple combination of multiple unique variate data assimilations using physics-based hydrological models lacks robustness and may not fully capture the complexities of hydrological processes. Physics-based models are typically built on specific assumptions about hydrological processes (e.g., linear relationships among variables), which may not adequately represent the non-linear interactions present in real-world hydrological systems. Many data assimilation methods assume that the input variables are independent of one another, which is often not the case in hydrological systems. For instance, soil moisture and precipitation are inherently linked—changes in one can directly impact the other. Failing to account for such dependencies could lead to an incomplete understanding of how these factors influence streamflow. The limitations of multisource data fusion can be partially addressed through combining physics-based hydrological models with machine learning or deep learning models.
Hydrological modeling has benefited from the application of machine learning and deep learning techniques, as evidenced by prior studies [17,18,19]. Nevertheless, a large number of these studies either fail to take into account the underlying physical processes or have difficulty doing so [20,21]. A popular semi-distributed model among the hydrological models available is the Soil and Water Assessment Tool (SWAT). The SWAT has been widely used for evaluating and predicting several hydrological variables throughout the last few decades. Assessment of land use changes [22], climate change assessment [23], early warning and monitoring of floods [24] and drought [25], agricultural groundwater displacement [26], and monitoring freshwater resources [27] at both the field and catchment scales [28,29] are only a few of its uses. Nonetheless, the inherent uncertainty of hydrological simulations stems from a number of sources, including mistakes in the model’s structure, inaccurate parameters, unclear beginning conditions, and inaccurate meteorological forecasts [30,31]. Although bias correction approaches can enhance meteorological forecasts [32], assessing these uncertainties requires a thorough understanding of the underlying processes and a rigorous assessment of the hydrological models. Data assimilation approaches can help reduce the impact of errors in early circumstances, which can cause considerable disparities in flood peak estimates [30]. By combining model simulations with observational data, data assimilation improves the precision and accuracy of hydrological models [33,34]. Hydrological sciences frequently use methods like the ensemble Kalman filter (EnKF) and particle filter to effectively merge observational data with model outputs [30,35]. These approaches help reduce the output uncertainties despite limited observations.
DL provides chances to recognize and comprehend uncertainty patterns in physics-based models by utilizing a variety of observations and model outputs. This is due to its strong pattern identification skills. Hydrological forecasting is being revolutionized by DL models, which provide clear advantages in correcting shortcomings and inaccuracies in hydrological models. The limitations of conventional models may be overcome by employing observational data to train DL models, which then directly mimic complicated hydrological processes. The effectiveness of DL approaches in this field has been demonstrated by recent studies [36]. Recurrent neural networks (RNNs) of the long short-term memory (LSTM)-type models are very good at handling lengthy sequential datasets, which makes them perfect for extracting important information from time series data [37]. With applications in speech recognition and stock market prediction [38,39], LSTMs have proven to be exceptionally effective in processing and forecasting sequential data. Because of its spatiotemporal nature, convolutional LSTM has shown impressive skill in processing long-term remote sensing images [40]. Recently, Ha, Liu and Mu [17] successfully employed DL models, including stacked LSTM, ConvLSTM encoder–decoder, and ConvLSTM encoder–decoder gate recurrent unit, to forecast the monthly streamflow in the Yangtze River, China.
Although the use of remote sensing data—such as satellite-derived precipitation estimates and land surface parameters—to supplement on-the-ground observations has grown, research on how to integrate these data with sophisticated deep learning frameworks is still in its infancy. Hydrological simulations can be used as input data in the DL framework, whereas observations are used as target data to train machine learning models. After being trained, these models may predict streamflow with accuracy by using observations and long-term model simulations to gather information. This method greatly improves streamflow modeling’s interpretability. The Sacramento soil moisture accounting model (SAC) and long short-term memory (LSTM) were effectively coupled by Konapala, Kao, Painter and Lu [36] to create hybrid models for streamflow modeling throughout the continental United States. Notably, the Nash–Sutcliffe efficiency (NSE) value of these hybrid models significantly improved. Moreover, Yang et al. [41] produced better NSE and percent bias (MAE) values than standalone simulations by simulating the streamflow in data-limited areas using artificial neural networks (ANNs) in conjunction with a categorization strategy. These creative methods demonstrate how incorporating machine learning techniques might help address the shortcomings in current hydrological models.
One of the most important steps in optimizing the performance and generalization ability of deep learning models is to perform a sensitivity analysis of the hyperparameters. Users set the hyperparameters prior to training, and these have a big influence on the behavior of the model. Researchers can determine the best settings by methodically changing the hyperparameter values and evaluating the changes in performance measures such as the MAE and coefficient of determination. Analysis is frequently performed on parameters like the learning rate, batch size, number of layers, hidden units, regularization strength, activation functions, and dropout rate. The discovery of critical hyperparameters and their optimal values is made possible by thorough sensitivity analysis on representative datasets using methods like grid search and cross-validation, which eventually improves the model accuracy and generalization.
In deep learning applications, it is essential to comprehend the importance of the features in training datasets. Methods such as feature ablation and permutation importance help assess how individual input features affect the predictions made by the model. Considering both space and time is essential when merging different datasets to increase the prediction accuracy. For example, hydrological forecasting requires a grasp of the spatial and temporal subtleties affecting the streamflow prediction accuracy when including satellite-based precipitation data. According to Thanh Huy et al. [42], using remote sensing photos for data assimilation can further improve the representation of the flood extent. An intricate understanding of the temporal and spatial significance of training datasets becomes essential for optimal model performance in hydrological forecasting scenarios as deep learning and big data technologies advance.
This study addresses the following key questions. (1) How can remote sensing data be effectively integrated with in situ observations using a physics-informed DL framework for streamflow forecasting? (2) To what degree does the inclusion of physical constraints improve the forecast accuracy and reliability compared to traditional and purely data-driven models? We hypothesize that embedding the SWAT within the DL model will enhance its performance and provide more physically consistent predictions.
The objective of this study is to combine the SWAT model with LSTM and remote sensing and in situ observations for streamflow prediction. This integration aims to leverage the strengths of LSTM for processing long-term sequential data and the SWAT for hydrological modeling, utilizing both remote sensing data and in situ measurements of precipitation and discharge. The simulations using the SWAT and LSTM individually (hereafter referred to as SWAT-only and LSTM-only, respectively) are also compared with the simulations of the proposed model, the LSTM-SWAT.
2. Materials and Methods
2.1. SWAT Model
The Soil and Water Assessment Tool (SWAT) model, developed by the USDA Agricultural Research Service, is a robust hydrological model widely used for watershed-scale assessments of water quantity and quality [43]. It incorporates intricate relationships between many hydrological processes, including infiltration, surface runoff, groundwater flow, and evapotranspiration, into a spatially explicit framework that is determined by inputs from the climate, land use data, digital elevation models, and soil characteristics. Every day, the SWAT simulates how changes in land use, climatic variability, and land management techniques affect hydrological processes. For realistic simulation, daily or sub-daily climatic data are also included in the input data, along with precise GIS layers for the topography, soil types, and land cover. Typically, SWAT calibration and validation entail changing the model parameters to reflect the actual streamflow and other hydrological variables.
2.2. LSTM Networks
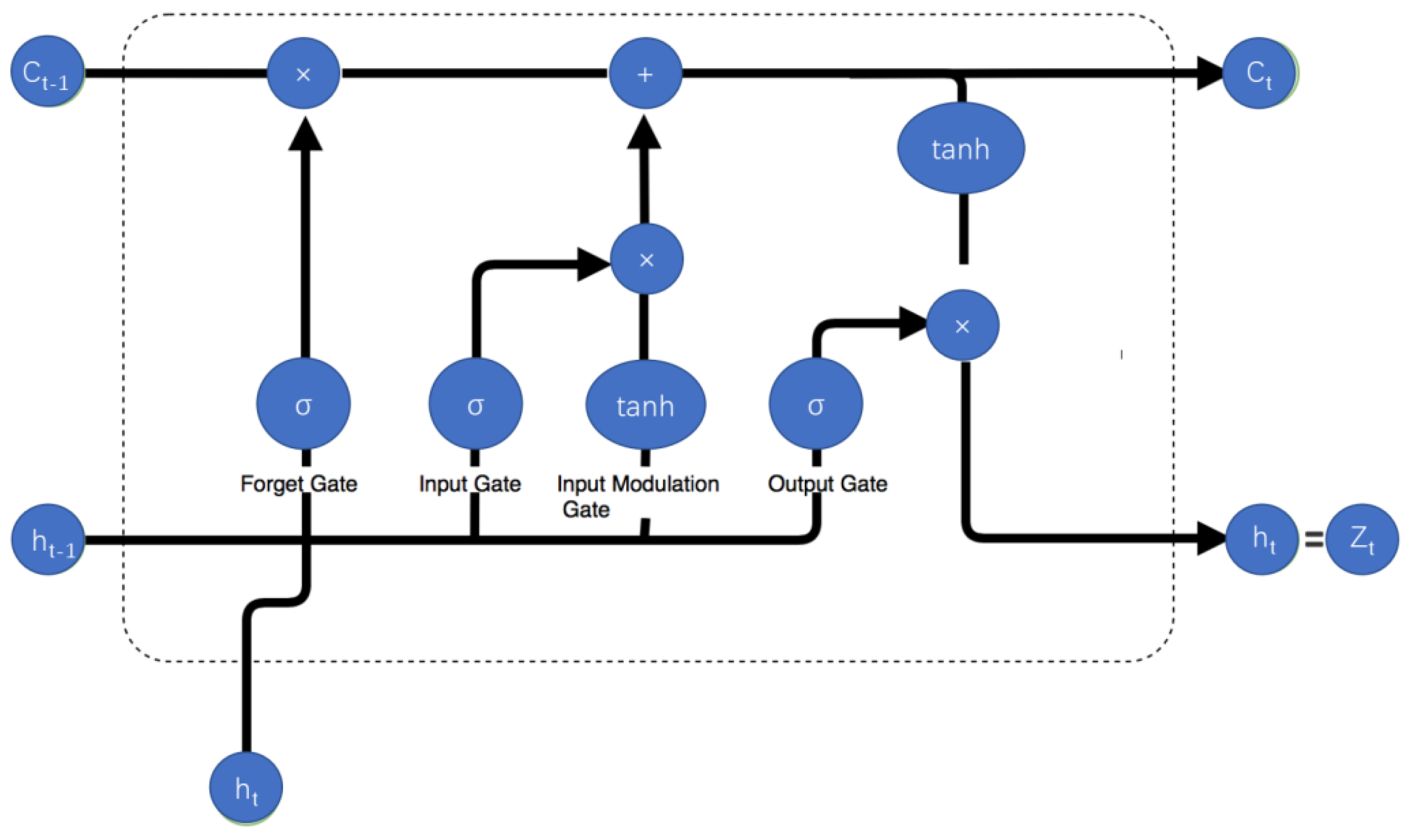
In machine learning, recurrent neural networks (RNNs) are frequently used to handle sequential data. Nevertheless, they frequently struggle with expanding gradients throughout the backpropagation process and face challenges related to disappearing gradients, which makes it difficult for them to comprehend long-term dependencies. In order to solve this issue, ref. [37] introduced long short-term memory (LSTM) networks, an RNN design variation (Figure 1). The cell’s capacity to selectively recall or forget information over extended sequences is fundamental to the functioning of LSTM. An input gate, an output gate, and a forget gate are the three primary parts of the cell that control the information flow into, out of, and inside the cell. Based on the hidden state at various points in time, the input gate selects what data to store in the cell and the forget gate selects what data to discard. By selectively remembering or forgetting information, these gates enable long-term dependency capture in LSTM networks. They function as a “pipeline” that holds onto pertinent information while discarding irrelevant information. An LSTM model is trained using a variation on classic backpropagation called backpropagation through time, which optimizes the model’s weights and biases. In order to achieve accurate and efficient learning performance in the LSTM model, the number of hidden layers, number of epochs, neurons within the hidden layer, learning rate, and batch size are critical factors in the LSTM model that must be satisfied to provide accurate and efficient learning performance [44]. These variables lack precise reference numbers and calculation techniques; thus, human preference or a trial-and-error approach should be used to determine their values, depending on the type of dataset.
Figure 1.
Schematic of the long short-term memory (LSTM) network structure and LSTM block. Solid lines indicate the propagation flow; dotted lines indicate the backpropagation flow. t is the time step, h is the output state, C is the cell state, σ is the sigmoid function, and tanh is the hyperbolic tangent function.
Its core equations include the following components:
- Forget Gate:
ft = σ(Wf⋅[ht − 1, xt] + bf)
This gate decides what information to forget from the previous cell state.
- 2.
- Input Gate:
it = σ(Wi⋅[ht − 1, xt] + bi)
The input gate determines what new information to store in the cell, while represents the candidate values for the cell state.
- 3.
- Cell State Update:
This equation updates the cell state by combining the old cell state and the new candidate values.
- 4.
- Output Gate:
ot = σ(Wo⋅[ht − 1, xt] + bo)
ht = ot⊙tanh(Ct)ht = ot⊙tanh(Ct)
The output gate determines what the next hidden state (output) should be based on the current cell state.
2.3. The LSTM-SWAT Method
Using the traditional SWAT model, the LSTM-SWAT approach was developed to improve the streamflow predictions while preserving the physical restrictions (river runoff cannot exceed the maximum observed streamflow and must be less than the observed minimum value) of the model (Figure 2). We utilized LSTM to estimate the difference between the observed and SWAT-simulated inflows (residual discrepancies) from meteorological inputs in order to minimize the influence on physical restrictions and maximize the potential of LSTM. Residual discrepancies (target variable), along with meteorological data (input variable), were used as to train an LSTM network. The remaining disparities were anticipated and eliminated. These discrepancies were difficult to measure and originated from several sources. The foundation of this approach was the presumption that there would be a pattern in the residual inconsistencies in the model outcome. Figure 2 illustrates how our approach uses LSTM modeling to independently analyze the inputs after the SWAT simulation step.
Figure 2.
Schematic of the LSTM-SWAT integration.
Figure 2 shows that we initially used the SWAT model to construct streamflow simulation data. We then computed the residual discrepancies between the simulated and observed data, which we then fed into the LSTM model. We employed cross-validation to train the LSTM model and adjusted the hyperparameters using the residual discrepancies and the climate data. Ultimately, we employed a trained long short-term memory model to forecast the residual discrepancies of the upcoming time step, and then we added the estimated values to the SWAT simulation for that time step. Thus, through applying predicted but hard-to-quantify discrepancies from numerous uncertainties, the LSTM-SWAT approach enhanced the accuracy of the traditional SWAT model.
The whole dataset is split into several folds or subsets for cross-validation. K-fold cross-validation is a popular technique that divides the data into k folds of equal size. One subset, known as the validation set, is reserved for testing for every fold. The model is trained using the remaining k − 1 subsets. Every subset is utilized as the validation set precisely once due to the k times this procedure is performed. The training sets of every fold are used to train the LSTM model. To determine the ideal configuration throughout this process, hyperparameters like the learning rate, batch size, and number of hidden layers may be adjusted. Every fold, the model’s performance is assessed on the validation set following training. The coefficient of determination (R2), mean absolute error (MAE), and Nash–Sutcliffe efficiency (NSE) are common metrics used in hydrological modeling. To provide a more accurate approximation of the model’s overall performance, the performance metrics from each fold are averaged. Based on the averaged performance metrics, the hyperparameters are adjusted to improve the model. Cross-validation is used with grid search techniques to methodically investigate a range of hyperparameter values. The ultimate LSTM model is trained using these parameters on the whole dataset when the optimal hyperparameters have been determined. This makes sure the model keeps its ideal parameters while making use of all the data that are available.
2.4. Sensitivity Analysis of Hyperparameters
Conducting a sensitivity analysis of hyperparameters involves systematically evaluating how variations in hyperparameters affect a DL model’s performance. The process begins with selecting key hyperparameters such as the batch size, learning rate, and regularization strength. For each hyperparameter, a range of values is defined, and an experimental framework is established to train and validate the models across different combinations of these values. The dataset is split into training, validation, and test sets to ensure a robust evaluation. The models are trained on the training set and their performance is assessed on the validation set using metrics like the accuracy or mean absolute error. The results are then analyzed, often through visualizations such as heatmaps, to identify the optimal hyperparameter configuration that balances accuracy and generalization. Finally, the chosen hyperparameters are validated by retraining the model on the full training set and evaluating it on the test set, ensuring the findings are robust and generalizable. This systematic exploration helps in fine-tuning the model for optimal performance in real-world applications.
First, we defined the value ranges: for each hyperparameter, define a range of values for experimentation. For example, batch size [16, 32, 64, 128, 256], learning [0.0001, 0.001, 0.01, 0.1], and train/test split—variations like [80/20, 70/30, 90/10]. Then, we divided the dataset into training, validation, and test sets. For instance, training set: used to fit the model (e.g., 70% of data); validation set: used to tune the hyperparameters (e.g., 15% of data); and test set: used to evaluate the final model performance (e.g., 15% of data). The models are trained across different combinations of hyperparameter values using cross-validation to maintain the robustness.
2.5. Case Study from the Upper Heihe River Basin (UHRB)
2.5.1. Study Region
We utilized the LSTM-SWAT approach for the Upper Heihe River Basin, situated in northwest China (refer to Figure 3). The upper reaches of the Heihe serve as the main runoff areas and are found in the central and eastern sections of the Qilian Mountains, ranging from 1679 m to 5013 m in elevation. The Upper Heihe River Basin is associated with Qilian County in Qinghai Province, covering an area of approximately 10,000 km2. Located in the heart of the Eurasian continent, this area historically served as a key segment of the ancient Silk Road. The climate in the Upper Heihe River Basin is predominantly dry, influenced by the circulation patterns of westerly winds in the mid to high latitudes and the incursion of polar cold air masses. Precipitation is both scarce and episodically concentrated in this region. The surface runoff in the Upper Heihe River Basin primarily originates from atmospheric precipitation and the melting of snow and ice. The distribution of the runoff throughout the year closely mirrors the precipitation pattern, with the majority occurring during the warmer summer and autumn months. On average, the annual precipitation exceeds 400 mm.
Figure 3.
Topographic map illustrating the Upper Heihe River Basin (UHRB), along with the positions of the weather stations.
This area is characterized by a sparse population, with economic activities mainly revolving around forestry and animal husbandry. The relatively low level of economic development has resulted in limited water resource development and utilization. Figure 1 illustrates the location of the study area, along with the distribution of the hydrological and meteorological stations.
2.5.2. Data Preparation
Streamflow forecasting typically necessitates climate data and previous runoff information. For the SWAT-only model, the input data include essential meteorological variables such as the precipitation, air temperature, solar radiation, atmospheric pressure, wind speed, and humidity. Additionally, the model requires spatial datasets like digital elevation models (DEMs), soil type classifications, and land use categories to capture the geographical features influencing hydrological processes. Each of these data types plays a crucial role in delineating the watershed characteristics and understanding how they affect the streamflow dynamics over time. For the LSTM-only, the input data not only include essential meteorological variables but also observed inflow. On the other hand, the input dataset for the LSTM-SWAT model integrates a combination of remote sensing data (TRMM multi-satellite precipitation analysis (TMPA) and precipitation of China Meteorological Dataset (CMD)) and in situ measurements. Specifically, it leverages remote sensing data, which provides high-resolution rainfall estimates across various scales. In addition, historical streamflow data, temperature records, and local precipitation measurements are employed. This diverse set of features allows the LSTM-SWAT model to learn the complex patterns in hydrological responses associated with varying climatic conditions and to improve its predictive capabilities. The climate data and CMD can be accessed from the China Meteorological Administration (http://data.cma.cn/site/index.html (accessed on 25 June 2024)). The streamflow data can be accessed from the National Tibetan Plateau Data Center (https://data.tpdc.ac.cn/home (accessed on 25 June 2024)). The TMPA data can be accessed from NASA (https://gpm.nasa.gov/missions/trmm (accessed on 25 June 2024)).
2.5.3. Model Setup
Three models were used in this study, the SWAT-only, LSTM-only, and LSTM-SWAT, for the UHRB basin. In the first experiment, a SWAT model was driven by weather station data (as shown in Table 1). The SWAT model project was created using the QGIS 2.6.1 software QSWAT 1.7 package. Detailed information about the SWAT model is available in Neitsch et al. [45]. The parameters for the SWAT were calibrated and validated with discharge data from the Yingluoxia hydrological station through a Latin-hypercube one-factor-at-a-time (LH-OAT) sensitivity analysis and a particle swarm optimization technique. The LH-OAT sensitivity analysis and particle swarm optimization (PSO) calibration were performed using the hydroPSO 0.5-1 R 4.3.1 package [46]. The calibrated parameters were then used for the SWAT and LSTM-SWAT. The sensitivity analysis identified three spatial levels (Basin, Subbasin, and HRU (Hydrological Response Unit)) and nine key parameters crucial for the modeling process in the Yingluoxia Basin. Calibration was performed for the years 2001–2006, followed by validation for the years 2007–2009 (refer to Table 2).
Table 1.
Input for the SWAT-only/LSTM-SWAT/LSTM-only model.
Table 2.
Parameters for the SWAT/LSTM-SWAT model.
In the second experiment, an LSTM model was used (as shown in Table 1). The LSTM was created using the TensorFlow Keras library. Site precipitation, site temperature, Qilian runoff, Zamashike runoff, and Yingluoxia runoff data were used to train the LSTM neural network model, with the target variable being the Yingluoxia runoff. The training set consists of data from 2001 to 2006, and the 2007–2009 data are the test set.
In the third experiment (LSTM-SWAT), climate data were used to drive the SWAT simulation to generate runoff data for each sub-basin, and the generated data trained the LSTM model. Then, based on the residuals between the observed and simulated runoff and precipitation data, the LSTM residual prediction was performed, and finally, the predicted runoff was corrected using the predicted residuals.
The quality of precipitation data is the main limiting factor for runoff forecasting results. Grid precipitation data and station precipitation data have different effects on the accuracy of runoff forecasting with the LSTM-SWAT. To analyze the impact of different spatial and temporal characteristic data on runoff forecasting, LSTM neural networks were trained using both grid precipitation and station precipitation data, and the spatial characteristics of the runoff forecasting accuracy and precipitation were analyzed. To evaluate the impact of the training datasets on the LSTM-SWAT, three sets of training data (weather station, CMD, and TMPA precipitation datasets) were assessed for their effectiveness in predicting streamflow. When training the LSTM-SWAT, station precipitation data were replaced with grid precipitation data (CMD and TMPA). The impact of precipitation data on runoff forecasting is crucial, and the prediction effect of different remote sensing data varies. It is analyzed whether the precision of runoff prediction could be enhanced by simple merging.
The simulated residual errors of the SWAT model regarding the parameters and climate data, as seen in Table 1, mean that the LSTM model was validated for the years 2007–2009 after being trained on data from 2001–2006. The residual errors were forecast by the trained LSTM model with improved hyperparameters, and the results were then utilized for the 2007–2009 SWAT-only streamflow prediction. As in the case of the LSTM-SWAT technique, the LSTM model was trained using the CMD and TMPA climate information in addition to the streamflow information made in the LSTM-SWAT model (see Table 1). We also fine-tuned the hyperparameters for the LSTM-only scenario. As a result, every setting was identical to that of the LSTM-SWAT technique, but with different target datasets and hyperparameters. Next, we used the learned LSTM model to forecast the streamflow from 2007 to 2009.
The impact of precipitation data on runoff forecasting is crucial. By analyzing the spatial distribution of the precipitation importance, the configuration of meteorological stations can be optimized. Automatic meteorological stations can be installed in areas with high importance to improve the accuracy of precipitation data and thus improve the accuracy of runoff forecasting. The spatial distribution of the importance of different data is different, and data fusion methods can also be used to improve precipitation data.
The streamflow forecasting from the LSTM-SWAT approach was assessed and compared with the forecasting from the SWAT-only and LSTM-only models. We performed a comparative analysis using four widely recognized metrics: mean absolute error (MAE), coefficient of determination (R2), Nash–Sutcliffe efficiency (NSE) and mean absolute percentage error (MAPE). The equations are as follows:
where represents the mean of the simulated discharge, denotes the mean of the observed discharge, is the simulated discharge at time t, and is the observed discharge at time t. The MAE and NSE are commonly utilized to assess hydrological models by quantifying the degree of over- or underestimation relative to the observed data. The metrics of the MAPE and R2 are utilized to assess the model’s predictive accuracy and the linear correlation between the observed and predicted values, respectively.
As explained in Section 2.2, the LSTM model requires the number of nodes per hidden layer, batch size, learning rate, and number of epochs to be defined. Since the hyperparameters have no defined range and are nonlinearly associated, a set of ideal values for them were found in this work using the random search approach [47]. We assessed the values for the LSTM-SWAT and LSTM-only approaches, and we created two hundred random hyperparameter values for the candidate set within a certain range (Table 3). Experience and the findings from earlier research were used to create the range [48]. The training starting point varies as the LSTM model shuffles the split data for each epoch; thus, the training outcomes may fluctuate within a given range. As a result, we allowed ten iterations to assess each candidate set, and the set with the smallest MAE during the validation procedure was chosen as the ideal set. For stable and effective model optimization, an adaptive moment estimation optimizer (Adam) and an LSTM hidden layer were employed. The most recent iteration of the stochastic gradient descent optimization technique, Adam, is capable of finding the ideal machine learning values quickly and precisely.
Table 3.
The range of hyperparameters and the optimal values of hyperparameters for the LSTM-SWAT trained by different remote sensing data.
To assess the temporal importance of the training dataset, we adopt the strategy of feature importance identification in the DL models [49]. When assessing the significance of CMD in 2001, we trained the LSTM model without the CMD data for that year. The resulting mean absolute error (MAE) served as a metric to indicate the importance of the 2001 data; a higher MAE indicated the greater importance of the dataset. Sensitivity tests were then conducted across different datasets with thirty iterations for each dataset. These tests revealed minimal interannual variability, suggesting that the temporal character of the training dataset had limited influence on the LSTM model’s streamflow prediction capabilities.
3. Results
3.1. Model Performance Evaluations
First, as shown in Figure 4, we calibrated and assessed the SWAT model’s performance for streamflow forecasting from 2007 to 2009. Table 4 also includes the results of the calibration (or training) and assessment of the streamflow forecasting using the LSTM-only and LSTM-SWAT. The hydrograph shows that, at the peak point, the simulated levels were somewhat less than the observations. Furthermore, the SWAT model’s MAE was 10.53 m3/s, the R2 was 0.42, and the NSE was 0.4 when compared to the observed data. These findings demonstrate that, for a limited time, the SWAT model can accurately forecast streamflow and simulate it.
Figure 4.
Scatter (a) and time series (b) plots of the streamflow observed by the Yingluoxia gauge station and simulated by the SWAT, LSTM-only and LSTM-SWAT from 1 January 2007 to 31 December 2009.
Table 4.
The metrics of the streamflow forecasting with the SWAT-only, LSTM-only and LSTM-SWAT.
In our assessment of the streamflow reproduction from 2007 to 2009, we compared the performances of three modeling approaches: SWAT-only, LSTM-only, and LSTM-SWAT (Figure 4). Each model exhibited distinct capabilities in simulating hydrological responses, influenced by the respective underlying methodologies.
The LSTM-only model demonstrated a significant ability to replicate the shape of the hydrograph, providing a notable contrast to the SWAT-only model. Specifically, the LSTM-only achieved an R2 value of 0.82, indicating a strong correlation with the observed streamflow data, while the SWAT-only model lagged behind at R2 = 0.42. This disparity highlights the superior efficacy of the LSTM model in capturing the dynamics of streamflow, likely attributable to its optimization loss function, which correlates closely with the average absolute error (MAE). The MAE analysis further supports this conclusion, with the LSTM-only exhibiting a lower MAE than the SWAT-only, reflecting an improvement in the bias correction. However, it is essential to note that the LSTM-only model struggled with low-flow conditions, which resulted in diminished impacts on the overall loss function relative to high flows. This limitation underscores the need for additional refinement of the model to enhance its performance during critical low-flow periods.
In comparing the LSTM-SWAT model against the SWAT-only model for forecasting discharge at the Yingluoxia station during the same period, the LSTM-SWAT showed a more accurate hydrograph shape that closely mirrored the observed data. While the LSTM-SWAT effectively captured several peak flows, it still faced challenges in this area. Training data from 2001 to 2006 were utilized for the LSTM-SWAT model, while the model’s performance was tested against data from 2007 to 2009. The results from the training phase exhibited the clear superiority of the LSTM-SWAT model, achieving an R2 of 0.91 compared to the R2 of 0.42 for the SWAT-only. This substantial difference reinforces the expectation derived from the loss function used to optimize the LSTM model and aligns with the lower MAE observed for the LSTM-SWAT relative to the SWAT-only. Moreover, the LSTM-SWAT effectively captured the observed trends while addressing the biases inherent in the SWAT-only model. It is noteworthy that the performance of the LSTM-SWAT surpassed that of both the LSTM-only and SWAT-only models, showcasing its enhanced capability in streamflow forecasting.
Despite the promising results of the LSTM-SWAT model, it is crucial to acknowledge that the LSTM operates through a regression-focused loss function during training, which can sometimes overlook physical constraints, such as conservation principles. This aspect may result in instances where the model violates fundamental laws of physics in its effort to minimize the loss, potentially leading to suboptimal predictions.
In contrast, the LSTM-SWAT approach incorporates mechanisms to ensure closer alignment with the observed discharge while systematically mitigating the uncertainties associated with the LSTM model. By integrating physical constraints into the modeling process, the LSTM-SWAT emerges as a more robust alternative for hydrological forecasting. The comparative analysis of the SWAT-only, LSTM-only, and LSTM-SWAT models reveals that while the LSTM-only shows considerable improvement over the SWAT-only, the LSTM-SWAT model outperforms both. The findings highlight the importance of combining machine learning approaches with established hydrological models to enhance the forecasting accuracy and maintain adherence to physical principles (river runoff cannot exceed the maximum observed streamflow and must be less than the observed minimum value).
3.2. Impact of Remote Sensing and In Situ Data
3.2.1. Overall Impact of Remote Sensing and In Situ Data
The results presented in Table 5 indicate that the weather station precipitation dataset outperforms the TMPA and CMD datasets, displaying the highest R2 value of 0.91 and the lowest MAE of 3.13 m3/s. When compared to the TMPA (R2 = 0.65, MAE = 5.64 m3/s and NSE = 0.52) and CMD (R2 = 0.63, MAE = 7.47 m3/s and NSE = 0.44), the weather station dataset demonstrates superior streamflow prediction metrics for the LSTM-SWAT. Although the TMPA dataset holds slightly more significance than the CMD dataset, simply merging the CMD and TMPA datasets for training the LSTM model did not yield favorable results, as indicated by the lowest R2 of 0.62, highest MAE of 6.81 m3/s and lowest NSE of 0.38.
Table 5.
The metrics of the streamflow forecasting with the LSTM-SWAT forced by different forcing data.
3.2.2. Temporal Importance of Remote Sensing Data
Furthermore, this study investigated how the duration and timing of training data influence prediction skills in terms of streamflow forecasting. Specifically, we evaluated the temporal significance of the CMD and TMPA datasets within the LSTM-SWAT framework. Our findings revealed that the years 2002 and 2006 were particularly critical for the CMD dataset, while 2003 was identified as significantly important for the TMPA dataset (Table 6). Throughout all the years analyzed, the TMPA training dataset demonstrated slightly greater overall importance compared to the CMD dataset. The different years within the training datasets exhibited unique characteristics in their influence on the model performance. For example, 2005 was found to be the least important year for the CMD, whereas 2002 held this distinction for the TMPA dataset. Conversely, 2002 and 2006 were determined to be the most crucial years for the CMD, with 2003 being the most significant for the TMPA dataset. Moreover, the impact of the TMPA dataset appeared to increase slightly over time. To underline these observations, we employed an experimental design that systematically assessed the significance of the training data from specific years. By analyzing the feature importance, we were able to highlight these pivotal years for both the CMD and TMPA. This assessment emphasizes the necessity of enhancing the accuracy of training datasets during these critical years to improve the overall streamflow prediction capabilities.
Table 6.
Temporal importance of the CMD and TMPA training data for UHRB streamflow prediction by the LSTM-SWAT.
Through this detailed examination, we established a clear workflow for evaluating temporal importance, allowing us to quantify how the removal of specific years of data affected the model’s performance and demonstrated critical patterns in the streamflow forecasting. This approach reinforces the value of temporal data considerations in optimizing training datasets for better predictive performance.
Enhancing the accuracy of precipitation datasets can generally be achieved by integrating supplementary datasets, such as weather station data and reanalysis datasets. In various data fusion methods, the weighting of these datasets becomes crucial when combining information from different years. However, it is essential to note that errors merely indicate differences between datasets and do not directly reflect the accuracy of streamflow predictions.
Our evaluation of the feature importance identified the years 2002 and 2006 as pivotal for the CMD dataset, while 2003 was critical for the TMPA dataset in relation to streamflow prediction. This finding suggests that improving the accuracy of the training datasets during these key years could significantly enhance the streamflow forecasting skills. Additionally, recognizing the significance of these training datasets presents an alternative consideration for data fusion methods, highlighting the need to prioritize specific datasets based on their temporal relevance.
3.2.3. Spatial Importance of Remote Sensing Data
The influence of the spatial importance distributions in the training data on the prediction skills was systematically evaluated. Figure 5 illustrates the individual spatial importance of the CMD and TMPA precipitation datasets for the LSTM-SWAT model in terms of streamflow prediction. To assess the spatial importance of the training dataset, we implemented a feature importance identification strategy commonly used in deep learning models [49]. For example, when analyzing the importance of the CMD in a specific area of the grid (e.g., the upper-left region), we trained the LSTM model without including the CMD data from that cell. The resulting mean absolute error (MAE) was then used as a metric to gauge the importance of the data from that particular area. This process was repeated using different spatial datasets, revealing diverse patterns in the spatial importance of the precipitation datasets. This signifies that the importance of these datasets is not merely a reflection of their underlying characteristics but also possesses unique attributes.
Figure 5.
Spatial importance distributions of the TMPA and CMD data.
Furthermore, the analysis found that all the cells within the training dataset contributed to the streamflow prediction skills to varying degrees. We conducted annual evaluations of both the spatial and temporal importance distributions of the training dataset, as these factors significantly influenced the forecasting performance. Figure 6 highlights the spatial importance of the CMD and TMPA precipitation datasets for the LSTM-SWAT in terms of the streamflow prediction across different years, showing that the spatial importance distributions vary year by year.
Figure 6.
Spatial importance of the CMD (a) and TMPA (b) training data for UHRB streamflow prediction by the LSTM-SWAT with different training periods ((a1): 2001 of CMD, (a2): 2002 of CMD, (a3): 2003 of CMD, (a4): 2004 of CMD, (a5): 2005 of CMD, (a6): 2006 of CMD, (b1): 2001 of TMPA, (b2): 2002 of TMPA, (b3): 2003 of TMPA, (b4): 2004 of TMPA, (b5): 2005 of TMPA, (b6): 2006 of TMPA).
The importance values (MAE) depicted in Figure 6 differ significantly depending on the dataset used to train the LSTM models. Notably, in 2005, the spatial importance of the CMD was considerably lower than in other years across most areas. In the context of the Upper Huang River Basin (UHRB), the grids located near the outlet were found to play a crucial role in improving the quality of the precipitation dataset. These critical grids, represented as the darker cells in Figure 6(a1,a2,a6), exhibited greater importance compared to those located further from the study area. Evaluating the spatial and temporal importance distributions suggests that various strategies should be implemented for different grids and years to enhance the quality of the datasets. This analysis indicates that targeted improvements to the precipitation dataset are essential, particularly in critical locations where conflicts may arise with other areas. Similar to assessing the temporal importance in the training dataset, spatial importance can act as a weighting factor in data fusion methods. In some data fusion approaches, the weighting of datasets may vary spatially.
The evaluation of the feature importance revealed distinct spatial importance distributions for the various precipitation training datasets. To enhance the streamflow prediction skills, it is imperative to focus efforts on improving the accuracy of the training dataset in key locations, especially when discrepancies with other areas are identified.
3.3. Sensitivities of Hyperparameters
Understanding the sensitivities of the hyperparameters is crucial for effectively utilizing the LSTM-SWAT models. We evaluated the sensitivities of the hyperparameters separately for the CMD and TMPA datasets using the LSTM-SWAT approach. The precipitation training datasets for the CMD and TMPA displayed varying ranges depending on the location, as illustrated in Figure 7 and Figure 8. This variation suggests that predicting residual errors using the LSTM-SWAT is inherently more challenging than forecasting streamflow using the LSTM-only model.
Figure 7.
Hyperparameter sensitivities of the CMD training data for UHRB streamflow prediction by the LSTM-SWAT.
Figure 8.
Hyperparameter sensitivities of the TMPA training data for UHRB streamflow prediction by the LSTM-SWAT.
The comparative analysis presented in Table 3 highlights that the LSTM-SWAT model trained on the CMD dataset employs smaller cell nodes and batch sizes, indicating a less complex model structure compared to the one trained on the TMPA dataset. Specifically, the LSTM-SWAT model trained with the CMD data generally utilized smaller batch sizes than its TMPA counterpart. This implies that the CMD dataset necessitates more iterations for training the LSTM model when predicting streamflow, reflecting a greater complexity in the patterns present within the CMD dataset.
More importantly, the sensitivity analysis illustrates how changes in the hyperparameters impact the model predictions for each grid cell of the remote sensing data. By evaluating the prediction variations linked to different hyperparameter configurations, we can identify which parameters most significantly influence the model’s performance in specific locations. The patterns embedded within the TMPA training dataset facilitate easier training of the LSTM model compared to the CMD training dataset, thus underscoring the role of spatial data characteristics in the sensitivity of model predictions.
This detailed understanding of the hyperparameter sensitivities enables us to fine-tune our models more effectively, thus enhancing the accuracy and reliability of the streamflow predictions across various grid cells in our study area.
4. Discussion
4.1. The Potential of SWAT-Informed DL
Integrating the SWAT with DL presents a transformative approach to hydrological modeling by synergizing the strengths of process-based simulation with data-driven insights. The SWAT’s ability to simulate detailed watershed processes like runoff provides crucial physical context, which DL models, such as LSTM networks, can enhance through improved prediction accuracy and robustness. This integration not only addresses the limitations of traditional SWAT models, such as handling non-linear relationships and adapting to diverse environmental conditions, but also enhances the scalability and efficiency of hydrological predictions. By harnessing historical data and real-time observations, SWAT-informed DL models offer significant potential in flood forecasting and water resource management, thereby supporting informed decision-making and policy development.
Through this hybrid approach, researchers can bridge the gap between a detailed process understanding and complex environmental dynamics, paving the way for more accurate and adaptable hydrological models. The ability to integrate physical insights from the SWAT with the predictive power of DL allows for more precise assessments of water availability, quality, and management strategies. This not only improves the reliability of hydrological predictions but also enables proactive measures in mitigating environmental risks and optimizing resource allocation.
4.2. Spatial Heterogeneity of Remote Sensing Data
The different spatial importance distributions of the TMPA and CMD (Figure 5) suggest that they might be better suited for capturing different climate patterns, potentially due to differences in the resolution, sampling strategies, or data quality. For example, the TMPA might be better at capturing widespread precipitation events, while the CMD might excel at capturing localized or intense precipitation events. Streamflow is heavily influenced by topography. The spatial importance distribution of the precipitation datasets could be reflecting how different areas contribute to the streamflow in a specific region. Areas with steeper slopes or higher elevations might have a greater influence on the streamflow compared to flat areas, leading to different spatial importance distributions. The spatial heterogeneity of the study area’s hydrological processes also influences the streamflow. The variation in soil properties, vegetation, and land cover might lead to different responses to precipitation inputs, resulting in the varying importance of different grid cells.
The differences in the hyperparameter sensitivity across the datasets might indicate that the model is struggling to capture the nuances of the spatial heterogeneity in the data. This could be due to the complexity of the hydrological processes or the need for more advanced model structures to handle the spatial variation.
4.3. Limitations and Future Work
Although our approach shows promise, there are limitations that need improvement. The evaluation of the model was conducted in the UHRB basin with a limited period of accumulated observational data from 2001 to 2009. Despite this limitation, we contend that the results highlight the effectiveness of the LSTM-SWAT technology and showcase the latent LSTM usages. Still, the LSTM model’s reliance on data necessitates high-quality and extensive training data. To mitigate this limitation, we can utilize more data, such as ERA-5 [50], to learning more underlining data patterns. This study highlighted the temporal and spatial characteristics of the precipitation training dataset by utilizing varying periods and spatial data from the CMD and TMPA datasets to understand the importance and dependence of the training dataset.
While most physics-based hydrological models primarily simulate hydrological processes within a single grid cell vertically, neglecting the precipitation in adjacent or other cells, the LSTM-SWAT model considers all the precipitation data. Consequently, precipitation data outside the study area may also impact the streamflow prediction skills. The evaluation of the spatial importance in the training datasets suggested that data from adjacent or nearby cells significantly influence the streamflow prediction skills, indicating that extracting training data based on the study area’s region is not advisable compared to certain physics-based hydrological models. Therefore, alternative strategies for data fusion to improve the precipitation dataset performance in streamflow prediction should be explored, such as integrating satellite-derived and ground-based observations, as suggested in [51].
Recently, there has been an increasing interest among hydrologists in leveraging DL algorithms as a substitute for traditional physics-based models due to their effectiveness and performance. In this context, our results reveal the potential of using DL algorithms to enhance streamflow prediction within the framework of physically based modeling. While acknowledging the limitations of the machine learning approach, we emphasize its capacity for improving streamflow predictions when integrated with physically based models, as opposed to being used independently for prediction purposes. It is worth noting that despite ongoing developments in new algorithmic approaches, the options remain somewhat limited. For example, Read et al. [52] explored the development of physics-guided neural networks to enhance the forecasting of lake water temperatures; however, they encountered challenges in simplifying the underlying physics due to these limitations. Our proposed approach aims to address the limitations of machine learning while harnessing its strengths to drive improvements in practical applications. Additionally, our approach, which relies on the simulated results from the physics-based model and extra observations, can be easily extended to enhance simulations in other basins and is adaptable to various models.
Furthermore, our study underscores the capability of the hydrological model to facilitate the application of trained LSTM to both upstream and downstream streamflow, even in areas without gauge stations. Leveraging transfer learning for DL neural networks [53], a pretrained model with specific hyperparameters in one domain can be fine-tuned for use in other relevant domains or problems. While our study focused on assessing the model sensitivity by training it for various periods or locations, a robust LSTM-SWAT model developed for a single basin will be effectively adapted to other basins through transfer learning techniques. Future research should further explore the applicability of the integration method for different hydrological models or deep learning models in different contexts.
5. Conclusions
In conclusion, the LSTM-SWAT model represents a significant advancement in streamflow prediction methodologies by integrating LSTM and the SWAT for residual error forecasting. It differs from existing studies that address the biases in discharge forecasting with statistical methods [54], which often struggle with forecasting extraordinary discharge as they typically classify such conditions as anomalies. This innovation not only improves the prediction accuracy but also addresses the uncertainties inherent in traditional models, paving the way for future research and practical applications in water resource management. The analysis conducted in the UHRB demonstrates the potential of DL in improving physically based models, an aspect that has not been extensively addressed previously. The proposed LSTM-SWAT, which predicts the differences between the SWAT predictions and observations, significantly improves the accuracy of the SWAT predictions by employing an embedded LSTM model. Both the LSTM-SWAT and LSTM-only models outperform the SWAT-only model in terms of the MAE, NSE, and correlation coefficient. Moreover, the LSTM-SWAT performs better than the LSTM-only, exhibiting a lower MAE and a higher NSE and correlation coefficient. Although LSTM simplifies non-linear modeling and reduces the computational time, the LSTM-only has limitations when predicting extreme events. Therefore, the LSTM-SWAT is considered more suitable for streamflow prediction.
In particular, we illustrate how the performance of the model can fluctuate depending on the datasets used and the choice of hyperparameters [36]. The results highlight that the MAE value varies significantly based on the dataset used for training. Both the LSTM-SWAT and LSTM-only models show enhanced presentation when the training dataset comprises years with input characteristics close to those of the target year; for example, 2013 and 2015 for the LSTM-only model and 2016 for the LSTM-SWAT model. Including more years with trends and compositions like the target year in the training dataset is crucial for achieving accurate predictions. The accuracy is more important than the quantity of the data, as Table 5 indicates. Therefore, utilizing an accurate dataset is recommended for optimal LSTM model performance since predicting the trend of the target data for prediction is usually challenging.
Author Contributions
Conceptualization, C.H. and Y.Z.; methodology, C.H. and Y.Z.; software, C.H. and J.H.; validation, C.H.; formal analysis, C.H.; resources, C.H. and J.H.; data curation, C.H.; writing—original draft preparation, C.H. and Y.Z.; writing—review and editing, J.H. and C.H.; visualization, C.H.; supervision, C.H.; project administration, C.H.; funding acquisition, Y.Z. and C.H. All authors have read and agreed to the published version of the manuscript.
Funding
This research was supported by the National Natural Science Foundation of China (Project No. 42130113, 42471434, 42371398), the Gansu Science and Technology Program (Project No. 22JR5RA090), and the Natural Science Foundation of Gansu Province, China (Grant No. 22JR5RA070).
Data Availability Statement
The data and scripts of this work are available from the corresponding author on reasonable request. The data are not publicly available due to [concerns about misuse].
Acknowledgments
We are grateful for the opensource platform, including A Big Earth Data Platform for Three Poles and National Cryosphere Desert Data Center.
Conflicts of Interest
The authors have declared that none of them have any competing interests.
References
- Nearing, G.; Cohen, D.; Dube, V.; Gauch, M.; Gilon, O.; Harrigan, S.; Hassidim, A.; Klotz, D.; Kratzert, F.; Metzger, A.; et al. Global prediction of extreme floods in ungauged watersheds. Nature 2024, 627, 559–563. [Google Scholar] [CrossRef] [PubMed]
- Dangol, S.; Zhang, X.; Liang, X.-Z.; Anderson, M.; Crow, W.; Lee, S.; Moglen, G.E.; McCarty, G.W. Multivariate Calibration of the SWAT Model Using Remotely Sensed Datasets. Remote Sens. 2023, 15, 2417. [Google Scholar] [CrossRef]
- Islam, K.I.; Elias, E.; Carroll, K.C.; Brown, C. Exploring Random Forest Machine Learning and Remote Sensing Data for Streamflow Prediction: An Alternative Approach to a Process-Based Hydrologic Modeling in a Snowmelt-Driven Watershed. Remote Sens. 2023, 15, 3999. [Google Scholar] [CrossRef]
- Ougahi, J.H.; Rowan, J.S. Combining Hydrological Models and Remote Sensing to Characterize Snowpack Dynamics in High Mountains. Remote Sens. 2024, 16, 364. [Google Scholar] [CrossRef]
- Ren, W.; Li, X.; Zheng, D.; Zeng, R.; Su, J.; Mu, T.; Wang, Y. Enhancing Flood Simulation in Data-Limited Glacial River Basins through Hybrid Modeling and Multi-Source Remote Sensing Data. Remote Sens. 2023, 15, 4527. [Google Scholar] [CrossRef]
- Taia, S.; Erraioui, L.; Arjdal, Y.; Chao, J.; El Mansouri, B.; Scozzari, A. The Application of SWAT Model and Remotely Sensed Products to Characterize the Dynamic of Streamflow and Snow in a Mountainous Watershed in the High Atlas. Sensors 2023, 23, 1246. [Google Scholar] [CrossRef]
- Wang, M.; Wyatt, B.M.; Ochsner, T.E. Accurate statistical seasonal streamflow forecasts developed by incorporating remote sensing soil moisture and terrestrial water storage anomaly information. J. Hydrol. 2023, 626, 130154. [Google Scholar] [CrossRef]
- Lyu, Y.; Chen, H.; Cheng, Z.; He, Y.; Zheng, X. Identifying the impacts of land use landscape pattern and climate changes on streamflow from past to future. J. Environ. Manag. 2023, 345, 118910. [Google Scholar] [CrossRef]
- Wang, X.; Sun, W.; Lu, F.; Zuo, R. Combining Satellite Optical and Radar Image Data for Streamflow Estimation Using a Machine Learning Method. Remote Sens. 2023, 15, 5184. [Google Scholar] [CrossRef]
- Yuan, F.; Zhang, L.; Win, K.W.W.; Ren, L.; Zhao, C.; Zhu, Y.; Jiang, S.; Liu, Y. Assessment of GPM and TRMM Multi-Satellite Precipitation Products in Streamflow Simulations in a Data-Sparse Mountainous Watershed in Myanmar. Remote Sens. 2017, 9, 302. [Google Scholar] [CrossRef]
- Zhang, Y.; Zhang, L.; Hou, J.; Gu, J.; Huang, C. Development of an Evapotranspiration Data Assimilation Technique for Streamflow Estimates: A Case Study in a Semi-Arid Region. Sustainability 2017, 9, 1658. [Google Scholar] [CrossRef]
- Zhang, Y.; Chiew, F.H.S.; Liu, C.; Tang, Q.; Xia, J.; Tian, J.; Kong, D.; Li, C. Can Remotely Sensed Actual Evapotranspiration Facilitate Hydrological Prediction in Ungauged Regions Without Runoff Calibration? Water Resour. Res. 2020, 56, e2019WR026236. [Google Scholar] [CrossRef]
- Ruelland, D. Potential of snow data to improve the consistency and robustness of a semi-distributed hydrological model using the SAFRAN input dataset. J. Hydrol. 2024, 631, 130820. [Google Scholar] [CrossRef]
- Alonso-González, E.; Aalstad, K.; Pirk, N.; Mazzolini, M.; Treichler, D.; Leclercq, P.; Westermann, S.; López-Moreno, J.I.; Gascoin, S. Spatio-temporal information propagation using sparse observations in hyper-resolution ensemble-based snow data assimilation. Hydrol. Earth Syst. Sci. 2023, 27, 4637–4659. [Google Scholar] [CrossRef]
- Jeung, M.; Jang, J.; Yoon, K.; Baek, S.-S. Data assimilation for urban stormwater and water quality simulations using deep reinforcement learning. J. Hydrol. 2023, 624, 129973. [Google Scholar] [CrossRef]
- Metref, S.; Cosme, E.; Le Lay, M.; Gailhard, J. Snow data assimilation for seasonal streamflow supply prediction in mountainous basins. Hydrol. Earth Syst. Sci. 2023, 27, 2283–2299. [Google Scholar] [CrossRef]
- Ha, S.; Liu, D.; Mu, L. Prediction of Yangtze River streamflow based on deep learning neural network with El Nino-Southern Oscillation. Sci. Rep. 2021, 11, 1–23. [Google Scholar] [CrossRef]
- Tripathy, K.P.; Mishra, A.K. Deep learning in hydrology and water resources disciplines: Concepts, methods, applications, and research directions. J. Hydrol. 2024, 628, 130458. [Google Scholar] [CrossRef]
- Nearing, G.S.; Kratzert, F.; Sampson, A.K.; Pelissier, C.S.; Klotz, D.; Frame, J.M.; Prieto, C.; Gupta, H.V. What Role Does Hydrological Science Play in the Age of Machine Learning? Water Resour. Res. 2021, 57, e2020WR028091. [Google Scholar] [CrossRef]
- Xu, W.; Chen, J.; Corzo, G.; Xu, C.-Y.; Zhang, X.J.; Xiong, L.; Liu, D.; Xia, J. Coupling Deep Learning and Physically Based Hydrological Models for Monthly Streamflow Predictions. Water Resour. Res. 2024, 60, e2023WR035618. [Google Scholar] [CrossRef]
- Wang, C.; Jiang, S.; Zheng, Y.; Han, F.; Kumar, R.; Rakovec, O.; Li, S. Distributed Hydrological Modeling With Physics-Encoded Deep Learning: A General Framework and Its Application in the Amazon. Water Resour. Res. 2024, 60, e2023WR036170. [Google Scholar] [CrossRef]
- Jodar-Abellan, A.; Valdes-Abellan, J.; Pla, C.; Gomariz-Castillo, F. Impact of land use changes on flash flood prediction using a sub-daily SWAT model in five Mediterranean ungauged watersheds (SE Spain). Sci. Total Environ. 2019, 657, 1578–1591. [Google Scholar] [CrossRef] [PubMed]
- Nilawar, A.P.; Waikar, M.L. Impacts of climate change on streamflow and sediment concentration under RCP 4.5 and 8.5: A case study in Purna river basin, India. Sci. Total Environ. 2019, 650, 2685–2696. [Google Scholar] [CrossRef] [PubMed]
- Rajib, A.; Liu, Z.; Merwade, V.; Tavakoly, A.A.; Follum, M.L. Towards a large-scale locally relevant flood inundation modeling framework using SWAT and LISFLOOD-FP. J. Hydrol. 2020, 581, 124406. [Google Scholar] [CrossRef]
- Omer, A.; Ma, Z.; Zheng, Z.; Saleem, F. Natural and anthropogenic influences on the recent droughts in Yellow River Basin, China. Sci. Total Environ. 2020, 704, 135428. [Google Scholar] [CrossRef]
- Lei, F.; Crow, W.T.; Kustas, W.P.; Dong, J.; Yang, Y.; Knipper, K.R.; Anderson, M.C.; Gao, F.; Notarnicola, C.; Greifeneder, F.; et al. Data assimilation of high-resolution thermal and radar remote sensing retrievals for soil moisture monitoring in a drip-irrigated vineyard. Remote Sens. Environ. 2020, 239, 111622. [Google Scholar] [CrossRef]
- Preetha, P.P.; Joseph, N.; Narasimhan, B. Quantifying Surface Water and Ground Water Interactions using a Coupled SWAT_FEM Model: Implications of Management Practices on Hydrological Processes in Irrigated River Basins. Water Resour. Manag. 2021, 35, 2781–2797. [Google Scholar] [CrossRef]
- Tan, M.L.; Gassman, P.W.; Yang, X.; Haywood, J. A review of SWAT applications, performance and future needs for simulation of hydro-climatic extremes. Adv. Water Resour. 2020, 143, 103662. [Google Scholar] [CrossRef]
- Karki, R.; Srivastava, P.; Veith, T.L. Application of the soil and water assessment tool (swat) at field scale: Categorizing methods and review of applications. Trans. Asabe 2020, 63, 513–522. [Google Scholar] [CrossRef]
- Clark, M.P.; Rupp, D.E.; Woods, R.A.; Zheng, X.; Ibbitt, R.P.; Slater, A.G.; Schmidt, J.; Uddstrom, M.J. Hydrological data assimilation with the ensemble Kalman filter: Use of streamflow observations to update states in a distributed hydrological model. Adv. Water Resour. 2008, 31, 1309–1324. [Google Scholar] [CrossRef]
- DeChant, C.M.; Moradkhani, H. Improving the characterization of initial condition for ensemble streamflow prediction using data assimilation. Hydrol. Earth Syst. Sci. 2011, 15, 3399–3410. [Google Scholar] [CrossRef]
- Tiwari, A.D.; Mukhopadhyay, P.; Mishra, V. Influence of bias correction of meteorological and streamflow forecast on hydrological prediction in India. J. Hydrometeorol. 2021, 23, 1171–1192. [Google Scholar] [CrossRef]
- El Gharamti, M.; McCreight, J.L.; Noh, S.J.; Hoar, T.J.; RafieeiNasab, A.; Johnson, B.K. Ensemble streamflow data assimilation using WRF-Hydro and DART: Novel localization and inflation techniques applied to Hurricane Florence flooding. Hydrol. Earth Syst. Sci. 2021, 25, 5315–5336. [Google Scholar] [CrossRef]
- Kivi, M.; Vergopolan, N.; Dokoohaki, H. A comprehensive assessment of in situ and remote sensing soil moisture data assimilation in the APSIM model for improving agricultural forecastingacross the US Midwest. Hydrol. Earth Syst. Sci. 2023, 27, 1173–1199. [Google Scholar] [CrossRef]
- You, Y.; Huang, C.; Wang, Z.; Hou, J.; Zhang, Y.; Xu, P. A genetic particle filter scheme for univariate snow cover assimilation intoNoah-MP model across snow climates. Hydrol. Earth Syst. Sci. 2023, 27, 2919–2933. [Google Scholar] [CrossRef]
- Konapala, G.; Kao, S.C.; Painter, S.L.; Lu, D. Machine learning assisted hybrid models can improve streamflow simulation in diverse catchments across the conterminous US. Environ. Res. Lett. 2020, 1, 104022. [Google Scholar] [CrossRef]
- Hochreiter, S.; Schmidhuber, J. Long short-term memory. Neural Comput. 1997, 9, 1735–1780. [Google Scholar] [CrossRef]
- Arslan, R.S.; Barisci, N. Development of Output Correction Methodology for Long Short Term Memory-Based Speech Recognition. Sustainability 2019, 11, 4250. [Google Scholar] [CrossRef]
- Gulmez, B. Stock price prediction with optimized deep LSTM network with artificial rabbits optimization algorithm. Expert Syst. Appl. 2023, 227, 120346. [Google Scholar] [CrossRef]
- Shi, X.; Chen, Z.; Wang, H.; Yeung, D.Y.; Wong, W.K.; Woo, W.C. Convolutional LSTM Network: A Machine Learning Approach for Precipitation Nowcasting. In Proceedings of the 29th Annual Conference on Neural Information Processing Systems (NIPS), Montreal, QC, Canada, 7–12 December 2015. [Google Scholar]
- Yang, S.; Yang, D.; Chen, J.; Santisirisomboon, J.; Lu, W.; Zhao, B. A physical process and machine learning combined hydrological model for daily streamflow simulations of large watersheds with limited observation data. J. Hydrol. 2020, 590, 125206. [Google Scholar] [CrossRef]
- Thanh Huy, N.; Ricci, S.; Fatras, C.; Piacentini, A.; Delmotte, A.; Lavergne, E.; Kettig, P. Improvement of Flood Extent Representation with Remote Sensing Data and Data Assimilation. IEEE Trans. Geosci. Remote Sens. 2022, 60, 1–22. [Google Scholar] [CrossRef]
- Arnold, J.G.; Srinivasan, R.; Muttiah, R.S.; Williams, J.R. Large area hydrologic modeling and assessment—Part 1: Model development. J. Am. Water Resour. Assoc. 1998, 34, 73–89. [Google Scholar] [CrossRef]
- Xiang, Z.; Yan, J.; Demir, I. A Rainfall-Runoff Model with LSTM-Based Sequence-to-Sequence Learning. Water Resour. Res. 2020, 56, e2019WR025326. [Google Scholar] [CrossRef]
- Neitsch, S.L.; Arnold, J.G.; Kiniry, J.R.; Williams, J.R. Soil and Water Assessment Tool Theoretical Documentation Version 2009; Texas Water Resources Institute: College Station, TX, USA, 2011.
- Zambrano-Bigiarini, M.; Rojas, R. A model-independent Particle Swarm Optimisation software for model calibration. Environ. Model. Softw. 2013, 43, 5–25. [Google Scholar] [CrossRef]
- Bergstra, J.; Bengio, Y. Random Search for Hyper-Parameter Optimization. J. Mach. Learn. Res. 2012, 13, 281–305. [Google Scholar]
- Stathakis, D. How many hidden layers and nodes? Int. J. Remote Sens. 2009, 30, 2133–2147. [Google Scholar] [CrossRef]
- Li, Z.F.; Xiong, F.C.; Zhou, J.; Lu, J.F.; Qian, Y.T. Learning a Deep Ensemble Network With Band Importance for Hyperspectral Object Tracking. IEEE Trans. Image Process. 2023, 32, 2901–2914. [Google Scholar] [CrossRef]
- Dee, D.P.; Uppala, S.M.; Simmons, A.J.; Berrisford, P.; Poli, P.; Kobayashi, S.; Andrae, U.; Balmaseda, M.A.; Balsamo, G.; Bauer, P.; et al. The ERA-Interim reanalysis: Configuration and performance of the data assimilation system. Q. J. R. Meteorol. Soc. 2011, 137, 553–597. [Google Scholar] [CrossRef]
- Zhang, Y.; Hou, J.; Huang, C. Integration of Satellite-Derived and Ground-Based Soil Moisture Observations for a Precipitation Product over the Upper Heihe River Basin, China. Remote Sens. 2022, 14, 5355. [Google Scholar] [CrossRef]
- Read, J.S.; Jia, X.W.; Willard, J.; Appling, A.P.; Zwart, J.A.; Oliver, S.K.; Karpatne, A.; Hansen, G.J.A.; Hanson, P.C.; Watkins, W.; et al. Process-Guided Deep Learning Predictions of Lake Water Temperature. Water Resour. Res. 2019, 55, 9173–9190. [Google Scholar] [CrossRef]
- Pan, S.J.; Yang, Q. A Survey on Transfer Learning. IEEE Trans. Knowl. Data Eng. 2010, 22, 1345–1359. [Google Scholar] [CrossRef]
- Farmer, W.H.; Over, T.M.; Kiang, J.E. Bias correction of simulated historical daily streamflow at ungauged locations by using independently estimated flow duration curves. Hydrol. Earth Syst. Sci. 2018, 22, 5741–5758. [Google Scholar] [CrossRef]
Disclaimer/Publisher’s Note: The statements, opinions and data contained in all publications are solely those of the individual author(s) and contributor(s) and not of MDPI and/or the editor(s). MDPI and/or the editor(s) disclaim responsibility for any injury to people or property resulting from any ideas, methods, instructions or products referred to in the content. |
© 2024 by the authors. Licensee MDPI, Basel, Switzerland. This article is an open access article distributed under the terms and conditions of the Creative Commons Attribution (CC BY) license (https://creativecommons.org/licenses/by/4.0/).







