Estimation of GPS Differential Code Biases Based on Independent Reference Station and Recursive Filter
Abstract
1. Introduction
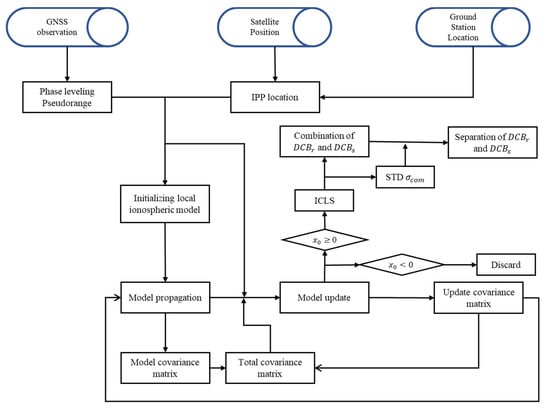
2. Methods and Observations
2.1. Carrier Phase Smoothing Pseudorange
2.2. Local Ionospheric Modeling
2.3. Model Initialization and Propagation
2.4. Recursive Filter
2.5. Reference Station Selection
- Estimating the satellite and receiver DCBs based on the recursive method described above with all observations.
- Estimating only the receiver DCBs with the initial satellite DCB estimates in the first step, by using the same recursive method. Note that the receiver DCBs in this step are determined by the median value of all the 15-min estimates, because in this step there is no ill-posed problem like in step 1.
- Comparing the receiver DCBs in the first and second step. If the difference between two receiver DCBs exceeds a threshold, we remove the corresponding station out of the set of reference stations and go back to step 1, until no station is removed in step 3. Then extract the final DCB estimates in this step. The threshold can be determined by the value of in the last formula in (17).
3. Results and Analyses
3.1. Experimental Data
3.2. Evaluation of Local Ionospheric TEC Modeling
3.3. Reference Station Selection
4. Discussion
4.1. Comparision with CODE DCB Product
4.2. Dependence on Solar Condition
5. Conclusions
Supplementary Materials
Author Contributions
Funding
Acknowledgments
Conflicts of Interest
References
- Jin, S.; Jin, R.; Li, D. Assessment of BeiDou differential code bias variations from multi-GNSS network observations. Ann. Geophys. 2016, 34, 259–269. [Google Scholar] [CrossRef]
- Jin, S. Two-Mode Ionospheric Disturbances Following the 2005 Northern California Offshore Earthquake From GPS Measurements. J. Geophys. Res. Space Phys. 2018, 123, 8587–8598. [Google Scholar] [CrossRef]
- Klobuchar, J. Ionospheric Time-Delay Algorithm for Single-Frequency GPS Users. IEEE Trans. Aerosp. Electron. Syst. 1987, 325–331. [Google Scholar] [CrossRef]
- Su, K.; Jin, S.; Hoque, M.M. Evaluation of Ionospheric Delay Effects on Multi-GNSS Positioning Performance. Remote. Sens. 2019, 11, 171. [Google Scholar] [CrossRef]
- Jakowski, N.; Heise, S.; Wehrenpfennig, A.; Schlüter, S.; Reimer, R. GPS/GLONASS-based TEC measurements as a contributor for space weather forecast. J. Atmos. Solar Terr. Phys. 2002, 64, 729–735. [Google Scholar] [CrossRef]
- Jin, S.G.; Gao, C.; Li, J. Estimation and analysis of global gravity wave using GNSS radio occultation data from FY-3C meteorological satellite. J. Nanjing Univ. Infor. Sci. (Nat. Sci. Edn.) 2020, 12. [Google Scholar] [CrossRef]
- Wang, N.; Yuan, Y.; Li, Z.; Montenbruck, O.; Tan, B. Determination of differential code biases with multi-GNSS observations. J. Geod. 2016, 90, 209–228. [Google Scholar] [CrossRef]
- Hernández-Pajares, M.; Juan, J.M.; Sanz, J.; Orús, R.; García-Rigo, A.; Feltens, J.; Komjathy, A.; Schaer, S.C.; Krankowski, A.; Juan, J.M. The IGS VTEC maps: A reliable source of ionospheric information since 1998. J. Geod. 2009, 83, 263–275. [Google Scholar]
- Sakai, T.; Matsunaga, K.; Hoshinoo, K.; Walter, T. Modified ionospheric correction algorithm for the SBAS based on geometry monitor concept. In Proceedings of the 18th International Technical Meeting of the Satellite Division of The Institute of Navigation (ION GNSS 2005), Long Beach, CA, USA, 13–16 September 2005; pp. 735–747. [Google Scholar]
- Mannucci, A.J.; Wilson, B.D.; Yuan, D.N.; Ho, C.H.; Lindqwister, U.J.; Runge, T.F. A global mapping technique for GPS-derived ionospheric total electron content measurements. Radio Sci. 1998, 33, 565–582. [Google Scholar] [CrossRef]
- Schaer, S. Mapping and Predicting the Earth’s Ionosphere Using the Global Positioning System. Geod. Geophys. Arb. Schweiz 1999, 59. [Google Scholar]
- Jin, R.; Jin, S.; Feng, G. M_DCB: Matlab code for estimating GNSS satellite and receiver differential code biases. GPS Solut. 2012, 16, 541–548. [Google Scholar] [CrossRef]
- Ma, G.; Gao, W.; Li, J.; Chen, Y.; Shen, H. Estimation of GPS instrumental biases from small scale network. Adv. Space Res. 2014, 54, 871–882. [Google Scholar] [CrossRef]
- Ciraolo, L.; Azpilicueta, F.J.; Brunini, C.; Meza, A.; Radicella, S.M. Calibration errors on experimental slant total electron content (TEC) determined with GPS. J. Geod. 2007, 81, 111–120. [Google Scholar] [CrossRef]
- Hernández-Pajares, M.; Juan, J.M.; Sanz, J. New approaches in global ionospheric determination using ground GPS data. J. Atmos. Solar Terr. Phys. 1999, 61, 1237–1247. [Google Scholar]
- Wang, Q.; Jin, S.; Yuan, L.; Hu, Y.; Chen, J.; Guo, J. Estimation and Analysis of BDS-3 Differential Code Biases from MGEX Observations. Remote. Sens. 2020, 12, 68. [Google Scholar] [CrossRef]
- Rao, G.S. GPS satellite and receiver instrumental biases estimation using least squares method for accurate ionosphere modelling. J. Earth Syst. Sci. 2007, 116, 407–411. [Google Scholar]
- De Camargo, P.O.; Monico, J.F.G.; Ferreira, L.D.D. Application of ionospheric corrections in the equatorial region for L1 GPS users. Earth Planets Space 2000, 52, 1083–1089. [Google Scholar] [CrossRef]
- Zhou, P.; Wang, J.; Nie, Z.; Gao, Y. Estimation and representation of regional atmospheric corrections for augmenting real-time single-frequency PPP. GPS Solut. 2020, 24, 7. [Google Scholar] [CrossRef]
- Xiang, Y.; Gao, Y. Improving DCB Estimation Using Uncombined PPP. Navigation 2017, 64, 463–473. [Google Scholar] [CrossRef]
- Choi, B.-K.; Sohn, D.-H.; Lee, S.J. Correlation between Ionospheric TEC and the DCB Stability of GNSS Receivers from 2014 to 2016. Remote. Sens. 2019, 11, 2657. [Google Scholar] [CrossRef]
- Choi, B.-K.; Lee, S.J. The influence of grounding on GPS receiver differential code biases. Adv. Space Res. 2018, 62, 457–463. [Google Scholar] [CrossRef]
- Nie, W.; Xu, T.; Rovira-Garcia, A.; Juan, J.M.; Subirana, J.S.; González-Casado, G.; Chen, W.; Xu, G. Revisit the calibration errors on experimental slant total electron content (TEC) determined with GPS. GPS Solut. 2018, 22, 85. [Google Scholar] [CrossRef]
- Chen, L.; Yi, W.; Song, W.; Shi, C.; Lou, Y.; Cao, C. Evaluation of three ionospheric delay computation methods for ground-based GNSS receivers. GPS Solut. 2018, 22, 125. [Google Scholar] [CrossRef]
- Zhou, F.; Dong, D.; Li, W.; Jiang, X.; Wickert, J.; Schuh, H. GAMP: An open-source software of multi-GNSS precise point positioning using undifferenced and uncombined observations. GPS Solut. 2018, 22, 33. [Google Scholar] [CrossRef]
- Brunini, C.; Azpilicueta, F.J. GPS slant total electron content accuracy using the single layer model under different geomagnetic regions and ionospheric conditions. J. Geod. 2010, 84, 293–304. [Google Scholar] [CrossRef]
- Dyrud, L.; Jovancevic, A.; Brown, A.; Wilson, D.; Ganguly, S. Ionospheric measurement with GPS: Receiver techniques and methods. Radio Sci. 2008, 43, 1–11. [Google Scholar] [CrossRef]
- Han, D.; Kim, D.; Song, J.; Kee, C. Improving the Accuracy of Regional Ionospheric Mapping with Double-Difference Carrier Phase Measurement. Remote. Sens. 2019, 11, 1849. [Google Scholar] [CrossRef]
- Feltens, J.; Dow, J. Realized and planned improvements in ESA/ESOC ionosphere modelling. In Proceedings of the IGS workshop, Darmstadt, Germany, 11 May 2006. [Google Scholar]
- Keshin, M. A new algorithm for single receiver DCB estimation using IGS TEC maps. GPS Solut. 2012, 16, 283–292. [Google Scholar] [CrossRef]
- Li, Z.; Yuan, Y.; Li, H.; Ou, J.; Huo, X. Two-step method for the determination of the differential code biases of COMPASS satellites. J. Geod. 2012, 86, 1059–1076. [Google Scholar] [CrossRef]
- Sarma, A.; Rao, G.S.; Rao, P.S.; Ramalingam, K. GPS satellite and receiver instrumental biases estimation using SVD algorithm. IEEE Trans. Aerosp. Electron. Syst. 2008, 44, 1560–1566. [Google Scholar] [CrossRef]
- Hong, C.-K.; Grejner-Brzezinska, D.A.; Kwon, J.H. Efficient GPS receiver DCB estimation for ionosphere modeling using satellite-receiver geometry changes. Earth Planets Space 2008, 60, e25–e28. [Google Scholar] [CrossRef][Green Version]
- Lanyi, G.E.; Roth, T. A comparison of mapped and measured total ionospheric electron content using global positioning system and beacon satellite observations. Radio Sci. 1988, 23, 483–492. [Google Scholar] [CrossRef]
- Jakovvski, N.; Sardon, E.; Engler, E.; Jungstand, A.; Klähn, D. Relationships between GPS-signal propagation errors and EISCAT observations. Ann. Geophys. 1997, 14, 1429–1436. [Google Scholar] [CrossRef]
- Warnant, R. Reliability of the TEC computed using GPS measurements—The problem of hardware biases. Acta Geod. Et Geophys. Hung. 1997, 32, 451–459. [Google Scholar]
- Kee, C.; Yun, D. Extending Coverage of DGPS by Considering Atmospheric Models and Corrections. J. Navig. 2002, 55, 305–322. [Google Scholar] [CrossRef]
- Otsuka, Y.; Ogawa, T.; Saito, A.; Tsugawa, T.; Fukao, S.; Miyazaki, S. A new technique for mapping of total electron content using GPS network in Japan. Earth Planets Space 2002, 54, 63–70. [Google Scholar] [CrossRef]
- Jakowski, N.; Mayer, C.; Hoque, M.M.; Wilken, V. Total electron content models and their use in ionosphere monitoring. Radio Sci. 2011, 46. [Google Scholar] [CrossRef]
- Mayer, C.; Jakowski, N.; Beckheinrich, J.; Engler, E. Mitigation of ionospheric range error in single-frequency GNSS applications. In Proceedings of the ION GNSS 2008, 21st International Technical Meeting of the Satellite Division, Savannah, GA, USA, 16–19 September 2008; pp. 2370–2375. [Google Scholar]
- Ma, G.; Maruyama, T. Derivation of TEC and estimation of instrumental biases from GEONET in Japan. Ann. Geophys. 2003, 21, 2083–2093. [Google Scholar] [CrossRef]
- Zhang, Y.; Wu, F.; Kubo, N.; Yasuda, A. TEC measurement by single dual-frequency GPS receiver. In Proceedings of the 2003 International Symposium on GPS/GNSS, Tokyo, Japan, 15–18 November 2003; pp. 351–358. [Google Scholar]
- Arikan, F.; Nayir, H.; Sezen, U.; Arikan, O. Estimation of single station interfrequency receiver bias using GPS-TEC. Radio Sci. 2008, 43. [Google Scholar] [CrossRef]
- Leick, A.; Rapoport, L.; Tatarnikov, D. GPS Satellite Surveying, 4th ed.; Wiley: Hoboken, NJ, USA, 2015. [Google Scholar]
- Yuan, L.; Jin, S.; Hoque, M. Estimation of LEO-GPS receiver differential code bias based on inequality constrained least square and multi-layer mapping function. GPS Solut. 2020, 24, 57. [Google Scholar] [CrossRef]
- Wilson, B.D.; Mannucci, A.J. Instrumental Biases in Ionospheric Measurement Derived from GPS Data; Jet Propulsion Laboratory, California Institute of Technology: Pasadena, CA, USA, 1993. [Google Scholar]
- Jin, S.; Feng, G.; Gleason, S. Remote sensing using GNSS signals: Current status and future directions. Adv. Space Res. 2011, 47, 1645–1653. [Google Scholar] [CrossRef]











| DOY | 15 | 16 | 17 | 18 | 19 | 20 | 21 | 22 | 23 | 24 | 25 | 26 | 27 | 28 | 29 | 30 |
|---|---|---|---|---|---|---|---|---|---|---|---|---|---|---|---|---|
| Low(0°–30°) | 13 | 14 | 12 | 12 | 12 | 14 | 13 | 11 | 14 | 12 | 19 | 11 | 9 | 14 | 17 | 14 |
| Mid(30°–60°) | 18 | 23 | 32 | 22 | 24 | 17 | 20 | 16 | 18 | 13 | 18 | 15 | 15 | 17 | 17 | 15 |
| High(60°–90°) | 2 | 4 | 2 | 5 | 3 | 6 | 4 | 7 | 4 | 5 | 3 | 6 | 5 | 4 | 2 | 1 |
| Total | 33 | 41 | 46 | 39 | 39 | 37 | 37 | 34 | 36 | 30 | 40 | 32 | 29 | 35 | 36 | 30 |
| Station | GODZ | HERS | IQAL | PERT | QAQ1 | REYK | TIXI | YSSK |
|---|---|---|---|---|---|---|---|---|
| MAD 1 | 0.05 | 0.38 | 0.32 | 0.29 | 0.26 | 0.27 | 0.39 | 0.06 |
| MAD 2 | 0.03 | 0.20 | 0.09 | 0.07 | 0.26 | 0.23 | 0.20 | 0.06 |
| DS 1 | 0.31 | 0.67 | 0.42 | 0.82 | 0.21 | 0.29 | 0.45 | 0.30 |
| DS 2 | 0.30 | 0.20 | 0.22 | 0.35 | 0.20 | 0.21 | 0.16 | 0.25 |
| DSCODE | 0.12 | 0.09 | 0.12 | 0.22 | 0.12 | 0.07 | 0.16 | 0.20 |
© 2020 by the authors. Licensee MDPI, Basel, Switzerland. This article is an open access article distributed under the terms and conditions of the Creative Commons Attribution (CC BY) license (http://creativecommons.org/licenses/by/4.0/).
Share and Cite
Yuan, L.; Jin, S.; Hoque, M. Estimation of GPS Differential Code Biases Based on Independent Reference Station and Recursive Filter. Remote Sens. 2020, 12, 951. https://doi.org/10.3390/rs12060951
Yuan L, Jin S, Hoque M. Estimation of GPS Differential Code Biases Based on Independent Reference Station and Recursive Filter. Remote Sensing. 2020; 12(6):951. https://doi.org/10.3390/rs12060951
Chicago/Turabian StyleYuan, Liangliang, Shuanggen Jin, and Mainul Hoque. 2020. "Estimation of GPS Differential Code Biases Based on Independent Reference Station and Recursive Filter" Remote Sensing 12, no. 6: 951. https://doi.org/10.3390/rs12060951
APA StyleYuan, L., Jin, S., & Hoque, M. (2020). Estimation of GPS Differential Code Biases Based on Independent Reference Station and Recursive Filter. Remote Sensing, 12(6), 951. https://doi.org/10.3390/rs12060951

