Monitoring Large-Scale Inland Water Dynamics by Fusing Sentinel-1 SAR and Sentinel-3 Altimetry Data and by Analyzing Causal Effects of Snowmelt
Abstract
1. Introduction
2. Study Areas and Data
2.1. Study Areas
2.1.1. Lake Urmia
2.1.2. Brahmaputra River
2.2. Data
2.2.1. Sentinel-1 SAR
2.2.2. Sentinel-3 Altimetry
2.2.3. Auxiliary Data
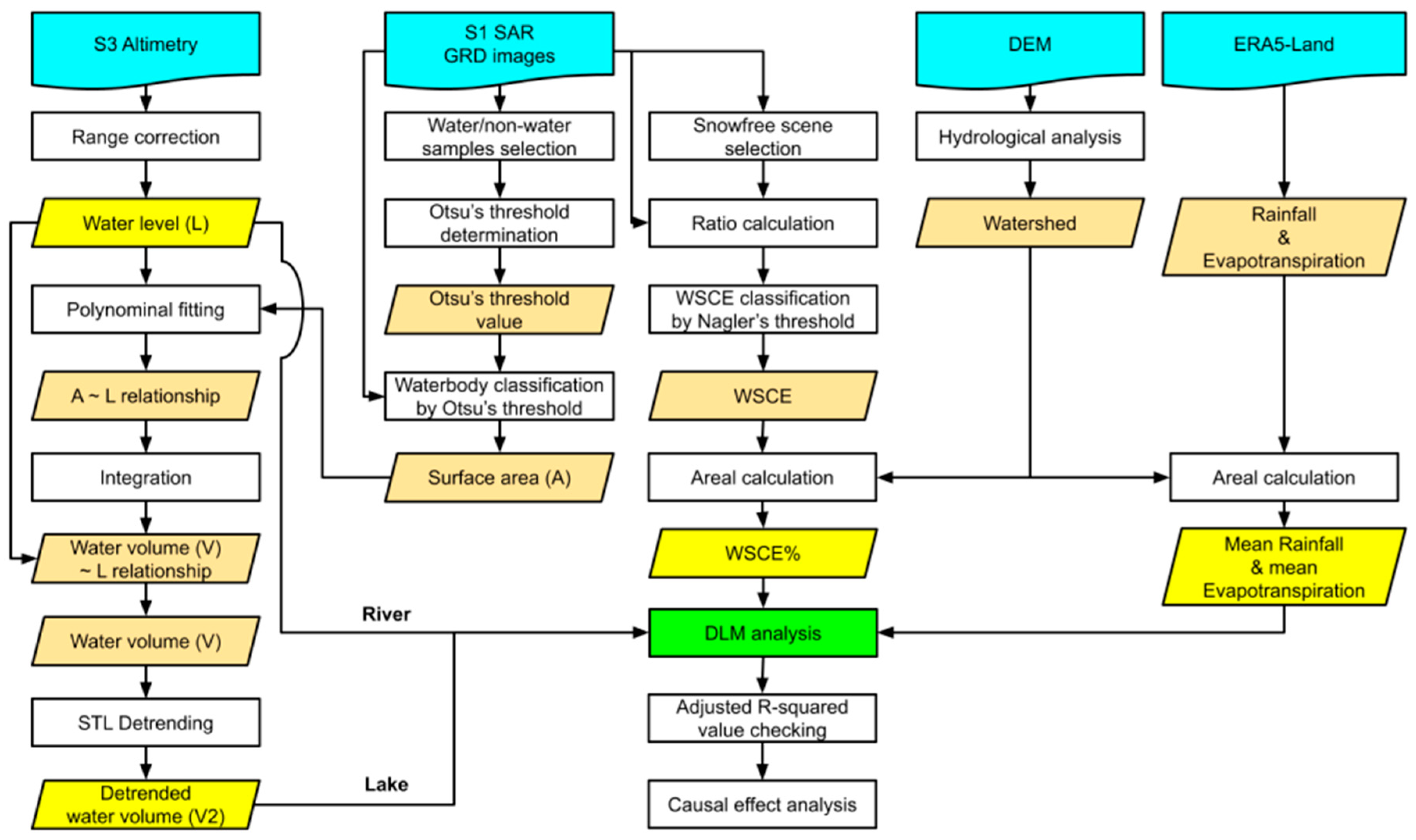
3. Methodology
3.1. Water Level Calculation with Sentinel-3 Altimetry
3.2. Water-Covered Extent (WCE) Calculation with Sentinel-1 SAR
3.3. Lake Water Volume Estimation by Hypsometry Calculation and Detrended Volume Retrieval
3.4. WSCE Mapping with Sentinel-1 SAR and Hydrological Factors Areal Calculation
3.5. Hydrological Econometrics Regression Analysis
4. Results
4.1. Lake Urmia
4.1.1. Water Level Retrieval
4.1.2. Surface Area Estimation
4.1.3. Hypsometry Estimation and Detrended Volume Retrieval
4.1.4. WSCE Mapping and Hydrological Factors Calculation
4.1.5. DLM Hydrological Analysis
4.2. Brahmaputra River
4.2.1. Water Level Retrieval
4.2.2. WSCE Mapping and Hydrological Factors Calculation
4.2.3. DLM Hydrological Analysis
4.2.4. Flooded Area Estimation
5. Discussions
5.1. The Cause of the Different Lake Surface Areas Detected by Sentinel-1 SAR and GWP Product
5.2. The Necessity of the Detrending Process for the Lake Water Volume before a Hydrological Analysis
5.3. The Lag Length Difference between Each Hydrological Variable and Study Area
5.4. The Cause of the Long Lag Length of the SAR Sensor-Based WSCE%
5.5. The Reason of the Negative LRP of Rainfall in DLM of the Detrended Lake Water Volume
5.6. Current Limitations and Future Goals
6. Conclusions
Author Contributions
Funding
Acknowledgments
Conflicts of Interest
References
- United Nations Environment Programme. Africa Water Atlas. Division of Early Warning and Assessment (DEWA); United Nations Environment Programme (UNEP): Nairobi, Kenya, 2010. [Google Scholar]
- FAO. The State of the World’s Land and Water Resources for Food and Agriculture (SOLAW)—Managing Systems at Risk; Food and Agriculture Organization: Rome, Italy; Earthscan: London, UK, 2011. [Google Scholar]
- UNESCO World Water Assessment Programme. The United Nations World Water Development Report 2019: Leaving No One Behind. 2019. Available online: https://en.unesco.org/themes/water-security/wwap/wwdr/2019 (accessed on 7 November 2020).
- Crétaux, J.-F.; Abarca-del-Río, R.; Berge-Nguyen, M.; Arsen, A.; Drolon, V.; Clos, G.; Maisongrande, P. Lake volume monitoring from space. Surv. Geophys. 2016, 37, 269–305. [Google Scholar] [CrossRef]
- Costanza, R.; Fioramonti, L.; Kubiszewski, I. The UN Sustainable Development Goals and the dynamics of well-being. Front. Ecol. Environ. 2016, 14, 59. [Google Scholar] [CrossRef]
- Bhaduri, A.; Bogardi, J.; Siddiqi, A.; Voigt, H.; Vörösmarty, C.; Pahl-Wostl, C.; Bunn, S.E.; Shrivastava, P.; Lawford, R.; Foster, S.; et al. Achieving Sustainable Development Goals from a Water Perspective. Front. Environ. Sci. 2016, 4, 64. [Google Scholar] [CrossRef]
- Pachauri, R.K.; Allen, M.R.; Barros, V.R.; Broome, J.; Cramer, W.; Christ, R.; Church, J.A.; Clarke, L.; Dahe, Q.; Dasgupta, P. Climate Change 2014: Synthesis Report. Contribution of Working Groups I, II and III to the Fifth Assessment Report of the Intergovernmental Panel on Climate Change; IPCC: Cambridge, UK, 2014. [Google Scholar]
- UN Water. Progress on Water-Related Ecosystems: Piloting the Monitoring Methodology and Initial Findings for SDG Indicator 6.6.1; UN Environment on Behalf of UN Water: Geneva, Switzerland, 2018; ISBN 978-92-807-3712-7. [Google Scholar]
- Tsai, Y.-L.S.; Dietz, A.J.; Oppelt, N.; Kuenzer, C. Remote Sensing of Snow Cover Using Spaceborne SAR: A Review. Remote Sens. 2019, 11, 1456. [Google Scholar] [CrossRef]
- Nagler, T.; Rott, H. Retrieval of wet snow by means of multitemporal SAR data. IEEE Trans. Geosci. Remote Sens. 2000, 38, 754–765. [Google Scholar] [CrossRef]
- Marin, C.; Bertoldi, G.; Premier, V.; Callegari, M.; Brida, C.; Hürkamp, K.; Tschiersch, J.; Zebisch, M.; Notarnicola, C. Use of Sentinel-1 radar observations to evaluate snowmelt dynamics in alpine regions. Cryosphere 2020, 14, 935–956. [Google Scholar] [CrossRef]
- McFeeters, S.K. The use of the Normalized Difference Water Index (NDWI) in the delineation of open water features. Int. J. Remote Sens. 1996, 17, 1425–1432. [Google Scholar] [CrossRef]
- Xu, H. Modification of normalised difference water index (NDWI) to enhance open water features in remotely sensed imagery. Int. J. Remote Sens. 2006, 27, 3025–3033. [Google Scholar] [CrossRef]
- Feyisa, G.L.; Meilby, H.; Fensholt, R.; Proud, S.R. Automated Water Extraction Index: A new technique for surface water mapping using Landsat imagery. Remote Sens. Environ. 2014, 140, 23–35. [Google Scholar] [CrossRef]
- Klein, I.; Gessner, U.; Dietz, A.J.; Kuenzer, C. Global WaterPack—A 250 m resolution dataset revealing the daily dynamics of global inland water bodies. Remote Sens. Environ. 2017, 198, 345–362. [Google Scholar] [CrossRef]
- Dirscherl, M.; Dietz, A.J.; Kneisel, C.; Kuenzer, C. Automated Mapping of Antarctic Supraglacial Lakes Using a Machine Learning Approach. Remote Sens. 2020, 12, 1203. [Google Scholar] [CrossRef]
- Alsdorf, D.E.; Rodríguez, E.; Lettenmaier, D.P. Measuring surface water from space. Rev. Geophys. 2007, 45. [Google Scholar] [CrossRef]
- Duan, Z.; Bastiaanssen, W. Estimating water volume variations in lakes and reservoirs from four operational satellite altimetry databases and satellite imagery data. Remote Sens. Environ. 2013, 134, 403–416. [Google Scholar] [CrossRef]
- Schwatke, C.; Dettmering, D.; Bosch, W.; Seitz, F. DAHITI—An innovative approach for estimating water level time series over inland waters using multi-mission satellite altimetry. Hydrol. Earth Syst. Sci. 2015, 19, 4345–4364. [Google Scholar] [CrossRef]
- Birkett, C.M.; Ricko, M.; Beckley, B.D.; Yang, X.; Tetrault, R.L. G-REALM: A lake/reservoir monitoring tool for drought monitoring and water resources management. In Proceedings of the American Geophysical Union, Fall Meeting 2017, New Orleans, LA, USA, 11–15 December 2017. Abstract #H23P-02. [Google Scholar]
- Crétaux, J.-F.; Jelinski, W.; Calmant, S.; Kouraev, A.; Vuglinski, V.; Bergé-Nguyen, M.; Gennero, M.-C.; Nino, F.; Del Rio, R.A.; Cazenave, A.; et al. SOLS: A lake database to monitor in the Near Real Time water level and storage variations from remote sensing data. Adv. Space Res. 2011, 47, 1497–1507. [Google Scholar] [CrossRef]
- Yuan, C.; Gong, P.; Zhang, H.; Guo, H.; Pan, B. Monitoring water level changes from retracked Jason-2 altimetry data: A case study in the Yangtze River, China. Remote Sens. Lett. 2017, 8, 399–408. [Google Scholar] [CrossRef]
- Fernandes, M.J.; Lázaro, C.; Nunes, A.L.; Scharroo, R. Atmospheric Corrections for Altimetry Studies over Inland Water. Remote Sens. 2014, 6, 4952–4997. [Google Scholar] [CrossRef]
- Brown, G. The average impulse response of a rough surface and its applications. IRE Trans. Antennas Propag. 1977, 25, 67–74. [Google Scholar] [CrossRef]
- Wang, C.; Chu, Y.; Huang, Z.; Chao, N. Robust, Long-term Lake Level Change from Multiple Satellite Altimeters in Tibet: Observing the Rapid Rise of Ngangzi Co over a New Wetland. Remote Sens. 2019, 11, 558. [Google Scholar] [CrossRef]
- Cretaux, J.-F.; Bergé-Nguyen, M.; Calmant, S.; Jamangulova, N.; Satylkanov, R.; Lyard, F.; Perosanz, F.; Verron, J.; Montazem, A.S.; Le Guilcher, G.; et al. Absolute Calibration or Validation of the Altimeters on the Sentinel-3A and the Jason-3 over Lake Issykkul (Kyrgyzstan). Remote Sens. 2018, 10, 1679. [Google Scholar] [CrossRef]
- Calmant, S.; Seyler, F.; Cretaux, J.F. Monitoring Continental Surface Waters by Satellite Altimetry. Surv. Geophys. 2008, 29, 247–269. [Google Scholar] [CrossRef]
- Uebbing, B.; Kusche, J.; Forootan, E. Waveform Retracking for Improving Level Estimations from TOPEX/Poseidon, Jason-1, and Jason-2 Altimetry Observations Over African Lakes. IEEE Trans. Geosci. Remote Sens. 2014, 53, 2211–2224. [Google Scholar] [CrossRef]
- Gao, Q.; Makhoul, E.; Escorihuela, M.-J.; Zribi, M.; Quintana-Seguí, P.; García, P.; Roca, M. Analysis of Retrackers’ Performances and Water Level Retrieval over the Ebro River Basin Using Sentinel-3. Remote Sens. 2019, 11, 718. [Google Scholar] [CrossRef]
- Zarghami, M. Effective watershed management; Case study of Urmia Lake, Iran. Lake Reserv. Manag. 2011, 27, 87–94. [Google Scholar] [CrossRef]
- Djamali, M.; De Beaulieu, J.-L.; Shah-Hosseini, M.; Andrieu-Ponel, V.; Ponel, P.; Amini, A.; Akhani, H.; Leroy, S.A.; Stevens, L.; Lahijani, H.; et al. A late Pleistocene long pollen record from Lake Urmia, NW Iran. Quat. Res. 2008, 69, 413–420. [Google Scholar] [CrossRef]
- UNDP-GEF. Conservation of Iranian Wetlands Project, Department of Environment. In Integrated Management Plan for Lake Urmia Basin; UNDP: New York, NY, USA, 2010. [Google Scholar]
- Karbassi, A.; Bidhendi, G.N.; Pejman, A.; Bidhendi, M.E. Environmental impacts of desalination on the ecology of Lake Urmia. J. Great Lakes Res. 2010, 36, 419–424. [Google Scholar] [CrossRef]
- Ahmadi, R.; Mohebbi, F.; Hagigi, P.; Esmailly, L.; Salmanzadeh, R. Macro-invertebrates in the Wetlands of the Zarrineh estuary at the south of Urmia Lake (Iran). Int. J. Environ. Res. 2011, 5, 1047–1052. [Google Scholar]
- Ornithology Unit of the Department of the Environment. The Birds of Lake Orumiyeh and Adjacent Wetlands, Islamic Republic of Iran; UNEP: Nairobi, Kenya, 2010. [Google Scholar]
- Sima, S.; Tajrishy, M. Using satellite data to extract volume–area–elevation relationships for Urmia Lake, Iran. J. Great Lake Res. 2013, 39, 90–99. [Google Scholar] [CrossRef]
- Kabiri, K.; Pradhan, B.; Sharifi, A.; Ghobadi, Y.; Pirasteh, S. Manifestation of remotely sensed data coupled with field measured meteorological data for an assessment of degradation of Urmia Lake, Iran. In Proceedings of the Asia Pacific Conference on Environmental Science and Technology (APEST), Kuala Lumpur, Malaysia, 1–2 February 2012; pp. 395–401. [Google Scholar]
- Nouri, H.; Mason, R.J.; Moradi, N. Land suitability evaluation for changing spatial organization in Urmia County towards conservation of Urmia Lake. Appl. Geogr. 2017, 81, 1–12. [Google Scholar] [CrossRef]
- Hassanzadeh, E.; Zarghami, M.; Hassanzadeh, Y. Determining the Main Factors in Declining the Urmia Lake Level by Using System Dynamics Modeling. Water Resour. Manag. 2012, 26, 129–145. [Google Scholar] [CrossRef]
- Delju, A.H.; Ceylan, A.; Piguet, E.; Rebetez, M. Observed climate variability and change in Urmia Lake Basin, Iran. Theor. Appl. Clim. 2013, 111, 285–296. [Google Scholar] [CrossRef]
- Voss, K.A.; Famiglietti, J.S.; Lo, M.; De Linage, C.; Rodell, M.; Swenson, S.C. Groundwater depletion in the Middle East from GRACE with implications for transboundary water management in the Tigris-Euphrates-Western Iran region. Water Resour. Res. 2013, 49, 904–914. [Google Scholar] [CrossRef] [PubMed]
- Eimanifar, A.; Mohebbi, F. Urmia Lake (Northwest Iran): A brief review. Saline Syst. 2007, 3, 5. [Google Scholar] [CrossRef] [PubMed]
- Tourian, M.; Elmi, O.; Chen, Q.; Devaraju, B.; Roohi, S.; Sneeuw, N. A spaceborne multisensor approach to monitor the desiccation of Lake Urmia in Iran. Remote Sens. Environ. 2015, 156, 349–360. [Google Scholar] [CrossRef]
- Sorgeloos, P. Brine Shrimp Artemia in Coastal Saltworks: Hydrobiological Key to Improved Salt Production and Inexpensive Source of Food for Vertically Integrated Aquaculture. In Proceedings of the International Meeting on Saltworks Conversion for Aquaculture, Trapani, Italy, 9–11 May 1986; pp. 9–11. [Google Scholar]
- Abbaspour, M.; Javid, A.H.; Mirbagheri, S.A.; Givi, F.A.; Moghimi, P. Investigation of lake drying attributed to climate change. Int. J. Environ. Sci. Technol. 2012, 9, 257–266. [Google Scholar] [CrossRef]
- Pengra, B. The Drying of Iran’s Lake Urmia and its Environmental Consequences. UNEP-GRID Sioux Falls: UNEP Global Environmental Alert Service. Available online: https://na.unep.net/geas/getUNEPPageWithArticleIDScript.php?article_id=79 (accessed on 7 November 2020).
- Alipour, S. Hydrogeochemistry of seasonal variation of Urmia Salt Lake, Iran. Saline Syst. 2006, 2, 9. [Google Scholar] [CrossRef]
- Madani, K. Water management in Iran: What is causing the looming crisis? J. Environ. Stud. Sci. 2014, 4, 315–328. [Google Scholar] [CrossRef]
- Dai, A.; Qian, T.; Trenberth, K.E.; Milliman, J.D. Changes in Continental Freshwater Discharge from 1948 to 2004. J. Clim. 2009, 22, 2773–2792. [Google Scholar] [CrossRef]
- Sarkar, A.; Garg, R.D.; Sharma, N. RS-GIS Based Assessment of River Dynamics of Brahmaputra River in India. J. Water Resour. Prot. 2012, 4, 63–72. [Google Scholar] [CrossRef]
- Immerzeel, W.W.; Van Beek, L.P.H.; Bierkens, M.F.P. Climate change will affect the Asian Water Towers. Science 2010, 328, 1382–1385. [Google Scholar] [CrossRef]
- Dubey, A.K.; Gupta, P.; Dutta, S.; Kumar, B. Evaluation of satellite-altimetry-derived river stage variation for the braided Brahmaputra River. Int. J. Remote Sens. 2014, 35, 7815–7827. [Google Scholar] [CrossRef]
- Samanta, A.; Tripathy, G.R.; Das, R. Temporal Variations in Water Chemistry of the (Lower) Brahmaputra River: Implications to Seasonality in Mineral Weathering. Geochem. Geophys. Geosyst. 2019, 20, 2769–2785. [Google Scholar] [CrossRef]
- Richardson, W.; Thorne, C.R. Multiple thread flow and channel bifurcation in a braided river: Brahmaputra Jamuna River, Bangladesh. Geomorphology 2001, 38, 185–196. [Google Scholar] [CrossRef]
- Finsen, F.; Milzow, C.; Smith, R.; Berry, P.; Bauer-Gottwein, P. Using radar altimetry to update a large-scale hydrological model of the Brahmaputra river basin. Hydrol. Res. 2014, 45, 148–164. [Google Scholar] [CrossRef]
- Huang, Q.; Long, D.; Du, M.; Zeng, C.; Qiao, G.; Li, X.; Hou, A.; Hong, Y. Discharge estimation in high-mountain regions with improved methods using multisource remote sensing: A case study of the Upper Brahmaputra River. Remote Sens. Environ. 2018, 219, 115–134. [Google Scholar] [CrossRef]
- Tsai, Y.-L.S.; Lin, S.-Y.; Kim, J.-R.; Choi, Y. Analysis of the seasonal velocity difference of the Greenland Russell glacier using multi-sensor data. Terr. Atmos. Ocean. Sci. 2019, 30, 541–562. [Google Scholar] [CrossRef]
- Gorelick, N.; Hancher, M.; Dixon, M.; Ilyushchenko, S.; Thau, D.; Moore, R. Google Earth Engine: Planetary-scale geospatial analysis for everyone. Remote Sens. Environ. 2017, 202, 18–27. [Google Scholar] [CrossRef]
- EUMETSAT. Sentinel-3 SRAL Marine User Handbook. 2017. Available online: https://earth.esa.int/eogateway/documents/20142/1564943/Sentinel-3-SRAL-Marine-User-Handbook.pdf (accessed on 7 November 2020).
- Dinardo, S.; Restano, M.; Ambrózio, A.; Benveniste, J. SAR Altimetry Processing on Demand Service for Cryosat-2 and Sentinel-3 AT ESA G-POD. In Proceedings of the 2016 Conference on Big Data from Space (BiDS’16), Santa Cruz de Tenerife, Spain, 15–17 March 2016; pp. 15–17. [Google Scholar]
- Dinardo, S.; Fenoglio-Marc, L.; Buchhaupt, C.; Becker, M.; Scharroo, R.; Fernandes, M.J.; Benveniste, J. Coastal sar and plrm altimetry in german bight and west baltic sea. Adv. Space Res. 2018, 62, 1371–1404. [Google Scholar] [CrossRef]
- Dumont, J.; Rosmorduc, V.; Carrere, L.; Picot, N.; Bronner, E.; Couhert, A.; Guillot, A.; Desai, S.; Bonekamp, H.; Figa, J. Jason-3 Products Handbook. SALP-MU-M-OP-16118-CN. 2016. Available online: https://www.ospo.noaa.gov/Products/documents/hdbk_j3.pdf (accessed on 7 November 2020).
- Wangchuk, S.; Bolch, T.; Zawadzki, J. Towards automated mapping and monitoring of potentially dangerous glacial lakes in Bhutan Himalaya using Sentinel-1 Synthetic Aperture Radar data. Int. J. Remote Sens. 2019, 40, 4642–4667. [Google Scholar] [CrossRef]
- Henry, J.; Chastanet, P.; Fellah, K.; Desnos, Y. Envisat multi-polarized ASAR data for flood mapping. Int. J. Remote Sens. 2006, 27, 1921–1929. [Google Scholar] [CrossRef]
- Otsu, N. A Threshold Selection Method from Gray-Level Histograms. IEEE Trans. Syst. Man Cybern. 1979, 9, 62–66. [Google Scholar] [CrossRef]
- Greifeneder, F.; Wagner, W.; Sabel, D.; Naeimi, V. Suitability of SAR imagery for automatic flood mapping in the Lower Mekong Basin. Int. J. Remote Sens. 2014, 35, 2857–2874. [Google Scholar] [CrossRef]
- Lehner, B.; Döll, P. Development and validation of a global database of lakes, reservoirs and wetlands. J. Hydrol. 2004, 296, 1–22. [Google Scholar] [CrossRef]
- Nilsson, K.A.; Trout, K.E.; Ross, M. General Model to Represent Multiple Wetland and Lake Stage-Storage Behavior. J. Hydrol. Eng. 2010, 15, 786–795. [Google Scholar] [CrossRef]
- Muala, E.; Mohamed, Y.A.; Duan, Z.; Van Der Zaag, P. Estimation of Reservoir Discharges from Lake Nasser and Roseires Reservoir in the Nile Basin Using Satellite Altimetry and Imagery Data. Remote Sens. 2014, 6, 7522–7545. [Google Scholar] [CrossRef]
- Hayashi, M.; Van Der Kamp, G. Simple equations to represent the volume–area–depth relations of shallow wetlands in small topographic depressions. J. Hydrol. 2000, 237, 74–85. [Google Scholar] [CrossRef]
- Cleveland, R.B.; Cleveland, W.S.; McRae, J.E.; Terpenning, I. STL: A seasonal-trend decomposition. J. Off. Stat. 1990, 6, 3–73. [Google Scholar]
- Fathian, F.; Dehghan, Z.; Eslamian, S. Analysis of water level changes in Lake Urmia based on data characteristics and non-parametric test. Int. J. Hydrol. Sci. Technol. 2014, 4, 18–38. [Google Scholar] [CrossRef]
- Sellinger, C.E.; Stow, C.A.; Lamon, E.C.; Qian, S.S. Recent water level declines in the Lake Michigan− Huron System. Environ. Sci. Technol. 2008, 42, 367–373. [Google Scholar] [CrossRef]
- Hassan, A.A.; Jin, S. Lake level change and total water discharge in East Africa Rift Valley from satellite-based observations. Glob. Planet. Chang. 2014, 117, 79–90. [Google Scholar] [CrossRef]
- Lu, H. Decomposition of vegetation cover into woody and herbaceous components using AVHRR NDVI time series. Remote Sens. Environ. 2003, 86, 1–18. [Google Scholar] [CrossRef]
- Tsai, Y.-L.S.; Dietz, A.J.; Oppelt, N.; Kuenzer, C. Tsai Wet and Dry Snow Detection Using Sentinel-1 SAR Data for Mountainous Areas with a Machine Learning Technique. Remote Sens. 2019, 11, 895. [Google Scholar] [CrossRef]
- Tsai, Y.-L.S.; Dietz, A.J.; Oppelt, N.; Kuenzer, C. Tsai A Combination of PROBA-V/MODIS-based Products with Sentinel-1 SAR Data for Detecting Wet and Dry Snow Cover in Mountainous Areas. Remote Sens. 2019, 11, 1904. [Google Scholar] [CrossRef]
- Seyfried, M.S.; Grant, L.E.; Marks, D.; Winstral, A.; McNamara, J.P. Simulated soil water storage effects on streamflow generation in a mountainous snowmelt environment, Idaho, USA. Hydrol. Process. Int. J. 2009, 23, 858–873. [Google Scholar] [CrossRef]
- Butt, M.J.; Bilal, M. Application of snowmelt runoff model for water resource management. Hydrol. Process. 2011, 25, 3735–3747. [Google Scholar] [CrossRef]
- Abudu, S.; Cui, C.-l.; Saydi, M.; King, J.P. Application of snowmelt runoff model (SRM) in mountainous watersheds: A review. Water Sci. Eng. 2012, 5, 123–136. [Google Scholar]
- Almon, S. The Distributed Lag Between Capital Appropriations and Expenditures. Econ. J. Econ. Soc. 1965, 33, 178. [Google Scholar] [CrossRef]
- Yang, J.; Ou, C.-Q.; Ding, Y.; Zhou, Y.-X.; Chen, P.-Y. Daily temperature and mortality: A study of distributed lag non-linear effect and effect modification in Guangzhou. Environ. Health 2012, 11, 63. [Google Scholar] [CrossRef]
- Allen, M.J.; Sheridan, S.C. Mortality risks during extreme temperature events (ETEs) using a distributed lag non-linear model. Int. J. Biometeorol. 2015, 62, 57–67. [Google Scholar] [CrossRef]
- Gasparrini, A. Distributed lag linear and non-linear models in R: The package dlnm. J. Stat. Softw. 2011, 43, 1. [Google Scholar] [CrossRef]
- Gasparrini, A.; Armstrong, B.; Kenward, M.G. Distributed lag non-linear models. Stat. Med. 2010, 29, 2224–2234. [Google Scholar] [CrossRef] [PubMed]
- Gasparrini, A. Modeling exposure–lag–response associations with distributed lag non-linear models. Stat. Med. 2014, 33, 881–899. [Google Scholar] [CrossRef] [PubMed]
- Stock, J.H.; Watson, M.W. Introduction to Econometrics; Addison-Wesley: Boston, FL, USA, 2015. [Google Scholar]
- Wooldridge, J.M. (Ed.) Basic regression analysis with time series data. Introductory Econometrics: A Modern Approach; South-Western College Publishing: Cincinnati, OH, USA, 2000. [Google Scholar]
- Teklehaimanot, H.D.; Lipsitch, M.; Teklehaimanot, A.; Schwartz, J.D. Weather-based prediction of Plasmodium falciparum malaria in epidemic-prone regions of Ethiopia I. Patterns of lagged weather effects reflect biological mechanisms. Malar. J. 2004, 3, 41. [Google Scholar] [CrossRef] [PubMed][Green Version]
- Zhao, X.; Chen, F.; Feng, Z.; Li, X.; Zhou, X.-H. The temporal lagged association between meteorological factors and malaria in 30 counties in south-west China: A multilevel distributed lag non-linear analysis. Malar. J. 2014, 13, 57. [Google Scholar] [CrossRef] [PubMed]
- Calmant, S.; Da Silva, J.S.; Moreira, D.M.; Seyler, F.; Shum, C.; Cretaux, J.-F.; Gabalda, G. Detection of Envisat RA2/ICE-1 retracked radar altimetry bias over the Amazon basin rivers using GPS. Adv. Space Res. 2013, 51, 1551–1564. [Google Scholar] [CrossRef]
- Takala, M.; Luojus, K.; Pulliainen, J.; Derksen, C.; Lemmetyinen, J.; Kärnä, J.-P.; Koskinen, J.; Bojkov, B. Estimating northern hemisphere snow water equivalent for climate research through assimilation of space-borne radiometer data and ground-based measurements. Remote Sens. Environ. 2011, 115, 3517–3529. [Google Scholar] [CrossRef]
- Lei, Y.; Yao, T.; Bird, B.W.; Yang, K.; Zhai, J.; Sheng, Y. Coherent lake growth on the central Tibetan Plateau since the 1970s: Characterization and attribution. J. Hydrol. 2013, 483, 61–67. [Google Scholar] [CrossRef]
- Kumambala, P.G.; Ervine, A. Water Balance Model of Lake Malawi and its Sensitivity to Climate Change. Open Hydrol. J. 2010, 4, 152–162. [Google Scholar] [CrossRef]
- Kummu, M.; Tes, S.; Yin, S.; Adamson, P.; Józsa, J.; Koponen, J.; Richey, J.; Sarkkula, J. Water balance analysis for the Tonle Sap Lake–floodplain system. Hydrol. Process. 2014, 28, 1722–1733. [Google Scholar] [CrossRef]
- Anderson, M.P.; Woessner, W.W.; Hunt, R.J. Applied Groundwater Modeling: Simulation of Flow and Advective Transport; Academic Press: Cambridge, MA, USA, 2015. [Google Scholar]
- Dinka, M.O.; Loiskandl, W.; Ndambuki, J.M. Hydrologic modelling for Lake Basaka: Development and application of a conceptual water budget model. Environ. Monit. Assess. 2014, 186, 5363–5379. [Google Scholar] [CrossRef]
- Pesaran, M.H.; Shin, Y.; Smithc, R.J. Bounds testing approaches to the analysis of level relationships. J. Appl. Econ. 2001, 16, 289–326. [Google Scholar] [CrossRef]
- McCabe, G.J.; Clark, M.P.; Hay, L.E. Rain-on-Snow Events in the Western United States. Bull. Am. Meteorol. Soc. 2007, 88, 319–328. [Google Scholar] [CrossRef]
- Merz, R.; Blöschl, G. A process typology of regional floods. Water Resour. Res. 2003, 39, 12. [Google Scholar] [CrossRef]
- Pradhanang, S.M.; Frei, A.; Zion, M.; Schneiderman, E.M.; Steenhuis, T.S.; Pierson, D. Rain-on-snow runoff events in New York. Hydrol. Process. 2013, 27, 3035–3049. [Google Scholar] [CrossRef]
- Cohen, J.; Ye, H.; Jones, J. Trends and variability in rain-on-snow events. Geophys. Res. Lett. 2015, 42, 7115–7122. [Google Scholar] [CrossRef]
- Jeong, D.I.; Sushama, L.; Khaliq, M.N. Attribution of spring snow water equivalent (SWE) changes over the northern hemisphere to anthropogenic effects. Clim. Dyn. 2017, 48, 3645–3658. [Google Scholar] [CrossRef]
- Groisman, P.Y.; Knight, R.W.; Easterling, D.R.; Karl, T.R.; Hegerl, G.C.; Razuvaev, V.N. Trends in Intense Precipitation in the Climate Record. J. Clim. 2005, 18, 1326–1350. [Google Scholar] [CrossRef]

















| Study Area | Lake Urmia | Brahmaputra River | |
|---|---|---|---|
| Dependent Variable | Water Volume (Original) | Water Volume (Detrended) | Water Level |
| PRE-ANALYSIS (LAG LENGTH DECISION) | |||
| Highest adjusted (individual) | |||
| WSCE% | 0.64 | 0.85 | 0.91 |
| Mean rainfall | 0.25 | 0.23 | 0.94 |
| Mean evapotranspiration | 0.22 | 0.61 | 0.90 |
| Lag length (days) | |||
| WSCE% | 0–60 | 0–80 | 70–150 |
| Mean rainfall | 0–20 | 0–30 | 0–20 |
| Mean evapotranspiration | 0 | 0 | 0–10 |
| DISTRIBUTED LAG MODEL (DLM) REGRESSION ANALYSIS | |||
| Model adjusted (overall) | 0.67 | 0.91 | 0.97 |
| Long-run propensity (LRP) | |||
| WSCE% | 135.68 | 108.49 | 0.10 |
| Mean rainfall | 60,695.88 | −88,737.6 | 149.186 |
| Mean evapotranspiration | −76,581.40 | −120,327.76 | −446.02 |
| Sensor | SAR | Multi-Spectral |
|---|---|---|
| Classification basis | Backscatter coefficient | Illumination reflectance |
| Primary sensing factor | Surface roughness Surface dielectric property | Bands’ reflectance differences Imagery calibration |
| Possible noise source | Winds, flooding, soil moisture, vegetation, ice, and snow cover | Cloud, mist, floating vegetation, turbidity, highly eutrophicated waters, high sediment load, ice, and snow cover |
| Advantage | All-weather and illumination-independent sensing ability Cloud penetration | Straightforward to interpret The abundance of openly accessible sensors and images less sensitive to soil moisture and usable during wet season |
| Disadvantage | Affected by wind, flooding, soil moisture | Affected by cloud and illumination conditions |
Publisher’s Note: MDPI stays neutral with regard to jurisdictional claims in published maps and institutional affiliations. |
© 2020 by the authors. Licensee MDPI, Basel, Switzerland. This article is an open access article distributed under the terms and conditions of the Creative Commons Attribution (CC BY) license (http://creativecommons.org/licenses/by/4.0/).
Share and Cite
Tsai, Y.-L.S.; Klein, I.; Dietz, A.; Oppelt, N. Monitoring Large-Scale Inland Water Dynamics by Fusing Sentinel-1 SAR and Sentinel-3 Altimetry Data and by Analyzing Causal Effects of Snowmelt. Remote Sens. 2020, 12, 3896. https://doi.org/10.3390/rs12233896
Tsai Y-LS, Klein I, Dietz A, Oppelt N. Monitoring Large-Scale Inland Water Dynamics by Fusing Sentinel-1 SAR and Sentinel-3 Altimetry Data and by Analyzing Causal Effects of Snowmelt. Remote Sensing. 2020; 12(23):3896. https://doi.org/10.3390/rs12233896
Chicago/Turabian StyleTsai, Ya-Lun S., Igor Klein, Andreas Dietz, and Natascha Oppelt. 2020. "Monitoring Large-Scale Inland Water Dynamics by Fusing Sentinel-1 SAR and Sentinel-3 Altimetry Data and by Analyzing Causal Effects of Snowmelt" Remote Sensing 12, no. 23: 3896. https://doi.org/10.3390/rs12233896
APA StyleTsai, Y.-L. S., Klein, I., Dietz, A., & Oppelt, N. (2020). Monitoring Large-Scale Inland Water Dynamics by Fusing Sentinel-1 SAR and Sentinel-3 Altimetry Data and by Analyzing Causal Effects of Snowmelt. Remote Sensing, 12(23), 3896. https://doi.org/10.3390/rs12233896

