Analyzing the Effects of Sea Surface Temperature (SST) on Soil Moisture (SM) in Coastal Areas of Eastern China
Abstract
1. Introduction
2. Materials and Methods
2.1. Materials
2.2. Methods
2.2.1. Z-Score Standardized Processing
2.2.2. M-K Trend Test
2.2.3. Regional Correlation Analysis
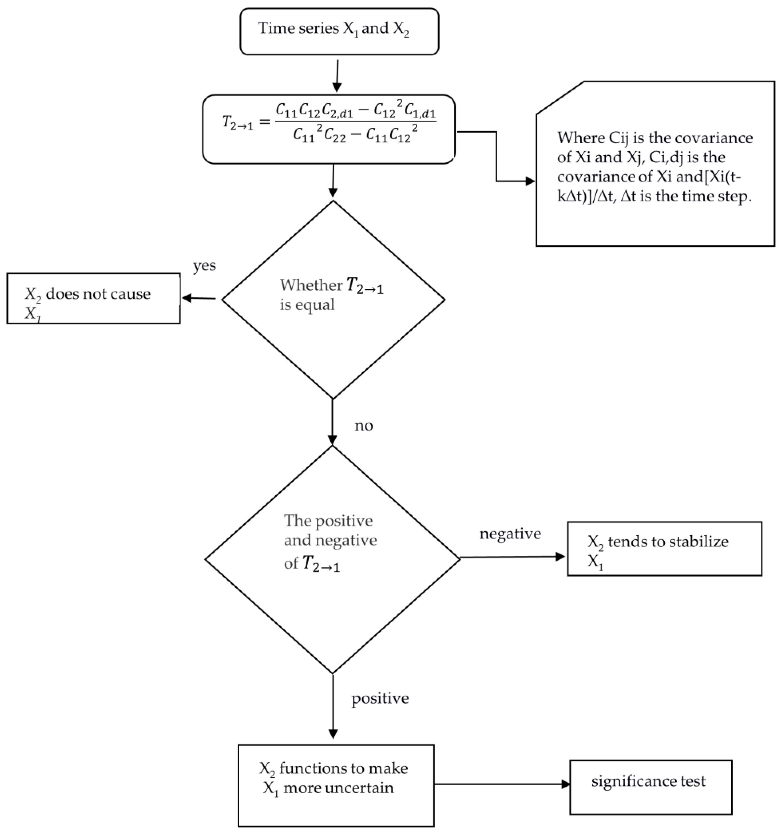
2.2.4. Time Series Causality Analysis
3. Results
3.1. The Evolutionary Characteristics of SM in EC and SST in the East China Sea
3.1.1. Long-Term Evolutionary Characteristics of Annual SST and SM
3.1.2. Long-Term Evolutionary Characteristics of Seasonal SST and SM
3.2. Analysis of SST in ECS and SM in EC
3.2.1. Time-Lag Correlation and Time Series Causality Correlation between SST in ECS and SM in Significant Regions
3.2.2. Seasonal Relationship between SST in ECS and SM in Significant Regions
4. Discussion
5. Conclusions
Author Contributions
Funding
Acknowledgments
Conflicts of Interest
References
- Cai, J.Z.; Zhang, Y.Z.; Li, Y. Analyzing the Characteristics of Soil Moisture Using GLDAS Data: A Case Study in Eastern China. Appl. Sci. 2017, 7, 566. [Google Scholar] [CrossRef]
- Huang, R.H.; Sun, F.Y. Impacts of Thermal State and the Convective Activities in the Tropical Western Warm Pool on the Summer Climate Anomalies in East China. Sci. Atmos. Sin. 1994, 18, 141–151. [Google Scholar]
- Cai, R.S.; Chen, J.L.; Huang, R.H. The Response of Marine Environment in the Offshore Area of China and Its Adjacent Ocean to Recent Global Climate Change. Chin. J. Atmos. Sci. 2006, 30, 1019–1033. [Google Scholar]
- Cai, R.S.; Tan, H.J. Influence of interdecada climate variation over East Asia on offshore ecopgical system of China. J. Oceanogr. Taiwan 2010, 29, 173–183. [Google Scholar]
- Li, C.H.; Cai, R.S.; Chen, J.L. Temporal and Spatial Characteristics of Latent Heat Flux in the East China Sea and Its Association with Summer Rainfall in East China. Plateau Meteorol. 2010, 29, 1485–1492. [Google Scholar]
- Liang, P.; Ding, Y.H.; He, J.H. Relations Between Summer Rainfall over the Lower Reach of Yangtze River and East Asian Summer Monsoon as well as Sea Surface Temperature over the Pacific in Spring. Plateau Meteorol. 2008, 27, 772–777. [Google Scholar]
- Sun, Y.; Wang, Q.Q.; Qian, Y.F. Relation between the Summer Rainfall Anomalies in North China and the Global SSTA. Plateau Meteorol. 2006, 25, 1127–1138. [Google Scholar]
- Wen, X.F.; Zhang, Q.L.; Yang, Y.L. The Kuroshio Heat Transport in the East China Sea and its Relation to the Orecipitation in the Rainy Season in the Huanghai Plain Area. Oceanol. Limnol. Sin. 1996, 27, 237–245. [Google Scholar]
- Zhang, T.Y.; Sun, Z.B.; Li, Z.X. Relation between spring kuroshio ssta and summer rainfall in china. J. Trop. Meteorol. 2007, 13, 165–168. [Google Scholar]
- Robock, A.; Vinnikov, K.Y.; Srinivasan, G. The global soil moisture data bank. Bull. Am. Meteorol. Soc. 2000, 81, 1281. [Google Scholar] [CrossRef]
- Guo, N.; Chen, T.Y.; Lei, J.Q. Estimating Farmland Soil Moisture in Eastern Gansu Province Using Noaa Satellite Data. J. Appl. Meteorol. Sci. 1997, 8, 212–218. [Google Scholar]
- Zhang, Q.; Qiao, F.J.; Niu, H.S. Sensitivity Analysis of Soil Moisture to Vegetation Index in North China. Chin. J. Ecol. 2005, 24, 715–718. [Google Scholar]
- Manabe, S. Climate and the Ocean Circulation 1. Mon. Weather Rev. 1969, 97, 806–827. [Google Scholar]
- Dickinson, R.E.; Henderson-Sellers, A.; Kennedy, J. Biosphere Atmosphere Transfer Scheme (BATS). In Encyclopedia of Hydrological Sciences; American Cancer Society: Atlanta, GA, USA, 2006. [Google Scholar]
- Sellers, P.J.; Mintz, Y.; Sud, Y.C. A Simple Biosphere Model (SIB) for Use within General Circulation Models. J. Atmos. Sci. 1986, 43, 505–531. [Google Scholar] [CrossRef]
- Dai, Y.; Zeng, X.; Dickinson, R.E. The Common Land Model. Bull. Am. Meteorol. Soc. 2003, 84, 1013–1023. [Google Scholar] [CrossRef]
- Rodell, M.; Houser, P.R.; Jambor, U. The global land data assimilation system. Bull. Am. Meteorol. Soc. 2004, 85, 381–394. [Google Scholar] [CrossRef]
- Guo, C.J.; Chen, H.S.; Xu, P. Possible Relationship Among South China Sea SSTA, Soil Moisture Anomalies in Southwest China and Summer Precipitation in Eastern China. J. Trop. Meteorol. 2013, 29, 75–82. [Google Scholar]
- Chen, J.L.; Sun, X.G.; Tang, H.S. Comparative analysis of soil moisture observations and reanalysis in Jiangsu Province. J. Meteorol. Sci. 2018, 38, 105–112. [Google Scholar]
- Zhu, Z.; Shi, C.X.; Zhang, T. Applicability Analysis of Four Soil Moisture Reanalysis Datasets in China. Plateau Meteorol. 2018, 37, 240–252. [Google Scholar]
- Ma, S.Y.; Zhu, K.W.; Li, M.X. A Comparative Study of Multi-source Soil Moisture Data for China’s Regions. Clim. Environ. Res. 2016, 21, 121–133. [Google Scholar]
- Cui, Y.Y.; Jing, W.Q.; Qin, J. Applicability Evaluation of Merged Soil Moisture in GLDAS-NOAH and CLDAS-V2.0 Products over Qinghai—Tibetan Plateau of 2015 Based on TIPEX Ⅲ Observations. Plateau Meteorol. 2018, 37, 4–21. [Google Scholar]
- Ghazanfari, S.; Pande, S.; Hashemy, M. Diagnosis of GLDAS LSM based aridity index and dryland identification. J. Environ. Manag. 2013, 119, 162–172. [Google Scholar] [CrossRef]
- Spennemann, P.C.; Rivera, J.A.; Saulo, A.C. A Comparison of GLDAS Soil Moisture Anomalies against Standardized Precipitation Index and Multisatellite Estimations over South America. J. Hydrometeorol. 2015, 16, 158–171. [Google Scholar] [CrossRef]
- Niu, G.Y.; Yang, Z.L.; Dickinson, R.E. Development of a simple groundwater model for use in climate models and evaluation with Gravity Recovery and Climate Experiment data. J. Geophys. Res. Atmos. 2007, 112. [Google Scholar] [CrossRef]
- Quintana-Seguí, P.; Le Moigne, P.; Durand, Y. Analysis of near-surface atmospheric variables: Validation of the SAFRAN analysis over France. J. Appl. Meteorol. Climatol. 2008, 47, 92–107. [Google Scholar] [CrossRef]
- Reichle, R.H.; Koster, R.D.; Liu, P. Comparison and assimilation of global soil moisture retrievals from the Advanced Microwave Scanning Radiometer for the Earth Observing System (AMSR-E) and the Scanning Multichannel Microwave Radiometer (SMMR). J. Geophys. Res. Atmos. 2007, 112. [Google Scholar] [CrossRef]
- Liu, L.W.; Wei, D.; Wang, X.W. Multi-data Intercomparison of Soil Moisture over China. J. Arid. Meteorol. 2019, 37, 40–47. [Google Scholar]
- Koster, R.D.; Dirmeyer, P.A.; Guo, Z. Regions of strong coupling between soil moisture and precipitation. Science 2004, 305, 1138–1140. [Google Scholar] [CrossRef]
- Hu, Y.M.; Ding, Y.H.; Liao, F. An improvement on summer regional climate simulation over East China: Importance of data assimilation of soil moisture. Chin. Sci. Bull. 2009, 54, 2388–2394. [Google Scholar] [CrossRef]
- Zhang, X.Z.; Wu, X.Y.; He, J.H. Vertical Character of Soil Moisture in China. Acta Meteorol. Sin. 2004, 62, 60. [Google Scholar]
- Ma, Z.G.; Wei, H.L.; Fu, Z.B. Relationship Between Regional Soil Moisture Variation and Climatic Variablity Over East China. Acta Meteorol. Sin. 2000, 58, 284–286. [Google Scholar]
- Li, S.; Guo, J.R.; Jiang, X.Y. Sources and analysis of multi-temporal-spatial scale marine hydrometeology data. Mar. Sci. Bull. 2020, 39, 24–39. [Google Scholar]
- Tan, H.J.; Cai, R.S.; Huang, R.H. Enhanced Responses of Sea Surface Temperature over Offshore China to Global Warming and Hiatus. Clim. Chang. Res. 2016, 12, 500–507. [Google Scholar]
- Elsner, J.B. Evidence in support of the climate change–Atlantic hurricane hypothesis. Geophys. Res. Lett. 2006, 33, L16705. [Google Scholar] [CrossRef]
- Salvucci, G.D.; Saleem, J.A.; Kaufmann, R. Investigating soil moisture feedbacks on precipitation with tests of Granger causality. Adv. Water Resour. 2002, 25, 1305–1312. [Google Scholar] [CrossRef]
- Su, H. Causality Analysis among Precipitation, Soil Moisture and Precipitation Prediction. Master’s Thesis, Hangzhou Electrical University, Hangzhou, China, 2018. [Google Scholar]
- Liang, X.S. Unraveling the cause-effect relation between time series. Phys. Rev. E 2014, 90, 052150. [Google Scholar] [CrossRef]
- Chen, L.T.; Wu, R.G. The Joint Effects of SST Anomalies over Different Pacific Regions on Summer Rainbelt Patterns in Eastern China. Sci. Atmos. Sin. 1998, 22, 718–726. [Google Scholar]
- Chen, L.T. Zonal anomaly of sea surface temperature in the tropical Indo-Pacific Ocean and its effect on summer Asia monsoon. Chin. J. Atmos. Sci. 1988, 12, 142–148. [Google Scholar]
- Zhang, Q.; Liu, P.; Wu, G.X. The Relationship between the Flood and Drought over the Lower Reach of the Yangtze River Valley and the SST over the Indian Ocean and the South China Sea. Chin. J. Atmos. Sci. 2003, 27, 992–1006. [Google Scholar]
- Xu, H.M.; He, J.H.; Dong, M. Interannual Variability of the Meiyu Onset and its Association with North Atlantic Oscillation and SSTA over North Atlatic. Acta Meteorol. Sin. 2001, 59, 694–706. [Google Scholar]
- Zhu, S.G.; Chen, H.S.; Dong, X.; Wei, J.F. Infuence of persistence and oceanic forcing on global soil moisture predictability. Clim. Dyn. 2020, 54, 3375–3385. [Google Scholar] [CrossRef]
- Ji, C.X.; Zhang, Y.Z.; Cheng, Q.M. Analyzing the variation of the precipitation of coastal areas of eastern China and its association with sea surface temperature (SST) of other seas. Atmos. Res. 2019, 219, 114–122. [Google Scholar] [CrossRef]
- Zhang, Y.Z.; Huang, Z.J.; Fu, D.Y. Monitoring of chlorophyll-a and sea surface silicate concentrations in south part of Cheju island in the East China sea using MODIS data. Int. J. Appl. Earth Obs. Geoinf. 2018, 67, 173–178. [Google Scholar] [CrossRef]
- Ji, C.X.; Zhang, Y.Z.; Cheng, Q.M. Evaluating the impact of sea surface temperature (SST) on spatial distribution of chlorophyll-a concentration in the East China Sea. Int. J. Appl. Earth Obs. Geoinf. 2018, 68, 252–261. [Google Scholar] [CrossRef]













| Parameter | Time Series | Spatial Resolution | Spatial Coverage | Time Step | Unit |
|---|---|---|---|---|---|
| COBE-SST | 1948–2011 | 1° × 1° | −180.0, −60.0,180.0,90.0 | 1 month | °C |
| MODIS-SST | 2004–2009 | 4 km | −180.0, −60.0,180.0,90.0 | 1 month | °C |
| GLDAS-SM | 1891–now | 1° × 1° | −180.0, −60.0,180.0,90.0 | 1 month | Kg/m² |
| AMSR-E SM | 2004–2009 | 1° × 1° | −180.0, −60.0,180.0,90.0 | 1 month | g/cm3 |
| Season | Zc | Slope |
|---|---|---|
| Spring | 3.0215 * | 0.0106 |
| Summer | 1.6732 | 0.0044 |
| Autumn | 3.3464 * | 0.0099 |
| Winter | 4.9058 * | 0.0162 |
| Season | Zc | Slope |
|---|---|---|
| Spring | −3.3139 * | −0.0215 |
| Summer | −1.4620 | −0.0130 |
| Autumn | −2.5991 * | −0.0349 |
| Winter | −1.5107 | −0.0123 |
| SST SM | Spring | Summer | Autumn | Winter |
| Spring | −0.981 | −0.698 | 0.948 | −0.404 |
| Summer | 0.860 | 0.998 | −0.919 | 0.912 |
| Autumn | −0.959 | −0.951 | 0.988 | −0.782 |
| Winter | 0.675 | 0.974 | −0.765 | 0.992 |
© 2020 by the authors. Licensee MDPI, Basel, Switzerland. This article is an open access article distributed under the terms and conditions of the Creative Commons Attribution (CC BY) license (http://creativecommons.org/licenses/by/4.0/).
Share and Cite
Liu, Y.; Zhang, Y.; Cai, J.; Tsou, J.Y. Analyzing the Effects of Sea Surface Temperature (SST) on Soil Moisture (SM) in Coastal Areas of Eastern China. Remote Sens. 2020, 12, 2216. https://doi.org/10.3390/rs12142216
Liu Y, Zhang Y, Cai J, Tsou JY. Analyzing the Effects of Sea Surface Temperature (SST) on Soil Moisture (SM) in Coastal Areas of Eastern China. Remote Sensing. 2020; 12(14):2216. https://doi.org/10.3390/rs12142216
Chicago/Turabian StyleLiu, Yingying, Yuanzhi Zhang, Jingze Cai, and Jin Yeu Tsou. 2020. "Analyzing the Effects of Sea Surface Temperature (SST) on Soil Moisture (SM) in Coastal Areas of Eastern China" Remote Sensing 12, no. 14: 2216. https://doi.org/10.3390/rs12142216
APA StyleLiu, Y., Zhang, Y., Cai, J., & Tsou, J. Y. (2020). Analyzing the Effects of Sea Surface Temperature (SST) on Soil Moisture (SM) in Coastal Areas of Eastern China. Remote Sensing, 12(14), 2216. https://doi.org/10.3390/rs12142216
