Different Approaches to Use Morphometric Attributes in Landslide Susceptibility Mapping Based on Meso-Scale Spatial Units: A Case Study in Rio de Janeiro (Brazil)
Abstract
1. Introduction
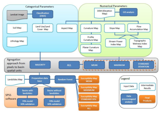
2. Materials and Methods
2.1. Test Site Description
2.2. Random Forest
2.3. Model Configuration
2.4. Landslide Inventory
2.5. Explanatory Variables
3. Results
4. Discussion
5. Conclusions
- In the analyzed case of study, with peculiar physiographic characteristics and a limited number of training data, the best generalization approach was the use of the mean value of each numerical parameter to derive the explanatory variable to be used in the susceptibility analysis.
- Nevertheless, investigating the relative importance of each variable, it was discovered that each morphometric factor could be more conveniently exploited using a different generalization scheme, related to the different physical meaning of each of them.
- For instance, in the proposed application, most of the hydrologic factors are better represented by the maximum value, elevation and curvature by the mean value, slope and TWI by standard deviation.
- Given that, if the susceptibility assessment is based on a model that can handle multicollinearity, large number of parameters and complex configurations, another option worth testing could be using all the parameters derived with the three different approaches.
Author Contributions
Funding
Acknowledgments
Conflicts of Interest
Appendix A










References
- Froude, M.J.; Petley, D. Global fatal landslide occurrence from 2004 to 2016. Nat. Hazards Earth Syst. Sci. 2018, 18, 2161–2181. [Google Scholar] [CrossRef]
- Guzzetti, F.; Reichenbach, P.; Cardinali, M.; Galli, M.; Ardizzone, F. Probabilistic landslide hazard assessment at the basin scale. Geomorphology 2005, 72, 272–299. [Google Scholar] [CrossRef]
- Van Westen, C.J.; Terlien, M.T.J. An approach towards deterministic landslide hazard analysis in GIS. A case study from Manizales (Colombia). Earth Surf. Process. Landforms 1996, 21, 853–868. [Google Scholar] [CrossRef]
- Van Westen, C.J.; Castellanos, E.; Kuriakose, S.L. Spatial data for landslide susceptibility, hazard, and vulnerability assessment: An overview. Eng. Geol. 2008, 102, 112–131. [Google Scholar] [CrossRef]
- Tien Bui, D.; Tuan, T.; Klempe, H.; Pradhan, B.; Revhaug, I. Spatial prediction models for shallow landslide hazards: A comparative assessment of the efficacy of support vector machines, artificial neural networks, kernel logistic regression, and logistic model tree. Landslides 2016, 13, 361–378. [Google Scholar] [CrossRef]
- Varnes, D.J.; IAEG. Commission on landslide and other mass movement on slopes. In Landslide Hazard Zonation: A Review of Principles and Practice; UNESCO: Paris, France, 1984; p. 63. [Google Scholar]
- Hutchinson, J.N. Landslide Hazard Assessment. In Landslides, Proceeding of the 6th International Symposium on Landslides, Christchurch, New Zeland, 10–14 February 1992; Bell, D.H., Ed.; Balkema: Amsterdam, The Netherlands, 1995; Volume 1, pp. 1805–1841. [Google Scholar]
- Yilmaz, I. Landslide susceptibility mapping using frequency ratio, logistic regression, artificial neural networks and their comparison: A case study from Kat landslides (Tokat—Turkey). Comput. Geosci. 2009, 35, 1125–1138. [Google Scholar] [CrossRef]
- Carrara, A. Multivariate models for landslide hazard evaluation. J. Int. Assoc. Math. Geol. 1983, 15, 403–426. [Google Scholar] [CrossRef]
- Trigila, A.; Frattini, P.; Casagli, N.; Catani, F.; Crosta, G.; Es-positon, C.; Iadanza, C.; Lagomarsino, D.; Scarascia, M.G.; Segoni, S.; et al. Landslide Science and Practice; Margottini, C., Canuti, P., Sassa, K., Eds.; Springer: Berlin, Germany, 2013; pp. 287–295. [Google Scholar]
- Lee, S. Application of logistic regression model and its validation for landslide susceptibility mapping using GIS and remote sensing data. Int. J. Remote Sens. 2005, 26, 1477–1491. [Google Scholar] [CrossRef]
- Duman, T.Y.; Can, T.; Gokceoglu, C.; Sonmez, H. Application of logistic regression for landslide susceptibility zoning of Cekmece Area, Istanbul, Turkey. Environ. Geol. 2006, 51, 241–256. [Google Scholar] [CrossRef]
- Manzo, G.; Tofani, V.; Segoni, S.; Battistini, A.; Catani, F. GIS techniques for regional-scale landslide susceptibility assessment: The Sicily (Italy) case study. Int. J. Geogr. Inf. Sci. 2013, 27, 1433–1452. [Google Scholar] [CrossRef]
- Ermini, L.; Catani, F.; Casagli, N. Artificial Neural Networks applied to landslide susceptibility assessment. Geomorphology 2005, 66, 327–343. [Google Scholar] [CrossRef]
- Marjanović, M.; Kovačević, M.; Bajat, B.; Voženílek, V. Landslide susceptibility assessment using SVM machine learning algorithm. Eng. Geol. 2011, 123, 225–234. [Google Scholar] [CrossRef]
- Xiao, T.; Segoni, S.; Chen, L.; Yin, K.; Casagli, N. A step beyond landslide susceptibility maps: A simple method to investigate and explain the different outcomes obtained by different approaches. Landslides 2020, 17, 627–640. [Google Scholar] [CrossRef]
- Akgun, A. A comparison of landslide susceptibility maps produced by logistic regression, multi-criteria decision, and likelihood ratio methods: A case study at İzmir, Turkey. Landslides 2012, 9, 93–106. [Google Scholar] [CrossRef]
- Greco, R.; Sorriso-Valvo, M. Influence of management of variables, sampling zones and land units on LR analysis for landslide spatial prevision. Nat. Hazards Earth Syst. Sci. 2013, 9, 2209–2221. [Google Scholar] [CrossRef]
- Catani, F.; Lagomarsino, D.; Segoni, S.; Tofani, V. Landslide susceptibility estimation by random forests technique: Sensitivity and scaling issues. Nat. Hazards Earth Syst. Sci. 2013, 13, 2815–2831. [Google Scholar] [CrossRef]
- Liu, L.; Li, S.; Li, X.; Jiang, Y.; Wei, W.; Wang, Z.; Bai, Y. An integrated approach forlandslide susceptibility mapping by considering spatial correlation and fractal distributionof clustered landslide data. Landslides 2019, 16, 715–728. [Google Scholar] [CrossRef]
- Carrara, A.; Cardinali, M.; Detti, R.; Pasqui, V.; Reichenbach, P. GIS Techniques and Statistical-Models in Evaluating Landslide Hazard. Earth Surf. Process. Landf. 1991, 16, 427–445. [Google Scholar] [CrossRef]
- Carrara, A.; Guzzetti, F. Use of GIS technology in the prediction and monitoring of landslide hazard. Nat. Hazards 1999, 20, 117–135. [Google Scholar] [CrossRef]
- Magliulo, P.; Di Lisio, A.; Russo, F.; Zelano, A. Geomorphology and landslide susceptibility assessment using GIS and bivariate statistics: A case study in southern Italy. Nat. Hazards 2008, 47, 411–435. [Google Scholar] [CrossRef]
- Reichenbach, P.; Rossi, M.; Malamud, B.D.; Mihir, M.; Guzzetti, F. A review of statistically-based landslide susceptibility models. Earth Sci. Rev. 2018, 180, 60–91. [Google Scholar] [CrossRef]
- Luzi, L.; Pergalani, F.; Terlien, M.T.J. Slope vulnerability to earthquakes at subregional scale, using probabilistic techniques and geographic information systems. Eng. Geol. 2000, 58, 313–336. [Google Scholar] [CrossRef]
- Carrara, A.; Crosta, G.; Frattini, P. Comparing models of debris-flow susceptibility in the alpine environment. Geomorphology 2008, 94, 353–378. [Google Scholar] [CrossRef]
- Chung, C.J.F.; Fabbri, A.G.; Van Westen, C.J. Multivariate regression analysis for landslide hazard zonation. In Geographical Information Systems in Assessing Natural Hazards; Advances in Natural and Technological Hazards Research; Carrara, A., Guzzetti, F., Eds.; Springer: Dordrecht, Germany; Berlin, Germany, 1995; Volume 5, pp. 107–133. [Google Scholar]
- Guzzetti, F.; Carrara, A.; Cardinali, M.; Reichenbach, P. Landslide hazard evaluation: A review of current techniques and their application in a multi-scale study, Central Italy. Geomorphology 1999, 31, 181–216. [Google Scholar] [CrossRef]
- Nefeslioglu, H.A.; Gokceoglu, C.; Sonmez, H. An assessment on the use of logistic regression and artificial neural networks with different sampling strategies for the preparation of landslide susceptibility maps. Eng. Geol. 2008, 97, 171–191. [Google Scholar] [CrossRef]
- Segoni, S.; Pappafico, G.; Luti, T.; Catani, F. Landslide susceptibility assessment in complex geological settings: Sensitivity to geological information and insights on its parameterization. Landslides 2020, 1–11. [Google Scholar] [CrossRef]
- Tian, Y.; Xiao, C.; Liu, Y.; Wu, L. Effects of raster resolution on landslide susceptibility mapping: A case study of Shenzhen. Sci. China Technol. Sc. 2008, 51, 188–198. [Google Scholar] [CrossRef]
- Alvioli, M.; Marchesini, I.; Reichenbach, P.; Rossi, M.; Ardizzone, F.; Fiorucci, F.; Guzzetti, F. Automatic delineation of geomorphological slope units with r. slopeunits v1. 0 and their optimization for landslide susceptibility modeling. Geosci. Model Dev. 2016, 9, 3975. [Google Scholar] [CrossRef]
- Schlögel, R.; Marchesini, I.; Alvioli, M.; Reichenbach, P.; Rossi, M.; Malet, J.P. Optimizing landslide susceptibility zonation: Effects of DEM spatial resolution and slope unit delineation on logistic regression models. Geomorphology 2018, 301, 10–20. [Google Scholar] [CrossRef]
- Breiman, L. Random forests. Mach. Learn. 2001, 45, 5–32. [Google Scholar] [CrossRef]
- Vargas, M. Revisão histórico-conceitual dos escorregamentos na serra do mar. Bol. Solos e Rochas 1999, 22, 53–83. [Google Scholar]
- Dantas, M.E. Geomorfologia do Estado do Rio de Janeiro; Embrapa Solos: Niterói, Rio de Janeiro, Brazil, 2000; pp. 22–31. Available online: http://www.cprm.gov.br/publique/Gestao-Territorial/Geologia%2C-Meio-Ambiente-e-Saude/Projeto-Rio-de-Janeiro-3498.html/Geomorfologia. (accessed on 14 May 2020).
- Avelar, A.S.; Netto, A.L.C.; Lacerda, W.A.; Becker, L.B.; Mendonça, M.B. Mechanisms of the recent catastrophic landslides in the mountainous range of Rio de Janeiro, Brazil. In Landslide Science and Practice; Margottini, C., Canuti, P., Sassa, K., Eds.; Springer: Berlin, Germany, 2013; pp. 265–270. [Google Scholar]
- Vieira, B.C.; Fernandes, N.F. Landslides in Rio de Janeiro: The role played byvariations in soil hydraulic conductivity. Hydrol. Process. 2004, 18, 791–805. [Google Scholar] [CrossRef]
- Park, D.W.; Lee, S.R. Landslide and debris flow susceptibility zonation using TRIGRS for the 2011 Seoul landslide event. Nat. Hazards Earth Syst. Sci. 2013, 13, 2833–2849. [Google Scholar] [CrossRef]
- Rosi, A.; Canavesi, V.; Segoni, S.; Dias Nery, T.; Catani, F.; Casagli, N. Landslides in the Mountain Region of Rio de Janeiro: A Proposal for the Semi-Automated Definition of Multiple Rainfall Thresholds. Geosciences 2019, 9, 203. [Google Scholar] [CrossRef]
- Breiman, L. Bagging predictors. Mach. Learn. 1996, 24, 123–140. [Google Scholar] [CrossRef]
- Brenning, A. Spatial prediction models for landslide hazards: Review, comparison and evaluation. Nat. Hazard Earth Syst. 2005, 5, 853–862. [Google Scholar] [CrossRef]
- Chen, W.; Xie, X.; Wang, J.; Pradhan, B.; Hong, H.; Bui, D.T.; Duan, Z.; Ma, J. A comparative study of logistic model tree, random forest, and classification and regression tree models for spatial prediction of landslide susceptibility. Catena 2017, 151, 147–160. [Google Scholar] [CrossRef]
- Lagomarsino, D.; Tofani, V.; Segoni, S.; Catani, F.; Casagli, N. A tool for classification and regression using random forest methodology: Applications to landslide susceptibility mapping and soil thickness modeling. Environ. Model. Assess. 2017, 22, 201–214. [Google Scholar] [CrossRef]
- Pourghasemi, H.R.; Rahmati, O. Prediction of the landslide susceptibility: Which algorithm, which precision? Catena 2018, 162, 177–192. [Google Scholar] [CrossRef]
- Valeriano, M.M. Topodata: Guia Para Utilização de Dados Geomorfológicos Locais; INPE: São José dos Campos, Brazil, 2008; Available online: http://mtc-m18.sid.inpe.br/col/sid.inpe.br/mtc-m18@80/2008/07.11.19.24/doc/publicacao.pdf (accessed on 15 October 2019).
- Hervás, J.; Bobrowsky, P. Mapping: Inventories, susceptibility, hazard and risk. In Landslides–Disaster Risk ReductionI; Sassa, K., Canuti, P., Eds.; Springer: Berlin, Germany, 2009; pp. 321–349. [Google Scholar]
- Nichol, J.; Wong, M.S. Satellite remote sensing for detailed landslide inventories using change detection and image fusion. Int. J. Remote Sens. 2005, 26, 1913–1926. [Google Scholar] [CrossRef]
- Guzzetti, F.; Mondini, A.C.; Cardinali, M.; Fiorucci, F.; Santangelo, M.; Chang, K.T. Landslide inventory maps: New tools for an old problem. Earth-Sci. Rev. 2012, 112, 42–66. [Google Scholar] [CrossRef]
- Battistini, A.; Segoni, S.; Manzo, G.; Catani, F.; Casagli, N. Web data mining for automatic inventory of geohazards at national scale. Appl. Geogr. 2013, 43, 147–158. [Google Scholar] [CrossRef]
- Battistini, A.; Rosi, A.; Segoni, S.; Lagomarsino, D.; Catani, F.; Casagli, N. Validation of landslide hazard models using a semantic engine on online news. Appl. Geogr. 2017, 82, 59–65. [Google Scholar] [CrossRef]
- Oliveira, N.S. Relação Entre Chuva e Deslizamento em Nova Friburgo/RJ. Master’s Thesis, Universidade Federal do Rio de Janeiro, Rio de Janeiro, Brazil, July 2014. [Google Scholar]
- Fressard, M.; Thiery, Y.; Maquaire, O. Which data for quantitative landslide susceptibility mapping at operational scale? Case study of the Pays d’Auge plateau hillslopes (Normandy, France). Nat. Hazards Earth Syst. Sci. 2014, 14, 569–588. [Google Scholar] [CrossRef]
- Luti, T.; Segoni, S.; Catani, F.; Munafò, M.; Casagli, N. Integration of Remotely Sensed Soil Sealing Data in Landslide Susceptibility Mapping. Remote Sens. 2020, 12, 1486. [Google Scholar] [CrossRef]
- Gray, G.L.; Leiser, A.J. Role of vegetation in stability and protection of slopes. In Biotecnical Slope Protection and Erosion Control; Van Nortrand Reinhol Company: New York, NY, USA, 1982; pp. 2–25. [Google Scholar]
- Dietrich, W.E.; Wilson, C.J.; Reneau, S.L. Hollows, collu-viurn, and landslides in soil-mantled landscapes. In Hillslope Processes; Abrahams, A.D., Ed.; Allen and Unwin: Winchester, KY, USA, 1986; pp. 361–388. [Google Scholar]
- Kanungo, D.P.; Arora, M.K.; Sarkar, S.; Gupta, R.P. Landslide susceptibility zonation (LSZ) mapping-A review. J. South Asia Disaster Stud. 2009, 2, 81–105. [Google Scholar]
- Wilson, J.P.; Gallant, J.C. Terrain Analysis: Principles and Applications; John Wiley, Sons, Inc.: Toronto, ON, Canada, 2000; pp. 51–54. [Google Scholar]
- Ohlmacher, G.C. Plan curvature and landslide probability in regions dominated by earth flows and earth slides. Eng. Geol. 2007, 91, 117–134. [Google Scholar] [CrossRef]
- Carvalho, C.N.; Carvalho, R.C.; Salgado, C.M. Condicionantes geomorfológicos e da cobertura da terra na ocorrência de movimentos de massa na região serrana do Rio de Janeiro. Cad. Geogr. 2019, 29, 27–44. [Google Scholar]
- Montgomery, D.R.; Dietrich, W.E. Where do channels begin. Nature 1988, 336, 232–234. [Google Scholar] [CrossRef]
- Dahal, R.K.; Hasegawa, S.; Nonomura, A.; Yamanaka, M.; Masuda, T.; Nishino, K. GIS-based weights-of-evidence modelling of rainfall-induced landslides in small catchments for landslide susceptibility mapping. Environ. Geol. 2008, 54, 311–324. [Google Scholar] [CrossRef]
- Beven, K.J.; Kirkby, M.J. A physically-based variable contributing area model of basin hydrology. Hydrol. Sci. Bull. 1979, 24, 43–69. [Google Scholar] [CrossRef]
- Bagnold, R.A. An Approach to the Sediment Transport Problem from General Physics; Geolical Survey Profissional Paper, 422-I; United States Government Printing Office: Washington, DC, USA, 1966; p. 37.
- Vorpahl, P.; Elsenbeer, H.; Märker, M.; Schröder, B. How can statistical models help to determine driving factors of landslides? Ecol. Model. 2012, 239, 27–39. [Google Scholar] [CrossRef]
- Frattini, P.; Crosta, G.; Carrara, A. Techniques for evaluating the performance of landslide susceptibility models. Eng. Geol. 2010, 111, 62–72. [Google Scholar] [CrossRef]
- Arabameri, A.; Rezaei, K.; Cerdà, A.; Conoscenti, C.; Kalantari, Z. A comparison of statistical methods and multi-criteria decision making to map flood hazard susceptibility in Northern Iran. Sci. Total Environ. 2019, 660, 443–458. [Google Scholar] [CrossRef] [PubMed]
- Ng, V.W.; Breiman, L. Bivariate variable selection for classification problem. In Technical Report; Department of Statistics, University of California-Berkeley: Berkeley, CA, USA, 2005; pp. 1–22. [Google Scholar]
- Segoni, S.; Lagomarsino, D.; Fanti, R.; Moretti, S.; Casagli, N. Integration of rainfall thresholds and susceptibility maps in the Emilia Romagna (Italy) regional-scale landslide warning system. Landslides 2015, 12, 773–785. [Google Scholar] [CrossRef]
- Kayastha, P.; Dhital, M.R.; De Smedt, F. Landslide susceptibility mapping using the weight of evidence method in the Tinau watershed, Nepal. Nat. Hazards 2012, 63, 479–498. [Google Scholar] [CrossRef]
- Günther, A.; Reichenbach, P.; Malet, J.-P.; Van Den Eeckhaut, M.; Hervás, J.; Dashwood, C.; Guzzetti, F. Tier-based approaches for landslide susceptibility assessment in Europe. Landslides 2013, 10, 529–546. [Google Scholar] [CrossRef]
- Lee, C.T.; Huang, C.C.; Lee, J.F.; Pan, K.L.; Lin, M.L.; Dong, J.J. Statistical approach to earthquake-induced landslide susceptibility. Eng. Geol. 2008, 100, 43–58. [Google Scholar] [CrossRef]
- Segoni, S.; Rosi, A.; Fanti, R.; Gallucci, A.; Monni, A.; Casagli, N. A Regional-Scale Landslide Warning System Based on 20 Years of Operational Experience. Water 2018, 10, 1297. [Google Scholar] [CrossRef]
- Hong, Y.; Adler, R.F.; Huffman, G. An experimental global prediction system for rainfall-triggered landslides using satellite remote sensing and geospatial datasets. IEEE Trans. Geosci. Remote 2007, 45, 1671–1680. [Google Scholar] [CrossRef]
- Segoni, S.; Tofani, V.; Rosi, A.; Catani, F.; Casagli, N. Combination of rainfall thresholds and susceptibility maps for dynamic landslide hazard assessment at regional scale. Front. Earth Sci. 2018, 6, 85. [Google Scholar] [CrossRef]









| Parameters | Independent Variables | Classes/Range of Numerical Values | |
|---|---|---|---|
| Categoric | Land Use | LULC_MAJ | Urban Area, Pasture, Eucalyptus, Secondary Forest, Primary Forest and Water |
| Soil | Soil_MAJ | Argisol (Ultisol), Haplic Cambisol, Red-Yellow Latosol (Oxisol), Red Latosol (Oxisol), Red-Yellow Argisol (Ultisol), Litholic Neosol, Rock outcrops | |
| Lithology | Lito_MAJ | Granite, Migmatite, Gneiss, Gabbro, Orthogneiss, Granada-Biotite gnaisse, Biotite-gneiss, Metadiorite, Quartzite, Colluvial Sediment /Talus, Alluvial Sediment, Colluvium | |
| Aspect | Aspect_MAJ | Flat, North, Northeast, Northwest, East, Southeast, South, Southwest, West | |
| Numeric | Slope | Slope_MAX; Slope_MEAN; Slope_STD | 0 to 77° |
| Elevation | Elevation_MAX; Elevation_MEAN; Elevation_STD | 85 to 2233 m a.s.l. | |
| Curvature | Curv_MAX; Curv_MEAN; Curv_STD | −8 to 11.58 | |
| Profile Curvature | Curv_Prof_MAX; Curv_Prof_MEAN; Curv_Prof_STD | −5.94 to 5.88 | |
| Planar Curvature | Curv_Plan_MAX; Curv_Plan_MEAN; Curv_Plan_STD | −3.06 to 5.82 | |
| Flow Accumulation | Flow_Acc_MAX; Flow_Acc_MEAN; Flow_Acc_STD | 0 to 766 pixels | |
| Topographic Wetness Index (TWI) | TWI_MAX; TWI_MEAN; TWI_STD | 5.4 to 29.27 | |
| Stream Power Index (SPI) | SPI_MAX; SPI_MEAN; SPI_STD | 0 to 184513 | |
| Approaches | Susceptibility Class | Number of Basins | Percentage of Basins | Number of Landslide Basins | Percentage of Basins Affected by Landslides |
|---|---|---|---|---|---|
| Susceptibility ALL | Low | 794 | 63.36% | 49 | 6.17% |
| Moderate | 246 | 19.63% | 83 | 33.73% | |
| High | 141 | 11.25% | 113 | 80.14% | |
| Very High | 72 | 5.74% | 67 | 93.05% | |
| Susceptibility MEAN | Low | 747 | 59.61% | 49 | 6.55% |
| Moderate | 287 | 22.90% | 90 | 31.35% | |
| High | 140 | 11.17% | 102 | 72.85% | |
| Very High | 79 | 6.30% | 71 | 89.87% | |
| Susceptibility MAXIMUM | Low | 775 | 61.85% | 55 | 7.09% |
| Moderate | 250 | 19.95% | 83 | 33.20% | |
| High | 148 | 11.81% | 103 | 69.59% | |
| Very High | 80 | 6.38% | 71 | 88.75% | |
| Susceptibility STANDARD DEVIATION | Low | 757 | 60.41% | 50 | 6.60% |
| Moderate | 278 | 22.18% | 94 | 33.81% | |
| High | 156 | 12.45% | 109 | 69.87% | |
| Very High | 62 | 4.94% | 59 | 95.16% |
© 2020 by the authors. Licensee MDPI, Basel, Switzerland. This article is an open access article distributed under the terms and conditions of the Creative Commons Attribution (CC BY) license (http://creativecommons.org/licenses/by/4.0/).
Share and Cite
Canavesi, V.; Segoni, S.; Rosi, A.; Ting, X.; Nery, T.; Catani, F.; Casagli, N. Different Approaches to Use Morphometric Attributes in Landslide Susceptibility Mapping Based on Meso-Scale Spatial Units: A Case Study in Rio de Janeiro (Brazil). Remote Sens. 2020, 12, 1826. https://doi.org/10.3390/rs12111826
Canavesi V, Segoni S, Rosi A, Ting X, Nery T, Catani F, Casagli N. Different Approaches to Use Morphometric Attributes in Landslide Susceptibility Mapping Based on Meso-Scale Spatial Units: A Case Study in Rio de Janeiro (Brazil). Remote Sensing. 2020; 12(11):1826. https://doi.org/10.3390/rs12111826
Chicago/Turabian StyleCanavesi, Vanessa, Samuele Segoni, Ascanio Rosi, Xiao Ting, Tulius Nery, Filippo Catani, and Nicola Casagli. 2020. "Different Approaches to Use Morphometric Attributes in Landslide Susceptibility Mapping Based on Meso-Scale Spatial Units: A Case Study in Rio de Janeiro (Brazil)" Remote Sensing 12, no. 11: 1826. https://doi.org/10.3390/rs12111826
APA StyleCanavesi, V., Segoni, S., Rosi, A., Ting, X., Nery, T., Catani, F., & Casagli, N. (2020). Different Approaches to Use Morphometric Attributes in Landslide Susceptibility Mapping Based on Meso-Scale Spatial Units: A Case Study in Rio de Janeiro (Brazil). Remote Sensing, 12(11), 1826. https://doi.org/10.3390/rs12111826

