Next Article in Journal
The Impact of Carbon Taxes and Carbon Tax Recovery on the Chinese Economy: A Green Technological Progress Perspective
Previous Article in Journal
Performance Analysis in Tourism: Romania’s Competitiveness Among Central and Eastern European Countries
 
 
Font Type:
Arial Georgia Verdana
Font Size:
Aa Aa Aa
Line Spacing:
Column Width:
Background:
Article

From House to Farm: Life Cycle Assessment of Sewage Sludge as a Circular Fertiliser at Regional European Level

by
Jessica Pérez-García
1,*,
Pedro Villanueva-Rey
1,
Leticia Rodríguez-Hernández
2,
Teresa Alvarino
1 and
Lucía González-Monjardin
1
1
Galician Water Research Center Foundation (Cetaqua Galicia), AquaHub-A Vila da Auga, Rúa José Villar Granjel 33, 15890 Santiago de Compostela, Spain
2
VIAQUA, Gestión Integral de Aguas de Galicia, AquaHub-A Vila da Auga, José Villar Granjel 33, 15890 Santiago de Compostela, Spain
*
Author to whom correspondence should be addressed.
Sustainability 2025, 17(4), 1698; https://doi.org/10.3390/su17041698
Submission received: 24 December 2024 / Revised: 14 February 2025 / Accepted: 16 February 2025 / Published: 18 February 2025

Abstract

This study evaluates the environmental performance of stabilised sewage sludge used as a circular fertiliser across three European regions: Central, Mediterranean, and Northern Europe, comparing its performance against non-renewable fertilisers. The research applies a life cycle assessment approach, considering a mix of the most used stabilisation technologies in each region, such as anaerobic digestion, chemical treatment, thermal drying, composting, and aerobic digestion. Environmental impacts were assessed based on key categories, including climate change, acidification, eutrophication, and resource use. The environmental performance of circular fertiliser production outperformed non-renewable fertilisers in all assessed categories, showcasing its potential as a sustainable alternative. Findings reveal that the choice of stabilisation process is key to the overall environmental performance of the region. High energy-driven technologies such as thermal drying present the bigger impacts. Regional disparities highlight the need for context-specific technology selection to optimise environmental outcomes. The study underscores the importance of integrating energy recovery and nutrient recycling in sludge management practices. These findings advocate for the promotion of circular fertilisers within a sustainable agricultural framework, emphasising technology adaptation based on local conditions to enhance ecological and economic benefits.

1. Introduction

Wastewater treatment plants (WWTPs) generate large amounts of sludge as a byproduct of the water treatment process. This sludge is rich in essential nutrients such as nitrogen (N) and phosphorus (P) and contains significant levels of organic matter, making it a valuable resource for agricultural applications as waste-based fertiliser [1,2].
The use of sewage sludge for agricultural purposes is a widespread practice around the world. In the European Union (EU), it is regulated under Directive 86/278/EEC, which establishes standards to minimise environmental risks by promoting safe application practices and setting limits on contaminants to protect soil quality and ecosystems [3]. However, to maximise benefits and mitigate associated risks, it is essential to ensure proper treatment of sludge prior to its land application [4]. In line with regulatory frameworks, most EU Member States require sewage sludge to undergo stabilisation through biological, chemical, or thermal processes [5]. However, treatment technologies across the EU 27 vary significantly based on factors such as final disposal methods and the size of the WWTP, which influence the selection of appropriate stabilisation processes [6]. Moreover, significant differences are observed not only between Member States but also within regions of the same country [7].
Transitioning to a circular economy is essential for a sustainable agriculture, as it can significantly reduce dependence on finite resources. Currently, mineral fertilisers are heavily reliant on non-renewable resources like phosphate rock and nitrogen, which are extracted through energy-intensive processes such as the Haber–Bosch method, resulting in significant environmental impacts [8]. Alternatively, replacing mineral fertilisers with circular fertilisers (CFs) derived from waste streams offers several advantages. These alternatives not only supply essential nutrients but also enhance soil structure through their organic matter content [1]. Additionally, the slow nutrient release fosters long-term soil fertility, reducing the need for frequent fertilisation [9]. This contributes to a more sustainable agricultural system and supports the transition toward a circular economy [10].
In this context, the FER-PLAY project aims to facilitate the uptake of alternative fertilisers, protect ecosystems, decrease EU dependence on fertiliser imports, foster circularity, and improve soil health. The project mapped and assessed alternative fertilisers made from secondary raw materials and highlighted their multiple benefits to promote their wide-scale production and use in the field. In this sense, life cycle assessment (LCA) is an appropriate tool used to assess the environmental performance of different products or services [11] and particularly the management of sewage sludge or biofertiliser [12,13]. LCA can support decision-making by guiding the adoption of circular economy practices and ensuring agricultural sustainability through the evaluation of environmental impacts of different alternatives.
This research focuses on the analysis of regionalised sludge stabilisation technologies to enhance representation for specific geographic areas, particularly Europe. The study aimed to demonstrate the importance of identifying the technologies used in each region.
The contribution of this research, in contrast to previous studies, lies in its shifts from site-case evaluation to a global perspective, ensuring geographical coverage of the three selected regions.
To achieve this, the research assessed the environmental performance of circular fertiliser production from sewage sludge using the most common stabilisation technologies in Europe. This evaluation was conducted through an LCA approach, considering three different climatic regions for agricultural applications. The analysis addressed CF production and allowed its comparison with its non-renewable fertiliser (NRF) counterpart. Finally, a life cycle impact assessment was performed to point out environmental hotspots and trade-offs to identify sustainable practices in sludge management across different regions.

2. Materials and Methods

This research conducted an environmental LCA to evaluate the different technologies used for sludge stabilisation in three European regions. The aim was to facilitate the adoption of CF derived from secondary raw materials, promote their wide-scale production, and improve soil health. LCA was performed according to ISO 14040 and ISO 14044 standards [11,14]. The following sections outline the four interrelated stages of the assessment: (i) goal and scope definition, (ii) life cycle inventory (LCI), (iii) life cycle impact assessment (LCIA), and (iv) interpretation of results.

2.1. Goal and Scope Definitions

The main goal of the study was to compare the impacts of producing CF from sewage sludge, excluding its application to soil, in a European context. The regions—Central, Mediterranean, and Northern Europe—were selected based on climatic conditions to ensure comprehensive geographical representation and encompass the diversity of agricultural practices. The countries within each region were selected by the FER-PLAY’s advisory board (Figure 1) based on their expert judgment. Hence, the purpose was to analyse the environmental performance of CF by identifying the most commonly used stabilisation technologies across the three selected regions.
The selection of stabilisation technology was influenced by various factors such as the size of the treatment plant, influent characteristics, and geographical location [6]. However, although some stabilisation methods are widely adopted, significant variation exists in the technologies used across European countries, with notable differences observed between them. Five sludge treatments were considered:
  • Anaerobic digestion aims at reducing, stabilising, and partially disinfecting sludge. It consists of confining the sludge in a reactor at a controlled temperature for a period of time. Typically, mesophilic conditions (around 35 °C) are used, but thermophilic anaerobic conditions can enhance both biogas yield and digestate quality [15]. During this process, biogas (a mixture of methane and carbon dioxide) is generated as a byproduct and is usually used to maintain the temperature of the vessel [16].
  • Chemical treatment refers mostly to lime treatment, meaning the addition of lime to sludge in order to raise its pH to 12, destroying or inhibiting the biomass responsible for the degradation of the organic compounds. The treatment also helps with disinfecting sludge, increasing its dry matter content, and making handling easier [16].
  • Thermal drying implies delivering energy to the system to evaporate the water, resulting in its densification. A dry matter content of at least 45% is necessary to inhibit the re-growth of bacteria [16].
  • Composting is an aerobic process consisting of aerating sludge mixed with a coproduct such as sawdust or animal manure. Composting produces excess heat, which can be used to raise the temperature of the composting mass. The mix then evolves for several weeks. Composted sludge reaches a good level of disinfection and is stabilised, reducing the arising of odours. The final dry matter content in composted sludge can reach over 60%, making it easy to handle [16].
  • Aerobic digestion stabilises sludge by degrading the organic matter via microorganisms under aerobic conditions (i.e., in the presence of oxygen). Although a simpler process than anaerobic digestion, it requires a significant amount of energy (from 5 to 10 times more than anaerobic digestion) [16]. As a result, it is mostly used in smaller wastewater treatment plants [6].
The functional unit (FU) has a significant influence on the LCA results; therefore, it is essential to define a suitable FU as a reference unit to which the input and output data are referred [11]. In reviewed studies, such as Lam et al. (2020) and Yoshida et al. (2013) [5,17], the most common FU selected was the volume of treated water, the amount of sludge disposal, or the amount of recovered nutrients. However, this study focuses on comparing the production of a CF with its non-renewable counterpart. Therefore, the selected FU was based on the supply of a specific amount of nutrients to agricultural soils [13]. Specific nutrient supply values for the value chain are presented in Table 1.
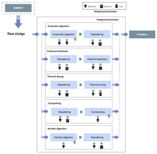
The system boundaries considered in the present work were limited to fertiliser production, starting with the sludge generation (originated from primary clarifier and biological reactor from urban wastewater treatment (UWWT)) and excluding upstream wastewater treatment processes, as depicted in Figure 2. For each stabilisation technology, chemical consumption, energy consumption (i.e., electricity and fuel), and the derived emissions were included. Infrastructure was not considered in the assessment because it was demonstrated in previous studies that only 4% of environmental impacts are attributable to the construction phase [18].

2.2. Data Acquisition and Life Cycle Inventory

LCI was collected for the three European regions. As previously mentioned, the three geographical regions share the same objective and scope, with the unit processes being identical across all scenarios. However, the distribution of stabilisation technologies utilised and the composition of the raw sewage sludge exhibit differences across countries, requiring specific modelling for each case [6]. Therefore, each region has a different LCI. Table 2 presents the distribution of the technological mix, compiled based on the most common stabilisation methods employed in the respective countries of each European region, as outlined in Section 2.1. Further information is provided in Section S1 of Supplementary Material.
Primary data at the industrial level were mostly obtained from stakeholders and partners involved in the FER-PLAY project. These data encompassed a wide range of inputs for sludge stabilisation processes, including energy consumption, chemical use, fuel consumption, and waste generation. Conversely, energy and chemical consumption for the necessary unit processes were obtained from secondary sources such as technical handbooks [19]. For the chemical treatment of sludge (i.e., alkaline treatment), the required amount of lime was sourced from the literature [20].
Concerning anaerobic digestion, the production of biogas and digestate, including fugitive CH4 emissions, was modelled based on the study by Huygens et al. (2022) [20]. Direct emissions linked to biogas combustion were estimated based on the emission factors proposed by the EMEP/EEA air pollutant emissions inventory guidebook [21], taking into account the TIER 1 emission factor. In addition, the composition of the final product and air emissions generated during the compost production process were also modelled based on Huygens et al. (2022) [20]. It was assumed in the composting process that cellulose-rich bulking agents, necessary to combine with sludge during this process, are waste products from other processes and therefore have no associated environmental impact [16].
Secondary data related to energy and chemical production, or waste treatment were obtained from the Ecoinvent v3.9 database [22] by following a “cut off” approach. Meanwhile, the electricity production of each country was obtained from the Eurostat database, considering each country’s contribution to represent the electrical grid of each group of countries. These processes were modelled using background processes for the electricity market. Similarly, NRFs were modelled using a “market” approach representative of Europe. The nutrient supplies from these processes were equivalent amounts provided by stabilised sludge, enabling a comparative analysis of their life cycle impacts.
Table 3 presents the input/output inventories for stabilised sewage sludge for the UWWT value chain, per functional unit, for the Central, Mediterranean, and Northern regions of Europe, respectively.

2.3. Assumptions

Sludge generation was considered to have no environmental burdens, aligning with a zero-burden approach. Specifically, all environmental impacts from the wastewater treatment process were attributed exclusively to the main product, treated wastewater, as sewage sludge is considered a waste [23,24]. Consequently, no upstream impacts were assigned to the sludge, as mentioned earlier in Section 2.1.
Aerobic digestion is predominantly used as a stabilisation method in small WWTPs, and it is not even frequently used [6]. For this reason, this technology was disregarded from the study. Regarding the electricity generated from the biogas produced in anaerobic digestion, it is considered a coproduct of the system. Therefore, all the environmental impacts of the process, including the direct emissions from the combustion of biogas, are allocated to the sludge. It is assumed that the electricity generated and leaving the system is free from environmental burdens.

2.4. Life Cycle Impact Assessment

The Environmental Footprint (EF) 3.1. (adapted) method, developed by the Joint Research Centre of the European Commission, was selected to carry out the LCIA. This analysis followed a midpoint approach and included 16 impact categories [25]. However, toxicity-related categories (ecotoxicity freshwater, human toxicity cancer, and human toxicity non-cancer), were not considered in this study due to the lack of robustness and reliability in the characterisation factors [26]. The most relevant categories selected were acidification (A) in mol H + eq.; climate change (CC) in kg CO2 eq.; marine eutrophication (MEP) in kg N eq.; freshwater eutrophication (FEP) in kg P eq.; photochemical ozone formation (POF) in NMVOC eq.; resource use, fossils (RUf) in MJ; resource use, minerals and metals (RUm) in kg Sb eq.; and water use (WU) in m3 deprived. These categories were chosen based on previous LCA studies in fertiliser production [12], and they cover environmental burdens on various protection areas, as recommended by PEFRC guidelines [26]. SimaPro 9.6 [27] was the software used to perform the impact assessment. In this study, normalisation and weighting steps were not carried out.

3. Results

This section presents the results of the environmental assessment of CF production across the three regions under study, focusing on the contribution analysis.

Environmental Performance

The contribution analysis of CF production is shown in Figure 3. The analysis reveals a different environmental profile for each region, with environmental burdens being unequally distributed among the different technologies. Differences can be attributed to various factors, such as variations in the composition of raw materials or differing sludge management practices.
In the Central region, the technology based on anaerobic digestion presents the highest contribution in all evaluated categories, except for RUm and RUf, with the following contributions: acidification (50%), climate change (52%), marine eutrophication (67%), freshwater eutrophication (38%), photochemical ozone formation (65%), fossil resource use (20%), and water use (−64%). In contrast, chemical treatment demonstrates a significantly lower contribution across all categories, with contributions not exceeding 17%. Similarly, thermal drying predominantly contributes to the RUf category (37%), while in the other categories, its contributions do not exceed 15%. Composting is mainly responsible for impact categories A (34%), FEP (47%), RUf (31%), and RUm (42%).
When looking at Figure 3, it is observed that the Mediterranean region exhibits environmental benefits in some categories associated with anaerobic digestion, with the contributions of −13%, −74%, −77%, −87%, and −83% for A, FEP, RUf, Rum, and WU, respectively. Anaerobic digestion shows significant impacts in the MEP category; however, its contribution to CC is relatively low (8%).
Regarding the Northern region, anaerobic digestion presents environmental benefits in some categories, such as FEP (−4%), RUf (−9%), RUf (−28%), and WU (−13%). Chemical treatment is the technology with the highest contribution to CC, with an average of 31% in the remaining categories. However, thermal drying dominates all categories, with contributions ranging from 41% to 66%. Finally, the remaining technology exhibits negligible impacts in most categories, except for A, MEP, FEP, and RUm, where its contributions are 16%, 10%, 14%, and 17%, respectively.

4. Discussion

This section identifies the environmental hotspots of the CF value chain, comparing them across regions and with their non-renewable counterparts.

4.1. Identification of the Environmental Hotspots

The environmental assessment identified the hotspots across the life cycle stages for each evaluated scenario. Emissions resulting from combustion of biogas associated with anaerobic digestion represent the main hotspot in A, CC, MEP, and POF for the Central region. These environmental burdens are due to NOx and sulphur dioxides in A, while methane fugitive emissions contribute significantly to CC and POF. Furthermore, NOx and CH4 were significant contributors to MEP and POF, respectively, in the Mediterranean region. Lime consumption during chemical treatment processes also contributed substantially to the environmental burdens in CC for both the Mediterranean and Northern regions. In contrast, fuel consumption in thermal drying is the main carrier across almost all categories for the Northern region.
When comparing the results of this study to previous research, similar environmental hotspots are identified across technologies. For anaerobic digestion, biogas combustion emissions, particularly fugitive methane, are the primary contributors, consistent with the findings of [28,29], especially in terms of global warming. Biogas also provides environmental benefits by replacing grid electricity, reducing fossil fuel consumption and associated SO2 and NO2 emissions, thus generating environmental credits for electricity production [30]. Additionally, Houllion and Jolliet (2004) [31] highlighted the significant impact of fuel use for heating, which is also reported in the present study. Similarly, lime has been identified as another key environmental hotspot in chemical treatment processes, emphasising its relevance in impact categories such as CC and POF [32].

4.2. Comparative Analysis of the Scenarios

Figure 4 shows the comparative environmental analysis of the evaluated scenarios among CF production in the three regions with their non-renewable counterparts (absolute values per category are reported in Table S4 of the Supplementary Material). NRF shows the worst performance for all the impact categories assessed due to its high energy consumption during production and the significant environmental impacts associated with the extraction of raw materials.
A lot of LCA studies focused on CF production from sewage sludge. However, when compared to other studies, it is observed that different approaches have been established in the environmental assessment of CF from sewage sludge. Allocation in the production of these fertilisers remains a controversial discussion [33]. Some studies, such as Pradel et al. (2016, 2019) and Sfez et al., (2019) [33,34,35], include wastewater treatment within their scope, while others consider not only the production of CFs but also their application to soil [36,37]. Despite the differences in approaches, assumptions, and methodologies, to the best of the authors’ knowledge, studies have consistently shown better environmental performance of CF. This highlights the benefits of using sewage sludge as a fertiliser, as well as its potential due to its inherent fertilising properties.
When comparing fertiliser production across regions, as illustrated in Figure 4, the technological mix implemented in the Mediterranean region shows the best environmental performance across all categories, with 55% lower impacts in the FEP and RUf categories and reductions of 29%, 21%, and 15% in the WU, CC, and POF categories, respectively, compared to the region with the highest impact. This is mainly attributed to the dominant use of anaerobic digestion technology, where energy recovery is essential in enhancing the overall environmental outcomes.
The Central region exhibits the highest environmental impacts in categories such as A, MEP, and FEP, with increases of 11%, 15%, and 53%, respectively, compared to the region with the best environmental performance in each impact category. This is primarily due to the predominant use of anaerobic and aerobic digestion technologies. However, as noted in previous sections, aerobic digestion was not considered in the study, and thus, the impacts are mostly attributed to anaerobic digestion. In contrast, for categories CC, POF, and RUf, the Northern region shows the worst environmental performance, with increases of 21%, 15%, and 56%, respectively, compared to the region with the lowest impact, which can be attributed to the use of chemical treatment and thermal drying technologies, both of which are equally prevalent. These findings highlight that the results are significantly influenced by the choice of technology implemented in each region.

5. Conclusions

As far as we know, this research is the first environmental analysis of a CF taking a regional approach into account. The results have shown that fertilisers from stabilised sludge have a better environmental performance than their NRF counterparts, highlighting their potential as a sustainable alternative to mineral fertiliser. However, the renewable origin of CFs does not automatically ensure their environmental sustainability, so further studies are needed. Interestingly, the regional approach provides valuable insights. Thus, differences were found among the studied regions, showing that one-size-fits-all solutions are not always the best choice and, therefore, the particularities and nuances of the countries need to be considered before applying a circular solution. The analysis underscores the influence of stabilisation technologies on life cycle impacts, showing the importance of the technology used based on the specific conditions of each region. Stabilisation technologies with resource and energy recovery (such as anaerobic digestion) lead to environmental burden reductions derived from self-generated electricity. Furthermore, the intrinsic properties of CF, such as slow nutrient release and improved adsorption capacity, contribute to reduced impacts during the use phase, promoting soil health and long-term agricultural sustainability. These findings stress the importance of adopting holistic LCA approaches to guide technology prioritisation and support the integration of CF into sustainable agricultural systems.

Supplementary Materials

The following supporting information can be downloaded at: https://www.mdpi.com/article/10.3390/su17041698/s1. Table S1. Stabilisation method distribution for the Central region for sludge. Table S2. Stabilisation method distribution for the Mediterranean region for sludge. Table S3. Stabilisation method distribution for the Northern region for sludge. Table S4. Characterisation results of circular fertiliser for each European region per FU. Table S5. Normalisation of characterisation results of circular and non-renewable fertiliser (NRF) for each European region per FU. References [6,38,39,40,41] are cited in the Supplementary Materials.

Author Contributions

Conceptualization, J.P.-G., P.V.-R. and L.G.-M.; methodology, J.P.-G., P.V.-R. and L.G.-M.; formal analysis, J.P.-G.; investigation, J.P.-G. and L.G.-M.; resources, L.R.-H.; data curation, T.A. and L.R.-H.; writing—original draft preparation, J.P.-G.; writing—review and editing, L.G.-M., P.V.-R., L.R.-H. and T.A.; visualization, J.P.-G. All authors have read and agreed to the published version of the manuscript.

Funding

This research was funded by the European Union’s Horizon Europe research and innovation programme under grant agreement No. 101060426 (Multi-assessment of alternative fertilisers for promoting local sustainable value chains and clean ecosystems). Views and opinions expressed, however, are those of the author(s) only and do not necessarily reflect those of the European Union. Neither the European Union nor the granting authority can be held responsible for them.

Data Availability Statement

The original contributions presented in this study are included in the article/Supplementary Material. Further inquiries can be directed to the corresponding author.

Acknowledgments

The authors would like to thank all members of the FER-PLAY project, especially the Technology Centre for Energy and the Environment (CETENMA) and Draxis Research Ventures (DReVen Greece) for their contributions to the development of the overall multi-assessment impact methodology.

Conflicts of Interest

Authors Jessica Pérez-García, Pedro Villanueva-Rey, Teresa Alvarino and Lucía González-Monjardin were employed by the company Galician Water Research Center Foundation (Cetaqua Galicia), AquaHub-A Vila da Auga. Author Leticia Rodríguez-Hernández was employed by the company VIAQUA, Gestión Integral de Aguas de Galicia, AquaHub-A Vila da Auga. The remaining authors declare that the research was conducted in the absence of any commercial or financial relationships that could be construed as a potential conflict of interest.

Abbreviations

AAcidification
CCClimate change
CFCircular fertiliser
EUEuropean Union
FEPFreshwater eutrophication
FUFunctional unit
LCALife cycle assessment
LCILife cycle inventory
LCIALife cycle inventory assessment
MEPMarine eutrophication
NNitrogen
NRFNon-renewable fertiliser
PPhosphorus
POFPhotochemical ozone formation
RUfResource use, fossils
RUmResource use, minerals and metals
UWWTPUrban wastewater treatment
WUWater use
WWTPWastewater treatment plant

References

  1. Kominko, H.; Gorazda, K.; Wzorek, Z. Potentiality of sewage sludge-based organo-mineral fertilizer production in Poland considering nutrient value, heavy metal content and phytotoxicity for rapeseed crops. J. Environ. Manag. 2019, 248, 109283. [Google Scholar] [CrossRef]
  2. da Silva, W.R.; do Nascimento, C.W.A.; da Silva, F.B.V.; de Souza, A.A.B.; Fracetto, G.G.M.; de Sá Veloso Ximenes, D.H. Effects of sewage sludge stabilization processes on soil fertility, mineral composition, and grain yield of maize in successive cropping. J. Soil Sci. Plant Nutr. 2021, 21, 1076–1088. [Google Scholar] [CrossRef]
  3. European Commission. Directive 86/278EEC. Off. J. L 1986, 181, 6–12. Available online: https://eur-lex.europa.eu/legal-content/EN/TXT/?uri=celex%3A31986L0278 (accessed on 29 November 2024).
  4. Hušek, M.; Moško, J.; Pohořelý, M. Sewage sludge treatment methods and P-recovery possibilities: Current state-of-the-art. J. Environ. Manag. 2022, 315, 115090. [Google Scholar] [CrossRef]
  5. Yoshida, H.; Christensen, T.H.; Scheutz, C. Life cycle assessment of sewage sludge management: A review. Waste Manag. Res. 2013, 31, 1083–1101. [Google Scholar] [CrossRef] [PubMed]
  6. Kelessidis, A.; Stasinakis, A.S. Comparative study of the methods used for treatment and final disposal of sewage sludge in European countries. Waste Manag. 2012, 32, 1186–1195. [Google Scholar] [CrossRef] [PubMed]
  7. Sporchia, F.; Caro, D. Exploring the potential of circular solutions to replace inorganic fertilizers in the European Union. Sci. Total Environ. 2023, 892, 164636. [Google Scholar] [CrossRef]
  8. Oberle, B.; Bringezu, S.; Hatfield-Dodds, S.; Hellweg, S.; Schandl, H.; Clement, J. Global Resources Outlook: 2019; International Resource Panel, United Nations: Paris, France, 2019; Available online: https://orbi.uliege.be/handle/2268/244276 (accessed on 4 December 2023).
  9. Sena, M.; Seib, M.; Noguera, D.R.; Hicks, A. Environmental impacts of phosphorus recovery through struvite precipitation in wastewater treatment. J. Clean. Prod. 2021, 280, 124222. [Google Scholar] [CrossRef]
  10. Seleiman, M.F.; Santanen, A.; Mäkelä, P.S. Recycling sludge on cropland as fertilizer–Advantages and risks. Resour. Conserv. Recycl. 2020, 155, 104647. [Google Scholar] [CrossRef]
  11. ISO 14040; Environmental Management-Life Cycle Assessment—Principles and Framework. International Standards Organization: Geneva, Switzerland, 2006.
  12. Heimersson, S.; Svanström, M.; Cederberg, C.; Peters, G. Improved life cycle modelling of benefits from sewage sludge anaerobic digestion and land application. Resour. Conserv. Recycl. 2017, 122, 126–134. [Google Scholar] [CrossRef]
  13. Egas, D.; Azarkamand, S.; Casals, C.; Ponsá, S.; Llenas, L.; Colón, J. Life cycle assessment of bio-based fertilizers production systems: Where are we and where should we be heading? Int. J. Life Cycle Assess. 2023, 28, 626–650. [Google Scholar] [CrossRef]
  14. ISO 14044; Environmental Management-Life Cycle Assessment—Requirements and Management. International Standards Organization: Geneva, Switzerland, 2006.
  15. Di Costanzo, N.; Di Capua, F.; Cesaro, A.; Carraturo, F.; Salamone, M.; Guida, M.; Esposito, G.; Giordano, A. Headspace micro-oxygenation as a strategy for efficient biogas desulfurization and biomethane generation in a centralized sewage sludge digestion plant. Biomass Bioenergy 2024, 183, 107151. [Google Scholar] [CrossRef]
  16. European Commission. Disposal and Recycling Routes of Sewage Sludge Part 3. In Scientific and Technical Report; European Commission DG Environment: Brussels, Belgium, 2001. [Google Scholar]
  17. Lam, K.L.; Zlatanović, L.; van Der Hoek, J.P. Life cycle assessment of nutrient recycling from wastewater: A critical review. Water Res. 2020, 173, 115519. [Google Scholar] [CrossRef]
  18. Lorenzo-Toja, Y.; Vázquez-Rowe, I.; Amores, M.J.; Termes-Rifé, M.; Marín-Navarro, D.; Moreira, M.T.; Feijoo, G. Benchmarking wastewater treatment plants under an eco-efficiency perspective. Sci. Total Environ. 2016, 566–567, 468–479. [Google Scholar] [CrossRef]
  19. Metcalf & Eddy. Wastewater Engineering: Treatment and Reuse, 4th ed.; McGraw-Hill: New York, NY, USA, 2003. [Google Scholar]
  20. Huygens, D.; Garcia-Gutierrez, P.; Orveillon, G.; Schillaci, C.; Delre, A.; Orgiazzi, A.; Wojda, P.; Tonini, D.; Egle, L.; Jones, A.; et al. Screening Risk Assessment of Organic Pollutants and Environmental Impacts from Sewage Sludge Management Study to Support Policy Development on the Sewage Sludge Directive (86/278/EEC); Publications Office of the European Union: Luxembourg, 2022. [Google Scholar] [CrossRef]
  21. European Environment Agency. EMEP/EEA Air Pollutant Emission Inventory Guidebook 2023: Technical Guidance to Prepare National Emission Inventories; Publications Office of the European Union: Luxembourg, 2023. Available online: https://data.europa.eu/doi/10.2800/795737 (accessed on 13 December 2023).
  22. FitzGerald, D.; Sonderegger, T. Documentation of Changes Implemented in the Ecoinvent Database v3.10. Database 2023, 3. Available online: https://www.researchgate.net/profile/Paul-Beckert/publication/386086666_Documentation_of_changes_implemented_in_the_ecoinvent_database_v310/links/6742fac56dedd318c899cc21/Documentation-of-changes-implemented-in-the-ecoinvent-database-v310.pdf (accessed on 8 December 2024).
  23. Neumann, P.; Riquelme, C.; Cartes, J.; Kuschel-Otárola, M.; Hospido, A.; Vidal, G. Relevance of sludge management practices and substance modeling in LCA for decision-making: A case study in Chile. J. Environ. Manag. 2022, 324, 116357. [Google Scholar] [CrossRef]
  24. Longo, S.; Frison, N.; Renzi, D.; Fatone, F.; Hospido, A. Is SCENA a good approach for side-stream integrated treatment from an environmental and economic point of view? Water Res. 2017, 125, 478–489. [Google Scholar] [CrossRef]
  25. Bassi, S.; Biganzoli, F.; Ferrara, N.; Amadei, A.; Valente, A.; Sala, S.; Ardente, F. Updated Characterisation and Normalisation Factors for the Environmental Footprint 3.1 Method; Publications Office of the European Union: Luxembourg, 2023; Available online: https://data.europa.eu/doi/10.2760/798894 (accessed on 13 December 2023).
  26. PEFCR. Product Environmental Footprint Category Rules Guidance. 2018. Available online: https://eplca.jrc.ec.europa.eu/permalink/PEFCR_guidance_v6.3-2.pdf (accessed on 8 December 2024).
  27. PRé Sustainability. SimaPro Database Manual Library. Methods Library. 2021. Available online: https://support.simapro.com/articles/Manual/SimaPro-Methods-manual (accessed on 23 November 2024).
  28. Cartes, J.; Neumann, P.; Hospido, A.; Vidal, G. Life cycle assessment of management alternatives for sludge from sewage treatment plants in Chile: Does advanced anaerobic digestion improve environmental performance compared to current practices? J. Mater. Cycles Waste Manag. 2018, 20, 1530–1540. [Google Scholar] [CrossRef]
  29. Florio, C.; Fiorentino, G.; Corcelli, F.; Ulgiati, S.; Dumontet, S.; Güsewell, J.; Eltrop, L. A life cycle assessment of biomethane production from waste feedstock through different upgrading technologies. Energies 2019, 12, 718. [Google Scholar] [CrossRef]
  30. Li, H.; Jin, C.; Zhang, Z.; O’Hara, I.; Mundree, S. Environmental and economic life cycle assessment of energy recovery from sewage sludge through different anaerobic digestion pathways. Energy 2017, 126, 649–657. [Google Scholar] [CrossRef]
  31. Houillon, G.; Jolliet, O. Life cycle assessment of processes for the treatment of wastewater urban sludge: Energy and global warming analysis. J. Clean. Prod. 2005, 13, 287–299. [Google Scholar] [CrossRef]
  32. Ding, A.; Zhang, R.; Ngo, H.H.; He, X.; Ma, J.; Nan, J.; Li, G. Life cycle assessment of sewage sludge treatment and disposal based on nutrient and energy recovery: A review. Sci. Total Environ. 2021, 769, 144451. [Google Scholar] [CrossRef]
  33. Pradel, M.; Aissani, L.; Villot, J.; Baudez, J.C.; Laforest, V. From waste to added value product: Towards a paradigm shift in life cycle assessment applied to wastewater sludge—A review. J. Clean. Prod. 2016, 131, 60–75. [Google Scholar] [CrossRef]
  34. Pradel, M.; Aissani, L. Environmental impacts of phosphorus recovery from a “product” Life Cycle Assessment perspective: Allocating burdens of wastewater treatment in the production of sludge-based phosphate fertilizers. Sci. Total Environ. 2019, 656, 55–69. [Google Scholar] [CrossRef]
  35. Sfez, S.; De Meester, S.; Vlaeminck, S.E.; Dewulf, J. Improving the resource footprint evaluation of products recovered from wastewater: A discussion on appropriate allocation in the context of circular economy. Resour. Conserv. Recycl. 2019, 148, 132–144. [Google Scholar] [CrossRef]
  36. Yoshida, H.; ten Hoeve, M.; Christensen, T.H.; Bruun, S.; Jensen, L.S.; Scheutz, C. Life cycle assessment of sewage sludge management options including long-term impacts after land application. J. Clean. Prod. 2018, 174, 538–547. [Google Scholar] [CrossRef]
  37. Willén, A.; Junestedt, C.; Rodhe, L.; Pell, M.; Jönsson, H. Sewage sludge as fertiliser–environmental assessment of storage and land application options. Water Sci. Technol. 2017, 75, 1034–1050. [Google Scholar] [CrossRef] [PubMed]
  38. Eurostat. Sewage Sludge Production and Disposal. [Data Set]. 26 July 2023. Available online: https://ec.europa.eu/eurostat/databrowser/view/env_ww_spd/default/table?lang=en&category=env.env_wat.env_nwat (accessed on 4 December 2023).
  39. European Commission. Annex to the Report from the Commission to the Council and the European Parliament on the Implementation of Community Waste Legislation; Publications Office of the European Union: Luxembourg, 2006; Available online: https://eur-lex.europa.eu/legal-content/EN/TXT/?uri=CELEX:52006SC1053 (accessed on 4 December 2023).
  40. Ministry of Environment and Rural and Marine. Characterization of Sewage Sludge Generated in Spain. 2009. Available online: https://www.miteco.gob.es/es/calidad-y-evaluacion-ambiental/publicaciones/lodos.html (accessed on 4 December 2023).
  41. Danube Region Strategy Quality Water. Workshop on Sludge Management in the Danube Region for a Greener EU. 2021. Available online: https://waterquality.danube-region.eu/wp-content/uploads/sites/13/sites/13/2021/05/11.-Ireland-Aoife-Kyne-Sludge-presentation-1.pdf (accessed on 4 December 2023).
Figure 1. Map showing the EU 27 countries included in the three considered regions (Central, Mediterranean, and Northern).
Figure 1. Map showing the EU 27 countries included in the three considered regions (Central, Mediterranean, and Northern).
Sustainability 17 01698 g001
Figure 2. System boundaries considered in the study. Urban wastewater treatment was excluded from system limits (dashed lines).
Figure 2. System boundaries considered in the study. Urban wastewater treatment was excluded from system limits (dashed lines).
Sustainability 17 01698 g002
Figure 3. Contribution analysis of circular fertiliser for each European region.
Figure 3. Contribution analysis of circular fertiliser for each European region.
Sustainability 17 01698 g003
Figure 4. Normalised life cycle impact characterisation results for circular fertiliser production for each European region and its non-renewable counterpart.
Figure 4. Normalised life cycle impact characterisation results for circular fertiliser production for each European region and its non-renewable counterpart.
Sustainability 17 01698 g004
Table 1. Stabilised sludge nutrient content [16].
Table 1. Stabilised sludge nutrient content [16].
  Dry matter (% DM)20.00
  Nitrogen content (% DM) 4.11
  Phosphorus content (% DM) 2.90
  Potassium content (% DM) 0.30
Table 2. Stabilisation method distribution per European region.
Table 2. Stabilisation method distribution per European region.
RegionAnaerobic DigestionChemical TreatmentThermal DryingCompostingAerobic Digestion
Northern10.836.139.711.61.8
Central39.45.35.315.934.0
Mediterranean68.26.06.06.013.7
Table 3. Inventory data for the sludge stabilisation technology mix across the three regions (per FU).
Table 3. Inventory data for the sludge stabilisation technology mix across the three regions (per FU).
CentralMediterraneanNorthern
Inputs from the technosphere
MaterialsAmountAmountAmountunits
Raw sludge 3.6150.5740.93t (wet basis)
Electricity 5290.402113.62 2136.07kWh
Polymer (dewatering) 0.23 0.190 0.25kg
Lime, CaO (chemical treatment) 8.89 9.71 41.30kg
Fuel (thermal drying) 4.45 4.85 22.71L
Transportation supplier by truck 0.0300.025 0.032tkm
Transportation supplier by train 0.0560.0460.060tkm
Transportation supplier by ship (dewatering) 0.063 0.051 0.067tkm
Outputs to the technosphere
Products and coproductsAmountAmountAmountunits
Stabilised sludge 1.00 1.00 1.00 t (wet basis)
Electricity 22.30 260.9529.38kWh
WasteAmountAmountAmountunits
Wastewater 7830.00 7700.004.96m3
Emissions
To airAmountAmountAmountunits
CH4 1.010.17 0.16kg
NOx 111.09188.2827.27g
CO 87.53146.5518.16g
NMVOC 5.61 9.391.06g
SOx (biogas combustion) 6.06 10.151.14g
NH3 0.130.22 0.024g
Pb (biogas combustion) 0.0028 0.00050 0.00050mg
Cd (biogas combustion) 0.0011 0.00020 0.00020mg
Hg (biogas combustion) 0.067 0.110.013mg
As (biogas combustion) 0.024 0.03400.0044mg
Cr (biogas combustion) 0.10 0.169 0.019mg
Cu (biogas combustion) 0.17 0.290.033mg
Ni (biogas combustion) 0.13 0.212 0.024mg
Se (biogas combustion) 0.12 0.20 0.022mg
Zn (biogas combustion) 2.24 3.760.42mg
PCDD/F (biogas combustion) 0.54 0.900.10ng
Water vapour (thermal drying) 0.050 0.0500.23m3
N2O 22.648.64111.37g
H2S (composting) 0.010 0.0036 0.0036g
N (composting) 2.06 0.76 1.03g
Terpenes (composting) 0.05 0.02 0.02g
Disclaimer/Publisher’s Note: The statements, opinions and data contained in all publications are solely those of the individual author(s) and contributor(s) and not of MDPI and/or the editor(s). MDPI and/or the editor(s) disclaim responsibility for any injury to people or property resulting from any ideas, methods, instructions or products referred to in the content.

Share and Cite

MDPI and ACS Style

Pérez-García, J.; Villanueva-Rey, P.; Rodríguez-Hernández, L.; Alvarino, T.; González-Monjardin, L. From House to Farm: Life Cycle Assessment of Sewage Sludge as a Circular Fertiliser at Regional European Level. Sustainability 2025, 17, 1698. https://doi.org/10.3390/su17041698

AMA Style

Pérez-García J, Villanueva-Rey P, Rodríguez-Hernández L, Alvarino T, González-Monjardin L. From House to Farm: Life Cycle Assessment of Sewage Sludge as a Circular Fertiliser at Regional European Level. Sustainability. 2025; 17(4):1698. https://doi.org/10.3390/su17041698

Chicago/Turabian Style

Pérez-García, Jessica, Pedro Villanueva-Rey, Leticia Rodríguez-Hernández, Teresa Alvarino, and Lucía González-Monjardin. 2025. "From House to Farm: Life Cycle Assessment of Sewage Sludge as a Circular Fertiliser at Regional European Level" Sustainability 17, no. 4: 1698. https://doi.org/10.3390/su17041698

APA Style

Pérez-García, J., Villanueva-Rey, P., Rodríguez-Hernández, L., Alvarino, T., & González-Monjardin, L. (2025). From House to Farm: Life Cycle Assessment of Sewage Sludge as a Circular Fertiliser at Regional European Level. Sustainability, 17(4), 1698. https://doi.org/10.3390/su17041698

Note that from the first issue of 2016, this journal uses article numbers instead of page numbers. See further details here.

Article Metrics

Back to TopTop