Next Article in Journal
Having Faith in the Sustainable Livelihood Approach: A Review
Previous Article in Journal
Evaluation and Analysis of Passive Energy Saving Renovation Measures for Rural Residential Buildings in Cold Regions: A Case Study in Tongchuan, China
 
 
Font Type:
Arial Georgia Verdana
Font Size:
Aa Aa Aa
Line Spacing:
Column Width:
Background:
Article

Research on Positioning and Tracking Method of Intelligent Mine Car in Underground Mine Based on YOLOv5 Algorithm and Laser Sensor Fusion

1
School of Resources Environment and Materials, Guangxi University, 100 University East Road, Nanning 530004, China
2
State Key Laboratory of Featured Metal Materials and Life-Cycle Safety for Composite Structures, Guangxi University, 100 University East Road, Nanning 530004, China
3
Guangxi Colleges and Universities Key Laboratory of Minerals Engineering, Guangxi University, 100 University East Road, Nanning 530004, China
*
Author to whom correspondence should be addressed.
Sustainability 2025, 17(2), 542; https://doi.org/10.3390/su17020542
Submission received: 20 November 2024 / Revised: 4 January 2025 / Accepted: 10 January 2025 / Published: 12 January 2025
(This article belongs to the Special Issue Sustainability for Disaster Mitigation in Underground Engineering)

Abstract

Precise positioning has become a key technology in the intelligent development of underground mines. To improve the positioning accuracy of mining vehicles, this paper proposes an intelligent underground mining vehicle positioning and tracking method based on the fusion of the YOLOv5 and laser sensor technology. The system utilizes a camera and the YOLOv5 algorithm for real-time identification and precise tracking of mining vehicles, while the laser sensor is used to accurately measure the straight-line distance between the vehicle and the positioning device. By combining the strengths of both vision and laser sensors, the system can efficiently identify mining vehicles in complex environments and accurately calculate their position using geometric principles based on laser distance measurements. Experimental results show that the YOLOv5 algorithm can efficiently identify and track mining vehicles in real time. When integrated with the laser sensor’s distance measurement, the system achieves high-precision positioning, with horizontal and vertical positioning errors of 1.66 cm and 1.96 cm, respectively, achieving centimeter-level accuracy overall. This system significantly improves the accuracy and real-time performance of mining vehicle positioning, effectively reducing operational errors and safety risks, providing essential technical support for the intelligent development of underground mining transportation systems.

1. Introduction

The intelligent development of underground mines is an inevitable trend, and the Chinese government is actively promoting the construction of smart underground mines and unmanned mining operations [1,2]. However, the intelligentization of underground mines faces many challenges. The working environment in underground mines is complex and variable, with narrow tunnels and poor traffic conditions. Mining vehicles must perform complex obstacle avoidance, driving, and turning operations in confined spaces. Harsh environmental factors in underground mines, such as temperature, humidity, and dust, also greatly affect the operational stability of mining vehicles [3]. Therefore, precise positioning of mining vehicles has become an indispensable technology in intelligent systems. Traditional positioning technologies, such as GPS and radio-based systems, are difficult to implement in underground environments because these signals are obstructed or interfered with by the mine’s structure. The precise positioning of mining vehicles not only plays a role in their autonomous navigation and obstacle avoidance but also directly impacts the safety and efficiency of mining operations. The production environment in underground mines is highly complex, and the positioning accuracy of mining vehicles must be sufficiently high to ensure their safe and efficient operation in mine tunnels. Therefore, achieving high precision and high stability positioning of mining vehicles in underground mines has become a key challenge in the intelligent development of mining.
Researchers have already proposed various positioning technologies for mining vehicles. Sun [4] proposed a TOA (Time of Arrival) target positioning method for specific environments in underground coal mines, establishing a one-dimensional positioning method using dual Wi-Fi (Wireless Fidelity) channels and a single optical fiber channel along with a high-precision positioning algorithm to ensure the effective application of the TOA method, achieving a positioning accuracy of 3 m. Guo [5] developed a navigation and positioning system for underground unmanned vehicles based on an inertial measurement unit (IMU), which achieves autonomous positioning and navigation in underground environments by integrating data from the IMU and other sensors; however, long-term reliance on the IMU can lead to errors. Li [6] designed a 3D SLAM rescue robot for coal mines that uses LiDAR to acquire 3D point cloud data of the surrounding environment for real-time positioning, though the scanning accuracy may be affected in complex environments. Xu [7] combined vehicle vision recognition and ultrasonic ranging technology, achieving average positioning errors of 0.142 m on straight roads and 0.381 m on curves without considering poor visibility; however, this technique requires a large number of installed tags that are prone to contamination, reducing the accuracy and increasing costs. Cao [8] designed a metal sensor-based mining vehicle positioning and safety monitoring system using a wireless sensor network (WSN), which achieved some success in vehicle positioning and safety monitoring but its RSSI (Received Signal Strength Indicator) ranging technology is vulnerable to environmental interference, limiting positioning accuracy. He [9] proposed a strategy combining long-distance ultrasonic measurements and short-distance image recognition. Chi’s [10] comprehensive positioning system for unmanned coal mining vehicles integrates technologies such as an extended Kalman filter (EKF), inertial navigation system (INS), odometer, and ultra-wideband (UWB) positioning, achieving decimeter-level accuracy in experiments. Jeong’s [11] tunnel positioning system, based on LED chromaticity and fuzzy logic, uses light source variations to achieve positioning but the system is limited by the stability of the light source and interference from ambient light. Zhang [12] developed an unmanned intelligent transportation dispatch system for open-pit mines based on 5G and big data technology, utilizing the high speed and low latency of 5G networks to achieve real-time dispatch and monitoring; however, the complex underground mining environment requires additional signal base stations, which increases construction costs.
In summary, traditional mine positioning methods mainly include wireless signal-based positioning technologies, inertial navigation systems (INSs), LiDAR, visual recognition, ultrasonic ranging, etc. These methods each have their advantages and disadvantages but most technologies face issues such as insufficient positioning accuracy, error accumulation, and environmental interference in complex environments. Furthermore, these technologies mostly rely on additional infrastructure, such as base stations or tags, increasing the complexity and cost of system deployment [13,14,15,16,17,18]. The accuracy is generally at the decimeter- or meter-level, which cannot meet the precise positioning requirements of intelligent underground mines. Based on the limitations of existing positioning technologies, this paper proposes an intelligent trackless transportation mining truck positioning and tracking method for underground mines, based on the fusion of the YOLOv5 algorithm and laser sensors. YOLOv5, as an advanced deep learning object detection algorithm, has significant advantages in object recognition and tracking. It can accurately identify the relationship between mining trucks and the surrounding environment through real-time image processing, providing reliable visual information for positioning. Meanwhile, laser sensors, as high-precision ranging tools, can provide accurate distance information in the complex mine environment. By leveraging the complementary advantages of technology fusion, the real-time monitoring and positioning of trackless transportation vehicles in underground mines are achieved, with positioning accuracy reaching centimeter-level. This method improves mine production efficiency, reduces safety risks, and provides strong technical support for the sustainable development of mines.

2. Construction of Real-Time Detection System for Transport Vehicles

2.1. Selection of Real-Time Target Detection Algorithm for Mining Vehicles

Currently, object detection algorithms based on convolutional neural networks (CNNs) are mainly divided into two categories: two-stage object detection algorithms based on region proposal networks (RPNs) [19] and one-stage object detection algorithms based on regression methods [18]. Typical two-stage object detection algorithms include R-CNN [20], SPPNet [21], Fast R-CNN [22], and Faster R-CNN [23], while typical one-stage object detection algorithms include the YOLO series [24,25,26,27,28], SSD series [29,30,31], RetinaNet [32], and RefineDet [33]. Compared to traditional object detection methods based on handcrafted features, object detection algorithms based on convolutional neural networks have demonstrated significant advantages and have become the mainstream object detection technology today.
In two-stage object detection algorithms based on region proposals, the object detection task is divided into two steps. First, the RPN generates candidate regions of interest, which provide preliminary information for the subsequent detection network. In the second stage, these candidate regions are further classified, and the positions and categories of the objects are precisely predicted. A key feature of this class of algorithms is the incorporation of the RPN network, which enhances detection accuracy through multi-stage processing. However, due to the large number of model parameters and high computational complexity, the detection speed is relatively slow. This limitation makes it challenging to achieve real-time detection in environments with constrained storage resources and computational capabilities. In contrast, one-stage object detection algorithms frame object detection as a regression problem, performing both object classification and localization simultaneously within a single convolutional neural network, without the need for a region proposal network. While the detection accuracy of one-stage algorithms is slightly lower than that of two-stage algorithms, they offer the advantages of a more lightweight network structure, fewer parameters, reduced computational complexity, and faster detection speed. Therefore, this study adopts a one-stage object detection algorithm as the basis for the vehicle positioning system.
Current one-stage object detection algorithms include the YOLO series, SSD series, RetinaNet, and Refine-Det, among others [24,25,26,27,28,29,30,31,32,33]. The YOLO series is a one-stage object detection algorithm that treats object detection as a regression problem [24]. Its core concept is to directly predict the object’s class and bounding box in a single forward pass, rather than relying on region proposals. YOLO’s detection speed is extremely fast as it performs detection using global information and completes both classification and localization within a single network. Although earlier versions of YOLO had limitations in detecting small objects, the release of YOLOv3, YOLOv4, and YOLOv5 has significantly improved its accuracy and robustness. This has made the YOLO series widely applicable in scenarios requiring high real-time performance, especially in industrial environments where computational resources are limited but high detection speed is necessary. The SSD series (Single Shot Multibox Detector), similar to YOLO, is also a one-stage object detection algorithm. SSD improves small object detection by generating bounding boxes at multiple feature layers, leveraging convolutional neural networks to detect objects at various scales. SSD performs better than YOLO in handling multi-scale objects, particularly in scenarios where there are significant size differences between objects. Although SSD is faster than two-stage algorithms, it is slightly slower compared to the YOLO series. RetinaNet introduces Focal Loss, a technique specifically designed to address the problem of class imbalance. By adjusting the loss function, RetinaNet reduces the impact of dominant classes and focuses on the underrepresented classes, thereby improving detection accuracy in imbalanced datasets.

2.2. Development of the Mining Truck Detection Model

2.2.1. Selection of the Algorithm Model

In June 2020, Glen Jocher released four versions of the YOLOv5 algorithm model—YOLOv5s, YOLOv5m, YOLOv5l, and YOLOv5x [28]—through Ultralytics. Compared to previous models in the YOLO series, the YOLOv5 algorithm model offers better flexibility and faster detection speeds, making it advantageous for engineering deployment. In comparison to the previous generation YOLOv4 algorithm, the YOLOv5s model also adopts Mosaic data augmentation at the input, which enhances the detection capability for small-scale objects by increasing their number. Additionally, the YOLOv5 algorithm model employs a novel Focus module that effectively reduces computational load without losing information. According to publicly available experimental results [28], YOLOv5s achieves a mAP (mean average precision) of 44.4% on the COCO dataset, while YOLOv4’s mAP is 43.5%. Although YOLOv5s shows only a slight improvement in accuracy, its greatest advantage lies in its speed. The inference speed of YOLOv5s is 140 FPS (frames per second), while YOLOv4’s inference speed is 63 FPS. Therefore, YOLOv5s has a clear advantage in real-time applications, especially in tasks requiring high frame rates for real-time detection. In addition, YOLOv5s has significantly fewer model parameters and computational requirements compared to YOLOv4, reducing the computational load by approximately 30%. Moreover, the YOLOv5s model incorporates two types of BottleneckCSP [34] structures in the backbone network and uses both FPN and PAN structures in the neck network, which improve the expressive power of features through residual connections, feature fusion, and feature pyramids, as illustrated in Figure 1.
It can be observed that the YOLOv5s model is a lightweight, one-stage object detection algorithm that requires minimal memory, is easy to train, and is simple to deploy. This makes it suitable for applications with limited storage resources, constrained computational capacity, and high real-time performance requirements. Based on these considerations, this paper selects the YOLOv5s model to train the new detection model.

2.2.2. Dataset and Model Training

Through a field survey of a non-coal underground mine, this study constructed a scaled experimental platform of the mine’s trackless transport tunnel in the laboratory with a 1:12 scale ratio. This platform allows for cost-effective simulation of the real operating environment of mining trucks in non-coal underground mine tunnels while enabling researchers to conduct controllable verification and optimization of the system’s design and core technologies. Specifically, this scaled model retains the complex terrain, narrow spaces, and lighting environment of the mine tunnel to some extent, providing high reference value for accuracy and feasibility verification. A 3D modeling design was carried out based on the mining truck prototype of the underground mine. Based on the 1:12 scale, a physical model of the mining truck required for this study was created using 3D printing technology, as shown in Figure 2.
The fabricated mining truck model successfully simulated the basic functions of the mining truck within the constructed trackless transport tunnel experimental platform, meeting the experimental requirements of this study. This model was used as the detection target for the YOLOv5s training model, and a dataset was created accordingly.
High-definition images of the mining truck in operation were collected using a Canon 200DII camera. To enhance the complexity of the background and improve the success rate of detection, images were captured under varying lighting conditions (bright and dim), as shown in Figure 3a; at different shooting angles (left, right, up, and down), as shown in Figure 3b; in various tunnel positions, as shown in Figure 3c; and under complex backgrounds (unobstructed, with different tunnel barriers) as well as different operational scenarios of the mining truck, as shown in Figure 3d.
A total of 1500 images were selected as the training dataset for the mining truck, with 1050 images used for training, 300 images for validation, and 150 images for testing. The LabelImg2021 software was used for manual annotation of the mining truck targets.
The YOLOv5s algorithm was used to train the mining truck image dataset, resulting in a single-object detection model specifically for mining trucks.

2.2.3. Model Training Performance

In this experiment, we utilized the YOLOv5 model to train the mining truck for object detection. To demonstrate the effectiveness of the training, we analyzed the model’s performance from multiple perspectives and provided a comprehensive explanation based on the following key illustrations.
As shown in Figure 4a, the train/box-loss (bounding box loss for the training set) illustrates the change in bounding box loss during training. Initially, the loss is relatively high, around 0.08, but rapidly decreases and stabilizes as the training progresses, indicating that the model gradually learns how to more accurately predict the bounding boxes of the target objects. In Figure 4b, the train/obj-loss (object confidence loss for the training set) shows the variation in object confidence loss during training. The initial loss is high but as the number of training iterations increases, the loss gradually decreases and stabilizes, indicating that the model becomes increasingly accurate in determining the presence of an object. In Figure 4c, the train/cos-loss (classification loss for the training set) shows that the classification error remains at 0 throughout the training process because only one class (mining truck) is set. Since there is no actual classification task, the classification loss does not change. In Figure 4d, the metrics/precision curve shows that precision rapidly increases and remains at a high value close to 1, indicating that the model has a strong ability to identify positive samples with few false positives. In Figure 4e, the metrics/recall curve reflects the model’s performance in detecting missed targets. The recall rate in the figure also increases rapidly and approaches 1, indicating that the model effectively captures most of the targets with minimal missed detections. In Figure 4f, the val/box-loss (bounding box loss for the validation set) shows a similar trend to the training set, with a high initial loss that quickly decreases and stabilizes, indicating that the model can also accurately predict bounding boxes on the validation set. In Figure 4g, the val/obj-loss (object confidence loss for the validation set) shows a pattern similar to the training set, with an initially high loss that decreases and stabilizes, demonstrating the model’s accuracy in determining whether a target is present in the validation set. In Figure 4h, the val/cls-loss (classification loss for the validation set) also remains at 0 as only one class is involved, meaning the classification task does not require distinguishing between multiple categories. In Figure 4i, the metrics/mAP_0.5 (mean average precision at a 0.5 IOU threshold) shows that the mAP increases rapidly to near 1, indicating excellent performance under a relatively lenient IOU threshold, with the model accurately detecting most targets. In Figure 4j, the metrics/mAP_0.5:0.95 (mean average precision across 0.5 to 0.95 IOU thresholds) shows the average precision across different IOU thresholds. Although the mAP is slightly lower than at the 0.5 threshold, it remains at a relatively high level (close to 0.9), indicating that the model performs well across varying levels of IOU strictness.
Figure 5 shows the precision–confidence curve, illustrating the trend of the model’s precision at different confidence thresholds. It can be observed that at lower confidence levels (approximately below 0.4), the model’s precision rapidly increases and approaches 1.0. This indicates that the model is able to achieve high precision even at lower confidence levels. When the confidence threshold reaches 0.816, the precision reaches 1.0, meaning that all predictions made by the model at this threshold are correct.
Figure 6 illustrates the model’s precision performance at different recall rates. The curve approaches an ideal rectangular shape, indicating that the model is able to maintain extremely high precision across almost all recall rates. This suggests that the model has a low miss detection rate and a similarly low false-positive rate. This observation is consistent with the high mAP values seen in the mAP curve, further demonstrating the model’s effective detection performance.
Figure 7 shows that as confidence increases, the model’s recall rate gradually decreases. When the confidence is close to 0, the recall rate approaches 1.0, indicating that the model is able to detect almost all targets; however, as the confidence threshold increases, the recall rate declines rapidly, suggesting that the model starts to miss some targets at higher confidence thresholds. Combined with the precision–confidence curve, it can be observed that the higher the confidence threshold, the more the model tends to miss, leading to a trade-off between recall and precision.
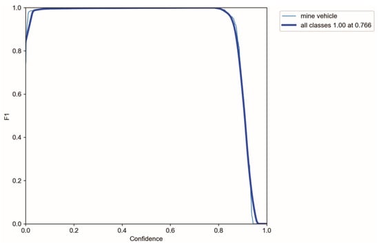
In Figure 8, the F1 score—which is the harmonic mean of precision and recall—is used to comprehensively evaluate the overall performance of the model. The figure shows the model’s F1 score at different confidence thresholds. It can be observed that the F1 score increases rapidly at lower confidence levels and reaches its peak (close to 1.0) at a confidence threshold of around 0.7, indicating that the model’s overall performance is optimal within this range. From the analysis of the aforementioned figures, it is evident that the YOLOv5 model performs exceptionally well in the mining truck detection task.
Throughout both the training and validation processes, losses gradually decrease, and both precision and recall approach 1.0. Particularly at an IOU threshold of 0.5, the model achieves nearly perfect detection results. By combining the precision–confidence and recall–confidence curves, we can observe the model’s behavior at different confidence thresholds, and the F1 curve helps identify the optimal threshold. Overall, the model demonstrates excellent detection performance in mining truck target detection, achieving accurate positioning with low false-positive and false-negative rates.

2.3. Research Plan

The goal of this study is to propose and implement an underground mine intelligent-mining-truck positioning and tracking method based on the YOLOv5 algorithm and laser sensor fusion. To ensure the comprehensiveness and scientific rigor of this research, we will carry out the work in the following phases:
(1)
Design and fabrication of the tracking and positioning device: this phase involves the design of a multi-sensor-fusion mining-truck tracking and positioning device for realizing the tracking and positioning of trackless underground mining vehicles;
(2)
Research on real-time mining truck tracking technology: this phase includes equipment selection, program design, and debugging;
(3)
Research on real-time mining truck positioning methods: This phase will include further equipment selection, system integration, and debugging work. We will verify the positioning accuracy and stability of the system through experiments;
(4)
Experimental validation: This phase will perform performance verification of the system based on a similar simulation experimental platform. We will focus on error analysis, system stability, and the real-time performance and accuracy of the algorithm in the experiments;
(5)
Thesis summary and future research directions: Finally, based on the completion of experiments and data analysis, this study will summarize the research findings, discuss the limitations of this study, and propose future improvements. The focus will be on how to further optimize the algorithm to adapt to more complex mining environments, contributing more to the sustainable development of intelligent mining.

3. Underground Mining Trackless Vehicle Tracking and Positioning Technology

3.1. Design of Tracking and Positioning Device

To achieve the tracking and positioning of underground trackless transport vehicles, this paper designed a multi-sensor fusion-based tracking and positioning device for mining vehicles. The structure of the device is shown in Figure 9.
The mechanical structure of the device primarily consists of a high-definition industrial camera, a millimeter-level high-precision laser sensor, two 42 stepper motors, and a gimbal bracket. The camera (model: RER-USB48MP01) is responsible for capturing real-time image data of the mining vehicle, while the laser sensor (model: BLF-500NM-485) is used to acquire distance information. Together, these components form a vision and positioning system, ensuring the device’s effectiveness in complex environments.
The motion system is composed of two 42 stepper motors, which control the horizontal and vertical movements of the camera and laser sensor. These motors are connected to the camera and laser sensor via the gimbal bracket, enabling them to track and position the target object. The gimbal bracket’s design ensures stability during movement, reducing vibration that could otherwise affect image quality and distance measurement accuracy. The stepper motors are driven by a dual-channel driver module A4988, allowing for precise control over motor rotation and dynamic adjustments of the camera and laser sensor.
Through this design, the positioning and tracking device possesses efficient target detection and tracking capabilities, making it adaptable to various working environments and meeting the needs of intelligent mining operations.

3.2. Research on Real-Time Tracking Technology for Mining Trucks

3.2.1. Identification and Tracking Program Design

To achieve real-time tracking of mining trucks, this paper designed a Python program to implement this functionality. The program flowchart is shown in Figure 10. The core functionalities of the program can be divided into the following steps:
(1)
YOLOv5s model loading: The program first loads the pretrained YOLOv5s model from the user-specified path. This model, based on deep convolutional neural networks, has been trained to accurately detect specific targets. The loading process ensures that the model can quickly and effectively perform target recognition, especially for detecting mining trucks;
(2)
Data preprocessing and loading: The program obtains image data through various means, supporting different data sources such as video streams, screenshots, and static files. The acquired image data are first preprocessed, including resizing the image to meet the model input requirements and normalizing the data to improve processing efficiency and accuracy. This step ensures that the data are correctly passed to the target detection module and can handle the diversity of data from different sources;
(3)
Object detection and inference: In this step, the program uses the YOLOv5s model for object detection. Through the inference process of the deep learning model, the system is able to identify targets in the image, outputting information such as the location of the detection box, confidence values, and category label. This process effectively identifies mining trucks and other specified target categories, providing precise data support for subsequent processing;
(4)
Coordinate transformation and offset calculation: Based on the target detection box output from YOLOv5, the program extracts the boundary coordinates of the target object. It then calculates the center position of the target and compares it with the image center, obtaining the horizontal and vertical offset relative to the image center. These offsets will become key inputs for the subsequent control process, providing a basis for the camera’s automatic adjustment;
(5)
Motor control command generation: In this step, the program converts the calculated pixel offsets into angular offsets. Then, the angular offsets are converted into specific step numbers to drive the motor for physical adjustments. The control commands are transmitted via serial port to the micro-controller (Arduino Mega 2560) for precise camera orientation adjustment;
(6)
Real-time control feedback: After receiving the control command, the micro-controller (Arduino Mega 2560) will execute the corresponding operation to adjust the camera’s direction. At the same time, the program listens to motor feedback signals in real time to ensure that the control commands are accurately executed. This feedback mechanism ensures the accuracy and reliability of the system during actual operation, preventing deviations or errors.
After running the program, the overall performance is stable. By loading the YOLOv5s model, the system quickly and accurately identifies and detects mining trucks and other targets, with significantly improved precision. During the object detection and inference process, the bounding boxes are clear and stable, providing reliable references for subsequent coordinate calculations. In the coordinate transformation and offset calculation stages, the program accurately captures the target’s center point. The motor control commands are generated and executed quickly, with the Arduino Mega 2560 successfully receiving and executing the control instructions. The camera adjustment is responsive, and the real-time feedback ensures the accuracy of the control commands. The program demonstrates efficient and accurate mining truck detection and tracking in practical applications.

3.2.2. Algorithm Theoretical Analysis

After completing the object detection process, the next step is coordinate transformation. During the inference process of YOLOv5, the model outputs the coordinates of the target’s bounding box relative to the input image. To convert these coordinates to the original image coordinates, a scaling operation is required. Assuming the coordinates of the bounding box in the input image are (x1, y1, x2, y2) with the dimensions of the original image being woriginal, horiginal and the dimensions of the input image being winput, hinput, the scaling formula is as follows:
x 1 = x 1 × w o r i g i n a l w i n p u t
y 1 = y 1 × h o r i g i n a l h i n p u t
x 2 = x 2 × w o r i g i n a l w i n p u t
y 2 = y 2 × h o r i g i n a l h i n p u t
The result obtained is the transformed bounding box coordinates in the original image. The center point of the detection box is calculated based on the coordinates of its top-left and bottom-right corners. Let (x1, y1) represent the coordinates of the top-left corner and (x2, y2) represent the coordinates of the bottom-right corner. The formula for calculating the center point coordinates is outlined below:
x c e n t e r = x 1 + x 2 2
y c e n t e r = y 1 + y 2 2
Next, the program calculates the angle by which the camera needs to rotate based on the offset between the center of the detection box and the center of the image. The control algorithm consists of two parts:
(1)
Conversion from pixel offset to angle: To convert the pixel coordinates of the target detection box into an angle, the program first calculates the offset of the object in the image and associates it with the camera’s field of view (FOV). The horizontal and vertical offsets of the target object in the image are given by the following:
x o f f s e t = x c e n t e r x i m a g e _ c e n t e r  
y o f f s e t = y c e n t e r y i m a g e _ c e n t e r
where (xcenter, ycenter) represent the coordinates of the center of the detection box; and (ximage_center, yimage_center) represent the coordinates of the image center. Then, let the camera’s horizontal field of view (FOV) be θh and the vertical field of view be θv. The formula for converting the pixel offset to angular offset is as follows:
θ h = x o f f s e t w i m a g e × F O V h
θ v = y o f f s e t h i m a g e × F O V v
where wimage is the width of the image; himage is the height of the image; θh is the horizontal angular offset; and θv is the vertical angular offset.
(2)
Conversion from angle to motor steps: The program further converts the angular offset into motor steps. Specifically, the rotation of the camera is controlled by stepper motors, where each step corresponds to a certain angular displacement. Given the stepper motor’s step resolution (i.e., the number of steps per degree), the formula for calculating the number of steps in the horizontal and vertical directions is as follows:
p a n _ s t e p s = θ h × s h
t i l t _ s t e p s = θ v × s v
where pan_steps represents the number of steps in the horizontal direction; and tilt_steps represents the number of steps in the vertical direction.
After calculating the number of steps for the stepper motor rotation, the program generates the control command in the following string format:
c o m m a n d = P + p a n _ s t e p s + T + t i l t _ s t e p s
This string represents the number of steps in both the horizontal and vertical directions, and it is sent via serial communication to the Arduino for execution.
The program combines the YOLOv5 object detection algorithm with Arduino motor control to provide an efficient visual tracking and control system. The implementation of this system involves multiple technical modules, including image processing, deep learning inference, and embedded communication. The design is rational, with strong extensibility and real-time capabilities. By integrating feedback control from the embedded hardware, the system achieves intelligent object detection and real-time tracking functionality.

3.3. Research on Real-Time Positioning Methods for Mining Trucks

3.3.1. Program Design

To achieve precise real-time positioning of mining trucks, a Python program was developed for this purpose, with the program flowchart shown in Figure 11. This program is designed to implement data acquisition and processing based on a laser sensor, supporting the intelligent mining truck positioning and tracking system. This process provides essential data support for the accurate positioning of intelligent mining trucks. The main functions of the program are as follows:
(1)
Distance measurement data collection: Once the system detects a target, the program automatically starts and initializes serial communication to prepare for data exchange with the laser sensor. At this point, the program sends a distance request signal to the laser sensor, triggering the sensor to perform the distance measurement. This step marks the beginning of data collection and ensures that the program can interact correctly with the hardware to obtain valid distance data;
(2)
Distance data parsing: After receiving the sensor’s response, the program first performs a validity check on the returned data. If the data are valid, the program further parses the distance information returned by the sensor, extracting and storing the measurement results. This stage ensures that the raw data obtained are correctly decoded and converted into meaningful distance values, laying the foundation for subsequent processing steps;
(3)
Horizontal and vertical distance calculation: After data parsing is complete, the program calculates the horizontal and vertical distances between the target and the sensor based on the spatial relationship between the sensor’s position and the target. By calculating these two distances, the program can accurately determine the target’s spatial position relative to the sensor, providing precise data support for the positioning and navigation of the autonomous mining truck.

3.3.2. Theoretical Analysis

(1) Data Acquisition Algorithm
The core of the data acquisition process lies in the laser sensor emitting a laser beam and receiving the reflected signal to measure distance. In this program, the Modbus protocol is used for data communication, and the structure of the request data is designed to ensure the integrity of data transmission. The request data include information such as the device address, function code, and register address, allowing the sensor to accurately respond to specific commands. During the data acquisition process, by controlling the serial port, the program ensures the real-time and stability of the data, laying a solid foundation for subsequent data processing.
(2) Data Processing Algorithm
After receiving the response from the laser sensor, the program parses and verifies the response data. This process consists of two steps: first, the program checks whether the response header matches the expected format to ensure the data are valid; second, it extracts the distance value from the valid data. The distance value is parsed using bitwise operations, where the program combines the response bytes into a 32-bit unsigned integer, representing the measured distance (in micrometers).
(3) Horizontal and Vertical Distance Calculation Algorithm
As shown in Figure 12, the tracking and positioning device is mounted on the side wall of the tunnel, with the installation height aligned with the center height of the mining truck. When the camera detects the target mining truck, the laser sensor, following the instructions, directs the beam to the center point of the detected target image and measures the straight-line distance.
Once the distance value is obtained, the program uses trigonometric functions to calculate the horizontal and vertical distances from the object to the origin point of the laser sensor. The principle is illustrated in Figure 13.
Specifically, when the device detects a target, it issues a command to rotate and align with the center point, while the laser sensor simultaneously measures the straight-line distance from the device to the center of the detected surface of the mining truck. In this positioning and tracking system, the geometric relationship between the laser sensor and the mining truck can be considered a right-angled triangle. Therefore, let the measured distance from the laser sensor bed and the horizontal offset angle of the device be θ. According to the cosine and sine rules of the right-angled triangle, the horizontal and vertical distances, x and y, between the mining truck and the sensor can be calculated as follows:
x = d · cos θ
y = d · sin θ
Therefore, tracking and positioning devices for mining trucks are deployed in various types of underground mine transport tunnels, such as curved tunnels (Figure 14a), T-junctions (Figure 14b), and cross-junctions (Figure 14c), as shown in Figure 14.
Based on the deployment method of the device, the visual component allows us to observe the real-time operational status of the mining truck and lock in its location within the tunnel. Simultaneously, the positioning component of the device collects distance measurement data in real time and calculates the horizontal and vertical distances between the center point of the mining truck’s detected surface and the device. Once the mining truck’s location in the tunnel is locked, using the tunnel’s floor plan as a reference, the installation point of the tracking and positioning system is set as the origin, and the direction of the truck’s movement is defined as the positive direction. Based on the obtained horizontal and vertical distances, the precise location of the mining truck within the tunnel can be calculated.

4. Positioning Accuracy Analysis Experiment and Error Analysis

4.1. Design of Positioning Accuracy Experiment

A similar simulated experimental platform was constructed to mimic the actual underground application scenario of the tracking and positioning system, as shown in Figure 15. To ensure the accuracy and feasibility of the experiment, the design of the experimental platform fully considers factors such as the complex terrain of mine tunnels, narrow spaces, and lighting conditions. Specifically, the width of the experimental platform’s tunnel is 0.8 m and the height is 0.6 m, simulating a typical non-coal underground mining transportation passage. To further enhance the experimental reference value, we added different working scenarios and backgrounds in the experimental design, including various configurations of unobstructed and obstructed paths, and barriers made of different materials. These designs allow the scaled model to retain, to some extent, the effects of complex terrain and lighting conditions in mine tunnels, thereby improving the representativeness and validation value of the experimental results. In the experiment, the mining truck model is placed at the end of one side of the tunnel, with the front facing the positioning and tracking device. The tracking device is placed on the opposite side of the tunnel. The functional module of the tracking device is aligned at the same height as the center point of the mining truck. During the experiment, a high-precision laser positioning device (model: BLF-500NM-485) was used to perform real-time measurements of the mining truck, along with a high-definition camera (model: RER-USB48MP01) for real-time identification and tracking of the mining truck. The horizontal deviation (x) and vertical deviation (y) between the laser point and the center of the truck’s front were calculated. To increase the robustness of the experiment, the mining truck was run at 100 different positions in the tunnel, with each position precisely controlled and recorded to ensure the representativeness of the experimental data and the accuracy of the system.

4.2. Analysis of Experimental Results

The horizontal and vertical center-point-deviation data for 100 sets of measurements were recorded, as shown in Figure 16 and Table 1.
By visualizing all data points, it was found that most data points are concentrated within a horizontal deviation range of 1.0 cm to 2.5 cm and a vertical deviation range of 1.5 cm to 3.0 cm. The distribution pattern of the data indicates that the system exhibits small deviations within these ranges, with errors being relatively controllable. It is worth noting that a few data points have significantly larger deviations, especially in the vertical direction, which could be due to sporadic errors or anomalies under special environmental conditions.
As shown in Figure 16a, the maximum horizontal deviation error measured in the experiment is 3.0 cm, the minimum error is 0, and the average error is 1.66 cm. Figure 16b shows that the maximum vertical deviation error is 4.5 cm, the minimum error is 0, and the average error is 1.96 cm. Based on the experimental data, the standard deviation and mean square error of the device in the horizontal and vertical directions were calculated. The results are presented in Table 2.
It can be seen that the error analysis begins from the horizontal direction (x/cm). According to the experimental data, the average horizontal error is 1.66 cm. This indicates that the device has a small average deviation between the measured point and the actual center point in the horizontal direction, which is generally within 2 cm, demonstrating good precision in the horizontal direction. However, the standard deviation is 0.69 cm, indicating that the horizontal error distribution is relatively concentrated, with the error values being stable and not significantly deviating from the center value. The maximum deviation of the device is 3.0 cm, and these outliers may be due to device anomalies or special environmental factors. The minimum deviation is 0.0 cm, indicating that in some measurements, the device can achieve perfect horizontal positioning, while in other cases, the error can reach up to 3 cm. This larger error fluctuation may be related to the actual motion state of the mining truck, the sensor’s sampling accuracy, or external environmental interference. The mean squared error (MSE) is 3.24 square cm, which further quantifies the dispersion of the horizontal error and demonstrates that the error values do not exceed this level in most cases. Compared to the horizontal direction, the error in the vertical direction (y/cm) shows a slight difference. The average error in the vertical direction is 1.96 cm, slightly higher than the average error in the horizontal direction. This suggests that the device’s positioning accuracy in the vertical direction is relatively lower, with slightly larger measurement deviations. The standard deviation is 1.08 cm, indicating that the error distribution in the vertical direction is more dispersed, with greater variability in the measurement results. The maximum deviation reaches 4.5 cm, showing that in certain specific cases, the positioning error in the vertical direction is more significant, with deviation values far exceeding the average level. The current laser sensor is installed at a fixed angle, and there may be some tilt in the vertical direction, causing a deviation between the sensor’s measured light path and the vertical distance to the mining truck. Although the current mechanical fixation structure has good stability in simple scenarios, its rigidity and adjustability are insufficient in high-dynamic environments or complex conditions. Therefore, the sources of vertical positioning errors may be related not only to the mechanical design of the device itself but also to factors such as installation angle, sensor selection, and stability in dynamic environments. The minimum deviation is 0.0 cm, indicating that the device can still achieve very precise vertical positioning in a few cases. The mean squared error (MSE) is 4.99 square cm, which is also relatively high, indicating that the device’s error in the vertical direction is not only larger but also more dispersed. In summary, the positioning device performs more stably in the horizontal direction, with average error and standard deviation within a reasonable range. Although there are occasional cases of larger deviations in very few cases, the overall error remains below 3 cm, demonstrating good horizontal positioning ability. The error in the vertical direction is more significant than in the horizontal direction, and the positioning accuracy is less stable than in the horizontal direction, especially in certain specific situations.
To further evaluate the overall performance of the positioning device, we calculated the total deviation (i.e., positioning error) between the measured center point and the actual center point using the Euclidean distance formula, as shown in Figure 17.
The results show that the device’s average overall positioning error is 2.67 cm, indicating that, in most cases, the device can measure the position of the mining truck within a margin of less than 3 cm. The standard deviation is 1.07 cm, suggesting that there is some variability in the overall positioning error but the degree of dispersion is not significant, with most measurements clustered around the mean. Additionally, the maximum positioning error reaches 4.75 cm, indicating that in certain extreme cases, the device experiences larger errors, potentially due to external interference or sensor signal instability. Conversely, the minimum error is only 0.32 cm, further demonstrating that the device is capable of achieving very high positioning accuracy in certain scenarios. The mean squared error (MSE) is 8.23 cm², which is relatively high, indicating that although the overall error level is small, some measurement points show noticeable deviations.

5. Discussion

This study designed and implemented an intelligent underground mining truck positioning and tracking system based on the fusion of YOLOv5 and laser sensors. The main contribution of this research lies in the successful integration of the YOLOv5 object detection algorithm with a high-precision laser sensor, achieving real-time tracking and precise positioning of mining trucks through a multi-sensor fusion approach. The advantage of this method is the combination of the laser sensor’s distance measurement accuracy and YOLOv5s object recognition capability, compensating for the limitations of single-sensor positioning in complex environments. The experimental results demonstrate that the system achieves positioning errors of 1.66 cm in the horizontal direction and 1.96 cm in the vertical direction, with an overall positioning accuracy reaching the centimeter level, meeting the high-precision positioning requirements for transport vehicles in underground mining environments. The system is capable of adapting to the complex conditions of non-coal underground mine tunnels. Traditional positioning technologies, such as inertial navigation systems (INSs) and ultra-wideband (UWB) positioning systems [9,34] often suffer from reduced accuracy in underground environments due to sensor drift and signal attenuation. In contrast, this system leverages the stable distance measurement capability of the laser sensor and the visual detection capability of YOLOv5, effectively overcoming interference from environmental factors such as lighting conditions and dust. This ensures that the system maintains high efficiency even in low-light or harsh environments, enhancing the reliability and stability of the system.
During the system implementation process, several limitations have been identified. To address these limitations, this paper proposes corresponding improvement measures and our future research directions. First, in the actual application within mines, environmental changes (such as high humidity and dusty conditions) may adversely affect the normal operation of cameras and laser sensors, leading to increased localization errors. To tackle this challenge, future research will focus on exploring the application of industrial-grade sensors. Specifically, cameras and laser sensors with waterproof and dust-proof capabilities will be selected, and their packaging design will be optimized to prevent dust and moisture from interfering with sensor performance, thereby improving the stability and reliability of the equipment. Secondly, the YOLOv5s version employed in this study as the object detection algorithm offers high detection speeds and low computational complexity; however, its detection accuracy may be somewhat affected in multi-object scenarios or when detecting small objects. To address this issue, future research will consider utilizing higher-performance YOLO versions (such as YOLOv7 or YOLOv8), along with improved feature extraction networks, to enhance object detection accuracy in complex environments. In particular, for real-time detection and tracking tasks of high-speed mining trucks, the model’s multi-scale detection capability will be further optimized to improve system accuracy in high-speed dynamic scenarios. Moreover, during the high-speed operation of mining trucks, the synchronization and tracking ability between cameras and laser sensors may be inadequate, affecting the system’s real-time response and accuracy. To resolve this issue, future research will integrate other deep learning models, particularly those that can enhance real-time tracking capabilities, such as multi-object tracking algorithms and more advanced deep tracking algorithms. Additionally, we will optimize the collaborative mechanism between sensors and cameras to achieve more efficient synchronized processing, ensuring that the system can rapidly respond and maintain high-precision localization and detection in dynamic environments. Through these improvement measures, future research will focus on enhancing the system’s adaptability and real-time performance in practical mining applications, ensuring that the intelligent mining vehicle localization system can operate stably in complex and harsh environments.

6. Conclusions

This paper proposes an intelligent localization and tracking method for underground mining vehicles based on the fusion of the YOLOv5 algorithm and laser sensors. The designed intelligent localization system for underground mining vehicles effectively enhances the efficiency and safety of the mining transportation system. By combining the advantages of YOLOv5 in object detection and the precise ranging capability of laser sensors, the system achieves high-precision real-time localization and tracking of mining vehicles. Specifically, YOLOv5 is responsible for vehicle identification and initial localization, while the laser sensor provides precise spatial positioning information, ensuring centimeter-level localization accuracy. Experimental results show that the horizontal localization error is 1.66 cm and the vertical localization error is 1.96 cm. This enables the system to adapt to the complex underground mining environment and ensures the safe and efficient operation of mining vehicles in underground tunnels.
This localization method provides strong technical support for the construction of intelligent mines, improving both the efficiency and safety of underground mining operations and contributing to the sustainable development of underground mines. Compared to traditional localization methods, the method researched in this paper demonstrates significant advantages in terms of accuracy, real-time performance, and adaptability. In terms of real-time identification and tracking of mining vehicles, the system is capable of responding quickly and achieving high-precision, centimeter-level localization, ensuring the stability and safety of mining transportation operations. However, the proposed method does have some limitations. The system’s accuracy is influenced by the sensor operating environment and installation position, and the range and detection accuracy of the equipment may be limited in certain extreme environments. Future research will focus on optimizing the system’s robustness and adaptability, further enhancing its stability and precision in complex environments.
In summary, with the advancement of mine automation and the increasing demand for sustainable development, the proposed method has broad application prospects. We expect that through continuous optimization, this technology will be applied to underground mining operations.

Author Contributions

Conceptualization, X.L.; methodology, X.L.; software, L.Z. and Y.S.; validation, Y.S.; formal analysis, L.Z.; investigation, J.L.; data curation, L.Z.; writing—original draft preparation, L.Z.; writing—review and editing, X.L. and L.Z.; visualization, L.Z.; supervision, Y.X. All authors have read and agreed to the published version of the manuscript.

Funding

This work was supported by the National Natural Science Foundation of China (Grant No. 52264014).

Institutional Review Board Statement

Not applicable.

Informed Consent Statement

Not applicable.

Data Availability Statement

The original contributions presented in this study are included in the article. Further inquiries can be directed to the corresponding author(s).

Conflicts of Interest

The authors declare no conflicts of interest.

References

  1. Wang, G.; Liu, H.; Wang, D.; Pang, Y.; Wu, L. High-quality energy development and energy security under the new situation for China. Bull. Chin. Acad. Sci. 2023, 38, 23–37. [Google Scholar]
  2. Wu, Z.; Wu, L.; Lin, T.; Niu, W.J. An engineering rock mass quality classification system for deep-buried hard rock tunnels. Front. Earth Sci. 2024, 12, 1453912. [Google Scholar] [CrossRef]
  3. Wang, G.; Zhao, X.; Yang, C.; Ma, L.; Dai, W. Research progress of underground space positioning technology in coal mines. Chin. J. Eng. 2024, 46, 1713–1727. [Google Scholar]
  4. Sun, J.; Li, C. TOA underground coal mine target positioning method based on Wi-Fi and timing error suppression. J. China Coal Soc. 2014, 39, 192–197. [Google Scholar]
  5. Guo, J.; Du, J.; Xu, D. Navigation and positioning system applied in underground driverless vehicle based on IMU. In Proceedings of the 2018 International Conference on Robots & Intelligent System (ICRIS), Changsha, China, 26–27 May 2018; pp. 13–16. [Google Scholar]
  6. Li, M.; Zhu, H.; You, S.; Wang, L.; Tang, C. Efficient laser-based 3D SLAM for coal mine rescue robots. IEEE Access 2018, 7, 14124–14138. [Google Scholar] [CrossRef]
  7. Xu, Z.; Yang, W.; You, K.; Li, W.; Kim, Y. Vehicle autonomous localization in local area of coal mine tunnel based on vision sensors and ultrasonic sensors. PLoS ONE 2017, 12, e0171012. [Google Scholar] [CrossRef]
  8. He, X.; Cao, Q.; Fan, K. Research and design of underground tramcar positioning and monitoring system in tungsten mine based on ZigBee (In Chinese). Met. Mine 2015, 02, 127–131, Series No. 464. [Google Scholar]
  9. He, K.; Ma, X. Research on avoidance obstacle strategy of coal underground inspection robot based on bin-ocular vision. In Proceedings of the 2017 29th Chinese Control and Decision Conference (CCDC), Chongqing, China, 28–30 May 2017; pp. 6732–6737. [Google Scholar]
  10. Cui, Y.; Liu, S.; Yao, J.; Gu, C. Integrated positioning system of unmanned automatic vehicle in coal mines. IEEE Trans. Instrum. Meas. 2021, 70, 8503013. [Google Scholar] [CrossRef]
  11. Jeong, J.-H.; Byun, G.-S.; Park, K. Tunnel lane-positioning system for autonomous driving cars using LED chromaticity and fuzzy logic system. ETRI J. 2019, 41, 506–514. [Google Scholar] [CrossRef]
  12. Zhang, S.; Lu, C.; Jiang, S.; Shan, L.; Xiong, N.N. An unmanned intelligent transportation scheduling system for open-pit mine vehicles based on 5G and big data. IEEE Access 2020, 8, 135524–135539. [Google Scholar] [CrossRef]
  13. Guo, H. RSS-Based localization for wireless underground battery-free sensor networks. IEEE Sens. Lett. 2022, 6, 7004104. [Google Scholar] [CrossRef]
  14. He, X.; Sheng, Y.; Cao, Q. Tungsten tailings pond safety monitoring system based on wireless ZigBee (In Chinese). Met. Mine 2014, 120–125. [Google Scholar]
  15. Wang, X.; Lu, C.; Gu, Q.; Liu, Z. Wireless localization technique and its application in underground mines (In Chinese). Met. Mine 2009, 120–125. [Google Scholar]
  16. Li, M.G.; Zhu, H.; You, S.Z.; Tang, C.Q. UWB-based localization system aided with inertial sensor for underground coal mine applications. IEEE Sens. J. 2020, 20, 6652–6669. [Google Scholar] [CrossRef]
  17. Thrybom, L.; Neander, J.; Hansen, E.; Landernas, K. Future challenges of positioning in underground mines. IFAC-Pap. 2015, 48, 222–226. [Google Scholar] [CrossRef]
  18. He, Y.; He, N.; Zhang, R.; Yan, K.; Yu, H. A survey of research on two-stage target detection algorithms (In Chinese). Met. Mine 2023, 173–181. [Google Scholar]
  19. Masita, K.-L.; Hasan, A.-N.; Shongwe, T. Deep learning in object detection: A review. In Proceedings of the 2020 International Conference on Artificial Intelligence, Big Data, Computing and Data Communication Systems (icABCD), Durban, South Africa, 6–7 August 2020; pp. 1–11. [Google Scholar]
  20. Girshick, R.; Donahue, J.; Darrell, T.; Malik, J. Rich feature hierarchies for accurate object detection and semantic seg-mentation. In Proceedings of the IEEE Conference on Computer Vision and Pattern Recognition, Columbus, OH, USA, 23–28 June 2014; pp. 580–587. [Google Scholar]
  21. He, K.; Zhang, X.; Ren, S.; Sun, J. Spatial pyramid pooling in deep convolutional networks for visual recognition. IEEE Trans. Pattern Anal. Mach. Intell. 2015, 37, 1904–1916. [Google Scholar] [CrossRef]
  22. Girshick, R. Fast R-CNN. In Proceedings of the IEEE the International Conference on Computer Vision, Santiago, Chile, 7–13 December 2015; pp. 1440–1448. [Google Scholar]
  23. Ren, S.; He, K.; Girshick, R.; Sun, J. Faster R-CNN: Towards real-time object detection with region proposal net-works. IEEE Trans. Pattern Anal. Mach. Intell. 2016, 39, 1137–1149. [Google Scholar] [CrossRef]
  24. Redmon, J.; Divvala, S.; Girshick, R.; Farhadi, A. You only look once: Unified, real-time object detection. In Proceedings of the 2016 IEEE Conference on Computer Vision and Pattern Recognition (CVPR), Las Vegas, NV, USA, 27–30 June 2016; pp. 779–788. [Google Scholar]
  25. Redmon, J.; Farhadi, A. YOLO9000: Better, faster, stronger. In Proceedings of the IEEE Conference on Computer Vision and Pattern Recognition, Honolulu, HI, USA, 21–26 July 2017; pp. 7263–7271. [Google Scholar]
  26. Farhadi, A.; Redmon, J. Yolov3: An incremental improvement. In Computer Vision and Pattern Recognition; Springer: Berlin/Heidelberg, Germany, 2018; Volume 1804, pp. 1–6. [Google Scholar]
  27. Bochkovskiy, A.; Wang, C.-Y.; Liao, H.-Y.M. Yolov4: Optimal speed and accuracy of object detection. arXiv 2020, arXiv:2004.10934. [Google Scholar]
  28. Han, L.; Jiang, Y.; Qi, Y.; Altangerel, K. Monocular visual obstacle avoidance method for autonomous vehicles based on YOLOv5 in multi lane scenes. Alex. Eng. J. 2024, 109, 497–507. [Google Scholar]
  29. Liu, W.; Anguelov, D.; Erhan, D.; Szegedy, C.; Reed, S.; Fu, C.-Y.; Berg, A.C. SSD: Single shot multibox detector. In Proceedings of the Computer Vision–ECCV 2016: 14th European Conference, Amsterdam, The Netherlands, 11–14 October 2016; Springer International Publishing: Berlin/Heidelberg, Germany, 2016; Volume 14, pp. 21–37. [Google Scholar]
  30. Fu, C.Y.; Liu, W.; Ranga, A.; Tyagi, A.; Berg, A.C. DSSD: Deconvolutional single shot detector. arXiv 2017, arXiv:1701.06659. [Google Scholar]
  31. Li, Z.; Zhou, F. FSSD: Feature fusion single shot multibox detector. arXiv 2017, arXiv:1712.00960. [Google Scholar]
  32. Lin, T.Y.; Goyal, P.; Girshick, R.; He, K.; Dollár, P. Focal loss for dense object detection. In Proceedings of the IEEE International Conference on Computer Vision, Venice, Italy, 22–29 October 2017; pp. 2980–2988. [Google Scholar]
  33. Zhang, S.; Wen, L.; Bian, X.; Lei, Z.; Li, S.Z. Single-shot refinement neural network for object detection. In Proceedings of the IEEE Conference on Computer Vision and Pattern Recognition, Salt Lake City, UT, USA, 18–22 June 2018; pp. 4203–4212. [Google Scholar]
  34. Wang, C.Y.; Liao, H.Y.M.; Wu, Y.H.; Chen, P.Y.; Hsieh, J.W.; Yeh, I.H. CSPNet: A new backbone that can enhance learning capability of CNN. In Proceedings of the IEEE/CVF Conference on Computer Vision and Pattern Recognition Workshops, Seattle, WA, USA, 14–19 June 2020; pp. 390–391. [Google Scholar]
Figure 1. YOLOv5s algorithm model.
Figure 1. YOLOv5s algorithm model.
Sustainability 17 00542 g001
Figure 2. Mining vehicle model.
Figure 2. Mining vehicle model.
Sustainability 17 00542 g002
Figure 3. Dataset example. (a) Different lighting conditions; (b) Different shooting angles; (c) Different tunnel locations (d) Different operating scenarios.
Figure 3. Dataset example. (a) Different lighting conditions; (b) Different shooting angles; (c) Different tunnel locations (d) Different operating scenarios.
Sustainability 17 00542 g003
Figure 4. YOLOv5s model training and validation loss curves. (a) Train/box-loss; (b) Train/obj-loss; (c) Train/cos-loss; (d) Met-rics/precision; (e) Met-rics/recall; (f) Val/box-loss; (g) Val/obj-loss; (h) Val/cls-loss; (i) Metrics/mAP_0.5; (j) Metrics/mAP_0.5:0.95.
Figure 4. YOLOv5s model training and validation loss curves. (a) Train/box-loss; (b) Train/obj-loss; (c) Train/cos-loss; (d) Met-rics/precision; (e) Met-rics/recall; (f) Val/box-loss; (g) Val/obj-loss; (h) Val/cls-loss; (i) Metrics/mAP_0.5; (j) Metrics/mAP_0.5:0.95.
Sustainability 17 00542 g004
Figure 5. Precision–confidence curve.
Figure 5. Precision–confidence curve.
Sustainability 17 00542 g005
Figure 6. Precision–recall curve.
Figure 6. Precision–recall curve.
Sustainability 17 00542 g006
Figure 7. Recall–confidence curve.
Figure 7. Recall–confidence curve.
Sustainability 17 00542 g007
Figure 8. F1–confidence curve.
Figure 8. F1–confidence curve.
Sustainability 17 00542 g008
Figure 9. Design principle of the tracking and positioning device.
Figure 9. Design principle of the tracking and positioning device.
Sustainability 17 00542 g009
Figure 10. Flowchart of the recognition and tracking program.
Figure 10. Flowchart of the recognition and tracking program.
Sustainability 17 00542 g010
Figure 11. Flowchart of the positioning program.
Figure 11. Flowchart of the positioning program.
Sustainability 17 00542 g011
Figure 12. Cross-sectional schematic of device layout in the tunnel.
Figure 12. Cross-sectional schematic of device layout in the tunnel.
Sustainability 17 00542 g012
Figure 13. Positioning schematic diagram.
Figure 13. Positioning schematic diagram.
Sustainability 17 00542 g013
Figure 14. Example of device layout in the tunnel. (a) Curved tunnel; (b) T-junction; (c) Cross-junction.
Figure 14. Example of device layout in the tunnel. (a) Curved tunnel; (b) T-junction; (c) Cross-junction.
Sustainability 17 00542 g014
Figure 15. Similar simulated experimental platform.
Figure 15. Similar simulated experimental platform.
Sustainability 17 00542 g015
Figure 16. Horizontal and vertical deviation experimental data line plots. (a) Horizontal deviation; (b) Vertical deviation.
Figure 16. Horizontal and vertical deviation experimental data line plots. (a) Horizontal deviation; (b) Vertical deviation.
Sustainability 17 00542 g016
Figure 17. Experimental positioning error line plot.
Figure 17. Experimental positioning error line plot.
Sustainability 17 00542 g017
Table 1. Deviation experimental data.
Table 1. Deviation experimental data.
No.Horizontal Deviation/x
(cm)
Vertical Deviation/y
(cm)
No.Horizontal Deviation/x
(cm)
Vertical Deviation/y
(cm)
No.Horizontal Deviation/x
(cm)
Vertical Deviation/y
(cm)
No.Horizontal Deviation/x
(cm)
Vertical Deviation/y
(cm)
12.52261.71.65122.87622.8
222271.91.35222.57722.5
31.51.6281.61.4531.42.8781.42.8
41.21.3291.71.4542.62.3792.62.3
52.12.33031552.22.4802.22.4
62.11.5311.54.3562.23812.23
72.32.23204.5572.43822.43
81.62.4331.63.5582.53.1832.53.1
91.62342.53.5592.52.9842.52.9
101.22.1352.22.3601.81.7851.81.7
111.32.3361.93.6611.61.3861.61.3
121.81.6372.14.1621.61.5871.61.5
1312381.84.4631.72.1881.72.1
141.11.8392.33.164228922
150.61.8401.63.7651.91.7901.91.7
160.51.3412.23.9662.31.9912.31.9
171.11.7422.33.8671.91.7921.91.7
180.91.4432.72.4682.11.9932.11.9
190.31.7442.83691.71.4941.71.4
201.11.1451.74.3702.22952.22
210.91.6462.14712.12962.12
220.71.7472.24722.31.9972.31.9
2321.9481.93.6732.42982.42
241.81.4492.13.1742.42992.42
251.61.55022.9752.40.71002.40.7
Table 2. Calculation results.
Table 2. Calculation results.
Maximum Error
(cm)
Minimum Error
(cm)
Average Error
(cm)
Standard Deviation
(cm)
Mean Squared Error (cm2)
Horizontal Direction X3.001.660.693.24
Vertical Direction Y4.501.961.084.99
Disclaimer/Publisher’s Note: The statements, opinions and data contained in all publications are solely those of the individual author(s) and contributor(s) and not of MDPI and/or the editor(s). MDPI and/or the editor(s) disclaim responsibility for any injury to people or property resulting from any ideas, methods, instructions or products referred to in the content.

Share and Cite

MDPI and ACS Style

Zhang, L.; Li, X.; Sun, Y.; Liu, J.; Xu, Y. Research on Positioning and Tracking Method of Intelligent Mine Car in Underground Mine Based on YOLOv5 Algorithm and Laser Sensor Fusion. Sustainability 2025, 17, 542. https://doi.org/10.3390/su17020542

AMA Style

Zhang L, Li X, Sun Y, Liu J, Xu Y. Research on Positioning and Tracking Method of Intelligent Mine Car in Underground Mine Based on YOLOv5 Algorithm and Laser Sensor Fusion. Sustainability. 2025; 17(2):542. https://doi.org/10.3390/su17020542

Chicago/Turabian Style

Zhang, Linxin, Xiaoquan Li, Yunjie Sun, Junhong Liu, and Yonghe Xu. 2025. "Research on Positioning and Tracking Method of Intelligent Mine Car in Underground Mine Based on YOLOv5 Algorithm and Laser Sensor Fusion" Sustainability 17, no. 2: 542. https://doi.org/10.3390/su17020542

APA Style

Zhang, L., Li, X., Sun, Y., Liu, J., & Xu, Y. (2025). Research on Positioning and Tracking Method of Intelligent Mine Car in Underground Mine Based on YOLOv5 Algorithm and Laser Sensor Fusion. Sustainability, 17(2), 542. https://doi.org/10.3390/su17020542

Note that from the first issue of 2016, this journal uses article numbers instead of page numbers. See further details here.

Article Metrics

Back to TopTop